Characterization, Codon Usage Pattern and Phylogenetic Implications of the Waterlily Aphid Rhopalosiphum nymphaeae (Hemiptera: Aphididae) Mitochondrial Genome
Abstract
1. Introduction
2. Results and Discussion
2.1. Characterization of Mitochondrial Genome
2.2. PCGs, Relative Synonymous Codon Usage Analysis
2.3. Enc-plot, PR2-bias and Neutrality Plot Analysis
2.4. Nucleotide Diversity and Evolution Rate
2.5. Transfer and Ribosomal RNAs
2.6. Control Region and Repeat Region
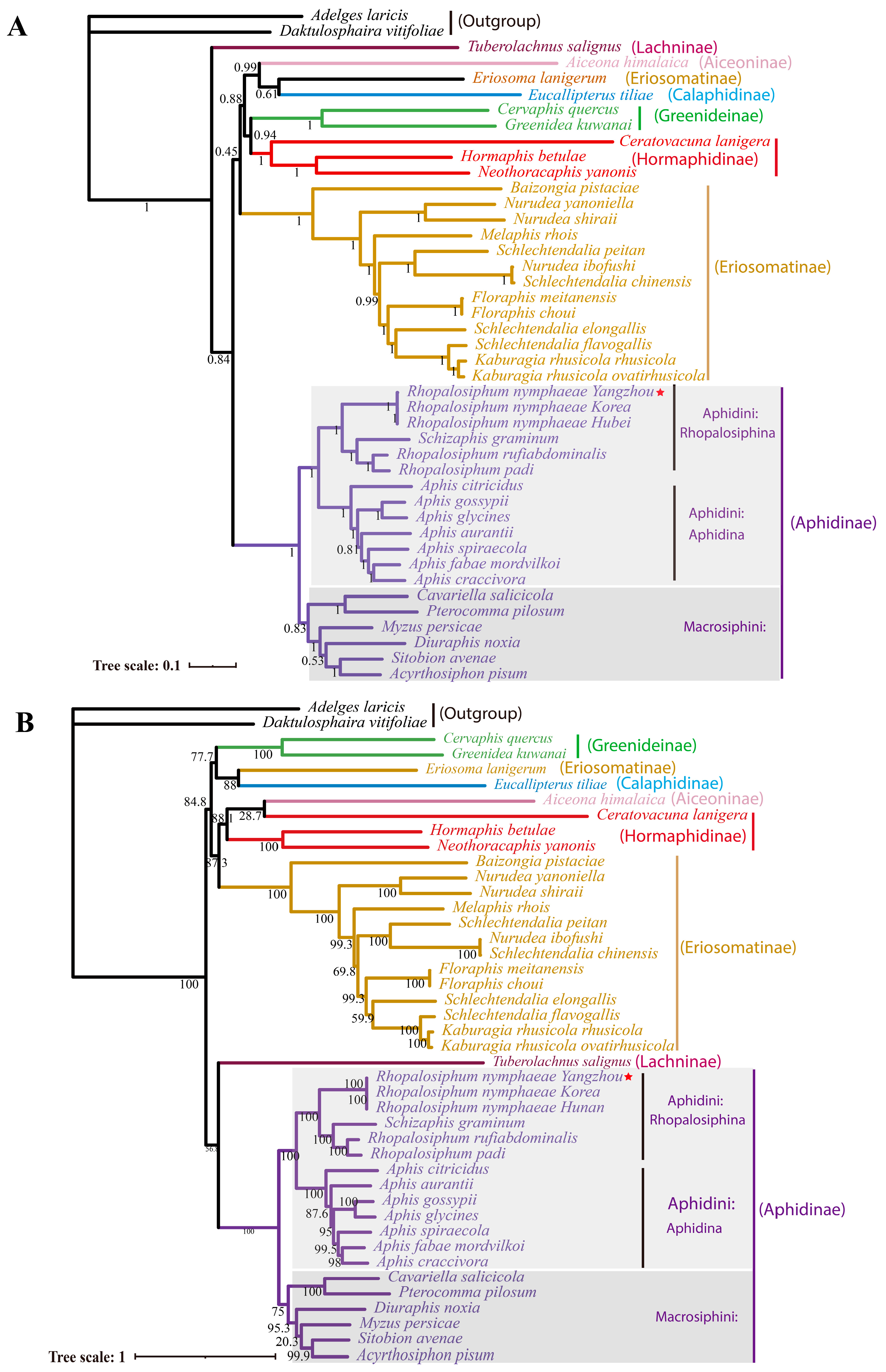
2.7. Phylogenetic Analysis
3. Materials and Methods
3.1. Aphid Collection, DNA Extraction and Mitochondrial Genome Sequencing
3.2. Assembly and Annotation of Rhopalosiphum nymphaeae
3.3. Analysis of Codon Usage Bias
3.4. Repeat Elements Analysis
3.5. Phylogenetic Analysis
4. Conclusions
Supplementary Materials
Author Contributions
Funding
Institutional Review Board Statement
Informed Consent Statement
Data Availability Statement
Acknowledgments
Conflicts of Interest
References
- Halder, J.; Rai, A.B.; Chakrabarti, S.; Dey, D. Distribution, Host Range and Bionomics of Rhopalosiphum nymphaeae (Linnaeus, 1761) a Polyphagous Aphid in Aquatic Vegetables. Def. Life Sci. J. 2020, 5, 49–53. [Google Scholar] [CrossRef]
- Ballou, J.K.; Tsai, J.H.; Center, T.D. Effects of Temperature on the Development, Natality, and Longevity of Rhopalosiphum nymphaeae (L.) (Homoptera: Aphididae). Environ. Entomol. 1986, 15, 1096–1099. [Google Scholar] [CrossRef]
- Oraze, M.J.; Grigarick, A.A. Biological Control of Ducksalad (Heteranthera limosa) by the Waterlily Aphid (Rhopalosiphum nymphaeae) in Rice (Oryza sativa). Weed Sci. 1992, 40, 333–336. [Google Scholar] [CrossRef]
- Wang, Y.; Xu, S. A high-quality genome assembly of the waterlily aphid Rhopalosiphum nymphaeae. Sci. Data 2024, 11, 1–6. [Google Scholar] [CrossRef] [PubMed]
- Kim, H.; Lee, S.; Jang, Y. Macroevolutionary Patterns in the Aphidini Aphids (Hemiptera: Aphididae): Diversification, Host Association, and Biogeographic Origins. PLoS ONE 2011, 6, e24749. [Google Scholar] [CrossRef]
- Papasotiropoulos, V.; Tsiamis, G.; Papaioannou, C.; Ioannidis, P.; Klossa-Kilia, E.; Papapanagiotou, A.P.; Bourtzis, K.; Kilias, G. A molecular phylogenetic study of aphids (Hemiptera: Aphididae) based on mitochondrial DNA sequence analysis. J. Biol. Res. 2013, 20, 195. [Google Scholar]
- Zhang, X.; Li, C.; Jiang, L.; Qiao, G.; Chen, J. Characteristics and Comparative Analysis of Mitochondrial Genomes of the Aphid Genus Hyalopterus Koch (Hemiptera: Aphididae: Aphidinae). Insects 2024, 15, 389. [Google Scholar] [CrossRef]
- Wei, D.-D.; Lang, N.; Tao, Y.; He, W.; Tu, Y.-Q.; Miao, Z.-Q.; Yang, L.; Wang, J.-J. The mitochondrial genome of the brown citrus aphid Aphis (Toxoptera) citricidus: Insights into the repeat regions in aphids and phylogenetic implications. Int. J. Biol. Macromol. 2019, 136, 531–539. [Google Scholar] [CrossRef]
- Song, H.; Donthu, R.K.; Hall, R.; Hon, L.; Weber, E.; Badger, J.H.; Giordano, R. Description of soybean aphid (Aphis glycines Matsumura) mitochondrial genome and comparative mitogenomics of Aphididae (Hemiptera: Sternorrhyncha). Insect Biochem. Mol. Biol. 2019, 113, 103208. [Google Scholar] [CrossRef]
- Wang, Y.; Huang, X.; Qiao, G. The complete mitochondrial genome of Cervaphis quercus (Insecta: Hemiptera: Aphididae: Greenideinae). Insect Sci. 2014, 21, 278–290. [Google Scholar] [CrossRef]
- Park, J.; Kim, Y.; Xi, H.; Park, J.; Lee, W. The complete mitochondrial genome of Rhopalosiphum nymphaeae (Linnaeus, 1761) (Hemiptera: Aphididae). Mitochondrial DNA Part B 2020, 5, 1613–1615. [Google Scholar] [CrossRef]
- Wang, Y.; Huang, X.-L.; Qiao, G.-X. Comparative Analysis of Mitochondrial Genomes of Five Aphid Species (Hemiptera: Aphididae) and Phylogenetic Implications. PLoS ONE 2013, 8, e77511. [Google Scholar] [CrossRef] [PubMed]
- Zhang, H.; Lu, C.; Liu, Q.; Zou, T.; Qiao, G.; Huang, X. Insights into the Evolution of Aphid Mitogenome Features from New Data and Comparative Analysis. Animals 2022, 12, 1970. [Google Scholar] [CrossRef] [PubMed]
- Wang, Y.; Chen, J.; Jiang, L.-Y.; Qiao, G.-X. The Complete Mitochondrial Genome of Mindarus keteleerifoliae (Insecta: Hemiptera: Aphididae) and Comparison with Other Aphididae Insects. Int. J. Mol. Sci. 2015, 16, 30091–30102. [Google Scholar] [CrossRef] [PubMed]
- Zhang, S.; Luo, J.; Wang, C.; Lv, L.; Li, C.; Jiang, W.; Cui, J.; Rajput, L.B. Complete mitochondrial genome of Aphis gossypii Glover (Hemiptera: Aphididae). Mitochondrial DNA Part A 2014, 27, 854–855. [Google Scholar] [CrossRef]
- Cameron, S.L. Insect Mitochondrial Genomics: Implications for Evolution and Phylogeny. Annu. Rev. Entomol. 2014, 59, 95–117. [Google Scholar] [CrossRef]
- Thao, M.L.; Baumann, L.; Baumann, P. Organization of the mitochondrial genomes of whiteflies, aphids, and psyllids (Hemiptera, Sternorrhyncha). BMC Evol. Biol. 2004, 4, 25. [Google Scholar] [CrossRef]
- Chen, J.; Wang, Y.; Qin, M.; Jiang, L.-Y.; Qiao, G.-X. The mitochondrial genome of Greenidea psidii van der Goot (Hemiptera: Aphididae: Greenideinae) and comparisons with other Aphididae aphids. Int. J. Biol. Macromol. 2018, 122, 824–832. [Google Scholar] [CrossRef]
- Wei, S.-J.; Shi, M.; Chen, X.-X.; Sharkey, M.J.; van Achterberg, C.; Ye, G.-Y.; He, J.-H. New Views on Strand Asymmetry in Insect Mitochondrial Genomes. PLoS ONE 2010, 5, e12708. [Google Scholar] [CrossRef]
- Francino, M.P.; Ochman, H. Strand asymmetries in DNA evolution. Trends Genet. 1997, 13, 240–245. [Google Scholar] [CrossRef]
- Ojala, D.; Montoya, J.; Attardi, G. tRNA punctuation model of RNA processing in human mitochondria. Nature 1981, 290, 470–474. [Google Scholar] [CrossRef] [PubMed]
- Salvato, P.; Simonato, M.; Battisti, A.; Negrisolo, E. The complete mitochondrial genome of the bag-shelter moth Ochrogaster lunifer (Lepidoptera, Notodontidae). BMC Genom. 2008, 9, 331. [Google Scholar] [CrossRef]
- Du, C.; Zhang, L.; Lu, T.; Ma, J.; Zeng, C.; Yue, B.; Zhang, X. Mitochondrial genomes of blister beetles (Coleoptera, Meloidae) and two large intergenic spacers in Hycleus genera. BMC Genom. 2017, 18, 698. [Google Scholar] [CrossRef]
- Wright, F. The ‘effective number of codons’ used in a gene. Gene. 1990, 87, 23–29. [Google Scholar] [CrossRef]
- Chen, H.; Sun, S.; Norenburg, J.L.; Sundberg, P. Mutation and Selection Cause Codon Usage and Bias in Mitochondrial Genomes of Ribbon Worms (Nemertea). PLoS ONE 2014, 9, e85631. [Google Scholar] [CrossRef]
- Chang, H.; Guo, J.; Li, M.; Gao, Y.; Wang, S.; Wang, X.; Liu, Y. Comparative genome and phylogenetic analysis revealed the complex mitochondrial genome and phylogenetic position of Conopomorpha sinensis Bradley. Sci. Rep. 2023, 13, 4989. [Google Scholar] [CrossRef] [PubMed]
- Sueoka, N. Translation-coupled violation of Parity Rule 2 in human genes is not the cause of heterogeneity of the DNA G+C content of third codon position. Gene 1999, 238, 53–58. [Google Scholar] [CrossRef]
- Sueoka, N. Intrastrand parity rules of DNA base composition and usage biases of synonymous codons. J. Mol. Evol. 1995, 40, 318–325. [Google Scholar] [CrossRef] [PubMed]
- Hebert, P.D.N.; Cywinska, A.; Ball, S.L.; Dewaard, J.R. Biological identifications through DNA barcodes. Proc. R. Soc. Lond. Ser. B Biol. Sci. 2003, 270, 313–321. [Google Scholar] [CrossRef]
- Hassanin, A.; Léger, N.; Deutsch, J. Evidence for Multiple Reversals of Asymmetric Mutational Constraints during the Evolution of the Mitochondrial Genome of Metazoa, and Consequences for Phylogenetic Inferences. Syst. Biol. 2005, 54, 277–298. [Google Scholar] [CrossRef]
- Wei, L.; He, J.; Jia, X.; Qi, Q.; Liang, Z.; Zheng, H.; Ping, Y.; Liu, S.; Sun, J. Analysis of codon usage bias of mitochondrial genome in Bombyx moriand its relation to evolution. BMC Evol. Biol. 2014, 14, 262. [Google Scholar] [CrossRef] [PubMed]
- Bi, S.; Song, Y.; Liu, L.; Wan, J.; Zhou, Y.; Zhu, Q.; Liu, J. Complete Mitochondrial Genome of Piophila casei (Diptera: Piophilidae): Genome Description and Phylogenetic Implications. Genes 2023, 14, 883. [Google Scholar] [CrossRef] [PubMed]
- Yang, M.; Li, J.; Su, S.; Zhang, H.; Wang, Z.; Ding, W.; Li, L. The mitochondrial genomes of Tortricidae: Nucleotide composition, gene variation and phylogenetic performance. BMC Genom. 2021, 22, 755. [Google Scholar] [CrossRef] [PubMed]
- Jia, W.-Z.; Yan, H.-B.; Guo, A.-J.; Zhu, X.-Q.; Wang, Y.-C.; Shi, W.-G.; Chen, H.-T.; Zhan, F.; Zhang, S.-H.; Fu, B.-Q.; et al. Complete mitochondrial genomes of Taenia multiceps, T. hydatigena and T. pisiformis: Additional molecular markers for a tapeworm genus of human and animal health significance. BMC Genom. 2010, 11, 447. [Google Scholar] [CrossRef]
- Lunt, D.H.; Zhang, D.X.; Szymura, J.M.; Hewltt, O.M. The insect cytochrome oxidase I gene: Evolutionary patterns and conserved primers for phylogenetic studies. Insect Mol Biol. 1996, 5, 153–165. [Google Scholar] [CrossRef]
- McDonagh, L.M.; West, H.; Harrison, J.W.; Stevens, J.R. Which mitochondrial gene (if any) is best for insect phylogenetics? Insect Syst Evol. 2016, 47, 245–266. [Google Scholar] [CrossRef]
- Lavrov, D.V.; Forget, L.; Kelly, M.; Lang, B.F. Mitochondrial Genomes of Two Demosponges Provide Insights into An Early Stage of Animal Evolution. Mol. Biol. Evol. 2005, 22, 1231–1239. [Google Scholar] [CrossRef]
- Zhang, D.-X.; Szymura, J.M.; Hewitt, G.M. Evolution and structural conservation of the control region of insect mitochondrial DNA. J. Mol. Evol. 1995, 40, 382–391. [Google Scholar] [CrossRef] [PubMed]
- Zhang, D.-X.; Hewitt, G.M. Insect mitochondrial control region: A review of its structure, evolution and usefulness in evolutionary studies. Biochem. Syst. Ecol. 1997, 25, 99–120. [Google Scholar] [CrossRef]
- Boore, J.L. Animal mitochondrial genomes. Nucleic Acids Res. 1999, 27, 1767–1780. [Google Scholar] [CrossRef]
- Song, N.; Zhang, H.; Li, H.; Cai, W. All 37 Mitochondrial Genes of Aphid Aphis craccivora Obtained from Transcriptome Sequencing: Implications for the Evolution of Aphids. PLoS ONE 2016, 11, e0157857. [Google Scholar] [CrossRef] [PubMed]
- Von Dohlen, C.D.; Teulon, D.A.J. Phylogeny and historical biogeography of New Zealand indigenous Aphidini aphids (Hemiptera, Aphididae): An hypothesis. Ann Entomol Soc Am. 2003, 96, 107–116. [Google Scholar] [CrossRef]
- Kim, H.; Lee, S. A molecular phylogeny of the tribe Aphidini (Insecta: Hemiptera: Aphididae) based on the mitochondrial tRNA/COII, 12S/16S and the nuclear EF1α genes. Syst. Entomol. 2008, 33, 711–721. [Google Scholar] [CrossRef]
- Rakauskas, R.; Havelka, J.; Bernotienė, R. Mitochondrial (COI) and nuclear (EF-1α) DNA variability of Rhopalosiphum padi and Rhopalosiphum nymphaeae (Hemiptera: Aphididae) in Lithuania. Biologia 2014, 69, 1730–1741. [Google Scholar] [CrossRef]
- Rebijith, K.B.; Asokan, R.; Hande, H.R.; Joshi, S.; Surveswaran, S.; Ramamurthy, V.V.; Kumar, N.K.K. Reconstructing the macroevolutionary patterns of aphids (Hemiptera: Aphididae) using nuclear and mitochondrial DNA sequences. Biol. J. Linn. Soc. 2017, 121, 796–814. [Google Scholar] [CrossRef]
- Kumar, S.; Stecher, G.; Li, M.; Knyaz, C.; Tamura, K. MEGA X: Molecular Evolutionary Genetics Analysis across Computing Platforms. Mol. Biol. Evol. 2018, 35, 1547–1549. [Google Scholar] [CrossRef]
- Zhang, D.; Gao, F.; Jakovlić, I.; Zhou, H.; Zhang, J.; Li, W.X.; Wang, G.T. PhyloSuite: An integrated and scalable desktop platform for streamlined molecular sequence data management and evolutionary phylogenetics studies. Mol. Ecol. Resour. 2019, 20, 348–355. [Google Scholar] [CrossRef]
- Xiang, C.; Gao, F.; Jakovlić, I.; Lei, H.; Hu, Y.; Zhang, H.; Zou, H.; Wang, G.; Zhang, D. Using PhyloSuite for molecular phylogeny and tree-based analyses. iMeta 2023, 2, e87. [Google Scholar] [CrossRef]
- Rozas, J.; Ferrer-Mata, A.; Sánchez-DelBarrio, J.C.; Guirao-Rico, S.; Librado, P.; Ramos-Onsins, S.E.; Sánchez-Gracia, A. DnaSP 6: DNA Sequence Polymorphism Analysis of Large Data Sets. Mol. Biol. Evol. 2017, 34, 3299–3302. [Google Scholar] [CrossRef]
- Kartavtsev, Y.P.; Masalkova, N.A. Structure, Evolution, and Mitochondrial Genome Analysis of Mussel Species (Bivalvia, Mytilidae). Int. J. Mol. Sci. 2024, 25, 6902. [Google Scholar] [CrossRef]
- Castresana, J. Selection of Conserved Blocks from Multiple Alignments for Their Use in Phylogenetic Analysis. Mol. Biol. Evol. 2000, 17, 540–552. [Google Scholar] [CrossRef]
- Ronquist, F.; Teslenko, M.; van der Mark, P.; Ayres, D.L.; Darling, A.; Höhna, S.; Larget, B.; Liu, L.; Suchard, M.A.; Huelsenbeck, J.P. MrBayes 3.2: Efficient Bayesian Phylogenetic Inference and Model Choice across a Large Model Space. Syst. Biol. 2012, 61, 539–542. [Google Scholar] [CrossRef]







| Gene | Strand | Position | Size (bp) | Start Codon | Stop Codon | Anticodon | Intergenic | 
|---|---|---|---|---|---|---|---|
| COXI | + | 1–1531 | 1531 | ATA | T | 1 | |
| tRNA-Leu2 | + | 1532–1599 | 68 | UAA | 0 | ||
| COX2 | + | 1603–2274 | 672 | ATA | TAA | 3 | |
| tRNA-Lys | + | 2277–2349 | 73 | CUU | 2 | ||
| tRNA-Asp | + | 2350–2412 | 63 | GUC | 0 | ||
| ATP8 | + | 2413–2571 | 159 | ATT | TAA | 0 | |
| ATP6 | + | 2552–3205 | 654 | ATT | TAA | −20 | |
| COX3 | + | 3205–3990 | 786 | ATG | TAA | −1 | |
| tRNA-Gly | + | 3990–4052 | 63 | UCC | −1 | ||
| NAD3 | + | 4053–4406 | 354 | ATT | TAA | 0 | |
| tRNA-Ala | + | 4406–4469 | 64 | UGC | −1 | ||
| tRNA-Arg | + | 4469–4534 | 66 | UCG | −1 | ||
| tRNA-Asn | + | 4534–4600 | 67 | GUU | −1 | ||
| tRNA-Ser1 | + | 4600–4661 | 62 | GCU | −1 | ||
| tRNA-Glu | + | 4664–4729 | 66 | UUC | 2 | ||
| RR | + | 4730–4922 | 193 | 0 | |||
| tRNA-Phe | − | 4923–4987 | 65 | GAA | 0 | ||
| NAD5 | − | 4988–6658 | 1671 | ATT | TAA | 0 | |
| tRNA-His | − | 6711–6774 | 64 | GUG | 52 | ||
| NAD4 | − | 6775–8083 | 1309 | ATG | T | 0 | |
| NAD4L | − | 8092–8382 | 291 | ATA | TAA | 8 | |
| tRNA-Thr | + | 8384–8445 | 62 | UGU | 1 | ||
| tRNA-Pro | − | 8448–8517 | 70 | UGG | 2 | ||
| NAD6 | + | 8519–9013 | 495 | ATT | TAA | 1 | |
| CYTB | + | 9013–10128 | 1116 | ATG | TAG | –1 | |
| tRNA-Ser2 | + | 10,127–10,191 | 65 | UGA | –2 | ||
| NAD1 | − | 10,202–11,137 | 936 | ATT | TAA | 10 | |
| tRNA-Leu1 | − | 11,138–11,202 | 65 | UAG | 0 | ||
| rrnaL | − | 11,202–12,457 | 1256 | −1 | |||
| tRNA-Val | − | 12,458–12,519 | 62 | UAC | 0 | ||
| rrnaS | − | 12,532–13,298 | 767 | 12 | |||
| CR | + | 13,299–14,407 | 1109 | 0 | |||
| tRNA-Ile | + | 14,408–14,471 | 64 | GAU | 0 | ||
| tRNA-Gln | − | 14,469–14,534 | 66 | UUG | −3 | ||
| tRNA-Met | + | 14,539–14,604 | 66 | CAU | 4 | ||
| NAD2 | + | 14,605–15,582 | 978 | ATA | TAA | 0 | |
| tRNA-Trp | + | 15,581–15,642 | 62 | UCA | −2 | ||
| tRNA-Cys | − | 15,635–15,702 | 68 | GCA | −8 | ||
| tRNA-Tyr | − | 15,705–15,771 | 67 | GUA | 2 | 
| Region | Length | A% | T% | G% | C% | AT% | GC% | AT-Skew | GC-Skew | 
|---|---|---|---|---|---|---|---|---|---|
| Fulll ength | 15,772 | 44.98 | 39.36 | 5.78 | 9.88 | 84.34 | 15.66 | 0.067 | 0.262 | 
| PCGs | 10,943 | 35.23 | 48.41 | 7.9 | 8.46 | 83.64 | 16.36 | −0.158 | −0.034 | 
| rrnaL | 1256 | 47.13 | 38.06 | 4.62 | 10.19 | 85.19 | 14.81 | 0.106 | −0.376 | 
| rrnaS | 767 | 43.02 | 40.68 | 5.74 | 10.56 | 83.70 | 16.30 | 0.028 | −0.296 | 
| tRNAs | 1438 | 44.23 | 41.38 | 8.48 | 5.91 | 85.61 | 14.39 | 0.033 | 0.179 | 
| CR | 1109 | 44.27 | 43.82 | 3.34 | 8.57 | 88.09 | 11.91 | 0.005 | −0.439 | 
| RR | 193 | 50.78 | 35.23 | 4.15 | 9.84 | 86.01 | 13.99 | 0.181 | −0.407 | 
| + strand | 7632 | 38.92 | 43.78 | 7.02 | 10.29 | 82.7 | 17.31 | 0.059 | −0.189 | 
| − strand | 6829 | 51.66 | 33.86 | 4.83 | 9.65 | 85.52 | 14.48 | 0.208 | −0.333 | 
| Disclaimer/Publisher’s Note: The statements, opinions and data contained in all publications are solely those of the individual author(s) and contributor(s) and not of MDPI and/or the editor(s). MDPI and/or the editor(s) disclaim responsibility for any injury to people or property resulting from any ideas, methods, instructions or products referred to in the content. | 
© 2024 by the authors. Licensee MDPI, Basel, Switzerland. This article is an open access article distributed under the terms and conditions of the Creative Commons Attribution (CC BY) license (https://creativecommons.org/licenses/by/4.0/).
Share and Cite
Shi, A.; Li, C.; Farhan, M.; Xu, C.; Zhang, Y.; Qian, H.; Zhang, S.; Jing, T. Characterization, Codon Usage Pattern and Phylogenetic Implications of the Waterlily Aphid Rhopalosiphum nymphaeae (Hemiptera: Aphididae) Mitochondrial Genome. Int. J. Mol. Sci. 2024, 25, 11336. https://doi.org/10.3390/ijms252111336
Shi A, Li C, Farhan M, Xu C, Zhang Y, Qian H, Zhang S, Jing T. Characterization, Codon Usage Pattern and Phylogenetic Implications of the Waterlily Aphid Rhopalosiphum nymphaeae (Hemiptera: Aphididae) Mitochondrial Genome. International Journal of Molecular Sciences. 2024; 25(21):11336. https://doi.org/10.3390/ijms252111336
Chicago/Turabian StyleShi, Aiyang, Chenyang Li, Muhammad Farhan, Chunhao Xu, Yanjin Zhang, Hongye Qian, Shuai Zhang, and Tianxing Jing. 2024. "Characterization, Codon Usage Pattern and Phylogenetic Implications of the Waterlily Aphid Rhopalosiphum nymphaeae (Hemiptera: Aphididae) Mitochondrial Genome" International Journal of Molecular Sciences 25, no. 21: 11336. https://doi.org/10.3390/ijms252111336
APA StyleShi, A., Li, C., Farhan, M., Xu, C., Zhang, Y., Qian, H., Zhang, S., & Jing, T. (2024). Characterization, Codon Usage Pattern and Phylogenetic Implications of the Waterlily Aphid Rhopalosiphum nymphaeae (Hemiptera: Aphididae) Mitochondrial Genome. International Journal of Molecular Sciences, 25(21), 11336. https://doi.org/10.3390/ijms252111336
 
        

 
       