Molecular and Genetics Perspectives on Primary Adrenocortical Hyperfunction Disorders
Abstract
1. Introduction
2. Normal Physiology of the Adrenal Cortex
2.1. Zones of Adrenal Cortex
2.1.1. Zona Glomerulosa
2.1.2. Zona Fasciculata
2.1.3. Zona Reticularis
2.2. Hypothalamus–Pituitary–Adrenal Axis and Steroidogenesis
2.3. Functional Role of Steroid Hormones
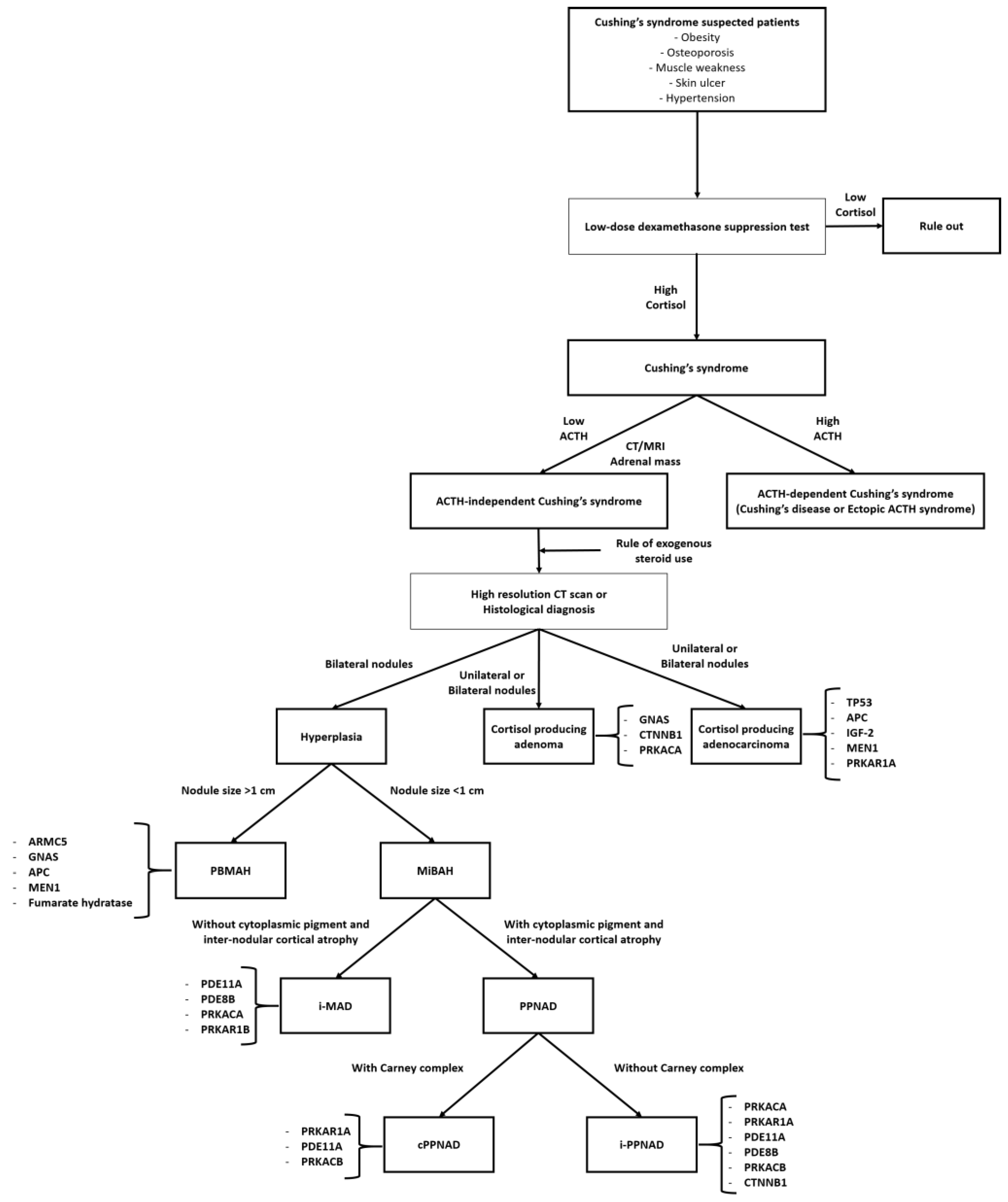
3. Adrenocortical Hyperfunction
3.1. Adrenal Hyperplasia
3.1.1. Primary Bilateral Macronodular Adrenocortical Hyperplasia
3.1.2. Micronodular Bilateral Adrenal Hyperplasia
3.2. Cortisol-Producing Adenoma
3.3. Primary Aldosteronism
3.3.1. Idiopathic Adrenal Hyperplasia
3.3.2. Aldosterone-Producing Adenoma
3.3.3. Familial Hyperaldosteronism
3.4. Adrenocortical Carcinoma
3.5. Androgen-Secreting Adrenal Tumor
4. Treatment
4.1. Conventional Treatment of Adrenocortical Hyperfunction
4.2. Anticipated Drugs Related to the Molecular Mechanism
4.2.1. MC2R Receptor Antagonist
4.2.2. Wnt Inhibitor
4.2.3. CREB Inhibitors
5. Conclusions
Author Contributions
Funding
Conflicts of Interest
Abbreviations
| ZG | Zona glomerulosa |
| ZF | Zona fasciculata |
| ZR | Zona reticularis |
| AI | Adrenal insufficiency |
| ACTH | Adrenocorticotropic hormone |
| GR | Glucocorticoid receptor |
| MR | Mineralocorticoid receptor |
| AR | Androgen receptor |
| 3β-HSD | 3β-hydroxysteroid dehydrogenase |
| DHEA | Dehydroepiandrosterone |
| DHEAS | Dehydroepiandrosterone sulfate |
| HPA | Hypothalamus-pituitary-adrenal |
| CRH | Corticotropin-releasing hormone |
| cAMP | Cyclic adenosine monophosphate |
| MC2R | Melanocortin type 2 receptor |
| ER | Estrogen receptors |
| MAPK | Mitogen-activated protein kinase |
| PBMAH | Primary bilateral macronodular adrenal hyperplasia |
| ARMC5 | Armadillo repeat containing 5 |
| CREB | cAMP-response element binding protein |
| PKA | Protein kinase A |
| GPCR | G protein-coupled receptor |
| KDM1A | Lysine (K)-specific demethylase 1A |
| GIPR | Glucose-dependent insulinotropic polypeptide receptor |
| LH | Luteinizing hormone |
| PPNAD | Primary pigmented micronodular adrenocortical disease |
| CNC | Carney complex |
| cPPNAD | CNC PPNAD |
| CPA | Cortisol-producing adenoma |
| PA | Primary aldosteronism |
| IAH | Idiopathic adrenal hyperplasia |
| APA | Aldosterone-producing adenoma |
| FH | Familial hyperaldosteronism |
| APM | Aldosterone-producing micronodule |
| APCC | Aldosterone-producing cell cluster |
| ACC | Adrenocortical carcinoma |
| m6A | N6-methyladenosine |
| ASAT | Androgen-secreting adrenal tumor |
| sFRP-1 | Secreted Frizzled-related protein 1 |
| CBP | CREB-binding protein |
| CRE | cAMP response element |
References
- Bechmann, N.; Berger, I.; Bornstein, S.R.; Steenblock, C. Adrenal medulla development and medullary-cortical interactions. Mol. Cell. Endocrinol. 2021, 528, 111258. [Google Scholar] [CrossRef] [PubMed]
- Nicolaides, N.C.; Chrousos, G.P. Adrenal cortex hormones. In Hormonal Signaling in Biology and Medicine; Elsevier: Amsterdam, The Netherlands, 2020; pp. 619–633. [Google Scholar]
- Yates, R.; Katugampola, H.; Cavlan, D.; Cogger, K.; Meimaridou, E.; Hughes, C.; Metherell, L.; Guasti, L.; King, P. Adrenocortical development, maintenance, and disease. Curr. Top. Dev. Biol. 2013, 106, 239–312. [Google Scholar] [PubMed]
- Gallo-Payet, N.; Battista, M.C. Steroidogenesis-adrenal cell signal transduction. Compr. Physiol. 2014, 4, 889–964. [Google Scholar] [PubMed]
- Hakami, O.A.; Ahmed, S.; Karavitaki, N. Epidemiology and mortality of Cushing’s syndrome. Best Pract. Res. Clin. Endocrinol. Metab. 2021, 35, 101521. [Google Scholar] [CrossRef] [PubMed]
- Melmed, S.; Polonsky, K.S.; Larsen, P.R.; Kronenberg, H.M. Williams Textbook of Endocrinology E-Book, 13th ed.; Elsevier Health Sciences: St. Louis, MO, USA, 2015. [Google Scholar]
- Arakane, F.; Kallen, C.B.; Watari, H.; Foster, J.A.; Sepuri, N.B.V.; Pain, D.; Stayrook, S.E.; Lewis, M.; Gerton, G.L.; Strauss, J.F. The mechanism of action of steroidogenic acute regulatory protein (StAR): StAR acts on the outside of mitochondria to stimulate steroidogenesis. J. Biol. Chem. 1998, 273, 16339–16345. [Google Scholar] [CrossRef]
- Stocco, D.M.; Clark, B.J. Regulation of the acute production of steroids in steroidogenic cells. Endocr. Rev. 1996, 17, 221–244. [Google Scholar]
- Nelson, D.R.; Koymans, L.; Kamataki, T.; Stegeman, J.J.; Feyereisen, R.; Waxman, D.J.; Waterman, M.R.; Gotoh, O.; Coon, M.J.; Estabrook, R.W. P450 superfamily: Update on new sequences, gene mapping, accession numbers and nomenclature. Pharmacogenet. Genom. 1996, 6, 1–42. [Google Scholar] [CrossRef]
- Lother, A.; Jaisser, F.; Wenzel, U.O. Emerging fields for therapeutic targeting of the aldosterone–mineralocorticoid receptor signaling pathway. Br. J. Pharmacol. 2022, 179, 3099–3102. [Google Scholar] [CrossRef]
- Chaturvedi, A.P.; Dehm, S.M. Androgen receptor dependence. Adv. Exp. Med. Biol. 2019, 333–350. [Google Scholar] [CrossRef]
- Gambaryan, S.; Mohagaonkar, S.; Nikolaev, V.O. Regulation of the renin-angiotensin-aldosterone system by cyclic nucleotides and phosphodiesterases. Front. Endocrinol. 2023, 14, 1239492. [Google Scholar] [CrossRef]
- Schiffer, L.; Anderko, S.; Hannemann, F.; Eiden-Plach, A.; Bernhardt, R. The CYP11B subfamily. J. Steroid Biochem. Mol. Biol. 2015, 151, 38–51. [Google Scholar] [CrossRef] [PubMed]
- Pignatti, E.; Leng, S.; Carlone, D.L.; Breault, D.T. Regulation of zonation and homeostasis in the adrenal cortex. Mol. Cell. Endocrinol. 2017, 441, 146–155. [Google Scholar] [CrossRef] [PubMed]
- Magill, S.B. Pathophysiology, diagnosis, and treatment of mineralocorticoid disorders. Compr. Physiol. 2011, 4, 1083–1119. [Google Scholar]
- Fukami, M. 11-Oxyandrogens from the viewpoint of pediatric endocrinology. Clin. Pediatr. Endocrinol. 2022, 31, 110–115. [Google Scholar] [CrossRef] [PubMed]
- Gorman, L.S. The adrenal gland: Common disease states and suspected new applications. Clin. Lab. Sci. 2013, 26, 118. [Google Scholar] [CrossRef]
- Zhu, L.; Hou, M.; Sun, B.; Buren, J.; Zhang, L.; Yi, J.; Hernell, O.; Li, X. Testosterone stimulates adipose tissue 11β-hydroxysteroid dehydrogenase type 1 expression in a depot-specific manner in children. J. Clin. Endocrinol. Metab. 2010, 95, 3300–3308. [Google Scholar] [CrossRef][Green Version]
- Penning, T.M. Molecular endocrinology of hydroxysteroid dehydrogenases. Endocr. Rev. 1997, 18, 281–305. [Google Scholar]
- Simpson, E.R.; Mahendroo, M.S.; Means, G.D.; Kilgore, M.W.; Hinshelwood, M.M.; Graham-Lorence, S.; Amarneh, B.; Ito, Y.; Fisher, C.R.; Michael, M.D. Aromatase cytochrome P450, the enzyme responsible for estrogen biosynthesis. Endocr. Rev. 1994, 15, 342–355. [Google Scholar]
- Turcu, A.F.; Rege, J.; Auchus, R.J.; Rainey, W.E. 11-Oxygenated androgens in health and disease. Nat. Rev. Endocrinol. 2020, 16, 284–296. [Google Scholar] [CrossRef]
- Elzenaty, R.N.; Du Toit, T.; Flück, C.E. Basics of androgen synthesis and action. Best Pract. Res. Clin. Endocrinol. Metab. 2022, 36, 101665. [Google Scholar] [CrossRef]
- Storbeck, K.-H.; O’Reilly, M.W. The clinical and biochemical significance of 11-oxygenated androgens in human health and disease. Eur. J. Endocrinol. 2023, 188, R98–R109. [Google Scholar] [CrossRef] [PubMed]
- Antoniou-Tsigkos, A.; Zapanti, E.; Ghizzoni, L.; Mastorakos, G. Adrenal androgens. In Endotext [Internet]; MDText: South Dartmouth, MA, USA, 2019. [Google Scholar]
- Jacobson, L. Hypothalamic–pituitary–adrenocortical axis regulation. Endocrinol. Metab. Clin. 2005, 34, 271–292. [Google Scholar] [CrossRef] [PubMed]
- Raff, H.; Findling, J.W. A physiologic approach to diagnosis of the Cushing syndrome. Ann. Intern. Med. 2003, 138, 980–991. [Google Scholar] [CrossRef] [PubMed]
- Vale, W.; Spiess, J.; Rivier, C.; Rivier, J. Characterization of a 41-residue ovine hypothalamic peptide that stimulates secretion of corticotropin and β-endorphin. Science 1981, 213, 1394–1397. [Google Scholar] [CrossRef] [PubMed]
- Rivier, C.; Vale, W. Modulation of stress-induced ACTH release by corticotropin-releasing factor, catecholamines and vasopressin. Nature 1983, 305, 325–327. [Google Scholar] [CrossRef]
- Cone, R.D. Anatomy and regulation of the central melanocortin system. Nat. Neurosci. 2005, 8, 571–578. [Google Scholar] [CrossRef]
- Navarro, M. The role of the melanocortin system in drug and alcohol abuse. Int. Rev. Neurobiol. 2017, 136, 121–150. [Google Scholar]
- Cone, R.D.; Mountjoy, K.G. Molecular genetics of the ACTH and melanocyte-stimulating hormone receptors. Trends Endocrinol. Metab. 1993, 4, 242–247. [Google Scholar] [CrossRef]
- Mountjoy, K.G.; Robbins, L.S.; Mortrud, M.T.; Cone, R.D. The cloning of a family of genes that encode the melanocortin receptors. Science 1992, 257, 1248–1251. [Google Scholar] [CrossRef]
- Cone, R.D.; Lu, D.; Koppula, S.; Vage, D.I.; Klungland, H.; Boston, B.; Chen, W.; Orth, D.N.; Pouton, C.; Kesterson, R.A. The melanocortin receptors: Agonists, antagonists, and the hormonal control of pigmentation. Recent Prog. Horm. Res. 1996, 51, 287–317. [Google Scholar]
- Smith, S.M.; Vale, W.W. The role of the hypothalamic-pituitary-adrenal axis in neuroendocrine responses to stress. Dialogues Clin. Neurosci. 2006, 8, 383–395. [Google Scholar] [CrossRef] [PubMed]
- Ramamoorthy, S.; Cidlowski, J.A. Corticosteroids: Mechanisms of action in health and disease. Rheum. Dis. Clin. 2016, 42, 15–31. [Google Scholar] [CrossRef] [PubMed]
- Groeneweg, F.L.; Karst, H.; de Kloet, E.R.; Joëls, M. Mineralocorticoid and glucocorticoid receptors at the neuronal membrane, regulators of nongenomic corticosteroid signalling. Mol. Cell. Endocrinol. 2012, 350, 299–309. [Google Scholar] [CrossRef] [PubMed]
- Samarasinghe, R.A.; Witchell, S.F.; DeFranco, D.B. Cooperativity and complementarity: Synergies in non-classical and classical glucocorticoid signaling. Cell Cycle 2012, 11, 2819–2827. [Google Scholar] [CrossRef]
- Zanotti, S.; Yu, J.; Adhikari, S.; Canalis, E. Glucocorticoids inhibit notch target gene expression in osteoblasts. J. Cell. Biochem. 2018, 119, 6016–6023. [Google Scholar] [CrossRef]
- Achuthan, A.; Aslam, A.S.; Nguyen, Q.; Lam, P.-Y.; Fleetwood, A.J.; Frye, A.T.; Louis, C.; Lee, M.-C.; Smith, J.E.; Cook, A.D. Glucocorticoids promote apoptosis of proinflammatory monocytes by inhibiting ERK activity. Cell Death Dis. 2018, 9, 267. [Google Scholar] [CrossRef]
- Sutton, G.; Pugh, D.; Dhaun, N. Developments in the role of endothelin-1 in atherosclerosis: A potential therapeutic target? Am. J. Hypertens. 2019, 32, 813–815. [Google Scholar] [CrossRef]
- Hontelez, S.; Karthaus, N.; Looman, M.W.; Ansems, M.; Adema, G.J. DC-SCRIPT regulates glucocorticoid receptor function and expression of its target GILZ in dendritic cells. J. Immunol. 2013, 190, 3172–3179. [Google Scholar] [CrossRef]
- Daskalakis, N.P.; Meijer, O.C.; de Kloet, E.R. Mineralocorticoid receptor and glucocorticoid receptor work alone and together in cell-type-specific manner: Implications for resilience prediction and targeted therapy. Neurobiol. Stress 2022, 18, 100455. [Google Scholar] [CrossRef]
- Cannavo, A.; Bencivenga, L.; Liccardo, D.; Elia, A.; Marzano, F.; Gambino, G.; D’Amico, M.L.; Perna, C.; Ferrara, N.; Rengo, G. Aldosterone and mineralocorticoid receptor system in cardiovascular physiology and pathophysiology. Oxid. Med. Cell. Longev. 2018, 2018, 1204598. [Google Scholar] [CrossRef]
- Palmer, B.F.; Clegg, D.J. Extrarenal effects of aldosterone on potassium homeostasis. Kidney360 2022, 3, 561–568. [Google Scholar] [CrossRef] [PubMed]
- Clark, B.J.; Klinge, C.M. Structure-function of DHEA binding proteins. Vitam. Horm. 2023, 123, 587–617. [Google Scholar] [PubMed]
- Strehl, C.; Ehlers, L.; Gaber, T.; Buttgereit, F. Glucocorticoids—All-rounders tackling the versatile players of the immune system. Front. Immunol. 2019, 10, 1744. [Google Scholar] [CrossRef] [PubMed]
- Zhao, H.; Wu, L.; Yan, G.; Chen, Y.; Zhou, M.; Wu, Y. Inflammation and tumor progression: Signaling pathways and targeted intervention. Signal Transduct. Target. Ther. 2021, 6, 263. [Google Scholar] [PubMed]
- Ferreira, N.S.; Tostes, R.C.; Paradis, P.; Schiffrin, E.L. Aldosterone, inflammation, immune system, and hypertension. Am. J. Hypertens. 2021, 34, 15–27. [Google Scholar] [CrossRef]
- Zhai, Y.; Pang, Y. Systemic and ovarian inflammation in women with polycystic ovary syndrome. J. Reprod. Immunol. 2022, 151, 103628. [Google Scholar] [CrossRef]
- Ebbehoj, A.; Li, D.; Kaur, R.J.; Zhang, C.; Singh, S.; Li, T.; Atkinson, E.; Achenbach, S.; Khosla, S.; Arlt, W.; et al. Epidemiology of Adrenal Tumors-a Population-based Study in Olmsted County, Minnesota. Lancet Diabetes Endocrinol. 2020, 8, 894. [Google Scholar] [CrossRef]
- Sharma, N.; Herts, B.R. Adrenocortical carcinoma presenting with Cushing syndrome. J. Urol. 2013, 191, 800–801. [Google Scholar] [CrossRef]
- Jarial, K.D.S.; Walia, R.; Nahar, U.; Bhansali, A. Primary bilateral adrenal nodular disease with Cushing’s syndrome: Varying aetiology. BMJ Case Rep. 2017, 2017, bcr2017220154. [Google Scholar] [CrossRef]
- Kostiainen, I.; Hakaste, L.; Kejo, P.; Parviainen, H.; Laine, T.; Löyttyniemi, E.; Pennanen, M.; Arola, J.; Haglund, C.; Heiskanen, I. Adrenocortical carcinoma: Presentation and outcome of a contemporary patient series. Endocrine 2019, 65, 166–174. [Google Scholar] [CrossRef]
- Paragliola, R.M.; Corsello, A.; Locantore, P.; Papi, G.; Pontecorvi, A.; Corsello, S.M. Medical approaches in adrenocortical carcinoma. Biomedicines 2020, 8, 551. [Google Scholar] [CrossRef] [PubMed]
- Lacroix, A.; Feelders, R.A.; Stratakis, C.A.; Nieman, L.K. Cushing’s syndrome. Lancet Lond. Engl. 2015, 386, 913–927. [Google Scholar] [CrossRef] [PubMed]
- Mete, O.; Erickson, L.A.; Juhlin, C.C.; de Krijger, R.R.; Sasano, H.; Volante, M.; Papotti, M.G. Overview of the 2022 WHO classification of adrenal cortical tumors. Endocr. Pathol. 2022, 33, 155–196. [Google Scholar] [CrossRef] [PubMed]
- Louiset, E.; Duparc, C.; Young, J.; Renouf, S.; Tetsi Nomigni, M.; Boutelet, I.; Libé, R.; Bram, Z.; Groussin, L.; Caron, P. Intraadrenal corticotropin in bilateral macronodular adrenal hyperplasia. N. Engl. J. Med. 2013, 369, 2115–2125. [Google Scholar] [CrossRef]
- Espiard, S.; Drougat, L.; Libé, R.; Assié, G.; Perlemoine, K.; Guignat, L.; Barrande, G.; Brucker-Davis, F.; Doullay, F.; Lopez, S. ARMC5 mutations in a large cohort of primary macronodular adrenal hyperplasia: Clinical and functional consequences. J. Clin. Endocrinol. Metab. 2015, 100, E926–E935. [Google Scholar] [CrossRef]
- Faucz, F.R.; Zilbermint, M.; Lodish, M.B.; Szarek, E.; Trivellin, G.; Sinaii, N.; Berthon, A.; Libé, R.; Assié, G.; Espiard, S. Macronodular adrenal hyperplasia due to mutations in an armadillo repeat containing 5 (ARMC5) gene: A clinical and genetic investigation. J. Clin. Endocrinol. Metab. 2014, 99, E1113–E1119. [Google Scholar] [CrossRef]
- Assié, G.; Libé, R.; Espiard, S.; Rizk-Rabin, M.; Guimier, A.; Luscap, W.; Barreau, O.; Lefèvre, L.; Sibony, M.; Guignat, L. ARMC5 mutations in macronodular adrenal hyperplasia with Cushing’s syndrome. N. Engl. J. Med. 2013, 369, 2105–2114. [Google Scholar] [CrossRef]
- Bouys, L.; Vaczlavik, A.; Jouinot, A.; Vaduva, P.; Espiard, S.; Assié, G.; Libé, R.; Perlemoine, K.; Ragazzon, B.; Guignat, L. Identification of predictive criteria for pathogenic variants of primary bilateral macronodular adrenal hyperplasia (PBMAH) gene ARMC5 in 352 unselected patients. Eur. J. Endocrinol. 2022, 187, 123–134. [Google Scholar] [CrossRef]
- Chevalier, B.; Vantyghem, M.-C.; Espiard, S. Bilateral adrenal hyperplasia: Pathogenesis and treatment. Biomedicines 2021, 9, 1397. [Google Scholar] [CrossRef]
- Cavalcante, I.P.; Nishi, M.; Zerbini, M.C.N.; Almeida, M.Q.; Brondani, V.B.; de Arruda Botelho, M.L.A.; Tanno, F.Y.; Srougi, V.; Chambo, J.L.; Mendonca, B.B. The role of ARMC5 in human cell cultures from nodules of primary macronodular adrenocortical hyperplasia (PMAH). Mol. Cell. Endocrinol. 2018, 460, 36–46. [Google Scholar] [CrossRef]
- Drelon, C.; Berthon, A.; Sahut-Barnola, I.; Mathieu, M.; Dumontet, T.; Rodriguez, S.; Batisse-Lignier, M.; Tabbal, H.; Tauveron, I.; Lefrancois-Martinez, A.-M. PKA inhibits WNT signalling in adrenal cortex zonation and prevents malignant tumour development. Nat. Commun. 2016, 7, 12751. [Google Scholar] [CrossRef] [PubMed]
- Cavalcante, I.P.; Rizk-Rabin, M.; Ribes, C.; Perlemoine, K.; Hantel, C.; Berthon, A.; Bertherat, J.; Ragazzon, B. Tumor suppressor gene ARMC5 controls adrenal redox state through NRF1 turnover. Endocr. Relat. Cancer 2022, 29, 615–624. [Google Scholar] [CrossRef] [PubMed]
- Okuno, Y.; Fukuhara, A.; Otsuki, M.; Shimomura, I. ARMC5-CUL3 E3 ligase targets full-length SREBF in adrenocortical tumors. JCI Insight 2022, 7, e151390. [Google Scholar] [CrossRef] [PubMed]
- Berthon, A.; Faucz, F.; Espiard, S.; Drougat, L.; Bertherat, J.; Stratakis, C. Age-dependent effects of Armc5 haploinsufficiency on adrenocortical function. Hum. Mol. Genet. 2017, 26, 3495–3507. [Google Scholar] [CrossRef]
- Bourdeau, I.; Oble, S.; Magne, F.; Lévesque, I.; Cáceres-Gorriti, K.Y.; Nolet, S.; Awadalla, P.; Tremblay, J.; Hamet, P.; Fragoso, M.C.B.V. ARMC5 mutations in a large French-Canadian family with cortisol-secreting β-adrenergic/vasopressin responsive bilateral macronodular adrenal hyperplasia. Eur. J. Endocrinol. 2016, 174, 85–96. [Google Scholar] [CrossRef]
- Berthon, A.; Fabio, F.; Benjamin, F.; Ludivine, D.; Stephanie, E.; Bertherat, J.; Stratakis, C. ARMC5 regulates SIRT1 expression in adrenocortical cells. In Proceedings of the 25th European Congress of Endocrinology, Istanbul, Turkey, 13–16 May 2023. [Google Scholar]
- Zilbermint, M.; Xekouki, P.; Faucz, F.R.; Berthon, A.; Gkourogianni, A.; Schernthaner-Reiter, M.H.; Batsis, M.; Sinaii, N.; Quezado, M.M.; Merino, M. Primary aldosteronism and ARMC5 variants. J. Clin. Endocrinol. Metab. 2015, 100, E900–E909. [Google Scholar] [CrossRef]
- Zhang, R.; Rubinstein, G.; Vetrivel, S.; Kunz, S.; Vogel, F.; Bouys, L.; Bertherat, J.; Kroiss, M.; Deniz, S.; Osswald, A. Steroid profiling using liquid chromatography mass spectrometry during adrenal vein sampling in patients with primary bilateral macronodular adrenocortical hyperplasia. Front. Endocrinol. 2022, 13, 1079508. [Google Scholar] [CrossRef]
- Vaczlavik, A.; Bouys, L.; Violon, F.; Giannone, G.; Jouinot, A.; Armignacco, R.; Cavalcante, I.P.; Berthon, A.; Letouzé, E.; Vaduva, P. KDM1A inactivation causes hereditary food-dependent Cushing syndrome. Genet. Med. 2022, 24, 374–383. [Google Scholar] [CrossRef]
- Bouys, L.; Violon, F.; Vaczlavik, A.; Gaetan, G.; Jouinot, A.; Armignacco, R.; Cavalcante, I.P.; Berthon, A.; Letouze, E.; Vaduva, P. Integrated genomics reveals the molecular classification of Primary Bilateral Macronodular Adrenal Hyperplasia (PBMAH), correlating with specific profiles of illegitimate receptors expression and identifies KDM1A as the genetic cause of food-dependent Cushing syndrome. In Proceedings of the European Congress of Endocrinology 2022, Milan, Italy, 21–24 May 2022. [Google Scholar]
- Fragoso, M.C.B.V.; Domenice, S.; Latronico, A.C.; Martin, R.M.; Pereira, M.A.A.; Zerbini, M.C.N.; Lucon, A.M.; Mendonca, B.B. Cushing’s syndrome secondary to adrenocorticotropin-independent macronodular adrenocortical hyperplasia due to activating mutations of GNAS1 gene. J. Clin. Endocrinol. Metab. 2003, 88, 2147–2151. [Google Scholar] [CrossRef]
- Bienz, M.; Clevers, H. Linking colorectal cancer to Wnt signaling. Cell 2000, 103, 311–320. [Google Scholar] [CrossRef]
- Le Mestre, J.; Thomas, M.; Duparc, C.; Val, P.; Bures, C.; Tuech, J.-J.; Sabourin, J.-C.; Baert-Desurmont, S.; Lefebvre, H.; Louiset, E. β-Catenin activation and illicit receptor expression in adrenocortical cells. Endocr. Relat. Cancer 2022, 29, 151–162. [Google Scholar] [CrossRef] [PubMed]
- Bertherat, J.; Bourdeau, I.; Bouys, L.; Chasseloup, F.; Kamenický, P.; Lacroix, A. Clinical, pathophysiologic, genetic, and therapeutic progress in primary bilateral macronodular adrenal hyperplasia. Endocr. Rev. 2023, 44, 567–628. [Google Scholar] [CrossRef]
- Wayman, C.; Phillips, S.; Lunny, C.; Webb, T.; Fawcett, L.; Baxendale, R.; Burgess, G. Phosphodiesterase 11 (PDE11) regulation of spermatozoa physiology. Int. J. Impot. Res. 2005, 17, 216–223. [Google Scholar] [CrossRef] [PubMed]
- Tsai, L.-C.L.; Shimizu-Albergine, M.; Beavo, J.A. The high-affinity cAMP-specific phosphodiesterase 8B controls steroidogenesis in the mouse adrenal gland. Mol. Pharmacol. 2011, 79, 639–648. [Google Scholar] [CrossRef] [PubMed]
- Zhu, J.; Cui, L.; Wang, W.; Hang, X.-Y.; Xu, A.-X.; Yang, S.-X.; Dou, J.-T.; Mu, Y.-M.; Zhang, X.; Gao, J.-P. Whole exome sequencing identifies mutation of EDNRA involved in ACTH-independent macronodular adrenal hyperplasia. Fam. Cancer 2013, 12, 657–667. [Google Scholar] [CrossRef] [PubMed]
- Cao, Y.; He, M.; Gao, Z.; Peng, Y.; Li, Y.; Li, L.; Zhou, W.; Li, X.; Zhong, X.; Lei, Y. Activating hotspot L205R mutation in PRKACA and adrenal Cushing’s syndrome. Science 2014, 344, 913–917. [Google Scholar] [CrossRef]
- Swords, F.M.; Noon, L.A.; King, P.J.; Clark, A.J. Constitutive activation of the human ACTH receptor resulting from a synergistic interaction between two naturally occurring missense mutations in the MC2R gene. Mol. Cell. Endocrinol. 2004, 213, 149–154. [Google Scholar] [CrossRef]
- Swords, F.M.; Baig, A.; Malchoff, D.M.; Malchoff, C.D.; Thorner, M.O.; King, P.J.; Hunyady, L.s.; Clark, A.J. Impaired desensitization of a mutant adrenocorticotropin receptor associated with apparent constitutive activity. Mol. Endocrinol. 2002, 16, 2746–2753. [Google Scholar] [CrossRef][Green Version]
- Xu, Y.F.; Li, D.; Yan, H.; Dai, L.M.; Kong, Y.; Cao, C.X. Identify and validate GPC4 and VCAN as hub genes in primary bilateral macronodular adrenal hyperplasiaby WGCNA and DEG. Adv. Clin. Med. 2023, 13, 19010–19022. [Google Scholar] [CrossRef]
- Bertherat, J.; Horvath, A.; Groussin, L.; Grabar, S.; Boikos, S.; Cazabat, L.; Libe, R.; René-Corail, F.; Stergiopoulos, S.; Bourdeau, I. Mutations in regulatory subunit type 1A of cyclic adenosine 5′-monophosphate-dependent protein kinase (PRKAR1A): Phenotype analysis in 353 patients and 80 different genotypes. J. Clin. Endocrinol. Metab. 2009, 94, 2085–2091. [Google Scholar] [CrossRef]
- Stratakis, C. Adrenocortical tumors, primary pigmented adrenocortical disease (PPNAD)/Carney complex, and other bilateral hyperplasias: The NIH studies. Horm. Metab. Res. 2007, 39, 467–473. [Google Scholar] [CrossRef] [PubMed]
- Beuschlein, F.; Fassnacht, M.; Assié, G.; Calebiro, D.; Stratakis, C.A.; Osswald, A.; Ronchi, C.L.; Wieland, T.; Sbiera, S.; Faucz, F.R. Constitutive activation of PKA catalytic subunit in adrenal Cushing’s syndrome. N. Engl. J. Med. 2014, 370, 1019–1028. [Google Scholar] [CrossRef] [PubMed]
- Korpaisarn, S.; Trachoo, O.; Panthan, B.; Aroonroch, R.; Suvikapakornkul, R.; Sriphrapradang, C. A novel PRKAR1A mutation identified in a patient with isolated primary pigmented nodular adrenocortical disease. Case Rep. Oncol. 2017, 10, 769–776. [Google Scholar] [CrossRef] [PubMed]
- Cazabat, L.; Ragazzon, B.; Groussin, L.; Bertherat, J. PRKAR1A mutations in primary pigmented nodular adrenocortical disease. Pituitary 2006, 9, 211–219. [Google Scholar] [CrossRef] [PubMed]
- Horvath, A.; Boikos, S.; Giatzakis, C.; Robinson-White, A.; Groussin, L.; Griffin, K.J.; Stein, E.; Levine, E.; Delimpasi, G.; Hsiao, H.P. A genome-wide scan identifies mutations in the gene encoding phosphodiesterase 11A4 (PDE11A) in individuals with adrenocortical hyperplasia. Nat. Genet. 2006, 38, 794–800. [Google Scholar] [CrossRef]
- Horvath, A.; Mericq, V.; Stratakis, C.A. Mutation in PDE8B, a cyclic AMP–specific phosphodiesterase in adrenal hyperplasia. N. Engl. J. Med. 2008, 358, 750–752. [Google Scholar] [CrossRef]
- Espiard, S.; Drougat, L.; Settas, N.; Haydar, S.; Bathon, K.; London, E.; Levy, I.; Faucz, F.R.; Calebiro, D.; Bertherat, J. PRKACB variants in skeletal disease or adrenocortical hyperplasia: Effects on protein kinase A. Endocr. Relat. Cancer 2020, 27, 647–656. [Google Scholar] [CrossRef]
- Lecoq, A.-L.; Stratakis, C.A.; Viengchareun, S.; Chaligné, R.; Tosca, L.; Deméocq, V.; Hage, M.; Berthon, A.; Faucz, F.R.; Hanna, P. Adrenal GIPR expression and chromosome 19q13 microduplications in GIP-dependent Cushing’s syndrome. JCI Insight 2017, 2, e92184. [Google Scholar] [CrossRef]
- Thakker, R.V.; Newey, P.J.; Walls, G.V.; Bilezikian, J.; Dralle, H.; Ebeling, P.R.; Melmed, S.; Sakurai, A.; Tonelli, F.; Brandi, M.L. Clinical practice guidelines for multiple endocrine neoplasia type 1 (MEN1). J. Clin. Endocrinol. Metab. 2012, 97, 2990–3011. [Google Scholar] [CrossRef]
- Concolino, P.; Costella, A.; Capoluongo, E. Multiple endocrine neoplasia type 1 (MEN1): An update of 208 new germline variants reported in the last nine years. Cancer Genet. 2016, 209, 36–41. [Google Scholar] [CrossRef]
- Vezzosi, D.; Libé, R.; Baudry, C.; Rizk-Rabin, M.; Horvath, A.; Levy, I.; René-Corail, F.; Ragazzon, B.; Stratakis, C.A.; Vandecasteele, G. Phosphodiesterase 11A (PDE11A) gene defects in patients with ACTH-independent macronodular adrenal hyperplasia (AIMAH): Functional variants may contribute to genetic susceptibility of bilateral adrenal tumors. J. Clin. Endocrinol. Metab. 2012, 97, E2063–E2069. [Google Scholar] [CrossRef] [PubMed]
- Libé, R.; Fratticci, A.; Coste, J.; Tissier, F.d.r.; Horvath, A.; Ragazzon, B.; Rene-Corail, F.; Groussin, L.; Bertagna, X.; Raffin-Sanson, M.L. Phosphodiesterase 11A (PDE11A) and genetic predisposition to adrenocortical tumors. Clin. Cancer Res. 2008, 14, 4016–4024. [Google Scholar] [CrossRef] [PubMed]
- Rothenbuhler, A.; Horvath, A.; Libé, R.; Faucz, F.R.; Fratticci, A.; Raffin Sanson, M.L.; Vezzosi, D.; Azevedo, M.; Levy, I.; Almeida, M.Q. Identification of novel genetic variants in phosphodiesterase 8B (PDE8B), a cAMP-specific phosphodiesterase highly expressed in the adrenal cortex, in a cohort of patients with adrenal tumours. Clin. Endocrinol. 2012, 77, 195–199. [Google Scholar] [CrossRef] [PubMed]
- Hsiao, H.-P.; Kirschner, L.S.; Bourdeau, I.; Keil, M.F.; Boikos, S.A.; Verma, S.; Robinson-White, A.J.; Nesterova, M.; Lacroix, A.; Stratakis, C.A. Clinical and genetic heterogeneity, overlap with other tumor syndromes, and atypical glucocorticoid hormone secretion in adrenocorticotropin-independent macronodular adrenal hyperplasia compared with other adrenocortical tumors. J. Clin. Endocrinol. Metab. 2009, 94, 2930–2937. [Google Scholar] [CrossRef]
- Liu, Q.; Tong, D.; Liu, G.; Yi, Y.; Zhang, D.; Zhang, J.; Zhang, Y.; Huang, Z.; Li, Y.; Chen, R. Carney complex with PRKAR1A gene mutation: A case report and literature review. Medicine 2017, 96, e8999. [Google Scholar] [CrossRef]
- Correa, R.; Salpea, P.; Stratakis, C.A. Carney complex: An update. Eur. J. Endocrinol. 2015, 173, M85–M97. [Google Scholar] [CrossRef]
- Matyakhina, L.; Pack, S.; Kirschner, L.S.; Pak, E.; Mannan, P.; Jaikumar, J.; Taymans, S.; Sandrini, F.; Carney, J.; Stratakis, C. Chromosome 2 (2p16) abnormalities in Carney complex tumours. J. Med. Genet. 2003, 40, 268–277. [Google Scholar] [CrossRef]
- Sun, Q.; Song, J.; Feng, W.; Wang, C.; Yang, X.; Zhang, M.; Cao, C. Carney complex presenting as subclinical Cushing syndrome in a child due to a novel Phosphodiesterase 11A mutation. Heliyon 2022, 8, e12077. [Google Scholar] [CrossRef]
- Forlino, A.; Vetro, A.; Garavelli, L.; Ciccone, R.; London, E.; Stratakis, C.A.; Zuffardi, O. PRKACB and Carney complex. N. Engl. J. Med. 2014, 370, 1065–1067. [Google Scholar] [CrossRef]
- Tadjine, M.; Lampron, A.; Ouadi, L.; Horvath, A.; Stratakis, C.A.; Bourdeau, I. Detection of somatic β-catenin mutations in primary pigmented nodular adrenocortical disease (PPNAD). Clin. Endocrinol. 2008, 69, 367–373. [Google Scholar] [CrossRef]
- Gaujoux, S.; Tissier, F.D.R.; Groussin, L.; Libé, R.; Ragazzon, B.; Launay, P.; Audebourg, A.; Dousset, B.; Bertagna, X.; Bertherat, J.R.M. Wnt/β-catenin and 3′, 5′-cyclic adenosine 5′-monophosphate/protein kinase A signaling pathways alterations and somatic β-catenin gene mutations in the progression of adrenocortical tumors. J. Clin. Endocrinol. Metab. 2008, 93, 4135–4140. [Google Scholar] [CrossRef] [PubMed]
- Lambert, S.; Stratakis, C.A.; Chivu, O.; Boros, E.; Heinrichs, C.; Ulgiati, F.; Brachet, C. Micronodular bilateral adrenal hyperplasia: About 2 cases in early childhood. In Proceedings of the 61th Annual ESPE (ESPE 2023), Hague, The Netherlands, 21–23 September 2023; pp. 151–152. [Google Scholar]
- Drougat, L.; Settas, N.; Ronchi, C.L.; Bathon, K.; Calebiro, D.; Maria, A.G.; Haydar, S.; Voutetakis, A.; London, E.; Faucz, F.R. Genomic and sequence variants of protein kinase A regulatory subunit type 1β (PRKAR1B) in patients with adrenocortical disease and Cushing syndrome. Genet. Med. 2021, 23, 174–182. [Google Scholar] [CrossRef] [PubMed]
- Espiard, S.; Knape, M.J.; Bathon, K.; Assié, G.; Rizk-Rabin, M.; Faillot, S.; Luscap-Rondof, W.; Abid, D.; Guignat, L.; Calebiro, D. Activating PRKACB somatic mutation in cortisol-producing adenomas. JCI Insight 2018, 3, e98296. [Google Scholar] [CrossRef] [PubMed]
- Sato, Y.; Maekawa, S.; Ishii, R.; Sanada, M.; Morikawa, T.; Shiraishi, Y.; Yoshida, K.; Nagata, Y.; Sato-Otsubo, A.; Yoshizato, T. Recurrent somatic mutations underlie corticotropin-independent Cushing’s syndrome. Science 2014, 344, 917–920. [Google Scholar] [CrossRef] [PubMed]
- Goh, G.; Scholl, U.I.; Healy, J.M.; Choi, M.; Prasad, M.L.; Nelson-Williams, C.; Kunstman, J.W.; Korah, R.; Suttorp, A.-C.; Dietrich, D. Recurrent activating mutation in PRKACA in cortisol-producing adrenal tumors. Nat. Genet. 2014, 46, 613–617. [Google Scholar] [CrossRef] [PubMed]
- Dalmazi, G.; Beuschlein, F. PRKACA mutations in adrenal adenomas: Genotype/phenotype correlations. Horm. Metab. Res. 2017, 49, 301–306. [Google Scholar] [CrossRef] [PubMed]
- Baba, R.; Oki, K.; Gomez-Sanchez, C.E.; Otagaki, Y.; Itcho, K.; Kobuke, K.; Kodama, T.; Nagano, G.; Ohno, H.; Yoneda, M. Genotype-specific cortisol production associated with Cushing’s syndrome adenoma with PRKACA mutations. Mol. Cell. Endocrinol. 2021, 538, 111456. [Google Scholar] [CrossRef]
- Rege, J.; Hoxie, J.; Liu, C.-J.; Cash, M.N.; Luther, J.M.; Gellert, L.; Turcu, A.F.; Else, T.; Giordano, T.J.; Udager, A.M. Targeted mutational analysis of cortisol-producing adenomas. J. Clin. Endocrinol. Metab. 2022, 107, e594–e603. [Google Scholar] [CrossRef]
- Ronchi, C.L.; Di Dalmazi, G.; Faillot, S.; Sbiera, S.; Assié, G.; Weigand, I.; Calebiro, D.; Schwarzmayr, T.; Appenzeller, S.; Rubin, B. Genetic landscape of sporadic unilateral adrenocortical adenomas without PRKACA p. Leu206Arg mutation. J. Clin. Endocrinol. Metab. 2016, 101, 3526–3538. [Google Scholar] [CrossRef]
- Lucas, C.; Sauter, K.-S.; Steigert, M.; Mallet, D.; Wilmouth, J.; Olabe, J.; Plotton, I.; Morel, Y.; Aeberli, D.; Wagner, F.; et al. Loss of LGR4/GPR48 causes severe neonatal salt wasting due to disrupted WNT signaling altering adrenal zonation. J. Clin. Investig. 2023, 133, e164915. [Google Scholar] [CrossRef]
- Leccia, F.; Batisse-Lignier, M.; Sahut-Barnola, I.; Val, P.; Lefrançois-Martinez, A.; Martinez, A. Mouse models recapitulating human adrenocortical tumors: What is lacking? Front. Endocrinol. 2016, 7, 208373. [Google Scholar] [CrossRef] [PubMed]
- Thiel, A.; Reis, A.-C.; Haase, M.; Goh, G.; Schott, M.; Willenberg, H.S.; Scholl, U.I. PRKACA mutations in cortisol-producing adenomas and adrenal hyperplasia: A single-center study of 60 cases. Eur. J. Endocrinol. 2015, 172, 677–685. [Google Scholar] [CrossRef] [PubMed]
- Bertherat, J.; Groussin, L.; Sandrini, F.; Matyakhina, L.; Bei, T.; Stergiopoulos, S.; Papageorgiou, T.; Bourdeau, I.; Kirschner, L.S.; Vincent-Dejean, C. Molecular and functional analysis of PRKAR1A and its locus (17q22–24) in sporadic adrenocortical tumors: 17q losses, somatic mutations, and protein kinase A expression and activity. Cancer Res. 2003, 63, 5308–5319. [Google Scholar] [PubMed]
- Kubota-Nakayama, F.; Nakamura, Y.; Konosu-Fukaya, S.; Azmahani, A.; Ise, K.; Yamazaki, Y.; Kitawaki, Y.; Felizola, S.J.; Ono, Y.; Omata, K. Expression of steroidogenic enzymes and their transcription factors in cortisol-producing adrenocortical adenomas: Immunohistochemical analysis and quantitative real-time polymerase chain reaction studies. Hum. Pathol. 2016, 54, 165–173. [Google Scholar] [CrossRef]
- Kitawaki, Y.; Nakamura, Y.; Kubota-Nakayama, F.; Yamazaki, Y.; Miki, Y.; Hata, S.; Ise, K.; Kikuchi, K.; Morimoto, R.; Satoh, F. Tumor microenvironment in functional adrenocortical adenomas: Immune cell infiltration in cortisol-producing adrenocortical adenoma. Hum. Pathol. 2018, 77, 88–97. [Google Scholar] [CrossRef]
- Wang, C.; Sun, Y.; Yin, X.; Feng, R.; Feng, R.; Xu, M.; Liang, K.; Zhao, R.; Gu, G.; Jiang, X. Alterations of DNA methylation were associated with the rapid growth of cortisol-producing adrenocortical adenoma during pregnancy. Clin. Epigenetics 2021, 13, 1–14. [Google Scholar] [CrossRef]
- Funder, J.W.; Carey, R.M.; Mantero, F.; Murad, M.H.; Reincke, M.; Shibata, H.; Stowasser, M.; Young, W.F., Jr. The management of primary aldosteronism: Case detection, diagnosis, and treatment: An endocrine society clinical practice guideline. J. Clin. Endocrinol. Metab. 2016, 101, 1889–1916. [Google Scholar] [CrossRef]
- Monticone, S.; D’Ascenzo, F.; Moretti, C.; Williams, T.A.; Veglio, F.; Gaita, F.; Mulatero, P. Cardiovascular events and target organ damage in primary aldosteronism compared with essential hypertension: A systematic review and meta-analysis. Lancet Diabetes Endocrinol. 2018, 6, 41–50. [Google Scholar] [CrossRef]
- Santana, L.S.; Guimaraes, A.G.; Almeida, M.Q. Pathogenesis of primary aldosteronism: Impact on clinical outcome. Front. Endocrinol. 2022, 13, 927669. [Google Scholar] [CrossRef]
- Nanba, K.; Baker, J.E.; Blinder, A.R.; Bick, N.R.; Liu, C.-J.; Lim, J.S.; Wachtel, H.; Cohen, D.L.; Williams, T.A.; Reincke, M.; et al. Histopathology and genetic causes of primary aldosteronism in young adults. J. Clin. Endocrinol. Metab. 2022, 107, 2473–2482. [Google Scholar] [CrossRef]
- Omata, K.; Satoh, F.; Morimoto, R.; Ito, S.; Yamazaki, Y.; Nakamura, Y.; Anand, S.K.; Guo, Z.; Stowasser, M.; Sasano, H. Cellular and genetic causes of idiopathic hyperaldosteronism. Hypertension 2018, 72, 874–880. [Google Scholar] [CrossRef] [PubMed]
- Scholl, U.I.; Goh, G.; Stölting, G.; De Oliveira, R.C.; Choi, M.; Overton, J.D.; Fonseca, A.L.; Korah, R.; Starker, L.F.; Kunstman, J.W. Somatic and germline CACNA1D calcium channel mutations in aldosterone-producing adenomas and primary aldosteronism. Nat. Genet. 2013, 45, 1050–1054. [Google Scholar] [CrossRef] [PubMed]
- Fernandes-Rosa, F.L.; Daniil, G.; Orozco, I.J.; Göppner, C.; El Zein, R.; Jain, V.; Boulkroun, S.; Jeunemaitre, X.; Amar, L.; Lefebvre, H. A gain-of-function mutation in the CLCN2 chloride channel gene causes primary aldosteronism. Nat. Genet. 2018, 50, 355–361. [Google Scholar] [CrossRef] [PubMed]
- Davies, L.A.; Hu, C.; Guagliardo, N.A.; Sen, N.; Chen, X.; Talley, E.M.; Carey, R.M.; Bayliss, D.A.; Barrett, P.Q. TASK channel deletion in mice causes primary hyperaldosteronism. Proc. Natl. Acad. Sci. USA 2008, 105, 2203–2208. [Google Scholar] [CrossRef] [PubMed]
- Schirpenbach, C.; Reincke, M. Primary aldosteronism: Current knowledge and controversies in Conn’s syndrome. Nat. Clin. Pract. Endocrinol. Metab. 2007, 3, 220–227. [Google Scholar] [CrossRef]
- Mulatero, P.; Stowasser, M.; Loh, K.-C.; Fardella, C.E.; Gordon, R.D.; Mosso, L.; Gomez-Sanchez, C.E.; Veglio, F.; Young, W.F., Jr. Increased diagnosis of primary aldosteronism, including surgically correctable forms, in centers from five continents. J. Clin. Endocrinol. Metab. 2004, 89, 1045–1050. [Google Scholar] [CrossRef]
- Beuschlein, F.; Boulkroun, S.; Osswald, A.; Wieland, T.; Nielsen, H.N.; Lichtenauer, U.D.; Penton, D.; Schack, V.R.; Amar, L.; Fischer, E. Somatic mutations in ATP1A1 and ATP2B3 lead to aldosterone-producing adenomas and secondary hypertension. Nat. Genet. 2013, 45, 440–444. [Google Scholar] [CrossRef]
- Scholl, U.I. Genetics of primary aldosteronism. Hypertension 2022, 79, 887–897. [Google Scholar] [CrossRef]
- Åkerström, T.; Crona, J.; Delgado Verdugo, A.; Starker, L.F.; Cupisti, K.; Willenberg, H.S.; Knoefel, W.T.; Saeger, W.; Feller, A.; Ip, J. Comprehensive re-sequencing of adrenal aldosterone producing lesions reveal three somatic mutations near the KCNJ5 potassium channel selectivity filter. PLoS ONE 2012, 7, e41926. [Google Scholar] [CrossRef]
- Monticone, S.; Hattangady, N.G.; Nishimoto, K.; Mantero, F.; Rubin, B.; Cicala, M.V.; Pezzani, R.; Auchus, R.J.; Ghayee, H.K.; Shibata, H. Effect of KCNJ5 mutations on gene expression in aldosterone-producing adenomas and adrenocortical cells. J. Clin. Endocrinol. Metab. 2012, 97, E1567–E1572. [Google Scholar] [CrossRef]
- Harashima, S.; Yamazaki, Y.; Motomura, N.; Ono, Y.; Omata, K.; Tezuka, Y.; Morimoto, R.; Nakamura, Y.; Satoh, F.; Suzuki, H. Phenotype-genotype correlation in aldosterone-producing adenomas characterized by intracellular cholesterol metabolism. J. Steroid Biochem. Mol. Biol. 2022, 221, 106116. [Google Scholar] [CrossRef] [PubMed]
- Nanba, K.; Blinder, A.R.; Rege, J.; Hattangady, N.G.; Else, T.; Liu, C.-J.; Tomlins, S.A.; Vats, P.; Kumar-Sinha, C.; Giordano, T.J. Somatic CACNA1H mutation as a cause of aldosterone-producing adenoma. Hypertension 2020, 75, 645–649. [Google Scholar] [CrossRef] [PubMed]
- Dutta, R.K.; Arnesen, T.; Heie, A.; Walz, M.; Alesina, P.; Söderkvist, P.; Gimm, O. A somatic mutation in CLCN2 identified in a sporadic aldosterone-producing adenoma. Eur. J. Endocrinol. 2019, 181, K37–K41. [Google Scholar] [CrossRef] [PubMed]
- Rege, J.; Nanba, K.; Blinder, A.R.; Plaska, S.; Udager, A.M.; Vats, P.; Kumar-Sinha, C.; Giordano, T.J.; Rainey, W.E.; Else, T. Identification of somatic mutations in CLCN2 in aldosterone-producing adenomas. J. Endocr. Soc. 2020, 4, bvaa123. [Google Scholar] [CrossRef] [PubMed]
- Wang, J.-J.; Peng, K.-Y.; Wu, V.-C.; Tseng, F.-Y.; Wu, K.-D. CTNNB1 mutation in aldosterone producing adenoma. Endocrinol. Metab. 2017, 32, 332. [Google Scholar] [CrossRef]
- Zhou, J.; Azizan, E.A.; Cabrera, C.P.; Fernandes-Rosa, F.L.; Boulkroun, S.; Argentesi, G.; Cottrell, E.; Amar, L.; Wu, X.; O’toole, S.; et al. Somatic mutations of GNA11 and GNAQ in CTNNB1-mutant aldosterone-producing adenomas presenting in puberty, pregnancy or menopause. Nat. Genet. 2021, 53, 1360–1372. [Google Scholar] [CrossRef]
- Nakajima, Y.; Okamura, T.; Horiguchi, K.; Gohko, T.; Miyamoto, T.; Satoh, T.; Ozawa, A.; Ishii, S.; Yamada, E.; Hashimoto, K. GNAS mutations in adrenal aldosterone-producing adenomas. Endocr. J. 2016, 63, 199–204. [Google Scholar] [CrossRef]
- Rege, J.; Bandulik, S.; Nanba, K.; Kosmann, C.; Blinder, A.R.; Plain, A.; Vats, P.; Kumar-Sinha, C.; Lerario, A.M.; Else, T. Somatic SLC30A1 mutations altering zinc transporter ZnT1 cause aldosterone-producing adenomas and primary aldosteronism. Nat. Genet. 2023, 55, 1623–1631. [Google Scholar] [CrossRef]
- Qin, F.; Wen, H.; Zhong, X.; Pan, Y.; Lai, X.; Yang, T.; Huang, J.; Yu, J.; Li, J. Diagnostic accuracy of using multiple cytokines to predict aldosterone-producing adenoma. Sci. Rep. 2023, 13, 5745. [Google Scholar] [CrossRef]
- Wu, X.; Azizan, E.A.; Goodchild, E.; Garg, S.; Hagiyama, M.; Cabrera, C.P.; Fernandes-Rosa, F.L.; Boulkroun, S.; Kuan, J.L.; Tiang, Z.; et al. Somatic mutations of CADM1 in aldosterone-producing adenomas and gap junction-dependent regulation of aldosterone production. Nat. Genet. 2023, 55, 1009–1021. [Google Scholar] [CrossRef]
- Bao, M.; Li, H.; Li, J. Identification of potential lncRNA-miRNA-mRNA regulatory network contributing to aldosterone-producing adenoma. J. Cell. Mol. Med. 2022, 26, 5614–5623. [Google Scholar] [CrossRef] [PubMed]
- Lifton, R.P.; Dluhy, R.G.; Powers, M.; Rich, G.M.; Cook, S.; Ulick, S.; Lalouel, J.-M. A chimaeric llβ-hydroxylase/aldosterone synthase gene causes glucocorticoid-remediable aldosteronism and human hypertension. Nature 1992, 355, 262–265. [Google Scholar] [CrossRef]
- Araujo-Castro, M.; Parra, P.; Martín Rojas-Marcos, P.; Paja Fano, M.; González Boillos, M.; Pascual-Corrales, E.; García Cano, A.M.; Ruiz-Sanchez, J.G.; Vicente Delgado, A.; Gómez Hoyos, E. Differences in the clinical and hormonal presentation of patients with familial and sporadic primary aldosteronism. Front. Endocrinol. 2024, 15, 1336306. [Google Scholar] [CrossRef] [PubMed]
- Scholl, U.I.; Stölting, G.; Schewe, J.; Thiel, A.; Tan, H.; Nelson-Williams, C.; Vichot, A.A.; Jin, S.C.; Loring, E.; Untiet, V. CLCN2 chloride channel mutations in familial hyperaldosteronism type II. Nat. Genet. 2018, 50, 349–354. [Google Scholar] [CrossRef] [PubMed]
- Velarde-Miranda, C.; Gomez-Sanchez, E.P.; Gomez-Sanchez, C.E. Regulation of aldosterone biosynthesis by the Kir3. 4 (KCNJ5) potassium channel. Clin. Exp. Pharmacol. Physiol. 2013, 40, 895–901. [Google Scholar] [CrossRef]
- Scholl, U.I.; Stölting, G.; Nelson-Williams, C.; Vichot, A.A.; Choi, M.; Loring, E.; Prasad, M.L.; Goh, G.; Carling, T.; Juhlin, C.C. Recurrent gain of function mutation in calcium channel CACNA1H causes early-onset hypertension with primary aldosteronism. elife 2015, 4, e06315. [Google Scholar] [CrossRef]
- Reznek, R.H.; Narayanan, P. Primary adrenal malignancy. In Husband and Reznek’s Imaging in Oncology, 3rd ed.; CRC Press: Boca Raton, FL, USA, 2009; pp. 290–308. [Google Scholar]
- Pereira, S.S.; Costa, M.M.; Gomez-Sanchez, C.E.; Monteiro, M.P.; Pignatelli, D. Incomplete pattern of steroidogenic protein expression in functioning adrenocortical carcinomas. Biomedicines 2020, 8, 256. [Google Scholar] [CrossRef]
- Espiard, S.; Bertherat, J. The genetics of adrenocortical tumors. Endocrinol. Metab. Clin. 2015, 44, 311–334. [Google Scholar] [CrossRef]
- Ohgaki, H.; Kleihues, P.; Heitz, P. p53 mutations in sporadic adrenocortical tumors. Int. J. Cancer 1993, 54, 408–410. [Google Scholar] [CrossRef]
- Gicquel, C.; Raffin-Sanson, M.-L.; Gaston, V.R.; Bertagna, X.; Plouin, P.-F.O.; Schlumberger, M.; Louvel, A.; Luton, J.-P.; Le Bouc, Y. Structural and functional abnormalities at 11p15 are associated with the malignant phenotype in sporadic adrenocortical tumors: Study on a series of 82 tumors. J. Clin. Endocrinol. Metab. 1997, 82, 2559–2565. [Google Scholar] [CrossRef]
- Lippert, J.; Appenzeller, S.; Liang, R.; Sbiera, S.; Kircher, S.; Altieri, B.; Nanda, I.; Weigand, I.; Gehrig, A.; Steinhauer, S. Targeted molecular analysis in adrenocortical carcinomas: A strategy toward improved personalized prognostication. J. Clin. Endocrinol. Metab. 2018, 103, 4511–4523. [Google Scholar] [CrossRef] [PubMed]
- Juhlin, C.C.; Goh, G.; Healy, J.M.; Fonseca, A.L.; Scholl, U.I.; Stenman, A.; Kunstman, J.W.; Brown, T.C.; Overton, J.D.; Mane, S.M. Whole-exome sequencing characterizes the landscape of somatic mutations and copy number alterations in adrenocortical carcinoma. J. Clin. Endocrinol. Metab. 2015, 100, E493–E502. [Google Scholar] [CrossRef] [PubMed]
- Zheng, S.; Cherniack, A.D.; Dewal, N.; Moffitt, R.A.; Danilova, L.; Murray, B.A.; Lerario, A.M.; Else, T.; Knijnenburg, T.A.; Ciriello, G. Comprehensive pan-genomic characterization of adrenocortical carcinoma. Cancer Cell 2016, 29, 723–736. [Google Scholar] [CrossRef] [PubMed]
- Liang, R.; Weigand, I.; Lippert, J.; Kircher, S.; Altieri, B.; Steinhauer, S.; Hantel, C.; Rost, S.; Rosenwald, A.; Kroiss, M. Targeted gene expression profile reveals CDK4 as therapeutic target for selected patients with adrenocortical carcinoma. Front. Endocrinol. 2020, 11, 219. [Google Scholar] [CrossRef] [PubMed]
- Kiseljak-Vassiliades, K.; Zhang, Y.; Bagby, S.M.; Kar, A.; Pozdeyev, N.; Xu, M.; Gowan, K.; Sharma, V.; Raeburn, C.D.; Albuja-Cruz, M. Development of new preclinical models to advance adrenocortical carcinoma research. Endocr. Relat. Cancer 2018, 25, 437–451. [Google Scholar] [CrossRef]
- Gara, S.K.; Lack, J.; Zhang, L.; Harris, E.; Cam, M.; Kebebew, E. Metastatic adrenocortical carcinoma displays higher mutation rate and tumor heterogeneity than primary tumors. Nat. Commun. 2018, 9, 4172. [Google Scholar] [CrossRef]
- Wasserman, J.D.; Novokmet, A.; Eichler-Jonsson, C.; Ribeiro, R.C.; Rodriguez-Galindo, C.; Zambetti, G.P.; Malkin, D. Prevalence and functional consequence of TP53 mutations in pediatric adrenocortical carcinoma: A children’s oncology group study. J. Clin. Oncol. 2015, 33, 602. [Google Scholar] [CrossRef]
- Xu, W.-H.; Wu, J.; Wang, J.; Wan, F.-N.; Wang, H.-K.; Cao, D.-L.; Qu, Y.-Y.; Zhang, H.-L.; Ye, D.-W. Screening and identification of potential prognostic biomarkers in adrenocortical carcinoma. Front. Genet. 2019, 10, 821. [Google Scholar] [CrossRef]
- Jin, Y.; Wang, Z.; He, D.; Zhu, Y.; Hu, X.; Gong, L.; Xiao, M.; Chen, X.; Cheng, Y.; Cao, K. Analysis of m6A-related signatures in the tumor immune microenvironment and identification of clinical prognostic regulators in adrenocortical carcinoma. Front. Immunol. 2021, 12, 637933. [Google Scholar] [CrossRef]
- Yuan, L.; Qian, G.; Chen, L.; Wu, C.-L.; Dan, H.C.; Xiao, Y.; Wang, X. Co-expression network analysis of biomarkers for adrenocortical carcinoma. Front. Genet. 2018, 9, 328. [Google Scholar] [CrossRef]
- Batlle, E.; Clevers, H. Cancer stem cells revisited. Nat. Med. 2017, 23, 1124–1134. [Google Scholar] [CrossRef] [PubMed]
- Walczak, E.M.; Hammer, G.D. Regulation of the adrenocortical stem cell niche: Implications for disease. Nat. Rev. Endocrinol. 2015, 11, 14–28. [Google Scholar] [CrossRef] [PubMed][Green Version]
- Shi, X.; Liu, Y.; Cheng, S.; Hu, H.; Zhang, J.; Wei, M.; Zhao, L.; Xin, S. Cancer stemness associated with prognosis and the efficacy of immunotherapy in adrenocortical carcinoma. Front. Oncol. 2021, 11, 651622. [Google Scholar] [CrossRef]
- Soon, P.S.H.; Tacon, L.J.; Gill, A.J.; Bambach, C.P.; Sywak, M.S.; Campbell, P.R.; Yeh, M.W.; Wong, S.G.; Clifton-Bligh, R.J.; Robinson, B.G. miR-195 and miR-483-5p identified as predictors of poor prognosis in adrenocortical cancer. Clin. Cancer Res. 2009, 15, 7684–7692. [Google Scholar] [CrossRef] [PubMed]
- Glover, A.R.; Zhao, J.T.; Gill, A.J.; Weiss, J.; Mugridge, N.; Kim, E.; Feeney, A.L.; Ip, J.C.; Reid, G.; Clarke, S. MicroRNA-7 as a tumor suppressor and novel therapeutic for adrenocortical carcinoma. Oncotarget 2015, 6, 36675. [Google Scholar] [CrossRef]
- Veronese, A.; Lupini, L.; Consiglio, J.; Visone, R.; Ferracin, M.; Fornari, F.; Zanesi, N.; Alder, H.; D’Elia, G.; Gramantieri, L. Oncogenic role of miR-483-3p at the IGF2/483 locus. Cancer Res. 2010, 70, 3140–3149. [Google Scholar] [CrossRef]
- Cherradi, N. microRNAs as potential biomarkers in adrenocortical cancer: Progress and challenges. Front. Endocrinol. 2016, 6, 175799. [Google Scholar] [CrossRef]
- Glover, A.; Zhao, J.; Ip, J.; Lee, J.; Robinson, B.; Gill, A.; Soon, P.; Sidhu, S. Long noncoding RNA profiles of adrenocortical cancer can be used to predict recurrence. Endocr. Relat. Cancer 2015, 22, 99–109. [Google Scholar] [CrossRef]
- Perge, P.; Butz, H.; Pezzani, R.; Bancos, I.; Nagy, Z.; Pálóczi, K.; Nyírő, G.; Decmann, Á.; Pap, E.; Luconi, M. Evaluation and diagnostic potential of circulating extracellular vesicle-associated microRNAs in adrenocortical tumors. Sci. Rep. 2017, 7, 5474. [Google Scholar] [CrossRef]
- Pignatelli, D.; Pereira, S.S.; Pasquali, R. Androgens in congenital adrenal hyperplasia. Front. Horm. Res. 2019, 53, 65–76. [Google Scholar]
- Azziz, R.; Sanchez, L.A.; Knochenhauer, E.S.; Moran, C.; Lazenby, J.; Stephens, K.C.; Taylor, K.; Boots, L.R. Androgen excess in women: Experience with over 1000 consecutive patients. J. Clin. Endocrinol. Metab. 2004, 89, 453–462. [Google Scholar] [CrossRef]
- Hirschberg, A.L. Approach to investigation of hyperandrogenism in a postmenopausal woman. J. Clin. Endocrinol. Metab. 2023, 108, 1243–1253. [Google Scholar] [CrossRef] [PubMed]
- Dalmazi, G.D. Hyperandrogenism and adrenocortical tumors. Front. Horm. Res. 2019, 53, 92–99. [Google Scholar]
- Brzana, J.; Yedinak, C.G.; Hameed, N.; Plesiu, A.; McCartney, S.; Fleseriu, M. Polycystic ovarian syndrome and Cushing’s syndrome: A persistent diagnostic quandary. Eur. J. Obstet. Gynecol. Reprod. Biol. 2014, 175, 145–148. [Google Scholar] [CrossRef] [PubMed]
- Tong, A.; Jiang, J.; Wang, F.; Li, C.; Zhang, Y.; Wu, X. Pure Androgen–Producing Adrenal Tumor: Clinical Features and Pathogenesis. Endocr. Pract. 2017, 23, 399–407. [Google Scholar] [CrossRef] [PubMed]
- Ghayee, H.K.; Rege, J.; Watumull, L.M.; Nwariaku, F.E.; Carrick, K.S.; Rainey, W.E.; Miller, W.L.; Auchus, R.J. Clinical, biochemical, and molecular characterization of macronodular adrenocortical hyperplasia of the zona reticularis: A new syndrome. J. Clin. Endocrinol. Metab. 2011, 96, E243–E250. [Google Scholar] [CrossRef]
- Tritos, N.; Biller, B. Current management of Cushing’s disease. J. Intern. Med. 2019, 286, 526–541. [Google Scholar] [CrossRef]
- Nieman, L.K.; Biller, B.M.; Findling, J.W.; Murad, M.H.; Newell-Price, J.; Savage, M.O.; Tabarin, A. Treatment of Cushing’s syndrome: An endocrine society clinical practice guideline. J. Clin. Endocrinol. Metab. 2015, 100, 2807–2831. [Google Scholar] [CrossRef]
- Cuevas-Ramos, D.; Fleseriu, M. Somatostatin receptor ligands and resistance to treatment in pituitary adenomas. J. Mol. Endocrinol. 2014, 52, R223–R240. [Google Scholar] [CrossRef]
- Castinetti, F.; Guignat, L.; Giraud, P.; Muller, M.; Kamenicky, P.; Drui, D.; Caron, P.; Luca, F.; Donadille, B.; Vantyghem, M.C.; et al. Ketoconazole in Cushing’s disease: Is it worth a try? J. Clin. Endocrinol. Metab. 2014, 99, 1623–1630. [Google Scholar] [CrossRef]
- Hille, U.E.; Zimmer, C.; Vock, C.A.; Hartmann, R.W. First selective CYP11B1 inhibitors for the treatment of cortisol-dependent diseases. ACS Med. Chem. Lett. 2011, 2, 2–6. [Google Scholar] [CrossRef] [PubMed]
- Preda, V.A.; Sen, J.; Karavitaki, N.; Grossman, A.B. Therapy in endocrine disease: Etomidate in the management of hypercortisolaemia in Cushing’s syndrome: A review. Eur. J. Endocrinol. 2012, 167, 137–143. [Google Scholar] [CrossRef] [PubMed]
- Ceccato, F.; Zilio, M.; Barbot, M.; Albiger, N.; Antonelli, G.; Plebani, M.; Watutantrige-Fernando, S.; Sabbadin, C.; Boscaro, M.; Scaroni, C.; et al. Metyrapone treatment in Cushing’s syndrome: A real-life study. Endocrine 2018, 62, 701–711. [Google Scholar] [CrossRef] [PubMed]
- Kamenický, P.; Droumaguet, C.; Salenave, S.; Blanchard, A.; Jublanc, C.; Gautier, J.-F.; Brailly-Tabard, S.; Leboulleux, S.; Schlumberger, M.; Baudin, E.; et al. Mitotane, metyrapone, and ketoconazole combination therapy as an alternative to rescue adrenalectomy for severe ACTH-dependent Cushing’s syndrome. J. Clin. Endocrinol. Metab. 2011, 96, 2796–2804. [Google Scholar] [CrossRef]
- Baudry, C.; Coste, J.; Bou Khalil, R.; Silvera, S.; Guignat, L.; Guibourdenche, J.; Abbas, H.; Legmann, P.; Bertagna, X.; Bertherat, J.; et al. Efficiency and tolerance of mitotane in Cushing’s disease in 76 patients from a single center. Eur. J. Endocrinol. 2012, 167, 473–481. [Google Scholar] [CrossRef]
- Fleseriu, M.; Biller, B.M.; Findling, J.W.; Molitch, M.E.; Schteingart, D.E.; Gross, C.; SEISMIC Study Investigators. Mifepristone, a glucocorticoid receptor antagonist, produces clinical and metabolic benefits in patients with Cushing’s syndrome. J. Clin. Endocrinol. Metab. 2012, 97, 2039–2049. [Google Scholar] [CrossRef]
- Bertagna, X.; Pivonello, R.; Fleseriu, M.; Zhang, Y.; Robinson, P.; Taylor, A.; Watson, C.E.; Maldonado, M.; Hamrahian, A.H.; Boscaro, M.; et al. LCI699, a potent 11β-hydroxylase inhibitor, normalizes urinary cortisol in patients with Cushing’s disease: Results from a multicenter, proof-of-concept study. J. Clin. Endocrinol. Metab. 2014, 99, 1375–1383. [Google Scholar] [CrossRef]
- Calhoun, D.A.; White, W.B.; Krum, H.; Guo, W.; Bermann, G.; Trapani, A.; Lefkowitz, M.P.; Ménard, J. Effects of a novel aldosterone synthase inhibitor for treatment of primary hypertension: Results of a randomized, double-blind, placebo-and active-controlled phase 2 trial. Circulation 2011, 124, 1945–1955. [Google Scholar] [CrossRef]
- Jędrusik, P.; Symonides, B.; Lewandowski, J.; Gaciong, Z. The effect of antihypertensive medications on testing for primary aldosteronism. Front. Pharmacol. 2021, 12, 684111. [Google Scholar] [CrossRef]
- Collard, D.; Brouwer, T.F.; Olde Engberink, R.H.; Zwinderman, A.H.; Vogt, L.; van den Born, B.-J.H. Initial estimated glomerular filtration rate decline and long-term renal function during intensive antihypertensive therapy: A post hoc analysis of the SPRINT and ACCORD-BP randomized controlled trials. Hypertension 2020, 75, 1205–1212. [Google Scholar] [CrossRef]
- Veltri, K.T.; Mason, C. Medication-induced hypokalemia. Pharm. Ther. 2015, 40, 185. [Google Scholar]
- Cuevas-Ramos, D.; Lim, D.S.T.; Fleseriu, M. Update on medical treatment for Cushing’s disease. Clin. Diabetes Endocrinol. 2016, 2, 1–13. [Google Scholar] [CrossRef] [PubMed]
- Arnason, B.G.; Berkovich, R.; Catania, A.; Lisak, R.P.; Zaidi, M. Mechanisms of action of adrenocorticotropic hormone and other melanocortins relevant to the clinical management of patients with multiple sclerosis. Mult. Scler. J. 2013, 19, 130–136. [Google Scholar] [CrossRef] [PubMed]
- Kim, S.H.; Han, S.; Zhao, J.; Wang, S.; Kusnetzow, A.K.; Reinhart, G.; Fowler, M.A.; Markison, S.; Johns, M.; Luo, R.; et al. Discovery of CRN04894: A Novel Potent Selective MC2R Antagonist. ACS Med. Chem. Lett. 2024, 15, 478–485. [Google Scholar] [CrossRef]
- Bouw, E.; Huisman, M.; Neggers, S.J.; Themmen, A.P.; van der Lely, A.-J.; Delhanty, P.J. Development of potent selective competitive-antagonists of the melanocortin type 2 receptor. Mol. Cell. Endocrinol. 2014, 394, 99–104. [Google Scholar] [CrossRef]
- Nensey, N.K.; Bodager, J.; Gehrand, A.L.; Raff, H. Effect of novel melanocortin type 2 receptor antagonists on the corticosterone response to ACTH in the neonatal rat adrenal gland in vivo and in vitro. Front. Endocrinol. 2016, 7, 23. [Google Scholar] [CrossRef]
- Nguyen, J.B.; Kusnetzow, A.K.; Reinhart, G.; Kim, S.H.; Struthers, R.; Zhu, Y.F.; Betz, S.F. In Vitro Pharmacological Characterization of CRN04894: The First Reported Oral, Selective Nonpeptide Melanocortin 2 Receptor Antagonist Evaluated in Phase 1 First-in-Human Clinical Trials. FASEB J. 2022, 36. [Google Scholar] [CrossRef]
- Ohnaka, K.; Tanabe, M.; Kawate, H.; Nawata, H.; Takayanagi, R. Glucocorticoid suppresses the canonical Wnt signal in cultured human osteoblasts. Biochem. Biophys. Res. Commun. 2005, 329, 177–181. [Google Scholar] [CrossRef]
- Sato, H.; Suzuki, H.; Toyota, M.; Nojima, M.; Maruyama, R.; Sasaki, S.; Takagi, H.; Sogabe, Y.; Sasaki, Y.; Idogawa, M.; et al. Frequent epigenetic inactivation of DICKKOPF family genes in human gastrointestinal tumors. Carcinogenesis 2007, 28, 2459–2466. [Google Scholar] [CrossRef]
- Zhao, F.; Xiao, C.; Evans, K.S.; Theivanthiran, T.; DeVito, N.; Holtzhausen, A.; Liu, J.; Liu, X.; Boczkowski, D.; Nair, S.; et al. Paracrine Wnt5a-β-catenin signaling triggers a metabolic program that drives dendritic cell tolerization. Immunity 2018, 48, 147–160.e7. [Google Scholar] [CrossRef]
- Li, X.; Xiang, Y.; Li, F.; Yin, C.; Li, B.; Ke, X. WNT/β-catenin signaling pathway regulating T cell-inflammation in the tumor microenvironment. Front. Immunol. 2019, 10, 2293. [Google Scholar] [CrossRef] [PubMed]
- Malladi, S.; Macalinao, D.G.; Jin, X.; He, L.; Basnet, H.; Zou, Y.; De Stanchina, E.; Massagué, J. Metastatic latency and immune evasion through autocrine inhibition of WNT. Cell 2016, 165, 45–60. [Google Scholar] [CrossRef] [PubMed]
- Wang, F.-S.; Lin, C.-L.; Chen, Y.-J.; Wang, C.-J.; Yang, K.D.; Huang, Y.-T.; Sun, Y.-C.; Huang, H.-C. Secreted frizzled-related protein 1 modulates glucocorticoid attenuation of osteogenic activities and bone mass. Endocrinology 2005, 146, 2415–2423. [Google Scholar] [CrossRef] [PubMed]
- Cooper, S.J.; Von Roemeling, C.A.; Kang, K.H.; Marlow, L.A.; Grebe, S.K.; Menefee, M.E.; Tun, H.W.; Colon-Otero, G.; Perez, E.A.; Copland, J.A.; et al. Reexpression of tumor suppressor, sFRP1, leads to antitumor synergy of combined HDAC and methyltransferase inhibitors in chemoresistant cancers. Mol. Cancer Ther. 2012, 11, 2105–2115. [Google Scholar] [CrossRef]
- Ideta, H.; Yoshida, K.; Okamoto, M.; Sasaki, J.; Kito, M.; Aoki, K.; Yoshimura, Y.; Suzuki, S.; Tanaka, A.; Takazawa, A.; et al. Antitumor effect of sclerostin against osteosarcoma. Cancers 2021, 13, 6015. [Google Scholar] [CrossRef]
- Hiraga, T.; Horibe, K.; Koide, M.; Yamashita, T.; Kobayashi, Y. Sclerostin blockade promotes bone metastases of Wnt-responsive breast cancer cells. Cancer Sci. 2023, 114, 2460–2470. [Google Scholar] [CrossRef]
- Penny, M.K.; Lerario, A.M.; Basham, K.J.; Chukkapalli, S.; Mohan, D.R.; LaPensee, C.; Converso-Baran, K.; Hoenerhoff, M.J.; Suárez-Fernández, L.; Rey, C.G.d.; et al. Targeting oncogenic Wnt/β-catenin signaling in adrenocortical carcinoma disrupts ECM expression and impairs tumor growth. Cancers 2023, 15, 3559. [Google Scholar] [CrossRef]
- Seo, H.-S.; Liu, D.D.; Bekele, B.N.; Kim, M.-K.; Pisters, K.; Lippman, S.M.; Wistuba, I.I.; Koo, J.S. Cyclic AMP response element-binding protein overexpression: A feature associated with negative prognosis in never smokers with non–small cell lung cancer. Cancer Res. 2008, 68, 6065–6073. [Google Scholar] [CrossRef]
- Melnikova, V.O.; Dobroff, A.S.; Zigler, M.; Villares, G.J.; Braeuer, R.R.; Wang, H.; Huang, L.; Bar-Eli, M. CREB inhibits AP-2α expression to regulate the malignant phenotype of melanoma. PLoS ONE 2010, 5, e12452. [Google Scholar] [CrossRef]
- Chhabra, A.; Fernando, H.; Watkins, G.; Mansel, R.E.; Jiang, W.G. Expression of transcription factor CREB1 in human breast cancer and its correlation with prognosis. Oncol. Rep. 2007, 18, 953–958. [Google Scholar] [CrossRef]
- Tan, X.; Wang, S.; Yang, B.; Zhu, L.; Yin, B.; Chao, T.; Zhao, J.; Yuan, J.; Qiang, B.; Peng, X.; et al. The CREB-miR-9 negative feedback minicircuitry coordinates the migration and proliferation of glioma cells. PLoS ONE 2012, 7, e49570. [Google Scholar] [CrossRef] [PubMed]
- Mehra, S.; Singh, S.; Nagathihalli, N. Emerging role of CREB in epithelial to mesenchymal plasticity of pancreatic cancer. Front. Oncol. 2022, 12, 925687. [Google Scholar] [CrossRef] [PubMed]
- Atsumi, Y.; Iwata, R.; Kimura, H.; Vanderhaeghen, P.; Yamamoto, N.; Sugo, N. Repetitive CREB-DNA interactions at gene loci predetermined by CBP induce activity-dependent gene expression in human cortical neurons. Cell Rep. 2024, 43, 113576. [Google Scholar] [CrossRef] [PubMed]
- van der Sligte, N.E.; Kampen, K.R.; ter Elst, A.; Scherpen, F.J.; Meeuwsen-de Boer, T.G.; Guryev, V.; van Leeuwen, F.N.; Kornblau, S.M.; de Bont, E.S. Essential role for cyclic-AMP responsive element binding protein 1 (CREB) in the survival of acute lymphoblastic leukemia. Oncotarget 2015, 6, 14970. [Google Scholar] [CrossRef]
- Park, S.-A.; Platt, J.; Lee, J.W.; López-Giráldez, F.; Herbst, R.S.; Koo, J.S. E2F8 as a novel therapeutic target for lung cancer. J. Natl. Cancer Inst. 2015, 107, djv151. [Google Scholar] [CrossRef]
- Qin, Y.; Chen, W.; Jiang, G.; Zhou, L.; Yang, X.; Li, H.; He, X.; Wang, H.-L.; Zhou, Y.-B.; Huang, S.; et al. Interfering MSN-NONO complex–activated CREB signaling serves as a therapeutic strategy for triple-negative breast cancer. Sci. Adv. 2020, 6, eaaw9960. [Google Scholar] [CrossRef]
- Armstrong, A.J.; Gordon, M.S.; Reimers, M.A.; Hussain, A.; Patel, V.G.; Lam, E.T.; Sedkov, A.; Potter, V.; Shore, N. Initial findings from an ongoing first-in-human phase 1 study of the CBP/p300 inhibitor FT-7051 in men with metastatic castration-resistant prostate cancer. In Proceedings of the AACR-NCI-EORTC Virtual International Conference on Molecular Targets and Cancer Therapeutics, Philadelphia, PA, USA, 7–10 October 2021. [Google Scholar]
- Wang, H.; Xu, J.; Lazarovici, P.; Quirion, R.; Zheng, W. cAMP response element-binding protein (CREB): A possible signaling molecule link in the pathophysiology of schizophrenia. Front. Mol. Neurosci. 2018, 11, 255. [Google Scholar] [CrossRef]
- Logun, M.T.; Wynens, K.E.; Simchick, G.; Zhao, W.; Mao, L.; Zhao, Q.; Mukherjee, S.; Brat, D.J.; Karumbaiah, L. Surfen-mediated blockade of extratumoral chondroitin sulfate glycosaminoglycans inhibits glioblastoma invasion. FASEB J. 2019, 33, 11973. [Google Scholar] [CrossRef]
- Ho, W.; Druce, M. Quality of life in patients with adrenal disease: A systematic review. Clin. Endocrinol. 2018, 89, 119–128. [Google Scholar] [CrossRef]
- Chaudhry, H.S.; Singh, G. Cushing syndrome. In Statpearls [Internet]; StatPearls Publishing: Treasure Island, FL, USA, 2017. [Google Scholar]
- Meloche-Dumas, L.; Mercier, F.; Lacroix, A. Role of unilateral adrenalectomy in bilateral adrenal hyperplasias with Cushing’s syndrome. Best Pract. Res. Clin. Endocrinol. Metab. 2021, 35, 101486. [Google Scholar] [CrossRef]





| Adrenal Hyperplasia | Associated Mutated Gene | Associated Locus | Function of the Mutated Gene | Reference |
|---|---|---|---|---|
| PBMAH | ARMC5 | 16p11.2 | Decreased apoptosis Increased tumorigenesis Preventing interaction with Culin3 Inhibiting MC2R expression Reduced CYP17A1 and CYP21A2 mRNAs Inhibiting cAMP/PKA/CREB signaling Disrupted redox homeostasis Inhibiting/increasing steroidogenesis Aberrant expression of β-adrenergic, α2-adrenergic, and V1-vasopressin receptors Steroidogenesis by inactivating SIRT1 | [60,62,63,64,65,66,67,68,69] |
| KDM1A | 1p36.12 | GIP-receptor overexpression Promoting GIP/cAMP/PKA/CREB signaling Cell proliferation and steroidogenesis | [72,93] | |
| GIPR | 19q13.32 | |||
| MEN1 | 11q13 | Decreased menin encoding Tumorigenesis by menin repression Inhibiting cAMP/PKA/CREB signaling | [77,94,95] | |
| Fumarate hydratase | 1q42.3-43 | Decreased malate formation from fumarate Tumorigenesis by fumarate Inhibiting cAMP/PKA/CREB signaling | [77] | |
| PDE11A | 2q31-35 | cAMP hydrolysis Inhibiting cAMP/PKA/CREB signaling | [96,97] | |
| PDE8B | 5q13 | cAMP hydrolysis Inhibiting cAMP/PKA//CREB signaling | [98] | |
| GNAS | 20q13 | Increased G-protein alpha subunit encoding Promoting GNAS/cAMP/PKA/CREB signaling | [74] | |
| APC | 5q21-22 | Promoting Wnt/β-catenin signaling Inhibiting cAMP/PKA/CREB signaling | [77,99] | |
| MC2R | 18p11 | Activating MC2R Promoting MC2R/cAMP/PKA/CREB signaling | [82,83] | |
| PRKACA | 19p13.1 | Inactivate negative regulatory subunit RIIβ binding site Promoting PKA/CREB signaling | [87] | |
| DOT1L | 19p13.3 | Deregulating cell proliferation | [81] | |
| HDAC9 | 7p21.1 | - | [81] | |
| GPC4 | Xq26.2 | Connected to cancer-related pathway, Rap1 signaling pathway, PI3K-AKT signaling pathway, Wnt signaling pathway | [84] | |
| VCAN | 5q12-14 | Connected to PI3K-AKT signaling pathway, phospholipase D signaling pathway, Rap1 signaling, Ras signaling pathway, MAPK signaling pathway | [84] | |
| cPPNAD | PRKAR1A | 17q24.2 2p16 | Decreased regulatory subunit of PKA (Haploinsufficiency) formation Increased cAMP/PKA/CREB signaling | [100,101,102] |
| PDE11A | 2q31-35 | cAMP hydrolysis Inhibiting cAMP/PKA/CREB signaling | [103] | |
| PRKACB | 1p31.1 | Increased protein kinase catalytic subunit β Increased cAMP/PKA/CREB signaling | [104] | |
| i-PPNAD | PRKACA | 19p13.1 | Inactivate negative regulatory subunit RIIβ binding site Promoting PKA/CREB signaling | [87] |
| PRKAR1A | 17q24.2 | Decreased regulatory subunit of PKA (Haploinsufficiency) formation Increased cAMP/PKA/CREB signaling | [88,89] | |
| PDE11A | 2q31-35 | cAMP hydrolysis Inhibiting cAMP/PKA/CREB signaling | [90] | |
| PDE8B | 5q13 | cAMP hydrolysis Inhibiting cAMP/PKA/CREB signaling | [91] | |
| PRKACB | 1p31.1 | Increased protein kinase catalytic subunit β Increased cAMP/PKA/CREB signaling | [92] | |
| CTNNB1 | 3p22.1 | Increased Wnt/β-catenin pathway | [105,106] | |
| i-MAD | PDE11A | 2q31-35 | cAMP hydrolysis Inhibiting cAMP/PKA/CREB signaling | [90] |
| PDE8B | 5q13 | cAMP hydrolysis Inhibiting cAMP/PKA/CREB signaling | [91] | |
| PRKACA | 19p13.1 | Inactivate negative regulatory subunit RIIβ binding site Promoting PKA/CREB signaling | [107] | |
| PRKAR1B | 7p22 | Increased regulatory subunit β of PKA Decreased cAMP/PKA/CREB signaling | [108] |
Disclaimer/Publisher’s Note: The statements, opinions and data contained in all publications are solely those of the individual author(s) and contributor(s) and not of MDPI and/or the editor(s). MDPI and/or the editor(s) disclaim responsibility for any injury to people or property resulting from any ideas, methods, instructions or products referred to in the content. |
© 2024 by the authors. Licensee MDPI, Basel, Switzerland. This article is an open access article distributed under the terms and conditions of the Creative Commons Attribution (CC BY) license (https://creativecommons.org/licenses/by/4.0/).
Share and Cite
Kim, S.; Chaudhary, P.K.; Kim, S. Molecular and Genetics Perspectives on Primary Adrenocortical Hyperfunction Disorders. Int. J. Mol. Sci. 2024, 25, 11341. https://doi.org/10.3390/ijms252111341
Kim S, Chaudhary PK, Kim S. Molecular and Genetics Perspectives on Primary Adrenocortical Hyperfunction Disorders. International Journal of Molecular Sciences. 2024; 25(21):11341. https://doi.org/10.3390/ijms252111341
Chicago/Turabian StyleKim, Sanggu, Preeti Kumari Chaudhary, and Soochong Kim. 2024. "Molecular and Genetics Perspectives on Primary Adrenocortical Hyperfunction Disorders" International Journal of Molecular Sciences 25, no. 21: 11341. https://doi.org/10.3390/ijms252111341
APA StyleKim, S., Chaudhary, P. K., & Kim, S. (2024). Molecular and Genetics Perspectives on Primary Adrenocortical Hyperfunction Disorders. International Journal of Molecular Sciences, 25(21), 11341. https://doi.org/10.3390/ijms252111341

