A Standardized Mouse Model for Wound Infection with Pseudomonas aeruginosa
Abstract
1. Introduction
2. Results
2.1. Effect of P. aeruginosa Infection on Body Weight and Wound Healing Rate in Mice
2.2. Changes of P. aeruginosa in Wounds over Time
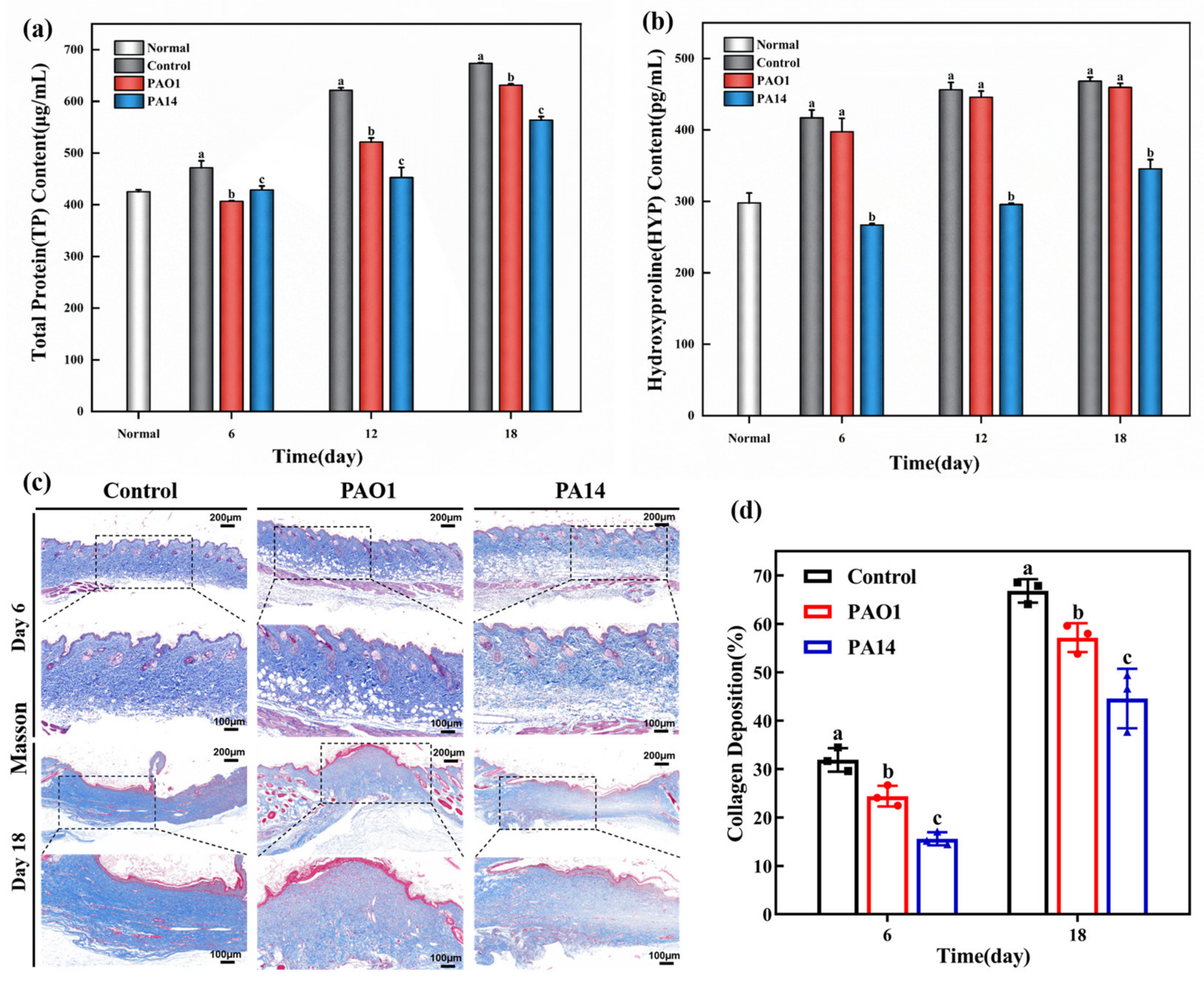
2.3. Effect of P. aeruginosa Infection on Wound Tissue Protein Content
2.4. Effect of P. aeruginosa Infection on Wound Immune Response
2.5. Histopathologic Analysis of P. aeruginosa-Infected Wound Tissue
3. Discussion
4. Materials and Methods
4.1. Experimental Animals
4.2. Construction of a Wound Model for P. aeruginosa Infection
4.3. Macroscopic Observation of Mouse Body Weight
4.4. Macroscopic Observation of Wounds and Wound Healing Rates in Mice
4.5. Plate Count of P. aeruginosa in Wounds
4.6. Preparation of Skin Tissue Sections from Mouse Wound Tissues
4.7. Histopathological Analysis
4.7.1. Hematoxylin–Eosin (HE) Staining
4.7.2. Masson Staining
4.7.3. Giemsa Staining
4.8. Immunohistochemistry Analysis
4.9. Immunofluorescence Analysis
4.10. ELISA Experiment
4.11. Statistical Analysis
Author Contributions
Funding
Institutional Review Board Statement
Informed Consent Statement
Data Availability Statement
Conflicts of Interest
References
- Gjødsbøl, K.; Christensen, J.J.; Karlsmark, T.; Jørgensen, B.; Klein, B.M.; Krogfelt, K.A. Multiple Bacterial Species Reside in Chronic Wounds: A Longitudinal Study. Int. Wound J. 2006, 3, 225–231. [Google Scholar] [CrossRef] [PubMed]
- Estahbanati, H.K.; Kashani, P.P.; Ghanaatpisheh, F. Frequency of Pseudomonas Aeruginosa Serotypes in Burn Wound Infections and Their Resistance to Antibiotics. Burns 2002, 28, 340–348. [Google Scholar] [CrossRef] [PubMed]
- Patil, A.; Banerji, R.; Kanojiya, P.; Saroj, S.D. Foodborne ESKAPE Biofilms and Antimicrobial Resistance: Lessons Learned from Clinical Isolates. Pathog. Glob. Health 2021, 115, 339–356. [Google Scholar] [CrossRef] [PubMed]
- Fleming, D.; Bozyel, I.; Ozdemir, D.; Otero, J.A.; Karau, M.J.; Anoy, M.M.I.; Koscianski, C.; Schuetz, A.N.; Greenwood-Quaintance, K.E.; Mandrekar, J.N.; et al. HOCl-Producing Electrochemical Bandage for Treating Pseudomonas Aeruginosa -Infected Murine Wounds. Antimicrob. Agents Chemother. 2024, 68, e01216-23. [Google Scholar] [CrossRef]
- Shafigh Kheljan, F.; Sheikhzadeh Hesari, F.; Aminifazl, M.S.; Skurnik, M.; Gholadze, S.; Zarrini, G. Design of Phage-Cocktail–Containing Hydrogel for the Treatment of Pseudomonas Aeruginosa–Infected Wounds. Viruses 2023, 15, 803. [Google Scholar] [CrossRef]
- Sauer, K.; Stoodley, P.; Goeres, D.M.; Hall-Stoodley, L.; Burmølle, M.; Stewart, P.S.; Bjarnsholt, T. The Biofilm Life Cycle: Expanding the Conceptual Model of Biofilm Formation. Nat. Rev. Microbiol. 2022, 20, 608–620. [Google Scholar] [CrossRef]
- Liao, C.; Huang, X.; Wang, Q.; Yao, D.; Lu, W. Virulence Factors of Pseudomonas Aeruginosa and Antivirulence Strategies to Combat Its Drug Resistance. Front. Cell. Infect. Microbiol. 2022, 12, 926758. [Google Scholar] [CrossRef]
- Lins De Sousa, D.; Araújo Lima, R.; Zanin, I.C.; Klein, M.I.; Janal, M.N.; Duarte, S. Effect of Twice-Daily Blue Light Treatment on Matrix-Rich Biofilm Development. PLoS ONE 2015, 10, e0131941. [Google Scholar] [CrossRef]
- Fazli, M.; Bjarnsholt, T.; Kirketerp-Møller, K.; Jørgensen, A.; Andersen, C.B.; Givskov, M.; Tolker-Nielsen, T. Quantitative Analysis of the Cellular Inflammatory Response against Biofilm Bacteria in Chronic Wounds. Wound Repair. Regen. 2011, 19, 387–391. [Google Scholar] [CrossRef]
- Zulfiqar, S.; Sharif, S.; Nawaz, M.S.; Shahzad, S.A.; Bashir, M.M.; Iqbal, T.; Ur Rehman, I.; Yar, M. Cu-MOF Loaded Chitosan Based Freeze-Dried Highly Porous Dressings with Anti-Biofilm and pro-Angiogenic Activities Accelerated Pseudomonas Aeruginosa Infected Wounds Healing in Rats. Int. J. Biol. Macromol. 2024, 271, 132443. [Google Scholar] [CrossRef]
- Huang, M.; Wang, Z.; Yao, L.; Zhang, L.; Gou, X.; Mo, H.; Li, H.; Hu, L.; Zhou, X. Ferric Chloride Induces Ferroptosis in Pseudomonas Aeruginosa and Heals Wound Infection in a Mouse Model. Int. J. Antimicrob. Agents 2023, 61, 106794. [Google Scholar] [CrossRef] [PubMed]
- Thorn, C.R.; Wignall, A.; Kopecki, Z.; Kral, A.; Prestidge, C.A.; Thomas, N. Liquid Crystal Nanoparticles Enhance Tobramycin Efficacy in a Murine Model of Pseudomonas Aeruginosa Biofilm Wound Infection. ACS Infect. Dis. 2022, 8, 841–854. [Google Scholar] [CrossRef] [PubMed]
- Laulund, A.S.; Schwartz, F.A.; Christophersen, L.; Kolpen, M.; Østrup Jensen, P.; Calum, H.; Høiby, N.; Thomsen, K.; Moser, C. Hyperbaric Oxygen Therapy Augments Ciprofloxacin Effect against Pseudomonas Aeruginosa Biofilm Infected Chronic Wounds in a Mouse Model. Biofilm 2023, 5, 100100. [Google Scholar] [CrossRef] [PubMed]
- Chen, S.; Li, R.; Cheng, C.; Xu, J.; Jin, C.; Gao, F.; Wang, J.; Zhang, J.; Zhang, J.; Wang, H.; et al. Pseudomonas Aeruginosa Infection Alters the Macrophage Phenotype Switching Process during Wound Healing in Diabetic Mice. Cell Biol. Int. 2018, 42, 877–889. [Google Scholar] [CrossRef] [PubMed]
- Yao, Y.; Zhang, A.; Yuan, C.; Chen, X.; Liu, Y. Recent Trends on Burn Wound Care: Hydrogel Dressings and Scaffolds. Biomater. Sci. 2021, 9, 4523–4540. [Google Scholar] [CrossRef]
- Costarelli, V.; Emery, P.W. The Effect of Protein Malnutrition on the Capacity for Protein Synthesis during Wound Healing. J. Nutr. Health Aging 2009, 13, 409–412. [Google Scholar] [CrossRef]
- Cissell, D.D.; Link, J.M.; Hu, J.C.; Athanasiou, K.A. A Modified Hydroxyproline Assay Based on Hydrochloric Acid in Ehrlich’s Solution Accurately Measures Tissue Collagen Content. Tissue Eng. Part C Methods 2017, 23, 243–250. [Google Scholar] [CrossRef]
- Liang, Y.; Zhao, X.; Hu, T.; Chen, B.; Yin, Z.; Ma, P.X.; Guo, B. Adhesive Hemostatic Conducting Injectable Composite Hydrogels with Sustained Drug Release and Photothermal Antibacterial Activity to Promote Full-Thickness Skin Regeneration During Wound Healing. Small 2019, 15, 1900046. [Google Scholar] [CrossRef]
- Chen, J.; He, J.; Yang, Y.; Qiao, L.; Hu, J.; Zhang, J.; Guo, B. Antibacterial Adhesive Self-Healing Hydrogels to Promote Diabetic Wound Healing. Acta Biomater. 2022, 146, 119–130. [Google Scholar] [CrossRef]
- Pérez Gutiérrez, R.M.; Muñiz Ramirez, A. Hexane Extract of the Seeds of Byrsonima Crassifolia Accelerates Wound Healing in Streptozotocin-Induced Diabetic Rats. Chin. J. Integr. Med. 2013, 1–17. [Google Scholar] [CrossRef]
- Zhou, L.-J.; Matsui, R.; Ono, I. Development of a Chronic Skin Defect Model and a Study of Cytokine Secretion Using the Model. Wound Repair Regen. 2000, 8, 304–318. [Google Scholar] [CrossRef] [PubMed]
- Okonkwo, U.; DiPietro, L. Diabetes and Wound Angiogenesis. IJMS 2017, 18, 1419. [Google Scholar] [CrossRef] [PubMed]
- Wu, K.; Wu, X.; Chen, M.; Wu, H.; Jiao, Y.; Zhou, C. H2O2-Responsive Smart Dressing for Visible H2O2 Monitoring and Accelerating Wound Healing. Chem. Eng. J. 2020, 387, 124127. [Google Scholar] [CrossRef]
- Vanderwoude, J.; Fleming, D.; Azimi, S.; Trivedi, U.; Rumbaugh, K.P.; Diggle, S.P. The Evolution of Virulence in Pseudomonas Aeruginosa during Chronic Wound Infection. Proc. Biol. Sci. 2020, 287, 20202272. [Google Scholar]
- Fu, X.; Chen, Y.; Hu, G.; Lv, J.; Liu, J.; Ma, M.; Fu, X. A Novel Antibacterial Hydrogel Based on Thiolated Ovalbumin/Gelatin with Silver Ions to Promote Wound Healing in Mice. Int. J. Biol. Macromol. 2023, 253, 127116. [Google Scholar] [CrossRef]
- Khalil, E.A.; Afifi, F.U.; Al-Hussaini, M. Evaluation of the Wound Healing Effect of Some Jordanian Traditional Medicinal Plants Formulated in Pluronic F127 Using Mice (Mus Musculus). J. Ethnopharmacol. 2007, 109, 104–112. [Google Scholar] [CrossRef]
- Xu, L.; Zhang, Z.; Jorgensen, A.M.; Yang, Y.; Jin, Q.; Zhang, G.; Cao, G.; Fu, Y.; Zhao, W.; Ju, J.; et al. Bioprinting a Skin Patch with Dual-Crosslinked Gelatin (GelMA) and Silk Fibroin (SilMA): An Approach to Accelerating Cutaneous Wound Healing. Mater. Today Bio 2023, 18, 100550. [Google Scholar] [CrossRef]
- Liu, C.; Ling, J.; Yang, L.-Y.; Ouyang, X.; Wang, N. Chitosan-Based Carbon Nitride-Polydopamine-silver Composite Dressing with Antibacterial Properties for Wound Healing. Carbohydr. Polym. 2023, 303, 120436. [Google Scholar] [CrossRef]
- Cheng, L.; Cai, Z.; Ye, T.; Yu, X.; Chen, Z.; Yan, Y.; Qi, J.; Wang, L.; Liu, Z.; Cui, W.; et al. Injectable Polypeptide-Protein Hydrogels for Promoting Infected Wound Healing. Adv. Funct. Mater. 2020, 30, 2001196. [Google Scholar] [CrossRef]
- Rameli, N.; Lim, B.-Y.; Leong, P.-Y.; Lim, C.-C.; Ng, S.-F. Chitosan-Reinforced Nanocrystalline Cellulose Hydrogels Containing Activated Carbon as Antitoxin Wound Dressing. Macromol. Res. 2024, 32, 861–872. [Google Scholar] [CrossRef]
- Wang, D.; Liu, Y.; Zhao, Y.-R.; Zhou, J.-L. Low Dose of Lipopolysaccharide Pretreatment Can Alleviate the Inflammatory Response in Wound Infection Mouse Model. Chin. J. Traumatol. 2016, 19, 193–198. [Google Scholar] [CrossRef] [PubMed]
- Ouyang, J.; Bu, Q.; Tao, N.; Chen, M.; Liu, H.; Zhou, J.; Liu, J.; Deng, B.; Kong, N.; Zhang, X.; et al. A Facile and General Method for Synthesis of Antibiotic-Free Protein-Based Hydrogel: Wound Dressing for the Eradication of Drug-Resistant Bacteria and Biofilms. Bioact. Mater. 2022, 18, 446–458. [Google Scholar] [CrossRef] [PubMed]
- Yan, T.; Kong, S.; Ouyang, Q.; Li, C.; Hou, T.; Chen, Y.; Li, S. Chitosan-Gentamicin Conjugate Hydrogel Promoting Skin Scald Repair. Mar. Drugs 2020, 18, 233. [Google Scholar] [CrossRef]
- Murali, R.; Ponrasu, T.; Cheirmadurai, K.; Thanikaivelan, P. Biomimetic Hybrid Porous Scaffolds Immobilized with Platelet Derived Growth Factor-BB Promote Cellularization and Vascularization in Tissue Engineering. J. Biomed. Mater. Res. 2016, 104, 388–396. [Google Scholar] [CrossRef]
- Patel, S.; Maheshwari, A.; Chandra, A. Biomarkers for Wound Healing and Their Evaluation. J. Wound Care 2016, 25, 46–55. [Google Scholar] [CrossRef]
- Dong, Y.; Sigen, A.; Rodrigues, M.; Li, X.; Kwon, S.H.; Kosaric, N.; Khong, S.; Gao, Y.; Wang, W.; Gurtner, G.C. Injectable and Tunable Gelatin Hydrogels Enhance Stem Cell Retention and Improve Cutaneous Wound Healing. Adv. Funct. Mater. 2017, 27, 1606619. [Google Scholar] [CrossRef]
- Xiao, Y.; Reis, L.A.; Feric, N.; Knee, E.J.; Gu, J.; Cao, S.; Laschinger, C.; Londono, C.; Antolovich, J.; McGuigan, A.P.; et al. Diabetic Wound Regeneration Using Peptide-Modified Hydrogels to Target Re-Epithelialization. Proc. Natl. Acad. Sci. USA 2016, 113, E5792–E5801. [Google Scholar] [CrossRef]
- Ren, Y.; Aierken, A.; Zhao, L.; Lin, Z.; Jiang, J.; Li, B.; Wang, J.; Hua, J.; Tu, Q. hUC-MSCs Lyophilized Powder Loaded Polysaccharide Ulvan Driven Functional Hydrogel for Chronic Diabetic Wound Healing. Carbohydr. Polym. 2022, 288, 119404. [Google Scholar] [CrossRef]
- Zhao, Y.; Li, Z.; Song, S.; Yang, K.; Liu, H.; Yang, Z.; Wang, J.; Yang, B.; Lin, Q. Skin-Inspired Antibacterial Conductive Hydrogels for Epidermal Sensors and Diabetic Foot Wound Dressings. Adv. Funct. Mater. 2019, 29, 1901474. [Google Scholar] [CrossRef]






Disclaimer/Publisher’s Note: The statements, opinions and data contained in all publications are solely those of the individual author(s) and contributor(s) and not of MDPI and/or the editor(s). MDPI and/or the editor(s) disclaim responsibility for any injury to people or property resulting from any ideas, methods, instructions or products referred to in the content. |
© 2024 by the authors. Licensee MDPI, Basel, Switzerland. This article is an open access article distributed under the terms and conditions of the Creative Commons Attribution (CC BY) license (https://creativecommons.org/licenses/by/4.0/).
Share and Cite
Hou, J.; Wu, Q.; Xiong, R.; Malakar, P.K.; Zhu, Y.; Zhao, Y.; Zhang, Z. A Standardized Mouse Model for Wound Infection with Pseudomonas aeruginosa. Int. J. Mol. Sci. 2024, 25, 11773. https://doi.org/10.3390/ijms252111773
Hou J, Wu Q, Xiong R, Malakar PK, Zhu Y, Zhao Y, Zhang Z. A Standardized Mouse Model for Wound Infection with Pseudomonas aeruginosa. International Journal of Molecular Sciences. 2024; 25(21):11773. https://doi.org/10.3390/ijms252111773
Chicago/Turabian StyleHou, Jie, Qian Wu, Rongrong Xiong, Pradeep K. Malakar, Yongheng Zhu, Yong Zhao, and Zhaohuan Zhang. 2024. "A Standardized Mouse Model for Wound Infection with Pseudomonas aeruginosa" International Journal of Molecular Sciences 25, no. 21: 11773. https://doi.org/10.3390/ijms252111773
APA StyleHou, J., Wu, Q., Xiong, R., Malakar, P. K., Zhu, Y., Zhao, Y., & Zhang, Z. (2024). A Standardized Mouse Model for Wound Infection with Pseudomonas aeruginosa. International Journal of Molecular Sciences, 25(21), 11773. https://doi.org/10.3390/ijms252111773

