Next Article in Journal
Higher Renal Net Acid Excretion, but Not Higher Phosphate Excretion, during Childhood and Adolescence Associates with the Circulating Renal Tubular Injury Marker Interleukin-18 in Adulthood
Next Article in Special Issue
Local Production of Acute Phase Proteins: A Defense Reaction of Cancer Cells to Injury with Focus on Fibrinogen
Previous Article in Journal
Gold Nanoparticles Downregulate IL-6 Expression/Production by Upregulating microRNA-26a-5p and Deactivating the RelA and NF-κBp50 Transcription Pathways in Activated Breast Cancer Cells
Previous Article in Special Issue
miR-877-5p as a Potential Link between Triple-Negative Breast Cancer Development and Metabolic Syndrome
 
 
Font Type:
Arial Georgia Verdana
Font Size:
Aa Aa Aa
Line Spacing:
Column Width:
Background:
Article

Prognostic Markers in Tyrosine Kinases Specific to Basal-like 2 Subtype of Triple-Negative Breast Cancer

by
Praopim Limsakul
1,2,
Pongsakorn Choochuen
3,
Thawirasm Jungrungrueang
3 and
Krit Charupanit
3,*
1
Division of Physical Science, Faculty of Science, Prince of Songkla University, Songkhla 90110, Thailand
2
Center of Excellence for Trace Analysis and Biosensor (TAB-CoE), Faculty of Science, Prince of Songkla University, Songkhla 90110, Thailand
3
Department of Biomedical Sciences and Biomedical Engineering, Faculty of Medicine, Prince of Songkla University, Songkhla 90110, Thailand
*
Author to whom correspondence should be addressed.
Int. J. Mol. Sci. 2024, 25(3), 1405; https://doi.org/10.3390/ijms25031405
Submission received: 30 November 2023 / Revised: 19 January 2024 / Accepted: 21 January 2024 / Published: 24 January 2024
(This article belongs to the Special Issue Molecular Research in Triple-Negative Breast Cancer)

Abstract

Triple-negative breast cancer (TNBC), a heterogeneous and therapeutically challenging subtype, comprises over 50% of patients categorized into basal-like 1 (BL1) and basal-like 2 (BL2) intrinsic molecular subtypes. Despite their shared basal-like classification, BL2 is associated with a poor response to neoadjuvant chemotherapy and reduced relapse-free survival compared to BL1. Here, the study focused on identifying subtype-specific markers for BL2 through transcriptomic analysis of TNBC patients using RNA-seq and clinical integration. Six receptor tyrosine kinase (TK) genes, including EGFR, EPHA4, EPHB2, PDGFRA, PDGFRB, and ROR1, were identified as potential differentiators for BL2. Correlations between TK mRNA expression and TNBC prognosis, particularly EGFR, PDGFRA, and PDGFRB, revealed potential synergistic interactions in pathways related to cell survival and proliferation. Our findings also suggest promising dual markers for predicting disease prognosis. Furthermore, RT-qPCR validation demonstrated that identified BL2-specific TKs were expressed at a higher level in BL2 than in BL1 cell lines, providing insights into unique characteristics. This study advances the understanding of TNBC heterogeneity within the basal-like subtypes, which could lead to novel clinical treatment approaches and the development of targeted therapies.

1. Introduction

Triple-negative breast cancer (TNBC) accounts for 10–20% of all breast cancers, the second leading cause of cancer-related deaths in women, with the annual incidence of breast cancers persistently rising [1]. In comparison to other breast cancer subtypes, TNBC is more prevalent in young women and is associated with aggressive characteristics and poor prognosis, including increased recurrence and metastasis rates [2,3,4]. TNBC is characterized by the absence of estrogen receptor (ER), progesterone receptor (PR), and human epidermal growth factor receptor 2 (HER2). These receptors play crucial roles in the growth and progression of breast cancer and are typically used to determine the subtype of breast cancer as well as guide treatment decisions [4]. Due to its heterogeneity and lacking well-defined receptors, TNBC has been categorized into several molecular-subtype classifications, contributing to the development of the precise treatment for TNBC patients.
The advent of bioinformatics analysis further classifies TNBC into four intrinsic molecular subtypes, including basal-like 1 (BL1), basal-like 2 (BL2), mesenchymal (M), and luminal androgen receptor (LAR), each of which has different clinical features and prognoses [5,6]. The BL1 subtype is distinguished by genetic dependencies on cell cycle and DNA repair genes, whereas the BL2 subtype is abundant in growth factor receptors, adhesion-motility genes, and transcription factors. The M subtype is linked to the expression of genes associated with the epithelial-to-mesenchymal transition. The LAR subtype is characterized by the presence of the androgen receptor and luminal gene signature. Among these subtypes, BL2 patients were observed to have the highest risk for disease progression and tend to have the poorest prognosis, with the shortest median survival of 2.4 years [7] and lowest pathological complete response (pCR of 0%) to neoadjuvant chemotherapy, compared to BL1 (52%), and LAR (10%) [2,6,7,8].
Despite similarities in the basal-like subtype, characterized by the expression of genes associated with basal mammary epithelial cells and high proliferation rates, such as high Ki-67 mRNA expression (MKI67) and enrichment of proliferation genes, the BL1 and BL2 subtypes exhibit notable differences in histopathological subtypes and clinical features [2,6,8]. Distinctive patterns, such as medullary carcinomas, are associated with BL1, while metaplastic carcinomas are linked to BL2. In addition, the BL1 subtype has a significantly higher proliferation rate; however, the BL2 subtype generally tends to have a worse prognosis and experiences shorter relapse-free survival [6,8]. The increased expression of growth factor genes and adhesion-motility genes in BL2 may contribute to their aggressive behavior. The low pCR rates in BL2 could stem from the difference in gene ontologies involving growth factor signaling, such as the EGF, MET, and IGF-IR pathways [2,6]. Thus, identifying BL2 subtype-specific biomarkers could be beneficial for developing targeted therapy and diagnosis uses.
Protein tyrosine kinases (TKs) serve as promising biomarkers for identifying the molecular subtype of TNBC and act as targets for novel therapeutic strategies [9]. With approximately 90 TKs among over 500 protein kinases in the human genome, TKs play a key role in regulating essential cellular activities [10]. In TNBC, receptor tyrosine kinases (RTKs) are overexpressed, such as the ErbB family (e.g., EGFR (ErbB1) and HER4 (ErbB4)) [11,12,13,14], the Eph receptor family (e.g., EPHA1, EPHA4, EPHA7, EPHB4, and EPHB6) [15], the platelet-derived growth factor receptor (PDGFR) family (e.g., PDGFRα) [16], the vascular endothelial growth factor receptor (VEGFR) family (e.g., VEGFR1, VEGFR2) [15,16], C-Kit [17,18], and PTK7 [19]. Additionally, non-receptor tyrosine kinases (NRTKs) such as SRC family kinases (e.g., SRC and FYN) and immune-related TKs (e.g., ITK and ZAP70) show elevated expression in TNBC [20]. Targeting these kinases using small molecules or antibodies has proven successful for cancer treatment, including breast cancer. In particular, EGFR is a potential target in TNBC due to its frequent overexpression [21]. However, clinical trials targeting EGFR in TNBC have encountered challenges due to cancer genetic heterogeneity [21,22]. Alternatively, the inhibition of multiple tyrosine kinases has shown efficacy in clinical trials for TNBC [23].
While dysregulated TK activity is frequently associated with cancer, making TKs attractive targets for anti-cancer treatments and prognostic markers for therapy response [24], there are currently no successful TK-associated therapies for TNBC, especially for the BL2 subtype. Here, we investigated the BL2 subtype-specific TKs using the RNA-seq data from TNBC cohorts combined with clinical records [25] to identify differentially expressed (DE) TK genes and their biological functional relevance. The relationship between the TK mRNA expression levels and the disease prognosis was then analyzed, including 10-year mortality and recurrence rates. Furthermore, the effect of co-occurrence TK genes was investigated. The expression of the identified BL2-specific TK genes was validated across TNBC datasets as well as using RT-qPCR to confirm the significantly elevated expression of TK in the BL2 subtype compared to the BL1 subtype. This focused investigation contributes to a better understanding of TNBC heterogeneity, which may lead to novel clinical exploration and therapeutic applications.

2. Results

2.1. Differentially Expressed Genes and Their Functional Analysis

The RNA-seq data of TNBC patients from the TCGA dataset were analyzed using DESeq2 to detect DE genes in the BL2 subtype compared to the BL1 subtype [25,26]. Guided by the genomic information and the expression patterns of clinically defined ER, PR, and HER2 tumors, approximately 17% (183 cases) of TCGA breast cancer patients were diagnosed as having TNBC, with 55% being BL1 (64 cases, 35%) or BL2 (37 cases, 20%) subtypes [5]. The principal component analysis (PCA) revealed the transcriptome-level heterogeneity between these two subtypes (Figure 1a). Subsequently, BL2 subtype-specific DE genes were defined based on their significantly higher changes in gene expression compared to BL1. Overall, 1012 upregulated genes and 380 downregulated genes were differentially expressed in BL2 (Figure 1b).
To understand the biological processes and functions of the identified DE genes, Kyoto Encyclopedia of Genes and Genomes (KEGG) and Gene Ontology (GO) enrichment analysis were conducted. In the KEGG analysis, 23 pathways were enriched (Figure S1a) from upregulated DE genes. Nine pathways (39.1%) were related to human diseases, including cancer, infectious diseases, and cardiovascular disease, reflecting the multifaceted nature of these pathways. An additional seven pathways (30.4%) were related to signaling transduction and interactions. Among these, only 10 pathways associated with EGFR, PDGFRA, and/or PDGFRB (Figure 1c). In particular, the PI3K-Akt, MAPK, and Ras signaling pathways play pivotal roles in regulating essential cellular processes such as survival and proliferation [27,28,29]. In conjunction with focal adhesion and regulation of the actin cytoskeleton, these pathways may involve in the invasive and metastatic phenotypes of malignant cancer cells. Conversely, downregulated DE genes were significantly enriched in signaling-related pathways and human diseases (Figure S1b). Our analysis revealed a link between the PI3K-Akt signaling pathway and breast cancer in both upregulated and downregulated DE genes. This suggested intricate regulatory dynamics within these pathways, possibly involving biphasic gene regulation or context-dependent behavior. Moreover, the GO analysis showed distinct characteristics of the BL2 subtype (Figure S2). Upregulated DE genes in BL2 were associated with biological processes (BPs) related to cellular processes, developmental processes, biological regulation, and metabolic processes. Cellular components (CCs) were primarily linked to extracellular matrix and membrane-associated structures, while molecular functions (MFs) included structural and catalytic activities, as well as various binding functions.

2.2. Signature TK Genes of the BL2 TNBC Subtype

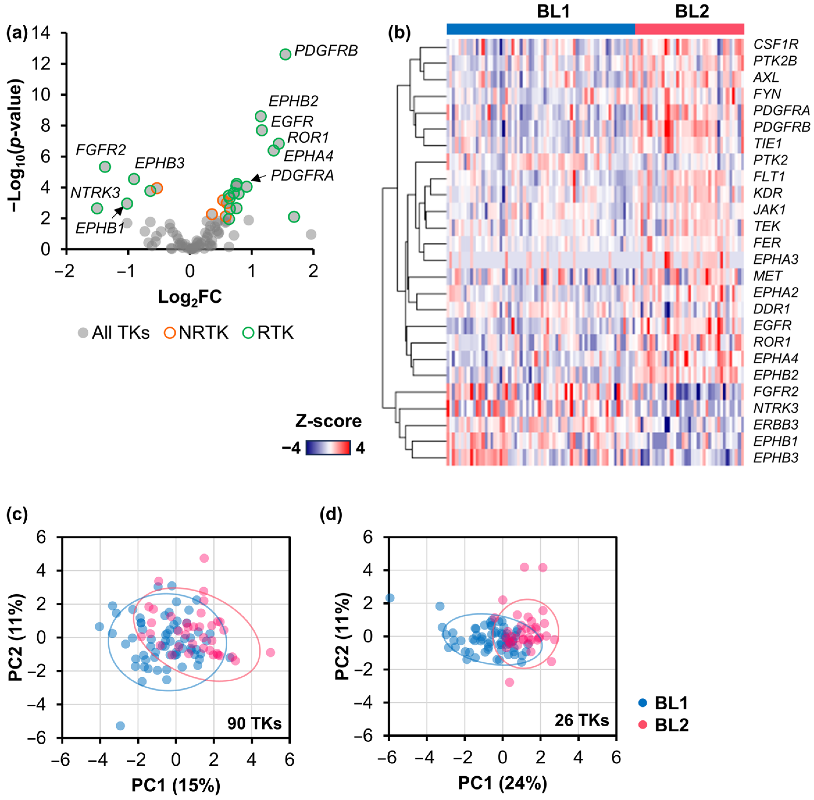
Identifying a distinct TK specific to the BL2 TNBC subtype could serve as a biomarker for diagnosis and potential drug target. Differential gene expression analysis revealed 26 TKs, including 5 NRTKs and 21 RTKs, that were differentially expressed in BL2 (Figure 2a), and their mRNA expression levels were displayed (Figure 2b). We then performed PCA based on all 90 TK genes (Figure 2c) and identified 26 TK genes (Figure 2d). The PCA plots showed that these identified 26 TK genes can separate the BL1 and BL2 patients using hierarchical clustering with 77% accuracy, surpassing the accuracy of 62% obtained with all 90 TK genes. This suggested the potential of using the set of identified kinases to differentiate the BL2 from the BL1 subtype. To explore the importance of these kinases, six upregulated TK genes, consisting of EGFR, EPHA4, EPHB2, PDGFRA, PDGFRB, and receptor tyrosine kinase-like orphan receptor 1 (ROR1), and four downregulated TK genes, including EPHB1, EPHB3, FGFR2, and the neurotrophic tyrosine receptor kinase 3 (NTRK3), were selected for further analysis.

2.3. Mortality and Recurrence Rates of BL2 TNBC Patients Expressing Signature TK Genes

The mRNA expression levels of six upregulated TK genes were analyzed in relation to disease prognosis (Figure 3a), including overall survival (10-year mortality rates) and disease-free survival (recurrence rates). According to the TCGA dataset, the BL2 subtype exhibited a higher 10-year mortality rate (13.3%) and recurrence rate (20.0%) compared to the BL1 subtype (9.3% and 13.0%, respectively) (Figure 3b, top). Furthermore, BL1 patients showed longer survival and recurrence-free duration (50.6 and 45.3 months) compared to BL2 patients (33.2 and 32.0 months) (Figure 3b, bottom), emphasizing the poor prognosis of the BL2 compared to the BL1 TNBC subtype.
To explore the link between mRNA expression and disease prognosis, BL1 and BL2 patients were categorized into ‘high’ and ‘low’ expression subgroups based on the mRNA expression levels of DE TK genes (positive and negative z-score values, respectively). Overall, a heightened mortality risk was found associated with an increased likelihood of recurrence. For example, elevated ROR1 or PDGFRA expression in BL2 patients was associated with increased mortality rates (Figure 3c), while those with low expression showed improved survival and lower recurrence rates (Figure 3d). In addition, the majority of BL2 patients expressing significant amounts of TKs had high recurrence rates, except for PDGFRB or EGFR. Low expression of these TKs was associated with increased disease aggressiveness, indicated by elevated mortality and recurrence rates in BL2 patients expressing low levels of PDGFRB or EGFR (Figure 3d). In BL1 patients (Figure 3e), high expression of PDGFRB or EPHB2 showed a correlation with higher mortality and recurrence rates. Furthermore, lower EGFR, ROR1, or PDGFRA expression levels were associated with increased disease aggressiveness in BL1 (Figure 3f). For downregulated TK genes (Figure 3c,d), all BL2 patients with high FGFR2 expression survived in a 10-year period; however, more than 40% experienced recurrence. Considering the level of downregulated TK genes in BL1 patients, we found no noticeable relation between the mRNA expression levels and mortality/recurrence rates (Figure 3e,f). Surprisingly, the EGFR expression level showed a negative correlation with mortality and recurrence rates in both BL1 and BL2 patients.

2.4. The Effect of the Co-Occurence of TK Gene Expression on Mortality and Recurrence Rates

Due to the complexity and heterogeneity of TNBC, targeting multiple kinases would be useful for predicting prognosis that could potentially improve therapeutic outcomes [30]. To study the effects of TK expression levels on disease prognosis, only dual TK expression was analyzed (number of patients shown in Figure S3).
In BL2 patients, despite the overall elevated expression of upregulated TK pairs correlating with higher mortality (Figure 4a) and recurrence rates (Figure 4c), the contrast in mRNA expression levels of specific TK pairs correlated to higher mortality and recurrence rates than BL2′s 10-year rates, such as low PDGFRB paired with a high EPHB2 or high ROR1, and low EGFR paired with a high EPHB2 or high ROR1. In addition, low expression of the EGFR-EPHA4 pair in BL2 resulted in 67% recurrence and mortality rates. In most cases, the mortality rate was proportional to the recurrence rate. However, patients with low PDGFRA expression levels showed 100% survival over the 10-year period but tended to experience recurrence regardless of gene expression levels of other upregulated TKs. The majority of patients with low PDGFRB or high EPHA4 expression also tended to recur. For downregulated TK genes (Figure 4b,d), BL2 patients with high FGFR2 expression but low EPHB1 or EPHB3 expression had a high recurrence rate of up to 60% with 100% survival. Furthermore, distinct kinase pairings influenced the prognosis in BL1 patients, highlighting the prognostic significance of kinase interactions.
Dual expression patterns of both upregulated and downregulated TK genes could serve as prognostic predictors (Figures S4 and S5). In BL2, high expression of both FGFR2 and other upregulated TK genes correlated with an overall high recurrence rate, while patients with this pattern tended to survive well, with over 25% experiencing recurrence. Conversely, low expression of FGFR2 paired with high expression of upregulated TK genes was associated with reduced recurrence but a higher mortality rate. Therefore, FGFR2 could be a promising recurrence predictor for BL2. Furthermore, low expression of PDGFRB or EGFR, combined with low expression of FGFR2, EPHB1, or NTRK3, was associated with poor prognosis. In the case of BL1, high expression of either PDGFRB or EPHB2 paired with low expression of downregulated TKs resulted in an overall increase in both mortality and recurrence rates. Our heatmaps displayed the relationship between different levels of TK gene expression and disease prognosis, including 10-year mortality and recurrence rates that could be useful to predict the prognosis of an individual patient.
To assess the statistical significance of our findings, Fisher’s exact test was performed. The results revealed that the mRNA expression levels of EGFR paired with other identified TK genes were significantly associated with disease recurrence in BL2 patients (Table 1). In contrast, the mRNA expression levels of either PDGFRB or EPHB2 paired with other identified TK genes were observed to be significantly related to mortality rates in BL1 patients (Table S1).

2.5. Validation of Signature TK Genes with TNBC Cohorts

To validate the identified BL2-specific TK genes, we performed a comparative analysis using RNA expression data from TGCA and two additional TNBC datasets, including The Molecular Taxonomy of Breast Cancer International Consortium (METABRIC) (119 BL1 and 63 BL2 patients) [31] and MET500 (11 BL1 and 10 BL2 patients) [32]. The Clinical Proteomic Tumor Analysis Consortium (CPTAC) dataset was initially considered; however, it was excluded due to limited cases (11 BL1 and 3 BL2 patients, see Figure S6a) [33]. Receiver operating characteristic (ROC) curve analysis (Figure 5a) and its area under the curve (AUC) were utilized to assess the TK gene’s performance in differentiating the BL1 and BL2 TNBC subtypes (Figure 5b). The AUC values for the upregulated TK genes in BL2 consistently exceeded 0.600, with PDGFRB exhibiting the highest average AUC (0.819 ± 0.008), followed by PDGFRA (0.750 ± 0.053). EGFR showed a high AUC in the TCGA and CPTAC datasets but low in the RNA microarray profiling data from the METABRIC dataset. For downregulated TK genes (Figure S6b,c), EPHB1 and EPHB3 had average AUC values of 0.723 ± 0.024 and 0.788 ± 0.108, respectively, while FGFR2 and NRTK3 displayed slightly lower AUC values. In conclusion, four BL2-specific TK candidates, including PDGFRB, PDGFRA, EPHA4, and EPHB2, have the potential to serve as biomarkers for classifying the BL2 from the BL1 TNBC subtypes with the average AUC > 0.700.
The mRNA expression (z-score) for upregulated TK genes in BL2 patients was compared to that in BL1 patients (Figure 5c). In both TCGA and METABRIC datasets, the mRNA expression of all upregulated TK genes was significantly higher in BL2 patients, except for ROR1 in the METRABRIC dataset. In MET500, EPHB2 and EGFR were the only two TKs where expression levels were not statistically significantly different between BL1 and BL2 patients. Notably, EGFR exhibited high variability among BL2 patients in the MET500 dataset.

2.6. RT-qPCR Validation of Signature Upregulated TK Genes in TNBC Cell Lines

In addition to validating the expression of identified TK genes across TNBC datasets, the representative BL1 and BL2 cell lines were selected for gene expression quantification. HCC2157 was chosen as the representative of BL1, while HCC70 and HCC1806 were selected as representatives of BL2 due to their stability of gene expression signatures derived from the TNBC subtypes [2,34,35]. HCC1187 was also included as another BL2-subtype representative due to its consistent gene expression with the BL2 subtype in both in vitro and in vivo xenograft analyses, although it was typically classified as the immunomodulatory (IM) subtype [34].
The RNAs from each cell line were extracted to quantify the mRNA expression levels of upregulated TK genes that were identified from TCGA datasets, including PDGFRB, EPHB2, EGFR, ROR1, EPHA4, and PDGFRA (Figure 6). Among the top upregulated TK genes, EPHB2, EGFR, and PDGFRA showed overall consistent expression differences with the RNA-seq data. A comparison of mRNA expression revealed that PDGFRA and EGFR significantly showed the highest fold change in BL2 compared to BL1 TNBC cell lines. However, the relative mRNA expression of PDGFRB was lower in all BL2 cell lines, apart from high Log2FC and significance of PDGFRB analyzed from the TCGA RNA-seq analysis. Thus, our result from the cell line model suggested that PDGFRA and EGFR might be potential candidates for classifying BL1 and BL2 TNBC subtypes. In addition, our findings unveiled inconsistencies in TK gene expression among the BL2 cell lines. For instance, EPHA4, EPHB2, and ROR1 from most of the BL2 cell lines were observed with slightly higher expression compared to the BL1 cell line. This indicated the heterogeneity of TNBC, especially in the BL2, which reported instability among the TNBC subtypes [36].

3. Discussion

TNBC is an aggressive breast cancer subtype with high invasiveness, metastatic potential, and an overall poor prognosis, with the BL2 subtype exhibiting a worse prognosis among TNBC subtypes [2,6,7]. Due to its high heterogeneity and the current lack of valid targeted treatment, along with the limited efficacy of chemotherapy, which is the primary treatment for TNBC, targeted therapeutic strategies based on specific molecules and signaling pathways in TNBC hold promise for more effective treatment [2,37,38]. In this study, uniquely expressed TKs in the BL2 subtype were identified as potential prognostic markers and therapeutic targets. Our findings from transcriptomic analysis were then validated by cross-referencing with other datasets of TNBC cohorts and gene expression from cell lines using RT-qPCR. The crucial information about the TKs and their relations to prognosis was revealed, which could lead to a pivotal tool for accurate diagnosis and effective therapeutic strategies for the BL2 TNBC subtype.
Despite the similarity among basal-like subtypes of TNBC, BL1 and BL2 subtypes have distinct gene expression and pathway alterations. Several growth factor receptors were distinctly upregulated in BL2, such as EGFR (encoded by EGFR), PDGFRα (encoded by PDGFRA), and PDGFRβ (encoded by PDGFRB), making these receptors potentially candidates as diagnostic markers or targeted therapy for the BL2 TNBC subtype. In particular, EGFR has been shown to be overexpressed in 70–78% of basal-like TNBC compared to non-TNBC, and its related pathway, such as the EGFR/MAPK signaling, was found to be more active in the BL2 subtype [5,22,35]. However, our results suggested that using EGFR as the BL2-specific marker may be ineffective due to its expression inconsistency in the classification performance between BL1 and BL2 subtypes across TNBC datasets. PDGFRα and PDGFRβ, on the other hand, could serve as the potential BL2-specific markers with high sensitivity and specificity (AUC > 0.7 in all three validation datasets), although PDGFRα and PDGFRβ have been previously reported to be associated with basal-B like cell lines [39] and identified as a biomarker for the mesenchymal TNBC [40], respectively. As a result, our identified upregulated TKs, such as PDGFRα and PDGFRβ, could serve as potential markers for differentiating the BL2 from the BL1 subtype and therapeutic targets.
Our findings also suggested potential interactions among EGFR, PDGFRA, and PDGFRB genes in TNBC (Figure S7), as they were found involved in the PI3K-Akt, MAPK, and Ras signaling pathways, identified through KEGG pathway enrichment analysis. This observation aligns with a previous study indicating that the loss of the TNBC tumor suppressor protein, PTPN12, leads to the activation of EGFR and PDGFRβ pathways [41,42]. EGFR activation can stimulate the PI3K-Akt and MAPK pathways, contributing to cell survival and proliferation [43,44]. Meanwhile, activated PDGFRα and PDGFRβ also engage in these pathways, further enhancing cell growth and angiogenesis. The abnormal expression level of these TKs, especially EGFR, was reported to affect MAPK and Ras signaling in TNBC [29]. In addition to upregulated TKs, our finding revealed the importance of downregulated TKs, i.e., FGFR2 (encoded by FGFR2), associating with the PI3k-Akt signaling pathway. Dysregulated PI3K-Akt signaling is a common oncogenic aberration of TNBC, driving increased cell proliferation, survival, and invasion, thus contributing to tumor progression [5,27,45]. The PI3K-Akt pathway has emerged as a promising therapeutic approach for TNBC, which currently is under clinical investigation [38,46]. The collaborative signaling among EGFR, PDGFRα, PDGFRβ, and FGFR2 proteins could result in a synergistic effect on promoting tumor progression making them valuable targets for cancer therapy. However, more investigation is needed to elucidate the interplay among these kinases in TNBC.
The mRNA expression levels of TKs in the BL2 subtype exhibited significant associations with 10-year mortality and recurrence rates. Despite the typically observed EGFR overexpression in TNBC, our results revealed that BL2 patients with low EGFR expression tended to survive (mortality rate of 22%) and recover (recurrence rate of 44%) worse than those with high EGFR expression. This observation aligns with previous reports highlighting that low EGFR expression was found in metastatic cells despite its overexpression in the primary tumor [36,47]. Similarly, low PDGFRB expression was found to be associated with high mortality and recurrence rates in BL2 patients (25% and 50%, respectively). Hence, the expression levels of EGFR or PDGFRB may differently affect the disease prognosis, which could explain the limited efficacy of EGFR tyrosine kinase inhibitors (TKIs) in clinical trials [22,48] and the unexpected outcomes of TKIs targeting PDGFRβ in TNBC treatment [40,49]. Unexpectedly, high expression of downregulated FGFR2 was linked to a high recurrence rate in the BL2 patients, although all patients survived. This suggested the possibility of using FGFR2 as a disease progression predictor for BL2. Still, the role of FGFR2 in TNBC appears to be multidimensional, since it has been linked to varying survival rates in different studies [50,51]. These findings highlight the importance of accurately identifying TNBC subtypes for effective treatment. Thus, EGFR, PDGFRB, and FGFR2 could be used as prognosis predictors for the BL2 subtype. In addition to the mRNA expression of TK genes, DNA mutations were found to be involved in disease prognosis that lower mutation levels correlate with worse progression-free intervals [5,52]. This is consistent with our findings that BL2 patients have a lower DNA mutation rate (Figure S8 and Table S2).
As biological systems work in concert, relying on a single kinase as a marker would be insufficient; therefore, targeting multiple kinases may enhance the reliability of TNBC subtype diagnosis. While our findings revealed novel associations between mRNA expression levels and disease progression, these relationships have not been reported in TNBC. For instance, poor prognosis, especially the recurrence of disease, was mostly found in BL2 patients with low EGFR expression paired with specific TKs. The co-expression of EGFR and FGFR2 linked to resistance to EGFR kinase inhibitors in esophageal cancer was reported [47], while the co-expression of EGFR and EPHA2 was found associated with the promotion of tumorigenesis in lung and colorectal cancer [53]. Despite the structural similarity between the kinase domains of EPHA4 and EPHA2, a bispecific anti-EGFR/EPHA2 antibody demonstrated superior efficacy in suppressing aggressive TNBC and pancreatic cancer tumors in xenograft models compared to the anti-EGFR antibody cetuximab alone [54]. Although targeting multiple signaling pathways with TKIs shows promise in cancer treatment, the increased risk of toxicities was observed with the inhibition of multiple kinases [55,56,57]. Enhancing TKI selectivity for specific targets is crucial for maintaining effectiveness and safety [55,56]. Although the patient cohort in this prognosis study included 84 patients, the dual expression analysis of TK pairs was limited by the number of patients. In certain instances, the analysis was limited to cases with fewer than three patients (Figure S3); therefore, the results of dual-TK expression analysis should be interpreted with caution. A larger dataset is recommended for further investigation.
The RT-qPCR was employed to validate the expression of identified kinases within a TNBC cell line model. HCC70, HCC1806, and HCC1187 were selected as representative cell lines for the BL2 subtype, and HCC2157 for the BL1 subtype [2,34,35]. Notably, among the upregulated TK genes, EGFR and PDGFRA consistently displayed high expression in all BL2 cell lines, confirming their potential as BL2-specific markers, but not for PDGFRB. The observed discrepancy of PDGFRB expression between RT-qPCR results and RNA-expression analyses across TNBC datasets may arise from multiple factors, such as in vitro culture conditions and the impact of the microenvironment [58] where PDGFRβ is abundantly expressed [59,60,61]. Even though cell lines are not an optimal model for translational research validation, cell models, such as organoids or patient-derived xenografts, can improve research repeatability and relevance [62,63]. Our study presents a valuable choice for utilizing cell lines that better represent the BL2 TNBC subtype. Thus, understanding the mechanisms of tyrosine kinases and their associated pathways not only expands therapeutic options but also serves as a diagnostic marker, enables accurate prognosis prediction, and improves the treatment efficacy of TNBC.

4. Materials and Methods

4.1. RNA-Seq Datasets

The transcripts per million (TPM) RNA-seq data of TNBC patients were chosen from the TCGA-BRCA project [25] (UCSC XENA Project—https://xenabrowser.net/, accessed on 17 July 2022). A total of 183 TNBC tumor samples were selected and categorized into BL1 (64 samples), BL2 (37 samples), LAR (27 samples), and M (55 samples) TNBC subtypes [5]. Only RNA-seq data of BL1 and BL2 subtypes (total of 101 samples, excluding long noncoding RNAs) were included for differential gene expression analysis. Patient information, including age, tumor stage, and treatment record, are summarized in Table S3.

4.2. Gene Expression Analysis

Differential gene expression analysis of RNA-seq data was conducted using DESeq2 (v.1.30.1) [26] via R (v4.0., R Foundation for Statistical Computing). The list of identified genes were differentially expressed in BL2 compared to BL1. To visually represent the findings, a volcano plot was created, illustrating the relationships between log2 fold change (log2FC) and −log10 (p-value) of each gene. Only the genes with adjusted p-value < 0.05 were considered statistically significant, and their expression was quantified based on log2FC, which can categorize them as upregulated (log2FC ≥ 0.9) or downregulated (log2FC ≤ −0.9). Only the TK genes were used in further analysis.

4.3. Gene Ontology and KEGG Pathway Enrichment Analysis

To further investigate the biological functions of the identified DE genes, all upregulated or downregulated DE genes were submitted in the web-based bioinformatics tool, the Database for Annotation, Visualization, and Integrated Discovery (DAVID, https://david.ncifcrf.gov/, accessed on 21 September 2023) [64,65]. The analysis utilized the functional annotation tool, with a focus on GO enrichment analysis and KEGG pathway analysis. The default parameters with medium stringency were implemented and computed over the background of the whole human genome. The results with p-value < 0.05 and a percentage count of more than 1.5 were selected.

4.4. Gene Expression Validation

Additional transcriptomic datasets of TNBC patients were employed to validate our findings. METABRIC dataset [31] includes normalized RNA microarray profiles from 1981 fresh-frozen primary breast cancer specimens, comprising 182 samples designated as BL1 (119 samples), and BL2 (63 samples) TNBC subtypes [5]. The MET500 dataset [32] contains gene expression profiles from 500 patients with metastatic cancers originating from over 30 primary sites and biopsied from more than 22 organs, with 21 breast cancer samples classified as BL1 (11 samples), and BL2 (10 samples) [5]. CPTAC dataset [33] includes proteomic data obtained through mass spectrometry, along with next-generation DNA and RNA sequencing data from 122 primary breast cancer patients without any prior treatment. This dataset included 14 samples classified into BL1 (11 samples), and BL2 (3 samples) TNBC subtypes [5].
To validate the gene expression across datasets, the z-score of identified TK gene expression was compared using the ROC curve to evaluate the sensitivity and specificity of identified markers in classifying the BL1 and BL2 TNBC subtype. In addition, AUC was used to represent the overall performance of identified TK genes as signature genes to classify TNBC subtypes. In addition, the mRNA expression of each identified TK gene was compared between BL1 and BL2 patients within the same dataset.

4.5. Mortality and Recurrence Rates

Assessing the disease prognosis is essential for guiding treatment decisions. To evaluate the significance of the BL2-specific TK genes, we analyzed their association with the 10-year mortality rate (referring to the percentage of individuals who did not survive the disease) and the 10-year recurrence rate (referring to the rate of patients with TNBC returning after initial treatment). This analysis contained a total of the top ten TK genes, including six upregulated TKs and four downregulated TKs. The study involved a cohort of 84 cases, comprising 54 BL1 and 30 BL2 TNBC patients from the TCGA dataset, after the exclusion of cases with incomplete data.
The mortality and recurrence rates were defined as the ratio of patients who failed to survive and those who experienced a recurrence to the total number of patients within 10 years, starting from the diagnostic date. Notably, data for patients with survival or recurrence times exceeding 10 years were truncated at the 10-year mark to ensure a consistent and standardized analysis.

4.6. Classification of Patients with High or Low TK Gene Expression

BL1 and BL2 TNBC patients from the TCGA dataset were categorized into a ‘high’ or ‘low’ group based on the mRNA expression levels of a specific TK gene. This classification was determined by the z-score of mRNA expression, where ‘high’ expression was indicated by a positive z-score (indicating a higher expression level than the average among BL1 and BL2 patients), and ‘low’ expression was indicated by a negative z-score (indicating a lower expression level than the average among BL1 and BL2 patients). For dual TK expression, the number of patients with dual TK expression is displayed in Figure S3. To assess the statistical significance of our findings, Fisher’s exact test was performed.

4.7. RT-qPCR

BL1 (i.e., HCC2157) and BL2 (i.e., HCC70, HCC1187, and HCC1806) cell lines, purchased from the American Type Culture Collection (ATCC), were used as the representatives of disease. They were cultured in Roswell Park Memorial Institute Medium (RPMI 1640) (Thermo Fisher Scientific, Waltham, MA, USA) with 10% FBS and 1% Penicillin/Streptomycin at 37 °C in a humidified 5% CO2 incubator. Each cell line was cultured in three replicates for RNA extraction using the RNeasy Mini Kit (Qiagen, Hilden, Germany). The quantification assessment of the extracted RNA was performed using the NanoDrop 2000 spectrophotometer (Thermo Fisher Scientific, Waltham, MA, USA). The extracted RNA underwent reverse transcription following the iScript™ Reverse Transcription Supermix kit (Bio-Rad Laboratories, Hercules, CA, USA) using random hexamers. Quantitative PCR (qPCR) was performed using iTaq™ Universal SYBR® Green Supermix (Bio-Rad Laboratories, Hercules, CA, USA). The qPCR for each sample was performed in technical triplicate. The mRNA expression levels were normalized to GAPDH, and the normalized expression of triplicates was then averaged. Relative quantification of mRNA expression in TK genes within the BL2 cell line was calculated using the BL1 cell line as a control.

4.8. Statistical Analysis

All data analyses were performed in R. The statistical analyses were performed in MATLAB (R2023a, MathWorks, Natick, MA, USA). The statistical details of all experiments are reported within the text and figure legends.

5. Conclusions

The aggressive nature of TNBC, especially the BL2 subtype, presents a significant clinical challenge due to its heterogeneity and the absence of clear treatment targets. Combining transcriptome analysis, experimental RT-qPCR validation, and additional TNBC datasets uncovered potential BL2-specific tyrosine kinase as identifiers to differentiate between TNBC subtype BL1 and BL2, including PDGFRα and PDGFRβ, leading to therapeutic targets and TNBC diagnostic biomarker. Furthermore, dual expression of EGFR with several identified TKs, such as EPHA4, FGFR2, or PDGFRα, could potentially serve as disease prognostic markers. These findings offer a promising avenue for precise diagnosis and targeted therapy, addressing a critical need for TKs target for BL2 TNBC treatment.

Supplementary Materials

The following supporting information can be downloaded at: https://www.mdpi.com/article/10.3390/ijms25031405/s1. Reference [66] is cited in the Supplementary Materials.

Author Contributions

Conceptualization, P.L. and K.C.; methodology, P.L. and K.C.; validation, P.L., P.C., T.J. and K.C.; formal analysis, P.L. and K.C.; investigation, P.L., P.C., T.J. and K.C.; resources, K.C.; data curation, P.L., P.C., T.J. and K.C.; writing—original draft preparation, P.L. and K.C.; writing—review and editing, P.L., P.C. and K.C.; visualization, P.L. and K.C.; funding acquisition, P.L. All authors have read and agreed to the published version of the manuscript.

Funding

This research was funded by National Science, Research and Innovation Fund (NSRF) and Prince of Songkla University (Grant No. SCI6505059S).

Institutional Review Board Statement

This study was approved by the ethical committee at Songklanagarind Hospital, Prince of Songkla University. Approval code: REC.64-519-25-2.

Informed Consent Statement

Not applicable.

Data Availability Statement

TCGA RNA-seq gene expression data were available through https://xenabrowser.net/ (accessed on 17 July 2022) (cohort: TCGA Pan-Cancer (PANCAN); dataset ID: tcga_RSEM_gene_tpm). CPTAC mRNA-seq z-score was available through https://www.cbioportal.org/datasets (accessed on 15 December 2022) (Breast Cancer (Proteogenomic landscape of breast cancer (CPTAC, Cell 2020) [33]). METABRIC mRNA microarray z-score was available through https://www.cbioportal.org/datasets (accessed on 25 September 2022) (Breast Cancer (METABRIC, Nature 2012 & Nat Commun 2016) [31,67,68]). MET500 RNA-seq z-score was available through https://xenabrowser.net/ (accessed on 25 September 2022) (cohort: MET500 (expression centric) [32]; dataset ID: MET500/geneExpression/M.mx.log2.zscore.txt).

Acknowledgments

We thank the Talent Management Project of Prince of Songkla University.

Conflicts of Interest

The authors declare no conflicts of interest. The funders had no role in the design of the study; in the collection, analyses, or interpretation of data; in the writing of the manuscript; or in the decision to publish the results.

References

  1. Siegel, R.L.; Miller, K.D.; Wagle, N.S.; Jemal, A. Cancer statistics, 2023. CA Cancer J. Clin. 2023, 73, 17–48. [Google Scholar] [CrossRef]
  2. Yin, L.; Duan, J.-J.; Bian, X.-W.; Yu, S. Triple-negative breast cancer molecular subtyping and treatment progress. Breast Cancer Res. 2020, 22, 61. [Google Scholar] [CrossRef]
  3. Anders, C.K.; Carey, L.A. Biology, metastatic patterns, and treatment of patients with triple-negative breast cancer. Clin. Breast Cancer 2009, 9, S73–S81. [Google Scholar] [CrossRef]
  4. Lehmann, B.D.; Bauer, J.A.; Chen, X.; Sanders, M.E.; Chakravarthy, A.B.; Shyr, Y.; Pietenpol, J.A. Identification of human triple-negative breast cancer subtypes and preclinical models for selection of targeted therapies. J. Clin. Investig. 2011, 121, 2750–2767. [Google Scholar] [CrossRef]
  5. Lehmann, B.D.; Colaprico, A.; Silva, T.C.; Chen, J.; An, H.; Ban, Y.; Huang, H.; Wang, L.; James, J.L.; Balko, J.M. Multi-omics analysis identifies therapeutic vulnerabilities in triple-negative breast cancer subtypes. Nat. Commun. 2021, 12, 6276. [Google Scholar] [CrossRef]
  6. Lehmann, B.D.; Jovanović, B.; Chen, X.I.; Estrada, M.V.; Johnson, K.N.; Shyr, Y.; Moses, H.L.; Sanders, M.E.; Pietenpol, J.A. Refinement of triple-negative breast cancer molecular subtypes: Implications for neoadjuvant chemotherapy selection. PLoS ONE 2016, 11, e0157368. [Google Scholar] [CrossRef]
  7. Hubalek, M.; Czech, T.; Müller, H. Biological subtypes of triple-negative breast cancer. Breast Care 2017, 12, 8–14. [Google Scholar] [CrossRef]
  8. Masuda, H.; Baggerly, K.A.; Wang, Y.; Zhang, Y.; Gonzalez-Angulo, A.M.; Meric-Bernstam, F.; Valero, V.; Lehmann, B.D.; Pietenpol, J.A.; Hortobagyi, G.N. Differential response to neoadjuvant chemotherapy among 7 triple-negative breast cancer molecular subtypes. Clin. Cancer Res. 2013, 19, 5533–5540. [Google Scholar] [CrossRef] [PubMed]
  9. Limsakul, P.; Choochuen, P.; Charupanit, G.; Charupanit, K. Transcriptomic Analysis of Subtype-Specific Tyrosine Kinases as Triple Negative Breast Cancer Biomarkers. Cancers 2023, 15, 403. [Google Scholar] [CrossRef] [PubMed]
  10. Krause, D.S.; Van Etten, R.A. Tyrosine kinases as targets for cancer therapy. N. Engl. J. Med. 2005, 353, 172–187. [Google Scholar] [CrossRef] [PubMed]
  11. Patel, A.; Unni, N.; Peng, Y. The changing paradigm for the treatment of HER2-positive breast cancer. Cancers 2020, 12, 2081. [Google Scholar] [CrossRef] [PubMed]
  12. Iancu, G.; Serban, D.; Badiu, C.D.; Tanasescu, C.; Tudosie, M.S.; Tudor, C.; Costea, D.O.; Zgura, A.; Iancu, R.; Vasile, D. Tyrosine kinase inhibitors in breast cancer. Exp. Ther. Med. 2022, 23, 114. [Google Scholar] [CrossRef] [PubMed]
  13. Reis-Filho, J.S.; Tutt, A.N.J. Triple negative tumours: A critical review. Histopathology 2008, 52, 108–118. [Google Scholar] [CrossRef]
  14. Rakha, E.A.; El-Sayed, M.E.; Green, A.R.; Lee, A.H.S.; Robertson, J.F.; Ellis, I.O. Prognostic markers in triple-negative breast cancer. Cancer 2007, 109, 25–32. [Google Scholar] [CrossRef]
  15. de Nonneville, A.; Finetti, P.; Adelaide, J.; Lambaudie, É.; Viens, P.; Gonçalves, A.; Birnbaum, D.; Mamessier, E.; Bertucci, F. A Tyrosine Kinase Expression Signature Predicts the Post-Operative Clinical Outcome in Triple Negative Breast Cancers. Cancers 2019, 11, 1158. [Google Scholar] [CrossRef] [PubMed]
  16. Jansson, S.; Bendahl, P.-O.; Grabau, D.A.; Falck, A.-K.; Fernö, M.; Aaltonen, K.; Ryden, L. The three receptor tyrosine kinases c-KIT, VEGFR2 and PDGFRα, closely spaced at 4q12, show increased protein expression in triple-negative breast cancer. PLoS ONE 2014, 9, e102176. [Google Scholar] [CrossRef]
  17. Millis, S.Z.; Gatalica, Z.; Winkler, J.; Vranic, S.; Kimbrough, J.; Reddy, S.; O’Shaughnessy, J.A. Predictive biomarker profiling of >6000 breast cancer patients shows heterogeneity in TNBC, with treatment implications. Clin. Breast Cancer 2015, 15, 473–481. [Google Scholar] [CrossRef]
  18. Gromova, I.; Espinoza, J.A.; Grauslund, M.; Santoni-Rugiu, E.; Møller Talman, M.-L.; van Oostrum, J.; Moreira, J.M.A. Functional Proteomic Profiling of Triple-Negative Breast Cancer. Cells 2021, 10, 2768. [Google Scholar] [CrossRef]
  19. Cui, N.-P.; Qiao, S.; Jiang, S.; Hu, J.-L.; Wang, T.-T.; Liu, W.-W.; Qin, Y.; Wang, Y.-N.; Zheng, L.-S.; Zhang, J.-C. Protein tyrosine kinase 7 regulates EGFR/Akt signaling pathway and correlates with malignant progression in triple-negative breast cancer. Front. Oncol. 2021, 11, 699889. [Google Scholar] [CrossRef]
  20. Tryfonopoulos, D.; Walsh, S.; Collins, D.M.; Flanagan, L.; Quinn, C.; Corkery, B.; McDermott, E.W.; Evoy, D.; Pierce, A.; O’Donovan, N. Src: A potential target for the treatment of triple-negative breast cancer. Ann. Oncol. 2011, 22, 2234–2240. [Google Scholar] [CrossRef]
  21. Costa, R.; Shah, A.N.; Santa-Maria, C.A.; Cruz, M.R.; Mahalingam, D.; Carneiro, B.A.; Chae, Y.K.; Cristofanilli, M.; Gradishar, W.J.; Giles, F.J. Targeting Epidermal Growth Factor Receptor in triple negative breast cancer: New discoveries and practical insights for drug development. Cancer Treat. Rev. 2017, 53, 111–119. [Google Scholar] [CrossRef] [PubMed]
  22. Nakai, K.; Hung, M.-C.; Yamaguchi, H. A perspective on anti-EGFR therapies targeting triple-negative breast cancer. Am. J. Cancer Res. 2016, 6, 1609. [Google Scholar] [PubMed]
  23. Liu, C.-Y.; Huang, T.-T.; Chu, P.-Y.; Huang, C.-T.; Lee, C.-H.; Wang, W.-L.; Lau, K.-Y.; Tsai, W.-C.; Chao, T.-I.; Su, J.-C. The tyrosine kinase inhibitor nintedanib activates SHP-1 and induces apoptosis in triple-negative breast cancer cells. Exp. Mol. Med. 2017, 49, e366. [Google Scholar] [CrossRef] [PubMed]
  24. Yamaoka, T.; Kusumoto, S.; Ando, K.; Ohba, M.; Ohmori, T. Receptor tyrosine kinase-targeted cancer therapy. Int. J. Mol. Sci. 2018, 19, 3491. [Google Scholar] [CrossRef] [PubMed]
  25. The Cancer Genome Atlas Network. Comprehensive molecular portraits of human breast tumours. Nature 2012, 490, 61–70. [Google Scholar] [CrossRef] [PubMed]
  26. Love, M.I.; Huber, W.; Anders, S. Moderated estimation of fold change and dispersion for RNA-seq data with DESeq2. Genome Biol. 2014, 15, 550. [Google Scholar] [CrossRef] [PubMed]
  27. Pascual, J.; Turner, N.C. Targeting the PI3-kinase pathway in triple-negative breast cancer. Ann. Oncol. 2019, 30, 1051–1060. [Google Scholar] [CrossRef]
  28. De Luca, A.; Maiello, M.R.; D’Alessio, A.; Pergameno, M.; Normanno, N. The RAS/RAF/MEK/ERK and the PI3K/AKT signalling pathways: Role in cancer pathogenesis and implications for therapeutic approaches. Expert Opin. Ther. Targets 2012, 16, S17–S27. [Google Scholar] [CrossRef]
  29. Giltnane, J.M.; Balko, J.M. Rationale for targeting the Ras/MAPK pathway in triple-negative breast cancer. Discov. Med. 2014, 17, 275–283. [Google Scholar]
  30. Linklater, E.S.; Tovar, E.A.; Essenburg, C.J.; Turner, L.; Madaj, Z.; Winn, M.E.; Melnik, M.K.; Korkaya, H.; Maroun, C.R.; Christensen, J.G. Targeting MET and EGFR crosstalk signaling in triple-negative breast cancers. Oncotarget 2016, 7, 69903. [Google Scholar] [CrossRef]
  31. Curtis, C.; Shah, S.P.; Chin, S.-F.; Turashvili, G.; Rueda, O.M.; Dunning, M.J.; Speed, D.; Lynch, A.G.; Samarajiwa, S.; Yuan, Y. The genomic and transcriptomic architecture of 2,000 breast tumours reveals novel subgroups. Nature 2012, 486, 346–352. [Google Scholar] [CrossRef]
  32. Robinson, D.R.; Wu, Y.-M.; Lonigro, R.J.; Vats, P.; Cobain, E.; Everett, J.; Cao, X.; Rabban, E.; Kumar-Sinha, C.; Raymond, V. Integrative clinical genomics of metastatic cancer. Nature 2017, 548, 297–303. [Google Scholar] [CrossRef]
  33. Krug, K.; Jaehnig, E.J.; Satpathy, S.; Blumenberg, L.; Karpova, A.; Anurag, M.; Miles, G.; Mertins, P.; Geffen, Y.; Tang, L.C. Proteogenomic landscape of breast cancer tumorigenesis and targeted therapy. Cell 2020, 183, 1436–1456. [Google Scholar] [CrossRef] [PubMed]
  34. Espinosa Fernandez, J.R.; Eckhardt, B.L.; Lee, J.; Lim, B.; Pearson, T.; Seitz, R.S.; Hout, D.R.; Schweitzer, B.L.; Nielsen, T.J.; Lawrence, O.R. Identification of triple-negative breast cancer cell lines classified under the same molecular subtype using different molecular characterization techniques: Implications for translational research. PLoS ONE 2020, 15, e0231953. [Google Scholar] [CrossRef] [PubMed]
  35. Lehmann, B.D.; Pietenpol, J.A. Identification and use of biomarkers in treatment strategies for triple-negative breast cancer subtypes. J. Pathol. 2014, 232, 142–150. [Google Scholar] [CrossRef] [PubMed]
  36. Marra, A.; Trapani, D.; Viale, G.; Criscitiello, C.; Curigliano, G. Practical classification of triple-negative breast cancer: Intratumoral heterogeneity, mechanisms of drug resistance, and novel therapies. NPJ Breast Cancer 2020, 6, 54. [Google Scholar] [CrossRef]
  37. Kumar, P.; Aggarwal, R. An overview of triple-negative breast cancer. Arch. Gynecol. Obstet. 2016, 293, 247–269. [Google Scholar] [CrossRef] [PubMed]
  38. Li, Y.; Zhang, H.; Merkher, Y.; Chen, L.; Liu, N.; Leonov, S.; Chen, Y. Recent advances in therapeutic strategies for triple-negative breast cancer. J. Hematol. Oncol. 2022, 15, 121. [Google Scholar] [CrossRef]
  39. Tam, W.L.; Lu, H.; Buikhuisen, J.; Soh, B.S.; Lim, E.; Reinhardt, F.; Wu, Z.J.; Krall, J.A.; Bierie, B.; Guo, W. Protein kinase C α is a central signaling node and therapeutic target for breast cancer stem cells. Cancer Cell 2013, 24, 347–364. [Google Scholar] [CrossRef]
  40. Camorani, S.; Hill, B.S.; Collina, F.; Gargiulo, S.; Napolitano, M.; Cantile, M.; Di Bonito, M.; Botti, G.; Fedele, M.; Zannetti, A. Targeted imaging and inhibition of triple-negative breast cancer metastases by a PDGFRβ aptamer. Theranostics 2018, 8, 5178. [Google Scholar] [CrossRef]
  41. Sun, T.; Aceto, N.; Meerbrey, K.L.; Kessler, J.D.; Zhou, C.; Migliaccio, I.; Nguyen, D.X.; Pavlova, N.N.; Botero, M.; Huang, J. Activation of multiple proto-oncogenic tyrosine kinases in breast cancer via loss of the PTPN12 phosphatase. Cell 2011, 144, 703–718. [Google Scholar] [CrossRef] [PubMed]
  42. You, K.S.; Yi, Y.W.; Cho, J.; Park, J.-S.; Seong, Y.-S. Potentiating therapeutic effects of epidermal growth factor receptor inhibition in triple-negative breast cancer. Pharmaceuticals 2021, 14, 589. [Google Scholar] [CrossRef] [PubMed]
  43. Liu, Q.; Yu, S.; Zhao, W.; Qin, S.; Chu, Q.; Wu, K. EGFR-TKIs resistance via EGFR-independent signaling pathways. Mol. Cancer 2018, 17, 53. [Google Scholar] [CrossRef] [PubMed]
  44. Lemmon, M.A.; Schlessinger, J. Cell signaling by receptor tyrosine kinases. Cell 2010, 141, 1117–1134. [Google Scholar] [CrossRef] [PubMed]
  45. Basho, R.K.; Gilcrease, M.; Murthy, R.K.; Helgason, T.; Karp, D.D.; Meric-Bernstam, F.; Hess, K.R.; Herbrich, S.M.; Valero, V.; Albarracin, C. Targeting the PI3K/AKT/mTOR pathway for the treatment of mesenchymal triple-negative breast cancer: Evidence from a phase 1 trial of mTOR inhibition in combination with liposomal doxorubicin and bevacizumab. JAMA Oncol. 2017, 3, 509–515. [Google Scholar] [CrossRef]
  46. Li, H.; Prever, L.; Hirsch, E.; Gulluni, F. Targeting PI3K/AKT/mTOR signaling pathway in breast cancer. Cancers 2021, 13, 3517. [Google Scholar] [CrossRef]
  47. Ali, R.; Wendt, M.K. The paradoxical functions of EGFR during breast cancer progression. Signal Transduct. Target. Ther. 2017, 2, 16042. [Google Scholar] [CrossRef]
  48. Finn, R.S.; Bengala, C.; Ibrahim, N.; Roché, H.; Sparano, J.; Strauss, L.C.; Fairchild, J.; Sy, O.; Goldstein, L.J. Dasatinib as a single agent in triple-negative breast cancer: Results of an open-label phase 2 study. Clin. Cancer Res. 2011, 17, 6905–6913. [Google Scholar] [CrossRef]
  49. Curigliano, G.; Pivot, X.; Cortés, J.; Elias, A.; Cesari, R.; Khosravan, R.; Collier, M.; Huang, X.; Cataruozolo, P.E.; Kern, K.A. Randomized phase II study of sunitinib versus standard of care for patients with previously treated advanced triple-negative breast cancer. Breast 2013, 22, 650–656. [Google Scholar] [CrossRef]
  50. Sun, S.; Jiang, Y.; Zhang, G.; Song, H.; Zhang, X.; Zhang, Y.; Liang, X.; Sun, Q.; Pang, D. Increased expression of fibroblastic growth factor receptor 2 is correlated with poor prognosis in patients with breast cancer. J. Surg. Oncol. 2012, 105, 773–779. [Google Scholar] [CrossRef]
  51. Lee, H.J.; Seo, A.N.; Park, S.Y.; Kim, J.Y.; Park, J.Y.; Yu, J.H.; Ahn, J.-H.; Gong, G. Low prognostic implication of fibroblast growth factor family activation in triple-negative breast cancer subsets. Ann. Surg. Oncol. 2014, 21, 1561–1568. [Google Scholar] [CrossRef] [PubMed]
  52. Thomas, A.; Routh, E.D.; Pullikuth, A.; Jin, G.; Su, J.; Chou, J.W.; Hoadley, K.A.; Print, C.; Knowlton, N.; Black, M.A. Tumor mutational burden is a determinant of immune-mediated survival in breast cancer. Oncoimmunology 2018, 7, e1490854. [Google Scholar] [CrossRef] [PubMed]
  53. Kim, J.; Chang, I.-Y.; You, H.J. Interactions between EGFR and EphA2 promote tumorigenesis through the action of Ephexin1. Cell Death Dis. 2022, 13, 528. [Google Scholar] [CrossRef] [PubMed]
  54. El Zawily, A.; Vizeacoumar, F.S.; Dahiya, R.; Banerjee, S.L.; Bhanumathy, K.K.; Elhasasna, H.; Hanover, G.; Sharpe, J.C.; Sanchez, M.G.; Greidanus, P. A Multipronged Unbiased Strategy Guides the Development of an Anti-EGFR/EPHA2–Bispecific Antibody for Combination Cancer Therapy. Clin. Cancer Res. 2023, 29, 2686–2701. [Google Scholar] [CrossRef]
  55. Broekman, F.; Giovannetti, E.; Peters, G.J. Tyrosine kinase inhibitors: Multi-targeted or single-targeted? World J. Clin. Oncol. 2011, 2, 80. [Google Scholar] [CrossRef]
  56. Shyam Sunder, S.; Sharma, U.C.; Pokharel, S. Adverse effects of tyrosine kinase inhibitors in cancer therapy: Pathophysiology, mechanisms and clinical management. Signal Transduct. Target. Ther. 2023, 8, 262. [Google Scholar] [CrossRef]
  57. Hantschel, O. Unexpected off-targets and paradoxical pathway activation by kinase inhibitors. ACS Chem. Biol. 2015, 10, 234–245. [Google Scholar] [CrossRef]
  58. Mirabelli, P.; Coppola, L.; Salvatore, M. Cancer cell lines are useful model systems for medical research. Cancers 2019, 11, 1098. [Google Scholar] [CrossRef]
  59. Zhao, Y.; Shen, M.; Wu, L.; Yang, H.; Yao, Y.; Yang, Q.; Du, J.; Liu, L.; Li, Y.; Bai, Y. Stromal cells in the tumor microenvironment: Accomplices of tumor progression? Cell Death Dis. 2023, 14, 587. [Google Scholar] [CrossRef]
  60. Alkasalias, T.; Moyano-Galceran, L.; Arsenian-Henriksson, M.; Lehti, K. Fibroblasts in the tumor microenvironment: Shield or spear? Int. J. Mol. Sci. 2018, 19, 1532. [Google Scholar] [CrossRef]
  61. Bai, F.; Liu, S.; Liu, X.; Hollern, D.P.; Scott, A.; Wang, C.; Zhang, L.; Fan, C.; Fu, L.; Perou, C.M. PDGFRβ is an essential therapeutic target for BRCA1-deficient mammary tumors. Breast Cancer Res. 2021, 23, 10. [Google Scholar] [CrossRef] [PubMed]
  62. Xu, H.; Jiao, D.; Liu, A.; Wu, K. Tumor organoids: Applications in cancer modeling and potentials in precision medicine. J. Hematol. Oncol. 2022, 15, 58. [Google Scholar] [CrossRef]
  63. Abdolahi, S.; Ghazvinian, Z.; Muhammadnejad, S.; Saleh, M.; Asadzadeh Aghdaei, H.; Baghaei, K. Patient-derived xenograft (PDX) models, applications and challenges in cancer research. J. Transl. Med. 2022, 20, 206. [Google Scholar] [CrossRef] [PubMed]
  64. Huang, D.W.; Sherman, B.T.; Lempicki, R.A. Systematic and integrative analysis of large gene lists using DAVID bioinformatics resources. Nat. Protoc. 2009, 4, 44–57. [Google Scholar] [CrossRef]
  65. Sherman, B.T.; Hao, M.; Qiu, J.; Jiao, X.; Baseler, M.W.; Lane, H.C.; Imamichi, T.; Chang, W. DAVID: A web server for functional enrichment analysis and functional annotation of gene lists (2021 update). Nucleic Acids Res. 2022, 50, W216–W221. [Google Scholar] [CrossRef] [PubMed]
  66. Szklarczyk, D.; Kirsch, R.; Koutrouli, M.; Nastou, K.; Mehryary, F.; Hachilif, R.; Gable, A.L.; Fang, T.; Doncheva, N.T.; Pyysalo, S. The STRING database in 2023: Protein–protein association networks and functional enrichment analyses for any sequenced genome of interest. Nucleic Acids Res. 2023, 51, D638–D646. [Google Scholar] [CrossRef]
  67. Pereira, B.; Chin, S.-F.; Rueda, O.M.; Vollan, H.-K.M.; Provenzano, E.; Bardwell, H.A.; Pugh, M.; Jones, L.; Russell, R.; Sammut, S.-J. The somatic mutation profiles of 2,433 breast cancers refine their genomic and transcriptomic landscapes. Nat. Commun. 2016, 7, 11479. [Google Scholar] [CrossRef]
  68. Rueda, O.M.; Sammut, S.-J.; Seoane, J.A.; Chin, S.-F.; Caswell-Jin, J.L.; Callari, M.; Batra, R.; Pereira, B.; Bruna, A.; Ali, H.R. Dynamics of breast-cancer relapse reveal late-recurring ER-positive genomic subgroups. Nature 2019, 567, 399–404. [Google Scholar] [CrossRef]
Figure 1. Differential gene expression analysis of the basal-like subtype of TNBC samples from the TCGA dataset. (a) Principal component analysis of mRNA expression in BL1 and BL2 subtypes. Each dot represents one TNBC cohort. (b) Volcano plot showing gene expression differences of BL2 compared to BL1. Gray dots represent genes, whereas orange and green circles represent DE genes encoding protein non-receptor (NRTKs) and receptor tyrosine kinases (RTKs), respectively. (c) KEGG pathway enrichment analysis for upregulated TK genes, including EGFR, PDGFRA, and/or PDGFRB. The enriched pathways are displayed as –Log10 (p-value), with count numbers representing the number of upregulated genes in the pathway (ranging from low in green to high in red) and a ‘+’ sign indicating the presence of a specific TK gene.
Figure 1. Differential gene expression analysis of the basal-like subtype of TNBC samples from the TCGA dataset. (a) Principal component analysis of mRNA expression in BL1 and BL2 subtypes. Each dot represents one TNBC cohort. (b) Volcano plot showing gene expression differences of BL2 compared to BL1. Gray dots represent genes, whereas orange and green circles represent DE genes encoding protein non-receptor (NRTKs) and receptor tyrosine kinases (RTKs), respectively. (c) KEGG pathway enrichment analysis for upregulated TK genes, including EGFR, PDGFRA, and/or PDGFRB. The enriched pathways are displayed as –Log10 (p-value), with count numbers representing the number of upregulated genes in the pathway (ranging from low in green to high in red) and a ‘+’ sign indicating the presence of a specific TK gene.
Ijms 25 01405 g001
Figure 2. Differentially expressed TK genes in the BL2 TNBC subtype. (a) Volcano plot showing all TK gene expressions. Gray dots represent all DE TK genes, whereas orange and green represent non-receptor and receptor tyrosine kinase genes (NRTK and RTK, respectively). (b) Heatmap of the mRNA expression levels (z-score) of 26 DE TK genes within BL1 and BL2 patients. Red indicates overexpression, while blue indicates underexpression. (c,d) Principal component analysis of mRNA expression from the BL1 and BL2 TNBC subtypes where the dataset consisted of (c) all 90 TK genes and (d) only identified 26 TK genes. Each dot represents one TNBC cohort.
Figure 2. Differentially expressed TK genes in the BL2 TNBC subtype. (a) Volcano plot showing all TK gene expressions. Gray dots represent all DE TK genes, whereas orange and green represent non-receptor and receptor tyrosine kinase genes (NRTK and RTK, respectively). (b) Heatmap of the mRNA expression levels (z-score) of 26 DE TK genes within BL1 and BL2 patients. Red indicates overexpression, while blue indicates underexpression. (c,d) Principal component analysis of mRNA expression from the BL1 and BL2 TNBC subtypes where the dataset consisted of (c) all 90 TK genes and (d) only identified 26 TK genes. Each dot represents one TNBC cohort.
Ijms 25 01405 g002
Figure 3. Ten-year mortality and recurrence rates of basal-like TNBC patients. (a) Kaplan–Meier survival curves of BL1 and BL2 TNBC patients. The curve illustrates the probability of survival (left), and disease-free survival over time (right). (b) (top) Ten-year mortality and recurrence rates of BL1 and BL2 TNBC patients from the TCGA dataset. (bottom) Average months of survival and recurrence-free durations. (c,d) Mortality and recurrence rates of BL2 patients with (c) high and (d) low mRNA expression levels of upregulated and downregulated TK genes. (e,f) Mortality and recurrence rates of BL1 patients with (e) high and (f) low mRNA expression levels of upregulated or downregulated TK genes. The subgroups of ‘high’ and ‘low’ were determined by mRNA expression of DE TK genes (positive and negative z-score values, respectively). Data in (b, bottom) represent mean ± standard error. The p-value was calculated using Student’s t-test: * p < 0.05.
Figure 3. Ten-year mortality and recurrence rates of basal-like TNBC patients. (a) Kaplan–Meier survival curves of BL1 and BL2 TNBC patients. The curve illustrates the probability of survival (left), and disease-free survival over time (right). (b) (top) Ten-year mortality and recurrence rates of BL1 and BL2 TNBC patients from the TCGA dataset. (bottom) Average months of survival and recurrence-free durations. (c,d) Mortality and recurrence rates of BL2 patients with (c) high and (d) low mRNA expression levels of upregulated and downregulated TK genes. (e,f) Mortality and recurrence rates of BL1 patients with (e) high and (f) low mRNA expression levels of upregulated or downregulated TK genes. The subgroups of ‘high’ and ‘low’ were determined by mRNA expression of DE TK genes (positive and negative z-score values, respectively). Data in (b, bottom) represent mean ± standard error. The p-value was calculated using Student’s t-test: * p < 0.05.
Ijms 25 01405 g003
Figure 4. The relationship between dual expression of identified signature TK genes and TNBC prognosis within the 10-year period. The mortality rates of BL1 (top right) and BL2 (bottom left) TNBC patients with (a) upregulated and (b) downregulated TK genes. The recurrence rates of BL1 (top right) and BL2 (bottom left) TNBC patients with (c) upregulated or (d) downregulated TK genes. The 10-year mortality (red) and recurrence (green) rates are represented on the scale bar as indicated.
Figure 4. The relationship between dual expression of identified signature TK genes and TNBC prognosis within the 10-year period. The mortality rates of BL1 (top right) and BL2 (bottom left) TNBC patients with (a) upregulated and (b) downregulated TK genes. The recurrence rates of BL1 (top right) and BL2 (bottom left) TNBC patients with (c) upregulated or (d) downregulated TK genes. The 10-year mortality (red) and recurrence (green) rates are represented on the scale bar as indicated.
Ijms 25 01405 g004
Figure 5. ROC analysis of identified signature TK genes. (a) ROC curves of six upregulated TKs plotted in a variety of datasets, including TCGA, METABRIC, and MET500. (b) The mean ± standard deviation AUC across the three datasets. Each symbol indicates the dataset. (c) The z-score of mRNA expression of upregulated TK genes from TNBC datasets, including TCGA (top), METABRIC (middle), and MET500 (bottom). The asterisks represent significant levels (Student’s t-test), * p < 0.05, ** p < 0.01, and *** p < 0.001.
Figure 5. ROC analysis of identified signature TK genes. (a) ROC curves of six upregulated TKs plotted in a variety of datasets, including TCGA, METABRIC, and MET500. (b) The mean ± standard deviation AUC across the three datasets. Each symbol indicates the dataset. (c) The z-score of mRNA expression of upregulated TK genes from TNBC datasets, including TCGA (top), METABRIC (middle), and MET500 (bottom). The asterisks represent significant levels (Student’s t-test), * p < 0.05, ** p < 0.01, and *** p < 0.001.
Ijms 25 01405 g005
Figure 6. RT-qPCR analysis of relative expression of TK genes specific to the BL2 TNBC subtype. The relative gene expression values of identified upregulated TK genes in BL2 cell lines (HCC70, HCC1806, and HCC1187) were compared to those of the control BL1 cell line (HCC2157). Data represent mean, with error bars showing the standard error of three biological replicates. The asterisks denote significant level (Student’s t-test), * p < 0.05, ** p < 0.01, and *** p < 0.001.
Figure 6. RT-qPCR analysis of relative expression of TK genes specific to the BL2 TNBC subtype. The relative gene expression values of identified upregulated TK genes in BL2 cell lines (HCC70, HCC1806, and HCC1187) were compared to those of the control BL1 cell line (HCC2157). Data represent mean, with error bars showing the standard error of three biological replicates. The asterisks denote significant level (Student’s t-test), * p < 0.05, ** p < 0.01, and *** p < 0.001.
Ijms 25 01405 g006
Table 1. The significant association between the level of TK gene expression and the prognosis in BL2 patients.
Table 1. The significant association between the level of TK gene expression and the prognosis in BL2 patients.
Condition 1Condition 2p-Value
MortalityRecurrence
FGFR2 H/EPHB3 LFGFR2 L/EPHB3 Lns0.024
EGFR H/NTRK3 LEGFR L/NTRK3 Lns0.028
EGFR H/EPHB1 LEGFR L/EPHB1 Lns0.032
EGFR H/EPHB2 HEGFR L/EPHB2 Hns0.039
EGFR H/EPHA4 LEGFR L/EPHA4 L0.0450.045
EGFR H/FGFR2 LEGFR L/FGFR2 Hns0.046
EGFR H/ROR1 HEGFR L/ROR1 Hns0.047
EGFR H/PDGFRA HEGFR L/PDGFRA Hns0.047
The superscript ‘H’ or ‘L’ denotes high or low expression, respectively. ‘ns’ indicates not significant (p-value > 0.05) where the p-value was calculated using Fisher’s exact test.
Disclaimer/Publisher’s Note: The statements, opinions and data contained in all publications are solely those of the individual author(s) and contributor(s) and not of MDPI and/or the editor(s). MDPI and/or the editor(s) disclaim responsibility for any injury to people or property resulting from any ideas, methods, instructions or products referred to in the content.

Share and Cite

MDPI and ACS Style

Limsakul, P.; Choochuen, P.; Jungrungrueang, T.; Charupanit, K. Prognostic Markers in Tyrosine Kinases Specific to Basal-like 2 Subtype of Triple-Negative Breast Cancer. Int. J. Mol. Sci. 2024, 25, 1405. https://doi.org/10.3390/ijms25031405

AMA Style

Limsakul P, Choochuen P, Jungrungrueang T, Charupanit K. Prognostic Markers in Tyrosine Kinases Specific to Basal-like 2 Subtype of Triple-Negative Breast Cancer. International Journal of Molecular Sciences. 2024; 25(3):1405. https://doi.org/10.3390/ijms25031405

Chicago/Turabian Style

Limsakul, Praopim, Pongsakorn Choochuen, Thawirasm Jungrungrueang, and Krit Charupanit. 2024. "Prognostic Markers in Tyrosine Kinases Specific to Basal-like 2 Subtype of Triple-Negative Breast Cancer" International Journal of Molecular Sciences 25, no. 3: 1405. https://doi.org/10.3390/ijms25031405

APA Style

Limsakul, P., Choochuen, P., Jungrungrueang, T., & Charupanit, K. (2024). Prognostic Markers in Tyrosine Kinases Specific to Basal-like 2 Subtype of Triple-Negative Breast Cancer. International Journal of Molecular Sciences, 25(3), 1405. https://doi.org/10.3390/ijms25031405

Note that from the first issue of 2016, this journal uses article numbers instead of page numbers. See further details here.

Article Metrics

Back to TopTop