Physical Peculiarity of Two Sites in Human Promoters: Universality and Diverse Usage in Gene Function
Abstract
1. Introduction
2. Results
2.1. Core-Less Promoters Comprise the Majority of Pol II Promoters
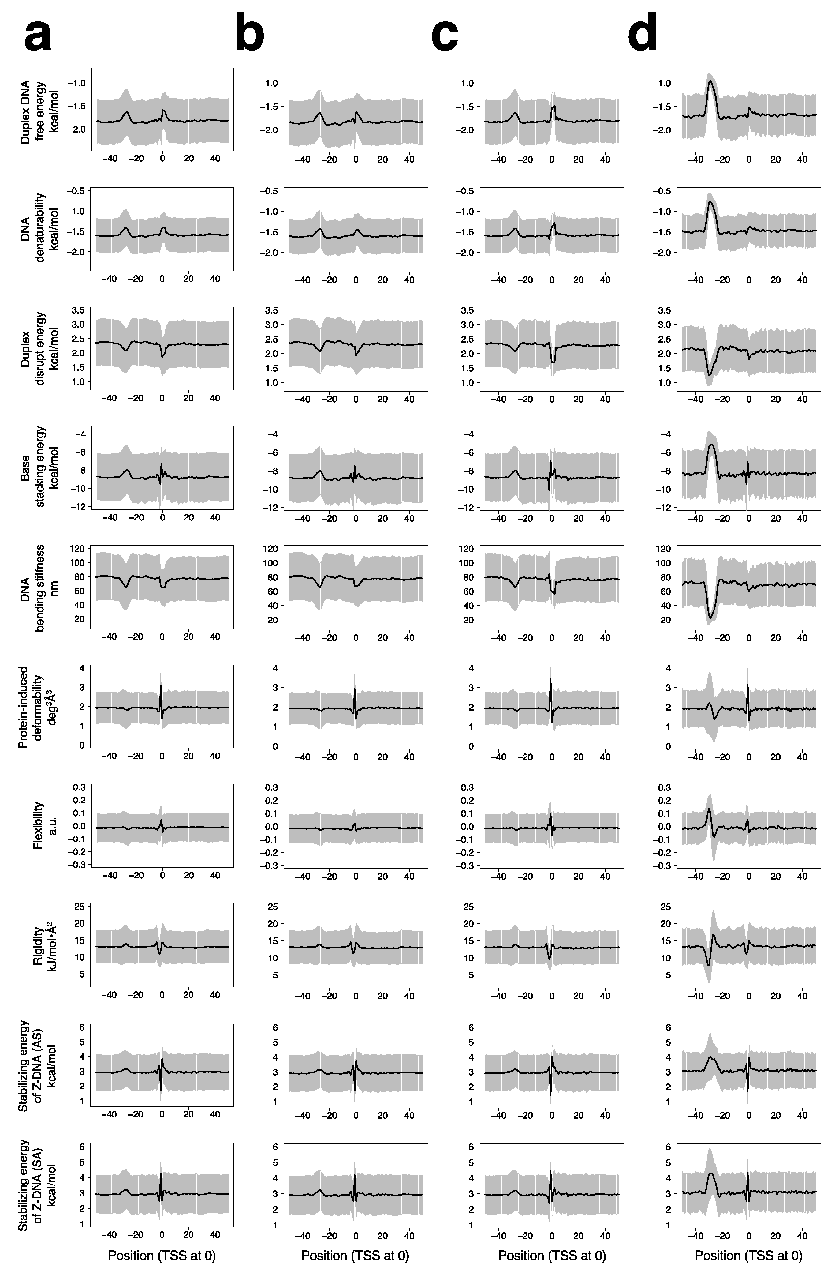
2.2. Average Profiles for Physical Properties of Promoters Highlight Peculiarities of the Regions around the TSS and Position −27
2.3. An Energetic Characteristic Lies Near the TSS
2.4. Over Half of the TSSs Are Located Close to the PrGmin as a Site with the Most Marked Site of Some DPPs
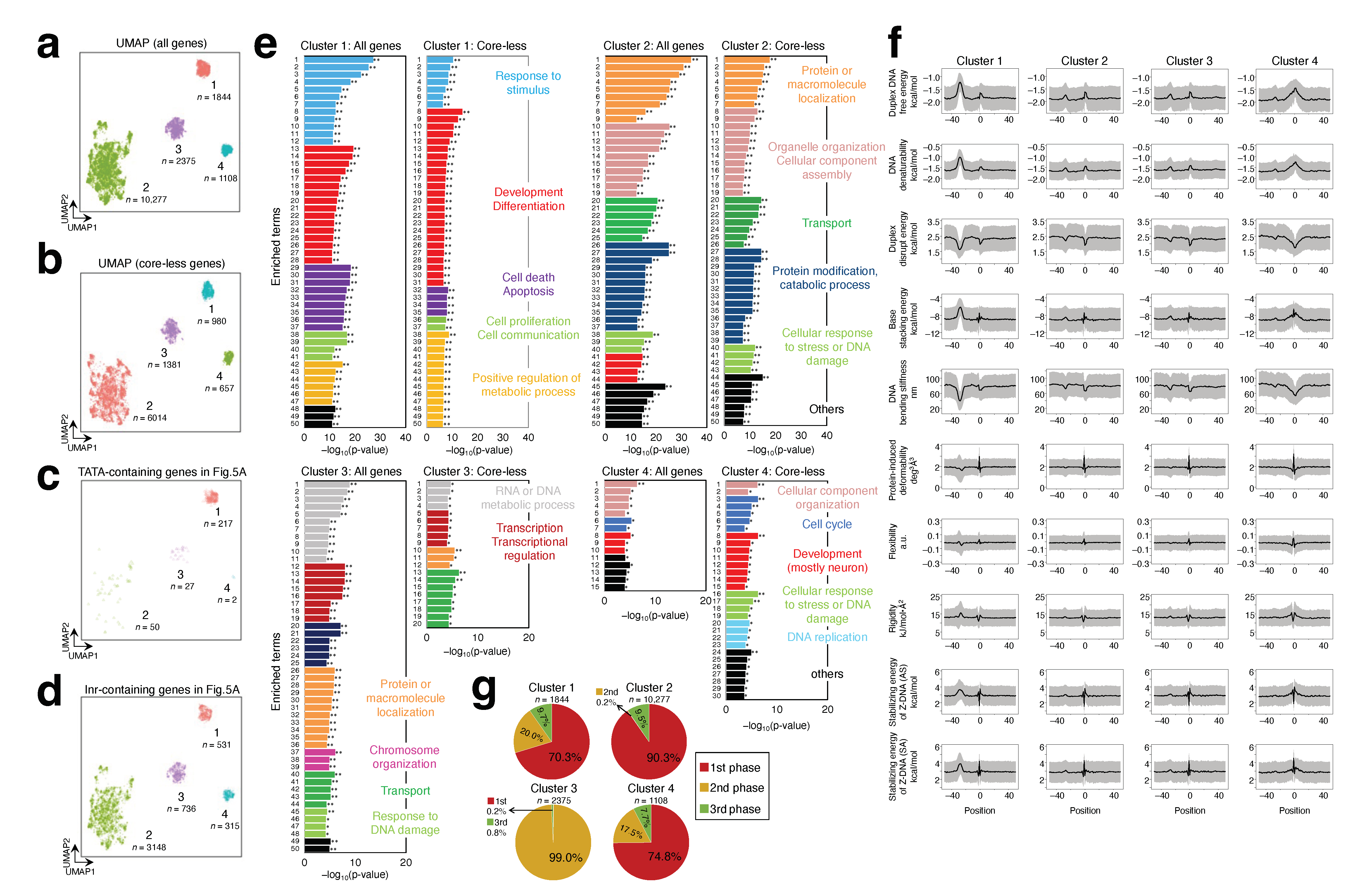
2.5. Pol II Genes Are Separated into Several Groups Based on Physical Features
3. Discussion
3.1. Percentages of CPE-Containing Promoters Are Low
3.2. Almost All Human Pol II Promoters Have the Distinctive DPPs of Several bps around TSS and/or Position −27
3.3. Which CPEs or DPPs Are Essential for Promoter Function
3.4. Human Pol II Genes Can Be Roughly Classified by rG and DPP Profiles
4. Materials and Methods
4.1. Genome Sequence
4.2. Dataset for TSSs
4.3. Selection of a Representative TSS among TSS-Seq Reads
4.4. Promoter Classification
4.5. Average DNA Physical Properties (DPPs) of Promoters
4.6. Calculation of Duplex DNA Free Energy
4.7. Gene Assortment Based on rG
4.8. Acquisition of Local Profiles of DPPs
4.9. Screening of Genes with Most Marked Property around TSS or Position −27
4.10. Gleaning of Genes from Undetected Genes in the First Screening
4.11. DPP Scans of Promoters Whose TSSs Were Outside of PrGmin, PrGmin′, and PrGmin″ Territories
4.12. Dimensionality Reduction Algorithm
4.13. Clustering and Visualization
4.14. GO Analysis
5. Conclusions
Supplementary Materials
Author Contributions
Funding
Institutional Review Board Statement
Informed Consent Statement
Data Availability Statement
Conflicts of Interest
Abbreviations
References
- Buratowski, S.; Hahn, S.; Guarente, L.; Sharp, P.A. Five intermediate complexes in transcription initiation by RNA polymerase II. Cell 1989, 56, 549–561. [Google Scholar] [CrossRef]
- Roeder, R.G. The role of general initiation factors in transcription by RNA polymerase II. Trends Biochem. Sci. 1996, 21, 327–335. [Google Scholar] [CrossRef] [PubMed]
- Orphanides, G.; Lagrange, T.; Reinberg, D. The general transcription factors of RNA polymerase II. Genes Dev. 1996, 10, 2657–2683. [Google Scholar] [CrossRef] [PubMed]
- Van Dyke, M.W.; Roeder, R.G.; Sawadogo, M. Physical analysis of transcription preinitiation complex assembly on a class II gene promoter. Science 1988, 241, 1335–1338. [Google Scholar] [CrossRef] [PubMed]
- Luse, D.S. The RNA polymerase II preinitiation complex. Through what pathway is the complex assembled? Transcription 2014, 5, e27050. [Google Scholar] [CrossRef] [PubMed]
- Murakami, K.; Tsai, K.L.; Kalisman, N.; Bushnell, D.A.; Asturias, F.J.; Kornberg, R.D. Structure of an RNA polymerase II preinitiation complex. Proc. Natl. Acad. Sci. USA 2015, 112, 13543–13548. [Google Scholar] [CrossRef]
- Petrenko, N.; Jin, Y.; Dong, L.; Ho Wong, K.; Struhl, K. Requirements for RNA polymerase II preinitiation complex formation in vivo. eLife 2019, 8, e43654. [Google Scholar] [CrossRef]
- Wang, H.; Schilbach, S.; Ninov, M.; Urlaub, H.; Cramer, P. Structures of transcription preinitiation complex engaged with the +1 nucleosome. Nat. Struct. Mol. Biol. 2023, 30, 226–232. [Google Scholar] [CrossRef]
- Goldberg, M.L. Sequence analysis of Drosophila histone genes. Ph.D. Thesis, Stanford University, Stanford, CA, USA, 1979. [Google Scholar]
- Carey, M.F.; Peterson, C.L.; Smale, S.T. Transcriptional Regulation in Eukaryotes: Concepts, Strategies, and Techniques; Cold Spring Harbor Laboratory Press: New York, NY, USA, 2009; ISBN 0879695374. [Google Scholar]
- Javahery, R.; Khachi, A.; Lo, K.; Zenzie-Gregory, B.; Smale, S.T. DNA sequence requirements for transcriptional initiator activity in mammalian cells. Mol. Cell Biol. 1994, 14, 116–127. [Google Scholar] [CrossRef]
- Smale, S.T.; Jain, A.; Kaufmann, J.; Emami, K.H.; Lo, K.; Garraway, I.P. The initiator element: A paradigm for core promoter heterogeneity within metazoan protein-coding genes. Cold Spring Harb. Symp. Quant. Biol. 1998, 63, 21–31. [Google Scholar] [CrossRef]
- Burke, T.W.; Kadonaga, J.T. The downstream core promoter element, DPE, is conserved from Drosophila to humans and is recognized by TAFII60 of Drosophila. Genes Dev. 1996, 11, 3020–3031. [Google Scholar] [CrossRef]
- Lim, C.Y.; Santoso, B.; Boulay, T.; Dong, E.; Ohler, U.; Kadonaga, J.T. The MTE, a new core promoter element for transcription by RNA polymerase II. Genes Dev. 2004, 18, 1606–1617. [Google Scholar] [CrossRef][Green Version]
- Buchert, P. Weight matrix descriptions of four eukaryotic RNA polymerase II promoter elements derived from 502 unrelated promoter sequences. J. Mol. Biol. 1996, 212, 563–578. [Google Scholar] [CrossRef] [PubMed]
- Basehoar, A.D.; Zanton, S.J.; Pugh, B.F. Identification and distinct regulation of yeast TATA box-containing genes. Cell 2004, 116, 699–709. [Google Scholar] [CrossRef] [PubMed]
- Fukue, Y.; Sumida, N.; Nishikawa, J.I.; Ohyama, T. Core promoter elements of eukaryotic genes have a highly distinctive mechanical property. Nucleic Acids Res. 2004, 32, 5834–5840. [Google Scholar] [CrossRef] [PubMed][Green Version]
- Yang, C.; Bolotin, E.; Jiang, T.; Sladek, F.M.; Martinez, E. Prevalence of the initiator over the TATA box in human and yeast genes and identification of DNA motifs enriched in human TATA-less core promoters. Gene 2007, 389, 52–65. [Google Scholar] [CrossRef] [PubMed]
- Ngoc, L.V.; Cassidy, C.J.; Huang, C.Y.; Duttke, S.H.C.; Kadonaga, J.T. The human initiator is a distinct and abundant element that is precisely positioned in focused core promoters. Genes Dev. 2017, 31, 6–11. [Google Scholar] [CrossRef] [PubMed]
- Uemura, K.; Ohyama, T. Distinctive physical properties of DNA shared by RNA polymerase II gene promoters and 5′-flanking regions of tRNA genes. J. Biochem 2023. online ahead of print. [Google Scholar] [CrossRef] [PubMed]
- Fukue, Y.; Sumida, N.; Tanase, J.; Ohyama, T. A highly distinctive mechanical property found in the majority of human promoters and its transcriptional relevance. Nucleic Acids Res. 2005, 33, 3821–3827. [Google Scholar] [CrossRef] [PubMed]
- Louder, R.K.; He, Y.; López-Blanco, J.R.; Fang, J.; Chacón, P.; Nogales, E. Structure of promoter-bound TFIID and model of human pre-initiation complex assembly. Nature 2016, 531, 604–609. [Google Scholar] [CrossRef]
- Chen, X.; Qi, Y.; Wu, Z.; Wang, X.; Li, J.; Zhao, D.; Hou, H.; Li, Y.; Yu, Z.; Liu, W.; et al. Structural insights into preinitiation complex assembly on core promoters. Science 2021, 372, 480. [Google Scholar] [CrossRef] [PubMed]
- Juven-Gershon, T.; Cheng, S.; Kadonaga, J.T. Rational design of a super core promoter that enhances gene expression. Nat. Methods 2006, 3, 917–922. [Google Scholar] [CrossRef] [PubMed]
- Gan, Y.; Guan, J.; Zhou, S. A comparison study on feature selection of DNA structural properties for promoter prediction. BMC Bioinform. 2012, 13, 4. [Google Scholar] [CrossRef]
- Il’icheva, I.A.; Khodikov, M.V.; Poptsova, M.S.; Nechipurenko, D.Y.; Nechipurenko, Y.D.; Grokhovsky, S.L. Structural features of DNA that determine RNA polymerase II core promoter. BMC Genom. 2016, 17, 1–21. [Google Scholar] [CrossRef] [PubMed]
- Vanaja, A.; Yella, V.R. Delineation of the DNA structural features of eukaryotic core promoter classes. ACS Omega 2022, 7, 5657–5669. [Google Scholar] [CrossRef] [PubMed]
- Florquin, K.; Saeys, Y.; Degroeve, S.; Rouzé, P.; Van de Peer, Y. Large-scale structural analysis of the core promoter in mammalian and plant genomes. Nucleic Acids Res. 2005, 33, 4255–4264. [Google Scholar] [CrossRef]
- Zhao, X.; Xuan, Z.; Zhang, M.Q. Boosting with stumps for predicting transcription start sites. Genome Biol. 2007, 8, R17. [Google Scholar] [CrossRef]
- Abeel, T.; Saeys, Y.; Bonnet, E.; Rouzé, P.; Van De Peer, Y. Generic eukaryotic core promoter prediction using structural features of DNA. Genome Res. 2008, 18, 310–323. [Google Scholar] [CrossRef]
- Abeel, T.; Saeys, Y.; Rouzé, P.; Van de Peer, Y. ProSOM: Core promoter prediction based on unsupervised clustering of DNA physical profiles. Bioinformatics 2008, 24, i24–i31. [Google Scholar] [CrossRef]
- Akan, P.; Deloukas, P. DNA sequence and structural properties as predictors of human and mouse promoters. Gene 2008, 410, 165–176. [Google Scholar] [CrossRef]
- Gan, Y.; Guan, J.; Zhou, S. A pattern-based nearest neighbor search approach for promoter prediction using DNA structural profiles. Bioinformatics 2009, 25, 2006–2012. [Google Scholar] [CrossRef] [PubMed]
- Zeng, J.; Zhao, X.Y.; Cao, X.Q.; Yan, H. SCS: Signal, context, and structure features for genome-wide human promoter recognition. IEEE/ACM Trans. Comput. Biol. Bioinform. 2010, 7, 550–562. [Google Scholar] [CrossRef] [PubMed]
- Kumari, S.; Ware, D. Genome-wide computational prediction and analysis of core promoter elements across plant monocots and dicots. PLoS ONE 2013, 8, e79011. [Google Scholar] [CrossRef]
- Yella, V.R.; Kumar, A.; Bansal, M. Identification of putative promoters in 48 eukaryotic genomes on the basis of DNA free energy. Sci. Rep. 2018, 8, 4520. [Google Scholar] [CrossRef]
- Zeng, J.; Cao, X.Q.; Zhao, H.; Yan, H. Finding human promoter groups based on DNA physical properties. Phys. Rev. E 2009, 80, 041917. [Google Scholar] [CrossRef]
- Hon, C.C.; Ramilowski, J.A.; Harshbarger, J.; Bertin, N.; Rackham, O.J.L.; Gough, J.; Denisenko, E.; Schmeier, S.; Poulsen, T.M.; Severin, J.; et al. An atlas of human long non-coding RNAs with accurate 5′ ends. Nature 2017, 543, 199–204. [Google Scholar] [CrossRef]
- Kanamori-Katayama, M.; Itoh, M.; Kawaji, H.; Lassmann, T.; Katayama, S.; Kojima, M.; Bertin, N.; Kaiho, A.; Ninomiya, N.; Daub, C.O.; et al. Unamplified cap analysis of gene expression on a single-molecule sequencer. Genome Res. 2011, 21, 1150–1159. [Google Scholar] [CrossRef] [PubMed]
- Adiconis, X.; Haber, A.L.; Simmons, S.K.; Levy Moonshine, A.; Ji, Z.; Busby, M.A.; Shi, X.; Jacques, J.; Lancaster, M.A.; Pan, J.Q.; et al. Comprehensive comparative analysis of 5′-end RNA-sequencing methods. Nat. Methods 2018, 15, 505–511. [Google Scholar] [CrossRef]
- Crooks, G.E.; Hon, G.; Chandonia, J.M.; Brenner, S.E. WebLogo: A sequence logo generator. Genome Res. 2004, 14, 1188–1190. [Google Scholar] [CrossRef]
- Sugimoto, N.; Nakano, S.-I.; Yoneyama, M.; Honda, K.-I. Improved thermodynamic parameters and helix initiation factor to predict stability of DNA duplexes. Nucleic Acids Res. 1996, 24, 4501–4505. [Google Scholar] [CrossRef]
- Blake, R.D.; Delcourt, S.G. Thermal stability of DNA. Nucleic Acids Res. 1998, 26, 3323–3332. [Google Scholar] [CrossRef]
- Breslauer, K.J.; Frank, R.; Blocker, H.; Marky, L.A. Predicting DNA duplex stability from the base sequence. Proc. Natl. Acad. Sci. USA 1986, 83, 3746–3750. [Google Scholar] [CrossRef]
- Ornstein, R.L.; Rein, R.; Breen, D.L.; Macelroy, R.D. An optimized potential function for the calculation of nucleic acid interaction energies I. base stacking. Biopolymers 1978, 17, 2341–2360. [Google Scholar] [CrossRef] [PubMed]
- Sivolob, A.V.; Khrapunov, S.N. Translational positioning of nucleosomes on DNA: The role of sequence-dependent isotropic DNA bending stiffness. J. Mol. Biol. 1995, 247, 918–931. [Google Scholar] [CrossRef]
- Olson, W.K.; Gorin, A.A.; Lu, X.J.; Hock, L.M.; Zhurkin, V.B. DNA sequence-dependent deformability deduced from protein-DNA crystal complexes. Proc. Natl Acad. Sci. USA 1998, 95, 11163–11168. [Google Scholar] [CrossRef]
- Brukner, I.; Sánchez, R.; Suck, D.; Pongor, S. Sequence-dependent bending propensity of DNA as revealed by DNase I: Parameters for trinucleotides. EMBO J. 1995, 14, 1812–1818. [Google Scholar] [CrossRef] [PubMed]
- Packer, M.J.; Dauncey, M.P.; Hunter, C.A. Sequence-dependent DNA structure: Tetranucleotide conformational maps. J. Mol. Biol. 2000, 295, 85–103. [Google Scholar] [CrossRef]
- Ho, P.S.; Ellison, M.J.; Quigley, G.J.; Rich, A. A computer aided thermodynamic approach for predicting the formation of Z-DNA in naturally occurring sequences. EMBO J. 1986, 5, 2737–2744. [Google Scholar] [CrossRef] [PubMed]
- Gan, Y.; Guan, J.; Zhou, S.; Zhang, W. Structural features based genome-wide characterization and prediction of nucleosome organization. BMC Bioinform. 2012, 13, 49. [Google Scholar] [CrossRef]
- McInnes, L.; Healy, J.; Melville, J. UMAP: Uniform manifold approximation and projection for dimension reduction. arXiv 2020, arXiv:1802.03426. [Google Scholar] [CrossRef]
- Ester, M.; Kriegel, H.P.; Sander, J.; Xu, X. A density-based algorithm for discovering clusters in large spatial databases with noise. In Proceedings of the 2nd International Conference on Knowledge Discovery and Data Mining (KDD’96), Portland, OR, USA, 2–4 August 1996; pp. 226–231. [Google Scholar]
- Fowler, T.; Sen, R.; Roy, A.L. Regulation of primary response genes. Mol. Cell 2011, 44, 348–360. [Google Scholar] [CrossRef] [PubMed]
- Gershenzon, N.I.; Ioshikhes, I.P. Synergy of human pol II core promoter elements revealed by statistical sequence analysis. Bioinformatics 2005, 21, 1295–1300. [Google Scholar] [CrossRef] [PubMed]
- Kim, T.H.; Barrera, L.O.; Zheng, M.; Qu, C.; Singer, M.A.; Richmond, T.A.; Wu, Y.; Green, R.D.; Ren, B. A high-resolution map of active promoters in the human genome. Nature 2005, 436, 876–880. [Google Scholar] [CrossRef] [PubMed]
- Jin, V.X.; Singer, G.A.C.; Agosto-Pérez, F.J.; Liyanarachchi, S.; Davuluri, R.V. Genome-wide analysis of core promoter elements from conserved human and mouse orthologous pairs. BMC Bioinform. 2006, 7, 114. [Google Scholar] [CrossRef] [PubMed]
- Yella, V.R.; Bansal, M. DNA structural features of eukaryotic TATA-containing and TATA-less promoters. FEBS Open Bioinform. 2017, 7, 324–334. [Google Scholar] [CrossRef] [PubMed]
- Dreos, R.; Ambrosini, G.; Périer, R.C.; Bucher, P. The eukaryotic promoter database: Expansion of EPDnew and new promoter analysis tools. Nucleic Acids Res. 2015, 43, D92–D96. [Google Scholar] [CrossRef] [PubMed]
- Horikoshi, M.; Bertuccioli, C.; Takada, R.; Wang, J.; Yamamoto, T.; Roeder, R.G. Transcription factor TFIID induces DNA bending upon binding to the TATA element. Proc. Natl Acad. Sci. USA 1992, 89, 1060–1064. [Google Scholar] [CrossRef]
- Kim, Y.; Geiger, J.H.; Hahn, S.; Sigler, P.B. Crystal structure of a yeast TBP/TATA-box complex. Nature 1993, 365, 512–520. [Google Scholar] [CrossRef]
- Holstege, F.C.; Fiedler, U.; Timmers, H.T. Three transitions in the RNA polymerase II transcription complex during initiation. EMBO J. 1997, 16, 7468–7480. [Google Scholar] [CrossRef]
- Dienemann, C.; Schwalb, B.; Schilbach, S.; Cramer, P. Promoter distortion and opening in the RNA polymerase II cleft. Mol. Cell 2019, 73, 97–106. [Google Scholar] [CrossRef]
- Ramirez-Carrozzi, V.R.; Braas, D.; Bhatt, D.M.; Cheng, C.S.; Hong, C.; Doty, K.R.; Black, J.C.; Hoffmann, A.; Carey, M.; Smale, S.T. A unifying model for the selective regulation of inducible transcription by CpG islands and nucleosome remodeling. Cell 2009, 138, 114–128. [Google Scholar] [CrossRef]
- Devenish, L.P.; Mhlanga, M.M.; Negishi, Y. Immune regulation in time and space: The role of local- and long-range genomic interactions in regulating immune responses. Front. Immunol. 2021, 12, 1715. [Google Scholar] [CrossRef]
- Kent, W.J.; Sugnet, C.W.; Furey, T.S.; Roskin, K.M.; Pringle, T.H.; Zahler, A.M.; Haussler, D. The human genome browser at UCSC. Genome Res. 2002, 12, 996–1006. [Google Scholar] [CrossRef]
- Forrest, A.R.R.; Kawaji, H.; Rehli, M.; Baillie, J.K.; De Hoon, M.J.L.; Haberle, V.; Lassmann, T.; Kulakovskiy, I.V.; Lizio, M.; Itoh, M.; et al. A promoter-level mammalian expression atlas. Nature 2014, 507, 462–470. [Google Scholar] [CrossRef]
- Kutach, A.K.; Kadonaga, J.T. The downstream promoter element DPE appears to be as widely used as the TATA box in Drosophila core promoters. Mol. Cell. Biol. 2000, 20, 4754–4764. [Google Scholar] [CrossRef] [PubMed]
- Hirose, F.; Yamaguchi, M.; Handa, H.; Inomata, Y.; Matsukage, A. Novel 8-base pair sequence (Drosophila DNA replication-related element) and specific binding factor involved in the expression of Drosophila genes for DNA polymerase alpha and proliferating cell nuclear antigen. J. Biol. Chem. 1993, 268, 2092–2099. [Google Scholar] [CrossRef] [PubMed]
- Parry, T.J.; Theisen, J.W.M.; Hsu, J.Y.; Wang, Y.L.; Corcoran, D.L.; Eustice, M.; Ohler, U.; Kadonaga, J.T. The TCT motif, a key component of an RNA polymerase II transcription system for the translational machinery. Genes Dev. 2010, 24, 2013–2018. [Google Scholar] [CrossRef] [PubMed]
- Lagrange, T.; Kapanidis, A.N.; Tang, H.; Reinberg, D.; Ebright, R.H. New core promoter element in RNA polymerase II-dependent transcription: Sequence-specific DNA binding by transcription factor IIB. Genes Dev. 1998, 12, 34–44. [Google Scholar] [CrossRef]
- Deng, W.; Roberts, S.G.E. A core promoter element downstream of the TATA box that is recognized by TFIIB. Genes Dev. 2005, 19, 2418–2423. [Google Scholar] [CrossRef] [PubMed]
- Tokusumi, Y.; Ma, Y.; Song, X.; Jacobson, R.H.; Takada, S. The new core promoter element XCPE1 (X core promoter element 1) directs activator-, mediator-, and TATA-binding protein-dependent but TFIID-independent RNA polymerase II transcription from TATA-less promoters. Mol. Cell Biol. 2007, 27, 1844–1858. [Google Scholar] [CrossRef] [PubMed]
- Anish, R.; Hossain, M.B.; Jacobson, R.H.; Takada, S. Characterization of transcription from TATA-less promoters: Identification of a new core promoter element XCPE2 and analysis of factor requirements. PLoS ONE 2009, 4, e5103. [Google Scholar] [CrossRef]
- Hendrix, D.A.; Hong, J.W.; Zeitlinger, J.; Rokhsar, D.S.; Levine, M.S. Promoter elements associated with RNA pol II stalling in the Drosophila embryo. Proc. Natl. Acad. Sci. USA 2008, 105, 7762–7767. [Google Scholar] [CrossRef]
- Dennis, G.; Sherman, B.T.; Hosack, D.A.; Yang, J.; Gao, W.; Lane, C.; Lempicki, R.A. DAVID: Database for annotation, visualization, and integrated discovery. Genome Biol. 2003, 4, P3. [Google Scholar] [CrossRef]
- Huang, D.W.; Sherman, B.T.; Lempicki, R.A. Systematic and integrative analysis of large gene lists using DAVID bioinformatics resources. Nat. Protoc. 2009, 4, 44–57. [Google Scholar] [CrossRef] [PubMed]
- Sherman, B.T.; Hao, M.; Qiu, J.; Jiao, X.; Baseler, M.W.; Lane, H.C.; Imamichi, T.; Chang, W. DAVID: A web server for functional enrichment analysis and functional annotation of gene lists (2021 update). Nucleic Acids Res. 2022, 50, W216–W221. [Google Scholar] [CrossRef] [PubMed]
- Savina, E.A.; Shumilina, T.G.; Tumanyan, V.G.; Anashkina, A.A.; Il’icheva, I.A. Core promoter regions of antisense and long intergenic non-coding RNAs. Int. J. Mol. Sci. 2023, 24, 8199. [Google Scholar] [CrossRef] [PubMed]






| All Genes (n = 21,056) | Genes with a Core-Less Promoter (n = 12,031) | |||||||||||||||
|---|---|---|---|---|---|---|---|---|---|---|---|---|---|---|---|---|
| Detected by | 1st Phase | 2nd Phase | 3rd Phase | All Phases | 1st Phase | 2nd Phase | 3rd Phase | All Phases | ||||||||
| Count | % | Count | % | Count | % | Count | % | Count | % | Count | % | Count | % | Count | % | |
| e properties 1 only | 449 | 2.1 | 115 | 0.5 | 47 | 0.2 | 611 | 2.9 | 290 | 2.4 | 71 | 0.6 | 30 | 0.2 | 391 | 3.2 |
| m properties 2 only | 1088 | 5.2 | 286 | 1.4 | 120 | 0.6 | 1494 | 7.1 | 626 | 5.2 | 169 | 1.4 | 57 | 0.5 | 852 | 7.1 |
| z properties 3 only | 277 | 1.3 | 62 | 0.3 | 22 | 0.1 | 361 | 1.7 | 170 | 1.4 | 41 | 0.3 | 13 | 0.1 | 224 | 1.9 |
| Both e and m properties | 1642 | 7.8 | 447 | 2.1 | 204 | 1.0 | 2293 | 10.9 | 972 | 8.1 | 256 | 2.1 | 109 | 0.9 | 1337 | 11.1 |
| Both e and z properties | 876 | 4.2 | 195 | 0.9 | 66 | 0.3 | 1137 | 5.4 | 520 | 4.3 | 130 | 1.1 | 36 | 0.3 | 686 | 5.7 |
| Both m and z properties | 812 | 3.9 | 238 | 1.1 | 97 | 0.5 | 1147 | 5.4 | 461 | 3.8 | 129 | 1.1 | 48 | 0.4 | 638 | 5.3 |
| All (e, m, and z) properties | 6268 | 29.8 | 1588 | 7.5 | 705 | 3.3 | 8561 | 40.7 | 3646 | 30.3 | 898 | 7.5 | 360 | 3.0 | 4904 | 40.8 |
| The sum | 11,412 | 54.2 | 2931 | 13.9 | 1261 | 6.0 | 15,604 | 74.1 | 6685 | 55.6 | 1694 | 14.1 | 653 | 5.4 | 9032 | 75.1 |
Disclaimer/Publisher’s Note: The statements, opinions and data contained in all publications are solely those of the individual author(s) and contributor(s) and not of MDPI and/or the editor(s). MDPI and/or the editor(s) disclaim responsibility for any injury to people or property resulting from any ideas, methods, instructions or products referred to in the content. |
© 2024 by the authors. Licensee MDPI, Basel, Switzerland. This article is an open access article distributed under the terms and conditions of the Creative Commons Attribution (CC BY) license (https://creativecommons.org/licenses/by/4.0/).
Share and Cite
Uemura, K.; Ohyama, T. Physical Peculiarity of Two Sites in Human Promoters: Universality and Diverse Usage in Gene Function. Int. J. Mol. Sci. 2024, 25, 1487. https://doi.org/10.3390/ijms25031487
Uemura K, Ohyama T. Physical Peculiarity of Two Sites in Human Promoters: Universality and Diverse Usage in Gene Function. International Journal of Molecular Sciences. 2024; 25(3):1487. https://doi.org/10.3390/ijms25031487
Chicago/Turabian StyleUemura, Kohei, and Takashi Ohyama. 2024. "Physical Peculiarity of Two Sites in Human Promoters: Universality and Diverse Usage in Gene Function" International Journal of Molecular Sciences 25, no. 3: 1487. https://doi.org/10.3390/ijms25031487
APA StyleUemura, K., & Ohyama, T. (2024). Physical Peculiarity of Two Sites in Human Promoters: Universality and Diverse Usage in Gene Function. International Journal of Molecular Sciences, 25(3), 1487. https://doi.org/10.3390/ijms25031487
