CD163-Mediated Small-Vessel Injury in Alzheimer’s Disease: An Exploration from Neuroimaging to Transcriptomics
Abstract
1. Introduction
2. Results
2.1. WMH and Cerebral Atrophy Both Contributed to Early Stage of Alzheimer’s Disease
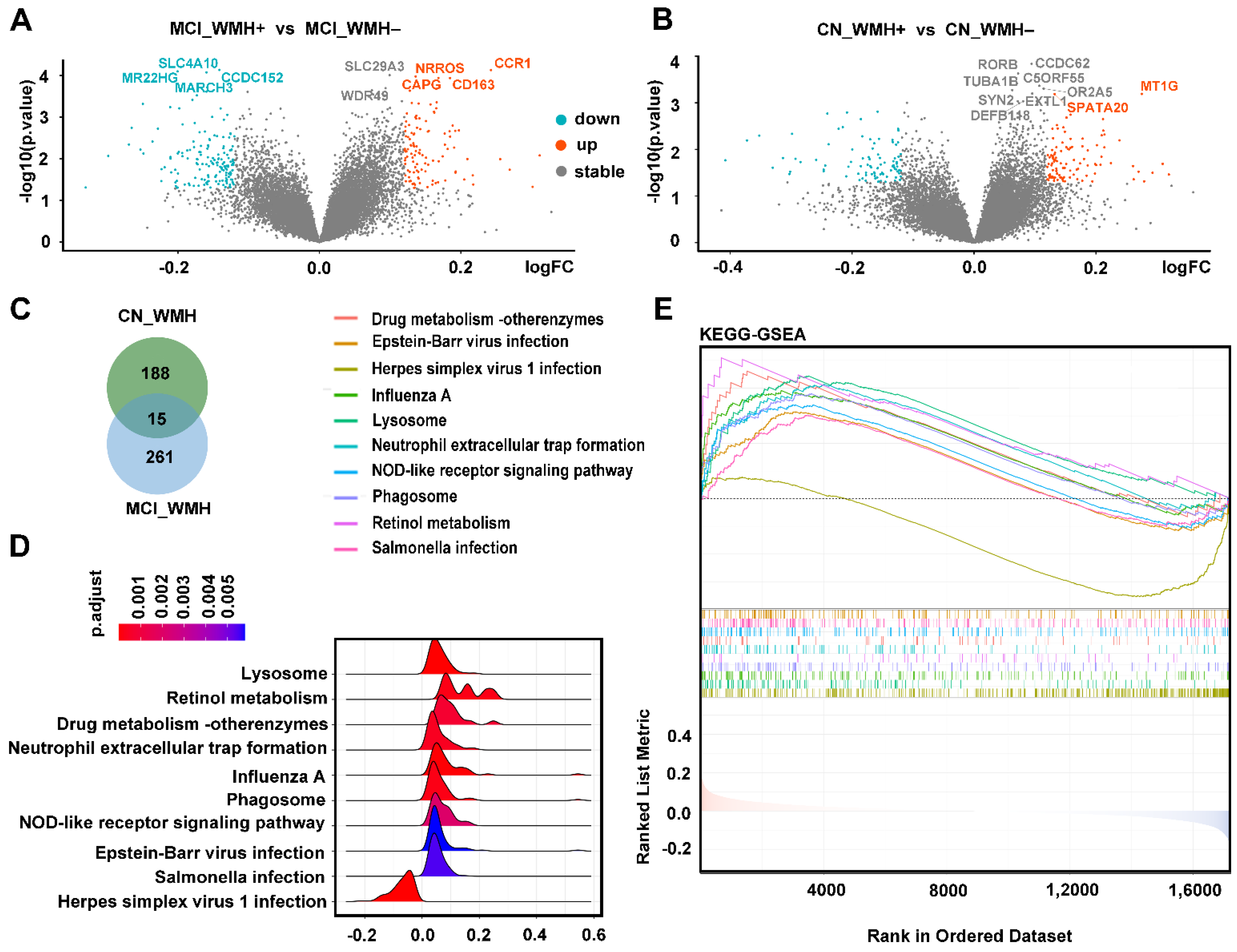
2.2. Differentially Expressed Genes (DEGs) and Functional Enrichment Analysis of WMH-Related Genes in MCI
2.3. PPI Network Construction of WMH-Related Genes in MCI
2.4. Feature-Selection Genes from WMH-Related Genes in MCI
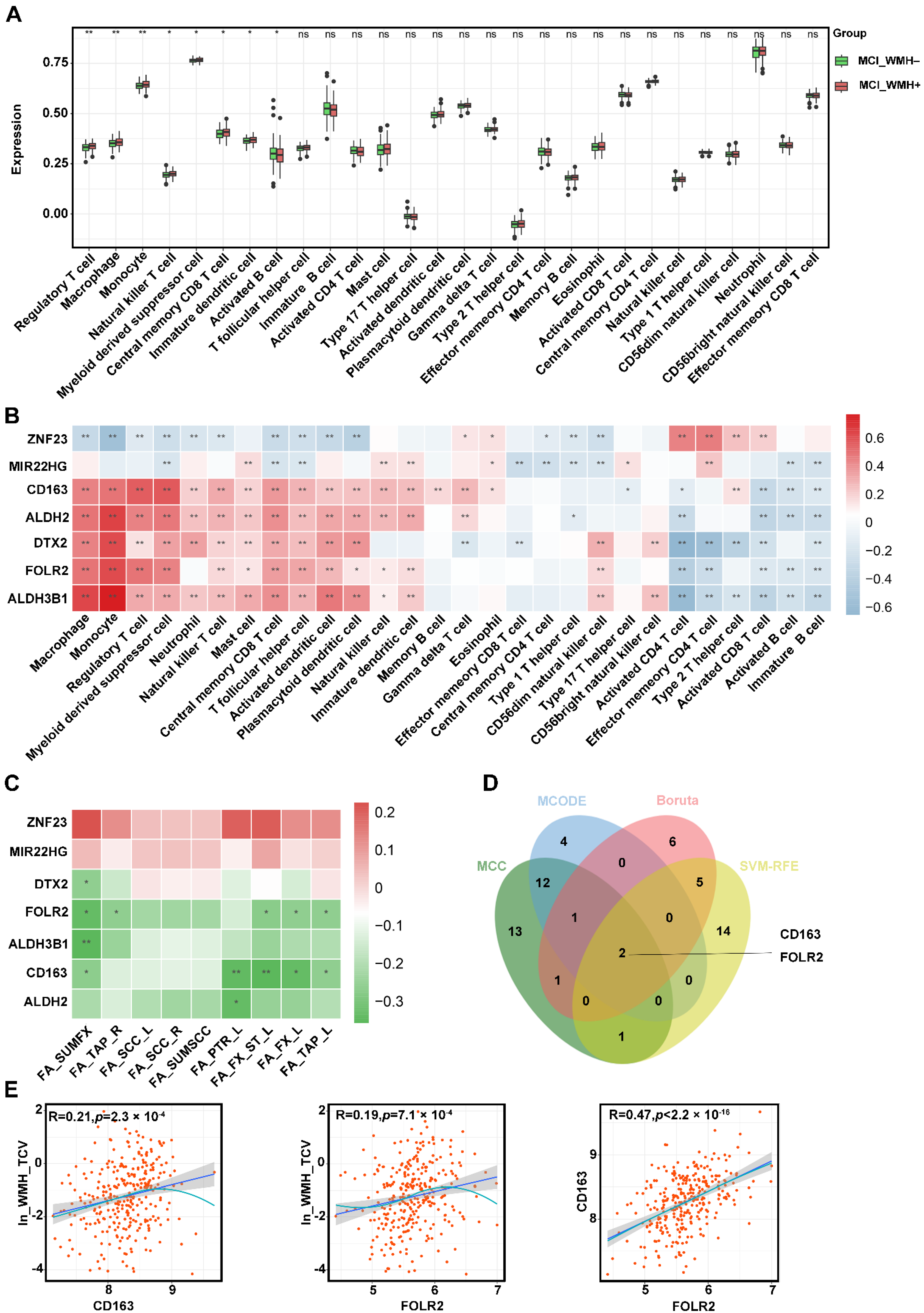
2.5. Immune Landscape and Feature-Selection-Genes Correlation Analysis
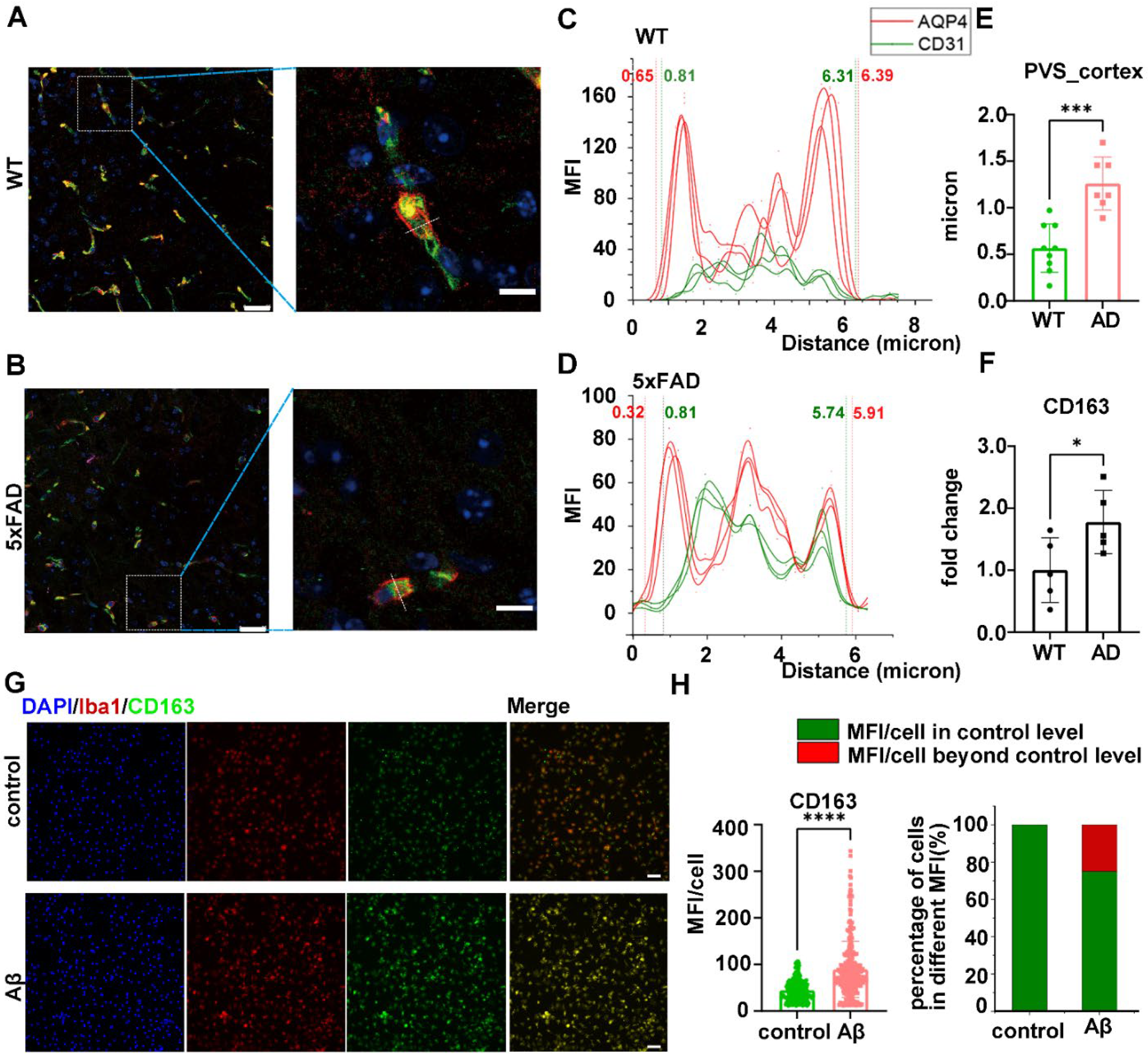
2.6. AD Pathology Resulted in Small-Vessel Injury and Elevated CD163 Expression
3. Discussion
4. Materials and Methods
4.1. Description of ADNI Subjects in the Study, Dataset Acquisition, and Data Preprocessing
4.2. MRI Analysis
4.3. Differential Gene Expression Analysis
4.4. Enrichment Analysis
4.5. Protein–Protein Interactions (PPIs)
4.6. Identification and Validation of Feature-Selection Genes Using Machine Learning
4.7. Immune Cell Infiltration
4.8. The Correlation Analyses of Feature-Selection Genes
4.9. Animal and Cell Experiments
4.9.1. Animal and Cell Model of Alzheimer’s Disease
4.9.2. IF Staining
4.9.3. RNA Extraction and RT-qPCR
4.10. Statistical Analysis
5. Conclusions
Supplementary Materials
Author Contributions
Funding
Institutional Review Board Statement
Informed Consent Statement
Data Availability Statement
Acknowledgments
Conflicts of Interest
References
- Jia, L.; Du, Y.; Chu, L.; Zhang, Z.; Li, F.; Lyu, D.; Li, Y.; Li, Y.; Zhu, M.; Jiao, H.; et al. Prevalence, risk factors, and management of dementia and mild cognitive impairment in adults aged 60 years or older in China: A cross-sectional study. Lancet Public Health 2020, 5, e661–e671. [Google Scholar] [CrossRef] [PubMed]
- Scheltens, P.; De Strooper, B.; Kivipelto, M.; Holstege, H.; Chételat, G.; Teunissen, C.E.; Cummings, J.; van der Flier, W.M. Alzheimer’s disease. Lancet 2021, 397, 1577–1590. [Google Scholar] [CrossRef] [PubMed]
- Vinters, H.V. Emerging concepts in Alzheimer’s disease. Annu. Rev. Pathol. 2015, 10, 291–319. [Google Scholar] [CrossRef]
- Wardlaw, J.M.; Smith, E.E.; Biessels, G.J.; Cordonnier, C.; Fazekas, F.; Frayne, R.; Lindley, R.I.; O’Brien, J.T.; Barkhof, F.; Benavente, O.R.; et al. Neuroimaging standards for research into small vessel disease and its contribution to ageing and neurodegeneration. Lancet Neurol. 2013, 12, 822–838. [Google Scholar] [CrossRef] [PubMed]
- Yoshita, M.; Fletcher, E.; Harvey, D.; Ortega, M.; Martinez, O.; Mungas, D.M.; Reed, B.R.; DeCarli, C.S. Extent and distribution of white matter hyperintensities in normal aging, MCI, and AD. Neurology 2006, 67, 2192–2198. [Google Scholar] [CrossRef] [PubMed]
- Gertje, E.C.; van Westen, D.; Panizo, C.; Mattsson-Carlgren, N.; Hansson, O. Association of Enlarged Perivascular Spaces and Measures of Small Vessel and Alzheimer Disease. Neurology 2021, 96, e193–e202. [Google Scholar] [CrossRef] [PubMed]
- Zlokovic, B.V. Neurovascular pathways to neurodegeneration in Alzheimer’s disease and other disorders. Nat. Rev. Neurosci. 2011, 12, 723–738. [Google Scholar] [CrossRef] [PubMed]
- Graff-Radford, J.; Arenaza-Urquijo, E.M.; Knopman, D.S.; Schwarz, C.G.; Brown, R.D.; Rabinstein, A.A.; Gunter, J.L.; Senjem, M.L.; Przybelski, S.A.; Lesnick, T.; et al. White matter hyperintensities: Relationship to amyloid and tau burden. Brain 2019, 142, 2483–2491. [Google Scholar] [CrossRef]
- Ottoy, J.; Ozzoude, M.; Zukotynski, K.; Adamo, S.; Scott, C.; Gaudet, V.; Ramirez, J.; Swardfager, W.; Cogo-Moreira, H.; Lam, B.; et al. Vascular burden and cognition: Mediating roles of neurodegeneration and amyloid PET. Alzheimer’s Dement. 2022, 19, 1503–1517. [Google Scholar] [CrossRef]
- Garnier-Crussard, A.; Bougacha, S.; Wirth, M.; Dautricourt, S.; Sherif, S.; Landeau, B.; Gonneaud, J.; De Flores, R.; de la Sayette, V.; Vivien, D.; et al. White matter hyperintensity topography in Alzheimer’s disease and links to cognition. Alzheimer’s Dement. 2021, 18, 422–433. [Google Scholar] [CrossRef]
- McAleese, K.E.; Miah, M.; Graham, S.; Hadfield, G.M.; Walker, L.; Johnson, M.; Colloby, S.J.; Thomas, A.J.; DeCarli, C.; Koss, D.; et al. Frontal white matter lesions in Alzheimer’s disease are associated with both small vessel disease and AD-associated cortical pathology. Acta Neuropathol. 2021, 142, 937–950. [Google Scholar] [CrossRef] [PubMed]
- Alexander, A.L.; Lee, J.E.; Lazar, M.; Field, A.S. Diffusion tensor imaging of the brain. Neurotherapeutics 2007, 4, 316–329. [Google Scholar] [CrossRef] [PubMed]
- Zhuo, Y.; Fang, F.; Lu, L.; Li, T.; Lian, J.; Xiong, Y.; Kong, D.; Li, K. White matter impairment in type 2 diabetes mellitus with and without microvascular disease. Neuroimage Clin. 2019, 24, 101945. [Google Scholar] [CrossRef] [PubMed]
- Nir, T.M.; Jahanshad, N.; Villalon-Reina, J.E.; Toga, A.W.; Jack, C.R.; Weiner, M.W.; Thompson, P.M.; Alzheimer’s Disease Neuroimaging, I. Effectiveness of regional DTI measures in distinguishing Alzheimer’s disease, MCI, and normal aging. Neuroimage Clin. 2013, 3, 180–195. [Google Scholar] [CrossRef] [PubMed]
- Yang, Q.; Li, B.; Chen, S.; Tang, J.; Li, Y.; Li, Y.; Zhang, S.; Shi, C.; Zhang, Y.; Mou, M.; et al. MMEASE: Online meta-analysis of metabolomic data by enhanced metabolite annotation, marker selection and enrichment analysis. J. Proteom. 2021, 232, 104023. [Google Scholar] [CrossRef]
- Li, F.; Zhou, Y.; Zhang, Y.; Yin, J.; Qiu, Y.; Gao, J.; Zhu, F. POSREG: Proteomic signature discovered by simultaneously optimizing its reproducibility and generalizability. Brief. Bioinform. 2022, 23, bbac040. [Google Scholar] [CrossRef] [PubMed]
- Fu, J.; Zhang, Y.; Liu, J.; Lian, X.; Tang, J.; Zhu, F. Pharmacometabonomics: Data processing and statistical analysis. Brief. Bioinform. 2021, 22, bbab138. [Google Scholar] [CrossRef] [PubMed]
- Yang, Y.; Cao, Y.; Han, X.; Ma, X.; Li, R.; Wang, R.; Xiao, L.; Xie, L. Revealing EXPH5 as a potential diagnostic gene biomarker of the late stage of COPD based on machine learning analysis. Comput. Biol. Med. 2023, 154, 106621. [Google Scholar] [CrossRef]
- Cheng, Z.Z.; Gao, F.; Lv, X.Y.; Wang, Q.; Wu, Y.; Sun, B.L.; Shen, Y. Features of Cerebral Small Vessel Disease Contributes to the Differential Diagnosis of Alzheimer’s Disease. J. Alzheimers Dis. 2023, 91, 795–804. [Google Scholar] [CrossRef]
- Apatiga-Perez, R.; Soto-Rojas, L.O.; Campa-Cordoba, B.B.; Luna-Viramontes, N.I.; Cuevas, E.; Villanueva-Fierro, I.; Ontiveros-Torres, M.A.; Bravo-Munoz, M.; Flores-Rodriguez, P.; Garces-Ramirez, L.; et al. Neurovascular dysfunction and vascular amyloid accumulation as early events in Alzheimer’s disease. Metab. Brain Dis. 2022, 37, 39–50. [Google Scholar] [CrossRef]
- Eisenmenger, L.B.; Peret, A.; Famakin, B.M.; Spahic, A.; Roberts, G.S.; Bockholt, J.H.; Johnson, K.M.; Paulsen, J.S. Vascular contributions to Alzheimer’s disease. Transl. Res. 2023, 254, 41–53. [Google Scholar] [CrossRef] [PubMed]
- Groechel, R.C.; Tripodis, Y.; Alosco, M.L.; Mez, J.; Qiao Qiu, W.; Goldstein, L.; Budson, A.E.; Kowall, N.W.; Shaw, L.M.; Weiner, M.; et al. Biomarkers of Alzheimer’s disease in Black and/or African American Alzheimer’s Disease Neuroimaging Initiative (ADNI) participants. Neurobiol. Aging 2023, 131, 144–152. [Google Scholar] [CrossRef] [PubMed]
- Kristiansen, M.; Graversen, J.H.; Jacobsen, C.; Sonne, O.; Hoffman, H.J.; Law, S.K.; Moestrup, S.K. Identification of the haemoglobin scavenger receptor. Nature 2001, 409, 198–201. [Google Scholar] [CrossRef] [PubMed]
- Pey, P.; Pearce, R.K.; Kalaitzakis, M.E.; Griffin, W.S.; Gentleman, S.M. Phenotypic profile of alternative activation marker CD163 is different in Alzheimer’s and Parkinson’s disease. Acta Neuropathol. Commun. 2014, 2, 21. [Google Scholar] [CrossRef] [PubMed]
- Nguyen, A.T.; Wang, K.; Hu, G.; Wang, X.; Miao, Z.; Azevedo, J.A.; Suh, E.; Van Deerlin, V.M.; Choi, D.; Roeder, K.; et al. APOE and TREM2 regulate amyloid-responsive microglia in Alzheimer’s disease. Acta Neuropathol. 2020, 140, 477–493. [Google Scholar] [CrossRef]
- Nissen, S.K.; Shrivastava, K.; Schulte, C.; Otzen, D.E.; Goldeck, D.; Berg, D.; Moller, H.J.; Maetzler, W.; Romero-Ramos, M. Alterations in Blood Monocyte Functions in Parkinson’s Disease. Mov. Disord. 2019, 34, 1711–1721. [Google Scholar] [CrossRef] [PubMed]
- Zhu, M.; Hou, T.; Jia, L.; Tan, Q.; Qiu, C.; Du, Y.; Alzheimer’s Disease Neuroimaging, I. Development and validation of a 13-gene signature associated with immune function for the detection of Alzheimer’s disease. Neurobiol. Aging 2023, 125, 62–73. [Google Scholar] [CrossRef] [PubMed]
- Yang, A.C.; Vest, R.T.; Kern, F.; Lee, D.P.; Agam, M.; Maat, C.A.; Losada, P.M.; Chen, M.B.; Schaum, N.; Khoury, N.; et al. A human brain vascular atlas reveals diverse mediators of Alzheimer’s risk. Nature 2022, 603, 885–892. [Google Scholar] [CrossRef]
- Guo, L.; Akahori, H.; Harari, E.; Smith, S.L.; Polavarapu, R.; Karmali, V.; Otsuka, F.; Gannon, R.L.; Braumann, R.E.; Dickinson, M.H.; et al. CD163+ macrophages promote angiogenesis and vascular permeability accompanied by inflammation in atherosclerosis. J. Clin. Invest. 2018, 128, 1106–1124. [Google Scholar] [CrossRef]
- D’Anci, K.E.; Rosenberg, I.H. Folate and brain function in the elderly. Curr. Opin. Clin. Nutr. Metab. Care 2004, 7, 659–664. [Google Scholar] [CrossRef]
- Dhitavat, S.; Ortiz, D.; Rogers, E.; Rivera, E.; Shea, T.B. Folate, vitamin E, and acetyl-L-carnitine provide synergistic protection against oxidative stress resulting from exposure of human neuroblastoma cells to amyloid-beta. Brain Res. 2005, 1061, 114–117. [Google Scholar] [CrossRef] [PubMed]
- Cazzaniga, E.; Bulbarelli, A.; Lonati, E.; Re, F.; Galimberti, G.; Gatti, E.; Pitto, M.; Ferrarese, C.; Masserini, M. Enhanced folate binding of cultured fibroblasts from Alzheimer’s disease patients. Neurosci. Lett. 2008, 436, 317–320. [Google Scholar] [CrossRef] [PubMed]
- Padilla, J.; Jenkins, N.T.; Thorne, P.K.; Martin, J.S.; Rector, R.S.; Davis, J.W.; Laughlin, M.H. Identification of genes whose expression is altered by obesity throughout the arterial tree. Physiol. Genom. 2014, 46, 821–832. [Google Scholar] [CrossRef] [PubMed]
- Puig-Kröger, A.; Sierra-Filardi, E.; Domínguez-Soto, A.; Samaniego, R.; Corcuera, M.T.; Gómez-Aguado, F.; Ratnam, M.; Sánchez-Mateos, P.; Corbí, A.L. Folate Receptor β Is Expressed by Tumor-Associated Macrophages and Constitutes a Marker for M2 Anti-inflammatory/Regulatory Macrophages. Cancer Res. 2009, 69, 9395–9403. [Google Scholar] [CrossRef] [PubMed]
- Nalio Ramos, R.; Missolo-Koussou, Y.; Gerber-Ferder, Y.; Bromley, C.P.; Bugatti, M.; Núñez, N.G.; Tosello Boari, J.; Richer, W.; Menger, L.; Denizeau, J.; et al. Tissue-resident FOLR2(+) macrophages associate with CD8(+) T cell infiltration in human breast cancer. Cell 2022, 185, 1189–1207.e1125. [Google Scholar] [CrossRef] [PubMed]
- Chinju, A.; Moriyama, M.; Kakizoe-Ishiguro, N.; Chen, H.; Miyahara, Y.; Haque, A.; Furusho, K.; Sakamoto, M.; Kai, K.; Kibe, K.; et al. CD163+ M2 Macrophages Promote Fibrosis in IgG4-Related Disease Via Toll-like Receptor 7/Interleukin-1 Receptor-Associated Kinase 4/NF-κB Signaling. Arthritis Rheumatol. 2022, 74, 892–901. [Google Scholar] [CrossRef] [PubMed]
- Escribese, M.M.; Sierra-Filardi, E.; Nieto, C.; Samaniego, R.; Sanchez-Torres, C.; Matsuyama, T.; Calderon-Gomez, E.; Vega, M.A.; Salas, A.; Sanchez-Mateos, P.; et al. The prolyl hydroxylase PHD3 identifies proinflammatory macrophages and its expression is regulated by activin A. J. Immunol. 2012, 189, 1946–1954. [Google Scholar] [CrossRef]
- Yunna, C.; Mengru, H.; Lei, W.; Weidong, C. Macrophage M1/M2 polarization. Eur. J. Pharmacol. 2020, 877, 173090. [Google Scholar] [CrossRef]
- Deza-Ponzio, R.; Herrera, M.L.; Bellini, M.J.; Virgolini, M.B.; Hereñú, C.B. Aldehyde dehydrogenase 2 in the spotlight: The link between mitochondria and neurodegeneration. Neurotoxicology 2018, 68, 19–24. [Google Scholar] [CrossRef]
- Ueno, M.; Yoshino, Y.; Mori, H.; Funahashi, Y.; Kumon, H.; Ochi, S.; Ozaki, T.; Tachibana, A.; Yoshida, T.; Shimizu, H.; et al. Association Study and Meta-Analysis of Polymorphisms and Blood mRNA Expression of the ALDH2 Gene in Patients with Alzheimer’s Disease. J. Alzheimers Dis. 2022, 87, 863–871. [Google Scholar] [CrossRef]
- Marchitti, S.A.; Brocker, C.; Orlicky, D.J.; Vasiliou, V. Molecular characterization, expression analysis, and role of ALDH3B1 in the cellular protection against oxidative stress. Free Radic. Biol. Med. 2010, 49, 1432–1443. [Google Scholar] [CrossRef] [PubMed]
- Cao, Y.; Su, N.; Zhang, D.; Zhou, L.; Yao, M.; Zhang, S.; Cui, L.; Zhu, Y.; Ni, J. Correlation between total homocysteine and cerebral small vessel disease: A Mendelian randomization study. Eur. J. Neurol. 2021, 28, 1931–1938. [Google Scholar] [CrossRef] [PubMed]
- Kishi, N.; Tang, Z.; Maeda, Y.; Hirai, A.; Mo, R.; Ito, M.; Suzuki, S.; Nakao, K.; Kinoshita, T.; Kadesch, T.; et al. Murine homologs of deltex define a novel gene family involved in vertebrate Notch signaling and neurogenesis. Int. J. Dev. Neurosci. 2001, 19, 21–35. [Google Scholar] [CrossRef] [PubMed]
- Takeyama, K.; Aguiar, R.C.; Gu, L.; He, C.; Freeman, G.J.; Kutok, J.L.; Aster, J.C.; Shipp, M.A. The BAL-binding protein BBAP and related Deltex family members exhibit ubiquitin-protein isopeptide ligase activity. J. Biol. Chem. 2003, 278, 21930–21937. [Google Scholar] [CrossRef] [PubMed]
- Zhang, L.; Li, C.; Su, X. Emerging impact of the long noncoding RNA MIR22HG on proliferation and apoptosis in multiple human cancers. J. Exp. Clin. Cancer Res. 2020, 39, 271. [Google Scholar] [CrossRef] [PubMed]
- Huang, C.; Yang, S.; Ge, R.; Sun, H.; Shen, F.; Wang, Y. ZNF23 induces apoptosis in human ovarian cancer cells. Cancer Lett. 2008, 266, 135–143. [Google Scholar] [CrossRef] [PubMed]
- Weiner, M.W.; Veitch, D.P.; Aisen, P.S.; Beckett, L.A.; Cairns, N.J.; Cedarbaum, J.; Donohue, M.C.; Green, R.C.; Harvey, D.; Jack, C.R., Jr.; et al. Impact of the Alzheimer’s Disease Neuroimaging Initiative, 2004 to 2014. Alzheimer’s Dement. 2015, 11, 865–884. [Google Scholar] [CrossRef] [PubMed]
- Kalaria, R.N.; Sepulveda-Falla, D. Cerebral Small Vessel Disease in Sporadic and Familial Alzheimer Disease. Am. J. Pathol. 2021, 191, 1888–1905. [Google Scholar] [CrossRef]
- Sperber, C.; Hakim, A.; Gallucci, L.; Seiffge, D.; Rezny-Kasprzak, B.; Jäger, E.; Meinel, T.; Wiest, R.; Fischer, U.; Arnold, M.; et al. A typology of cerebral small vessel disease based on imaging markers. J. Neurol. 2023, 270, 4985–4994. [Google Scholar] [CrossRef]
- Xia, Y.; Shen, Y.; Wang, Y.; Yang, L.; Wang, Y.; Li, Y.; Liang, X.; Zhao, Q.; Wu, J.; Chu, S.; et al. White matter hyperintensities associated with progression of cerebral small vessel disease: A 7-year Chinese urban community study. Aging 2020, 12, 8506–8522. [Google Scholar] [CrossRef]
- Wang, J.; Wang, X.; Xia, M.; Liao, X.; Evans, A.; He, Y. GRETNA: A graph theoretical network analysis toolbox for imaging connectomics. Front. Hum. Neurosci. 2015, 9, 386. [Google Scholar] [CrossRef]
- Jenkinson, M.; Beckmann, C.F.; Behrens, T.E.; Woolrich, M.W.; Smith, S.M. FSL. Neuroimage 2012, 62, 782–790. [Google Scholar] [CrossRef]
- FMRIB, UK. FMRIB Software Library. Available online: https://fsl.fmrib.ox.ac.uk/fsl/fslwiki/ (accessed on 18 October 2023).
- Ritchie, M.E.; Phipson, B.; Wu, D.; Hu, Y.; Law, C.W.; Shi, W.; Smyth, G.K. limma powers differential expression analyses for RNA-sequencing and microarray studies. Nucleic Acids Res. 2015, 43, e47. [Google Scholar] [CrossRef] [PubMed]
- Wu, T.; Hu, E.; Xu, S.; Chen, M.; Guo, P.; Dai, Z.; Feng, T.; Zhou, L.; Tang, W.; Zhan, L.; et al. clusterProfiler 4.0: A universal enrichment tool for interpreting omics data. Innovation 2021, 2, 100141. [Google Scholar] [CrossRef]
- Chin, C.H.; Chen, S.H.; Wu, H.H.; Ho, C.W.; Ko, M.T.; Lin, C.Y. cytoHubba: Identifying hub objects and sub-networks from complex interactome. BMC Syst. Biol. 2014, 8 (Suppl. 4), S11. [Google Scholar] [CrossRef] [PubMed]
- Kursa, M.B.; Rudnicki, W.R. Feature Selection with the Boruta Package. J. Stat. Softw. 2010, 36, 1–13. [Google Scholar] [CrossRef]
- Percie du Sert, N.; Hurst, V.; Ahluwalia, A.; Alam, S.; Avey, M.T.; Baker, M.; Browne, W.J.; Clark, A.; Cuthill, I.C.; Dirnagl, U.; et al. The ARRIVE guidelines 2.0: Updated guidelines for reporting animal research. BMJ Open Sci. 2020, 4, e100115. [Google Scholar] [CrossRef] [PubMed]
- Lee, S.; Lee, D.K. What is the proper way to apply the multiple comparison test? Korean J. Anesthesiol. 2018, 71, 353–360. [Google Scholar] [CrossRef] [PubMed]







| CN (n = 149) | MCI (n = 304) | Dementia (n = 44) | p | |
|---|---|---|---|---|
| Demographic characteristics | ||||
| Male, n (%) | 68 (45.60%) | 163 (53.60%) | 25 (56.80%) | 0.090 |
| Age, mean (SD) | 73.45 (5.99) b | 71.46 (7.42) ac | 75.23 (9.20) b | 0.001 |
| Education, mean (SD) | 16.68 (2.53) c | 16.10 (2.64) | 15.50 (2.71) a | 0.013 |
| APOEε4 carriers, n (%) | 105/38/6 (70.50%/25.50%/4.00%) bc | 175/106/23 (57.60%/34.90%/7.60%) ac | 11/26/7 (25.00%/59.10%/15.90%) ab | <0.001 |
| Neuropsychological tests | ||||
| MMSE, mean (SD) | 29.03 (1.21) bc | 28.11 (1.62) ac | 22.52 (3.04) ab | <0.001 |
| FAQ, mean (SD) | 0.16 (0.60) bc | 2.44 (3.56) ac | 13.57 (7.20) ab | <0.001 |
| MoCA, mean (SD) | 25.72 (2.16) bc | 23.52 (3.07) ac | 17.19 (4.93) ab | <0.001 |
| CDRSB, mean (SD) | 0.03 (0.14) bc | 1.38 (0.86) ac | 4.64 (1.77) ab | <0.001 |
| Neuroimaging | ||||
| ln_WMH_TCV, mean (SD) | −1.34 (1.16) | ×1.23 (1.20) | −0.99 (1.10) | 0.209 |
| TCB_TCV, mean (SD) | 77.71 (2.52) c | 77.56 (3.02) c | 74.26 (2.39) ab | <0.001 |
| T_hippo_TCV, mean (SD) | 0.56 (0.05) bc | 0.54 (0.07) ac | 0.46 (0.07) ab | <0.001 |
| Odds Ratio (95% CI) | p | C-Statistics | |
|---|---|---|---|
| CN vs. MCI [1] | |||
| ln_WMH_TCV | 1.262 (1.041–1.537) | 0.019 | 0.6614 |
| CN vs. MCI [2] | |||
| TCB_TCV | 0.887 (0.809–0.970) | 0.010 | 0.671 |
| CN vs. MCI [3] | |||
| ln_WMH_TCV | 1.278 (1.053–1.559) | 0.014 | 0.682 |
| TCB_TCV | 0.882 (0.804–0.966) | 0.007 | |
| CN vs. Dementia [4] | |||
| ln_WMH_TCV | 1.322 (0.874–2.083) | 0.202 | 0.918 |
| TCB_TCV | 0.505 (0.385–0.634) | <0.001 | |
| MCI vs. Dementia [5] | |||
| ln_WMH_TCV | 1.081 (0.759–1.548) | 0.668 | 0.845 |
| TCB_TCV | 0.657 (0.554–0.768) | <0.001 |
| Gene | Primer |
|---|---|
| CD163 (mouse) | CD163-F AATCACATCATGGCACAGGTCACC CD163-R TCGTCGCTTCAGAGTCCACAGG |
| GADPH (mouse) | GAPDH-F GGCAAATTCAACGGCACAGTCAAG GAPDH-R TCGCTCCTGGAAGATGGTGATGG |
Disclaimer/Publisher’s Note: The statements, opinions and data contained in all publications are solely those of the individual author(s) and contributor(s) and not of MDPI and/or the editor(s). MDPI and/or the editor(s) disclaim responsibility for any injury to people or property resulting from any ideas, methods, instructions or products referred to in the content. |
© 2024 by the authors. Licensee MDPI, Basel, Switzerland. This article is an open access article distributed under the terms and conditions of the Creative Commons Attribution (CC BY) license (https://creativecommons.org/licenses/by/4.0/).
Share and Cite
Chen, Y.; Lu, P.; Wu, S.; Yang, J.; Liu, W., for the Alzheimer’s Disease Neuroimaging Initiative; Zhang, Z.; Xu, Q. CD163-Mediated Small-Vessel Injury in Alzheimer’s Disease: An Exploration from Neuroimaging to Transcriptomics. Int. J. Mol. Sci. 2024, 25, 2293. https://doi.org/10.3390/ijms25042293
Chen Y, Lu P, Wu S, Yang J, Liu W for the Alzheimer’s Disease Neuroimaging Initiative, Zhang Z, Xu Q. CD163-Mediated Small-Vessel Injury in Alzheimer’s Disease: An Exploration from Neuroimaging to Transcriptomics. International Journal of Molecular Sciences. 2024; 25(4):2293. https://doi.org/10.3390/ijms25042293
Chicago/Turabian StyleChen, Yuewei, Peiwen Lu, Shengju Wu, Jie Yang, Wanwan Liu for the Alzheimer’s Disease Neuroimaging Initiative, Zhijun Zhang, and Qun Xu. 2024. "CD163-Mediated Small-Vessel Injury in Alzheimer’s Disease: An Exploration from Neuroimaging to Transcriptomics" International Journal of Molecular Sciences 25, no. 4: 2293. https://doi.org/10.3390/ijms25042293
APA StyleChen, Y., Lu, P., Wu, S., Yang, J., Liu, W., for the Alzheimer’s Disease Neuroimaging Initiative, Zhang, Z., & Xu, Q. (2024). CD163-Mediated Small-Vessel Injury in Alzheimer’s Disease: An Exploration from Neuroimaging to Transcriptomics. International Journal of Molecular Sciences, 25(4), 2293. https://doi.org/10.3390/ijms25042293
