Next Article in Journal
Vitamin D Supplementation in Neonatal and Infant MIS-C Following COVID-19 Infection
Next Article in Special Issue
The Characterization of G-Quadruplexes in Tobacco Genome and Their Function under Abiotic Stress
Previous Article in Journal
Dihydroergotamine Increases Histamine Brain Levels and Improves Memory in a Scopolamine-Induced Amnesia Model
Previous Article in Special Issue
Physiological and Transcriptomic Analysis Reveals That Melatonin Alleviates Aluminum Toxicity in Alfalfa (Medicago sativa L.)
 
 
Font Type:
Arial Georgia Verdana
Font Size:
Aa Aa Aa
Line Spacing:
Column Width:
Background:
Article

Identification of MATE Family and Characterization of GmMATE13 and GmMATE75 in Soybean’s Response to Aluminum Stress

1
Center for Plant Environmental Sensing, College of Life Sciences and Oceanography, Shenzhen University, Shenzhen 518060, China
2
Key Laboratory of Optoelectronic Devices and Systems of Ministry of Education and Guangdong Province, College of Optoelectronic Engineering, Shenzhen University, Shenzhen 518060, China
3
College of Animal Science and Technology, Southwest University, Chongqing 400715, China
*
Author to whom correspondence should be addressed.
Int. J. Mol. Sci. 2024, 25(7), 3711; https://doi.org/10.3390/ijms25073711
Submission received: 29 February 2024 / Revised: 22 March 2024 / Accepted: 23 March 2024 / Published: 26 March 2024
(This article belongs to the Special Issue Genetics and Multi-Omics for Crop Breeding)

Abstract

The multidrug and toxic compound extrusion (MATE) proteins are coding by a secondary transporter gene family, and have been identified to participate in the modulation of organic acid exudation for aluminum (Al) resistance. The soybean variety Glycine max “Tamba” (TBS) exhibits high Al tolerance. The expression patterns of MATE genes in response to Al stress in TBS and their specific functions in the context of Al stress remain elusive. In this study, 124 MATE genes were identified from the soybean genome. The RNA-Seq results revealed significant upregulation of GmMATE13 and GmMATE75 in TBS upon exposure to high-dose Al3+ treatment and both genes demonstrated sequence homology to citrate transporters of other plants. Subcellular localization showed that both proteins were located in the cell membrane. Transgenic complementation experiments of Arabidopsis mutants, atmate, with GmMATE13 or GmMATE75 genes enhanced the Al tolerance of the plant due to citrate secretion. Taken together, this study identified GmMATE13 and GmMATE75 as citrate transporter genes in TBS, which could improve citrate secretion and enhance Al tolerance. Our findings provide genetic resources for the development of plant varieties that are resistant to Al toxicity.

1. Introduction

More than 50% of arable land consists of acidic soil worldwide. The severity of acidity is increasing due to multiple factors, including over agriculture, fertilizer utilization, and acid rain caused by air pollution [1]. In acidic soils, the presence of soluble aluminum (Al) leads to the formation of toxic Al3+ from aluminosilicate clays. This toxicity inhibits plant root elongation and growth, impairing water and nutrient uptake, ultimately resulting in low yield and poor growth of the plant [2]. Different plant species employ various mechanisms to reduce Al3+ toxicity and enhance survival under high Al3+ conditions. Two major mechanisms, namely internal tolerance and exclusion have been extensively studied [3]. The internal tolerance mechanism involves detoxifying Al3+ in the cytosol by forming nontoxic organic acid (OA)-Al complexes and sequestering Al3+ in vacuoles [4]. The exclusion mechanism involves chelating Al3+ in the rhizosphere using organic acid anions to form nontoxic OA-Al chelates, which limit Al3+ uptake by roots, preventing Al3+ interaction with sensitive root sites [5]. Under Al stress, plants enhance resistance by upregulating root secretion of OAs such as citrate, malate, and oxalate, which aid in removing Al3+ from roots. Consequently, a better understanding of the genes involved in plant Al resistance will contribute to the discovery of novel genotypes suitable for cultivation in acidic soils.
In the past decades, numerous genes and signaling pathways have been identified in relation to the exudation of OAs induced by Al stress. For example, the first gene identified was TaALMT1 (aluminum-activated malate transporter) in wheat [6], followed by SbMATE (multidrug and toxic compound extrusion) in sorghum [7] and HvAACT1 (aluminum-activated citrate transported 1) in barley, all of which are responsible for the secretion of OAs in response to aluminum [8]. These transporters belong to the MATE family. Since then, multiple MATE genes have been found to participate in the modulation of OAs’ exudation for Al resistance, making the MATE family the most widely categorized multidrug efflux transporter family [3]. MATE transporters are widely present in bacteria, fungi, plants, and mammals, and they possess a unique structure with 12 transmembrane (TM) helices [9]. Homologous genes encoding MATE proteins are required for Al resistance and detoxification and are localized in the root epidermis cells [10]. Furthermore, MATE transporters also play a key role in a wide range of biological functions, including the accumulation of alkaloids and flavonoids, iron homeostasis and translocation, plant diseases and virus resistance, and plant hormone signaling [11].
Based on genome-wide analysis, numerous putative MATE transporters have been identified in multiple plant species, including 49 in maize [12], 67 in tomato [13], 56 in Arabidopsis thaliana [14,15], 45 in Oryza sativa [14], and 117 in Glycine max [16]. Among these species, Glycine max has the highest number of MATE transporters. As an important oil-bearing crop, soybean is extensively cultivated in acidic soils with a long history. This has led to the development of diverse Al tolerance genes and mechanisms in soybeans. When exposed to Al stress, the roots of soybeans secrete organic acids (OAs) as a means of Al detoxification [17]. Tolerant soybean genotypes exhibit higher OA secretion compared to sensitive cultivars. Previous studies have indicated that several MATE genes encode proteins that participate in the Al-induced secretion of OAs in soybeans as a response to Al toxicity. GsMATE from Glycine soja exhibits the highest expression level in roots and enhances resistance to Al stress [3]. GmFRD3b has higher expression levels in the iron-efficient cultivar than in the iron-inefficient line, indicating a similar function to AtFRD3 in facilitating the efflux of citrate into the xylem [18]. Additionally, another study showed upregulation of GmMATE75 in an Al-tolerant genotype called Jiyu 70, suggesting its involvement in Al resistance [19]. Therefore, conducting further studies on GmMATEs from different soybean phenotypes would be valuable in enhancing our understanding of how soybeans cope with Al stress.
The Tamba black soybean (TBS) genotype is renowned for its remarkable Al tolerance attributed to its ability to secrete citrate in response to Al stress [20]. In the present study, we aimed to investigate the functions of the MATE gene family in TBS in response to Al stress. We identified the MATE gene family and evaluated the gene expression patterns of these MATE family genes through RNA-seq analysis following Al treatment. Furthermore, we characterized the function and subcellular localization of the sensitive GmMATE genes through citrate transport activity assays and subcellular location detection methods. We also analyzed the phenotypes of Arabidopsis plants overexpressing these genes to gain insights into the mechanisms. Overall, our findings demonstrate which MATE genes are involved in Al tolerance and how they enhance Al tolerance in Glycine max “Tamba”.

2. Results

2.1. Identification of MATE Genes in the Soybean Genome

Through Blast searches and domain (Pfam: PF01554) prediction, 124 soybean MATE genes were ultimately identified. The genes were named GmMATE1-124 according to Liu et al. [16] and their physical location on the chromosome. The proteins encoded by these genes exhibit lengths ranging from 80 to 593 amino acids, molecular weights spanning from 8.71 to 64.28 kD, and predicted isoelectric points varying between 5.13 and 9.70 (Table S1).
A comparison was conducted among soybean MATE protein sequences, along with 45 Arabidopsis and 56 rice MATE protein sequences. The resulting phylogenetic tree categorized all MATE proteins into five subfamilies (Figure 1), with soybean MATE protein family members distributed among all these subfamilies. The fifth subfamily comprised the highest count of soybean MATE proteins, with 40 numbers, while the second and fourth group contains 32 and 31 soybean MATE proteins respectively.

2.2. Gene Structure of the GmMATE Genes

The evolutionary progression of a gene family is chiefly evident in the diversity of gene structures and alterations in conserved motifs. Utilizing the MEME online prediction tool, the conserved motifs in soybean MATE proteins were identified, as illustrated in Figure 2A. Ten conserved sequences were detected and denoted as motifs 1–10. The motif sequence was listed in Table S2. The first group of GmMATE proteins had fewer motifs than other groups in general. The majority of the members in groups II–V shared 7–10 motifs. All members of group II were equipped with motif 3. The existence of a protein domain in the MATE genes was searched in the NCBI Conserved Domain Search. As shown in Figure 2B, all of the identified GmMATE proteins contain MATE-related domains. The exon–intron structure of GmMATE genes was analyzed using the annotation information of the soybean genome (Figure 2C). Members of group II had a smaller number of exons, with approximately 1–3 exons. However, members of groups III, IV, and V typically possessed 6–8 exons, with a few exceptions among those with shorter sequences, which may have a lower number of exons such as GmMATE59 and GmMATE83. Group I members generally included a higher number of exons of over seven. Whereas, an exception was observed in GmMATE71, which contained only four exons.

2.3. Gene Location of the GmMATE Genes on the Chromosome

The 124 GmMATE genes have been mapped to all 20 soybean chromosomes (Figure 3). However, their distribution across individual chromosomes appears to be uneven. Chromosome 9 exhibits the highest density of GmMATE genes, with a total of 12 members spanning from GmMATE 46 to GmMATE 57. Meanwhile chromosomes 2, 10, and 18 also have a high density of MATE genes, each harboring nine GmMATE genes. In contrast, chromosomes 4, 14, and 15 contain a lower number of GmMATE genes, with only four identified on each chromosome.

2.4. The Expression of GmMATE Genes on TBS under Al3+ Stress

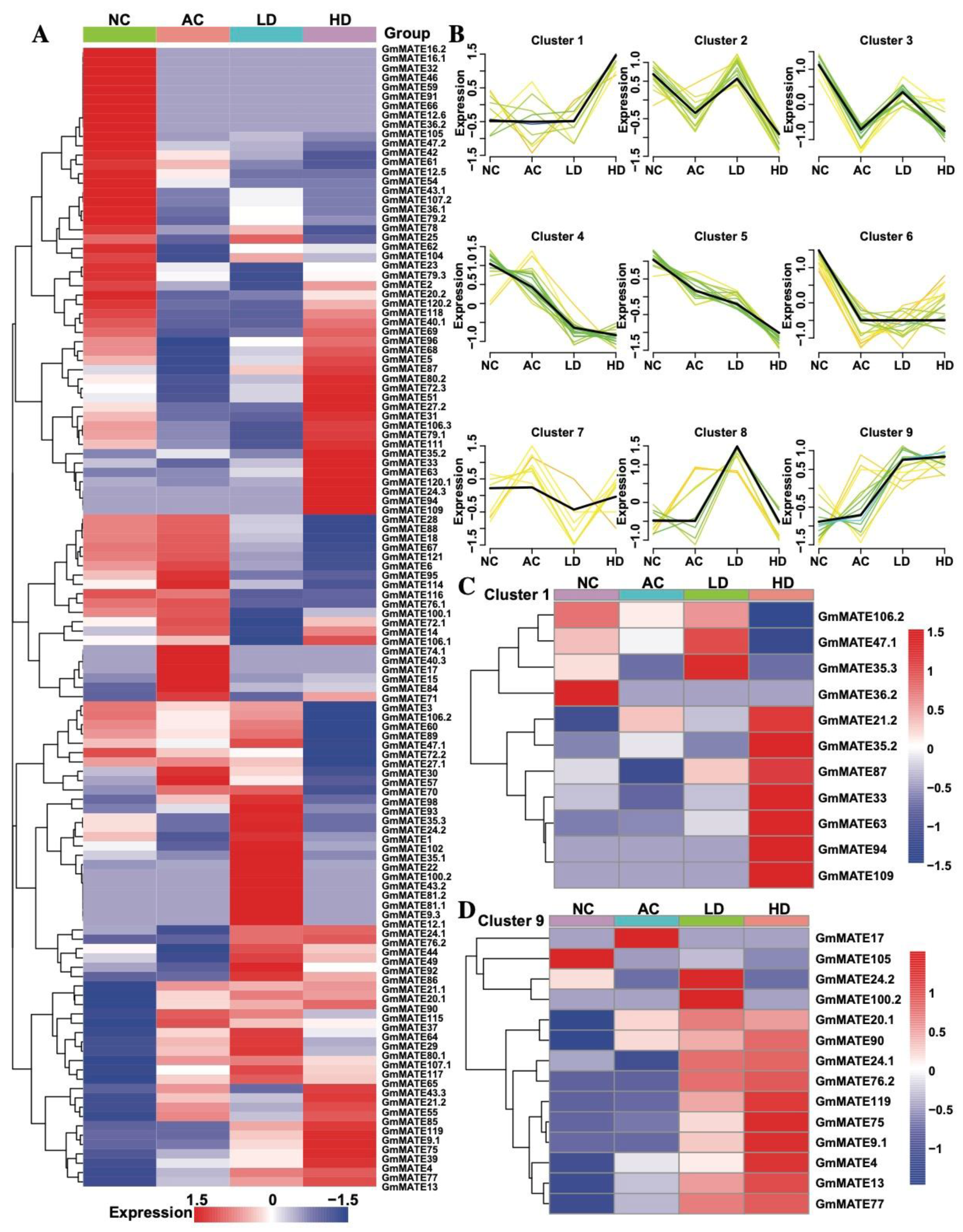
We identified the GmMATE genes in the transcriptome data to assess their expression patterns under Al stress. The expression heatmap of these genes is presented in Figure 4A. According to the expression profiles of the GmMATE genes across different treatments, the GmMATE genes were classified into nine clusters with time series analysis (Figure 4B). We focused on clusters 1 and 9, which showed a tendency of low expression in the NC, AC, and LD treatments, and high expression in the HD treatment. The expression patterns of genes within clusters 1 and 9 are depicted in Figure 4C. Noteworthily, within the two clusters, GmMATE13 and GmMATE75 demonstrated significant upregulation, with fold changes of 6.5 and 245, respectively, in the HD treatment compared to the NC treatment.

2.5. Character of GmMATE13 and GmMATE75 Genes in TBS

The full-length coding sequences (CDS) of GmMATE13 and GmMATE75 were amplified using cDNA from TBS. Sequencing results indicated that the full-length CDS of GmMATE13 and GmMATE75 are 1503 bp and 1674 bp, respectively. The sequence analysis revealed that the molecular formula of GmMATE13 protein is C2457H3941N607O682S20, with a total of 7707 atoms. The molecular weight is 53.5 kD, and the isoelectric point (PI) is 7.72. The amino acid composition is characterized by a high proportion of leucine (13.6%) and proline (10.4%), and a low proportion of cysteine (0.4%). The instability index (31.05 < 40) indicates that GmMATE13 is a stable protein. The SOPMA software (https://npsa-prabi.ibcp.fr/cgi-bin/npsa_automat.pl?page=/NPSA/npsa_sopma.html, accessed on 6 December 2022) predicted the secondary structure of this protein, where α-helices account for 57.00%, extended chains account for 12.00%, β-turns account for 5.40%, and irregular coils account for 25.6%.
The molecular formula of the GmMATE75 protein is C2763H4426N702O760S23, with a total of 8674 atoms. The molecular weight is 60.4 kD and the PI is 9.54. The amino acid composition of GmMATE75 includes a higher proportion of leucine (12.6%) and proline (11.1%), and a lower proportion of cysteine (0.7%). The instability index is 28.14 < 40, indicating that GmMATE75 is a stable protein. The SOPMA software (https://npsa-prabi.ibcp.fr/cgi-bin/npsa_automat.pl?page=/NPSA/npsa_sopma.html, accessed on 6 December 2022) predicted the secondary structure of this protein, where α-helices account for 53.14%, extended chains account for 11.85%, β-turns account for 4.67%, and irregular coils account for 30.34%. In addition, the SWISS-MODEL performed an online prediction of the tertiary structure of the GmMATE13 and GmMATE75 proteins (Figure 5). The amino acid sequences of GmMATE13 and GmMATE75 were compared using BlastP (https://blast.ncbi.nlm.nih.gov/Blast.cgi?PAGE=Proteins, accessed on 10 December 2022), and the sequences with higher homology were selected for constructing an evolutionary tree. The results show that GmMATE13 clusters with GsDTX42 and VuMATE2, while GmMATE75 clusters with GsFRD3, VuMATE1, and AhFDRL1 (Figure 5C).

2.6. The Expression of GmMATE13 and GmMATE75 upon Al3+ Stress

The qRT-PCR results showed significant upregulation of both GmMATE13 and GmMATE75 under Al stress (Figure 6A,B). The two genes demonstrated significantly higher expression levels in response to high Al3+ concentration treatment (above 50 μM Al3+), as compared to their expression levels in low Al3+ concentration treatment (25 μM Al3+). Specifically, GmMATE13 showed the highest expression level at 50 μM Al3+ treatment (Figure 6A), while GmMATE75 showed the highest expression level at 75 μM Al3+ treatment (Figure 6B). In terms of treated time gradient of 0–24 h, both GmMATE13 and GmMATE75 expression increased with Al3+ treatment time. GmMATE13 reached its highest expression level at 12 h (Figure 6C), while GmMATE75 reached its highest expression level at 18 h (Figure 6D). Both GmMATE13 and GmMATE75 showed the highest expression level under Al treatment compared to other metal ion treatments. Additionally, GmMATE13 was upregulated in response to Ga, Fe, Cu, and Gr treatments (Figure 6E), while GmMATE75 was upregulated in response to Ga, Fe, and Gr treatments (Figure 6F). Furthermore, under Al stress, GmMATE13 was upregulated in the roots, stems, and leaves of the TBS, while it was downregulated in the cotyledons (Figure 6G). On the other hand, GmMATE75 was only upregulated in the roots under Al stress, with no change in expression in other tissues (Figure 6H).

2.7. Subcellular Localization of MATE Proteins

It has been reported that most MATE proteins in plants are localized on cell membranes [21]. After the transient expression of GmMATE13-eGFP and GmMATE75-eGFP plasmids in Nicotiana benthamiana, green fluorescence with confocal microscopy was found to be concentrated on the cytoplasmic membrane, indicating that both GmMATE13 and GmMATE75 proteins are localized on the plasma membrane of plant cells (Figure 7).

2.8. Screening and Al Tolerance Identification of Arabidopsis Mutant Complementation Plants

RT-PCR analysis confirmed the complementary expression of GmMATE13 and GmMATE75 in the Arabidopsis mutant atmate (Figure 8A). The relative root elongation, root tip tissue staining, and citrate secretion were examined under Al stress. Arabidopsis complementation plants overexpressing GmMATE13 or GmMATE75 exhibited significantly higher relative root elongation compared to the atmate mutant but lower than the WT (Figure 8B,C). Staining with Evans blue and Chrome azurol S indicated reduced root tip damage and decreased absorption of Al3+ in the Arabidopsis complementation plants compared to the atmate mutant (Figure 8D). Citrate secretion under Al stress showed a similar pattern to root elongation, with significantly higher levels in Arabidopsis complementation plants overexpressing GmMATE13 or GmMATE75 compared to the atmate mutant (Figure 8E).

3. Discussion

Aluminum toxicity is one of the primary limiting factors for crop growth and yield in acidic soils. The secretion of organic acids, such as citrate, in the root system is a well-known mechanism for Al tolerance in plants [22]. Many studies have shown that the secretion of OAs is mediated by anion channels and transport proteins located on the plasma membrane. Multidrug and toxic compound extrusion transporters (MATE) are commonly found in plant cells, predominantly in cell membranes, where they serve a crucial function in expelling plant secondary metabolites and toxic compounds [23]. Over the past few decades, many members of the MATE gene family associated with aluminum tolerance have been identified, including the sorghum SbMATE gene [24], barley HvAACT gene [8], Arabidopsis AtMATE gene [25], maize ZmMATE gene [26], rice bean VuMATE gene [27], rice OsFRDL4 gene [28], and peanut AhFRDL1 gene [29]. These genes have been shown to play important roles in citrate secretion and genetic transformation of these genes can enhance the secretion of citrate in plant root tips, thereby alleviating aluminum toxicity.
MATE transporters have been found in both prokaryotic and eukaryotic organisms, exhibiting a distinctive topology [30]. However, the MATE family were conserved between dicots and monocots [19]. Referring to Duan et al. [21], Blast searches were conducted using the MATE genes from two extensively studied plants, Arabidopsis thaliana and Oryza sativa, as query sequences to identify GmMATE genes in the present study. In comparison to a previous study on MATE genes in soybeans that identified 117 GmMATE genes [16], our research has identified an expanded set of 124 GmMATE genes. The seven additional GmMATE genes, namely GmMATE118-124, are situated on chromosomes 5, 6, 8, 11, 12, 16, and 18, respectively, and they share MATE or MATE-like domains. The functional characterization of these genes awaits further investigation and could provide valuable insights in future studies.
The GmMATE genes were identified in the transcriptome profile of Tamba black soybeans to assess the relation of the expression of GmMATE genes and the Al tolerance of TBS. Among the GmMATE genes in TBS, GmMATE13 and GmMATE75 exhibited significant upregulation in response to high-dose Al3+ treatment, with fold changes of 6.5 and 245, respectively, compared to the NC treatment. They were proposed to function as important plasma-membrane-localized citrate transporters in TBS. Both genes were cloned and characterized, revealing a high degree of homology with GsFRD3, VuMATE1, VuMATE2, and GsDTX42. VuMATE1 and VuMATE2 are Al-activated citrate transporters that conferred Al-induced citrate efflux in Arabidopsis [31,32]. Additionally, subcellular localization showed that GmMATE13 and GmMATE75 were localized on the plasma membrane, consistent with the localization of EcMATE1 in Eucalyptus camaldulensis [33], OsFRDL4 in rice [28], and ZmMATE1 in maize [26], which verified their potential functioning as Al-activated citrate transporters. They were mainly expressed in plant roots upon Al3+ treatment. GmMATE13 was upregulated in roots, stems, and leaves, while GmMATE75 was only upregulated in roots, indicating the expression of GmMATE13 participates in more pathways in addition to responses to Al stress and GmMATE75 is closely related with the modulation of Al tolerance in roots. These findings are consistent with the MATE expression patterns in rice bean and buckwheat [32,34]. Furthermore, GmMATE13 and GmMATE75 showed the highest relative expression levels at 12 h and 18 h, respectively. Similarly, PtrMATE1 was induced after 12 h of Al stress, while PtrMATE2 was induced after 24 h in poplar. The different response times of the two MATE genes may suggest the synergistic secretion of citrate by these citrate channel proteins to adapt to Al stress [17]. These findings also imply the coordinated action of GmMATE13 and GmMATE75 in TBS to cope with Al stress.
Numerous studies have shown that overexpression of MATE genes can enhance citrate secretion in plants under Al stress and alleviate Al toxicity. For example, overexpression of the BoMATE and GmMATE2 genes can increase citrate secretion in Arabidopsis thaliana and tobacco, respectively [35]. Additionally, in Arabidopsis mutants, overexpression of the AhFRDL1 gene can restore citrate secretion and iron transport [29]. In the present study, transgenic complementation experiments in the Arabidopsis mutant atmate demonstrated that both the GmMATE13 and GmMATE75 genes mediated the secretion of citrate and improved Al tolerance. Furthermore, research by Liu et al. found that GmMATE13 and GmMATE75 are involved in response to Al stress [16]. Subsequently, Zhou et al. discovered that overexpressing GmMATE75 in Arabidopsis resulted in increased citrate secretion under Al stress, thus alleviating the inhibition of root elongation caused by Al [19]. Wang et al. found that the overexpression of GmMATE13 significantly increased citrate secretion in soybean hairy roots [36]. These results further demonstrate the involvement of GmMATE13 and GmMATE75 in citrate secretion. In summary, our results indicated both GmMATE13 and GmMATE75 are citrate transporter proteins located on the cytoplasmic membrane. Overexpression of both genes in the mutant Arabidopsis can alleviate Al-stress-induced root tip impairment. This discovery provides valuable gene resources for breeding plant varieties suitable for growth in acidic soils.
In summary, GmMATE13 or GmMATE75 are proposed as key participants in conferring aluminum tolerance in TBS. They are citrate transporters at the plasma membrane. The expression levels of GmMATE13 and GmMATE75 are significantly upregulated under Al stress, which contribute to inducing the production of citrate efflux. The tolerance of plants to aluminum toxicity could therefore increase. The two GmMATE genes show differential expression responses under different durations of aluminum stress, indicating potential synergistic actions of their encoded proteins in adapting to aluminum stress.

4. Materials and Methods

4.1. Identification of MATE Genes in Soybean and Their Molecular Characteristics

The genome sequences and the annotation file of soybean (Glycine max Wm82.a2.v1) were downloaded from Phytozome (https://phytozome-next.jgi.doe.gov/, accessed on 20 December 2023). The 56 and 45 MATE gene family members in Arabidopsis thaliana and Oryza sativa were used as seed sequences to search the genome of soybeans for MATE-related protein sequences with the threshold E-value setting to ≤1 × 10−5 [21]. The obtained sequences were checked in the NCBI Conserved Domain Search (https://www.ncbi.nlm.nih.gov/Structure/cdd/wrpsb.cgi, accessed on 12 January 2024) and Pfam (http://pfam.xfam.org/, accessed on 12 January 2024) to detect the existence of conserved MATE protein domains. The protein length (number of amino acids), molecular weight, and theoretical isoelectric point were computed by ExPASy (https://web.expasy.org/protparam/, accessed on 20 January 2024) [37].

4.2. Phylogenetic Analysis of MATE Gene Family

The phylogenetic tree of protein sequences encoded by MATE family genes in A. thaliana, O. sativa, and G. max was constructed in the MEGA 6.0 software (Koichiro Tamura, Japan) with the maximum likelihood (ML) algorithm under 1000 bootstrap tests. The protein sequence used in constructing the phylogenetic tree is listed in Table S3.

4.3. Gene Structure, Motif Analysis, and Chromosomal Location

Conserved motifs within the MATE proteins were identified using the Multiple Em for Motif Elicitation (MEME, https://meme-suite.org/, accessed on 12 January 2023). The maximum number of motifs were set to ten. The gene structure and chromosome location of each GmMATE gene was analyzed and illustrated in TBtools (Guangzhou, China) with the annotation file of G. max Wm82.a2.v1.

4.4. Plant Culture and Al3+ Treatments

TBS seeds were sterilized, rinsed, and then incubated on moistened filter paper in the dark at 25 °C for germination. The seedlings were cultured in 8 L aquariums with 1/2 Hoagland’s nutrient solution (pH 6.0), with a light cycle of 14 h light/10 h dark (200 µmol photons m−2·s−1) at a temperature of 27/22 °C (day/night). The nutrient solution was refreshed every two days. After the true leaf was fully expanded, the seedlings were transferred into 0.5 mM CaCl2 solution (pH 4.3) pretreated for 24 h. Then, the seedlings were transferred and cultured in the solution with 10 and 50 μM AlCl3 (pH 4.3, 0.5 mmol/L CaCl2) for 3 d. After treatment, root apices (0–2 cm) were excised and immediately frozen in liquid nitrogen before isolating the total RNA. Each treatment was replicated three times. The seedlings without CaCl2 and AlCl3 treatments and those only treated with CaCl2 were used as the neutral and acidic controls.
Arabidopsis wild type and Al sensitivity mutant atmate were utilized for transfection GmMATE genes and evaluating the response of GmMATE genes to Al stress. Arabidopsis seeds were placed on 1/2 Murashige and Skoog (MS) agar medium and kept in darkness at 4 °C for 2 days. Subsequently, the Arabidopsis seedlings were transferred to fresh 1/2 MS medium containing a specific concentration of Al and cultured for several days at 22 °C under long-day conditions until all the samples were collected. The collected plant materials were instantly put into liquid nitrogen and stored at −80 °C for RNA isolation.

4.5. RNA Extraction and Transcriptome Sequencing

Total RNA was extracted using the RNAiso Plus kit (Takara, Dalian, China) according to the manufacturer’s description and the concentration and integrity of RNA was measured using a NanoDrop 2000 spectrophotometer (Thermo, Waltham, MA, USA) and the 2100 bioanalyzer (Agilent Technologies, Santa Clara, CA, USA), respectively. Samples with high RNA integrity and OD260/280 (above eight) were selected for library construction [38]. The whole library was finally sequenced with the Illumina HiSeq platform (Novogene, Beijing, China).

4.6. Detecting MATE Family Gene Expression via RNA-Seq and Cluster Analysis

The transcription sequence of GmMATE genes were used in discovering MATE gene expression in TBS. Gene expression levels were estimated by fragments per kilobase of transcript per million fragments (FPKM) mapped. The expression level of MATE family genes was evaluated among different treatment groups, namely neutral control (NC), acidic control (AC), low dose (LD), and high dose (HD) of AlCl3 (10 and 50 μmol/L).
The Mfuzz R package (version 2.62) was employed to cluster the expression levels of all MATE genes. This package is based on Fuzzy C-Means Clustering, which is initially used to analyze the time trend of gene expression in data with time series characteristics [39]. This cluster analysis was performed on the transcriptome data to comprehend the dynamic expression patterns of the biological molecules with the associated functions. C-means clustering was calculated using the reads per million (FPKM) fragments of the neutral and acidic controls and two concentrations of Al3+ treatment.

4.7. Character of the GmMATE13 and GmMATE75 Genes

The physicochemical properties of the GmMATE13 and GmMATE75 proteins were predicted using ExPASY ProtParam (https://web.expasy.org/protparam/, accessed on 10 December 2022). Protein function domain, secondary structure, and transmembrane domain prediction were carried out using the CDD (https://www.ncbi.nlmnih.gov/structure/cdd/wrpsb.cgi, accessed on 10 December 2022), SOPMA (https://npsa-prabi.ibcp.fr/cgi-bin/npsa_automat.pl?page=npsa_sopma.html, accessed on 10 December 2022), and TMHMM (http://www.cbs.dtu.dk/services/TMHMM/, accessed on 10 December 2022) online software, respectively. The tertiary structures of GmMATE13 and GmMATE75 were predicted using SWISS-MODEL (https://swissmodel.expasy.org/interactive, accessed on 15 December 2022). Additionally, homologous sequences of GmMATE13 and GmMATE75 were downloaded after aligning the amino acid sequences with BLASTP, and a phylogenetic tree was constructed using the MEGA6.0 software.

4.8. GmMATE13 and GmMATE75 Expression

After 2 weeks of cultivation, TBS seedlings were pre-treated with 0.5 mmol/L CaCl2 (pH 4.5) for 24 h. To test the sensitivity of MATE genes to Al3+ concentration, the seedlings were transferred and cultured in the solution with gradient concentrations of 0, 25, 50, 75, and 100 μM AlCl3 (pH 4.3, 0.5 mmol/L CaCl2) for 24 h. Root tips were collected to determine the expression level of MATE genes. Moreover, to analyze the temporal expression pattern of MATE genes in response to Al stress, the seedlings were transferred to a solution of 50 μmol/L AlCl3 (pH 4.3, 0.5 mmol/L CaCl2) for 24 h, and the root tips were obtained from different time points at 3, 6, 9, 12, 15, 18, 21, and 24 h. To determine the impact of other metal ions on GmMATE gene expression, the seedlings were transferred to solutions containing various metal ions, including 50 μmol/L AlCl3, 5 μmol/L CuCl2, 50 μmol/L FeCl3, 50 μmol/L Ga(NO3)3, 50 μmol/L GrCl3, 50 μM La(NO3)3, and 50 μmol/L MnCl2 cultured for 24 h, respectively. Root tips were collected for measuring the expression of GmMATE 13 and GmMATE 75. Three biological replicates were performed for each treatment. Furthermore, to evaluate the organ-specific expression patterns of MATE genes, different parts of TBS seedlings, including root tips (R), stems (S), leaves (L), and cotyledons (C) were collected after treatment with 50 μM AlCl3 solution for 24 h. Three biological replicates were performed for each treatment.
Total RNA extraction was the same as described above. Complementary DNA (cDNA) was synthesized using the PrimeScript™ II 1st Strand cDNA Synthesis Kit (Takara, Dalian, Japan) following the manufacturer’s instructions. Real-time quantitative PCR was performed following the manufacturer’s instructions. The primers designed for GmMATE13 and GmMATE75 were based on their coding regions. Real-time PCR was performed to amplify the PCR products of the GmMATE13 and GmMATE75 PCR products. The primers used are listed in Table S4. The mRNA abundance was calculated according to the 2−ΔΔCt method, with the expression levels normalized to the internal reference gene 40S rRNA gene (XM_0035498336.4).

4.9. Subcellular Localization of GmMATE Genes

To determine the subcellular localization of GmMATE13 and GmMATE75 proteins, their coding sequences (CDS) were cloned into the pBI121-eGFP vector with a CaMV 35S promoter. The GFP control and GmMATE expression vectors were transiently transformed into Nicotiana benthamiana with the Agrobacterium-mediated transient expression system. Confocal microscopy (Zeiss, LSM 900, Jena, Germany) was used to capture GFP fluorescence and bright-field images, confirming the subcellular location of GmMATE proteins.

4.10. Heterologous Expression of GmMATEs in the Arabidopsis Al Sensitivity Mutant Atmate

The Arabidopsis Al sensitivity mutant atmate was used to create GmMATE transgenic lines expressing GmMATE13 and GmMATE75. The CDS of the genes were cloned into a pCXSN vector with a CaMV 35S promoter. Positive colonies were identified using colony PCR and Sanger sequencing. Agrobacterium strain K599 was used to transfer the expression vectors into atmate. Two independent transgenic lines for each gene were obtained and named GmMATE13-CE1, GmMATE13-CE2, GmMATE75-CE1, and GmMATE75-CE2.

4.11. Al Resistance Analysis in Transgenic Atmate

The transgenic atmate lines, along with wild type (WT) and atmate plants, were tested for aluminum (Al) resistance. Two-week-old seedlings were pre-treated with 0.5 mM CaCl2 and then exposed to 0 (control) and 50 μM AlCl3 for 7 days. Root tips were collected for analysis of relative root elongation (RRE), Evans blue staining, and Chrome Azurol S staining. RRE% = (Al-treated root length − Al untreated root length)/(Control untreated root length − Control treated root length). Evans blue staining was used to assess plant cell injury and activity under acidic conditions. Root tips were stained with a 0.25% Evans blue solution. Chrome azurol S staining was performed to measure the accumulation of Al. Root tips were stained with a 0.1% Chrome azurol S solution. Stained roots were observed and captured using a dissecting microscope.

4.12. Statistical Analysis

Statistical analyses were performed using SPSS 22.0. One-way ANOVA and Student’s t-test were used to compare significant differences among different groups, with p < 0.05 considered statistically significant. Results were presented as mean ± SEM (standard error of the mean).

5. Conclusions

The expression patterns of MATE genes in Tamba black soybean exhibit varied responses to aluminum stress. Among them, two MATE genes, GsMATE13 and GsMATE75, were found to be significantly upregulated under aluminum stress. Based on the results of protein structure, phylogenetic analysis, gene expression, protein localization, and overexpression validation in Arabidopsis, these two proteins were identified as citrate transporters located on the plasma membrane, participating in the efflux of citrate ions and alleviating aluminum toxicity in plants. This may be one of the reasons for aluminum tolerance in Tamba black soybean plants. Subsequent studies will involve knockout and overexpression of the MATE genes in Tamba black soybean to determine their roles in aluminum tolerance.

Supplementary Materials

The following supporting information can be downloaded at: https://www.mdpi.com/article/10.3390/ijms25073711/s1.

Author Contributions

Conceptualization, P.G. and Y.W.; writing—original draft preparation, P.G. and R.H.; writing—review and editing, Y.W. and Y.Y.; formal analysis, R.H. and H.X.; funding acquisition, Y.Y. and Y.W. All authors have read and agreed to the published version of the manuscript.

Funding

This research was funded by the National 973 Project of China (2014CB138701) and Peacock Program of Shenzhen (KQTD2017-032715165926).

Institutional Review Board Statement

Ethical review and approval were waived for this study because it did not involve humans or animals.

Informed Consent Statement

Not applicable.

Data Availability Statement

Data is contained within the article or Supplementary Materials.

Conflicts of Interest

The authors declare no conflict of interest.

References

  1. Kochian, L.V.; Piñeros, M.A.; Liu, J.; Magalhaes, J.V. Plant adaptation to acid soils: The molecular basis for crop aluminum resistance. Annu. Rev. Plant Biol. 2015, 66, 571–598. [Google Scholar] [CrossRef] [PubMed]
  2. Kochian, L.V.; Hoekenga, O.A.; Pineros, M.A. How do crop plants tolerate acid soils? Mechanisms of aluminum tolerance and phosphorous efficiency. Annu. Rev. Plant Biol. 2004, 55, 459–493. [Google Scholar] [CrossRef] [PubMed]
  3. Ma, Q.; Yi, R.; Li, L.; Liang, Z.; Zeng, T.; Zhang, Y.; Huang, H.; Zhang, X.; Yin, X.; Cai, Z.; et al. GsMATE encoding a multidrug and toxic compound extrusion transporter enhances aluminum tolerance in Arabidopsis thaliana. BMC Plant Biol. 2018, 18, 212. [Google Scholar] [CrossRef] [PubMed]
  4. Li, J.Y.; Liu, J.; Dong, D.; Jia, X.; McCouch, S.R.; Kochian, L.V. Natural variation underlies alterations in Nramp aluminum transporter (NRAT1) expression and function that play a key role in rice aluminum tolerance. Proc. Natl. Acad. Sci. USA 2014, 111, 6503–6508. [Google Scholar] [CrossRef] [PubMed]
  5. Liu, J.; Piñeros, M.A.; Kochian, L.V. The role of aluminum sensing and signaling in plant aluminum resistance. J. Integr. Plant Biol. 2014, 56, 221–230. [Google Scholar] [CrossRef] [PubMed]
  6. Sasaki, T.; Yamamoto, Y.; Ezaki, B.; Katsuhara, M.; Ahn, S.J.; Ryan, P.R.; Delhaize, E.; Matsumoto, H. A wheat gene encoding an aluminum-activated malate transporter. Plant J. 2004, 37, 645–653. [Google Scholar] [CrossRef] [PubMed]
  7. Magalhaes, J.V.; Liu, J.; Guimaraes, C.T.; Lana, U.G.; Alves, V.M.; Wang, Y.H.; Schaffert, R.E.; Hoekenga, O.A.; Pineros, M.A.; Shaff, J.E.; et al. A gene in the multidrug and toxic compound extrusion (MATE) family confers aluminum tolerance in sorghum. Nat. Genet. 2007, 39, 1156–1161. [Google Scholar] [CrossRef]
  8. Furukawa, J.; Yamaji, N.; Wang, H.; Mitani, N.; Murata, Y.; Sato, K.; Katsuhara, M.; Takeda, K.; Ma, J.F. An aluminum-activated citrate transporter in barley. Plant Cell Physiol. 2007, 48, 1081–1091. [Google Scholar] [CrossRef]
  9. He, X.; Szewczyk, P.; Karyakin, A.; Evin, M.; Hong, W.X.; Zhang, Q.; Chang, G. Structure of a cation-bound multidrug and toxic compound extrusion transporter. Nature 2010, 467, 991–994. [Google Scholar] [CrossRef]
  10. Zhou, G.; Pereira, J.F.; Delhaize, E.; Zhou, M.; Magalhaes, J.V.; Ryan, P.R. Enhancing the aluminum tolerance of barley by expressing the citrate transporter genes SbMATE and FRD3. J. Exp. Bot. 2014, 65, 2381–2390. [Google Scholar] [CrossRef]
  11. Shitan, N.; Minami, S.; Morita, M.; Hayashida, M.; Ito, S.; Takanashi, K.; Omote, H.; Moriyama, Y.; Sugiyama, A.; Goossens, A.; et al. Involvement of the leaf-specific multidrug and toxic compound extrusion (MATE) transporter Nt-JAT2 in vacuolar sequestration of nicotine in Nicotiana tabacum. PLoS ONE 2014, 9, e108789. [Google Scholar] [CrossRef] [PubMed]
  12. Zhu, H.; Wu, J.; Jiang, Y.; Jin, J.; Zhou, W.; Wang, Y.; Han, G.; Zhao, Y.; Cheng, B. Genomewide analysis of MATE-type gene family in maize reveals microsynteny and their expression patterns under aluminum treatment. J. Genet. 2016, 95, 691–704. [Google Scholar] [CrossRef] [PubMed]
  13. Santos, A.L.D.; Chaves-Silva, S.; Yang, L.; Maia, L.G.S.; Chalfun-Júnior, A.; Sinharoy, S.; Zhao, J.; Benedito, V.A. Global analysis of the MATE gene family of metabolite transporters in tomato. BMC Plant Biol. 2017, 17, 185. [Google Scholar] [CrossRef] [PubMed]
  14. Wang, L.; Bei, X.; Gao, J.; Li, Y.; Yan, Y.; Hu, Y. The similar and different evolutionary trends of MATE family occurred between rice and Arabidopsis thaliana. BMC Plant Biol. 2016, 16, 207. [Google Scholar] [CrossRef] [PubMed]
  15. Li, L.; He, Z.; Pandey, G.K.; Tsuchiya, T.; Luan, S. Functional cloning and characterization of a plant efflux carrier for multidrug and heavy metal detoxification. J. Biol. Chem. 2002, 277, 5360–5368. [Google Scholar] [CrossRef] [PubMed]
  16. Liu, J.; Li, Y.; Wang, W.; Gai, J.; Li, Y. Genome-wide analysis of MATE transporters and expression patterns of a subgroup of MATE genes in response to aluminum toxicity in soybean. BMC Genom. 2016, 17, 223. [Google Scholar] [CrossRef] [PubMed]
  17. Li, N.; Meng, H.; Xing, H.; Liang, L.; Zhao, X.; Luo, K. Genome-wide analysis of MATE transporters and molecular characterization of aluminum resistance in Populus. J. Exp. Bot. 2017, 68, 5669–5683. [Google Scholar] [CrossRef] [PubMed]
  18. Rogers, E.E.; Wu, X.; Stacey, G.; Nguyen, H.T. Two MATE proteins play a role in iron efficiency in soybean. J. Plant Physiol. 2009, 166, 1453–1459. [Google Scholar] [CrossRef]
  19. Zhou, Y.; Wang, Z.; Gong, L.; Chen, A.; Liu, N.; Li, S.; Sun, H.; Yang, Z.; You, J. Functional characterization of three MATE genes in relation to aluminum-induced citrate efflux from soybean root. Plant Soil 2019, 443, 121–138. [Google Scholar] [CrossRef]
  20. Wei, Y.; Jiang, C.; Han, R.; Xie, Y.; Liu, L.; Yu, Y. Plasma membrane proteomic analysis by TMT-PRM provides insight into mechanisms of aluminum resistance in tamba black soybean roots tips. PeerJ 2020, 8, e9312. [Google Scholar] [CrossRef]
  21. Duan, W.; Lu, F.; Cui, Y.; Zhang, J.; Du, X.; Hu, Y.; Yan, Y. Genome-wide identification and characterisation of wheat MATE genes reveals their roles in aluminum tolerance. Int. J. Mol. Sci. 2022, 23, 4418. [Google Scholar] [CrossRef] [PubMed]
  22. Yang, J.L.; Fan, W.; Zheng, S.J. Mechanisms and regulation of aluminum-induced secretion of organic acid anions from plant roots. J. Zhejiang Univ.-Sci. B 2019, 20, 513. [Google Scholar] [CrossRef] [PubMed]
  23. Lu, P.; Magwanga, R.O.; Guo, X.; Kirungu, J.N.; Lu, H.; Cai, X.; Zhou, Z.; Wei, Y.; Wang, X.; Zhang, Z.; et al. Genome-wide analysis of multidrug and toxic compound extrusion (MATE) family in Gossypium raimondii and Gossypium arboreum and its expression analysis under salt, cadmium, and drought stress. G3 Genes Genomes Genet. 2018, 8, 2483–2500. [Google Scholar] [CrossRef] [PubMed]
  24. Melo, J.O.; Lana, U.G.; Pineros, M.A.; Alves, V.M.; Guimaraes, C.T.; Liu, J.; Zheng, Y.; Zhong, S.; Fei, Z.; Maron, L.G.; et al. Incomplete transfer of accessory loci influencing SbMATE expression underlies genetic background effects for aluminum tolerance in sorghum. Plant J. 2013, 73, 276–288. [Google Scholar] [CrossRef] [PubMed]
  25. Liu, J.; Magalhaes, J.V.; Shaff, J.; Kochian, L.V. Aluminum-activated citrate and malate transporters from the MATE and ALMT families function independently to confer Arabidopsis aluminum tolerance. Plant J. 2009, 57, 389–399. [Google Scholar] [CrossRef]
  26. Maron, L.G.; Pineros, M.A.; Guimaraes, C.T.; Magalhaes, J.V.; Pleiman, J.K.; Mao, C.; Shaff, J.; Belicuas, S.N.J.; Kochian, L.V. Two functionally distinct members of the MATE (multi-drug and toxic compound extrusion) family of transporters potentially underlie two major aluminum tolerance QTLs in maize. Plant J. 2010, 61, 728–740. [Google Scholar] [CrossRef] [PubMed]
  27. Yang, X.Y.; Yang, J.L.; Zhou, Y.; Pineros, M.A.; Kochian, L.V.; Li, G.X.; Zheng, S.J. A de novo synthesis citrate transporter, Vigna umbellata multidrug and toxic compound extrusion, implicates in Al-activated citrate efflux in rice bean (Vigna umbellata) root apex. Plant Cell Environ. 2011, 34, 2138–2148. [Google Scholar] [CrossRef]
  28. Yokosho, K.; Yamaji, N.; Ma, J.F. An Al-inducible MATE gene is involved in external detoxification of Al in rice. Plant J. 2011, 68, 1061–1069. [Google Scholar] [CrossRef]
  29. Qiu, W.; Wang, N.; Dai, J.; Wang, T.; Kochian, L.V.; Liu, J.; Zuo, Y. AhFRDL1-mediated citrate secretion contributes to adaptation to iron deficiency and aluminum stress in peanuts. J. Exp. Bot. 2019, 70, 2873–2886. [Google Scholar] [CrossRef]
  30. Kuroda, T.; Tsuchiya, T. Multidrug efflux transporters in the MATE family. BBA-Proteins Proteom. 2009, 1794, 763–768. [Google Scholar] [CrossRef]
  31. Liu, M.Y.; Chen, W.W.; Xu, J.M.; Fan, W.; Yang, J.L.; Zheng, S.J. The role of VuMATE1 expression in aluminum-inducible citrate secretion in rice bean (Vigna umbellata) roots. J. Exp. Bot. 2013, 64, 1795–1804. [Google Scholar] [CrossRef] [PubMed]
  32. Liu, M.Y.; Lou, H.Q.; Chen, W.W.; Piñeros, M.A.; Xu, J.M.; Fan, W.; Kochian, L.V.; Zheng, S.J.; Yang, J.L. Two citrate transporters coordinately regulate citrate secretion from rice bean root tip under aluminum stress. Plant Cell Environ. 2018, 41, 809–822. [Google Scholar] [CrossRef] [PubMed]
  33. Sawaki, Y.; Kihara-Doi, T.; Kobayashi, Y.; Nishikubo, N.; Kawazu, T.; Kobayashi, Y.; Nishikubo, N.; Kawazu, T.; Kobayashi, Y.; Koyama, H.; et al. Characterization of Al-responsive citrate excretion and citrate-transporting MATEs in Eucalyptus camaldulensis. Planta 2013, 237, 979–989. [Google Scholar] [CrossRef] [PubMed]
  34. Lei, G.J.; Yokosho, K.; Yamaji, N.; Ma, J.F. Two MATE transporters with different subcellular localization are involved in Al tolerance in buckwheat. Plant Cell Physiol. 2017, 58, 2179–2189. [Google Scholar] [CrossRef] [PubMed]
  35. Wu, X.; Li, R.; Shi, J.; Wang, J.; Sun, Q.; Zhang, H.; Xing, Y.; Qi, Y.; Zhang, N.; Guo, Y.D. Brassica oleracea MATE encodes a citrate transporter and enhances aluminum tolerance in Arabidopsis thaliana. Plant Cell Physiol. 2014, 55, 1426–1436. [Google Scholar] [CrossRef] [PubMed]
  36. Wang, H.; Ji, F.; Zhang, Y.; Hou, J.; Liu, W.; Huang, J.; Liang, W. Interactions between hydrogen sulphide and nitric oxide regulate two soybean citrate transporters during the alleviation of aluminum toxicity. Plant Cell Environ. 2019, 42, 2340–2356. [Google Scholar] [CrossRef] [PubMed]
  37. Wilkins, M.R.; Gasteiger, E.; Bairoch, A.; Sanchez, J.C.; Williams, K.L.; Appel, R.D.; Hochstrasser, D.F. Protein Identification and Analysis Tools in the ExPASy Server; Methods in Molecular Biology; Humana Press: Clifton, NJ, USA, 1999; Volume 112, pp. 531–552. [Google Scholar] [CrossRef]
  38. Tang, R.; Lan, P.; Ding, C.; Wang, J.; Zhang, T.; Wang, X. A new perspective on the toxicity of arsenic-contaminated soil: Tandem mass tag proteomics and metabolomics in earthworms. J. Hazard. Mater. 2020, 398, 122825. [Google Scholar] [CrossRef]
  39. Kumar, L.; Futschik, M.E. Mfuzz: A software package for soft clustering of microarray data. Bioinformation 2007, 2, 5–7. [Google Scholar] [CrossRef]
Figure 1. The phylogenetic tree of the MATE (multidrug and toxic compound extrusion) family from Arabidopsis thaliana, Oryza sativa, and Glycine max. The tree was constructed with MEGA 6.0 using the maximum likelihood (ML) method. Bootstrap values in percentages are 1000 replicates. Different subfamilies are highlighted using different colors: group I in red, group II in orange, group III in deep yellow, group IV in green, and group V in blue.
Figure 1. The phylogenetic tree of the MATE (multidrug and toxic compound extrusion) family from Arabidopsis thaliana, Oryza sativa, and Glycine max. The tree was constructed with MEGA 6.0 using the maximum likelihood (ML) method. Bootstrap values in percentages are 1000 replicates. Different subfamilies are highlighted using different colors: group I in red, group II in orange, group III in deep yellow, group IV in green, and group V in blue.
Ijms 25 03711 g001
Figure 2. Gene structure, domain, and conserved motif analysis of GmMATE genes. (A) Distributions of conserved motifs in GmMATE genes. The sequence information of the motifs was listed in Table S2. (B) MATE and MATE-like domains of GmMATE genes. (C) Introns and exons on GmMATE genes.
Figure 2. Gene structure, domain, and conserved motif analysis of GmMATE genes. (A) Distributions of conserved motifs in GmMATE genes. The sequence information of the motifs was listed in Table S2. (B) MATE and MATE-like domains of GmMATE genes. (C) Introns and exons on GmMATE genes.
Ijms 25 03711 g002
Figure 3. Chromosomal location of GmMATE genes. Chr01–20 represent the 20 chromosomes of soybean.
Figure 3. Chromosomal location of GmMATE genes. Chr01–20 represent the 20 chromosomes of soybean.
Ijms 25 03711 g003
Figure 4. The expression of GmMATE genes in Tamba black soybean under Al stress. (A) The heatmap of MATE gene expression in neutral control (NC), acidic control (AC), low dose (LD, 10 μmol/L), and high dose (HD, 50 μmol/L) AlCl3 groups. (B) Time series analysis of GmMATE genes under Al stress. (C,D) Heatmap of the expression of genes belonging to cluster 1 and cluster 9.
Figure 4. The expression of GmMATE genes in Tamba black soybean under Al stress. (A) The heatmap of MATE gene expression in neutral control (NC), acidic control (AC), low dose (LD, 10 μmol/L), and high dose (HD, 50 μmol/L) AlCl3 groups. (B) Time series analysis of GmMATE genes under Al stress. (C,D) Heatmap of the expression of genes belonging to cluster 1 and cluster 9.
Ijms 25 03711 g004
Figure 5. The structure and phylogenetic analysis of the GmMATE13 and GmMATE75 proteins in TBS. (A) Predicted 3D structure of GmMATE13. (B) Predicted 3D structure of GmMATE75. (C) Phylogenetic tree of GmMATE13 and GmMATE75 proteins.
Figure 5. The structure and phylogenetic analysis of the GmMATE13 and GmMATE75 proteins in TBS. (A) Predicted 3D structure of GmMATE13. (B) Predicted 3D structure of GmMATE75. (C) Phylogenetic tree of GmMATE13 and GmMATE75 proteins.
Ijms 25 03711 g005
Figure 6. GmMATE13 and GmMATE75 expression pattern upon Al stress. (A,B) Relative expression of GmMATE13 and GmMATE75 treated with gradient AlCl3 concentration for 24 h. (C,D) Relative expression of GmMATE13 and GmMATE75 treated with 50 µM AlCl3 at various times of exposure. (E,F) Expression level of GmMATE13 and GmMATE75 treated with different metal ions for 24 h. CK was the untreated group. (G,H) Expression pattern of GmMATE13 and GmMATE75 in different plant organs, including roots (R), stems (S), leaves (L), and cotyledons (C). Data shown as mean ± SEM of n = 3 independent experiments and was analyzed using one-way ANOVA with Dunnett’s multiple comparisons test. Different letters above columns indicate significance at p < 0.05.
Figure 6. GmMATE13 and GmMATE75 expression pattern upon Al stress. (A,B) Relative expression of GmMATE13 and GmMATE75 treated with gradient AlCl3 concentration for 24 h. (C,D) Relative expression of GmMATE13 and GmMATE75 treated with 50 µM AlCl3 at various times of exposure. (E,F) Expression level of GmMATE13 and GmMATE75 treated with different metal ions for 24 h. CK was the untreated group. (G,H) Expression pattern of GmMATE13 and GmMATE75 in different plant organs, including roots (R), stems (S), leaves (L), and cotyledons (C). Data shown as mean ± SEM of n = 3 independent experiments and was analyzed using one-way ANOVA with Dunnett’s multiple comparisons test. Different letters above columns indicate significance at p < 0.05.
Ijms 25 03711 g006
Figure 7. Subcellular localization of the GmMATE13 and GmMATE75 proteins; the images were captured with Zeiss LSM 900 confocal microscopy and the scale bar was 20 µm.
Figure 7. Subcellular localization of the GmMATE13 and GmMATE75 proteins; the images were captured with Zeiss LSM 900 confocal microscopy and the scale bar was 20 µm.
Ijms 25 03711 g007
Figure 8. The function of GmMATE13 and GmMATE75 on Al resistance. (A) Expression of GmMATE13 and GmMATE75 in WT and two complementary lines (CE1 and CE2) were detected by RT-PCR. (B) Phenotypic analysis of WT, atmate, GmMATE13-CE, and GmMATE75-CE, scale bar was 1 cm. (C) Relative root elongation of the plants treated with 50 μM AlCl3 for 7 days. (D) Evans blue and Chrome Azurol S staining of the root tips treated with 50 μM AlCl3 for 24 h, scale bar was 0.5 mm. (E) Citrate secretion of the Arabidopsis roots treated with 50 AlCl3 Al for 24 h. Data shown as mean ± SEM of n = 4 independent experiments and was analyzed using one-way ANOVA with Dunnett’s multiple comparisons test. Different letters above columns indicate significance at p < 0.05.
Figure 8. The function of GmMATE13 and GmMATE75 on Al resistance. (A) Expression of GmMATE13 and GmMATE75 in WT and two complementary lines (CE1 and CE2) were detected by RT-PCR. (B) Phenotypic analysis of WT, atmate, GmMATE13-CE, and GmMATE75-CE, scale bar was 1 cm. (C) Relative root elongation of the plants treated with 50 μM AlCl3 for 7 days. (D) Evans blue and Chrome Azurol S staining of the root tips treated with 50 μM AlCl3 for 24 h, scale bar was 0.5 mm. (E) Citrate secretion of the Arabidopsis roots treated with 50 AlCl3 Al for 24 h. Data shown as mean ± SEM of n = 4 independent experiments and was analyzed using one-way ANOVA with Dunnett’s multiple comparisons test. Different letters above columns indicate significance at p < 0.05.
Ijms 25 03711 g008
Disclaimer/Publisher’s Note: The statements, opinions and data contained in all publications are solely those of the individual author(s) and contributor(s) and not of MDPI and/or the editor(s). MDPI and/or the editor(s) disclaim responsibility for any injury to people or property resulting from any ideas, methods, instructions or products referred to in the content.

Share and Cite

MDPI and ACS Style

Gao, P.; Han, R.; Xu, H.; Wei, Y.; Yu, Y. Identification of MATE Family and Characterization of GmMATE13 and GmMATE75 in Soybean’s Response to Aluminum Stress. Int. J. Mol. Sci. 2024, 25, 3711. https://doi.org/10.3390/ijms25073711

AMA Style

Gao P, Han R, Xu H, Wei Y, Yu Y. Identification of MATE Family and Characterization of GmMATE13 and GmMATE75 in Soybean’s Response to Aluminum Stress. International Journal of Molecular Sciences. 2024; 25(7):3711. https://doi.org/10.3390/ijms25073711

Chicago/Turabian Style

Gao, Pengxiang, Rongrong Han, Hui Xu, Yunmin Wei, and Yongxiong Yu. 2024. "Identification of MATE Family and Characterization of GmMATE13 and GmMATE75 in Soybean’s Response to Aluminum Stress" International Journal of Molecular Sciences 25, no. 7: 3711. https://doi.org/10.3390/ijms25073711

APA Style

Gao, P., Han, R., Xu, H., Wei, Y., & Yu, Y. (2024). Identification of MATE Family and Characterization of GmMATE13 and GmMATE75 in Soybean’s Response to Aluminum Stress. International Journal of Molecular Sciences, 25(7), 3711. https://doi.org/10.3390/ijms25073711

Note that from the first issue of 2016, this journal uses article numbers instead of page numbers. See further details here.

Article Metrics

Back to TopTop