Cocaine-Induced Microglial Impairment and Its Rehabilitation by PLX-PAD Cell Therapy
Abstract
1. Introduction
2. Results
2.1. Maintenance Stage—Iba-1 Levels in the NAc and DG and Behavioral Assessment
2.1.1. Cocaine-Trained Rats Discriminate Between Active and Demo Levers
2.1.2. Iba-1 Levels Decreased in the Nucleus Accumbens
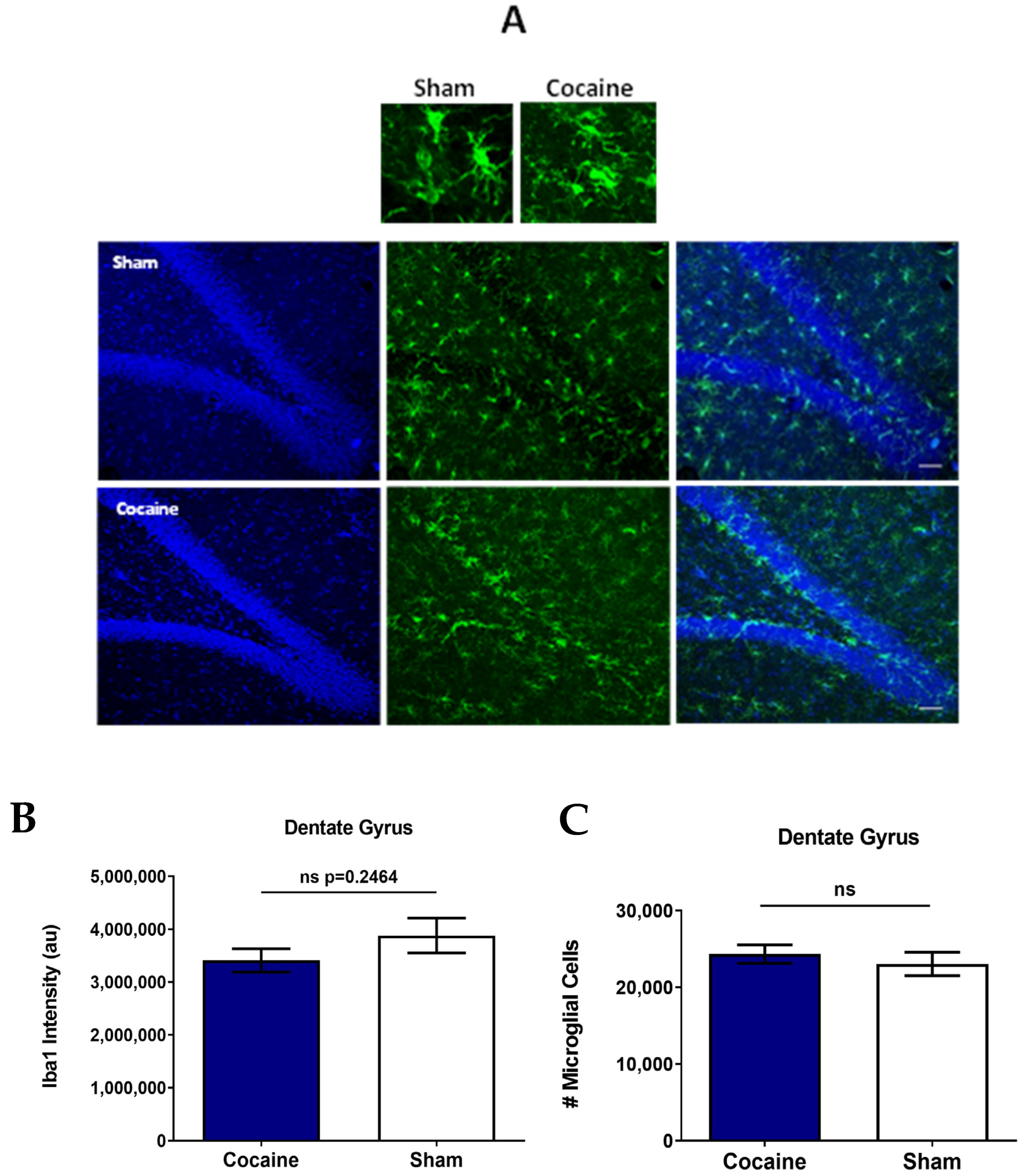
2.1.3. Iba-1 Levels Did Not Decrease in the Dentate Gyrus
2.2. PLX-PAD Cells Attenuate Cocaine Craving in a Self-Administration Model
2.3. Iba-1 Levels After Cocaine Extinction Training and Reinstatement Test
2.3.1. Iba-1 Levels Decreased in the Nucleus Accumbens
2.3.2. Iba-1 Levels Decreased in the Dentate Gyrus
2.4. Soma Area of Microglial Cells in the Dentate Gyrus and the Nucleus Accumbens by Groups and Treatments
2.4.1. Soma Area and Branches in the Nucleus Accumbens
2.4.2. Soma Area and Branches in the Dentate Gyrus
3. Discussion
4. Materials and Methods
4.1. Subjects
4.2. Intravenous Catheterization
4.3. Cocaine Self-Administration
4.4. Cocaine Extinction and Reinstatement to Cocaine
4.5. Intranasal Administration
4.6. Microglial Iba-1 Assessment
4.6.1. Microglial Iba-1 Staining
4.6.2. Iba-1 Immunohistochemistry Analysis
4.7. Microscope
4.8. Image Analysis
4.9. Statistical Analysis
5. Patents
Author Contributions
Funding
Institutional Review Board Statement
Informed Consent Statement
Data Availability Statement
Acknowledgments
Conflicts of Interest
References
- Ponomarev, E.D.; Veremeyko, T.; Barteneva, N.; Krichevsky, A.M.; Weiner, H.L. MicroRNA-124 Promotes Microglia Quiescence and Suppresses EAE by Deactivating Macrophages via the C/EBP-α-PU.1 Pathway. Nat. Med. 2011, 17, 64–70. [Google Scholar] [CrossRef] [PubMed]
- Zhao, H.; Garton, T.; Keep, R.F.; Hua, Y.; Xi, G. Microglia/Macrophage Polarization After Experimental Intracerebral Hemorrhage. Transl. Stroke Res. 2015, 39, 151–170. [Google Scholar] [CrossRef] [PubMed]
- Lopes, F.S.R.; Giardini, A.C.; Sant’Anna, M.B.; Kimura, L.F.; Bufalo, M.C.; Vigerelli, H.; Zambelli, V.O.; Picolo, G. Crotalphine Modulates Microglia M1/M2 Phenotypes and Induces Spinal Analgesia Mediated by Opioid-Cannabinoid Systems. Int. J. Mol. Sci. 2022, 23, 11571. [Google Scholar] [CrossRef]
- Lawson, L.J.; Perry, V.H.; Dri, P.; Gordon, S. Heterogeneity in the Distribution and Morphology of Microglia in the Normal Adult Mouse Brain. Neuroscience 1990, 39, 151–170. [Google Scholar] [CrossRef]
- Wang, C.; Yue, H.; Hu, Z.; Shen, Y.; Ma, J.; Li, J.; Wang, X.D.; Wang, L.; Sun, B.; Shi, P.; et al. Microglia Mediate Forgetting via Complement-Dependent Synaptic Elimination. Science 2020, 367, 688–694. [Google Scholar] [CrossRef]
- Adeluyi, A.; Guerin, L.; Fisher, M.L.; Galloway, A.; Cole, R.D.; Chan, S.S.L.; Wyatt, M.D.; Davis, S.W.; Freeman, L.R.; Ortinski, P.I.; et al. Microglia Morphology and Proinflammatory Signaling in the Nucleus Accumbens during Nicotine Withdrawal. Sci. Adv. 2019, 5, eaax7031. [Google Scholar] [CrossRef]
- Jung, Y.J.; Chung, W.S. Phagocytic Roles of Glial Cells in Healthy and Diseased Brains. Biomol. Ther. 2018, 26, 350–357. [Google Scholar] [CrossRef]
- Paolicelli, R.C.; Bolasco, G.; Pagani, F.; Maggi, L.; Scianni, M.; Panzanelli, P.; Giustetto, M.; Ferreira, T.A.; Guiducci, E.; Dumas, L.; et al. Synaptic Pruning by Microglia Is Necessary for Normal Brain Development. Science 2011, 333, 1456–1458. [Google Scholar] [CrossRef]
- Schafer, D.P.; Lehrman, E.K.; Kautzman, A.G.; Koyama, R.; Mardinly, A.R.; Yamasaki, R.; Ransohoff, R.M.; Greenberg, M.E.; Barres, B.A.; Stevens, B. Microglia Sculpt Postnatal Neural Circuits in an Activity and Complement-Dependent Manner. Neuron 2012, 74, 691–705. [Google Scholar] [CrossRef]
- Elkabes, S.; DiCicco-Bloom, E.M.; Black, I.B. Brain Microglia/Macrophages Express Neurotrophins That Selectively Regulate Microglial Proliferation and Function. J. Neurosci. 1996, 16, 2508–2521. [Google Scholar] [CrossRef]
- Parkhurst, C.N.; Yang, G.; Ninan, I.; Savas, J.N.; Yates, J.R.; Lafaille, J.J.; Hempstead, B.L.; Littman, D.R.; Gan, W.B. Microglia Promote Learning-Dependent Synapse Formation through Brain-Derived Neurotrophic Factor. Cell 2013, 155, 1596–1609. [Google Scholar] [CrossRef] [PubMed]
- Noonan, M.A.; Bulin, S.E.; Fuller, D.C.; Eisch, A.J. Reduction of Adult Hippocampal Neurogenesis Confers Vulnerability in an Animal Model of Cocaine Addiction. J. Neurosci. 2010, 30, 304–315. [Google Scholar] [CrossRef] [PubMed]
- Ngozi, Z.; Bolton, J.L. Microglia Don’t Treat All Neurons the Same: The Importance of Neuronal Subtype in Microglia-Neuron Interactions in the Developing Hypothalamus. Front. Cell. Neurosci. 2022, 16, 867217. [Google Scholar] [CrossRef]
- Guedes, J.R.; Ferreira, P.A.; Costa, J.M.; Cardoso, A.L.; Peça, J. Microglia-Dependent Remodeling of Neuronal Circuits. J. Neurochem. 2022, 163, 74–93. [Google Scholar] [CrossRef]
- Duman, C.H.; Duman, R.S. Spine Synapse Remodeling in the Pathophysiology and Treatment of Depression. Neurosci. Lett. 2015, 601, 20–29. [Google Scholar] [CrossRef]
- Sheline, Y.I.; Liston, C.; McEwen, B.S. Parsing the Hippocampus in Depression: Chronic Stress, Hippocampal Volume, and Major Depressive Disorder. Biol. Psychiatry 2019, 85, 436–438. [Google Scholar] [CrossRef]
- Berríos-Cárcamo, P.; Quezada, M.; Quintanilla, M.E.; Morales, P.; Ezquer, M.; Herrera-Marschitz, M.; Israel, Y.; Ezquer, F. Oxidative Stress and Neuroinflammation as a Pivot in Drug Abuse. A Focus on the Therapeutic Potential of Antioxidant and Anti-Inflammatory Agents and Biomolecules. Antioxidants 2020, 9, 830. [Google Scholar] [CrossRef]
- Northcutt, A.L.; Hutchinson, M.R.; Wang, X.; Baratta, M.V.; Hiranita, T.; Cochran, T.A.; Pomrenze, M.B.; Galer, E.L.; Kopajtic, T.A.; Li, C.M.; et al. DAT Isn’t All That: Cocaine Reward and Reinforcement Requires Toll Like Receptor 4 Signaling. Mol. Psychiatry 2015, 20, 1525–1537. [Google Scholar] [CrossRef]
- Periyasamy, P.; Liao, K.; Kook, Y.H.; Niu, F.; Callen, S.E.; Guo, M.L.; Buch, S. Cocaine-Mediated Downregulation of MiR-124 Activates Microglia by Targeting KLF4 and TLR4 Signaling. Mol. Neurobiol. 2017, 55, 3196–3210. [Google Scholar] [CrossRef]
- Siciliano, C.A.; Fordahl, S.C.; Jones, S.R. Cocaine Self-Administration Produces Long-Lasting Alterations in Dopamine Transporter Responses to Cocaine. J. Neurosci. 2016, 36, 7807–7816. [Google Scholar] [CrossRef]
- Brown, K.T.; Levis, S.C.; O’Neill, C.E.; Northcutt, A.L.; Fabisiak, T.J.; Watkins, L.R.; Bachtell, R.K. Innate Immune Signaling in the Ventral Tegmental Area Contributes to Drug-Primed Reinstatement of Cocaine Seeking. Brain Behav. Immun. 2018, 67, 130–138. [Google Scholar] [CrossRef] [PubMed]
- Kreisel, T.; Wolf, B.; Keshet, E.; Licht, T. Unique Role for Dentate Gyrus Microglia in Neuroblast Survival and in VEGF-Induced Activation. Glia 2019, 67, 594–618. [Google Scholar] [CrossRef] [PubMed]
- van Velthoven, C.T.J.; Kavelaars, A.; van Bel, F.; Heijnen, C.J. Mesenchymal Stem Cell Treatment after Neonatal Hypoxic-Ischemic Brain Injury Improves Behavioral Outcome and Induces Neuronal and Oligodendrocyte Regeneration. Brain Behav. Immun. 2010, 24, 387–393. [Google Scholar] [CrossRef] [PubMed]
- Araos, P.; Pedraz, M.; Serrano, A.; Lucena, M.; Barrios, V.; García-Marchena, N.; Campos-Cloute, R.; Ruiz, J.J.; Romero, P.; Suárez, J.; et al. Plasma Profile of Pro-Inflammatory Cytokines and Chemokines in Cocaine Users under Outpatient Treatment: Influence of Cocaine Symptom Severity and Psychiatric Co-Morbidity. Addict. Biol. 2015, 20, 756–772. [Google Scholar] [CrossRef] [PubMed]
- Kwon, H.S.; Koh, S.H. Neuroinflammation in Neurodegenerative Disorders: The Roles of Microglia and Astrocytes. Transl. Neurodegener. 2020, 9, 42. [Google Scholar] [CrossRef]
- Calsolaro, V.; Edison, P. Neuroinflammation in Alzheimer’s Disease: Current Evidence and Future Directions. Alzheimers. Dement. 2016, 12, 719–732. [Google Scholar] [CrossRef]
- Deora, V.; Lee, J.D.; Albornoz, E.A.; McAlary, L.; Jagaraj, C.J.; Robertson, A.A.B.; Atkin, J.D.; Cooper, M.A.; Schroder, K.; Yerbury, J.J.; et al. The Microglial NLRP3 Inflammasome Is Activated by Amyotrophic Lateral Sclerosis Proteins. Glia 2020, 68, 407–421. [Google Scholar] [CrossRef]
- Wu, J.; Zhao, Z.; Kumar, A.; Lipinski, M.M.; Loane, D.J.; Stoica, B.A.; Faden, A.I. Endoplasmic Reticulum Stress and Disrupted Neurogenesis in the Brain Are Associated with Cognitive Impairment and Depressive-Like Behavior after Spinal Cord Injury. J. Neurotrauma 2016, 33, 1919–1935. [Google Scholar] [CrossRef]
- McGrath, A.G.; Briand, L.A. A Potential Role for Microglia in Stress- and Drug-Induced Plasticity in the Nucleus Accumbens: A Mechanism for Stress-Induced Vulnerability to Substance Use Disorder. Neurosci. Biobehav. Rev. 2019, 107, 360–369. [Google Scholar] [CrossRef]
- Liao, K.; Guo, M.; Niu, F.; Yang, L.; Callen, S.E.; Buch, S. Cocaine-Mediated Induction of Microglial Activation Involves the ER Stress-TLR2 Axis. J. Neuroinflamm. 2016, 13, 33. [Google Scholar] [CrossRef]
- Sudai, E.; Croitoru, O.; Shaldubina, A.; Abraham, L.; Gispan, I.; Flaumenhaft, Y.; Roth-Deri, I.; Kinor, N.; Aharoni, S.; Ben-Tzion, M.; et al. High Cocaine Dosage Decreases Neurogenesis in the Hippocampus and Impairs Working Memory. Addict. Biol. 2011, 16, 251–260. [Google Scholar] [CrossRef] [PubMed]
- Pe’er-Nissan, H.; Ahdoot-Levi, H.; Betzer, O.; Itzhak, P.S.; Shraga-Heled, N.; Gispan, I.; Motiei, M.; Doroshev, A.; Anker, Y.; Popovtzer, R.; et al. Placenta-Derived Mesenchymal-like Adherent Stromal Cells as an Effective Cell Therapy for Cocaine Addiction in a Rat Model. Pharmaceutics 2022, 14, 1311. [Google Scholar] [CrossRef] [PubMed]
- Frick, L.R.; Williams, K.; Pittenger, C. Microglial Dysregulation in Psychiatric Disease. Clin. Dev. Immunol. 2013, 2013, 608654. [Google Scholar] [CrossRef] [PubMed]
- Ohsawa, K.; Imai, Y.; Kanazawa, H.; Sasaki, Y.; Kohsaka, S. Involvement of Iba1 in Membrane Ruffling and Phagocytosis of Macrophages/Microglia. J. Cell Sci. 2000, 113, 3073–3084. [Google Scholar] [CrossRef] [PubMed]
- Ferrara, N.C.; Trask, S.; Yan, L.; Padival, M.; Helmstetter, F.J.; Rosenkranz, J.A. Isolation Driven Changes in Iba1-Positive Microglial Morphology Are Associated with Social Recognition Memory in Adults and Adolescents. Neurobiol. Learn. Mem. 2022, 192, 107626. [Google Scholar] [CrossRef]
- Burkovetskaya, M.E.; Small, R.; Guo, L.; Buch, S.; Guo, M.L. Cocaine Self-Administration Differentially Activates Microglia in the Mouse Brain. Neurosci. Lett. 2020, 728, 134951. [Google Scholar] [CrossRef]
- Bisht, K.; Sharma, K.P.; Lecours, C.; Sánchez, M.G.; El Hajj, H.; Milior, G.; Olmos-Alonso, A.; Gómez-Nicola, D.; Luheshi, G.; Vallières, L.; et al. Dark Microglia: A New Phenotype Predominantly Associated with Pathological States. Glia 2016, 64, 826–839. [Google Scholar] [CrossRef]
- Catale, C.; Bussone, S.; Lo Iacono, L.; Carola, V. Microglial Alterations Induced by Psychoactive Drugs: A Possible Mechanism in Substance Use Disorder? Semin. Cell Dev. Biol. 2019, 94, 164–175. [Google Scholar] [CrossRef]
- Chivero, E.T.; Liao, K.; Niu, F.; Tripathi, A.; Tian, C.; Buch, S.; Hu, G. Engineered Extracellular Vesicles Loaded With MiR-124 Attenuate Cocaine-Mediated Activation of Microglia. Front. Cell Dev. Biol. 2020, 8, 573. [Google Scholar] [CrossRef]
- da Silva, M.C.M.; Gomes, G.F.; de Barros Fernandes, H.; da Silva, A.M.; Teixeira, A.L.; Moreira, F.A.; de Miranda, A.S.; de Oliveira, A.C.P. Inhibition of CSF1R, a Receptor Involved in Microglia Viability, Alters Behavioral and Molecular Changes Induced by Cocaine. Sci. Rep. 2021, 11, 15989. [Google Scholar] [CrossRef]
- Israel, Y.; Ezquer, F.; Quintanilla, M.E.; Morales, P.; Ezquer, M.; Herrera-Marschitz, M. Intracerebral Stem Cell Administration Inhibits Relapse-like Alcohol Drinking in Rats. Alcohol Alcohol. 2017, 52, 1–4. [Google Scholar] [CrossRef] [PubMed]
- Valles, G.; Huebschman, J.L.; Chow, E.; Kelly, C.; Guo, Y.; Smith, L.N. Jugular Vein Catheter Design and Cocaine Self-Administration Using Mice: A Comprehensive Method. Front. Behav. Neurosci. 2022, 16, 880845. [Google Scholar] [CrossRef] [PubMed]
- Roberts, D.C.S.; Gabriele, A.; Zimmer, B.A. Conflation of Cocaine Seeking and Cocaine Taking Responses in IV Self-Administration Experiments in Rats: Methodological and Interpretational Considerations. Neurosci. Biobehav. Rev. 2013, 37, 2026–2036. [Google Scholar] [CrossRef] [PubMed]
- Jarvis, R.; Tamashiro-Orrego, A.; Promes, V.; Tu, L.; Shi, J.; Yang, Y. Cocaine Self-Administration and Extinction Inversely Alter Neuron to Glia Exosomal Dynamics in the Nucleus Accumbens. Front. Cell. Neurosci. 2020, 13, 581. [Google Scholar] [CrossRef]
- Castillo-Melendez, M.; Yawno, T.; Jenkin, G.; Miller, S.L. Stem Cell Therapy to Protect and Repair the Developing Brain: A Review of Mechanisms of Action of Cord Blood and Amnion Epithelial Derived Cells. Front. Neurosci. 2013, 7, 194. [Google Scholar] [CrossRef]
- Ding, M.; Shen, Y.; Wang, P.; Xie, Z.; Xu, S.; Zhu, Z.Y.; Wang, Y.; Lyu, Y.; Wang, D.; Xu, L.; et al. Exosomes Isolated From Human Umbilical Cord Mesenchymal Stem Cells Alleviate Neuroinflammation and Reduce Amyloid-Beta Deposition by Modulating Microglial Activation in Alzheimer’s Disease. Neurochem. Res. 2018, 43, 2165–2177. [Google Scholar] [CrossRef]
- Ezquer, F.; Morales, P.; Quintanilla, M.E.; Santapau, D.; Lespay-Rebolledo, C.; Ezquer, M.; Herrera-Marschitz, M.; Israel, Y. Intravenous Administration of Anti-Inflammatory Mesenchymal Stem Cell Spheroids Reduces Chronic Alcohol Intake and Abolishes Binge-Drinking. Sci. Rep. 2018, 8, 4325. [Google Scholar] [CrossRef]
- Papait, A.; Vertua, E.; Magatti, M.; Ceccariglia, S.; De Munari, S.; Silini, A.R.; Sheleg, M.; Ofir, R.; Parolini, O. Mesenchymal Stromal Cells from Fetal and Maternal Placenta Possess Key Similarities and Differences: Potential Implications for Their Applications in Regenerative Medicine. Cells 2020, 9, 127. [Google Scholar] [CrossRef]
- Roy, R.; Brodarac, A.; Kukucka, M.; Kurtz, A.; Becher, P.M.; Jülke, K.; Choi, Y.H.; Pinzur, L.; Chajut, A.; Tschöpe, C.; et al. Cardioprotection by Placenta-Derived Stromal Cells in a Murine Myocardial Infarction Model. J. Surg. Res. 2013, 185, 70–83. [Google Scholar] [CrossRef]
- Zhuang, W.Z.; Lin, Y.H.; Su, L.J.; Wu, M.S.; Jeng, H.Y.; Chang, H.C.; Huang, Y.H.; Ling, T.Y. Mesenchymal Stem/Stromal Cell-Based Therapy: Mechanism, Systemic Safety and Biodistribution for Precision Clinical Applications. J. Biomed. Sci. 2021, 28, 1–38. [Google Scholar] [CrossRef]
- Tfilin, M.; Sudai, E.; Merenlender, A.; Gispan, I.; Yadid, G.; Turgeman, G. Mesenchymal Stem Cells Increase Hippocampal Neurogenesis and Counteract Depressive-like Behavior. Mol. Psychiatry 2010, 15, 1164–1175. [Google Scholar] [CrossRef] [PubMed]
- Di Chiara, G. Nucleus Accumbens Shell and Core Dopamine: Differential Role in Behavior and Addiction. Behav. Brain Res. 2002, 137, 75–114. [Google Scholar] [CrossRef] [PubMed]
- McGlinchey, E.M.; Aston-Jones, G. Dorsal Hippocampus Drives Context-Induced Cocaine Seeking via Inputs to Lateral Septum. Neuropsychopharmacology 2018, 43, 987–1000. [Google Scholar] [CrossRef]
- Wang, L.; Ling, H.; He, H.; Hu, N.; Xiao, L.; Zhang, Y.; Xie, L.; You, Z. Dysfunctional synaptic pruning by microglia correlates with cognitive impairment in sleep-deprived mice: Involvement of CX3CR1 signaling. Neurobiol. Stress 2023, 25, 100553. [Google Scholar] [CrossRef]
- Castilla-Ortega, E.; Santín, L.J. Adult Hippocampal Neurogenesis as a Target for Cocaine Addiction: A Review of Recent Developments. Curr. Opin. Pharmacol. 2019, 50, 109–116. [Google Scholar] [CrossRef]
- Kim, S.U.; De Vellis, J. Microglia in Health and Disease. J. Neurosci. Res. 2005, 81, 302–313. [Google Scholar] [CrossRef]
- Lituma, P.J.; Woo, E.; O’hara, B.F.; Castillo, P.E.; Sibinga, N.E.S.; Nandi, S.; Purpura, D.P. Altered Synaptic Connectivity and Brain Function in Mice Lacking Microglial Adapter Protein Iba1. Proc. Natl. Acad. Sci. USA 2021, 118, e2115539118. [Google Scholar] [CrossRef]
- Tan, Y.L.; Yuan, Y.; Tian, L. Microglial regional heterogeneity and its role in the brain. Mol. Psychiatry 2019, 252, 351–367. [Google Scholar] [CrossRef]
- Stratoulias, V.; Luis Venero, J.; Tremblay, M.-È.; Joseph, B. Microglial Subtypes: Diversity within the Microglial Community. EMBO J. 2019, 38, e101997. [Google Scholar] [CrossRef]
- Amaral, I.M.; Hofer, A.; Rawas, R. El Is It Possible to Shift from Down to Top Rank? A Focus on the Mesolimbic Dopaminergic System and Cocaine Abuse. Biomedicines 2021, 9, 877. [Google Scholar] [CrossRef]










| Maintenance | Extinction Training and Reinstatement | |||||
|---|---|---|---|---|---|---|
| Cocaine-Trained Rats Treated Vehicle | Cocaine-Trained Rats Treated Vehicle | Cocaine-Trained Rats Treated PLX-PAD | ||||
| Nucleus Accumbens | Dentate Gyrus | Nucleus Accumbens | Dentate Gyrus | Nucleus Accumbens | Dentate Gyrus | |
| #Cells | unchanged | unchanged | unchanged | unchanged | unchanged | unchanged |
| Iba-1 | decrease | unchanged | decrease | decrease | like Sham | like Sham |
| Soma area | decrease | unchanged | decrease | decrease | like Sham | like Sham |
| Branches | unchanged | unchanged | decrease | increase | increase | like Sham |
| Lever presses | - | - | increase | like Sham | ||
Disclaimer/Publisher’s Note: The statements, opinions and data contained in all publications are solely those of the individual author(s) and contributor(s) and not of MDPI and/or the editor(s). MDPI and/or the editor(s) disclaim responsibility for any injury to people or property resulting from any ideas, methods, instructions or products referred to in the content. |
© 2024 by the authors. Licensee MDPI, Basel, Switzerland. This article is an open access article distributed under the terms and conditions of the Creative Commons Attribution (CC BY) license (https://creativecommons.org/licenses/by/4.0/).
Share and Cite
Pe’er-Nissan, H.; Shirel Itzhak, P.; Gispan, I.; Ofir, R.; Yadid, G. Cocaine-Induced Microglial Impairment and Its Rehabilitation by PLX-PAD Cell Therapy. Int. J. Mol. Sci. 2025, 26, 234. https://doi.org/10.3390/ijms26010234
Pe’er-Nissan H, Shirel Itzhak P, Gispan I, Ofir R, Yadid G. Cocaine-Induced Microglial Impairment and Its Rehabilitation by PLX-PAD Cell Therapy. International Journal of Molecular Sciences. 2025; 26(1):234. https://doi.org/10.3390/ijms26010234
Chicago/Turabian StylePe’er-Nissan, Hilla, Pnina Shirel Itzhak, Iris Gispan, Racheli Ofir, and Gal Yadid. 2025. "Cocaine-Induced Microglial Impairment and Its Rehabilitation by PLX-PAD Cell Therapy" International Journal of Molecular Sciences 26, no. 1: 234. https://doi.org/10.3390/ijms26010234
APA StylePe’er-Nissan, H., Shirel Itzhak, P., Gispan, I., Ofir, R., & Yadid, G. (2025). Cocaine-Induced Microglial Impairment and Its Rehabilitation by PLX-PAD Cell Therapy. International Journal of Molecular Sciences, 26(1), 234. https://doi.org/10.3390/ijms26010234

