Abstract
The discovery of the Aleurocanthus cf. Aleurocanthus spiniferus (Tea spiny whitefly spiniferus morphotype; previously found in Tokyo) for the first time in Shizuoka Prefecture raised the possibility that this species had invaded Honshu Island, Japan. Unlike the allied species, Aleurocanthus spiniferus and A. camelliae, which have been intercepted from China to Japan, the origin of the current species remains unclear. Despite the status of this species as a minor pest on the ornamental plant, Eurya japonica, the cryptic diversity among the black spiny whitefly is fascinating to be elucidated, specifically how the primary endosymbiont of whiteflies, Portiera aleyrodidarum, coevolved and contributed to the classification of whiteflies. The current study examines the taxonomic status of five species of whiteflies, i.e., A. spiniferus (Quaintance), Aleurocanthus aff. A. camelliae, Aleurocanthus cf. A. spiniferus, A. camelliae Kanmiya and Kasai, Aleurotrachelus camelliae Kuwana, and A. ishigakiensis Takahashi. Using consortium molecular typing targeting mitochondrial DNA (COI and 16S of mitoribosome), the nuclear gene (ITS1), and the ribosomal gene of Portiera, the phylogenetic clustering analysis has been conducted and revealed that the genus Aleurotrachelus sensu lato was clustered together with Aleurocanthini Takahashi, 1954 stat. rev. and reinstated Crenidorsum ishigakiensis comb. nov. due to crescent-shaped scallops being clearly defined. The current study also unveiled several putative species in the A. spiniferus species complex, molecularly. In addition, the recombination event was not detected in Portiera but has been detected in the mtCOI genes of the A. spiniferus cryptic species and the A. woglumi sequences deposited in the NCBI database. The mitochondrial recombination gives an insight into the speciation process among this species complex.
1. Introduction
Cryptic speciation is a biological process that generates cryptic species, two or more taxa combined into a single species, which has not yet resulted in the appearance of discernible morphological characters, and they are genetically more similar than more typical, easily distinguishable species [1]. Such cryptic species are evolutionarily early forms [2,3] or perhaps the retention of a highly conserved morphology due to a stabilizing selection in homogenous habitats [4,5] which is often characterized by a poor dispersal ability [6,7]. Despite the fact that morphological-based species delimitation is a widely accepted framework in taxonomy, cryptic species eventually emerged as a significant biological issue, particularly concerning how to incorporate the idea of speciation into the taxonomy. The general lineage species concept (GLSC) assumed that speciation is fundamentally a process rather than an event [8,9], thus, “species” should be determined using the speciation evidence that is available from the particular species concept that is being studied. For instance, based on the phylogenetic species concept, “species” from such a cryptic diversity can be described solely by the monophyletic DNA sign as their speciation evidence [9,10,11,12,13]. At this point, the examination of the cryptic species required molecular typing to designate the putative distinct species among populations [14]. In the Aleyrodidae, some species seem to consist of a lot of cryptic diversity with more complex definitions such as Bemisia tabaci and A. camelliae Kanmiya and Kasai [15,16]. B. tabaci has long been considered a complex species and termed with several “biotypes” to designate whitefly populations. However, it was then considered a cryptic species complex, involving at least 39 morphologically indistinguishable species [15,17,18]. A similar case was recorded in A. spiniferus which consists of at least seven genetically distinct populations, including A. spiniferus, A. camelliae, and A. woglumi morphospecies [16,19]. These species were also categorized as the invasive pests of tea and citrus, necessitating an accurate identification for their detection and dispersal control.
The cryptic species problem in whitefly perhaps is also an indication of inadequate taxonomy [20] since it has long been suggested that the morphological characteristics of puparium appear to be non-genera specific and conflict with tribal circumscriptions [21]. Such a case is seen in the genus Aleurotrachelus Quaintance and Baker which is a polyphyletic group and shares similar traits with Cohicaleyrodes Bink-Moenen and Crenidorsum Russell [22,23]. Such a conflict is also found at the tribal level. Specifically, the tribe Aleurocanthini, which was initially proposed by Takahashi [24], consists of two allied genera, Aleurocanthus and Aleurotrachelus. Following the initial description, Miyatake [25] placed two more genera, Pentaleyrodes and Mixaleyrodes. Then, in 1990, David [26] revised the definition of the tribe Aleurocanthini as a group with many prominent spines on the dorsum. This definition resulted in the replacement of the genus Aleurotrachelus from the tribe Aleurocantini to the tribe Aleyrodini. Per his description, the whitefly was reclassified into at least twelve tribes existing in India, but this classification failed to accommodate Mixaleyrodes indicus David and Selvakumaran, which later was revised into the genus Cohicaleyrodes [27]. Therefore, a molecular confirmation is needed to provide a better assessment of the tribal definition of Aleurocanthini, including the Aleurotrachelus sensu lato (s.l.) species.
Mitochondrial COI (mtCOI) is the common genetic marker used to determine cryptic species in whiteflies [28,29]. However, when closely related species have previously undergone a hybrid introgression with one another, mitochondrial DNA markers cannot be utilized to identify the species [30,31,32,33,34,35]. Moreover, sometimes a recombination happens in the mtDNA of insects [36,37,38] even though it is commonly accepted that unlike plants, fungi, and protists [39], the mtDNA recombination is considered to be absent in animals [40]. Despite the fact that a number of studies in recent years have questioned whether the absence of a recombination holds throughout the animal kingdom, all widely used phylogenetic reconstruction methods currently operate under the presumption that all mtDNA genes have undergone the same evolutionary process [38]. On the other hand, a recombination will lead to various evolutionary histories for the particular parts of a given sequence, which ultimately causes an issue in the mtDNA-based identification. Therefore, integrative molecular typing, such as the combination of nuclear gene typing with a reproductive isolation assay [15] or primary endosymbiont characterization [41,42] in the cryptic species instead of the mt-COI as the sole approach, becomes important to understand the cryptic speciation itself and for species delimitation.
Whitefly harbor the obligatory primary endosymbiont, Portiera aleyrodidarum (hereinafter referred to as Portiera) to provide essential nutrients [43,44,45,46] since plant sap is rich in carbohydrates and deficient in amino acids and other nitrogenous compounds [47,48]. The strict association between Portiera and whitefly was eventually proved by the co-cladogenesis phenomenon, the branching or diversification of lineages over time that results in congruent clades between Portiera and whitefly [49]. The lineage reconstruction of Portiera has been suggested to be much better than the mtCOI tree to represent the subfamily to the tribal level of whitefly [42,44,50,51,52].
Therefore, the current study aims to examine the cryptic diversity of A. spiniferus s.l. using the consortium molecular typing targeting mitochondrial DNA (COI and 16S), the nuclear gene (ITS1), and 16Sr RNA of Portiera. In addition, the tribal taxonomy of genera Aleurocanthus and Aleurotrachelus s.l. were tested using this framework.
2. Materials and Methods
2.1. Sample Collections and Morphological Identification
The five species of whiteflies belong to Tribes Aleurocanthini Takahashi, i.e., Aleurocanthus spiniferus (Quaintance), Aleurocanthus cf. A. spiniferus, A. camelliae Kanmiya and Kasai, Aleurotrachelus camelliae (Kuwana), and A. ishigakiensis Takahashi were collected from Shizuoka, Tokyo, Shiga, and Kagoshima Prefectures. A. spiniferus (Quaintance) was collected from Citrus plants in the Citrus Research Station, the Institute of Fruit Tree, and the Tea Science of National Agriculture and Food Research Organization (NARO), Shizuoka City (35°03′16.6″ N 138°31′20.7″ E); Aleurocanthus cf. A. spiniferus was collected from Eurya japonica in Otta City, Tokyo (35°35′24.9″ N 139°39′56.3″ E), Ito City- Shizuoka (10.VII.2022), and Shizuoka City, Shizuoka (34°57′52.9″ N 138°25′34.7″ E); A. camelliae was collected from Camellia sinensis in Kagoshima (7.III.2022), A. camelliae (34°57′46.6″ N 138°25′48.9″ E) and Shiga (35°11′51.2″ N 135°55′24.1″ E); and A. ishigakiensis was collected from Hedera rhombea in Shizuoka City (34°57′46.6″ N 138°25′48.9″ E).
The puparium samples were slide-mounted after being bleached using hydrogen peroxide (H2O2) overnight. The species’ descriptions of Aleurocanthus spp. [53,54,55,56], A. camelliae Kuwana [57], and A. ishigakiensis (Takahashi) [58] have been applied for the morphological identification of the puparium whiteflies collected. In addition, the key to the genus of Aleurotrachelus, Cohicaleyrodes, and Crenidorsum [23] was also applied to a reappraisal of the genera placement of Aleurotrachelus spp. All slides mounted were deposited in insect collections of the Applied Entomology Laboratory, Shizuoka University (SU)
2.2. DNA Extraction and Polymerase Chain Reaction (PCR)
The genomic DNA of each individual was extracted using a slightly modified HotShot method, as described in the previous study [16]. The amplification reaction was performed in a total volume of 20 µL of KOD FX (TOYOBO, Osaka, Japan) containing 10 µL of 2 X PCR buffer for KOD FX, 4 µL of 2mM dNTPs, 0.8 µL of each primer, 1 µL of DNA template, 3 µL of distilled water, and 0.4 µL of KOD FX. The thermocycler protocol was: pre-denaturation at 95 °C (2 min) followed by 37 cycles of 95 °C of denaturation (30 s), annealing temperature (Table 1) for 50 s, extension at 68 °C (1 min), and a subsequent final extension step at 68 °C (5 min). The PCR products were visualized on agarose gel after electrophoresis.
Table 1.
Universal and specific primer sets.
2.3. DNA Sequencing and Phylogenetic Analysis
The amplified fragments of the representative samples were directly sequenced by a commercial Sanger sequencing service (Fasmac; Atsugi, Japan). The sequences obtained were aligned with ClustalW in MegaX [63], and a phylogenetic analysis was conducted using neighbor-joining (NJ) [64] and maximum likelihood (ML) methods [65] in a 1000 bootstrap replication.
2.4. Recombination Detection and Genetic Diversity
RDP5 [66] was used to assess the detection of putative recombinants in multiple sequence alignments from mtCOI (COI-2) downloaded from the database (Table S1). RDP [67], GENECONV [68], BootsScan [69], MaxChi [70], ChiMaera [71], SiScan [72], Phylpro [73], LARD [74], and 3Seq [75] were the nine techniques used in the analysis. The program’s default search parameters were applied, and a p-value ≤ 0.05 was considered to be acceptable. The genetic diversity parameters of the A. camelliae species complex sequences, such as the number of segregating sites [76], the number of haplotypes (h), haplotype diversity (Hd) [77], and nucleotide diversity (π/bp) [77], were estimated using DNASP version 6 [78]. Using this software, the neutrality test was conducted using Tajima’s D [79] and Fu and Li’s D* and F tests [80].
3. Results
3.1. Morphological Identification
An asterisk (*) indicates a new host plant or distribution record and an obelisk (†) indicates the host plant which was sampled.
Figure 1.
Tea spiny whitefly A. spiniferus morphospecies. (A) Slide-mounted puparia, (B) high infestation on Euryae japonica leaves in Ito City, Shizuoka.
Diagnosis: Having 11 submarginal spines (Figure 1A) and inhabit tea-related plants (Eu. Japonica, Pentaphylaceae) (Figure 1B), has about more than 200 marginal teeth and the sub-median abdominal spines are not in line; 2nd and 4th placed distal (blue arrows, Figure 1A) and 3rd and 5th proximal (yellow arrows, Figure 1A). The pattern of the transverse molting suture differs from A. spiniferus in appearance (Figure S1).
Material examined: 12 puparia on 10 slides, Japan, Shizuoka City, Shizuoka University, E. Andrianto, deposited in SU.
Distribution: Japan (Ito City, Shizuoka and Ota City, Tokyo).
Host plant: Pentaphylacacea: †Eurya japonica.
Remarks: In Japan, the tea spiny whitefly (TSW, A. camelliae) has a separated ecological character from the citrus spiny whitefly (OSW), A. spiniferus, which is only found in tea-related plants (Theaceae sensu lato, including Pentaphylaceae) [19]. Additionally, there is a distinct morphologically on a number of marginal teeth and the arrangement of sub-median abdominal spines number 2nd to 5th. However, these characteristics failed to separate the current species from A. spiniferus.
Figure 2.
The Aleurocanthini samples examined. (A,B) Aleurotrachelus camelliae Kuwana, (A) habitus; (B) puparium slide-mounted); (C,D) Crenidorsum ishigakiensis comb. nov., (C) habitus; (B) puparium slide-mounted; (E,F) habitus of whitefly on Eu. emarginata leaves, (E) nymphs for molecular identification, (F) exuviae for slides-mounted, (G) PCR visualization of general and specific mtCOI primers [60,61] (H,I) dimorphism of Aleurocanthus aff. A. camelliae, (H) female puparium slide-mounted, (I) male puparium slide-mounted.
Syn. Aleyrodes camelliae Kuwana [57].
Diagnosis: Shiny black puparium with an almost octagonal form and a thin layer of clear wax covering it. The anterior margin of the cephalothorax is pointed and broadest at the position of the transverse molting suture. On the thoracic, a smooth region surrounds the thoracic segments. The vasiform orifice is subcordate, the posterior outer margin is somewhat split, the inner margin is without teeth, and the operculum is similarly formed and filling orifice.
Materials examined: 3 puparia on 3 slides, Japan, Shizuoka City, Shizuoka University, E. Andrianto, deposited in SU.
Distribution: Japan, China, Hong Kong.
Host plants: Theaceae: †Camellia japonica, Camellia sinensis, Camellia sinensis var. sinensis.
Remarks: The living image resembles the late instar of Aleuroplatus species [81,82] but is different by having a pair of cuticular longitudinal folds or longitudinally pigmented areas in the slide mounted (Figure 2B).
Crenidorsum ishigakiensis (Takahashi) comb. nov. (Figure 2C,D)
Syn. Trialeurodes ishigakiensis Takahashi [58].
Aleurotrachelus ishigakiensis (Takahashi) [83].
Diagnosis: White to yellowish. Slightly indented at the hind end, with no distinct ridge on the cephalothorax. The dorsum, with numerous small circular pores, a little concaved (crescent-shaped scallops). A pair of cephalic setae and metathoracic setae. The thoracic tracheal folds are distinct. The caudal furrow is wanting. The vasiform orifice has a huge subcordate which is notched, it is not on an elevated area, it is rounded on the rear edge, and it is as long as it’s wide. The operculum fills more than half the orifice.
Material examined: 5 puparia on 5 slides, Japan, Shizuoka City, Shizuoka University, E. Andrianto, deposited in SU.
Distribution: Japan, Korea.
Host plants: Araliaceae: Gilibertia trifida, †Hedera rhombea; Cornaceae: Cornus sp.; Daphniphyllaceae: Daphniphyllum macropodum, *†Daphniphyllum teijsmannii; Euphorbiaceae: Sapium japonicum; Fabaceae: Pueraria hirsuta. Lauraceae: Lindera obtusiloba; Moraceae: Ficus erecta, Morus alba, Morus bombycis; Pittosporaceae: Pittosporum tobira, Pittosporum tobira ‘variegata’ Pentaphylacacea: †Eurya japonica; Umbelliferae: Heracleum lanatum.
Remarks: Transfer to the genus Crenidorsum based on the crescent-shaped appearance of the sub-median/subdorsal folds.
Diagnosis: The crenulation or number of marginal teeth is less than 200 or 7 to 9 per 100 µm (A. camelliae characters), the sub median abdominal spines are not in line; 2nd and 4th placed distal and 3rd and 5th proximal (A. spiniferus). The pattern of the transverse molting suture is close to A. camelliae and differs from A. spiniferus in appearance (Figure S1).
Material examined: 5 puparia on 5 slides (three♀ and two♂), Japan, Shizuoka City, Shizuoka University, E. Andrianto, deposited in SU.
Distribution: *Japan (Shizuoka City).
Host plant: Pentaphylacacea: *†Eurya emarginata.
Remarks: One of the essential characteristics which distinguishes A. camelliae from A. spiniferus is the number of marginal teeth. In 1928, whitefly inhabiting an unidentified plant was designated as A. spiniferus var. intermedia by Silvestri [55] due to the characteristics of having fewer of the number of marginal teeth (8 or 9 per 100 µm) than a description of Quaintance [84] on the syntypes A. spiniferus on Citrus sp. and Rosa sp., (Garolt (=Garut), Java, Indonesia) (12 per 100 µm). The arrangement of the sub-median abdominal spines perhaps varies on whitefly inhabiting Eu. emarginata, but the number of submarginal teeth tends to be A. camelliae.
3.2. Nuclear Gene Analysis in A. spiniferus Species Complex
The tea spiny whitefly collected from Ito City-Shizuoka was genetically identical to Aleurocanthus cf. A. spiniferus from Tokyo (Figure 3). This whitefly species was separated from A. camelliae and A. spiniferus. Interestingly, the ITS1 gene analysis was clustering A. spiniferus into the same clade with A. camelliae both “spiniferus” (Aleurocanthus aff. A. camelliae on Eu. emarginata) and “camelliae” (A. camelliae on Eu. japonica) morphotypes. The two morphotypes (the arrangement of sub-median abdominal spines) are confirmed as A. camelliae haplogroup B1 based on the mtCOI analysis (Figure S2).
Figure 3.
The ML phylogenetic tree of A. camelliae species complex is based on the ITS1 gene constructed using the Tamura and Nei model [65]. The whiteflies Aleyrodes proletella (MK157036.1) and Bemisia tabaci (EU480395.1) were assigned as out-group.
3.3. Estimation of Genetic Diversity of A. spiniferus Species Complex
Eighty-seven sequences retrieved from the database (Table S1) were analyzed to estimate the current genetic diversity of the A. spiniferus cryptic species. The genetic diversity of A. camelliae is lower than A. spiniferus (Table 2). There are five haplotypes (h) with a low haplotype diversity (Hd: 0.3), while A. spiniferus consist of 12 haplotypes (including A. woglumi) and is considered to have a moderate-to-high diversity of haplotypes (Hd: 0. 72). The diversity of the nucleotides among A. spiniferus is more than two times higher (π: 0.03793) than that in the A. camelliae group (π: 0.01463).
Table 2.
Haplotype diversity of the Aleurocanthus spiniferus species complex was estimated from 450 bp COI-2 sequences retrieved from the NCBI database. A. spiniferus species complex includes A. camelliae, A. spiniferus, and A. woglumi sequences.
There are at least 17 haplotypes in total (Table 2; Figure 4) consisting of 3 morphospecies, i.e., A. spiniferus (haplotypes 1,10, and 11; Figure 4), A. camelliae (haplotypes 6, 14–17; Figure 4), and A. woglumi (haplotype 12; Figure 4) which have been described and two putative species, i.e., putative species 1: Aleurocanthus cf. A. spiniferus (haplotype 13) and putative species 2 or A. spiniferus haplogroup A2 (haplotypes 2–5, 7–9). The high number of median vectors (mv) observed in A. camelliae, i.e., mv2–mv4, and mv8–mv10, suggested the high number of unexamined haplotypes or those which are extinct associated with A. camelliae morphotypes. The Aleurocanthus aff. A. camelliae inhabit Eurya emarginata (Figure 2E–I) is a new haplotype associated with the A. camelliae B1 cluster (Figure S2).
Figure 4.
Haplotype network diagram based on mtCOI (COI-2) sequences of Aleurocanthus spiniferus species complex. Green nodes are A. camelliae haplotypes; yellow and orange nodes are A. spiniferus haplogroup A1 and A2, respectively; blue node is Aleurocanthus cf. A. spiniferus; purple node is A. woglumi; red nodes are A. spiniferus A2 recombinant haplotypes. Black nodes are median vectors. Striped lines indicate the number of nucleotide mutations. The size of nodes indicates the number of sequences clustered in haplotypes.
3.4. Mitochondrial Recombination in A. spiniferus Species Complex
The recombination events have been detected on the mtCOI of A. spiniferus Species Complex; first, the sequences of A. spiniferus A2 Greece haplotypes (IDs MH700446 and MH700445) (Haplotypes 4 and 5, Figure 4) and second, A. woglumi (ID JX281760). The putative recombinant was confirmed by at least four analysis methods. About 23 nucleotides (Figure 5A,B) are inserted into the first recombinant event with A. spiniferus A2 (AB786718.1 AS) as the predicted major parent (similarity 99.5%). A. woglumi sequence (ID JX281760) suggested being recombinant with about 294 nucleotides (Figure 5C) inserted from a minor parent, Aleurocanthus cf. A. spiniferus (OP323057.1 ASC) (similarity 86.8%).
Figure 5.
Recombination hotspots analysis. (A,B) Recombinant event 1 GENECONV output of sequences ID MH700446.1 AS- MH700445.1 AS. (C) Recombination event 2 MaxChi output of the sequence ID JX2817601. AW (possibly sequence ID OP323057.1 ASC is the real recombinant). The pink or pink border region denotes the presence of the recombination event, with the overlapping peaks on the plot serving as the recombination’s start and end breakpoints. The 99% and 95% confidence intervals for the breakpoint prediction are represented by the grey zone at the ends.
3.5. Molecular Placement of Tribe Aleurocanthini Takahashi
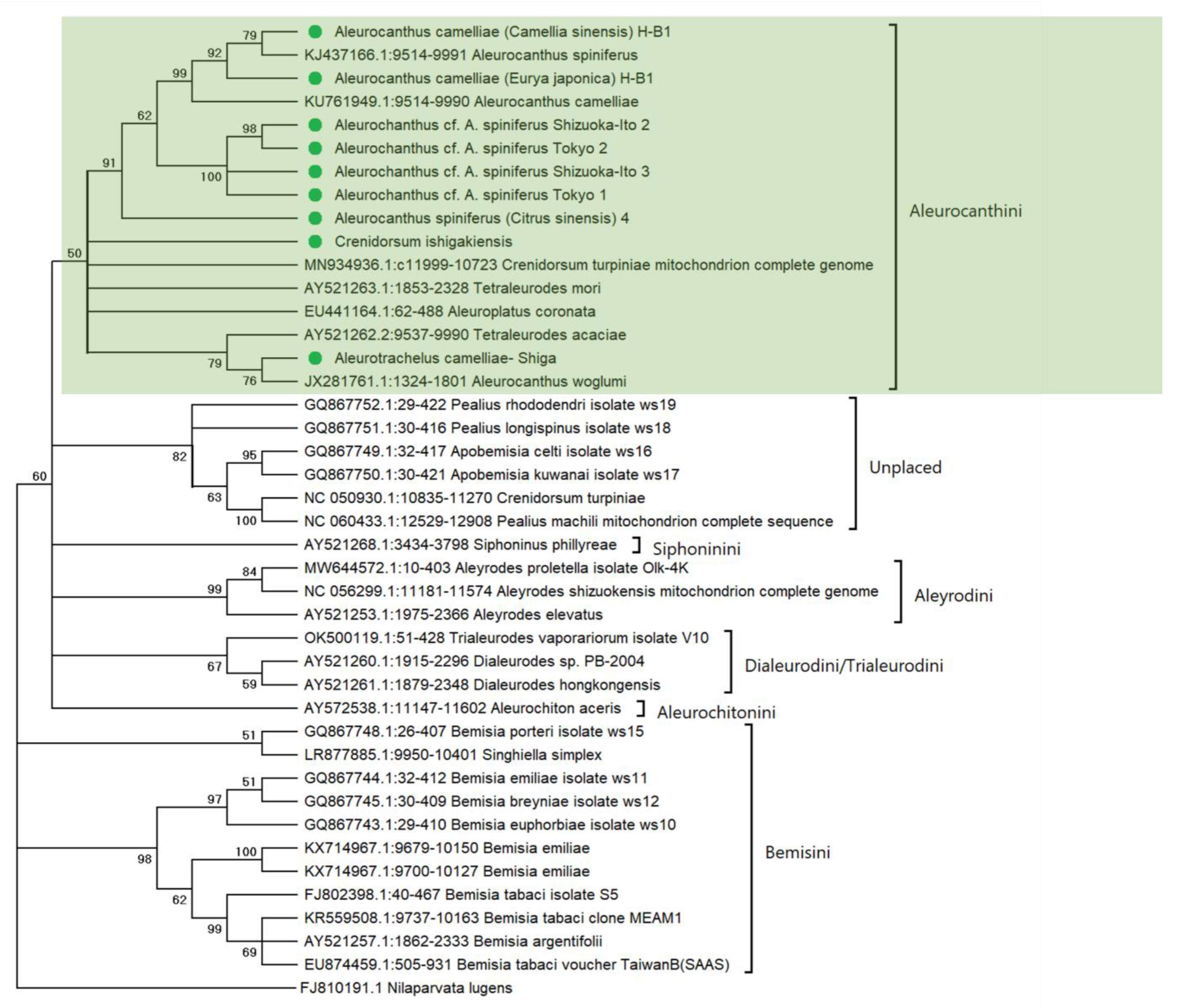
Based on the phylogenetic clustering analysis of the 16S mitoribosome and 16S r RNA of Portiera, the putative genera members of the tribe Aleurocanthini were Aleuroplatus, Crenidorsum, Tetraleurodes, Aleurotrachelus, Aleurocanthus (Figure 6), Aleurothrixus, and Acaudaleyrodes (Figure 7) with a moderate bootstrap support of 50% in the ML analysis. The genus Aleurotrachelus was separated from the genus Aleyrodes (Figure 6 and Figure 7), confirming that Aleurotrachelus should not be placed as the same tribe as Aleyrodes (tribe Aleyrodini Sampson). The clustering among those genera then failed to support the existence of the tribe Tetraleurodini David. Since a lack of an Aleurolobus specimen, the ML cladogram of the 16S mitoribosome cannot confirm whether the Bemisia genus should be placed as a member of the tribe Aleurolobini Takahashi or Bemisini David. On the other hand, the Aleurolobus clustered together with Bemisia as the same tribe of Aleurolobini in the Portiera-based phylogenetic tree (Figure 7). The only Singhiella simplex was clustered with the tribe Aleurolobini (Figure 7), and the 16S mitoribosome-based cladogram placed it in the genus of Bemisia clades (Figure 6). Because of inadequate support, the current tree (Figure 6) cannot justify tribes such as Aleyrodini Sampson, Siphoninini Sampson, Dialeurodini Sampson/Trialeurodini Russell, and Aleurochitonini Sampson, which are identified by their typical genus. On the other hand, the genus Apobemisia was clustered with Pealius, suggesting that this genus has an affinity to Pealius instead of Bemisia.
Figure 6.
Cladogram of 16S mitoribosome constructed using Jukes–Cantor model [85] with partial deletion option. Forty-two sequences retrieved from the database were included in the analysis. The sequence of Nilaparvata lugens (No. FJ810191) was placed as an out-group. The green circles are the samples examined. Alignment length 416 bp. Note: identical sequences of Crenidorsum turpiniae (NC_050930.1) with Pealius machili (NC_060433.1) suggested they were contaminated or misidentified.
Figure 7.
Portiera strain clustering of 16Sr RNA by NJ phylogenetic tree constructed using LogDet (Tamura–Kumar) method [86]. The sequence of Chromohalobacter japonicus (No. AB105159) was placed as an out-group. The green circles are the samples examined. Alignment length 504 bp.
The phylogenetic tree reconstruction on these single gene analyses (Figure 6 and Figure 7) failed to illustrate the clustering genera at least in the tribe Aleurocanthini. In the phylogenetic reconstruction of Aleurocanthus woglumi, for instance, both the mitoribosome (ID JX281761) and Portiera (ID JX281794) are consistently paraphyletic within Aleurocanthus species. The same pattern was found in the sequences Tetraleurodes mori (ID AY521262) and Tetraleurodes acaciae (ID AY521262) on the mitoribosome phylogenetic tree (Figure 6). The Portiera strains of Aleurotrachelus spp. were separated into at least three clusters (Figure 7), i.e., Crenidorsum (=Aleurotrachelus) ishigakiensis, Aleurothrixus (=Aleurotrachelus) trachoides (ID LR738504), and Aleurotrachelus camelliae. However, interestingly, all molecular typing using ITS1, the 16S of mitoribosome, and the 16SrRNA of Portiera reconstructed the close association of A. spiniferus to A. camelliae instead of Aleurocanthus cf. A. spiniferus (Figure 3, Figure 6 and Figure 7).
4. Discussion
The basic issue of whitefly taxonomy is the placement of species in tribes and genera [21]. Some species were incorrectly placed into genera, which subsequently caused a more complicated reappraisal of the tribes. For instance, the genus Apobemisia was proposed by Takahashi from the type-species Bemisia kuwanai Takahashi and included Pealius celti Takahashi [24]. Then, these species became the only two members of the Apobemisia genus, A. kuwanai (Takahashi) and A. celti (Takahashi). The genus was designated as a member of the tribe Aleurolobini, which was subsequently associated with the genera Aleurolobus, Bemisia, Asterobemisia, Parabemisia, Metabemisia, Acanthobemisia, and Heterobemisia [25]. However, instead of being allied into the genus Bemisia or even a separated genus, these species were perfectly grouped into the genus Pealius molecularly (Figure 6). Thus, it is suggested that the genus Apobemisia is actually congeneric with Pealius syn. nov. Therefore, Pealius kuwanai (Takahashi) comb. nov., and Pealius celti Takahashi rev. comb. were eventually also proposed here. The genus Aleurocanthus as well as Aleurotrachelus is another example of a very complex genus [23,87]. They were suggested to be allied with some distinct genera [23,87]. Some species of Aleurotrachelus have been transferred to the allied genera, such as Cohicaleyrodes and Crenidorsum. The morphological characteristics, such as the coloration and crescent-shaped scallops of Aleurotrachelus ishigakiensis, suggested that this species should be transferred into the genus Crenidorsum. The molecular analysis then supported the separation of the Aleurotrachelus s.l. and Crenidorsum ishigakiensis comb. nov. (Figure 6 and Figure 7; Figure S2).
The Aleurocanthus and Aleurotrachelus genera are assigned to the tribe Aleurocanthini Takahashi [24] which has characteristics such as a seventh abdominal segment that is approximately the same length as the sixth or just slightly shorter; a vasiform orifice that is rounded rather than elongated, and which is occasionally elevated; a lingula that is hidden under the operculum; the absence of a caudal furrow; and tracheal pores or clefts. Then, it was redescribed by David [26] by pointing out characteristics such as having prominent dorsum spines that eventually separated the Aleurotrachelus genus from Aleurochantini. The tribal classification of whitefly remains debatable morphologically [21]. Moreover, it also lacks molecular support due to the limitation of mtCOI to reconstructing the subfamily [88]. The latest definition of David on the tribe Aleurocanthini, however, seems to have no support molecularly both in the mitochondrial gene and Portiera coevolution frameworks (Figure 6 and Figure 7), as well as on the tribe Bemisini and tribe Tetraleurodini [26]. Instead of being separated from the genus Aleurolobus and associated with the genus Pealius, the genus Bemisia is clustered together with Aleurolobus and separated from the genus Pealius based on the current analysis (Figure 6 and Figure 7). The current finding was supported by the previous analysis [50] of the tribe Aleurolobini Takahashi. However, the definition of this tribe morphologically remains in conflict with the genus Singhiella, which has an affinity to the genus Dialeurodes in the tribe Dialeurodini instead of Aleurolobini [89]. According to previous studies on Portiera and COI gene analysis [50,88], Massilieurodes fici and Singhiella simplex were also clustered with Bemisia and Aleurolobus.
As the preliminary analysis (Table S2), the genera that were clustered into the tribe Aleurocanthini molecularly (Acaudaleyrodes, Aleurocanthus, Aleuroplatus, Aleurothrixus, Aleurotrachelus, Crenidorsum, and Tetraleurodes; see Figure 6 and Figure 7) shares similar morphological characteristics such as the margin of the pupal case being distinctly toothed, the vasiform orifice is elevated with an oval or subcordate shape, the caudal furrow is absent, the seventh abdominal segment is not significantly reduced medially, abdominal rachis is present, and the antenna is in the mesial position to the prothoracic legs. However, the current morphological comparison (Table S2) in some tribes such as Bemisini, Aleurolobini, and Zaphanerini remains unclear to confirm their clusters. Therefore, a comprehensive review of the tribal classification of whiteflies using a larger number of specimens based on morpho-molecular analysis is particularly needed.
The cryptic diversity in the genus Aleurocanthus has been recognized as a consequence of the few distinctive features in the genetically diverse population. Initially, A. camelliae cryptic species complex suggested having three morphospecies, including “spiniferus”, “camelliae”, and “woglumi” [16,87,90], however, this seems to be overestimated. A. woglumi can be distinguished by having only ten and rarely eleven of the number of submarginal spines [91,92]. The molecular analysis found Figure 6 and Figure 7) that A. woglumi (ten submarginal spines) and A. spiniferus s.l. (eleven submarginal spines) are paraphyletic. It is perhaps an indication that they are distinct clusters. Therefore, the status of A. woglumi should not be considered as a member of the A. camelliae cryptic species complex due to its lack of molecular support. Even though, excluding the A. woglumi, this complex group is containing two putative species (A. spiniferus haplogroup A2 and Aleurocanthus cf. A. spiniferus) and several unexamined haplotypes (Table 2; Figure 4). At this point, the morphological discrimination of those putative species would be beneficial to estimate their cryptic diversity. Moreover, the current study also revealed evidence that “camelliae” morphospecies has morphological variations in the sub-median abdominal spine arrangement (Figure 2H,I). This whitefly was then assigned as Aleurocanthus aff. A. camelliae. Therefore, the combination characters, such as the number of marginal teeth and arrangement of sub-median abdominal spines [87], were insufficient to identify A. camelliae.
The mitochondrial recombination that was detected on A. spiniferus and A. woglumi or Aleurocanthus cf. A.spiniferus (Table 3, Figure 5) brings the discussion into one of the most controversial phenomena, at least for its evolutionary implications and the applicability of mtDNA as a phylogenetic marker [93]. For a long time, mtDNA has been considered nonrecombinant [40], but recently it was detected in animals including insects [36,37]. DNA polymorphisms (π: >1%, Table 2), and the extensive exchange of the mobile elements in mtDNA (Table 3, Figure 5) of the A. spiniferus s.l. point to several hypotheses. First, the Wolbachia-insect horizontal gene transfer (HGT). Mitochondria are known to derive from Rickettsia-like bacteria (alpha-proteobacteria), which was the endosymbiont of the primordial eukaryotes [94]. Wolbachia is an alphaproteobacterial symbiont that has the ability to transfer the mobile element into the host chromosomes [95,96,97] and affects the mitochondrial diversity of hosts. However, the possibility of Wolbachia transferring a fragment of mtDNA to another mtDNA is still unclear. The second hypothesis pertains to the doubly uniparental inheritance (DUI). The mtDNA recombination was a peculiarity of DUI [98] because recombination events are difficult to detect in a mainly homoplasmic mtDNA system. However, it was considerably easier to detect under DUI due to the significant degree of sequence divergence between the male and female genomes [93]. Due to the lack of sex information data of the sequences examined, the existence of DUI cannot be confirmed yet and needs a further examination. On the other hand, a hybrid speciation [99,100] is also possible to occur in this case, even though the probability of this mechanism remains debatable [100,101,102]. Therefore, a confirmation of the reliable mechanism of the mitochondrial recombination of the A. spiniferus species complex is quite important for further study.
Table 3.
Intragenic recombination in mtCOI (COI-2) by using nine different methods implemented in RDP5 software.
5. Conclusions
It has long been suggested that the whitefly’s tribal classification is erroneous because the current morphological characteristics of the puparium do not appear to be genus-specific. The molecular approach is then required to re-examine the tribal classification of whiteflies. The co-cladogenesis as the implication of coevolution among Portiera and the mitochondrial gene has been applied to confirm the tribe Aleurocanthini Takahashi, which consists of at least the genera Acaudaleyrodes, Aleurocanthus, Aleuroplatus, Aleurothrixus, Aleurotrachelus, Crenidorsum, and Tetraleurodes, that eventually revises the latest tribal definition proposed by David in 1990. In addition, the polymorphism and mitochondrial recombination detected in the A. spiniferus species complex imply the complicated speciation process.
Supplementary Materials
The following supporting information can be downloaded at: https://www.mdpi.com/article/10.3390/d15010080/s1, Figure S1: Variation of transverse molting suture of Aleurocanthus species; Figure S2: The ML phylogenetic tree of Tribe Aleurocanthini based on the mtCOI. Table S1. MtCOI sequences from the GenBank database analyzed. Table S2. Morphological comparison of the putative tribal characters of whiteflies
Author Contributions
Conceptualization, E.A. and A.K.; methodology, E.A.; software, E.A.; validation, E.A. and A.K.; formal analysis, E.A.; investigation, E.A.; resources, A.K.; data curation, E.A.; writing—original draft preparation, E.A.; writing—review and editing, E.A. and A.K.; visualization, E.A.; supervision, A.K.; project administration, A.K.; funding acquisition, A.K. All authors have read and agreed to the published version of the manuscript.
Funding
This research received no external funding.
Institutional Review Board Statement
Not applicable.
Data Availability Statement
Publicly available datasets were analyzed in this study.
Acknowledgments
We thank Tagami Yohsuke of Shizuoka University, Koji Tsuchida of Gifu University, and Anil Kumar Dubey for their valuable comments during the study. We also thank Nomura Natsuki and Ikuno Natsumi for helping to collect samples. Indra Memdi Khoris, Maria Bramas Susilo, and Agus Ramadhan’s assistance were greatly appreciated.
Conflicts of Interest
The authors declare no conflict of interest.
References
- Skoracka, A.; Magalhães, S.; Rector, B.G.; Kuczyński, L. Cryptic Speciation in the Acari: A Function of Species Lifestyles or Our Ability to Separate Species? Exp. Appl. Acarol. 2015, 67, 165–182. [Google Scholar] [CrossRef]
- Sáez, A.G.; Lozano, E. Body Doubles. Nature 2005, 433, 111. [Google Scholar] [CrossRef]
- Cooke, G.M.; Chao, N.L.; Beheregaray, L.B. Five Cryptic Species in the Amazonian Catfish Centromochlus existimatus Identified Based on Biogeographic Predictions and Genetic Data. PLoS ONE 2012, 7, e48800. [Google Scholar]
- Colborn, J.; Crabtree, R.E.; Shaklee, J.B.; Pfeiler, E.; Bowen, B.W. The Evolutionary Enigma of Bonefishes (Albula Spp.): Cryptic Species and Ancient Separations in a Globally Distributed Shorefish. Evolution 2001, 55, 807–820. [Google Scholar] [CrossRef]
- Lefébure, T.; Douady, C.J.; Gouy, M.; Trontelj, P.; Briolay, J.; Gibert, J. Phylogeography of a Subterranean Amphipod Reveals Cryptic Diversity and Dynamic Evolution in Extreme Environments. Mol. Ecol. 2006, 15, 1797–1806. [Google Scholar]
- Casu, M.; Curini-Galletti, M. Sibling Species in Interstitial Flatworms: A Case Study Using Monocelis Lineata (Proseriata: Monocelididae). Mar. Biol. 2004, 145, 669–679. [Google Scholar] [CrossRef]
- Chenuil, A.; Cahill, A.E.; Délémontey, N.; du Salliant du Luc, E.; Fanton, H. Problems and Questions Posed by Cryptic Species. A Framework to Guide Future Studies. In From Assessing to Conserving Biodiversity: Conceptual and Practical Challenges; Casetta, E., Marques da Silva, J., Vecchi, D., Eds.; Springer International Publishing: Cham, Switzerland, 2019; pp. 77–106. ISBN 978-3-030-10991-2. [Google Scholar]
- de Queiroz, K. The General Lineage Concept of Species, Species Criteria, and the Process of Speciation. In Endless: Species and Speciation; Oxford University Press: Oxford, UK, 1998. [Google Scholar]
- de Queiroz, K. Species Concepts and Species Delimitation. Syst. Biol. 2007, 56, 879–886. [Google Scholar] [CrossRef]
- Janzen, D.H.; Burns, J.M.; Cong, Q.; Hallwachs, W.; Dapkey, T.; Manjunath, R.; Hajibabaei, M.; Hebert, P.D.N.; Grishin, N. v Nuclear Genomes Distinguish Cryptic Species Suggested by Their DNA Barcodes and Ecology. Proc. Natl. Acad. Sci. USA 2017, 114, 8313–8318. [Google Scholar] [CrossRef]
- Fontaneto, D.; Kaya, M.; Herniou, E.A.; Barraclough, T.G. Extreme Levels of Hidden Diversity in Microscopic Animals (Rotifera) Revealed by DNA Taxonomy. Mol. Phylogenet Evol. 2009, 53, 182–189. [Google Scholar] [CrossRef]
- Duque-Gamboa, D.N.; Castillo-Cárdenas, M.F.; Hernández, L.M.; Guzmán, Y.C.; Manzano, M.R.; Toro-Perea, N. Mitochondrial DNA Suggests Cryptic Speciation in Prodiplosis Longifila Gagné (Diptera: Cecidomyiidae) Associated with Geographic Distance and Host Specialization. Bull. Entomol. Res. 2018, 108, 739–749. [Google Scholar] [CrossRef]
- Jörger, K.M.; Schrödl, M. How to Describe a Cryptic Species? Practical Challenges of Molecular Taxonomy. Front. Zool. 2013, 10, 59. [Google Scholar] [CrossRef]
- Kusuminda, T.; Mannakkara, A.; Ukuwela, K.D.B.; Kruskop, S.V.; Amarasinghe, C.J.; Saikia, U.; Venugopal, P.; Karunarathna, M.; Gamage, R.; Ruedi, M.; et al. DNA Barcoding and Morphological Analyses Reveal a Cryptic Species of Miniopterus from India and Sri Lanka. Acta Chiropt. 2022, 24, 17. [Google Scholar] [CrossRef]
- Vyskočilová, S.; Tay, W.T.; van Brunschot, S.; Seal, S.; Colvin, J. An Integrative Approach to Discovering Cryptic Species within the Bemisia Tabaci Whitefly Species Complex. Sci. Rep. 2018, 8, 10886. [Google Scholar] [CrossRef] [PubMed]
- Andrianto, E.; Kasai, A. Wolbachia in Black Spiny Whiteflies and Their New Parasitoid Wasp in Japan: Evidence of the Distinct Infection Status on Aleurocanthus Camelliae Cryptic Species Complex. Insects 2022, 13, 788. [Google Scholar] [CrossRef]
- de Barro, P.; Liu, S.; Boykin, L.; Dinsdale, A. Bemisia Tabaci: A Statement of Species Status. Annu. Rev. Entomol. 2011, 56, 1–19. [Google Scholar] [CrossRef]
- Perring, T.M. The Bemisia Tabaci Species Complex. Crop. Prot. 2001, 20, 725–737. [Google Scholar] [CrossRef]
- Uesugi, R.; Sato, Y.; Han, B.Y.; Huang, Z.D.; Yara, K.; Furuhashi, K. Molecular Evidence for Multiple Phylogenetic Groups within Two Species of Invasive Spiny Whiteflies and Their Parasitoid Wasp. Bull. Entomol. Res. 2016, 106, 328–340. [Google Scholar] [CrossRef] [PubMed]
- Karanovic, T.; Djurakic, M.; Eberhard, S.M. Cryptic Species or Inadequate Taxonomy? Implementation of 2D Geometric Morphometrics Based on Integumental Organs as Landmarks for Delimitation and Description of Copepod Taxa. Syst. Biol. 2016, 65, 304–327. [Google Scholar] [CrossRef]
- Manzari, S.; Quicke, D.L.J. A Cladistic Analysis of Whiteflies, Subfamily Aleyrodinae (Hemiptera: Sternorrhyncha: Aleyrodidae). J. Nat. Hist. 2006, 40, 2423–2554. [Google Scholar] [CrossRef]
- Martin, J.H. The Whitefly Fauna of Australia (Sternorrhyncha: Aleyrodidae): A Taxonomic Account and Identification Guide; Commonwealth Scientific and Industrial Research Organisation: Canberra, Australia, 1999; ISBN 0643064184.
- Dubey, A.K.; Ko, C.-C. Aleurotrachelus Quaintance & Baker (Hemiptera: Aleyrodidae) and Allied Genera from Taiwan. Zootaxa 2010, 2685, 1–29. [Google Scholar]
- Takahashi, R. Key to the Tribes and Genera of Aleyrodidae of Japan, with Descriptions of Three New Genera and One New Species (Homoptera). Insecta Matsumurana 1954, 18, 47–53. [Google Scholar]
- Miyatake, Y. A List of the Whiteflies of Japan with Their Host Plant and Distribution Data (Homoptera: Aleyrodidae) [In Japanese]. Rostria 1980, 32, 291–330. [Google Scholar]
- David, B.V. Key to the Tribes of Whiteflies (Aleyrodidae: Homoptera) of India. J. Insect. Sci. 1990, 3, 13–17. [Google Scholar]
- David, B.V. Cohicaleyrodes Indicus (David and Selvakumaran) Comb. n. and Cohicaleyrodes Jesudasani Nomen Novum. ENTOMON 2005, 30, 67. [Google Scholar]
- Thomas, A.; Ramamurthy, V.V. Multiple Gene Markers to Understand Genetic Diversity in the Bemisia Tabaci (Hemiptera: Aleyrodidae) Species Complex. Fla. Entomol. 2014, 97, 1451–1457. [Google Scholar] [CrossRef]
- Dong, Z.; Wang, Y.; Li, C.; Li, L.; Men, X. Mitochondrial DNA as a Molecular Marker in Insect Ecology: Current Status and Future Prospects. Ann. Entomol. Soc. Am. 2021, 114, 470–476. [Google Scholar] [CrossRef]
- Birky, C.W.; Fuerst, P.; Maruyamat’, T. Organelle Gene Diversity Under Migration, Mutation, and Drift: Equilibrium Expectations, Approach to Equilibrium, Effects of Heteroplasmic Cells, and Comparison to Nuclear Genes. Genetics 1989, 121, 613–627. [Google Scholar] [CrossRef]
- Ballard, J.W.O.; Whitlock, M.C. The Incomplete Natural History of Mitochondria. Mol. Ecol. 2004, 13, 729–744. [Google Scholar] [CrossRef]
- Bachtrog, D.; Thornton, K.; Clark, A.; Andolfatto, P. Extensive Introgression of Mitochondrial DNA Relative to Nuclear Genes in the Drosophila Yakuba Species Group. Evolution 2006, 60, 292–302. [Google Scholar]
- Currat, M.; Ruedi, M.; Petit, R.J.; Excoffier, L. The Hidden Side of Invasions: Massive Introgression by Local Genes. Evolution 2008, 62, 1908–1920. [Google Scholar] [CrossRef]
- Ullrich, K.K.; Linnenbrink, M.; Tautz, D. Introgression Patterns between House Mouse Subspecies and Species Reveal Genomic Windows of Frequent Exchange. Biorxiv 2017, 168328. [Google Scholar] [CrossRef]
- Yang, W.; Feiner, N.; Pinho, C.; While, G.M.; Kaliontzopoulou, A.; Harris, D.J.; Salvi, D.; Uller, T. Extensive Introgression and Mosaic Genomes of Mediterranean Endemic Lizards. Nat. Commun. 2021, 12, 2762. [Google Scholar] [CrossRef]
- Tsaousis, A.D.; Martin, D.P.; Ladoukakis, E.D.; Posada, D.; Zouros, E. Widespread Recombination in Published Animal MtDNA Sequences1. Mol. Biol. Evol. 2005, 22, 925–933. [Google Scholar] [CrossRef] [PubMed]
- Hua, J.; Li, M.; Dong, P.; Cui, Y.; Xie, Q.; Bu, W. Comparative and Phylogenomic Studies on the Mitochondrial Genomes of Pentatomomorpha (Insecta: Hemiptera: Heteroptera). BMC Genom. 2008, 9, 610. [Google Scholar] [CrossRef]
- Rokas, A.; Ladoukakis, E.; Zouros, E. Animal Mitochondrial DNA Recombination Revisited. Trends Ecol. Evol. 2003, 18, 411–417. [Google Scholar] [CrossRef]
- Gillham, N.W. Organelle Genes and Genomes; Oxford University Press: Oxford, UK, 1994; ISBN 0195082486. [Google Scholar]
- Shadel, G.S.; Clayton, D.A. Mitochondrial DNA Maintenance in Vertebrates. Annu. Rev. Biochem. 1997, 66, 409–435. [Google Scholar] [CrossRef] [PubMed]
- Campbell, B.C.; Duffus, J.E.; Baumann, P. Determining Whitefly Species. Science 1993, 261, 1333. [Google Scholar] [CrossRef]
- Campbell, B.C. Congruent Evolution Between Whiteflies (Homoptera: Aleyrodidae) and Their Bacterial Endosymbionts Based on Respective 18S and 16S RDNAs. Curr. Microbiol. 1993, 26, 129–132. [Google Scholar] [CrossRef]
- Baumann, L.; Thao, M.L.; Funk, C.J.; Falk, B.W.; Ng, J.C.K.; Baumann, P. Sequence Analysis of DNA Fragments from the Genome of the Primary Endosymbiont of the Whitefly Bemisia Tabaci. Curr. Microbiol. 2004, 48, 77–81. [Google Scholar] [CrossRef]
- Thao, M.L.L.; Baumann, P. Evolutionary Relationships of Primary Prokaryotic Endosymbionts of Whiteflies and Their Hosts. Appl. Environ. Microbiol. 2004, 70, 3401–3406. [Google Scholar] [CrossRef]
- Sloan, D.B.; Moran, N.A. Endosymbiotic Bacteria as a Source of Carotenoids in Whiteflies. Biol. Lett. 2012, 8, 986–989. [Google Scholar] [CrossRef] [PubMed]
- Santos-Garcia, D.; Farnier, P.A.; Beitia, F.; Zchori-Fein, E.; Vavre, F.; Mouton, L.; Moya, A.; Latorre, A.; Silva, F.J. Complete Genome Sequence of “Candidatus Portiera Aleyrodidarum” BT-QVLC, an Obligate Symbiont That Supplies Amino Acids and Carotenoids to Bemisia Tabaci. J. Bacteriol. 2012, 194, 6654–6655. [Google Scholar] [CrossRef] [PubMed]
- Douglas, A.E. Nutritional Interactions in Insect-Microbial Symbioses: Aphids and Their Symbiotic Bacteria Buchnera. Annu. Rev. Entomol. 1998, 43, 17–37. [Google Scholar] [CrossRef]
- Sandström, J.; Moran, N. How Nutritionally Imbalanced Is Phloem Sap for Aphids? Entomol. Exp. Appl. 1999, 91, 203–210. [Google Scholar] [CrossRef]
- Baumann, P. Diversity of Prokaryote-Insect Associations within the Sternorrhyncha (Psyllids, Whiteflies, Aphids, Mealybugs). In Insect Symbiosis; CRC Press: Boca Raton, FL, USA, 2006; pp. 1–24. [Google Scholar]
- Santos-Garcia, D.; Mestre-Rincon, N.; Ouvrard, D.; Zchori-Fein, E.; Morin, S. Portiera Gets Wild: Genome Instability Provides Insights into the Evolution of Both Whiteflies and Their Endosymbionts. Genome Biol. Evol. 2020, 12, 2107–2124. [Google Scholar] [CrossRef]
- Andreason, S.A.; Shelby, E.A.; Moss, J.B.; Moore, P.J.; Moore, A.J.; Simmons, A.M. Whitefly Endosymbionts: Biology, Evolution, and Plant Virus Interactions. Insects 2020, 11, 775. [Google Scholar] [CrossRef] [PubMed]
- Santos-Garcia, D.; Vargas-Chavez, C.; Moya, A.; Latorre, A.; Silva, F.J. Genome Evolution in the Primary Endosymbiont of Whiteflies Sheds Light on Their Divergence. Genome Biol. Evol. 2015, 7, 873–888. [Google Scholar] [CrossRef]
- Quaintance, A.L.; Baker, A.C. Classification of the Aleyrodidae; US Government Printing Office: Washington, DC, USA, 1913.
- Quaintance, A.L.; Baker, A.C. A Contribution to Our Knowledge of the White Flies of the Subfamily Aleyrodinae (Aleyrodidae); US Government Printing Office: Washington, DC, USA, 1917; Volume 51.
- Silvestri, F. Contribuzione Alla Conoscenza Degli Aleurodidae (Insecta: Hemiptera) Viventi Su Citrus in Estremo Oriente e Dei Loro Parassiti. Boll. Lab. Zool. Gen. Agrar. Portici 1928, 21, 1–60. [Google Scholar]
- Kanmiya, K.; Ueda, S.; Kasai, A.; Yamashita, K.; Sato, Y.; Yoshiyasu, Y. Proposal of New Specific Status for Tea-Infesting Populations of the Nominal Citrus Spiny Whitefly Aleurocanthus Spiniferus (Homoptera: Aleyrodidae). Zootaxa 2011, 2797, 25–44. [Google Scholar] [CrossRef]
- Kuwana, I. The Whiteflies of Japan. Pomona Coll. J. Entomol. 1911, 3, 620–627. [Google Scholar]
- Takahashi, R. Aleyrodidae of Formosa. Part II. Aleyrodidae Formosa. Part II 1933, 60, 1–24. [Google Scholar]
- Simon, C.; Frati, F.; Beckenbach, A.; Crespi, B.; Liu, H.; Flook, P. Evolution, Weighting, and Phylogenetic Utility of Mitochondrial Gene Sequences and a Compilation of Conserved Polymerase Chain Reaction Primers. Ann. Entomol. Soc. Am. 1994, 87, 651–701. [Google Scholar] [CrossRef]
- Uesugi, R.; Sato, Y. Differentiation of the Tea-Infesting Population of Citrus Spiny Whitefly Aleurocanthus Spiniferus (Homoptera: Aleyrodidae) from the Citrus-Infesting Population in Japan on the Basis of Differences in the Mitochondrial Cytochrome c Oxidase Subunit I Gene. Jpn. J. Appl. Entomol. Zool. 2011, 55, 155–161. [Google Scholar] [CrossRef]
- Folmer, O.F.; Black, M.B.; Hoeh, W.R.; Lutz, R.V.; Vrijenhoek, R.C. DNA Primers for Amplification of Mitochondrial Cytochrome c Oxidase Subunit I from Diverse Metazoan Invertebrates. Mol. Mar. Biol. Biotechnol. 1994, 3, 294–299. [Google Scholar] [PubMed]
- de Barro, P.J.; Driver, F.; Trueman, J.W.H.; Curran, J. Phylogenetic Relationships of World Populations of Bemisia Tabaci (Gennadius) Using Ribosomal ITS1. Mol. Phylogenet. Evol. 2000, 16, 29–36. [Google Scholar] [CrossRef]
- Kumar, S.; Stecher, G.; Li, M.; Knyaz, C.; Tamura, K. MEGA X: Molecular Evolutionary Genetics Analysis across Computing Platforms. Mol. Biol. Evol. 2018, 35, 1547–1549. [Google Scholar] [CrossRef]
- Saitou, N.; Nei, M. The Neighbor-Joining Method: A New Method for Reconstructing Phylogenetic Trees. Mol. Biol. Evol. 1987, 4, 406–425. [Google Scholar] [CrossRef]
- Tamura, K.; Nei, M. Estimation of the Number of Nucleotide Substitutions in the Control Region of Mitochondrial DNA in Humans and Chimpanzees. Mol. Biol. Evol. 1993, 10, 512–526. [Google Scholar] [CrossRef]
- Martin, D.P.; Varsani, A.; Roumagnac, P.; Botha, G.; Maslamoney, S.; Schwab, T.; Kelz, Z.; Kumar, V.; Murrell, B. RDP5: A Computer Program for Analyzing Recombination in, and Removing Signals of Recombination from, Nucleotide Sequence Datasets. Virus Evol. 2021, 7, veaa087. [Google Scholar] [CrossRef]
- Martin, D.; Rybicki, E. RDP: Detection of Recombination amongst Aligned Sequences. Bioinformatics 2000, 16, 562–563. [Google Scholar] [CrossRef]
- Padidam, M.; Sawyer, S.; Fauquet, C.M. Possible Emergence of New Geminiviruses by Frequent Recombination. Virology 1999, 265, 218–225. [Google Scholar] [CrossRef] [PubMed]
- Martin, D.P.; Posada, D.; Crandall, K.A.; Williamson, C. A Modified Bootscan Algorithm for Automated Identification of Recombinant Sequences and Recombination Breakpoints. AIDS Res. Hum. Retrovir. 2005, 21, 98–102. [Google Scholar] [CrossRef]
- Smith, J.M. Analyzing the Mosaic Structure of Genes. J. Mol. Evol. 1992, 34, 126–129. [Google Scholar] [CrossRef] [PubMed]
- Posada, D.; Crandall, K.A. Evaluation of Methods for Detecting Recombination from DNA Sequences: Computer Simulations. Proc. Natl. Acad. Sci. USA 2001, 98, 13757. [Google Scholar] [CrossRef] [PubMed]
- Gibbs, M.J.; Armstrong, J.S.; Gibbs, A.J. Sister-Scanning: A Monte Carlo Procedure for Assessing Signals in Recombinant Sequences. Bioinformatics 2000, 16, 573–582. [Google Scholar] [CrossRef] [PubMed]
- Weiller, G.F. Phylogenetic Profiles: A Graphical Method for Detecting Genetic Recombinations in Homologous Sequences. Mol. Biol. Evol. 1998, 15, 326–335. [Google Scholar] [CrossRef] [PubMed]
- Holmes, E.C.; Worobey, M.; Rambaut, A. Phylogenetic Evidence for Recombination in Dengue Virus. Mol. Biol. Evol. 1999, 16, 405–409. [Google Scholar] [CrossRef]
- Lam, H.M.; Ratmann, O.; Boni, M.F. Improved Algorithmic Complexity for the 3SEQ Recombination Detection Algorithm. Mol. Biol. Evol. 2018, 35, 247–251. [Google Scholar] [CrossRef]
- Watterson, G.A. On the Number of Segregating Sites in Genetical Models without Recombination. Theor. Popul. Biol. 1975, 7, 256–276. [Google Scholar] [CrossRef]
- Nei, M. Molecular Evolutionary Genetics; Columbia University Press: New York, NY, USA, 1987; ISBN 9780231886710. [Google Scholar]
- Rozas, J.; Ferrer-Mata, A.; Sánchez-DelBarrio, J.C.; Guirao-Rico, S.; Librado, P.; Ramos-Onsins, S.E.; Sánchez-Gracia, A. DnaSP 6: DNA Sequence Polymorphism Analysis of Large Data Sets. Mol. Biol. Evol. 2017, 34, 3299–3302. [Google Scholar] [CrossRef]
- Tajima, F. Statistical Method for Testing the Neutral Mutation Hypothesis by DNA Polymorphism. Genetics 1989, 123, 585–595. [Google Scholar] [CrossRef] [PubMed]
- Fu, Y.-X.; Li, W.-H. Statistical Tests of Neutrality of Mutations. Genetics 1993, 133, 693–709. [Google Scholar] [CrossRef] [PubMed]
- Walker, G.P.; Stafford, C.A.; Symmes, E.J.; Goh, R. Phenology and Descriptions of Two Sympatric Native Whiteflies (Hemiptera: Aleyrodidae) with a High Degree of Niche Overlap. Pan-Pac. Entomol. 2008, 84, 36–50. [Google Scholar] [CrossRef]
- Wang, J.; Xu, Z. Identity and Redescription of Two Easily Confused Important Whiteflies (Hemiptera: Aleyrodidae). Acta Entomol. Sin. 2017, 60, 357–362. [Google Scholar]
- Takahashi, R. Some Species of Aleyrodidae (Homoptera) from Japan. Misc. Rep. Res. Inst. Nat. Resour. 1951, 19, 19–24. [Google Scholar]
- Quaintance, A.L. New Oriental Aleurodidae. Can. Entomol. 1903, 35, 61–64. [Google Scholar] [CrossRef]
- Jukes, T.H.; Cantor, C.R. Evolution of Protein Molecules. Mamm. Protein Metab. 1969, 3, 21–132. [Google Scholar]
- Tamura, K.; Kumar, S. Evolutionary Distance Estimation Under Heterogeneous Substitution Pattern Among Lineages. Mol. Biol. Evol. 2002, 19, 1727–1736. [Google Scholar] [CrossRef]
- Jansen, M.; Porcelli, F. Aleurocanthus Camelliae (Hemiptera: Aleyrodidae), a Species Possibly New for the European Fauna of a Genus in Great Need of Revision. Tijdschr. Entomol. 2018, 161, 63–78. [Google Scholar] [CrossRef]
- Dickey, A.M.; Stocks, I.C.; Smith, T.; Osborne, L.; Mckenzie, C.L. DNA Barcode Development for Three Recent Exotic Whitefly (Hemiptera: Aleyrodidae) Invaders in Florida; Florida Entomological Society: Gainesville, Fl, USA, 2015; Volume 98. [Google Scholar]
- Jensen, A.S. A Cladistic Analysis of Dialeurodes, Massilieurodes and Singhiella, with Notes and Keys to the Nearctic Species and Descriptions of Four New Massilieurodes Species (Hemiptera: Aleyrodidae). Syst. Entomol. 2001, 26, 279–310. [Google Scholar] [CrossRef]
- Cioffi, M.; Cornara, D.; Corrado, I.; Gerardus, M.; Jansen, M.; Porcelli, F. The Status of Aleurocanthus Spiniferus from Its Unwanted Introduction in Italy to Date. Bull. Insectology 2013, 66, 273–281. [Google Scholar]
- Dubey, A.K.; Ko, C.-C. Sexual Dimorphism among Species of Aleurocanthus Quaintance & Baker (Hemiptera: Aleyrodidae) in Taiwan, with One New Species and an Identification Key. Zootaxa 2012, 3177, 1–23. [Google Scholar] [CrossRef]
- Dooley, J. Key to Commonly InterceptedWhitefly Pest; USDA APHIS: Riverdale, MD, USA, 2006.
- Passamonti, M.; Ghiselli, F. Doubly Uniparental Inheritance: Two Mitochondrial Genomes, One Precious Model for Organelle DNA Inheritance and Evolution. DNA Cell Biol. 2009, 28, 79–89. [Google Scholar] [CrossRef] [PubMed]
- Gray, M.W.; Burger, G.; Lang, B.F. Mitochondrial Evolution. Science 1999, 283, 1476–1481. [Google Scholar] [CrossRef] [PubMed]
- Kondo, N.; Ijichi, N.; Shimada, M.; Fukatsu, T. Prevailing Triple Infection with Wolbachia in Callosobruchus Chinensis (Coleoptera: Bruchidae). Mol. Ecol. 2002, 11, 167–180. [Google Scholar] [CrossRef] [PubMed]
- Fenn, K.; Conlon, C.; Jones, M.; Quail, M.A.; Holroyd, N.E.; Parkhill, J.; Blaxter, M. Phylogenetic Relationships of the Wolbachia of Nematodes and Arthropods. PLoS Pathog. 2006, 2, e94. [Google Scholar] [CrossRef]
- Hotopp, J.C.D.; Clark, M.E.; Oliveira, D.C.S.G.; Foster, J.M.; Fischer, P.; Torres, M.C.M.; Giebel, J.D.; Kumar, N.; Ishmael, N.; Wang, S. Widespread Lateral Gene Transfer from Intracellular Bacteria to Multicellular Eukaryotes. Science 2007, 317, 1753–1756. [Google Scholar] [CrossRef] [PubMed]
- Ladoukakis, E.D.; Zouros, E. Recombination in Animal Mitochondrial DNA: Evidence from Published Sequences. Mol. Biol. Evol. 2001, 18, 2127–2131. [Google Scholar] [CrossRef]
- Bullini, L.; Nascetti, G. Speciation by Hybridization in Phasmids and Other Insects. Can. J. Zool. 1990, 68, 1747–1760. [Google Scholar] [CrossRef]
- Schumer, M.; Xu, C.; Powell, D.L.; Durvasula, A.; Skov, L.; Holland, C.; Blazier, J.C.; Sankararaman, S.; Andolfatto, P.; Rosenthal, G.G.; et al. Natural Selection Interacts with Recombination to Shape the Evolution of Hybrid Genomes. Science 2018, 360, 656–660. [Google Scholar] [CrossRef]
- Schumer, M.; Rosenthal, G.G.; Andolfatto, P. How Common Is Homoploid Hybrid Speciation? Evolution 2014, 68, 1553–1560. [Google Scholar] [CrossRef] [PubMed]
- Feliner, G.N.; Álvarez, I.; Fuertes-Aguilar, J.; Heuertz, M.; Marques, I.; Moharrek, F.; Piñeiro, R.; Riina, R.; Rosselló, J.A.; Soltis, P.S. Is Homoploid Hybrid Speciation That Rare? An Empiricist’s View. Heredity 2017, 118, 513–516. [Google Scholar] [CrossRef] [PubMed]
Disclaimer/Publisher’s Note: The statements, opinions and data contained in all publications are solely those of the individual author(s) and contributor(s) and not of MDPI and/or the editor(s). MDPI and/or the editor(s) disclaim responsibility for any injury to people or property resulting from any ideas, methods, instructions or products referred to in the content. |
© 2023 by the authors. Licensee MDPI, Basel, Switzerland. This article is an open access article distributed under the terms and conditions of the Creative Commons Attribution (CC BY) license (https://creativecommons.org/licenses/by/4.0/).






