Evaluation of the Influence of Habitat Heterogeneity and Human Activities on the Distribution of Microbial Diversity in a High Elevation Drop River
Abstract
1. Introduction
2. Materials and Methods
2.1. Study Area Description
2.2. Sampling Points Setting
2.3. Sample Collection
2.4. Determination of Water Physicochemical Parameters
2.5. Extraction of Genome DNA and High-Throughput Sequencing
2.6. Data Analysis
3. Results
3.1. Water Physicochemical Parameters Analysis
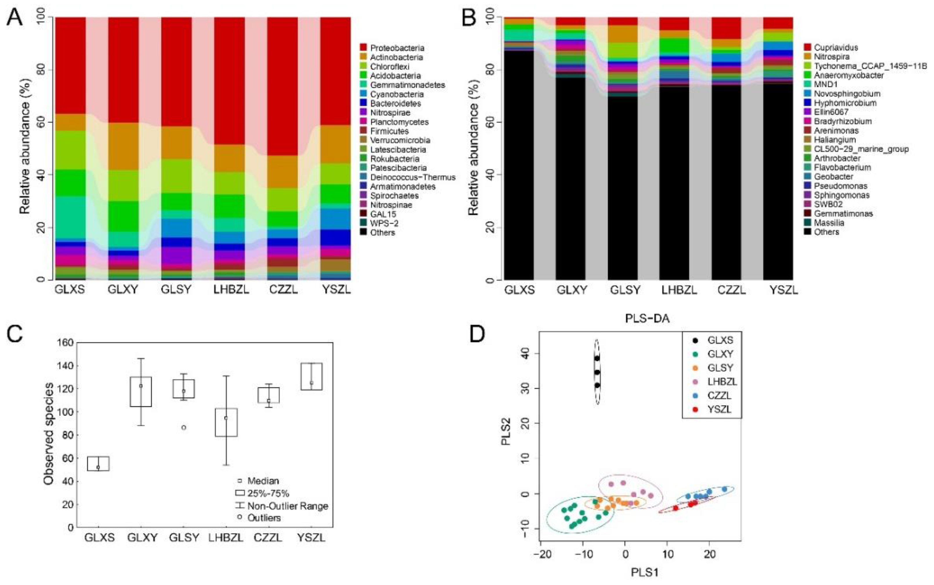
3.2. Compositions and Relative Abundance of Bacterial Communities in Water Samples
3.3. Abundance of Bacterial Species in Water Samples
3.4. Redundancy Analysis of Water Sample Results
3.5. Composition and Relative Abundance of the Bacterial Community in Sludge Samples
3.6. Species Abundance of Bacteria in Sludge Samples
4. Discussion
5. Conclusions
Author Contributions
Funding
Institutional Review Board Statement
Data Availability Statement
Acknowledgments
Conflicts of Interest
References
- Lew, S.; Lew, M.; Mieszczyński, T.; Szarek, J. Selected fluorescent techniques for identification of the physiological state of individual water and soil bacterial cells—Review. Folia. Microbiol. 2010, 55, 107–118. [Google Scholar] [CrossRef] [PubMed]
- Morris, A.; Meyer, K.; Bohannan, B. Linking microbial communities to ecosystem functions: What we can learn from genotype–phenotype mapping in organisms. Phil. Trans. R. Soc. 2020, 375, 20190244. [Google Scholar] [CrossRef]
- Chantarasiri, A. Diversity and Activity of Aquatic Cellulolytic Bacteria Isolated from Sedimentary Water in the Littoral Zone of Tonle Sap Lake, Cambodia. Water 2021, 13, 1797. [Google Scholar] [CrossRef]
- Ren, Z.; Gao, H.K. Ecological networks reveal contrasting patterns of bacterial and fungal communities in glacier-fed streams in Central Asia. PeerJ 2019, 7, e7715. [Google Scholar] [CrossRef] [PubMed]
- Xu, N.H.; Hu, H.; Wang, Y.; Zhang, Z.Y.; Zhang, Q.; Ke, M.J.; Lu, T.; Penuelas, J.; Qian, H.F. Geographic patterns of microbial traits of river basins in China. Sci. Total Environ. 2023, 871, 162070. [Google Scholar] [CrossRef]
- Qin, H.M.; Cui, L.Y.; Cao, X.Y.; Lv, Q.; Chen, T.T. Evaluation of the human interference on the microbial diversity of Poyang Lake using high-throughput sequencing analyses. Int. J. Environ. Res. Public Health 2019, 16, 4218. [Google Scholar] [CrossRef]
- Qin, N.; Li, D.F.; Yang, R.F. High throughput sequencing technology and its application in microbiology research. Acta Microbiol. Sin. 2011, 51, 445–457. [Google Scholar] [CrossRef]
- Du, L.; Liu, G.; Lu, J.; Liu, C.S.; Ha, F. Development of high throughput sequencing technology and its application in life science. China Anim. Husb. Vet. Med. 2014, 41, 109–116. [Google Scholar]
- van Dijk, E.L.; Jaszczyszyn, Y.; Naquin, D.; Thermes, C. The Third Revolution in Sequencing Technology. Trends Genet. 2018, 34, 666–681. [Google Scholar] [CrossRef]
- Hong, Y.W.; Ban, G.; Bae, D.; Kim, S.A. Microbial investigation of aquacultured olive flounder (Paralichthys olivaceus) from farm to table based on high-throughput sequencing. Int. J. Food. Microbiol. 2023, 389, 110111. [Google Scholar] [CrossRef]
- Zheng, J.; Zhou, Z.C.; Wei, Y.Y.; Chen, T.; Feng, W.Q.; Chen, H. High-throughput profiling of seasonal variations of antibiotic resistance gene transport in a peri-urban river. Environ. Int. 2018, 114, 87–94. [Google Scholar] [CrossRef]
- Fernandez, M.; Pereira, P.P.; Agostini, E.; Gonzalez, P.S. Impact assessment of bioaugmented tannery effluent discharge on the microbiota of water bodies. Ecotoxicology. 2020, 29, 973–986. [Google Scholar] [CrossRef] [PubMed]
- Huang, H.Q.; Liu, J.H.; Zhang, F.H.; Zhu, K.W.; Yang, C.H.; Xiang, Q.J.; Lei, B. Characteristics of planktonic and sediment bacterial communities in a heavily polluted urban river. PeerJ 2021, 9, e10866. [Google Scholar] [CrossRef]
- Wang, B.C.; Kuang, S.P.; Shao, H.B.; Cheng, F.; Wang, H.H. Improving soil fertility by driving microbial community changes in saline soils of Yellow River Delta under petroleum pollution. J. Environ. Manag. 2022, 304, 114265. [Google Scholar] [CrossRef]
- Tang, T.; Cai, Q.H.; Liu, J.K. River ecosystem health and its evaluation. Chin. J. Appl. Ecol. 2002, 9, 1191–1194. [Google Scholar]
- Prosser James, I. Ecosystem processes and interactions in a morass of diversity. Fems. Microbiol. Ecol. 2012, 81, 507–519. [Google Scholar] [CrossRef]
- Lin, M.S.; Wang, D.W.; Liu, Y.Z.; Zhai, J.; Yang, T.T.; Wang, A.Z. On the relationship between urban river health and urban development. J. Shenyang Agric. Univ. Soc. Sci. Ed. 2015, 17, 331–336. [Google Scholar] [CrossRef]
- Fan, X.S.; He, P. Research progress, existing problems and future direction on river ecosystem service. Adv. Earth Sci. 2018, 33, 852864. [Google Scholar] [CrossRef]
- Liu, R.; Wu, W.; Zhou, X.D.; Yue, Z.Y.; Zhao, P.G. Bacterioplankton community structure in Weihe River and its relationship with environmental factors. Acta. Sci. Circumstantiae 2017, 37, 934–944. [Google Scholar] [CrossRef]
- Liu, L.L.; Sun, F.F.; Zhao, H.B.; Mi, H.S.; He, S.Q.; Chen, Y.; Liu, Y.; Lan, H.L.; Zhang, M.; Wang, Z.P. Compositional changes of sedimentary microbes in the Yangtze River Estuary and their roles in the biochemical cycle. Sci. Total Environ. 2020, 760, 143383. [Google Scholar] [CrossRef]
- Lv, J.L.; Niu, Y.D.; Yuan, R.Q.; Wang, S.Q. Different Responses of Bacterial and Archaeal Communities in River Sediments to Water Diversion and Seasonal Changes. Microorganisms 2021, 9, 782. [Google Scholar] [CrossRef]
- Zhu, Q.W.; Pan, B.Z.; Sun, H.; He, H.R.; Zhao, G.N. Diversity and influencing factors of bacterial community in sediments of upper reaches of the Hanjiang River and its tributaries. Water Resour. Prot. 2022, 38, 202–210. [Google Scholar]
- Xiao, H.Y. Characteristics of Water Chemistry and Phytoplankton Bacterial Community in Le ’an River. Master’s Thesis, Jiangxi Normal University, Nanchang, China, May 2019. [Google Scholar] [CrossRef]
- Zhan, F.D.; Su, Y.P.; Lu, J.; Tang, S.Q. Construction and application of river health assessment index system in Fujian Province. Hydraul. Sci. Technol. 2018, 4, 16–18+22. [Google Scholar]
- Lin, Q.; Wu, Y.M. Jiaocheng Huotong: A millennium old town with a fresh landscape. Mindong Daily 2018, 21, 9573. Available online: http://www.ndwww.cn/xspd/jcxw/2018/1221/109573.shtml (accessed on 12 May 2020).
- Caporaso, J.G.; Kuczynski, J.; Stombaugh, J.; Bittinger, K.; Bushman, F.D.; Costello, E.K.; Fierer, N.; Peña, A.G.; Goodrich, J.K.; Gordon, J.I.; et al. QIIME allows analysis of high-throughput community sequencing data. Nat. Methods 2010, 7, 335–336. [Google Scholar] [CrossRef]
- Meng, F.; Chen, T.; Wang, X.; Wang, X.; Wei, H.; Tian, P.; Wang, H.; Zhao, X.; Shen, L.; Xin, H. Evaluation of the accuracy and sensitivity of high-throughput sequencing technology using known microbiota. Mol. Med. Rep. 2017, 17, 408–413. [Google Scholar] [CrossRef] [PubMed]
- Wang, X.Y. Degradation of Nitrogen, Phosphorus and Organic Matter in Black Stink Water by Microalgae in Algal/Bacteria-Symbiotic System. Master’s Thesis, Shandong University of Science and Technology, Qingdao, China, March 2021. [Google Scholar] [CrossRef]
- Wang, P.; Chen, B.; Zhang, H. High throughput sequencing analysis of bacterial communities in soils of a typical Poyang Lake wetland. Acta Ecol. Sin. 2017, 37, 1650–1658. [Google Scholar] [CrossRef]
- Jackson, C.R.; Millar, J.J.; Payne, J.T.; Ochs, C.A. Free-Living and Particle-Associated Bacterioplankton in Large Rivers of the Mississippi River Watershed Demonstrate Biogeographic Patterns. Appl. Environ. Microb. 2014, 80, 7186–7195. [Google Scholar] [CrossRef] [PubMed]
- Zhu, C.Y.; Langlois, G.A.; Zhao, Y. Effect of Environmental Heterogeneity and Trophic Status in Sampling Strategy on Estimation of Small-Scale Regional Biodiversity of Microorganisms. Microorganisms 2022, 10, 2119. [Google Scholar] [CrossRef]
- Parfenova, V.V.; Gladkikh, A.S.; Belykh, O.I. Comparative analysis of biodiversity in the planktonic and biofilm bacterial communities in Lake Baikal. Microbiology 2013, 82, 91–101. [Google Scholar] [CrossRef]
- Liu, Y.J.; Liu, X.; Mou, X.Z.; Wu, L. Research status of microorganisms in Poyang Lake wetland, a large shallow lake. Microbiol. China 2019, 46, 3453–3460. [Google Scholar] [CrossRef]
- Madigan, M.T.; Martinko, J.M.; Parker, J. Brock Biology of Microorganisms, 9th ed.; Prentice Hall: Englewood, NJ, USA, 1997. [Google Scholar]
- Sinkko, H.; Lukkari, K.; Sihvonen, L.M.; Sivonen, K.; Leivuori, M.; Rantanen, M.; Paulin, L.; Lyra, C. Bacteria contribute to sediment nutrient release and reflect progressed eutrophication-driven hypoxia in an organic-rich continental sea. PLoS ONE 2013, 8, e67061. [Google Scholar] [CrossRef]
- Yamamoto, Y.; Kouchiwa, T.; Hodoki, Y.; Hotta, K.; Uchida, H.; Harada, K.I. Distribution and identification of actinomycetes lysing cyanobacteria in a eutrophic lake. J. Appl. Phycol. 1998, 10, 391–397. [Google Scholar] [CrossRef]
- Kolmonen, E.; Sivonen, K.; Rapala, J.; Haukka, K. Diversity of cyanobacteria and heterotrophic bacteria in cyanobacterial blooms in Lake Joutikas, Finland. Aquat. Microb. Ecol. 2004, 36, 201–211. [Google Scholar] [CrossRef]
- Cui, X.W.; Lin, X.R.; Li, J.B.; Zhang, H.; Han, Y.H. Diversity, functional characteristics, and environmental remediation potential of stress-tolerant actinomycetes. Acta Microbiol. Sin. 2023, 63, 1930–1943. [Google Scholar] [CrossRef]
- Newton, R.J.; Jones, S.E.; Eiler, A.; McMahon, K.D.; Bertilsson, S. A guide to the natural history of freshwater lake bacteria. Microbiol. Mol. Biol. R. 2011, 75, 14–49. [Google Scholar] [CrossRef] [PubMed]
- Li, J.; Sun, Y.J.; Yin, M.; Zhao, J.J.; Li, X.Y. Seasonal variations in microbial community structure in Yongding River. J. Beijing Norm. Univ. 2020, 56, 257–264. [Google Scholar] [CrossRef]
- Thomas, F.; Hehemann, J.H.; Rebuffet, E.; Czjzek, M.; Michel, G. Environmental and gut Bacteroidetes: The food connection. Front. Microbiol. 2011, 2, 93. [Google Scholar] [CrossRef]
- Zhang, D.C.; Mortelmaier, C.; Margesin, R. Characterization of the bacterial archaeal diversity in hydrocarbon-contaminated soil. Sci. Total Environ. 2012, 421, 184–196. [Google Scholar] [CrossRef] [PubMed]
- Bullerjahn, G.S.; Post, A.F. Physiology and molecular biology of aquatic cyanobacteria. Front. Microbiol. 2014, 5, 359. [Google Scholar] [CrossRef] [PubMed]
- Goffredi, S.K.; Orphan, V.J. Bacterial community shifts in taxa and diversity in response to localized organic loading in the deep sea. Environ. Microbiol. 2010, 12, 344–363. [Google Scholar] [CrossRef] [PubMed]
- Wan, W.J.; He, D.L.; Xue, Z.J. Removal of nitrogen and phosphorus by heterotrophic nitrification-aerobic denitrification of a denitrifying phosphorus-accumulating bacterium Enterobacter cloacae HW-15. Ecol. Eng. 2017, 99, 199–208. [Google Scholar] [CrossRef]
- Kim, M.; Jeong, S.Y.; Yoon, S.J.; Cho, S.J.; Kim, Y.H.; Kim, M.J.; Ryu, E.Y.; Lee, S.J. Aerobic Denitrification of Pseudomonas putida AD-21 at Different C/N Ratios. J. Biosci. Bioeng. 2008, 106, 498–502. [Google Scholar] [CrossRef]
- Zhang, Y.L.; Marrs, C.F.; Simon, C.; Xi, C.W. Wastewater treatment contributes to selective increase of antibiotic resistance among Acinetobacter spp. Sci. Total Environ. 2009, 407, 3702–3706. [Google Scholar] [CrossRef] [PubMed]
- Tao, S.Q.; Eglinton, T.I.; Montlucon, D.B.; McIntyre, C.; Zhao, M.X. Pre-aged soil organic carbon as a major component of the Yellow River suspended load: Regional significance and global relevance. Earth Planet. Sc. Lett. 2015, 414, 77–86. [Google Scholar] [CrossRef]
- Costerton, J.W.; Lewandowski, Z.; Caldwell, D.E.; Korber, D.R.; Lappin-Scott, H.M. Microbial Biofilms. Annu. Rev. Microbiol. 1995, 49, 711–745. [Google Scholar] [CrossRef]
- Horne, A.J.; Goldman, C.R. Limnology, 2nd ed.; McGraw Hill Inc.: New York, NY, USA, 1994; pp. 433–456. [Google Scholar]
- Sun, B.; Zhang, L.X.; Yang, L.Z.; Zhang, F.S.; Norse, D.; Zhu, Z.L. Agricultural non-point source pollution in China: Causes and mitigation measures. Ambio 2012, 41, 370–379. [Google Scholar] [CrossRef] [PubMed]
- Crump, B.C.; Hopkinson, C.S.; Sogin, M.L.; Hobbie, J.E. Microbial biogeography along an estuarine salinity gradient: Combined influences of bacterial growth and residence time. Appl. Environ. Microb. 2004, 70, 1494–1505. [Google Scholar] [CrossRef]
- Bernhard, A.E.; Colbert, D.; McManus, J.; Field, K.G. Microbial community dynamics based on 16S rRNA gene profiles in a Pacific Northwest estuary and its tributaries. Fems. Microbiol. Ecol. 2005, 52, 115–128. [Google Scholar] [CrossRef] [PubMed]
- Jiao, C.C.; Zhao, D.Y.; Huang, R.; He, F.; Yu, Z.B. Habitats and seasons differentiate the assembly of bacterial communities along a trophic gradient of freshwater lakes. Freshw. Biol. 2021, 66, 1515–1529. [Google Scholar] [CrossRef]
- Liu, L.M.; Yang, J.; Zhang, Y.Y. Genetic diversity patterns of microbial communities in a subtropical riverine ecosystem (Jiulong River, southeast China). Hydrobiologia 2011, 678, 113–125. [Google Scholar] [CrossRef]
- Environmental Impact Report of Badu’ao Village in Jiaocheng District of National Highway G237 to Badu Interchange Section of Ningdong Expressway. 2018. Available online: http://www.doc88.com/p-9704812737328.html (accessed on 12 May 2020).
- Felfoldi, T. Microbial communities of soda lakes and pans in the Carpathian Basin: A review. Biol. Futura. 2020, 71, 393–404. [Google Scholar] [CrossRef] [PubMed]
- Tinker, S.C.; Moe, C.L.; Klein, M.; Flanders, W.D.; Uber, J.; Amirtharajah, A.; Singer, P.; Tolbert, P.E. Drinking water turbidity and emergency department visits for gastrointestinal illness in Atlanta, 1993–2004. J. Expo. Sci. Env. Epid. 2010, 20, 19–28. [Google Scholar] [CrossRef] [PubMed]






| Study Region | TN (mg/L) | TP (mg/L) | Chl-a (mg/m3) | WT (°C) | Turb (NTU) | pH | DO (mg/L) | Cond (μS/cm) |
|---|---|---|---|---|---|---|---|---|
| GLXS | 1.84 ± 0.00 ab | 0.20 ± 0.01 ac | 0.50 ± 0.00 a | 15.80 ± 0.00 a | 25.97 ± 0.00 a | 8.75 ± 0.00 a | 8.67 ± 0.00 a | 78.50 ± 0.00 a |
| GLXY | 1.92 ± 0.14 a | 0.19 ± 0.01 a | 2.31 ± 0.44 b | 16.21 ± 0.11 a | 14.44 ± 1.90 b | 7.66 ± 0.07 b | 9.42 ± 0.12 a | 45.30 ± 0.68 b |
| GLSY | 1.54 ± 0.15 b | 0.16 ± 0.00 b | 1.17 ± 0.41 ac | 16.26 ± 0.27 a | 6.47 ± 1.29 c | 8.19 ± 0.65 ab | 10.55 ± 2.25 ab | 45.91 ± 0.50 b |
| LHBZL | 1.69 ± 0.36 b | 0.15 ± 0.05 b | 1.43 ± 0.91 bc | 17.28 ± 0.75 b | 5.47 ± 3.13 c | 7.37 ± 0.04 ab | 12.70 ± 0.03 ab | 45.98 ± 10.42 b |
| CZZL | 1.82 ± 0.25 ab | 0.16 ± 0.04 bc | 2.15 ± 1.68 bd | 17.67 ± 0.80 b | 21.07 ± 4.57 d | 7.60 ± 0.43 b | 12.81 ± 1.09 b | 56.55 ± 12.42 c |
| YSZL | 0.92 ± 0.00 c | 0.07 ± 0.00 d | 0.87 ± 0.00 acd | 18.37 ± 0.00 c | 7.47 ± 0.00 c | 8.09 ± 0.00 ab | 12.35 ± 0.00 ab | 31.63 ± 0.00 b |
Disclaimer/Publisher’s Note: The statements, opinions and data contained in all publications are solely those of the individual author(s) and contributor(s) and not of MDPI and/or the editor(s). MDPI and/or the editor(s) disclaim responsibility for any injury to people or property resulting from any ideas, methods, instructions or products referred to in the content. |
© 2023 by the authors. Licensee MDPI, Basel, Switzerland. This article is an open access article distributed under the terms and conditions of the Creative Commons Attribution (CC BY) license (https://creativecommons.org/licenses/by/4.0/).
Share and Cite
Qin, H.; Jia, X.; Wang, L.; Wang, Z.; Chen, X.; Wang, Y.; Sun, M.; Qi, Q.; Yang, Y. Evaluation of the Influence of Habitat Heterogeneity and Human Activities on the Distribution of Microbial Diversity in a High Elevation Drop River. Diversity 2023, 15, 698. https://doi.org/10.3390/d15060698
Qin H, Jia X, Wang L, Wang Z, Chen X, Wang Y, Sun M, Qi Q, Yang Y. Evaluation of the Influence of Habitat Heterogeneity and Human Activities on the Distribution of Microbial Diversity in a High Elevation Drop River. Diversity. 2023; 15(6):698. https://doi.org/10.3390/d15060698
Chicago/Turabian StyleQin, Haiming, Xinyue Jia, Lu Wang, Ziyue Wang, Xinlei Chen, Yaowei Wang, Minfang Sun, Qin Qi, and Yuewei Yang. 2023. "Evaluation of the Influence of Habitat Heterogeneity and Human Activities on the Distribution of Microbial Diversity in a High Elevation Drop River" Diversity 15, no. 6: 698. https://doi.org/10.3390/d15060698
APA StyleQin, H., Jia, X., Wang, L., Wang, Z., Chen, X., Wang, Y., Sun, M., Qi, Q., & Yang, Y. (2023). Evaluation of the Influence of Habitat Heterogeneity and Human Activities on the Distribution of Microbial Diversity in a High Elevation Drop River. Diversity, 15(6), 698. https://doi.org/10.3390/d15060698
