Abstract
The species composition of fungal pathogens among three of the most harmful locust species (Asian migratory locust, Moroccan locust and Italian locust) in the southern Russian Federation was studied. Insects were sampled in 20 locations of seven federal subjects of the Russian Federation (Republic of Dagestan, Republic of Kalmykia; Krasnodar and Stavropol Krai; Astrakhan, Volgograd and Rostov Regions). Forty-five isolates belonging to the fungal genus Beauveria were collected, particularly isolates of B. bassiana and B. pseudobassiana. B. bassiana was the most prevalent, constituting 98% of the samples, and could be differentiated into three clades, as evidenced by the TEF gene and intergenic spacer Bloc. Clade 1, represented by the reference isolate ARSEF 2040, was most abundant (61%), and Clade 2, represented by ARSEF 1811, had lower abundance (27%). The remaining isolates either belonged to the genetically distinct Clade 3, represented by ARSEF 1564, or were found to fall outside the major lineages. The frequency of infection in locust populations was variable and tended to increase under conditions unfavorable for the insects. The vast majority of Beauveria isolates from locusts were highly virulent in this insect group.
1. Introduction
Of the damaging herbivorous insects, locusts and grasshoppers (Orthoptera: Acrididae), especially species with gregarious behavior, have a particularly significant impact. Over the last 30 years, there have been significant outbreaks of the Italian locust, Calliptamus italicus (Linnaeus, 1758), and the Asian migratory locust, Locusta migratoria migratoria (Linnaeus, 1758) in southern European Russia [1]. Also, over the last decade, the Moroccan locust, Dociostaurus maroccanus (Thunberg, 1815), has been observed periodically in that region [2].
Until the middle of the last century, information about fungi infecting locusts was scarce, with the only exception being Entomophaga grylli (Fresen.) A. Batko (Entomophthorales) [3]. In 1891, Brongniart documented several entomopathogenic fungi discovered on Shistocerca gregaria (Forskål, 1775) in Algeria, among which two were subsequently named Botrytis brongniartii Sacc. (syn. Beauveria brongniartii (Sacc.) Petch) and Botrytis delacroixii Sacc. (syn. Beauveria delacroixii (Sacc.) Petch) [4,5]. Sporotrichum globuliferum Speg. (syn. Beauveria bassiana (Bals.-Criv.) Vuill. s.l.) has been found in natural populations of the South American locusts, Schistocerca cancellata (Serville, 1838), in 1897 [6]. Reyes [7] noted considerable mortality in a population of migratory locusts in the Philippines caused by B. bassiana. Later, Schaefer [8] described red locusts, Nomadacris septemfasciata (Serville, 1838), in South Africa infected with B. bassiana. An epizootic disease caused by Metarhizium anisopliae (Metschn.) Sorokīn in a swarm of Schistocerca gregaria in Eritrea was reported by Balfour-Browne [9]. Both E. grylli and M. anisopliae have been identified as pathogens affecting Patanga succincta (Johannson, 1763) in Thailand [10,11].
Significant interest in entomopathogenic fungi that infect Acrididae arose in the 1990s. This was driven by the idea of developing an environmental-friendly microbiological locust control product as an alternative to chemical insecticides (project LUBILOSA) [12,13,14]. In order to obtain the final product, the screening of isolates was based on the idea that the greatest virulence to locusts would be demonstrated by isolates recovered from this target insect group (in this case interpreted broadly as including the entire order Orthoptera). Prior to these studies, there were only 30 isolates of entomopathogenic filamentous fungi from orthopteran hosts in international microbiological collections [15].
In the course of that work, 181 isolates of M. anisopliae s.l., Metarhizium flavoviride Gams and Rozsypal, B. bassiana s.l. and Sorosporella sp. were isolated from orthopteran hosts collected in 1990–1993 in Madagascar, Oman, Pakistan and West Africa [16]. Only 31 isolates were obtained directly from locusts (L. migratoria capito (Saussure, 1884) from Madagascar and Schistocerca gregaria from Pakistan), that is, 17% of the entire isolates. As a result, the first anti-locust mycoinsecticide, marketed as Green Muscle, was developed based on the isolate IMI 330189 Metarhizium acridum (Driver and Milner) J.F. Bisch., S.A. Rehner and Humber (syn. M. anisopliae var. acridum) and successfully used in Africa [17,18]. The modern range of similar products based on fungi from the genera Metarhizium and Beauveria includes more than 15 biocontrol formulations [19,20].
Studies on the Moroccan locust mycobiota have also been conducted in southern Spain [21]. The authors showed that the populations of this species contain B. bassiana s.l. (dominant) and M. anisopliae s.l., the infection rate of which reaches 1.6–20.5%. Studies conducted in Uzbekistan by Nurzhanov [22,23] led to the isolation of Beauveria brongniartii (Sacc.) Petch s.l. (syn. B. tenella) from the Moroccan locust, which has an extremely high virulence towards the Asian and Italian locusts. In our earlier studies in the Novosibirsk region of Russia during 2000, we showed that in Italian locust populations, B. bassiana s.l. was the predominant pathogen and M. anisopliae s.l. occurred only at a relatively low frequency, with a combined infection rate of nearly 16.6% [24]. Fungal isolates from this swarm were selected for the production of two anti-locust mycoinsecticides, Mykolar V and Mykolar M, approved for use in the Republic of Kazakhstan. Despite all of the above, it should be noted that research on locust entomopathogens, in terms of their natural occurrence, is quite fragmentary.
Species of genera Beauveria are typical cosmopolitans with pathogenic properties against arthropods, which can also develop as saprotrophs or endophytes of wild and cultivated plants. Over recent decades, with the use of molecular genetic methods, significant phylogenetic changes have occurred within this genus. In addition to revealing a significant number of cryptic species, several typical telemorphic species were also included in this genus. To date, about 30 species-rank taxa have been recognized within the genus Beauveria [25,26,27,28].
In Russia, a detailed recent molecular investigation focused on the genetic diversity within the genus Beauveria of boreal forests of northern European Russia [29]. This study primarily emphasized Beauveria and other entomopathogenic fungi from xylophagous insects, especially Ips typographus (Linnaeus, 1758) (Coleoptera: Curculionidae), the most damaging pest with mass outbreaks causing extensive tree mortality in Norway spruce forests in Europe. The present study focused on the species and interspecies genetic diversity within Beauveria associated with locusts in southern European Russia. We hypothesized that in the south, Beauveria pseudobassiana S.A. Rehner and Humber will be less represented and B. bassiana will be more common with new haplotypes not typical for isolates from northern xylophagous insects. A supplementary aim of this study was to test the virulence of any isolates obtained.
2. Materials and Methods
2.1. Insect Populations and Fungal Isolates
We focused on fungal pathogens among three of the most harmful locust species occurring in the southern Russian Federation: Asian migratory locust (L. migratoria subsp. migratoria), Italian locust (C. italicus) and Moroccan locust (D. maroccanus). At some locations, only mixture populations of non-target locust species were found, but these were also sampled for fungal isolation. Locust nymphs and adults were collected from June to October in 2019, 2020 and 2021. Twenty locations were sampled in seven federal subjects of the Russian Federation (the Republics of Dagestan and Kalmykia, Krasnodar and Stavropol Krai, Astrakhan, Volgograd and Rostov Regions). Locusts were caught with an entomological net. Individuals from each location were placed in cages (40 × 40 × 40 cm) and maintained at high density to cause stress and encourage fungal infection [16,30]. Cages were kept under standard room conditions, as well as in the open air on the grounds of the Slavyansk Experimental Station of All-Russian Institute of Plant Protection, Slavyansk-on-Kuban (45°15′31″ N 38°07′29″ E). A diet of wheat and corn was provided to the Asian and Moroccan locusts, and various species of Artemisia (Asteraceae) to the Italian locusts as these plants are preferred by this species. For several months, the caged locusts were examined every 2–3 days for locust cadavers. Environmental specimens of imago locust cadavers with signs of mycosis were additionally collected in locations 4 and 6 during field sampling (Figure 1 and Table S1).
Figure 1.
The study area in southern European Russia shows ecoregions and locations sampled for locusts in 2019, 2020 and 2021. The ecoregions (larger white numbers) are: 1, Pontic steppe; 2, Caspian lowland desert; 3, Crimean Submediterranean forest complex; 4, Caucasus mixed forests; 5, Euxine-Colchic broadleaf forests; 6, Eastern Anatolian montane steppe; and 7, Azerbaijan shrub desert and steppe. The sampling locations (circles with a central black dot) are detailed in Table S1. Green circles indicate locations with infected locusts from which Beauveria sp. isolates were obtained and white circles locations with uninfected locusts. City abbreviations: Atrk, Astrakhan; Elst, Elista; Krsn, Krasnodar; Mhch, Makhachkala; RosD, Rostov-on-Don; Stvl, Stavropol, and Vlgr, Volgograd.
Insect cadavers were air-dried at room temperature and placed on glass slides in moist chambers without surface sterilization. When external mycoses occurred, fungal isolation was made by transferring conidia or mycelium from cadavers to Sabouraud dextrose agar (SDA; Difco, Detroit, MI, USA) with a sterile inoculating needle. Initial identification of Beauveria spp. and other entomopathogens was made based on the examination of macro- and micromorphological features.
2.2. DNA Extraction, Amplification and Sequencing
Fungal genomic DNA was extracted from homogenized mycelium in 1.5 mL Eppendorf tubes using a CTAB/chloroform procedure [31]. DNA probes were resuspended in diH2O and stored at −20 °C. Primers for partial amplification of translation elongation factor 1-α (TEF) were 983F and 1567R [32]. To amplify the nuclear intergenic region, Bloc primers B5.1F and B3.1R were used [33]. All PCR reactions were performed in a final volume of 25 µL containing 2.5 µL of 10× PCR buffer, 0.5 µL of dNTP mix (10 mM), 0.5 µL of each primer (10 µM), 0.15 µL of Taq DNA polymerase (5 U/µL, Qiagen, Hilden, Germany), 1 µL of genomic DNA and 19.85 µL of diH2O. Parameters of DNA amplification were as in Rehner and Buckley [32] and Rehner et al. [33]. The amplicon quality was assessed using electrophoresis on an agarose gel (1%) stained with ethidium bromide in 1× TBE buffer. The bands chosen for sequencing were excised and then purified with silica particles [34]. The Sanger sequencing of PCR products was performed in both directions using a capillary DNA sequencer ABI 3500 (Applied Biosystems, Foster City, CA, USA).
2.3. Bioinformatic Analyses
The nucleotide sequences obtained were assembled and manually edited using Vector NTI Advance 11.5.1 software (Life Technologies, Carlsbad, CA, USA). Sequences were aligned using the algorithm MUSCLE [35] in the bioinformatics software tool MEGA X [36]. All sequences were trimmed evenly to eliminate the variation in sequence length. After alignment, the concatenation of TEF and Bloc sequences was conducted in SequenceMatrix 1.7.3 for further multilocus analysis [37]. Appropriate nucleotide substitution models were identified with ModelFinder based on the Bayesian information criterion [38]. Substitution models with single genes datasets were TNe + I (TEF) and HKY + F + G4 (Bloc). The concatenated dataset was divided into two partitions (TEF: 1–406; Bloc: 407–1886) and appropriate models (TNe + I and HKY + F + G4) were implemented to them. Maximum likelihood phylogenetic reconstruction for all datasets was conducted in IQ-tree 1.6.12 with 10,000 ultrafast bootstrap approximations [39,40] and visualized in MEGA X.
Total number of haplotypes and haplotype diversity (Hd) were determined using DnaSP v. 5.10 [41,42]. The relative species abundance was considered as the percentage of isolates from each fungal species to the total number of fungal isolates.
Maps of sampling locations were constructed with the cloud computing platform Google Earth Engine [43] using ecoregions dataset [44] and GoogleEarth ver. 7.3.4.8642 software using layers of the Köppen-Geiger climate classification dataset [45].
2.4. Virulence Assay
Forty-five Beauveria isolates were tested for their virulence to nymphs of early instar laboratory non-diapause population of African migratory locust. Conidia were obtained from 2-week-old cultures grown on SDA, suspended in a sterile aqueous solution of 0.01% Tween 80 and mixed vigorously to obtain homogeneous suspensions. Conidial quantification was performed using a hemocytometer under a light microscope. Nymphs were infected by immersing them for 2 s in an aqueous conidial suspension with concentration adjusted to 1 × 107 conidia/mL. The controls were immersed in a sterile aqueous solution of 0.01% Tween 80. Five individual insects were placed in 1L plastic rearing containers with 4 replicates containers for each isolate. The containers were inspected daily and all dead individuals were removed. During the experiment, insects were fed with fresh wheat leaves. To determine the cause of death, superficially sterilized insect cadavers were placed in wet chambers (Petri dishes with an inner diameter of 88 mm with wet paper in them), followed by culturing and microscope examination.
2.5. Statistical Analyses
Data analyses were performed using Statistica 8 (StatSoft Inc., Tulsa, OK, USA) [46]. The normality of data was checked with the Shapiro–Wilk W test. Normally distributed data were analyzed by one-way ANOVA followed by Tukey᾽s post hoc test. A Kaplan–Meier log-rank test was used to calculate the median lethal time (presented as LT50 ± SE).
3. Results
Locust samples were collected in 20 locations in southern European Russia (Figure 1). Pure swarms of L. migratoria were observed in seven locations, C. italicus in five locations and D. maroccanus in four locations. In the rest of the locations, locusts occurred in mixture populations of non-target species (Dociostaurus spp., Calliptamus spp. and others). Detailed species composition and locust samples obtained at each location are presented in Table S1. Infected individuals with mycoses were identified in more than 50% of the sampled locations (Table S2). The highest percentage of infected individuals was for L. migratoria in the Primorsko-Akhtarsky district, Krasnodar Krai (28.3% at location 4 and 22.1% at location 6; Table S2). In location 4, second instar nymphs of L. migratoria were collected with these belonging to a second generation (which is uncommon in southern European Russia). They were collected in early October on the border of flooded and adjacent areas when the hatching of nymphs from egg pods laid in August began. The nymphs began to hatch from the southern side of the slopes, huddled together in bands and went beyond the wetlands to the adjacent areas, including cropping fields. The emergence of these bands along the floodplains continued to at least late October. These second-generation individuals (including those collected and kept outside in cages), even in conditions of a very mild winter, could not complete their ontogenesis and died.
The percentage of infected individuals isolated from C. italicus varied from 1.2 to 6.5%. The percentage of fungal infection in the D. maroccanus populations did not exceed 3.3%.
Almost all fungal isolates were determined as Beauveria spp. with the exception of some opportunistic genera, Aspergillus spp. and Fusarium spp. Forty-five Beauveria isolates were purified and sequenced from eight locations (Figure 1 and Figure S1). These isolates included only two species, B. bassiana and B. pseudobassiana. B. bassiana was the most frequently encountered species (98% of all isolates). Twenty-nine isolates of B. bassiana were from L. migratoria, thirteen from C. italicus, two from Dociostaurus sp. and one from an unidentified Acrididae specimen. B. pseudobassiana was represented only by a single isolate (BCi16Rv20) from C. italicus (Rostov region, Salsky district).
The total Hd for the B. bassiana isolates across all locations reached 0.556 (TEF), 0.742 (Bloc) and 0.742 (TEF and Bloc). There were five B. bassiana haplotypes for TEF and nine for Bloc and MLS.
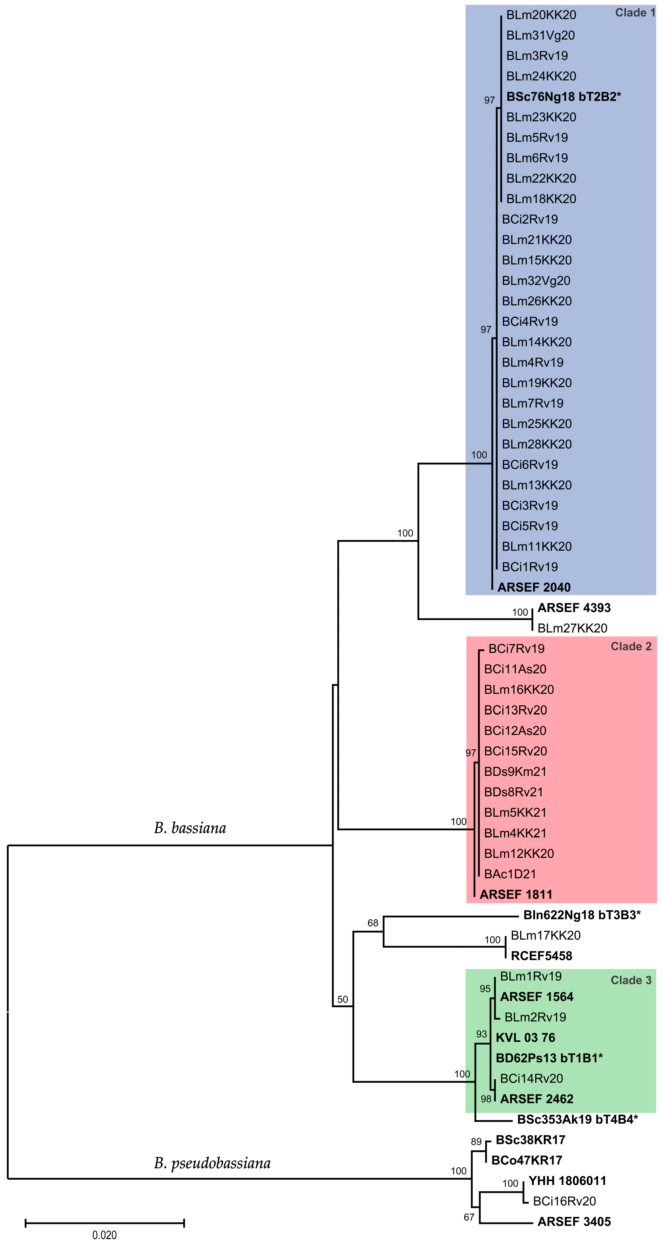
Analysis of the phylogenetic tree constructed for concatenated TEF and Bloc sequences revealed three major clades (Figure 2). Clade 1 with the most B. bassiana isolates (61%) was relatively close to the reference isolate ARSEF 2040 from Genbank. The two haplotypes found within this clade were differentiated by a single transversion (A/C) in the Bloc locus. One of these haplotypes was completely identical to the isolate Bsc76Ng18 (Genbank) from bark beetles of a northern European boreal forest. Clade 1 included most of the L. migratoria isolates (21 of 29) and half of the C. italicus isolates (6 of 12).
Figure 2.
Phylogenetic tree of Beauveria spp. based on the maximum likelihood (ML) analyses of two concatenated loci (TEF and Bloc). ML bootstrap values (≥50%) are shown at the nodes. Beauveria bassiana isolates were divided into three clades and highlighted in color. Reference sequences are indicated in bold. Sequences (haplotypes) from an earlier study [29] are indicated by asterisks.
Clade 2, representing 27% of the isolates, was distant from Clade 1 but relatively close to the B. bassiana reference isolate, ARSEF 1811 (identity: TEF 100% and Bloc 99.93%).
Clade 3 contained several haplotypes represented by single isolates. BLm1Rv19 was identical to B. bassiana ARSEF 1564 and separated by only one transversion (T/G) from Blm2Rv19, which was recovered from locusts in the same location. The sister lineage to this group contains the haplotype represented by isolate BCi14Rv20. Additionally, two isolates (BLm27KK20 and BLm17KK20) represented two distinct lineages well separated from the above haplotypes.
All tested B. bassiana isolates caused significantly greater mortality (p < 0.05) in locust nymphs compared to the control 9 days post-treatment (dpt, Table 1). By this time, the mortality between isolates ranged between 23.8 and 100%. Although, the majority of the isolates caused high mortality (>90%) in the tested insects, regardless of their phylogenetically established haplotypes. Isolates recovered from C. italicus and L. migratoria had the same rate of pathogenicity in the test insects (χ2 = 3.25, df = 1, p = 0.067). The single isolate of B. pseudobassiana was also significantly pathogenic (mortality 93.3 ± 6.7%). Significant differences in LT50 (5 and 7 dpt) were detected between isolates that caused high levels of mortality (85–100%).
Table 1.
Mortality of the African migratory locust after treatment with a conidial suspension of Beauveria spp. isolates. Letters (a–c) indicate values within columns, which differ significantly at p < 0.05.
4. Discussion
This study found fungally-infected locusts in half of the sampled locations. In most cases, the prevalence of infection in the locusts did not exceed 5%. The exception was two locations in Krasnodar Krai, which have old and well-known Azov-Kuban populations of the Asiatic locust.
The migratory locust in Russia and neighboring countries is considered to have mostly one generation per year [1]. In the autumn of 2020, due to unusually conducive weather conditions, an uncommon second generation of locust emerged from the egg pods that had been deposited earlier that year (location 4). Such a phenomenon is very rare in these areas [47]. Nevertheless, a change in the weather subsequently negatively affected the further development of the nymphs, weakened them and did not allow them to complete ontogenesis. The consequence of this was the high prevalence of infected individuals in this population. Similarly, the cadavers of adult locusts (the single generation, location 6), collected in the Krasnodar Krai in autumn of 2021, also had a high prevalence of mycosis. In contrast, in all populations obtained and tested in summer, the percentage of infected individuals was significantly lower. A high prevalence of fungal infections in autumn is caused by favorable seasonal conditions for infection and development of the pathogen, accompanied by temperature decrease and humidity increase, as well as the weakening of insects due to age-related changes and lack of good nutrition. This is consistent with numerous reports that entomopathogenic ascomycetes are largely adapted to infecting insects weakened by various stress factors [48]. In addition, it is known that entomopathogenic ascomycetes are consistently present in soils, but, especially in arid zones, often have a low prevalence, as well as low to medium virulence [49,50].
During our study of entomopathogenic fungi from the genus Beauveria associated with natural populations of locusts in southern European Russia, it was found that this genus is largely represented by the species B. bassiana. Of the 45 isolates obtained from the various sampling locations, only one was B. pseudobassiana, which is presumably typical of forest ecosystems [29,51]. Earlier, during a study of the distribution and genetic diversity of Beauveria in the boreal forests of northern European Russia, B. bassiana was less abundant and comprised 11% of all isolates. In the same study, four haplotypes of B. bassiana were described and assigned as bT1B1, bT2B2, bT3B3 and bT4B4 (for details see Table S4 and [29]). Some of these haplotypes were found in the current study, therefore, reference isolates from each northern European Russia haplotype were included in the current phylogenetic tree (Figure 2). Isolate BD62Ps13, referred to as bT1B1 (the most abundant B. bassiana haplotype in northern European Russia), was in Clade 3 of the current research. The reference isolate BSc76Ng18 (bT2B2 haplotype) was in Clade 1, which was the most abundant in the south. Clade 2 did not correspond to any previously reported boreal haplotypes. Combining data from the two investigations, we conclude that from north to south, the proportion of B. pseudobassiana decreases with the simultaneous increase of B. bassiana. In parallel, the population genetic structure of B. bassiana also changes. For boreal zones, haplotypes from Clade 3 are more prevalent, while to the south, the members of Clade 1 are more frequently observed and the abundant Clade 2 appears.
Beauveria caledonica Bissett and Widden recorded in boreal forests of north European Russia [29], as well as, B. brongniartii, according to earlier reports located in this area were not detected in our investigation. The absence of these species in our collection may be due to their rarity or their adaptation to other environmental conditions or other arthropod hosts. During the previous sampling in boreal forests, entomopathogenic fungi from another seven taxonomic groups were identified [29], which differs markedly from the current study in which no other entomopathogenic fungal species were identified in the sampled locust specimens.
Overall, the diversity of entomopathogenic fungi identified from locusts in the current study was low. Previous studies have reported that members of the genus Metarhizium are often present in locust populations. In southern Spain, both B. bassiana and M. anisopliae were found in the natural populations of the Moroccan locust (D. maroccanus), with B. bassiana being the predominant species [21]. In Madagascar, in addition to 14 B. bassiana isolates, 9 isolates of M. flavoviride were obtained from L. migratoria capito [16].
Given that the sampling and isolations made in the current work were not fully geographically representative, it is not possible to link the clades found to the main ecoregions of southern European Russia or its climatic zones (Figure 1 and Figure S1). This is evident in that most of the isolates (98%) were obtained from the Pontic steppe ecoregion (Köppen climatic zone Dfa; see Figure 1 and Figure S1 captions) and only one isolate from the Caspian lowland desert (Köppen climatic zone Bsk). Nevertheless, the distribution of the fungal clades is likely to be strongly influenced by the characteristics of the habitats (such as open steppe, forest, reedbeds and desert) and mesorelief.
This study also investigated the pathogenicity of 45 Beauveria isolates in African migratory locusts. At 9 dpt, 55% of the tested fungal isolates caused complete mortality (100% of individuals) and 27% of isolates caused mortality of over 90%. The high virulence of the majority of the isolates could be attributed to their specificity to the test insects, with all being isolated from locusts. The reported pathogenicity of isolates from locusts varies widely in the literature. For example, the isolate of B. bassiana EABb90-2/Dm isolated from D. maroccanus in southern Spain was found to be only moderately virulent against this locust species. The LT50 calculated for the highest concentration (836 conidia/insect), caused 67% mortality of fourth-instar of D. maroccanus within 8 days [21]. B. brongniartii isolate BD-55 from the Moroccan locust in Uzbekistan was highly virulent against second-instar nymphs of Asian and Italian locusts, causing 100% mortality after 10 days at 2 × 107 conidia/mL [23]. B. bassiana isolate BBK-1 from the Italian locusts collected in the Novosibirsk region had high virulence in second-instar nymphs of L. migratoria migratorioides causing complete mortality after 7 days at 1 × 107 conidia/mL [52]. These findings suggest that virulence is primarily determined by the biological properties of the isolate itself, rather than by the source of isolation.
5. Conclusions
It has been shown that Beauveria species are present in local locust populations in southern European Russia on a permanent basis and their species and intraspecific composition is not diverse. Fungal infection in locust populations in this region can be seen as usually sporadic, but under conditions unfavorable for insect hosts, it might occur at a high frequency. This is possible because the vast majority of Beauveria isolated from locusts showed a high level of virulence in this group of insects.
Supplementary Materials
The following supporting information can be downloaded at: https://www.mdpi.com/article/10.3390/d15080930/s1, Figure S1: The study area in Southern European Russia showing Köppen-Geiger climate classification and locations sampled for locusts in 2019, 2020 and 2021; Table S1: Sampling location details; Table S2: Infection frequency in different locust populations; Table S3: Beauveria spp. isolated in this study, their origin, host, clades and GenBank numbers; Table S4: Reference sequences.
Author Contributions
Conceptualization, G.L. and I.K.; methodology, G.L. and M.L.; software, I.K.; formal analysis, G.L., I.K. and M.L.; investigation, G.L., I.K. and M.L.; data curation, M.L. and I.K.; writing—original draft preparation, G.L. and I.K.; writing—review and editing, G.L. and I.K.; visualization, I.K.; project administration, I.K.; funding acquisition, G.L. All authors have read and agreed to the published version of the manuscript.
Funding
This research was funded by the Russian Foundation for Basic Research, grant number 20-016-00263.
Institutional Review Board Statement
Not applicable.
Informed Consent Statement
Not applicable.
Data Availability Statement
The raw data analyzed during the study are available from the corresponding author on reasonable request. The obtained sequences were submitted in GenBank.
Acknowledgments
We are thankful to Marina Sabitova and Svetlana Malysh for the maintaining of culture collection and laboratory assistance. In addition, we thank Yuri Tokarev for his help in sample collection and invaluable scientific discussion.
Conflicts of Interest
The authors declare no conflict of interest.
References
- Lachininsky, A.V.; Sergeev, M.G.; Childebaev, M.K.; Chernyakhovsky, M.E.; Lockwood, J.A.; Kambulin, V.E.; Gapparov, F.A. Locusts of Kazakhstan, Central Asia and Adjacent Territories; University of Wyoming: Laramie, WY, USA, 2002; p. 387. [Google Scholar]
- Govorov, D.N.; Zhivykh, A.V. Review of the Phytosanitary State of Agricultural Crops in the Russian Federation in 2019 and the Forecast of the Development of Pests in 2020; Rosselkhoztsentr: Moscow, Russia, 2020; p. 512. [Google Scholar]
- Hartig, R. Mittheilungen über Pilzkrankheiten der Insecten im Jahre 1868. Z. Für Forst-Und Jagdwes. 1869, 1, 476–500. [Google Scholar]
- Brongniart, C. Le criquet pèlerin, Acridium peregrinum Oliv. Ses métamorphoses. Son parasite cryptogame. Le Nat. 1891, 13, 232–233. [Google Scholar]
- Saccardo, P.A. Sylloge Fungorum, R; Friedländer & Sohn: Berlin, Germany, 1892; Volume 10, pp. 1–964. [Google Scholar]
- Bruner, L. Killing destructive locusts with fungus diseases. In Some Miscellaneous of the Work of the Division of Entomology; Government Printing Office: Washington, DC, USA, 1902; Volume VI, pp. 50–61. [Google Scholar]
- Reyes, G.M. An unreported fungus disease of the Phillippine Migratory Locust. Philippine J. Sci. 1932, 49, 407–418. [Google Scholar]
- Schaefer, E.E. The White fungus disease (Beauveria bassiana) among red locusts in South Africa, and some observations on the grey fungus disease (Empusa grylli). Sci. Bull. Dep. Agric. For. 1936, 160, 28. [Google Scholar]
- Balfour-Browne, F.L. The green muscardine disease of insects, with special reference to an epidemic in a swarm of locusts in Eritrea. Proc. R. Entomol. Soc. 1960, 35, 56–74. [Google Scholar]
- Roffey, J. The occurrence of the fungus Entomophthora grylli Fresenius on locusts and grasshoppers in Thailand. J. Invertebr. Pathol. 1968, 11, 237–241. [Google Scholar] [CrossRef]
- Samšiňáková, A.A.; Purrini, K. Studies on the natural infection of the grasshopper, Patanga succincta, by the fungus Metarhizium anisopliae in Thailand. J. Appl. Entomol. 1986, 102, 273–277. [Google Scholar] [CrossRef]
- Prior, C.; Carey, M.; Abraham, Y.J.; Moore, D.; Bateman, R.P. Development o f a bioassay method for the select ion of entomopathogenic fungi virulent to the desert locust, Shistocerca gregaria (Forskal). J. Appl. Entomol. 1995, 119, 567–573. [Google Scholar] [CrossRef]
- Bateman, R.; Carey, M.; Batt, D.; Prior, C.; Abraham, Y.; Moore, D.; Jenkins, N.; Fenlon, J. Screening for Virulent Isolates of Entomopathogenic Fungi Against the Desert Locust, Schistocerca gregaria Forskal. Biocontrol Sci. Technol. 1996, 6, 549–560. [Google Scholar] [CrossRef]
- Lomer, C.J.; Prior, C.; Kooyman, C. Development of Metarhizium spp. for the control of grasshoppers and locusts. Mem. Ent. Soc. Can. 1997, 129, 265–286. [Google Scholar] [CrossRef]
- Lomer, C.J.; Bateman, R.P.; Johnson, D.L.; Langewald, J.; Thomas, M.B. Biological control of locusts and grasshoppers. Annu. Rev. Entomol. 2001, 46, 667–702. [Google Scholar] [CrossRef]
- Shah, P.A.; Kooyman, C.; Paraïso, A. Surveys for fungal pathogens of locusts and grasshoppers in Africa and the Near East. Mem. Ent. Soc. Can. 1997, 129, 27–35. [Google Scholar] [CrossRef]
- Douthwaite, B.; Langewald, J.; Harris, J. Development and Commercialization of the Green Muscle Biopesticide; IITA: Ibadan, Nigeria, 2001; p. 23. [Google Scholar]
- van der Valk, H. Review of the Efficacy of Metarhizium anisopliae var. acridum against the Desert Locust; Desert Locust Technical Series; FAO: Rome, Italy, 2007; p. 77. [Google Scholar]
- Faria, M.R.; Wraight, S.P. Mycoinsecticides and mycoacaricides: A comprehensive list with worldwide coverage and international classification of formulation types. Biol. Control 2007, 43, 237–256. [Google Scholar] [CrossRef]
- Mascarin, G.M.; Jaronski, S.T. The production and uses of Beauveria bassiana as a microbial insecticide. World J. Microbiol. Biotechnol. 2016, 32, 177. [Google Scholar] [CrossRef]
- Hernandez-Crespo, P.; Santiago-Alvarez, C. Entomopathogenic fungi associated with natural populations of the Moroccan locust Dociostaurus maroccanus (Thunberg) (Orthoptera: Gomphocerinae) and other Acridoidea in Spain. Biocontrol. Sci. Technol. 1997, 7, 357–364. [Google Scholar] [CrossRef]
- Nurzhanov, A.A.; Lachininsky, A.V. Entomopathogenic microorganisms of locusts in Uzbekistan. In Saranchovye—Ekologiya i Metody bor’by (Sbornik Nauchnyh Trudov); Shumakov, E.M., Ed.; All-Union Institute of Plant Protection (VIZR): Leningrad, USSR, 1987; pp. 62–69. [Google Scholar]
- Nurzhanov, A.A. Entomopathogenic Microorganisms of Locusts of Uzbekistan and Prospects for Their Use in Biological Plant Protection. Ph.D. Thesis, All-Union Institute of Plant Protection (VIZR), Leningrad, USSR, 1989. [Google Scholar]
- Lednev, G.R.; Levchenko, M.V. Muscardinoses of the Italian Locust in Novosibirsk Region. Plant Protection from Pests, Diseases and Weeds; St. Petersburg State Agrarian University: St. Petersburg, Russia, 2004; pp. 56–62. [Google Scholar]
- Rehner, S.A.; Minnis, A.M.; Sung, G.H.; Luangsaard, J.J.; Devotto, L.; Humber, R.A. Phylogeny and systematics of the anamorphic, entomopathogenic genus Beauveria. Mycologia 2011, 103, 1055–1073. [Google Scholar] [CrossRef] [PubMed]
- Kepler, R.M.; Luangsa-Ard, J.J.; Hywel-Jones, N.L.; Quandt, C.A.; Sung, G.H.; Rehner, S.A.; Aime, M.C.; Henkel, T.W.; Sanjuan, T.; Zare, R.; et al. A phylogenetically-based nomenclature for Cordycipitaceae (Hypocreales). IMA Fungus 2017, 8, 335–353. [Google Scholar] [CrossRef] [PubMed]
- Chen, W.H.; Liu, M.; Huang, Z.X.; Yang, G.M.; Han, Y.F.; Liang, J.D.; Liang, Z.Q. Beauveria majiangensis, a new entomopathogenic fungus from Guizhou, China. Phytotaxa 2018, 333, 243–250. [Google Scholar] [CrossRef]
- Bustamante, D.E.; Oliva, M.; Leiva, S.; Mendoza, J.E.; Bobadilla, L.; Angulo, G.; Calderon, M.S. Phylogeny and species delimitations in the entomopathogenic genus Beauveria (Hypocreales, Ascomycota), including the description of B. peruviensis sp. nov. MycoKeys 2019, 58, 47–68. [Google Scholar] [CrossRef]
- Kazartsev, I.A.; Lednev, G.R. Distribution and diversity of Beauveria in boreal forests of northern European Russia. Microorganisms 2021, 9, 1409. [Google Scholar] [CrossRef]
- Steinhaus, E.A. Principles of Insect Pathology; McGraw-Hill Book Company Inc.: New York, NY, USA, 1949; p. 757. [Google Scholar]
- Doyle, J.J.; Doyle, J.L. A rapid DNA isolation procedure for small quantities of fresh leaf tissue. Phytochem. Bull. 1987, 19, 11–15. [Google Scholar]
- Rehner, S.A.; Buckley, E.A. Beauveria phylogeny inferred from nuclear ITS and EF1-alpha sequences: Evidence for cryptic diversification and links to Cordyceps teleomorphs. Mycologia 2005, 97, 84–98. [Google Scholar]
- Rehner, S.A.; Posada, F.; Buckley, E.P.; Infante, F.; Castillo, A.; Vega, F.E. Phylogenetic origins of African and Neotropical Beauveria bassiana s. l. pathogens of the coffee berry borer, Hypothenemus hampei. J. Invertebr. Pathol. 2006, 93, 11–21. [Google Scholar] [CrossRef]
- Malferrari, G.; Monferini, E.; DeBlasio, P.; Diaferia, G.; Saltini, G.; Del Vecchio, E.; Rossi-Bernardi, L.; Biunno, I. High-quality genomic DNA from human whole blood and mononuclear cells. Biotechniques 2002, 33, 1228–1230. [Google Scholar] [CrossRef] [PubMed]
- Edgar, R.C. MUSCLE: A multiple sequence alignment method with reduced time and space complexity. BMC Bioinform. 2004, 5, 113. [Google Scholar] [CrossRef] [PubMed]
- Kumar, S.; Stecher, G.; Li, M.; Knyaz, C.; Tamura, K. MEGA X: Molecular Evolutionary Genetics Analysis across computing platforms. Mol. Biol. Evol. 2018, 35, 1547–1549. [Google Scholar] [CrossRef]
- Vaidya, G.; Lohman, D.J.; Meier, R. SequenceMatrix: Concatenation software for the fast assembly of multi-gene datasets with character set and codon information. Cladistics 2011, 27, 171–180. [Google Scholar] [CrossRef] [PubMed]
- Kalyaanamoorthy, S.; Minh, B.; Wong, T.; von Haeseler, A.; Jermiin, L.S. ModelFinder: Fast model selection for accurate phylogenetic estimates. Nat. Methods 2017, 14, 587–589. [Google Scholar] [CrossRef]
- Nguyen, L.T.; Schmidt, H.A.; von Haeseler, A.; Minh, B.Q. IQ-TREE: A fast and effective stochastic algorithm for estimating maximum-likelihood phylogenies. Mol. Biol. Evol. 2015, 32, 268–274. [Google Scholar] [CrossRef]
- Hoang, D.T.; Chernomor, O.; von Haeseler, A.; Minh, B.Q.; Vinh, L.S. UFBoot2: Improving the ultrafast bootstrap approximation. Mol. Biol. Evol. 2018, 35, 518–522. [Google Scholar] [CrossRef]
- Nei, M. Molecular Evolutionary Genetics; Columbia University Press: New York, NY, USA, 1987; p. 512. [Google Scholar]
- Librado, P.; Rozas, J. DNASP V5: A software for comprehensive analysis of DNA polymorphism data. Bioinformatics 2009, 25, 1451–1452. [Google Scholar] [CrossRef] [PubMed]
- Gorelick, N.; Hancher, M.; Dixon, M.; Ilyushchenko, S.; Thau, D.; Moore, R. Google Earth Engine: Planetary-scale geospatial analysis for everyone. Remote Sens. Environ. 2017, 202, 18–27. [Google Scholar] [CrossRef]
- Dinerstein, E.; Olson, D.; Joshi, A.; Vynne, C.; Burgess, N.D.; Wikramanayake, E.; Hahn, N.; Palminteri, S.; Hedao, P.; Noss, R.; et al. An Ecoregion-Based Approach to Protecting Half the Terrestrial Realm. BioScience 2017, 67, 534–545. [Google Scholar] [CrossRef] [PubMed]
- Peel, M.C.; Finlayson, B.L.; McMahon, T.A. Updated world map of the Köppen-Geiger climate classification. Hydrol. Earth Syst. Sci. 2007, 11, 1633–1644. [Google Scholar] [CrossRef]
- Weiß, C.H. StatSoft, Inc., Tulsa, OK.: STATISTICA, Version 8. AStA Adv. Stat. Anal. 2007, 91, 339–341. [Google Scholar] [CrossRef]
- Gapparov, F.A. Bioecological Features of Harmful Locusts’ Development in Uzbekistan and Measures to Control Them; Navruz: Tashkent, Uzbekistan, 2014; p. 336. [Google Scholar]
- Boomsma, J.J.; Jensen, A.B.; Meyling, N.V.; Eilenberg, J. Evolutionary interaction networks of insect pathogenic fungi. Annu. Rev. Entomol. 2014, 59, 467–485. [Google Scholar] [CrossRef]
- Zimmermann, G. Review on safety of the entomopathogenic fungi Beauveria bassiana and Beauveria brongniartii. Biocontrol. Sci. Technol. 2007, 17, 553–596. [Google Scholar] [CrossRef]
- Scheepmaker, J.W.A.; Butt, T.M. Natural and Released Inoculum Levels of Entomopathogenic Fungal Biocontrol Agents in Soil in Relation to Risk Assessment and in Accordance with EU Regulations. Biocontrol Sci. Technol. 2010, 20, 503–552. [Google Scholar]
- Medo, J.; Michalko, J.; Medová, J.; Cagáň, Ľ. Phylogenetic structure and habitat associations of Beauveria species isolated from soils in Slovakia. J. Invertebr. Pathol. 2016, 140, 46–50. [Google Scholar] [CrossRef]
- Levchenko, M.V.; Kryukov, V.Y.; Lednev, G.R. Influence of host phase variability on the sensitivity of migratory locusts to entomopathogenic hyphomycetes. Inf. Bull. EPRS IOBC 2007, 38, 156–158. [Google Scholar]
Disclaimer/Publisher’s Note: The statements, opinions and data contained in all publications are solely those of the individual author(s) and contributor(s) and not of MDPI and/or the editor(s). MDPI and/or the editor(s) disclaim responsibility for any injury to people or property resulting from any ideas, methods, instructions or products referred to in the content. |
© 2023 by the authors. Licensee MDPI, Basel, Switzerland. This article is an open access article distributed under the terms and conditions of the Creative Commons Attribution (CC BY) license (https://creativecommons.org/licenses/by/4.0/).

