Abstract
A refractive index sensor based on an on-chip silicon nitride (Si3N4) ridge waveguide long-range surface plasmon polariton (LRSPP) is theoretically designed. The waveguide sensor consists of a gold film to enable the plasmonic resonance on top of a Cytop polymer layer. A proper finite element method was used to design and optimize the geometric parameters at the optical wavelength of 633 nm. In addition, the spectral performance was evaluated using the transfer matrix method from 580 to 680 nm. The redshifted interference spectrum results from an increasing analyte refractive index. The sensitivities of 6313 dB/cm/RIU and 251.82 nm/RIU can be obtained with a 400 nm wide and 25 nm thick Au layer. The proposed sensor has the potential for point-of-care applications considering its compactness and simplicity of construction.
1. Introduction
On-chip silicon photonic circuits present a feasible technology to guarantee the development of the pharmaceutical, healthcare, and food industries [1,2]. For example, in the medical field, photonic biosensors could provide real-time diagnosis of diseases and personalized clinical monitoring and treatment, embedded in portable and automated systems, as expected for point-of-care (POC) diagnostics [3,4].
Glycerol is one of the most versatile components of the food and pharmaceutical industries, acting as a solvent for flavors and food color or in the production of cough syrups, expectorants, and cardiac medications, for instance [5]. Furthermore, in the biofuel industry, glycerol is the main byproduct of biodiesel production. As a result of its ample occurrence in nature, many microorganisms can bioconvert glycerol into an energy and carbon source, which adds considerable value to the biodiesel industry. In addition, biotechnology allows microorganisms to convert glycerol into some petroleum-related chemical commodities, reinforcing the biodegradable polymer production chain [6]. Moreover, when glycerol is used as a carbon source, other microbial products such as medicinal drugs, antibiotics, and fine chemicals can be obtained. Therefore, real-time monitoring of glycerol concentrations in aqueous solutions is essential to guarantee the quality of the final products in those industries [7].
Nowadays, the gold-standard method for biomarker detection is the enzyme-linked immunosorbent assay (ELISA), which needs specialized reagents, has a bulky setup, and has a long preparation time [8]. However, fast and economical techniques are desired to meet the requirements of POC applications, such as food safety analysis [9]. As a result, label-free photonic biosensors can meet these requirements.
Silicon photonic biosensors depend on waveguide nearinfrared light confinement to detect refractive index (RI) changes in their sensing regions. The light’s portion that travels outside the waveguide interacts with the surrounding analyte, changing the guided light behavior [10]. Therefore, monitoring the properties of the output light, such as the emission, adsorption, transmission, light scattering, and polarimetry, can enable the detection of the analyte of interest [8,11].
Several silicon photonic structures have been designed as label-free biosensors, covering different optical measurements, for example, interferometer-based [12,13], ring resonators [14,15], Bragg grating resonators [16,17], and photonic crystals structures [18,19]. However, the most well-known label-free optical biosensors have been surface plasmon resonance (SPR)-based since Biacore commercialized the first model in 1990 [20,21].
SPR is the collective oscillation of free electrons between the interface of two materials with dielectric functions of opposite signs when induced by an incoming light [22]. For instance, when a transverse magnetic (TM) polarized light excites a metal–dielectric interface, surface plasmon polaritons (SPP) propagate and have a rapidly decaying evanescent field in the dielectric layer [23]. A different number of methods can be applied to excite the SPPs, including prism coupling [24,25], grating coupling [26,27,28], and waveguide coupling [29,30].
In a structure with a metal film between two dielectrics, surface polariton modes occur on both sides of the film, with fields decaying away from the metal–dielectric interface. That configuration supports bound and leaky SPP modes with symmetric and antisymmetric TM fields across the metal layer [22]. The symmetric SPP mode shows the longest propagation distance and the lowest propagation losses, known as the long-range SPP (LRSPP). In the other case, the antisymmetric mode presents a shorter propagation distance and the highest losses, termed short-range SPP (SRSPP). For a metal layer with adequate thickness, in addition to the LRSPP and SRSPP modes, the metal–dielectric structure supports a hybrid mode, a combination of the dielectric and SPP modes [30,31]. The LRSPP presents an attenuation two to three times lower than the single interface SPP, which results in a longer propagation distance [32].
To guarantee the LRSPP mode symmetry, the difference between the dielectrics’ RI on each side of the metal layer should be minimum. Therefore, low-RI polymers are usually employed as cladding materials. For example, Teflon and Cytop present the RI close to the water in aqueous solutions. On the other hand, for analytes with RI over 1.5, the ultraviolet-cured polymer SU-8 works better [31].
In this paper, an LRSPP hybrid sensor based on a strip waveguide operating at 633 nm for glycerol concentration measurement is theoretically analyzed. First, Section 2 presents the sensor structure and materials. Moreover, the simulation method to obtain the propagation parameters is described in Section 3. Furthermore, Section 4 explains the design methodology and performance parameters applied. Then, Section 5 investigates the spectral performance of the propagation length, propagation loss, and transmittance. In addition, the bulk and spectral sensitivity for the LRSPP waveguide sensor is calculated.
2. Sensor Structure
The on-chip proposed LRSPP sensor consists of a ridge waveguide of Si3N4 on top of a SiO2 substrate. Above a session of the waveguide are a Cytop buffer and a Au layer, as shown in Figure 1a, to detect changes in the analyte’s refractive index (na).
Figure 1.
(a) Conceptual schematic of the long-range surface plasmon polariton (LRSPP) on-chip waveguide sensor. (b) Cross-sectional dimensions for the sensor. (c) Longitudinal dimensions for the Cytop and Au layers.
The proposed structure is based on the compatibility of Si3N4 with the complementary metal–oxide semiconductor (CMOS) technology. Furthermore, silicon nitride presents a lower refractive index than silicon in aqueous analytes. In addition, this technology presents low loss and low thermal sensitivity, which is crucial to biosensing applications [33]
Figure 1b shows the cross-section view of the sensor, in which the waveguide has width wwg and height hwg, and the Cytop layer and the Au layer have heights hbuffer and hAu, respectively. In Figure 1c, the length LAu is the same for the Cytop and Au layers. The SiO2 substrate thickness is 2 μm.
The analyte is a glycerol solution in water of refractive index na, which ranges from 1.33 to 1.3574 [34], as shown in Table 1. The light in the mid-infrared and infrared ranges presents strong absorption in aqueous media, which can obscure analyte signals [23]. Thus, the propagation parameters analysis was performed in part of the visible light spectrum. Therefore, the structure design applied a wavelength of 633 nm, red light, to define the sensor’s dimensions. At λ0 = 633 nm, the refractive index of the Si3N4, SiO2, Cytop, and Au were ncore = 2.04, nc = 1.4507 [35], nbuffer = 1.34 [36], and nAu = 0.3114 + j3.1405 [37], respectively.
Table 1.
The refractive index for the glycerol solution in water.
The proximity between the analyte and Cytop refractive index values improves the LRSPP mode, increasing the propagation length and reducing the propagation losses [36].
3. Structure Simulation
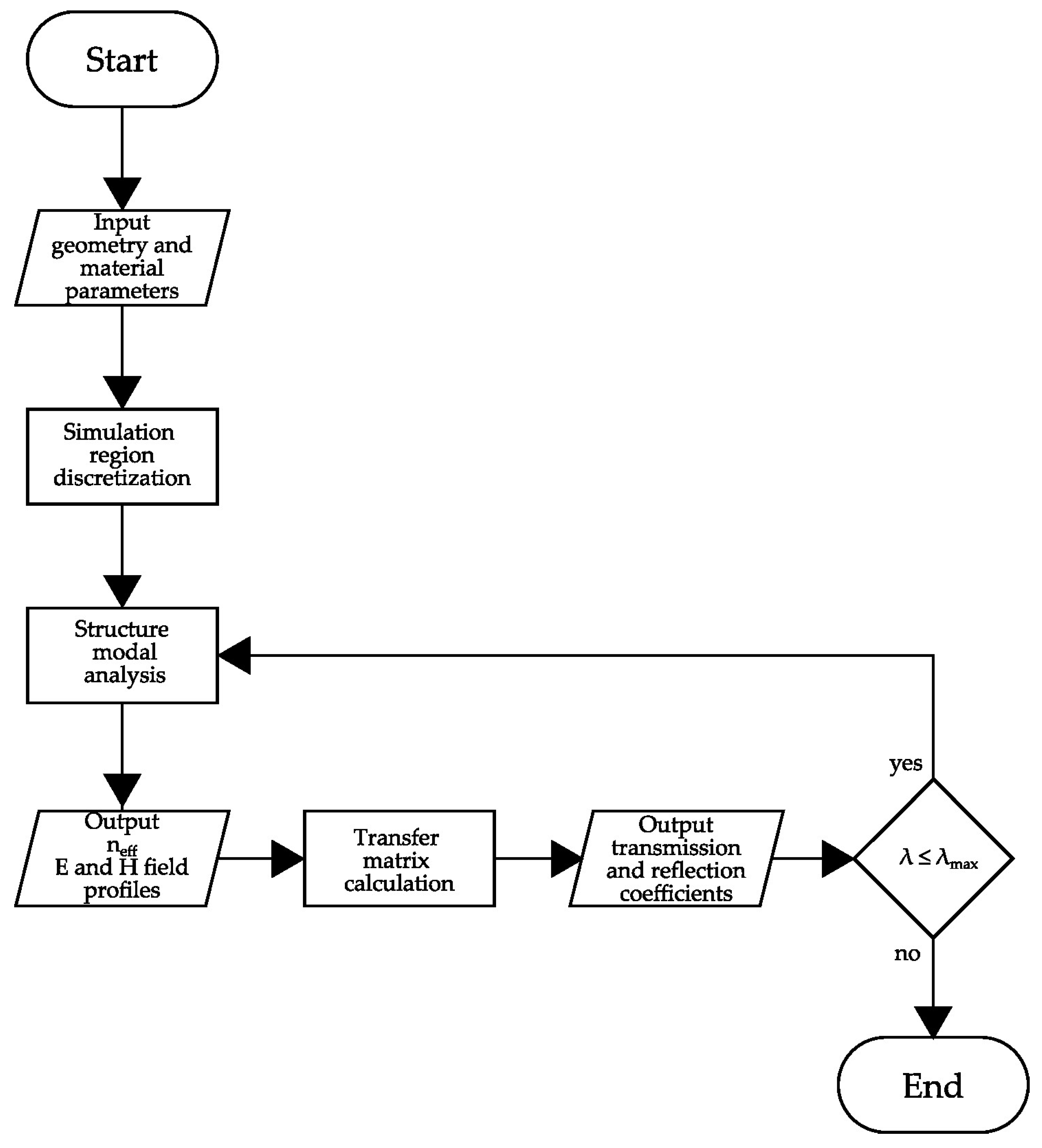
The design of an LRSPP sensor needs the determination of the optical propagation properties, e.g., the complex effective refractive index (neff), electric and magnetic field distribution, propagation loss, and sensing length. These characteristics were numerically determined using a suitable finite element method (FEM) [38,39]. In this method, the wave equation is specified in the magnetic field transversal components, in which its divergent is set to zero to eliminate the spurious modes. The Galerkin method discretizes the wave equations in the form , in which [A] and [B] are matrices that contain the geometry function and electromagnetic parameters of the structure, and is the transversal magnetic field component. That differential equation system is solved using the Crank–Nicholson finite difference method in the z-direction. Therefore, the FEM method described was implemented using the FORTRAN language. A mesh generation software created the triangular mesh, which was exported to the FORTRAN program. Moreover, a perfectly matched layer (PML) was applied to limit the computational domain.
Another characteristic to assist in the sensor’s design is the spectral response. The transfer matrix method (TMM) is the proper tool to describe that response [40].
Since each device section has its neff, it can be analyzed as an optical multilayer structure [41]. Defining two fundamental wave matrices, one for the propagation in a uniform segment and another for propagation between interfaces, Equations (1) and (2), respectively, it was possible to obtain the total transfer matrix for the whole waveguide. In Equation (1), is the section number, , is the vacuum wavenumber, and is the section length; in Equation (2), is the effective refractive index of the i-th section.
Equation (3) shows the total transfer matrix for this work structure, which relates the amplitudes of the forward and backward waves at the input and output ports. Therefore, using Equations (4) and (5), the transmission (t) and reflection (r) coefficients were extracted [40].
The TMM computation above was implemented in a MATLAB® algorithm. Then, the simulation was repeated for each wavelength to plot the transmission and reflection spectrums. It is essential to note that the neff depends on the wavelength, which must be considered in the computation. Hence, the numerical FEM calculated the neff in the range of 580 nm to 680 nm for each waveguide section. Figure 2 presents a flowchart with the mentioned steps.
Figure 2.
Flowchart to obtain the device parameters.
4. Design and Optimization
The waveguide dimensions were chosen based on single-mode propagation. Then, a parametrical analysis was performed to find that region of propagation. The hwg, λ0, and na were fixed at 200 nm, 633 nm, and 1.33, respectively, and the wwg was changed from 100 to 500 nm. Moreover, the hbuffer was studied in the range from 30 to 500 nm.
Figure 3 shows the real part of the effective refractive index (neff) for the first four fundamental modes for the simulated parameters. The dashed line indicates the limit under which there was no propagation. Hence, from wwg = 130 to wwg = 160 nm, only the quasi-TM01 mode propagated. From that point, the quasi-TE01 mode transmitted, and until wwg = 450 nm, only these two modes propagated. Hence, to guarantee the quasi-TM mode propagation, the chip would be excited by end-fire coupling with a polarization-maintaining fiber, for example [31].
Figure 3.
Re(neff) for the first four fundamental modes of the 220 × 350 nm Si3N4 waveguide.
To avoid multiple quasi-TM modes guiding and to allow the highest power transmission, the width wwg = 400 nm was used for the subsequent analysis.
The complex refractive index of the metal layer was obtained from the Drude–Lorentz model, shown in Figure 4, using Equation (6) and converted to a refractive index with the relation . The parameters used in are Equation (6) are listed in Table 2 [37]. At λ0 = 633 nm, the gold complex refractive index is 0.3114 + j3.1405.
Figure 4.
The complex refractive index of gold from the Drude–Lorentz model.
Table 2.
Values of the Drude–Lorentz model.
In Equation (6) is the complex relative permittivity, ωp is the plasma frequency, i is the number of oscillators with frequency and strength , and Γi is the damping rate.
The behavior of the plasmonic effect depended on the metal layer thickness. For example, two independent plasmonic modes occurred at both gold sides when its thickness was larger than the skin depth. In the other case, when the metal layer was thinner than the skin depth, these two modes interacted and originated the hybrid modes: dielectric-LRSPP and dielectric-SRSPP. With the decrease in the metal layer beyond the skin depth, the SRSPP attenuation and effective mode index increased, while the same parameters in the LRSPP mode decreased [42].
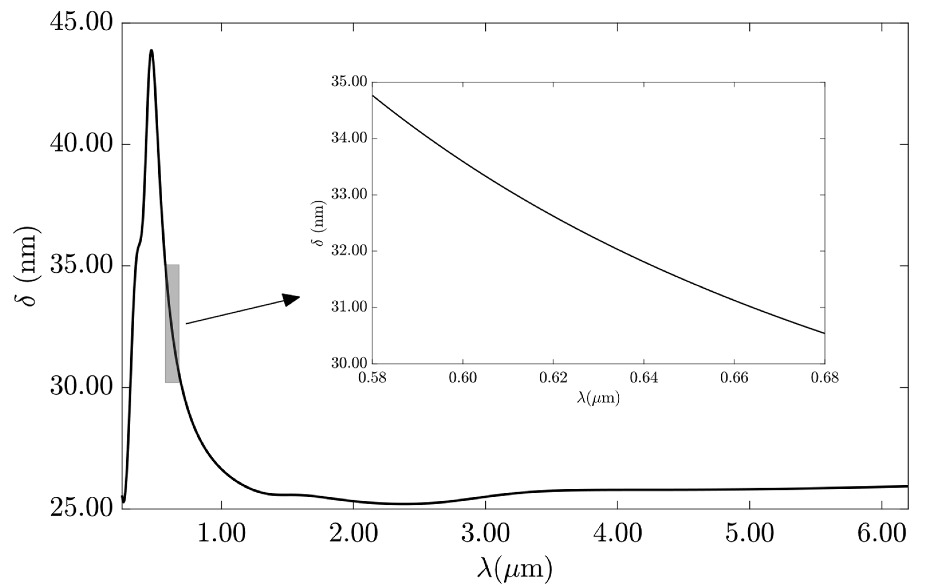
Figure 5 shows the skin depth penetration for gold, from 0.25 to 6.1 μm, obtained from Equation (7) [43], in which k is the imaginary part of the Au complex refractive index. Gold had the highest current penetration at 0.470 μm with 43.88 nm of skin depth. In the range of 0.58 to 0.68 μm, the skin depth varied from 34.77 to 30.54 nm, respectively. For λ0 = 633 nm, the skin depth was δ = 32.08 nm.
Figure 5.
The skin depth penetration for gold at the optical frequency range. Inset: closeup of the region from 0.58 to 0.68 μm.
The gold thickness must be lower than 30.54 nm for the LRSPP hybrid mode to propagate in that frequency range. Therefore, the suitable hAu was evaluated using the propagation length (PL) and propagation loss (α), as shown in Equations (8) and (9) [44], respectively, in the range from 15 to 35 nm.
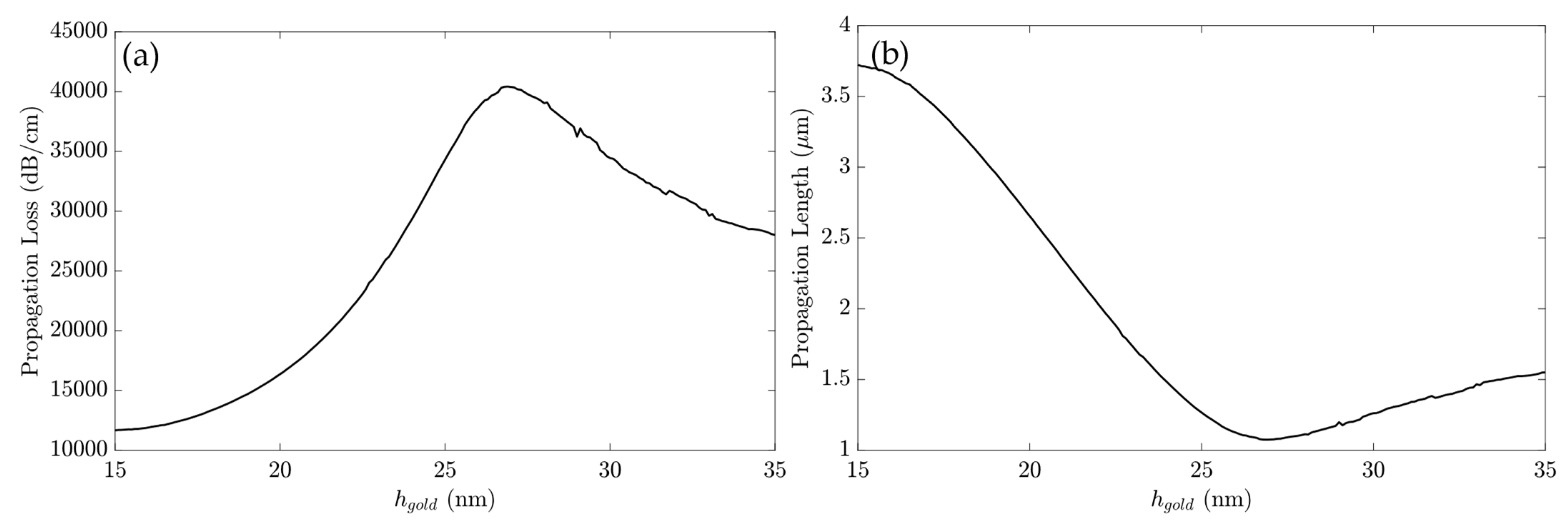
Figure 6 shows the PL and α for the gold layer directly applied to the waveguide, in which the thickness of the gold was analyzed in the propagation parameters.
Figure 6.
The gold layer above the waveguide. (a) α versus hAu and (b) PL versus hAu.
As shown in Figure 6a, the propagation loss of the SPP with the gold layer directly above the waveguide had its maximum at hAu = 26.8 nm, with 40420 dB/cm. The propagation length, presented in Figure 6b, had its maximum at hAu = 15 nm, with 3.72 μm, and its minimum at hAu = 27 nm, reaching 1.08 μm. The following analysis used hgold = 25 nm to retain a strong field confinement around the gold layer, indicated for the propagation loss value of 34299 dB/cm.
The Cytop layer, known as the buffer layer, with an nbuffer = 1.34, decreased the refractive index gradient between the dielectric surrounding the gold layer, improving the LRSPP characteristics [36].
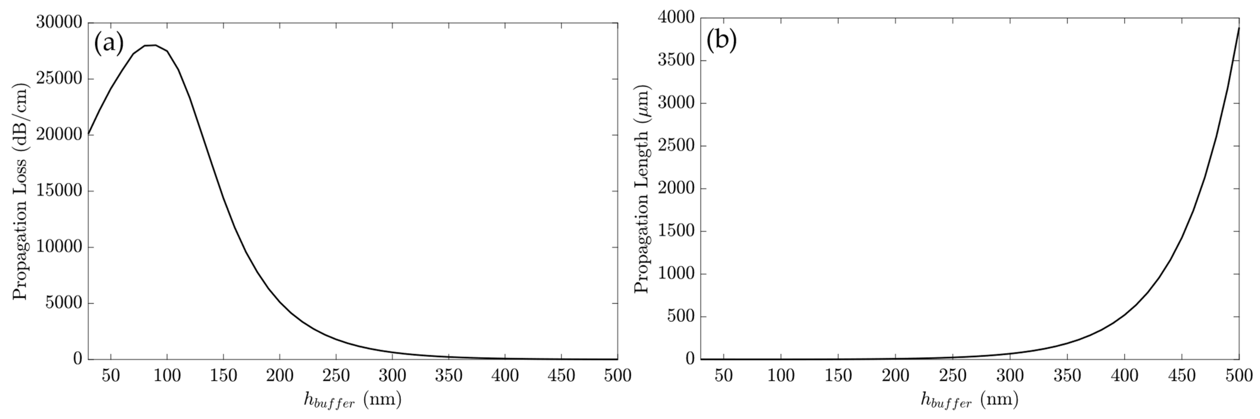
A parametric verification on hbuffer was performed to check the influence on the device propagation parameters. First, the hbuffer was changed from 30 to 500 nm, and α and PL were evaluated, as shown in Figure 7. The propagation loss, shown in Figure 7a, increased until hbuffer = 90 nm, reaching α = 28010 dB/cm, although the PL = 1.55 μm. Figure 7b presents the PL behavior with the hbuffer increase. From hbuffer = 250 nm, the PL rose exponentially, related to the drop in propagation loss, which indicated weaker mode confinement, leading to lower sensitivity and a weak SPP effect [31].
Figure 7.
The Cytop layer between the waveguide and the gold layer. (a) α versus hbuffer and (b) PL versus hbuffer.
To guarantee the LRSPP propagation, the propagation loss must be at least two to three times lower than the αgold = 34299 dB/cm, with only the gold layer above the waveguide. For example, the hbuffer = 160 nm presented an α = 11770 dB/cm, which was 2.915 lower than αgold. Table 3 compiles some points of Figure 7.
Table 3.
The propagation length and the propagation loss for hbuffer variation.
As presented, the higher PL values indicated low attenuation, which directly influenced the sensitivity. Thus, the hbuffer = 300 nm was used in this work, to balance the propagation length and the propagation loss.
Figure 8 shows the α and PL for the device with the Cytop layer with hbuffer = 300 nm and hgold variation to investigate the influence of the gold thickness in the implemented hbuffer. As shown in Figure 8a, the maximum propagation loss appeared at hAu = 27 nm, with 790.8 dB/cm. The increase in α until hAu = 27 nm agreed with the LRSPP theory, in which a thicker metal layer causes higher loss and tighter mode confinement around the gold layer [45]. Beyond that point, the propagation loss decreased since the SPP momentum match condition decreased, and the Si3N4 confined the field majority, reducing the hybrid mode propagation.
Figure 8.
The Cytop layer hbuffer 300 nm. (a) α versus hAu and (b) PL versus hAu.
The addition of the Cytop layer increased the propagation length significantly, as shown in Figure 8b. At hAu = 15 nm, the propagation length reached 922.8 μm, with a minimum at hAu = 26.8 nm, with 54.61 μm.
The propagation loss for the device with a Cytop layer at hAu = 25 nm was 637.9 dB/cm. For example, the total loss for the device with a 70 μm long gold layer was 4.47 dB. Table 4 summarizes the waveguide performance parameters presented in Figure 6 and Figure 8.
Table 4.
The plasmonic propagation parameters.
With the increase in the hAu height, the PL dropped significantly until hgold = 27 nm. Beyond that point, the gold height reached the skin depth value for λ0 = 633 nm, causing the decoupling of the plasmonic modes. For that reason, the gold thickness hAu = 25 nm, hbuffer 300nm, and LAu = 70 μm were used for the following analysis.
5. Results
The modal analysis performed by the method described in Section 3 presented the hybrid TM mode propagation, consisting of the fundamental dielectric and plasmonic modes, as shown in Figure 9.
Figure 9.
The Y-component of the electric field magnitude for the hybrid LRSPP mode.
Figure 9 shows the electric field y-component for λ0 = 633 nm. The Si3N4 core contained the highest Ey amplitude, with an evanescent field into the SiO2 and Cytop layers. At the gold layer, the absence of Ey at the center and decaying fields on both sides confirmed the presence of the plasmonic mode. The structure presented a weak degenerate plasmonic corner mode [21], as seen similarly in [43]. Other modal analyses were performed for different wavelengths to analyze the hybrid mode behavior in the frequency spectrum 580 nm ≤ λ0 ≤ 680 nm.
Figure 10 shows the Ey profile of the hybrid mode at x-coordinate = 0 μm for five wavelengths, ranging from 580 nm to 680 nm, and na = 1.33 in the sensing region. In the Si3N4 guiding region, the field profile was similar between the different wavelengths, with the highest amplitude for λ0 = 580 nm, while λ0 = 680 nm had the lowest field intensity.
Figure 10.
The electric field profile of the y-component at x = 0 μm. Inset: closeup of the gold layer region.
The inset in Figure 10 shows the field profile of the plasmonic modes. For λ0 = 580 nm, the low field intensity at the gold layer led to a higher PL and a lower α, as Figure 10a,b present. The 610 nm and 680 nm wavelengths performed similarly at the sensing interface, although at the gold–Cytop interface, the electric field intensity was higher for λ0 = 680 nm. In the sensing region, the wavelengths interacting more with the analyte were 633 and 650 nm, which suggested more sensibility to na changes. However, the highest amplitude at the gold–Cytop interface for λ0 = 610 nm indicated a higher attenuation than λ0 = 633 nm.
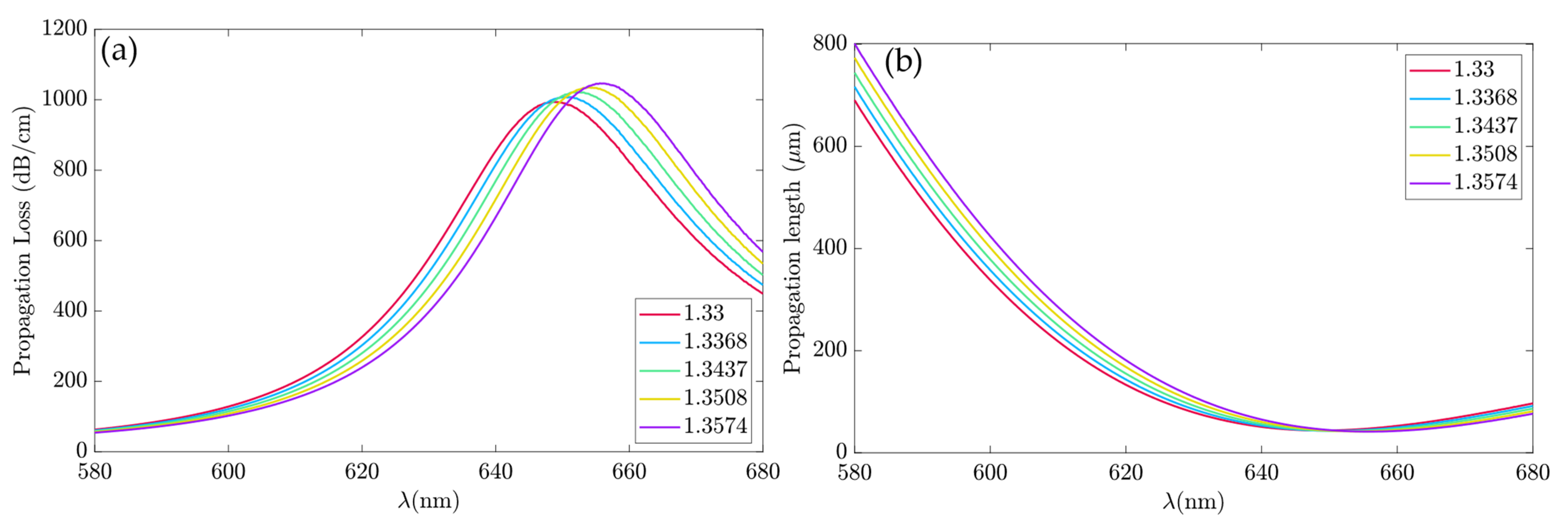
The PL and α correlated through Equations (8) and (9). The higher propagation loss led to a smaller propagation length, although the sensor sensitivity increased with higher losses. Figure 11a shows the proposed device propagation loss for five glycerol concentrations, as in Table 1, in the cited frequency spectrum. At λ0 = 580 nm, the α ranged from 63.23 to 54.46 dB/cm, as the na increased, while at λ0 = 633 nm, it went from 639.8 to 466.8 dB/cm. At the spectrum right edge, λ0 = 680 nm, the propagation loss ranged from 572 to 451.9 dB/cm.
Figure 11.
The propagation loss and propagation length spectrum for different glycerol concentrations. (a) Propagation loss. (b) Propagation length.
The PL, shown in Figure 11b, decreased in propagation length from λ0 = 580 nm to λ0 = 650 nm. For na = 1.33, PL = 690.5 μm, and for na = 1.3574, it was PL = 801.1 μm, at λ0 = 580 nm. The PL reached the lowest values in the region between 640 and 660 μm. For example, at λ0 = 650 nm, the PL went from 42.97 μm for na = 1.3437 to 44.52 μm for na = 1.3574.
The sensitivity to RI changes (∆na) in the sensing region was evaluated using the shift in propagation loss (∆α) at a determined wavelength, as shown in Figure 12. The values are for the wavelength of 633 nm. Equation (10) estimates the bulk sensitivity in 6313.9 dB/cm/RIU.
Figure 12.
The LRSPP propagation loss shift versus the refractive index of different glycerol concentrations for λ0 = 633 nm.
Another parameter to evaluate the sensor’s performance is the spectral sensitivity, calculated using Equation (11), ∆na is the variation in the analyte’s refractive index, and ∆λ is the variation in the peak resonance wavelength.
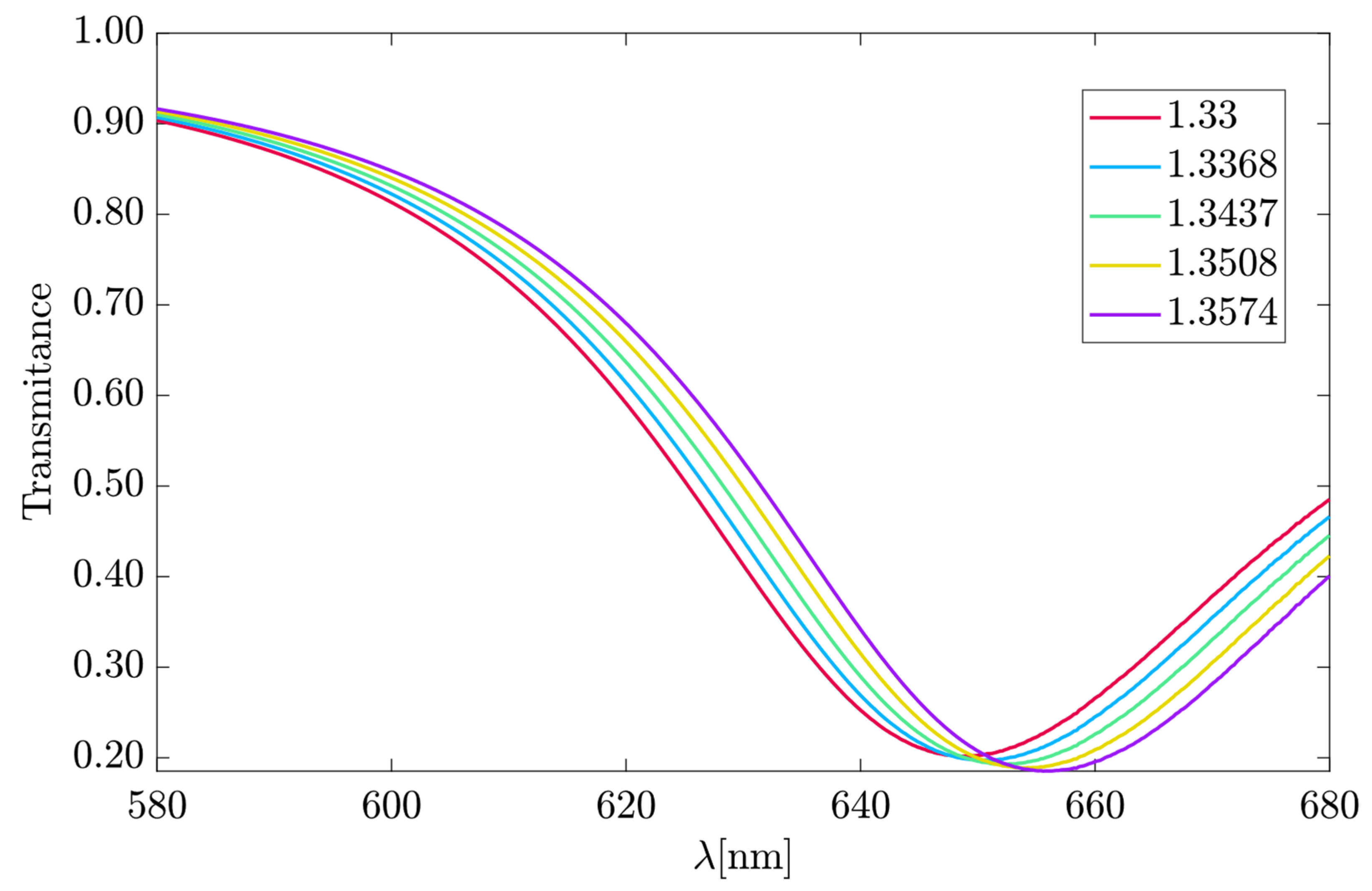
The transmittance (T = |t|²) spectrum in Figure 13 was obtained using the TMM explained in Section 3. The increase in the RI of the analyte caused a redshift in the T spectrum. As a result, the spectrum for each analyte had its minimum transmittance between 640 and 660 nm. For example, for na = 1.33, the minimum was T = 0.2017, while for na = 1.3574, it was T = 0.1853. The low transmittance in the 640 to 660 nm range was directly related to the highest values of the propagation loss (Figure 11a) in the same range.
Figure 13.
The transmittance spectrum of the LRSPP hybrid mode.
As the structure dimensions were projected for λ0 = 633 nm, the SPP effect became stronger around λ0 = 610 nm until λ0 = 650 nm, for na = 1.33, as seen in Figure 13 with the transmittance decrease. The electric field at the gold–dielectric interfaces increased in that region, as shown in Figure 10, indicating a higher attenuation. The linearity between 610 ≤ λ0 ≤ 650 nm followed the propagation loss behavior related to the extinction coefficient obtained by the FEM method described.
Equation (11) calculates the spectral sensitivity of 251.82 nm/RIU deduced from Figure 14. The wavelength values for each RI were referents of the minimal transmittance position in the frequency spectrum shown in Figure 13.
Figure 14.
The LRSPP wavelength shift versus the refractive index of different glycerol concentrations for region II.
Lastly, Table 5 shows a performance comparison between some photonic biosensors found in the literature and this work. Compared with similar structures, this work has a higher sensitivity, even with a more straightforward device configuration.
Table 5.
Comparison of the performance metrics of selected optical biosensors.
6. Discussion
This work presented a numerical study of an LRSPP waveguide RI sensor for glycerol concentrations. The device was simulated using a proper finite element method model and designed for a wavelength of 633 nm. The sensor structure was optimized for the waveguide width, buffer, and gold layer thickness. A comparison of the sensor performance with and without a Cytop buffer cladding was performed, showing the sensor improvement with the addition of the polymer layer. The frequency response ranging from 580 to 680 nm was determined using a TMM algorithm, which presented a redshift in the spectrum with the glycerol RI increase. The spectral sensitivity for a 70μm long sensor was about 252 nm/RIU, with a bulk sensitivity of 6313 dB/cm/RIU, at the wavelength of 633 nm. This sensor has the potential for POC applications because of its portability and simplicity of construction.
Author Contributions
Conceptualization, M.M.d.A.; Formal analysis, M.M.d.A. and J.P.d.S.; Methodology, M.M.d.A. and J.P.d.S.; Resources, M.M.d.A. and J.P.d.S.; Supervision, J.P.d.S.; Writing—original draft, M.M.d.A. All authors have read and agreed to the published version of the manuscript.
Funding
This research received no external funding.
Institutional Review Board Statement
Not applicable.
Informed Consent Statement
Not applicable.
Data Availability Statement
Not applicable.
Conflicts of Interest
The authors declare no conflict of interest.
References
- Hochberg, M.; Harris, N.C.; Ding, R.; Zhang, Y.; Novack, A.; Xuan, Z.; Baehr-Jones, T. Silicon Photonics: The Next Fabless Semiconductor Industry. IEEE Solid-State Circuits Mag. 2013, 5, 48–58. [Google Scholar] [CrossRef]
- Shi, Q.; Dong, B.; He, T.; Sun, Z.; Zhu, J.; Zhang, Z.; Lee, C. Progress in wearable electronics/photonics—Moving toward the era of artificial intelligence and internet of things. Infomat 2020, 2, 1131–1162. [Google Scholar] [CrossRef]
- Nayak, S.; Blumenfeld, N.R.; Laksanasopin, T.; Sia, S.K. POC Diagnostics: Recent Devs in a Connected Age. Physiol. Behav. 2018, 176, 139–148. [Google Scholar] [CrossRef]
- Wood, C.S.; Thomas, M.R.; Budd, J.; Mashamba-Thompson, T.P.; Herbst, K.; Pillay, D.; Peeling, R.W.; Johnson, A.M.; McKendry, R.A.; Stevens, M.M. Taking connected mobile-health diagnostics of infectious diseases to the field. Nature 2019, 566, 467–474. [Google Scholar] [CrossRef]
- Wurzel, K.A. Glycerol. In Encyclopedia of Toxicology; Elsevier: Amsterdam, The Netherlands, 2005; pp. 449–451. [Google Scholar]
- Da Silva, G.P.; Mack, M.; Contiero, J. Glycerol: A promising and abundant carbon source for industrial microbiology. Biotechnol. Adv. 2009, 27, 30–39. [Google Scholar] [CrossRef]
- Khajemiri, Z.; Lee, D.; Hamidi, S.M.; Kim, D.-S. Rectangular plasmonic interferometer for high sensitive glycerol sensor. Sci. Rep. 2019, 9, 1–7. [Google Scholar] [CrossRef]
- Wang, J.; Sanchez, M.M.; Yin, Y.; Herzer, R.; Ma, L.; Schmidt, O.G. Silicon-Based Integrated Label-Free Optofluidic Biosensors: Latest Advances and Roadmap. Adv. Mater. Technol. 2020, 5. [Google Scholar] [CrossRef]
- Choi, J.R.; Yong, K.W.; Choi, J.Y.; Cowie, A.C. Emerging Point-of-care Technologies for Food Safety Analysis. Sensors 2019, 19, 817. [Google Scholar] [CrossRef]
- Luan, E.; Donzella, V.; Cheung, K.; Chrostowski, L. Advances in silicon photonic sensors using sub-wavelength gratings. In Proceedings of the 2019 24th OptoElectronics and Communications Conference/International Conference Photonics in Switching and Computing, Fukuoka, Japan, 7–11 July 2019. [Google Scholar] [CrossRef]
- Xu, K.; Chen, Y.; Okhai, T.A.; Snyman, L.W. Micro optical sensors based on avalanching silicon light-emitting devices monolithically integrated on chips. Opt. Mater. Express 2019, 9, 3985–3997. [Google Scholar] [CrossRef]
- Chalyan, T.; Potrich, C.; Schreuder, E.; Falke, F.; Pasquardini, L.; Pederzolli, C.; Heideman, R.; Pavesi, L. AFM1 Detection in Milk by Fab’ Functionalized Si3N4 Asymmetric Mach–Zehnder Interferometric Biosensors. Toxins 2019, 11, 409. [Google Scholar] [CrossRef]
- Niu, H.; Yu, P.; Zhu, Y.; Jing, Z.; Li, P.; Wang, B.; Ma, C.; Wang, J.; Wu, J.; Govorov, A.O.; et al. Mach-Zehnder interferometer based integrated-photonic acetone sensor approaching the sub-ppm level detection limit. Opt. Express 2022, 30, 29665–29679. [Google Scholar] [CrossRef] [PubMed]
- Flueckiger, J.; Schmidt, S.; Donzella, V.; Sherwali, A.; Ratner, D.M.; Chrostowski, L.; Cheung, K.C. Sub-wavelength grating for enhanced ring resonator biosensor. Opt. Express 2016, 24, 15672–15686. [Google Scholar] [CrossRef]
- Chang, C.-W.; Xu, X.; Chakravarty, S.; Huang, H.-C.; Tu, L.-W.; Chen, Q.Y.; Dalir, H.; Krainak, M.A.; Chen, R.T. Pedestal subwavelength grating metamaterial waveguide ring resonator for ultra-sensitive label-free biosensing. Biosens. Bioelectron. 2019, 141, 111396. [Google Scholar] [CrossRef]
- Corotti, R.D.P.; Cunha, B.B.; Barreto, R.C.; Conceicao, A.L.C.; Kamikawachi, R.C. Diphenylalanine Nanotube Coated Fiber Bragg Grating for Methanol Vapor Detection. IEEE Sensors J. 2019, 20, 1290–1296. [Google Scholar] [CrossRef]
- Luan, E.; Yun, H.; Ma, M.; Ratner, D.M.; Cheung, K.C.; Chrostowski, L. Label-free biosensing with a multi-box sub-wavelength phase-shifted Bragg grating waveguide. Biomed. Opt. Express 2019, 10, 4825–4838. [Google Scholar] [CrossRef] [PubMed]
- Benelarbi, D.; Bouchemat, T.; Bouchemat, M. Study of photonic crystal microcavities coupled with waveguide for biosensing applications. Opt. Quantum Electron. 2017, 49, 347. [Google Scholar] [CrossRef]
- Petrova, I.; Konopsky, V.; Nabiev, I.; Sukhanova, A. Label-Free Flow Multiplex Biosensing via Photonic Crystal Surface Mode Detection. Sci. Rep. 2019, 9, 1–9. [Google Scholar] [CrossRef]
- Lechuga, L.M. Optical biosensors. Compr. Anal. Chem. 2005, 44, 209–250. [Google Scholar] [CrossRef]
- O’Shannessy, D.J.; Brigham-Burke, M.; Peck, K. Immobilization chemistries suitable for use in the BIAcore surface plasmon resonance detector. Anal. Biochem. 1992, 205, 132–136. [Google Scholar] [CrossRef]
- Al-Bader, S.J. Optical Transmission on Metallic Wires—Fundamental Modes. IEEE J. Quantum Electron. 2004, 40, 325–329. [Google Scholar] [CrossRef]
- Altug, H.; Oh, S.-H.; Maier, S.A.; Homola, J. Advances and applications of nanophotonic biosensors. Nat. Nanotechnol. 2022, 17, 5–16. [Google Scholar] [CrossRef] [PubMed]
- Ramirez, J.C.; Schianti, J.N.; Souto, D.E.P.; Kubota, L.T.; Hernandez-Figueroa, H.E.; Gabrielli, L.H. Dielectric barrier discharge plasma treatment of modified SU-8 for biosensing applications. Biomed. Opt. Express 2018, 9, 2168–2175. [Google Scholar] [CrossRef]
- Vance, S.A.; Sandros, M.G. Zeptomole Detection of C-Reactive Protein in Serum by a Nanoparticle Amplified Surface Plasmon Resonance Imaging Aptasensor. Sci. Rep. 2014, 4, 5129. [Google Scholar] [CrossRef] [PubMed]
- Cao, J.; Sun, Y.; Kong, Y.; Qian, W. The Sensitivity of Grating-Based SPR Sensors with Wavelength Interrogation. Sensors 2019, 19, 405. [Google Scholar] [CrossRef] [PubMed]
- Saito, Y.; Yamamoto, Y.; Kan, T.; Tsukagoshi, T.; Noda, K.; Shimoyama, I. Electrical detection SPR sensor with grating coupled backside illumination. Opt. Express 2019, 27, 17763–17770. [Google Scholar] [CrossRef]
- Rossi, S.; Gazzola, E.; Capaldo, P.; Borile, G.; Romanato, F. Grating-Coupled Surface Plasmon Resonance (GC-SPR) Optimization for Phase-Interrogation Biosensing in a Microfluidic Chamber. Sensors 2018, 18, 1621. [Google Scholar] [CrossRef]
- Manolis, A.; Chatzianagnostou, E.; Dabos, G.; Pleros, N.; Chmielak, B.; Giesecke, A.L.; Porschatis, C.; Cegielski, P.J.; Markey, L.; Weeber, J.-C.; et al. Plasmonics co-integrated with silicon nitride photonics for high-sensitivity interferometric biosensing. Opt. Express 2019, 27, 17102–17111. [Google Scholar] [CrossRef]
- Karabchevsky, A.; Wilkinson, J.S.; Zervas, M.N. Transmittance and surface intensity in 3D composite plasmonic waveguides. Opt. Express 2015, 23, 14407–14423. [Google Scholar] [CrossRef]
- Xu, Y.; Wang, F.; Gao, Y.; Zhang, D.; Sun, X.; Berini, P. Straight Long-Range Surface Plasmon Polariton Waveguide Sensor Operating at λ0 = 850 nm. Sensors 2020, 20, 2507. [Google Scholar] [CrossRef]
- Berini, P. Long-range surface plasmon polaritons. Adv. Opt. Photonics 2009, 1, 484–588. [Google Scholar] [CrossRef]
- Romero-García, S.; Merget, F.; Zhong, F.; Finkelstein, H.; Witzens, J. Silicon nitride CMOS-compatible platform for integrated photonics applications at visible wavelengths. Opt. Express 2013, 21, 14036–14046. [Google Scholar] [CrossRef] [PubMed]
- Li, Q.-S.; Zhang, X.-L.; Yang, J.-H.; Ma, Y.-H.; Cai, L.; Yang, Y.; Shi, J.-G.; Dong, W.-F. Extremely sensitive multi-order mode refractive index sensor using TiO2 nanograss film and weakly bounded waveguide modes. Opt. Express 2021, 29, 13520–13529. [Google Scholar] [CrossRef]
- Luke, K.; Okawachi, Y.; Lamont, M.R.E.; Gaeta, A.L.; Lipson, M. Broadband Mid-Infrared Frequency Comb Generation in a Si3N4 Microresonator. Opt Lett 2015, 40, 4823. [Google Scholar] [CrossRef] [PubMed]
- Sharma, V.K. Compact resonant plasmonic hybrid waveguide refractive index sensors for aqueous medium. Eng. Res. Express 2021, 3, 035039. [Google Scholar] [CrossRef]
- Rakić, A.D.; Djurišić, A.B.; Elazar, J.M.; Majewski, M.L. Optical properties of metallic films for vertical-cavity optoelectronic devices. Appl. Opt. 1998, 37, 5271–5283. [Google Scholar] [CrossRef]
- Da Silva, J.P. SimulaçãoPor Elementos Finitos Da Propagação de Feixes Ópticos Em Estruturas Fotônicas; Universidade Estadual de Campinas: Campinas, Brazil, 2003. [Google Scholar]
- Cunha, N.H.O.; Da Silva, J.P. High Sensitivity Surface Plasmon Resonance Sensor Based on a Ge-Doped Defect and D-Shaped Microstructured Optical Fiber. Sensors 2022, 22, 3220. [Google Scholar] [CrossRef]
- Saleh, B.E.A.; Teich, M.C. Fundamentals of Photonics; Wiley Series in Pure and Applied Optics; John Wiley & Sons, Inc.: Hoboken, NJ, USA, 2019; ISBN 9781119506874. [Google Scholar]
- Cheng, R.; Han, Y.; Chrostowski, L. Characterization and compensation of apodization phase noise in silicon integrated Bragg gratings. Opt. Express 2019, 27, 9516–9535. [Google Scholar] [CrossRef]
- Homola, J. Electromagnetic Theory of Surface Plasmons; Springer: Berlin/Heidelberg, Germany, 2006; pp. 3–44. [Google Scholar] [CrossRef]
- Sallam, M.O.; VandenBosch, G.A.E.; Gielen, G.; Soliman, E.A. Integral equations formulation of plasmonic transmission lines. Opt. Express 2014, 22, 22388–22402. [Google Scholar] [CrossRef]
- Flammer, P.D.; Banks, J.M.; Furtak, T.E.; Durfee, C.G.; Hollingsworth, R.E.; Collins, R.T. Hybrid plasmon/dielectric waveguide for integrated silicon-on-insulator optical elements. Opt. Express 2010, 18, 21013–21023. [Google Scholar] [CrossRef]
- Breukelaar, I.; Charbonneau, R.; Berini, P. Long-range surface plasmon-polariton mode cutoff and radiation in embedded strip waveguides. J. Appl. Phys. 2006, 100, 043104. [Google Scholar] [CrossRef]
- Schmidt, S.; Flueckiger, J.; Wu, W.; Grist, S.M.; Fard, S.T.; Donzella, V.; Khumwan, P.; Thompson, E.R.; Wang, Q.; Kulik, P.; et al. Improving the performance of silicon photonic rings, disks, and Bragg gratings for use in label-free biosensing. In Biosensing and Nanomedicine; Mohseni, H., Agahi, M.H., Razeghi, M., Eds.; SPIE: San Diego, CA, USA, 27 August 2014; p. 91660M. [Google Scholar] [CrossRef]
- Jugessur, A.S.; Dou, J.; Aitchison, J.S.; De La Rue, R.M.; Gnan, M. A photonic nano-Bragg grating device integrated with microfluidic channels for bio-sensing applications. Microelectron. Eng. 2009, 86, 1488–1490. [Google Scholar] [CrossRef]
- Chamanzar, M.; Xia, Z.; Yegnanarayanan, S.; Adibi, A. Hybrid integrated plasmonic-photonic waveguides for on-chip localized surface plasmon resonance (LSPR) sensing and spectroscopy. Opt. Express 2013, 21, 32086–32098. [Google Scholar] [CrossRef] [PubMed]
Disclaimer/Publisher’s Note: The statements, opinions and data contained in all publications are solely those of the individual author(s) and contributor(s) and not of MDPI and/or the editor(s). MDPI and/or the editor(s) disclaim responsibility for any injury to people or property resulting from any ideas, methods, instructions or products referred to in the content. |
© 2023 by the authors. Licensee MDPI, Basel, Switzerland. This article is an open access article distributed under the terms and conditions of the Creative Commons Attribution (CC BY) license (https://creativecommons.org/licenses/by/4.0/).













