Abstract
The BRAF V600E mutation leads to constitutive activation of the mitogen-activated protein kinase (MAPK)/extracellular signal-regulated kinase (ERK) pathway and its downstream effector responses. Uncovering the hidden downstream effectors can aid in understanding melanoma biology and improve targeted therapy efficacy. The inflammasome sensor, NACHT, LRR, and PYD domains-containing protein 1 (NLRP1), is responsible for IL-1β maturation and itself is a melanoma tumor promoter. Here, we report that NLRP1 is a downstream effector of MAPK/ERK signaling through the activating transcription factor 4 (ATF4), creating regulation in metastatic melanoma cells. We confirmed that the NLRP1 gene is a target of ATF4. Interestingly, ATF4/NLRP1 regulation by the MAPK/ERK pathway uses distinct mechanisms in melanoma cells before and after the acquired resistance to targeted therapy. In parental cells, ATF4/NLRP1 is regulated by the MAPK/ERK pathway through the ribosomal S6 kinase 2 (RSK2). However, vemurafenib (VEM) and trametinib (TRA)-resistant cells lose the signaling via RSK2 and activate the cAMP/protein kinase A (PKA) pathway to redirect ATF4/NLRP1. Therefore, NLRP1 expression and IL-1β secretion were downregulated in response to VEM and TRA in parental cells but enhanced in drug-resistant cells. Lastly, silencing NLRP1 in drug-resistant cells reduced their cell growth and inhibited colony formation. In summary, we demonstrated that NLRP1 functions downstream of the MAPK/ERK signaling via ATF4 and is a player of targeted therapy resistance in melanoma. Targeting NLRP1 may improve the therapeutic efficacy of targeted therapy in melanoma.
1. Introduction
Melanoma is a highly aggressive cancer causing the majority of skin cancer deaths. Approximately 50% of melanoma patients harbor a BRAF, particularly V600E [1], mutation in tumors, which leads to increased expression of downstream effectors, favoring tumor survival [2]. The application of targeted therapy, including BRAF inhibitors (e.g., vemurafenib (VEM) and debrafenib) and mitogen-activated protein kinase kinase (MEK) inhibitors (e.g., trametinib (TRA) and cobimetinib), was regarded as a therapeutic breakthrough when used in patients with BRAF-mutated melanoma [3]. However, the downstream effectors that are suppressed by targeted therapy can be rewired during the development of adaptive or acquired resistance [2]. Therefore, uncovering the hidden downstream effectors of the mitogen-activated protein kinase (MAPK)/extracellular signal-regulated kinase (ERK) pathway can provide clues to understand melanoma biology and improve the therapeutic efficacy of targeted therapy.
It has been suggested that the inflammatory tumor microenvironment, driven by tumor-intrinsic signaling pathways, is a major checkpoint to therapeutic efficacy [4]. Tumor-promoting stromal cells, such as tumor-associated macrophages, dendritic cells, and fibroblasts, sustain tumor cell survival, immunosuppression, and drug resistance by producing diverse inflammatory mediators. We and others have demonstrated that, in addition to stromal cells, metastatic melanoma cells spontaneously release inflammatory interleukin (IL)-1β, which in turn induces stromal cells to secrete more IL-1β, thus augmenting inflammatory signaling [5,6]. As an early response to VEM, IL-1β secretion from melanoma and stromal cells is reduced [7,8]. However, following VEM treatment, IL-1β-associated signaling from inflammatory niches is enhanced and confers drug tolerance [9], suggesting that melanoma-derived IL-1β is a master regulator for drug-resistant cells.
The mechanism behind the autocrine production of IL-1β of melanoma cells is that NACHT, LRR, and PYD domains-containing protein (NLRP) inflammasomes, the cellular machinery responsible for IL-1β maturation, are constitutively activated [5]. Among a dozen NLRP proteins, NLRP1 promotes melanoma by increasing IL-1β secretion and suppresses apoptosis by inhibiting CARD-containing caspase activity [10]. NLRP1 gain-of-function mutations have been demonstrated to contribute to constitutive inflammasome activation and IL-1β signaling in skin inflammation and cancer development [11]. Therefore, we hypothesized that NLRP1 contributes positively to the development of drug resistance in human melanoma. Recently, we demonstrated the involvement of NLRP1 in the acquired resistance of metastatic melanoma cells to the chemotherapy temozolomide (TMZ) by amplifying IL-1β signaling and activating nuclear factor κB (NF-κB) activity [12]. In the present study, we further demonstrate, for the first time, that NLRP1 functions downstream of the MAPK/ERK signaling and contributes to acquired targeted therapy resistance in melanoma. Our findings may help develop resistance mechanism-targeted inhibitors as a strategy to improve the efficacy of current therapeutics.
2. Results
2.1. The MAPK/ERK Pathway Regulates NLRP1 Expression and IL-1β Secretion through Activating Transcription Factor 4 (ATF4) in BRAFV600E-Mutant Human Metastatic Melanoma Cells
Investigating the early response to the MAPK/ERK pathway inhibitors can help understand and thwart drug resistance [13]. Therefore, we first determined the mechanism of NLRP1 regulation by the MAPK/ERK pathway using drug-sensitive melanoma cells.
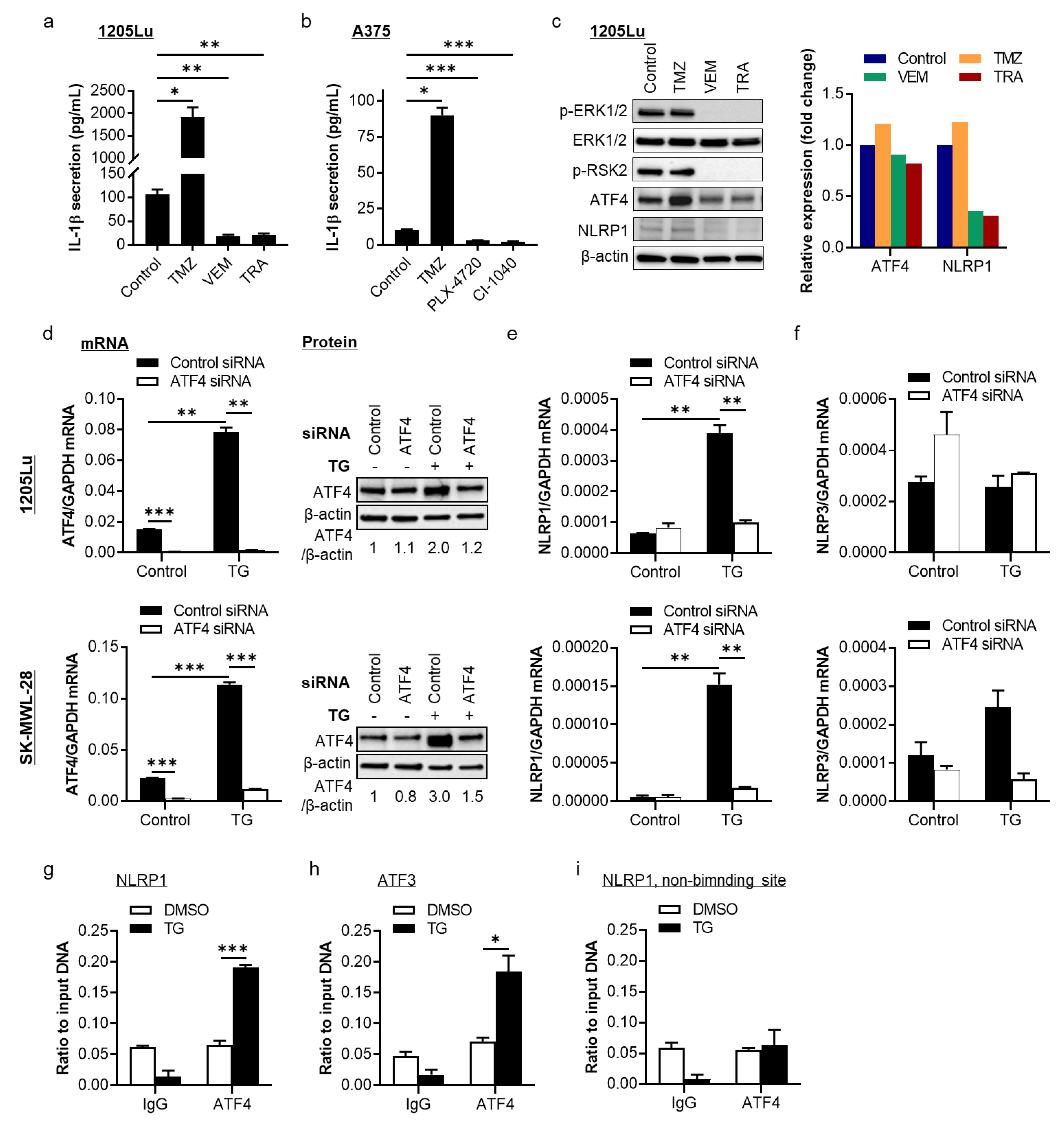
In metastatic melanoma cells, IL-1β is released due to the constitutive activation of both NF-κB and NLRP inflammasomes [5,14,15]. While NF-κB transcriptionally regulates pro-IL-1β production, NLRP inflammasomes are involved in the maturation and secretion of this pleiotropic cytokine. To test the effects of VEM and TRA on IL-1β secretion, we used 1205Lu cells, which carry BRAFV600E mutation and have a relatively high IL1B mRNA expression, as well as IL-1β secretion among human metastatic melanoma cells (Figure S1) [5]. As shown in Figure 1a, in contrast to the effect of TMZ that significantly enhanced IL-1β secretion [12], VEM and TRA displayed an opposite effect and abrogated IL-1β secretion. Similar effects were observed in BRAFV600E-mutant A375 cells treated with TMZ, the BRAF inhibitor PLX-4720, and the MEK inhibitor CI-1040 (Figure 1b). Western blot data show that a single dose of VEM and TRA suppressed ERK phosphorylation and NLRP1 protein expression, whereas TMZ increased NLRP1 protein expression [12] (Figure 1c and Figure S2). These data suggest that the MAPK/ERK pathway regulates NLRP1 protein expression and IL-1β secretion.
Figure 1.
Regulation of NACHT, LRR, and PYD domains-containing protein 1 (NLRP1) by the mitogen-activated protein kinase (MAPK)/extracellular signal-regulated kinase (ERK) pathway through activating transcription factor 4 (ATF4). (a) ELISA assay of IL-1β secretion from 1205Lu cells treated with 100 µM temozolomide (TMZ), 1 µM vemurafenib (VEM), or 0.5 µM trametinib (TRA) for 24 h. (b) IL-1β secretion from A375 cells treated with 200 µM TMZ, 0.1 µM PLX-4720, or 0.05 µM CI-1040 for 24 h. (c) Western blot analysis of ERK and RSK2 phosphorylation as well as ATF4 and NLRP1 expression in 1205Lu cells treated with dimethyl sulfoxide (DMSO, control), 100 µM TMZ, 5 µM VEM, or 0.5 µM TRA for 24 h. The band densities of ATF4 and NLRP1 were quantitated and normalized to those of the corresponding loading control β-actin (right panel). (d–f) 1205Lu (top panels) and SK-MEL-28 (bottom panels) cells were transfected with 50 nM control siRNA or ATF4 siRNA overnight and treated with 1 µM thapsigargin (TG), an endoplasmic reticulum (ER) stress inducer, for another 18 h. (d) ATF4 mRNA (left panel) and protein expression (right panel) analyzed by qRT-PCR and Western blot, respectively. The band densities of ATF4 were quantitated and normalized to those of the corresponding loading control β-actin. (e) NLRP1 mRNA expression. (f) NLRP3 mRNA expression. (g–i) ATF4 binds to the NLRP1 gene promoter in metastatic melanoma SK-MEL-28 cells. SK-MEL-28 cells were treated with DMSO or 1 µM TG for 18 h, and chromatin immunoprecipitation (ChIP) assay was performed to evaluate the protein-DNA interaction, followed by qRT-PCR analysis of ATF4 occupancy at the NLRP1 promoter (g). (h) ATF3 was used as a positive control of ATF4 genomic targets. (i) The region 2 kb away from the putative binding site was used as a negative control. Representative images are shown and data expressed as the mean ± SEM, n = 3. * p < 0.05, ** p < 0.01, and *** p < 0.001.
To understand how the MAPK/ERK pathway controls the NLRP1/IL-1β, we investigated the ribosomal S6 kinase (RSK)/activating transcription factor 4 (ATF4) axis. RSK family proteins are known to regulate multiple cellular functions. RSK2, activated by ERK1/2, translocates to the nucleus and phosphorylates several transcriptional factors, including ATF4 [16]. Western blot data show that a single dose of VEM and TRA suppressed RSK2 phosphorylation and ATF4 protein expression (Figure 1c and Figure S2). In contrast, TMZ had no such effect. Interestingly, the promoter region of human NLRP1 has a binding motif for ATF4 (Figure S3). These data indicate a role for the RSK2/ATF4 as a link between the MAPK/ERK pathway and NLRP1/IL-1β.
To understand the relationship between the MAPK/ERK pathway and NLRP1, we tested whether ATF4 works upstream of NLRP1 expression in metastatic melanoma cells. As a transcriptional factor, ATF4 regulates downstream gene expression in response to endoplasmic reticulum (ER) stress [17]. D’Osualdo et al. reported that NLRP1 is upregulated in human cervical cancer HeLa cells under ER stress conditions [18]. Therefore, we evaluated the regulation of NLRP1 by ATF4 using 1205Lu and another BRAFV600E-mutant cell line, SK-MEL-28 (Figure 1d–f). We silenced ATF4 using siRNA in cells and treated them with an ER stress inducer, thapsigargin (TG), to induce ATF4 expression (Figure 1d and Figure S4). In the presence of TG, both ATF4 and NLRP1 were upregulated at mRNA levels (Figure 1d,e, respectively), suggesting that NLRP1 expression responds to ER stress activation in melanoma cells. However, ATF4 knockdown inhibited TG-induced NLRP1 gene transcription (Figure 1e). As a nontarget gene control, NLRP3 gene expression was evaluated and found to be unchanged by ATF4 knockdown (Figure 1f). These results suggest that NLRP1 lies downstream of the ER stress signaling cascade in melanoma cells, possibly through ATF4 regulation.
Next, to evaluate whether this enhanced ATF4 expression by TG has a direct regulatory effect on NLRP1, we tested the direct binding of ATF4 to the promoter region of NLRP1 gene by protein–DNA interaction chromatin immunoprecipitation (ChIP) assay. We found increased recruitment of ATF4 to the NLRP1 promoter upon TG treatment, while no NLRP1 DNA enrichment was found in the negative IgG control group (Figure 1g). ATF3, a positive control of ATF4 target genes, was found to interact with ATF4 protein under the same conditions (Figure 1h). The region 2 kb away from the putative binding site on the NLRP1 promoter was used as a negative control and showed no interaction with ATF4 protein (Figure 1i). These data demonstrate that ATF4 is an activator of the NLRP1 gene in metastatic melanoma cells, especially under ER stress conditions.
2.2. The MAPK/ERK Pathway Shows an RSK2-Dependent Regulation of NLRP1 Gene Promoter Activity and Protein Expression in Metastatic Melanoma Cells
Next, we tested whether the MAPK/ERK pathway regulates the NLRP1 gene by measuring NLRP1 promoter activity in SK-MEL-28 cells treated with a single dose of VEM or TRA. We found that both inhibitors significantly reduced NLRP1 promoter activity (Figure 2a). In agreement with these findings, Western blot analysis shows that NLRP1 protein expression was also significantly inhibited by VEM and TRA (Figure 2b and Figure S2). In contrast, the drug, TMZ, had no such effects on NLRP1 promoter activity and its protein expression.
Figure 2.
Effects of VEM, TRA, and the RSK inhibitor on NLRP1 gene promoter activity and protein expression in SK-MEL-28 cells. (a) Around ~1000 bp NLRP1 promoter region was cloned into a luciferase reporter vector and transfected into cells overnight, and cells were treated with 100 µM TMZ, 1 µM VEM, or 0.1 µM TRA for 24 h before measuring luciferase activity. (b) Western blot analysis of ERK activation, p-RSK2, ATF4, and NLRP1 expression in cells treated with inhibitors for 24 h. The band densities of ATF4 and NLRP1 were quantitated and normalized to those of the corresponding loading control β-actin (right panel). (c) Hypothesized regulation of NLRP1 by the ERK pathway through RSK2. Arrows indicate the direction of signal transduction; bar stands for inhibition; and “p” in green oval represents phosphorylation. (d) NLRP1 promoter luciferase activity in cells treated with 1 µM VEM and/or 10 µM BI-D1870, an RSK inhibitor (RSKi), for 24 h. (e) Western blot analysis of NLRP1 expression in cells treated with 10 µM BI-D1870 and/or 1 µM VEM for 24 h. The band densities of NLRP1 were quantitated and normalized to those of the corresponding loading control β-actin. Representative images are shown and data expressed as the mean ± SEM, n = 4. *** p < 0.001.
To test whether NLRP1 is regulated by the MAPK/ERK pathway through RSK2, we used the RSK inhibitor, BI-D1870, to inhibit RSK2 activity (Figure 2c). Luciferase reporter activity shows that the RSK inhibitor significantly reduced NLRP1 promoter activity and had a synergistic effect with VEM (Figure 2d). Western blot analysis confirmed the synergistic inhibition of NLRP1 expression by the RSK inhibitor and VEM (Figure 2e and Figure S5). This synergistic inhibitory effect on NLRP1 protein expression was also confirmed in A375 and 1205Lu cells (Figure S6). These data indicate an RSK-dependent regulation of ATF4/NLRP1 by the MAPK/ERK signaling pathway in drug-sensitive cells.
2.3. VEM- and TRA-Resistant Melanoma Cells Show Increased IL-1β Secretion, Upregulation of ATF4 and NLRP1 Gene Expression, and Downregulation of MITF/AXL Ratio
To understand the role of NLRP1 in targeted therapy resistance, we generated SK-MEL-28 cells resistant to VEM and TRA, indicated by increased IC50 values (Figure 3a), and verified reactivation of ERK (Figure 3b and Figure S7) and RSK2 (Figure 3c and Figure S8) in these cells. We examined how IL-1β signaling and ATF4/NLRP1 pathways were altered in these drug-resistant cells. Compared to other metastatic melanoma cells, SK-MEL-28 cells secrete extremely low to undetectable levels (<1.9 pg/mL) of IL-1β; however, both VEM- and TRA-resistant SK-MEL-28 cells displayed significantly increased IL-1β secretion (Figure 3d). The elevated levels of IL-1β secreted from these SK-MEL-28 cells indicate that NLRP inflammasomes are activated in resistant cells, leading to cellular IL-1β processing and release into the extracellular space. NLRP1 and NLRP3 are two key NLRP family members for IL-1β secretion in melanoma [12,19]. Since increased nuclear ATF4 protein (Figure 3e and Figure S9) and ATF4 gene (Figure 3f) expression were seen in drug-resistant cells, we determined ATF4-regulated NLRP1 gene expression. NLRP1 expression was significantly upregulated at mRNA levels in drug-resistant cells but suppressed by knockdown of ATF4 (Figure 3g). By comparison, NLRP3 gene expression was upregulated in drug-resistant cells but remained unchanged with ATF4 knockdown (Figure 3h), confirming that NLRP1 but not NLRP3 is regulated by ATF4, though both NLRP1 and NLRP3 were upregulated in drug-resistant cells. It has been reported that MAPK inhibitor-resistant SK-MEL-28 cells have a decreased expression ratio of melanocyte-inducing transcription factor (MITF) to AXL receptor tyrosine kinase, a marker of targeted therapy resistance in melanoma [20], which is possibly driven by increased ATF4 expression [21]. We confirmed the low MITF/AXL ratio by analyzing mRNA levels in drug-resistant cells (Figure 3i and Figure S10), which seems to correlate with IL-1β secretion inversely (Figure 3d). Interestingly, when we examined the relationship between MITF/AXL ratio and IL1B using 18 human melanoma cells without drug treatment, we found a strong inverse correlation between the MITF/AXL ratio and IL1B gene expression (Figure S11). Together, these data suggest that the MAPK/ERK pathway inhibitor-resistant SK-MEL-28 cells present with an increase in ATF4, NLRP1, and IL-1β secretion and a decrease in MITF/AXL ratio.
Figure 3.
Increased IL-1β secretion, upregulated gene expression of ATF4 and NLRP1, and decreased MITF/AXL ratio in VEM- and TRA-resistant SK-MEL-28 cells. (a) Generation of VEM-resistant (VEM-R; left panel) and TRA-resistant (TRA-R; right panel) cells by growing cells in the drug-containing medium for 2 months. An increase in 50% inhibitory concentrations (IC50; dashed line) indicates drug resistance. Par, parental cells. (b) Recovered ERK1/2 activation in VEM-R cells treated with 0.1 or 1 µM VEM for 24 h. CyPA, cyclophilin A as a loading control. (c) Western blot analysis of RSK2 phosphorylation in VEM-R and TRA-R cells treated with 1 µM VEM and 0.5 µM TRA, respectively, for 24 h. (d) ELISA assay of IL-1β secretion from parental and resistant cells. (e) Western blot analysis of intracellular localization of ATF4 in parental and resistant cells. Cytoplasmic and nuclear fractions of cells were isolated and assayed for ATF4 expression with CyPA and Lamin B used as markers for cytoplasmic and nuclear proteins, respectively. (f–h) qRT-PCR analysis of ATF4, NLRP1, and NLRP3 expression, respectively, in parental and resistant cells transfected with 50 nM control siRNA or ATF4 siRNA overnight. (i) The ratios of MITF/AXL gene expression in parental and MAPK inhibitor-resistant SK-MEL-28 cells. In (b,c,e), the band densities of p-ERK1/2, p-RSK2, and ATF4 were quantitated and normalized to those of the corresponding total ERK1/2 (b), loading controls β-actin (c), CyPA or Lamin B (e). Representative images are shown and data expressed as the mean ± SEM, n = 3. ** p < 0.01 and *** p < 0.001.
2.4. The cAMP/PKA Pathway Is a Regulator of ATF4/NLRP1 in Resistant Melanoma Cells
Next, we evaluated whether the upregulated NLPR1 in resistant cells is through RSK2. Compared to parental cells, both VEM- and TRA-resistant SK-MEL-28 cells manifested significantly increased NLRP1 promoter activity. However, unlike parental cells, increased NLRP1 promoter activity in resistant cells remained unaffected following RSK inhibition (Figure 4a), suggesting the loss of the ATF4/NLRP1 regulation by RSK2 and a newly acquired regulation by other signaling pathways.
Figure 4.
Effects of inhibiting RSK and protein kinase A (PKA) on NLRP1 gene promoter activity in drug-resistant cells. (a) NLRP1 promoter luciferase activity in parental, VEM-resistant (VEM-R), and TRA-resistant (TRA-R) SK-MEL-28 cells treated with DMSO or 10 µM BI-D1870 (RSKi) for 24 h. (b) NLRP1 promoter luciferase activity in parental and resistant SK-MEL-28 cells treated with DMSO, 1 µM GSK2606414 (inhibitor of the stressor protein kinase R-like ER kinase, PERKi), 5 µM H 89 2HCl (inhibitor of PKA, PKAi), or 10 µM SP600125 (inhibitor of c-Jun N-terminal kinase, JNKi) for 24 h. (c) Western blot analysis of PKA IIβ regulatory subunit (PKA IIβ reg) phosphorylation in VEM-R and TRA-R SK-MEL-28 cells treated with VEM or TRA for 24 h as described in Figure 3c. (d) VEM-R 1205Lu cells were generated, indicated by reactivation of ERK1/2 phosphorylation. (e) Western blot analysis of PKA IIβ reg phosphorylation in parental 1205Lu cells treated with different drugs for 24 h as described in Figure 1c. (f) Western blot analysis of PKA IIβ reg phosphorylation in parental, TMZ-resistant (TMZ-R), and VEM-R 1205Lu cells treated with DMSO as control, 100 µM TMZ, or 5 µM VEM for 24 h. In (c–f), the band densities of p-PKA IIβ reg and p-ERK1/2 were quantitated and normalized to those of the corresponding loading control β-actin (c,e,f) or total ERK1/2 (d). Representative images are shown and data expressed as the mean ± SEM, n = 3. * p < 0.05 and ** p < 0.01.
In fact, in addition to the ER stress and MAPK/ERK pathways, other pathways, including cAMP/protein kinase A (PKA) and MAPK/c-Jun N-terminal kinase (JNK) pathways, regulate ATF4 expression and activation [22,23]. Therefore, we investigated their effects on NLRP1 promoter activity and found that the PKA inhibitor significantly reduced NLRP1 promoter activity in both VEM- and TRA-resistant cells (Figure 4b). Inhibitor of the stressor protein kinase R-like ER kinase (PERK), the upstream regulator of ATF4 in ER stress, partially reduced NLRP1 promoter activity. On the contrary, the JNK inhibitor increased NLRP1 promoter activity in VEM-resistant cells (Figure 4b). To confirm the potential involvement of cAMP-dependent PKA in NLRP1 gene expression, we evaluated PKA activation by determining the PKA IIβ regulatory subunit phosphorylation status in resistant SK-MEL-28 cells. Figure 4c (and Figure S8) shows an increased PKA IIβ regulatory subunit phosphorylation in both VEM- and TRA-resistant cells compared to parental cells, which was further upregulated in the presence of VEM, suggesting that the MAPK/ERK pathway cross-regulates PKA activation to affect NLRP1 expression.
We then used other VEM-resistant cells derived from 1205Lu cells (Figure 4d and Figure S12) and verified the elevated PKA IIβ regulatory phosphorylation. TMZ-resistant counterparts [12] were used as control. When parental 1205Lu cells were treated with a single dose of TMZ, VEM, or TRA, we found decreased PKA IIβ regulatory phosphorylation by signaling inhibitors, VEM and TRA, but not TMZ (Figure 4e and Figure S2), consistent with the findings in Figure 1c. However, in VEM-resistant 1205Lu cells, PKA IIβ regulatory phosphorylation was increased compared to its parental and TMZ-resistant counterparts and was further upregulated with VEM treatment (Figure 4f and Figure S8). These data support that PKA is a regulator of ATF4/NLRP1 in MAPK inhibitor-resistant melanoma cells.
2.5. NLRP1 Is Required for Cell Growth and Colony Formation of Targeted Therapy-Resistant Melanoma Cells
Lastly, we determined the role of NLRP1 in cell growth and colony formation of MAPK inhibitor-resistant melanoma cells. Whereas VEM alone had no inhibitory effect on VEM-resistant SK-MEL-28 cell proliferation, silencing NLRP1 decreased the proliferation of resistant cells (Figure 5a), which was confirmed using VEM-resistant 1205Lu cells (Figure 5b). The colony formation assay shows a slower growth of TRA-resistant cells compared to parental cells. However, when they were treated with TRA, the treatment left no visible colonies of parental SK-MEL-28 cells, whereas TRA-resistant cells enhanced their colony-forming ability in the presence of TRA (Figure 5c). When NLRP1 was silenced, the knockdown inhibited the colony formation in not only parental cells without treatment, but also TRA-resistant SK-MEL-28 cells with TRA treatment (Figure 5c), indicating an essential role of NLRP1 for survival and cell growth of parental and resistant cells.
Figure 5.
Silencing NLRP1 slows down resistant cell growth and colony formation. (a) Cell viability assay of VEM-resistant (VEM-R) SK-MEL-28 cells transfected with 50 nM control or NLRP1 siRNA overnight and treated with 1 μM VEM for 48 h. (b) Similarly, cell viability assay of NLRP1 siRNA transfected VEM-R 1205Lu cells treated with 5 μM VEM for 48 h. (c) NLRP1 siRNA transfected parental or TRA-resistant (TRA-R) SK-MEL-28 cells treated with DMSO or 0.5 µM TRA for 7 days, assessed for colony formation by crystal violet staining (left) and quantitated (right). Representative images are shown and data expressed as the mean ± SEM, n = 4. * p < 0.05 and ** p < 0.01.
3. Discussion
NLRP1 participates in multiple activities in melanoma. We previously reported that NLRP1 plays a role in tumorigenesis, progression, and inflammation-associated chemotherapy resistance [10,12]. Here, we found that NLRP1-mediated IL-1β signaling is downstream of the MAPK/ERK signaling through the ATF4 regulation, further uncovering its involvement in targeted therapy resistance.
Melanoma is a type of cancer that utilizes IL-1β to shape the tumor microenvironment for its own growth. Mutational activation of BRAF contributes to constitutive activation of NF-κB, the key transcriptional factor that controls the production of many cytokines, including IL-1β, and is usually activated by chemotherapy and in cancer drug resistance [24,25,26]. Other pathways also regulate and augment IL-1β signaling via crosstalk with NF-κB signaling. The MAPK/ERK signaling pathway positively regulates the NF-κB pathway through multiple mechanisms, including direct phosphorylation of IκBα by RSK2 or indirect activation of IKKα/β via maternal embryonic leucine zipper kinase [27,28]. As such, it is not surprising that we observed decreased IL1B mRNA expression and IL-1β production in VEM and TRA-treated 1205Lu cells (Figure S13). However, inhibiting the MAPK/ERK with VEM and TRA also resulted in a decrease in IL-1β secretion (Figure 1), in concordance with previous observations [7,8]. Due to the fact that NLRP1 inflammasomes regulate not only IL-1β secretion but also NF-κB activation [10] and IL-1β production [5,10], our data suggest that the MAPK/ERK signaling modulates IL-1β signaling via the NF-κB pathway and NLPR1 inflammasomes.
ER stress is an adaptive mechanism by which cells can survive in an unfavorable environment, though it often triggers cell death upon excessive or persistent disturbance [29]. Unfortunately, this ER defense strategy can be fully used by tumor cells to survive under hostile microenvironments, such as nutrient shortage, oxidative stress, and drug pressure [30]. Sustained activation of ER stress enables tumor cells with greater tumorigenic, metastatic, and drug-resistant capacity [30,31]. We have assessed the ER stress dependence of melanoma cell growth in vitro and found that pretreatment of 1205Lu and SK-MEL-28 cells with 4-phenylbutyric acid, an ER stress inhibitor [32], sensitizes cells to TMZ and VEM treatment, respectively (Figure S14). Therefore, manipulating ER stress, including suppressing ATF4, has been regarded as an important strategy for therapeutic intervention in cancer [13,22,33,34]. Indeed, the regulation of ATF4 expression by the MAPK/ERK pathway has been recently reported [13,35]. ATF4 is a master transcriptional factor of the ER stress response, and its expression is typically upregulated in solid tumors compared to normal tissues [33]. We examined ATF4 mRNA expression in human melanoma tissues using two publicly available microarray datasets from independent gene profiling studies [36,37] and found that metastatic melanoma tissues display higher ATF4 mRNA level than primary melanoma (Figure S15). In agreement with this, we observed elevated levels of ATF4 mRNA and nuclear ATF4 protein in MAPK inhibitor-resistant SK-MEL-28 cells compared to parental cells (Figure 3), suggesting that ATF4 is a critical contributor in MAPK inhibitor resistance. Recently, PERK and/or IRE1α branches of ER stress were found to enhance NLRP1 gene expression through the cAMP response element binding protein (CREB) in HeLa and chronic myelogenous leukemia cells [18,38]. We provide further evidence that NLRP1 lies downstream of the ER stress signaling cascade, possibly through the PERK/ATF4 in melanoma cells. ATF4 transcriptionally regulates many pro-survival genes, including HMOX1, BCL2, and MCL1, and key autophagy genes such as ATG5 and ATG7 [33,35,39]. We added NLRP1 to this pro-survival ATF4 target gene list.
NLRP1 is considered to be a tumor suppressor, but aberrant NLRP1 inflammasome activation due to gain-of-function mutations has been associated with cancers and autoimmune diseases [11,40,41], which could reasonably explain why some melanoma cell lines, if not all, are capable of secreting IL-1β. Our current work has linked NLRP1 inflammasome activation to the MAPK/ERK signaling pathway and indicated that NLRP1 inflammasome activation is implicated in the downstream signaling cascades of the activating BRAF mutation. In parental melanoma cells, the RSK2/ATF4 axis acts as the hub between the MAPK/ERK signaling and NLRP1; however, MAPK inhibitor-resistant cells seem to lose this signaling hub and switch to the cAMP/PKA pathway to redirect NLRP1 expression (Figure 6). In fact, there is a crosstalk between the MAPK/ERK signaling and the cAMP/PKA pathway, which are mutually exclusive [42]. In RAS-mutated melanoma, PKA regulates the MAPK/ERK signaling by switching BRAF to RAF-1 signaling [43]. On the other hand, active RSK inhibits PKA activity while inactive RSK interacts with PKA and sensitizes it to cAMP stimulation [39]. It has been reported that dibutyryl-cAMP, a cAMP analogue, can induce NLRP1 expression in human myeloid leukemia cells, possibly through PKA-mediated CREB activation [44]. In the current work, we verified that the regulation of the NLRP1 gene promoter activity in MAPK inhibitor-resistant melanoma cells is via PKA. It is possible that in the reactivated, BRAF-mutated melanoma cells, there exists a signaling network including the ER stress, MAPK/ERK, and cAMP/PKA signaling pathways, which interact with each other and play an integral role in the self-survival of tumor cells. In this network, NLRP1 functions downstream through a shared transcriptional regulation by ATF4. Given the role of these signaling pathways in melanoma tumorigenesis and progression, downstream NLRP1 may be an important executor. This scenario could explain the tumor-promoting role of NLRP1, not only in the targeted therapy resistance observed in this study, but also in the chemotherapy resistance we observed previously [12]. These two different drug treatments activate distinct signaling pathways that converge on the ATF4/NLRP1 axis to regulate melanoma growth. This ATF4/NLRP1 axis may also be a common molecular mechanism behind cancer resistance to other therapeutic approaches.
Figure 6.
Hypothetical roles of ATF4/NLRP1 in acquired targeted therapy resistance in melanoma. (a) ATF4/NLRP1 in parental melanoma cells. Red arrows indicate the inhibitory effects of VEM and TRA. Bars indicate inhibition. (b) ATF4/NLRP1 in resistant melanoma cells. Red arrows indicate the upregulation of expression levels. A dashed line indicates a signal loss. In both a and b, the thickness of red arrows indicates relative expression levels; the thickness of black arrows indicates the relative strength of signaling pathways; and “p” in orange oval indicates phosphorylation.
NLRP1 is expressed at low levels in melanoma and nonmelanoma skin cancers [10,45], possibly due to its DNA hypermethylation. However, increased NLRP1 expression and activated NLRP1 inflammasomes favor drug resistance. Since the inflammatory microenvironment provides melanoma tolerance to targeted therapy [9], targeting NLRP1/IL-1β may be an important strategy to improve MAPK inhibitor efficacy. Whereas many inflammasome inhibitors are available currently, most of them target NLRP3, IL-1β, IL-1 receptor, inflammasome adaptor ASC, and inflammasome effector caspase-1 [46,47]. It has been reported that aspirin and green tea component epigallocatechin-3-gallate suppress NLRP1 expression in humans [48,49]; however, NLRP1 inhibitors so far have not been at the forefront of development. It is critical to developing such unique drugs for inflammation, cancer, and other diseases.
It is worth noting that the majority of our data were generated using SK-MEL-28 and 1205Lu cells. Due to the intertumoral and intercellular heterogeneity in human melanoma, our findings should be verified in more melanoma cell lines. Moreover, though we observed increased PKA activation in BRAF/MEK inhibitor-resistant melanoma cells, the mechanism behind PKA activation and its impact on the resistance acquisition need to be further investigated. In addition to ATF4, NLRP1 may be subject to regulation by other transcription factors. For example, ATF2 and ATF4 share the same binding cAMP response element within the NLRP1 promoter. Our preliminary study shows that knocking down ATF2 also reduces NLRP1 gene expression in VEM- and TRA-resistant SK-MEL-28 cells (Figure S16). It has been reported that the PKCε-ATF2 axis is involved in melanomagenesis and BRAF inhibitor resistance [50]. Furthermore, ATF2 can be phosphorylated and activated by the MAPK/ERK pathway in collaboration with another MAPK member, p38 [51]. Therefore, it will be interesting to evaluate the regulatory role of ATF2 in NLRP1-mediated targeted therapy resistance in melanoma.
4. Materials and Methods
4.1. Chemicals
VEM, TRA, PLX-4720, CI-1040, RSK1/2/3/4 inhibitor BI-D1870, PKA inhibitor H 89 2HCl, JNK1/2/3 inhibitor SP600125, and PERK inhibitor GSK2606414 were from Selleck Chem (Houston, TX, USA). TMZ and TG, ER stress inducers, were from Sigma (St. Louis, MO, USA). These reagents were reconstituted in 100% dimethyl sulfoxide (DMSO) and stored at −20 °C in aliquots. Other chemicals and reagents were indicated elsewhere.
4.2. Cell Culture
Human metastatic melanoma cell lines A375 (CRL-1619) and SK-MEL-28 (HTB-72) were obtained from the American Type Culture Collection (Manassas, VA, USA) and 1205Lu cell line (1205Lu-01-0001) was purchased from Rockland (Limerick, PA, USA). Cells were routinely grown in RPMI medium 1640 (Gibco, Grand Island, NY, USA) supplemented with 10% fetal bovine serum (Gemini Bio-Products, West Sacramento, CA, USA). These cell lines have been authenticated using short tandem repeat (STR) fingerprinting by the Barbara Davis Center BioResource Core at the University of Colorado Anschutz Medical Campus and were regularly tested for mycoplasma contamination.
4.3. Cell Growth Inhibition
To evaluate cell’s sensitivity to VEM and TRA, melanoma cells were seeded into a 96-well plate at a density of 1–2 × 103 cells per well and allowed to adhere for ~2 h before being exposed to increasing concentrations of drugs in triplicate for 72 h. Cell growth inhibition was determined using the CellTiter 96 Aqueous One Solution Cell Proliferation Assay Kit (Promega, Madison, WI, USA).
4.4. Generation of Acquired Resistance
Cells were plated into a 100 mm dish at a density of 1–2 × 105 cells per dish and treated with increasing doses of VEM or TRA per passage for two months [52]. The starting doses of VEM and TRA were 0.05 and 0.005 µM, respectively. Acquired resistance was defined as at least a 10-fold increase of IC50 over that of parental cells. Resistant cells were regularly maintained in a medium with 1 (SK-MEL-28) or 3 (1205Lu) µM VEM or 0.2 µM TRA (SK-MEL-28). TMZ-resistant 1205Lu cells have been described previously [12].
4.5. Enzyme-Linked Immunosorbent Assay (ELISA)
A human IL-1β ELISA kit was obtained from R&D Systems (Minneapolis, MN, USA). Culture supernatants were collected for quantitating IL-1β secretion, with cell lysates for assaying intracellular pro-IL-1β levels [12].
4.6. siRNA Transfection
Cells seeded in appropriate culture plates at 60% confluency were transfected with 50 nM of NLRP1 siRNA (a mixture of two preselected siRNAs; Qiagen, Valencia, CA, USA) or ATF4 siRNA (a pool of three target-specific 19–25 nt siRNA; Santa Cruz Biotechnology, Santa Cruz, CA, USA), as well as their respective negative control using Lipofectamine 2000 (Invitrogen, Carlsbad, CA, USA) in OPTI-MEM1 reduced serum medium (Gibco) for 4–6 h. An equal volume of culture medium with 20% fetal bovine serum was then added.
4.7. Quantitative RT-PCR
RNA isolation and quantitative PCR have previously been described [12]. The primers for IL1B, ATF4, NLRP1, NLRP3, MITF, AXL, and GAPDH are listed in Supplemental Table S1.
4.8. Western Blot
As described previously [12], Western blot analysis was carried out. The primary antibodies included mouse anti-NLRP1 (Enzo Life Sciences, Farmingdale, NY, USA), mouse anti-ATF4 (Santa Cruz Biotechnology), rabbit anti-phospho-p44/42 MAPK (p-ERK1/2), rabbit anti-p44/42 MAPK (ERK1/2), rabbit anti-CyPA (Cell Signaling Technology, Danvers, MA, USA), mouse anti-phospho-RSK2, mouse anti-phospho-PKA IIβ reg, goat anti-Lamin B, and rabbit anti-β-actin (Santa Cruz Biotechnology).
4.9. Chromatin Immunoprecipitation (ChIP) Assay
ChIP assay of ATF4 binding to NLRP1 gene promoter was performed using the Pierce Magnetic ChIP kit (Pierce Biotechnology, Rockford, IL, USA). Briefly, cells at 60% confluency were treated with DMSO or 1 µM TG for 18 h and cross-linked with 1% formaldehyde for 6 min, followed by quenching with 1× glycine for 5 min at room temperature. After washing, cells were lysed and nuclei digested with the MNase at 37 °C for 15 min, followed by sonication for 10 cycles at 4 °C with a 20 s pulse at 40% amplitude with a 20 s pause between each cycle. Digested chromatin was obtained by centrifugation and then split into two aliquots incubated with mouse anti-ATF4 or control IgG antibodies for 2 h. Protein A/G magnetic beads were then added and incubated at 4 °C for another 2 h. Finally, protein and RNA were removed by digestion of the eluted protein–chromatin complex with proteinase K, and DNA was purified following the manufacturer’s protocol. ChIP DNA was detected by qPCR using the Power SYBR Green PCR Master Mix with specific primers for NLRP1 and ATF3 genomic promoter regions (Supplemental Table S1).
4.10. Luciferase Reporter Assay
LightSwitch Promoter Reporter vector containing a 905-bp human NLRP1 promoter region cloned upstream of the RenSP luciferase gene was from Active Motif (Carlsbad, CA, USA). Cells were transfected with the construct and an empty promoter vector using FuGENE HD transfection reagent (Active Motif) for 24 h according to the manufacturer’s instructions. Luciferase reporter signals were monitored using the Lightswitch Luciferase assay reagent (Active Motif) as per manufacturer’s protocol.
4.11. Clonogenic Assay
Single-cell suspensions were prepared and 1000 cells seeded into 6-well plates per well. Following treatment with TRA for 7 days, the colonies were fixed in 4% paraformaldehyde for 10 min and stained with 0.2% (w/v) crystal violet for 30 min. Digital images of the colonies were obtained using a scanning device and the colonies were counted using Image J software [53].
4.12. Statistical Analysis
GraphPad Prism 7 was used for testing the differences between the groups by one-way ANOVA with Bonferroni’s or Dunnett’s post-tests. A value p < 0.05 was considered significant.
5. Conclusions
Overall, this work added a new understanding of NLRP1 in melanoma biology. This is the first report to link the MAPK/ERK signaling to NLRP1 in melanoma through the ATF4 regulation. ATF4-mediated NLRP1 expression and IL-1β efflux may be the mechanistic basis for melanoma tumorigenesis and drug resistance via shaping the inflammatory tumor microenvironment. Our findings support that NLRP1 may be a promising molecular target for melanoma treatment.
Supplementary Materials
The following are available online at https://www.mdpi.com/1424-8247/14/1/23/s1, Figure S1: The mRNA expression levels of IL1B in human melanoma cell lines. Figure S2: Original blots of Figure 1c, Figure 2b and Figure 4e. Figure S3: Putative ATF4 binding site within the NLRP1 promoter. Figure S4: Original blots of Figure 1d. Figure S5: Original blots of Figure 2e. Figure S6: Synergistic inhibition of NLRP1 protein expression by RSKi and VEM in A375 and 1205Lu cells. Figure S7: Original blots of Figure 3b. Figure S8: Original blots of Figure 3c and Figure 4c,f. Figure S9: Original blots of Figure 3e. Figure S10: MITF and AXL gene expression in MAPK inhibitor-resistant SK-MEL-28 cells. Figure S11. IL1B gene expression is inversely related to the expression ratio of MITF/AXL in melanoma cells as shown in Figure S1. Figure S12: Original blots of Figure 4d. Figure S13: Decreased IL1B mRNA expression and IL-1β production in 1205Lu cells treated with 1 µM vemurafenib (VEM) or 0.5 µM trametinib (TRA). Figure S14: Pretreatment of 1205Lu and SK-MEL-28 cells with 4-phenylbutyric acid (PBA), an ER stress inhibitor, which sensitizes cells to temozolomide (TMZ) and vemurafenib (VEM), respectively. Figure S15: Metastatic melanoma tissues display higher ATF4 mRNA levels than primary melanoma by examining ATF4 mRNA expression in human melanoma tissues using two publicly available microarray datasets. Figure S16: qRT-PCR analysis of NLRP1 expression in parental and resistant SK-MEL-28 cells transfected with 50 nM control siRNA or ATF2 siRNA overnight. Table S1: Primers used for quantitative qRT-PCR and ChIP.
Author Contributions
Funding acquisition, M.F.; conceptualization, M.F.; supervision, M.F.; experimentation, Z.Z., P.K.V., J.M.S. and T.T.; formal analysis, Z.Z.; writing—original draft preparation, Z.Z.; writing—review and editing, M.F., P.K.V., J.M.S. and T.T. All authors have read and agreed to the published version of the manuscript.
Funding
This work has been supported, in whole or in part, by Veterans Affairs Merit Review Award 5I01BX001228 (to M.F.), NIH/NCI R01 CA197919 (to M.F.), and Cancer League of Colorado (to M.F.).
Institutional Review Board Statement
Not applicable.
Informed Consent Statement
Not applicable.
Data Availability Statement
The data presented in this study are available in this article or associated supplementary material.
Acknowledgments
We thank the University of Colorado Cancer Center (UCCC) Support Grant (P30CA046934) and the Skin Diseases Research Cores Grant (P30AR057212) for their help. We thank Joanne Domenico and Rasika Mukkamala for their linguistic editing and comments.
Conflicts of Interest
The authors declare no conflict of interest.
References
- Wan, P.T.; Garnett, M.J.; Roe, S.M.; Lee, S.; Niculescu-Duvaz, D.; Good, V.M.; Jones, C.M.; Marshall, C.J.; Springer, C.J.; Barford, D.; et al. Mechanism of activation of the RAF-ERK signaling pathway by oncogenic mutations of B-RAF. Cell 2004, 116, 855–867. [Google Scholar] [CrossRef]
- Kozar, I.; Margue, C.; Rothengatter, S.; Haan, C.; Kreis, S. Many ways to resistance: How melanoma cells evade targeted therapies. Biochim. Biophys. Acta Rev. Cancer 2019, 1871, 313–322. [Google Scholar] [CrossRef]
- Roesch, A. Tumor heterogeneity and plasticity as elusive drivers for resistance to MAPK pathway inhibition in melanoma. Oncogene 2015, 34, 2951–2957. [Google Scholar] [CrossRef] [PubMed]
- Beatty, G.L. Overcoming therapeutic resistance by targeting cancer inflammation. Am. Soc. Clin. Oncol. Educ. Book 2016, 35, e168–e173. [Google Scholar] [CrossRef] [PubMed]
- Okamoto, M.; Liu, W.; Luo, Y.; Tanaka, A.; Cai, X.; Norris, D.A.; Dinarello, C.A.; Fujita, M. Constitutively active inflammasome in human melanoma cells mediating autoinflammation via caspase-1 processing and secretion of interleukin-1beta. J. Biol. Chem. 2010, 285, 6477–6488. [Google Scholar] [CrossRef] [PubMed]
- Qin, Y.; Ekmekcioglu, S.; Liu, P.; Duncan, L.M.; Lizee, G.; Poindexter, N.; Grimm, E.A. Constitutive aberrant endogenous interleukin-1 facilitates inflammation and growth in human melanoma. Mol. Cancer Res. 2011, 9, 1537–1550. [Google Scholar] [CrossRef]
- Khalili, J.S.; Liu, S.; Rodriguez-Cruz, T.G.; Whittington, M.; Wardell, S.; Liu, C.; Zhang, M.; Cooper, Z.A.; Frederick, D.T.; Li, Y.; et al. Oncogenic BRAF(V600E) promotes stromal cell-mediated immunosuppression via induction of interleukin-1 in melanoma. Clin. Cancer Res. 2012, 18, 5329–5340. [Google Scholar] [CrossRef]
- Whipple, C.A.; Brinckerhoff, C.E. BRAF(V600E) melanoma cells secrete factors that activate stromal fibroblasts and enhance tumourigenicity. Br. J. Cancer 2014, 111, 1625–1633. [Google Scholar] [CrossRef]
- Young, H.L.; Rowling, E.J.; Bugatti, M.; Giurisato, E.; Luheshi, N.; Arozarena, I.; Acosta, J.C.; Kamarashev, J.; Frederick, D.T.; Cooper, Z.A.; et al. An adaptive signaling network in melanoma inflammatory niches confers tolerance to MAPK signaling inhibition. J. Exp. Med. 2017, 214, 1691–1710. [Google Scholar] [CrossRef]
- Zhai, Z.; Liu, W.; Kaur, M.; Luo, Y.; Domenico, J.; Samson, J.M.; Shellman, Y.G.; Norris, D.A.; Dinarello, C.A.; Spritz, R.A.; et al. NLRP1 promotes tumor growth by enhancing inflammasome activation and suppressing apoptosis in metastatic melanoma. Oncogene 2017, 36, 3820–3830. [Google Scholar] [CrossRef]
- Zhong, F.L.; Mamai, O.; Sborgi, L.; Boussofara, L.; Hopkins, R.; Robinson, K.; Szeverenyi, I.; Takeichi, T.; Balaji, R.; Lau, A.; et al. Germline NLRP1 mutations cause skin inflammatory and cancer susceptibility syndromes via inflammasome activation. Cell 2016, 167, 187–202 e17. [Google Scholar] [CrossRef] [PubMed]
- Zhai, Z.; Samson, J.M.; Yamauchi, T.; Vaddi, P.K.; Matsumoto, Y.; Dinarello, C.A.; Ravindran Menon, D.; Fujita, M. Inflammasome sensor NLRP1 confers acquired drug resistance to temozolomide in human melanoma. Cancers 2020, 12, 2518. [Google Scholar] [CrossRef] [PubMed]
- Nagasawa, I.; Koido, M.; Tani, Y.; Tsukahara, S.; Kunimasa, K.; Tomida, A. Disrupting ATF4 expression mechanisms provides an effective strategy for BRAF-targeted melanoma therapy. iScience 2020, 23, 101028. [Google Scholar] [CrossRef] [PubMed]
- Dhawan, P.; Richmond, A. A novel NF-kappa B-inducing kinase-MAPK signaling pathway up-regulates NF-kappa B activity in melanoma cells. J. Biol. Chem. 2002, 277, 7920–7928. [Google Scholar] [CrossRef]
- Liu, J.; Suresh Kumar, K.G.; Yu, D.; Molton, S.A.; McMahon, M.; Herlyn, M.; Thomas-Tikhonenko, A.; Fuchs, S.Y. Oncogenic BRAF regulates beta-Trcp expression and NF-kappaB activity in human melanoma cells. Oncogene 2007, 26, 1954–1958. [Google Scholar] [CrossRef]
- Yang, X.; Matsuda, K.; Bialek, P.; Jacquot, S.; Masuoka, H.C.; Schinke, T.; Li, L.; Brancorsini, S.; Sassone-Corsi, P.; Townes, T.M.; et al. ATF4 is a substrate of RSK2 and an essential regulator of osteoblast biology; implication for Coffin-Lowry Syndrome. Cell 2004, 117, 387–398. [Google Scholar] [CrossRef]
- Han, J.; Kaufman, R.J. Physiological/pathological ramifications of transcription factors in the unfolded protein response. Genes Dev. 2017, 31, 1417–1438. [Google Scholar] [CrossRef]
- D’Osualdo, A.; Anania, V.G.; Yu, K.; Lill, J.R.; Kaufman, R.J.; Matsuzawa, S.; Reed, J.C. Transcription factor ATF4 induces NLRP1 inflammasome expression during endoplasmic reticulum stress. PLoS ONE 2015, 10, e0130635. [Google Scholar] [CrossRef]
- Ciazynska, M.; Bednarski, I.A.; Wodz, K.; Narbutt, J.; Lesiak, A. NLRP1 and NLRP3 inflammasomes as a new approach to skin carcinogenesis. Oncol. Lett. 2020, 19, 1649–1656. [Google Scholar]
- Muller, J.; Krijgsman, O.; Tsoi, J.; Robert, L.; Hugo, W.; Song, C.; Kong, X.; Possik, P.A.; Cornelissen-Steijger, P.D.; Geukes Foppen, M.H.; et al. Low MITF/AXL ratio predicts early resistance to multiple targeted drugs in melanoma. Nat. Commun. 2014, 5, 5712. [Google Scholar] [CrossRef]
- Falletta, P.; Sanchez-Del-Campo, L.; Chauhan, J.; Effern, M.; Kenyon, A.; Kershaw, C.J.; Siddaway, R.; Lisle, R.; Freter, R.; Daniels, M.J.; et al. Translation reprogramming is an evolutionarily conserved driver of phenotypic plasticity and therapeutic resistance in melanoma. Genes Dev. 2017, 31, 18–33. [Google Scholar] [CrossRef] [PubMed]
- Singleton, D.C.; Harris, A.L. Targeting the ATF4 pathway in cancer therapy. Expert Opin. Ther. Targets 2012, 16, 1189–1202. [Google Scholar] [CrossRef] [PubMed]
- Matsuguchi, T.; Chiba, N.; Bandow, K.; Kakimoto, K.; Masuda, A.; Ohnishi, T. JNK activity is essential for Atf4 expression and late-stage osteoblast differentiation. J. Bone Miner Res. 2009, 24, 398–410. [Google Scholar] [CrossRef] [PubMed]
- Godwin, P.; Baird, A.M.; Heavey, S.; Barr, M.P.; O’Byrne, K.J.; Gately, K. Targeting nuclear factor-kappa B to overcome resistance to chemotherapy. Front. Oncol. 2013, 3, 120. [Google Scholar] [CrossRef] [PubMed]
- Caporali, S.; Levati, L.; Graziani, G.; Muzi, A.; Atzori, M.G.; Bonmassar, E.; Palmieri, G.; Ascierto, P.A.; D’Atri, S. NF-kappaB is activated in response to temozolomide in an AKT-dependent manner and confers protection against the growth suppressive effect of the drug. J. Transl. Med. 2012, 10, 252. [Google Scholar] [CrossRef] [PubMed]
- Zeligs, K.P.; Neuman, M.K.; Annunziata, C.M. Molecular pathways: The balance between cancer and the immune system challenges the therapeutic specificity of targeting nuclear factor-kappaB signaling for cancer treatment. Clin. Cancer Res. 2016, 22, 4302–4308. [Google Scholar] [CrossRef]
- Peng, C.; Cho, Y.Y.; Zhu, F.; Xu, Y.M.; Wen, W.; Ma, W.Y.; Bode, A.M.; Dong, Z. RSK2 mediates NF-{kappa}B activity through the phosphorylation of IkappaBalpha in the TNF-R1 pathway. FASEB J. 2010, 24, 3490–3499. [Google Scholar] [CrossRef]
- Janostiak, R.; Rauniyar, N.; Lam, T.T.; Ou, J.; Zhu, L.J.; Green, M.R.; Wajapeyee, N. MELK promotes melanoma growth by stimulating the NF-kappaB pathway. Cell Rep. 2017, 21, 2829–2841. [Google Scholar] [CrossRef]
- Xu, C.; Bailly-Maitre, B.; Reed, J.C. Endoplasmic reticulum stress: Cell life and death decisions. J. Clin. Investig. 2005, 115, 2656–2664. [Google Scholar] [CrossRef]
- Cubillos-Ruiz, J.R.; Bettigole, S.E.; Glimcher, L.H. Tumorigenic and immunosuppressive effects of endoplasmic reticulum stress in cancer. Cell 2017, 168, 692–706. [Google Scholar] [CrossRef]
- Corazzari, M.; Gagliardi, M.; Fimia, G.M.; Piacentini, M. Endoplasmic reticulum stress, unfolded protein response, and cancer cell fate. Front. Oncol. 2017, 7, 78. [Google Scholar] [CrossRef] [PubMed]
- Lin, C.J.; Lee, C.C.; Shih, Y.L.; Lin, C.H.; Wang, S.H.; Chen, T.H.; Shih, C.M. Inhibition of mitochondria- and endoplasmic reticulum stress-mediated autophagy augments temozolomide-induced apoptosis in glioma cells. PLoS ONE 2012, 7, e38706. [Google Scholar] [CrossRef] [PubMed]
- Dey, S.; Sayers, C.M.; Verginadis, I.I.; Lehman, S.L.; Cheng, Y.; Cerniglia, G.J.; Tuttle, S.W.; Feldman, M.D.; Zhang, P.J.; Fuchs, S.Y.; et al. ATF4-dependent induction of heme oxygenase 1 prevents anoikis and promotes metastasis. J. Clin. Investig. 2015, 125, 2592–2608. [Google Scholar] [CrossRef] [PubMed]
- Yang, C.; Tian, C.; Hoffman, T.E.; Jacobsen, N.K.; Spencer, S.L. Rapidly induced drug adaptation mediates escape from BRAF inhibition in single melanoma cells. BioRxiv 2020. [Google Scholar] [CrossRef]
- Ma, X.H.; Piao, S.F.; Dey, S.; McAfee, Q.; Karakousis, G.; Villanueva, J.; Hart, L.S.; Levi, S.; Hu, J.; Zhang, G.; et al. Targeting ER stress-induced autophagy overcomes BRAF inhibitor resistance in melanoma. J. Clin. Investig. 2014, 124, 1406–1417. [Google Scholar] [CrossRef]
- Raskin, L.; Fullen, D.R.; Giordano, T.J.; Thomas, D.G.; Frohm, M.L.; Cha, K.B.; Ahn, J.; Mukherjee, B.; Johnson, T.M.; Gruber, S.B. Transcriptome profiling identifies HMGA2 as a biomarker of melanoma progression and prognosis. J. Investig. Dermatol. 2013, 133, 2585–2592. [Google Scholar] [CrossRef]
- Kabbarah, O.; Nogueira, C.; Feng, B.; Nazarian, R.M.; Bosenberg, M.; Wu, M.; Scott, K.L.; Kwong, L.N.; Xiao, Y.; Cordon-Cardo, C.; et al. Integrative genome comparison of primary and metastatic melanomas. PLoS ONE 2010, 5, e10770. [Google Scholar] [CrossRef]
- Xu, Z.; Wang, H.; Wei, S.; Wang, Z.; Ji, G. Inhibition of ER stress-related IRE1alpha/CREB/NLRP1 pathway promotes the apoptosis of human chronic myelogenous leukemia cell. Mol. Immunol. 2018, 101, 377–385. [Google Scholar] [CrossRef]
- Cargnello, M.; Roux, P.P. Activation and function of the MAPKs and their substrates, the MAPK-activated protein kinases. Microbiol. Mol. Biol. Rev. 2011, 75, 50–83. [Google Scholar] [CrossRef]
- Verma, D.; Bivik, C.; Farahani, E.; Synnerstad, I.; Fredrikson, M.; Enerback, C.; Rosdahl, I.; Soderkvist, P. Inflammasome polymorphisms confer susceptibility to sporadic malignant melanoma. Pigment Cell Melanoma Res. 2012, 25, 506–513. [Google Scholar] [CrossRef]
- Levandowski, C.B.; Mailloux, C.M.; Ferrara, T.M.; Gowan, K.; Ben, S.; Jin, Y.; McFann, K.K.; Holland, P.J.; Fain, P.R.; Dinarello, C.A.; et al. NLRP1 haplotypes associated with vitiligo and autoimmunity increase interleukin-1beta processing via the NLRP1 inflammasome. Proc. Natl. Acad. Sci. USA 2013, 110, 2952–2956. [Google Scholar] [CrossRef] [PubMed]
- Stork, P.J.; Schmitt, J.M. Crosstalk between cAMP and MAP kinase signaling in the regulation of cell proliferation. Trends Cell Biol. 2002, 12, 258–266. [Google Scholar] [CrossRef]
- Dumaz, N.; Hayward, R.; Martin, J.; Ogilvie, L.; Hedley, D.; Curtin, J.A.; Bastian, B.C.; Springer, C.; Marais, R. In melanoma, RAS mutations are accompanied by switching signaling from BRAF to CRAF and disrupted cyclic AMP signaling. Cancer Res. 2006, 66, 9483–9491. [Google Scholar] [CrossRef] [PubMed]
- Sanz, C.; Calasanz, M.J.; Andreu, E.; Richard, C.; Prosper, F.; Fernandez-Luna, J.L. NALP1 is a transcriptional target for cAMP-response-element-binding protein (CREB) in myeloid leukaemia cells. Biochem. J. 2004, 384, 281–286. [Google Scholar] [CrossRef] [PubMed][Green Version]
- Sand, J.; Fenini, G.; Grossi, S.; Hennig, P.; Di Filippo, M.; Levesque, M.; Werner, S.; French, L.E.; Beer, H.D. The NLRP1 inflammasome pathway is silenced in cutaneous squamous cell carcinoma. J. Investig. Dermatol. 2019, 139, 1788–1797 e6. [Google Scholar] [CrossRef]
- Marchetti, C. The NLRP3 inflammasome as a pharmacological target. J. Cardiovasc. Pharmacol. 2019, 74, 285–296. [Google Scholar] [CrossRef] [PubMed]
- Xu, S.; Li, X.; Liu, Y.; Xia, Y.; Chang, R.; Zhang, C. Inflammasome inhibitors: Promising therapeutic approaches against cancer. J. Hematol. Oncol. 2019, 12, 64. [Google Scholar] [CrossRef]
- Bleda, S.; De Haro, J.; Varela, C.; Ferruelo, A.; Acin, F. Aspirin therapy inhibits NLRP1 (nucleotide-binding domain-like receptor protein 1) inflammasome gene expression in patients with peripheral artery disease. J. Vasc. Surg. 2015, 61, 1103–1104. [Google Scholar] [CrossRef][Green Version]
- Ellis, L.Z.; Liu, W.; Luo, Y.; Okamoto, M.; Qu, D.; Dunn, J.H.; Fujita, M. Green tea polyphenol epigallocatechin-3-gallate suppresses melanoma growth by inhibiting inflammasome and IL-1beta secretion. Biochem. Biophys. Res. Commun. 2011, 414, 551–556. [Google Scholar] [CrossRef]
- Lau, E.; Sedy, J.; Sander, C.; Shaw, M.A.; Feng, Y.; Scortegagna, M.; Claps, G.; Robinson, S.; Cheng, P.; Srivas, R.; et al. Transcriptional repression of IFNbeta1 by ATF2 confers melanoma resistance to therapy. Oncogene 2015, 34, 5739–5748. [Google Scholar] [CrossRef]
- Ouwens, D.M.; de Ruiter, N.D.; van der Zon, G.C.; Carter, A.P.; Schouten, J.; van der Burgt, C.; Kooistra, K.; Bos, J.L.; Maassen, J.A.; van Dam, H. Growth factors can activate ATF2 via a two-step mechanism: Phosphorylation of Thr71 through the Ras-MEK-ERK pathway and of Thr69 through RalGDS-Src-p38. EMBO J. 2002, 21, 3782–3793. [Google Scholar] [CrossRef] [PubMed]
- McDermott, M.; Eustace, A.J.; Busschots, S.; Breen, L.; Crown, J.; Clynes, M.; O’Donovan, N.; Stordal, B. In vitro development of chemotherapy and targeted therapy drug-resistant cancer cell lines: A practical guide with case studies. Front. Oncol. 2014, 4, 40. [Google Scholar] [CrossRef] [PubMed]
- Rafehi, H.; Orlowski, C.; Georgiadis, G.T.; Ververis, K.; El-Osta, A.; Karagiannis, T.C. Clonogenic assay: Adherent cells. J. Vis. Exp. 2011, 49, e2573. [Google Scholar] [CrossRef] [PubMed]
Publisher’s Note: MDPI stays neutral with regard to jurisdictional claims in published maps and institutional affiliations. |
© 2020 by the authors. Licensee MDPI, Basel, Switzerland. This article is an open access article distributed under the terms and conditions of the Creative Commons Attribution (CC BY) license (http://creativecommons.org/licenses/by/4.0/).





