Berberine Mediates Exosomes Regulating the Lipid Metabolism Pathways to Promote Apoptosis of RA-FLS Cells
Abstract
1. Introduction
2. Results
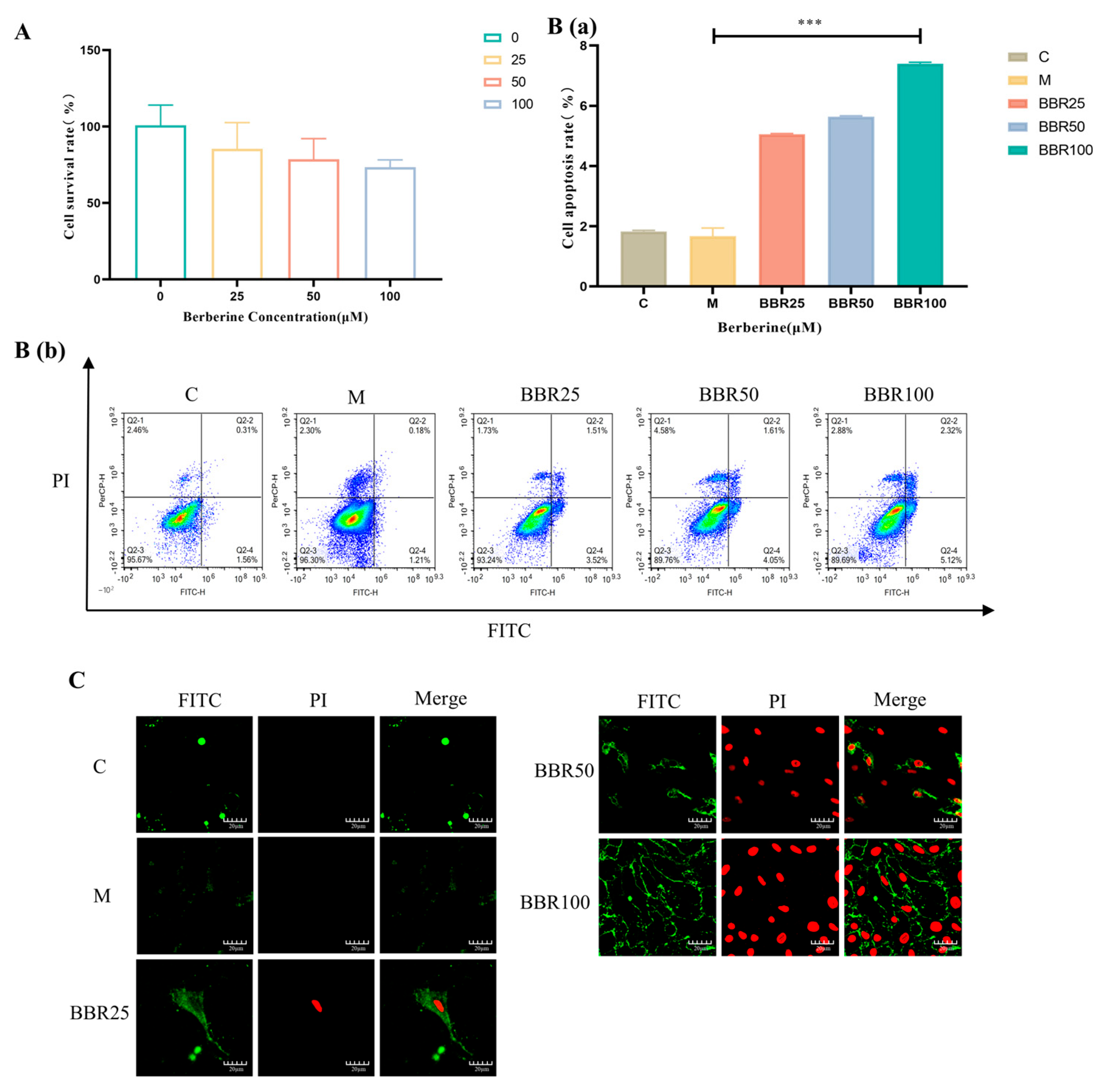
2.1. Berberine Promotes Apoptosis of RA-FLS Cells
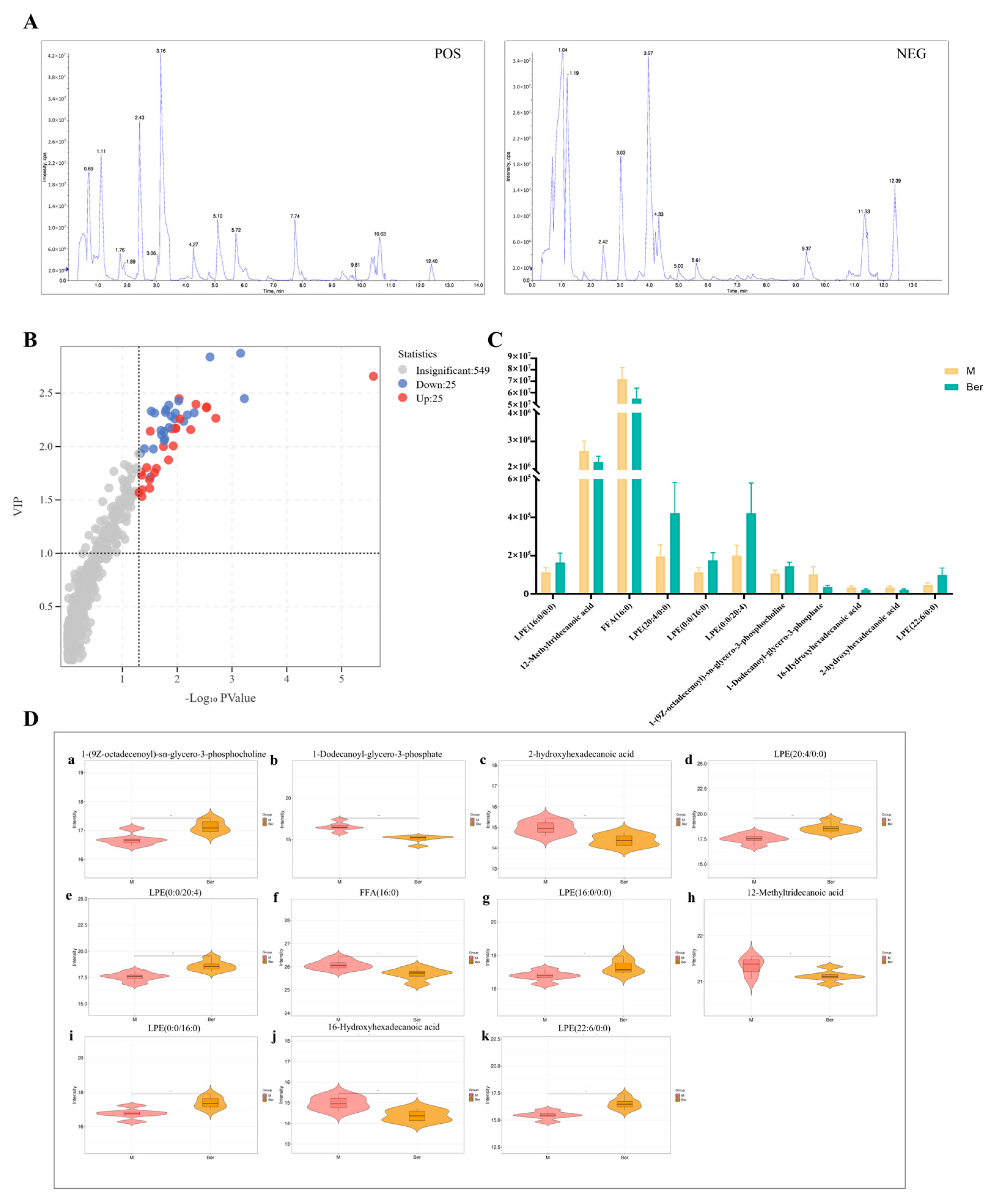
2.2. Differential Metabolites in FLS Cell Exosomes
2.3. Metabolic Profile of FLS Cell Exosomes
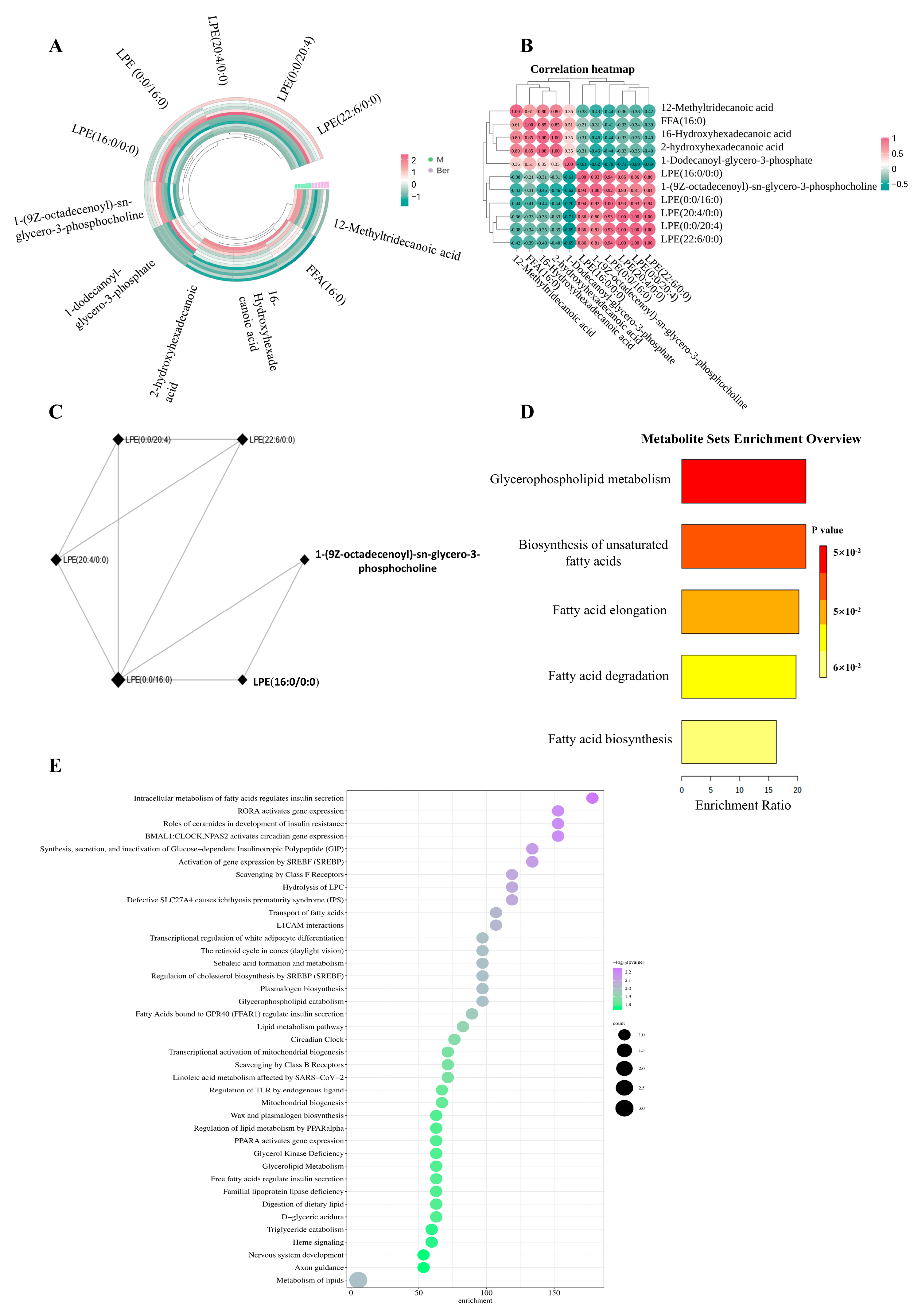
2.4. Berberine-Regulated Metabolic Profile of FLS Cell Exosomes
3. Discussion
4. Materials and Methods
4.1. Instruments and Reagents
4.2. Cell Culture and Treatment
4.3. Cytotoxicity Detection
4.4. Flow Cytometry Detection
4.5. Apoptosis Detection by Confocal Laser Scanning Microscope
4.6. Sample Processing of FLS Cell Exosomes or Extracellular Lipomics Analysis
4.7. UPLC-QTOF-MS Analysis
4.8. Metabolite Identification
4.9. Pattern Recognition Analysis
4.10. Data Visualization Analysis
4.11. Data and Statistical Analysis
5. Conclusions
Author Contributions
Funding
Institutional Review Board Statement
Informed Consent Statement
Data Availability Statement
Acknowledgments
Conflicts of Interest
References
- Smolen, J.S.; Aletaha, D.; McInnes, I.B. Rheumatoid arthritis. Lancet 2016, 388, 2023–2038. [Google Scholar] [CrossRef] [PubMed]
- Holers, V.M.; Demoruelle, M.K.; Kuhn, K.A.; Buckner, J.H.; Robinson, W.H.; Okamoto, Y.; Norris, J.M.; Deane, K.D. Rheumatoid arthritis and the mucosal origins hypothesis: Protection turns to destruction. Nature reviews. Rheumatology 2018, 14, 542–557. [Google Scholar] [CrossRef] [PubMed]
- Gravallese, E.M.; Firestein, G.S. Rheumatoid Arthritis—Common Origins, Divergent Mechanisms. New Engl. J. Med. 2023, 388, 529–542. [Google Scholar] [CrossRef]
- Zhang, F.; Wei, K.; Slowikowski, K.; Fonseka, C.Y.; Rao, D.A.; Kelly, S.; Goodman, S.M.; Tabechian, D.; Hughes, L.B.; Salomon-Escoto, K.; et al. Defining inflammatory cell states in rheumatoid arthritis joint synovial tissues by integrating single-cell transcriptomics and mass cytometry. Nat. Immunol. 2019, 20, 928–942. [Google Scholar] [CrossRef]
- Li, G.; Zhang, S.; Zou, Y.; Ai, H.; Zheng, X.; Qian, K.; Lei, C.; Fu, W. The therapeutic potential of exosomes in immunotherapy. Front. Immunol. 2024, 15, 1424081. [Google Scholar] [CrossRef] [PubMed]
- Sun, S.; Liang, L.; Tian, R.; Huang, Q.; Ji, Z.; Li, X.; Lin, P.; Zheng, S.; Peng, Y.; Yuan, Q.; et al. LncRNA expression profiling in exosomes derived from synovial fluid of patients with rheumatoid arthritis. Int. Immunopharmacol. 2024, 130, 111735. [Google Scholar] [CrossRef]
- Liu, B.; Xian, Y.; Chen, X.; Shi, Y.; Dong, J.; Yang, L.; An, X.; Shen, T.; Wu, W.; Ma, Y.; et al. Inflammatory Fibroblast-Like Synoviocyte-Derived Exosomes Aggravate Osteoarthritis via Enhancing Macrophage Glycolysis. Adv. Sci. 2024, 11, e2307338. [Google Scholar] [CrossRef]
- Fang, Y.; Ni, J.; Wang, Y.S.; Zhao, Y.; Jiang, L.Q.; Chen, C.; Zhang, R.D.; Fang, X.; Wang, P.; Pan, H.F. Exosomes as biomarkers and therapeutic delivery for autoimmune diseases: Opportunities and challenges. Autoimmun. Rev. 2023, 22, 103260. [Google Scholar] [CrossRef]
- Tavasolian, F.; Moghaddam, A.S.; Rohani, F.; Abdollahi, E.; Janzamin, E.; Momtazi-Borojeni, A.A.; Moallem, S.A.; Jamialahmadi, T.; Sahebkar, A. Exosomes: Effectual players in rheumatoid arthritis. Autoimmun. Rev. 2020, 19, 102511. [Google Scholar] [CrossRef]
- Vidal, M. Exosomes: Revisiting their role as “garbage bags”. Traffic 2019, 20, 815–828. [Google Scholar] [CrossRef]
- Fan, Y.; Chen, Z.; Zhang, M. Role of exosomes in the pathogenesis, diagnosis, and treatment of central nervous system diseases. J. Transl. Med. 2022, 20, 291. [Google Scholar] [CrossRef] [PubMed]
- Zhu, J.; Wang, S.; Yang, D.; Xu, W.; Qian, H. Extracellular vesicles: Emerging roles, biomarkers and therapeutic strategies in fibrotic diseases. J. Nanobiotechnol. 2023, 21, 164. [Google Scholar] [CrossRef] [PubMed]
- Yang, N.; Zhao, Y.; Wu, X.; Zhang, N.; Song, H.; Wei, W.; Liu, M.L. Recent advances in Extracellular Vesicles and their involvements in vasculitis. Free. Radic. Biol. Med. 2021, 171, 203–218. [Google Scholar] [CrossRef] [PubMed]
- Das, S.; Extracellular RNA Communication Consortium; Ansel, K.M.; Bitzer, M.; Breakefield, X.O.; Charest, A.; Galas, D.J.; Gerstein, M.B.; Gupta, M.; Milosavljevic, A.; et al. The Extracellular RNA Communication Consortium: Establishing Foundational Knowledge and Technologies for Extracellular RNA Research. Cell 2019, 177, 231–242. [Google Scholar] [CrossRef]
- Zhang, B.; Gu, J.; Wang, Y.; Guo, L.; Xie, J.; Yang, M. TNF-α stimulated exosome derived from fibroblast-like synoviocytes isolated from rheumatoid arthritis patients promotes HUVEC migration, invasion and angiogenesis by targeting the miR-200a-3p/KLF6/VEGFA axis. Autoimmunity 2023, 56, 2282939. [Google Scholar] [CrossRef]
- Bakinowska, E.; Kiełbowski, K.; Pawlik, A. The Role of Extracellular Vesicles in the Pathogenesis and Treatment of Rheumatoid Arthritis and Osteoarthritis. Cells 2023, 12, 2716. [Google Scholar] [CrossRef]
- Burmester, G.R.; Pope, J.E. Novel treatment strategies in rheumatoid arthritis. Lancet 2017, 389, 2338–2348. [Google Scholar] [CrossRef]
- Smolen, J.S. Insights into the treatment of rheumatoid arthritis: A paradigm in medicine. J. Autoimmun. 2020, 110, 102425. [Google Scholar] [CrossRef]
- Li, M.; Tian, F.; Guo, J.; Li, X.; Ma, L.; Jiang, M.; Zhao, J. Therapeutic potential of Coptis chinensis for arthritis with underlying mechanisms. Front. Pharmacol. 2023, 14, 1243820. [Google Scholar] [CrossRef]
- Qin, Z.; Tang, R.; Liang, J.; Jia, X. Berberine, a natural alkaloid: Advances in its pharmacological effects and mechanisms in the treatment of autoimmune diseases. Int. Immunopharmacol. 2024, 137, 112422. [Google Scholar] [CrossRef]
- Li, Z.; Chen, M.; Wang, Z.; Fan, Q.; Lin, Z.; Tao, X.; Wu, J.; Liu, Z.; Lin, R.; Zhao, C. Berberine inhibits RA-FLS cell proliferation and adhesion by regulating RAS/MAPK/FOXO/HIF-1 signal pathway in the treatment of rheumatoid arthritis. Bone Jt. Res. 2023, 12, 91–102. [Google Scholar] [CrossRef] [PubMed]
- Dinesh, P.; Rasool, M. Berberine mitigates IL-21/IL-21R mediated autophagic influx in fibroblast-like synoviocytes and regulates Th17/Treg imbalance in rheumatoid arthritis. Apoptosis: Int. J. Program. Cell Death 2019, 24, 644–661. [Google Scholar] [CrossRef]
- Sharma, A.; Tirpude, N.V.; Bhardwaj, N.; Kumar, D.; Padwad, Y. Berberis lycium fruit extract and its phytoconstituents berberine and rutin mitigate collagen-CFA-induced arthritis (CIA) via improving GSK3β/STAT/Akt/MAPKs/NF-κB signaling axis mediated oxi-inflammation and joint articular damage in murine model. Inflammopharmacology 2022, 30, 655–666. [Google Scholar] [CrossRef] [PubMed]
- Shen, P.; Jiao, Y.; Miao, L.; Chen, J.H.; Momtazi-Borojeni, A.A. Immunomodulatory effects of berberine on the inflamed joint reveal new therapeutic targets for rheumatoid arthritis management. J. Cell. Mol. Med. 2020, 24, 12234–12245. [Google Scholar] [CrossRef] [PubMed]
- Horvatova, A.; Utaipan, T.; Otto, A.C.; Zhang, Y.; Gan-Schreier, H.; Pavek, P.; Pathil, A.; Stremmel, W.; Chamulitrat, W. Ursodeoxycholyl lysophosphatidylethanolamide negatively regulates TLR-mediated lipopolysaccharide response in human THP-1-derived macrophages. Eur. J. Pharmacol. 2018, 825, 63–74. [Google Scholar] [CrossRef]
- Wang, N.; Yao, T.; Luo, C.; Sun, L.; Wang, Y.; Hou, S.X. Blockade of Arf1-mediated lipid metabolism in cancers promotes tumor infiltration of cytotoxic T cells via the LPE-PPARγ-NF-κB-CCL5 pathway. Life Metab. 2023, 2, load036. [Google Scholar] [CrossRef]
- Deng, H.; Jiang, J.; Shu, J.; Huang, M.; Zhang, Q.L.; Wu, L.J.; Sun, W.K. Bavachinin Ameliorates Rheumatoid Arthritis Inflammation via PPARG/PI3K/AKT Signaling Pathway. Inflammation 2023, 46, 1981–1996. [Google Scholar] [CrossRef]
- Li, X.F.; Yin, S.Q.; Li, H.; Yang, Y.L.; Chen, X.; Song, B.; Wu, S.; Wu, Y.Y.; Wang, H.; Li, J. PPAR-γ alleviates the inflammatory response in TNF-α-induced fibroblast-like synoviocytes by binding to p53 in rheumatoid arthritis. Acta Pharmacol. Sin. 2023, 44, 454–464. [Google Scholar] [CrossRef]
- Geng, Q.; Xu, J.; Cao, X.; Wang, Z.; Jiao, Y.; Diao, W.; Wang, X.; Wang, Z.; Zhang, M.; Zhao, L.; et al. PPARG-mediated autophagy activation alleviates inflammation in rheumatoid arthritis. J. Autoimmun. 2024, 146, 103214. [Google Scholar] [CrossRef]
- Frommer, K.W.; Schäffler, A.; Rehart, S.; Lehr, A.; Müller-Ladner, U.; Neumann, E. Free fatty acids: Potential proinflammatory mediators in rheumatic diseases. Ann. Rheum. Dis. 2015, 74, 303–310. [Google Scholar] [CrossRef]
- Frommer, K.W.; Hasseli, R.; Schäffler, A.; Lange, U.; Rehart, S.; Steinmeyer, J.; Rickert, M.; Sarter, K.; Zaiss, M.M.; Culmsee, C.; et al. Free Fatty Acids in Bone Pathophysiology of Rheumatic Diseases. Front. Immunol. 2019, 10, 2757. [Google Scholar] [CrossRef] [PubMed]
- de Lima-Salgado, T.M.; Alba-Loureiro, T.C.; do Nascimento, C.S.; Nunes, M.T.; Curi, R. Molecular mechanisms by which saturated fatty acids modulate TNF-α expression in mouse macrophage lineage. Cell Biochem. Biophys. 2011, 59, 89–97. [Google Scholar] [CrossRef] [PubMed]
- Peres, R.S.; Donate, P.B.; Talbot, J.; Cecilio, N.T.; Lobo, P.R.; Machado, C.C.; Lima KW, A.; Oliveira, R.D.; Carregaro, V.; Nakaya, H.I.; et al. TGF-β signalling defect is linked to low CD39 expression on regulatory T cells and methotrexate resistance in rheumatoid arthritis. J. Autoimmun. 2018, 90, 49–58. [Google Scholar] [CrossRef] [PubMed]
- Aicher, W.K.; Dinkel, A.; Grimbacher, B.; Haas, C.; Seydlitz-Kurzbach, E.V.; Peter, H.H.; Eibel, H. Serum response elements activate and cAMP responsive elements inhibit expression of transcription factor Egr-1 in synovial fibroblasts of rheumatoid arthritis patients. Int. Immunol. 1999, 11, 47–61. [Google Scholar] [CrossRef][Green Version]
- Yi, L.; Lyn, Y.J.; Peng, C.; Zhu, R.L.; Bai, S.S.; Liu, L.; Wang, P.X.; Zhou, H.; Dong, Y. Sinomenine inhibits fibroblast-like synoviocyte proliferation by regulating α7nAChR expression via ERK/Egr-1 pathway. Int. Immunopharmacol. 2018, 56, 65–70. [Google Scholar] [CrossRef]
- Granet, C.; Miossec, P. Combination of the pro-inflammatory cytokines IL-1, TNF-alpha and IL-17 leads to enhanced expression and additional recruitment of AP-1 family members, Egr-1 and NF-kappaB in osteoblast-like cells. Cytokine 2004, 26, 169–177. [Google Scholar] [CrossRef]
- Zhang, Y.; Yan, N.; Wang, X.; Chang, Y.; Wang, Y. MiR-129-5p regulates cell proliferation and apoptosis via IGF-1R/Src/ERK/Egr-1 pathway in RA-fibroblast-like synoviocytes. Biosci. Rep. 2019, 39, BSR20192009. [Google Scholar] [CrossRef]
- Elliott, M.R.; Ravichandran, K.S. Clearance of apoptotic cells: Implications in health and disease. J. Cell Biol. 2010, 189, 1059–1070. [Google Scholar] [CrossRef]
- Toussirot, E.; Bonnefoy, F.; Vauchy, C.; Perruche, S.; Saas, P. Mini-Review: The Administration of Apoptotic Cells for Treating Rheumatoid Arthritis: Current Knowledge and Clinical Perspectives. Front. Immunol. 2021, 12, 630170. [Google Scholar] [CrossRef]
- Huynh, M.L.; Fadok, V.A.; Henson, P.M. Phosphatidylserine-dependent ingestion of apoptotic cells promotes TGF-beta1 secretion and the resolution of inflammation. J. Clin. Investig. 2002, 109, 41–50. [Google Scholar] [CrossRef]
- Yeom, M.; Hahm, D.H.; Sur, B.J.; Han, J.J.; Lee, H.J.; Yang, H.I.; Kim, K.S. Phosphatidylserine inhibits inflammatory responses in interleukin-1β-stimulated fibroblast-like synoviocytes and alleviates carrageenan-induced arthritis in rat. Nutr. Res. 2013, 33, 242–250. [Google Scholar] [CrossRef] [PubMed]






| NO. | m/z | Adducts | Formula | Compound | LIPIDMAPS ID | Trend |
|---|---|---|---|---|---|---|
| 1 | 452.3000 | C21H44NO7P | [M–H]− | LPE(16:0/0:0) | LMGP02050002 | ↑ * |
| 2 | 246.2433 | C14H28O2 | [M+NH4]+ | 12-Methyltridecanoic acid | LMFA01020007 | ↓ * |
| 3 | 255.2000 | C16H32O2 | [M–H]− | FFA(16:0) | LMFA01010001 | ↓ * |
| 4 | 500.3000 | C25H44NO7P | [M–H]− | LPE(20:4/0:0) | LMGP02050009 | ↑ ** |
| 5 | 452.3000 | C21H44NO7P | [M–H]− | LPE(0:0/16:0) | LMGP21050007 | ↑ ** |
| 6 | 500.3000 | C25H44NO7P | [M–H]− | LPE(0:0/20:4) | LMGP02050051 | ↑ ** |
| 7 | 271.2000 | C16H32O3 | [M–H]− | 16-Hydroxyhexadecanoic acid | LMFA01050051 | ↓ ** |
| 8 | 271.2000 | C16H32O3 | [M–H]− | 2-Hydroxyhexadecanoic acid | LMFA01050047 | ↓ ** |
| 9 | 524.3000 | C27H44NO7P | [M–H]− | LPE(22:6/0:0) | LMGP02050013 | ↑ ** |
| 10 | 580.3569 | C26H52NO7P | [M+CH3COO]− | 1-(9Z-octadecenoyl)-sn-glycero-3-phosphocholine | LMGP01050032 | ↑ ** |
| 11 | 431.0955 | C15H31O7P | [M–H+2K]+ | 1-Dodecanoyl-glycero-3-phosphate | LMGP10050015 | ↓ ** |
Disclaimer/Publisher’s Note: The statements, opinions and data contained in all publications are solely those of the individual author(s) and contributor(s) and not of MDPI and/or the editor(s). MDPI and/or the editor(s) disclaim responsibility for any injury to people or property resulting from any ideas, methods, instructions or products referred to in the content. |
© 2024 by the authors. Licensee MDPI, Basel, Switzerland. This article is an open access article distributed under the terms and conditions of the Creative Commons Attribution (CC BY) license (https://creativecommons.org/licenses/by/4.0/).
Share and Cite
Guo, S.-F.; Wang, Z.-B.; Xie, D.-D.; Cai, Y.; Wang, Y.; Wang, X.; Yang, Q.; Zhang, A.-H.; Qiu, S. Berberine Mediates Exosomes Regulating the Lipid Metabolism Pathways to Promote Apoptosis of RA-FLS Cells. Pharmaceuticals 2024, 17, 1509. https://doi.org/10.3390/ph17111509
Guo S-F, Wang Z-B, Xie D-D, Cai Y, Wang Y, Wang X, Yang Q, Zhang A-H, Qiu S. Berberine Mediates Exosomes Regulating the Lipid Metabolism Pathways to Promote Apoptosis of RA-FLS Cells. Pharmaceuticals. 2024; 17(11):1509. https://doi.org/10.3390/ph17111509
Chicago/Turabian StyleGuo, Si-Fan, Zhi-Bo Wang, Dan-Dan Xie, Ying Cai, Yan Wang, Xian Wang, Qiang Yang, Ai-Hua Zhang, and Shi Qiu. 2024. "Berberine Mediates Exosomes Regulating the Lipid Metabolism Pathways to Promote Apoptosis of RA-FLS Cells" Pharmaceuticals 17, no. 11: 1509. https://doi.org/10.3390/ph17111509
APA StyleGuo, S.-F., Wang, Z.-B., Xie, D.-D., Cai, Y., Wang, Y., Wang, X., Yang, Q., Zhang, A.-H., & Qiu, S. (2024). Berberine Mediates Exosomes Regulating the Lipid Metabolism Pathways to Promote Apoptosis of RA-FLS Cells. Pharmaceuticals, 17(11), 1509. https://doi.org/10.3390/ph17111509

