RNA Sequencing of Sperm from Healthy Cattle and Horses Reveals the Presence of a Large Bacterial Population
Abstract
1. Introduction
2. Materials and Methods
2.1. Semen Collection
2.2. Sample Processing
2.3. RNA Extraction
2.4. RNA Sequencing Analysis
2.5. Bacterial RNA Characterization
3. Results
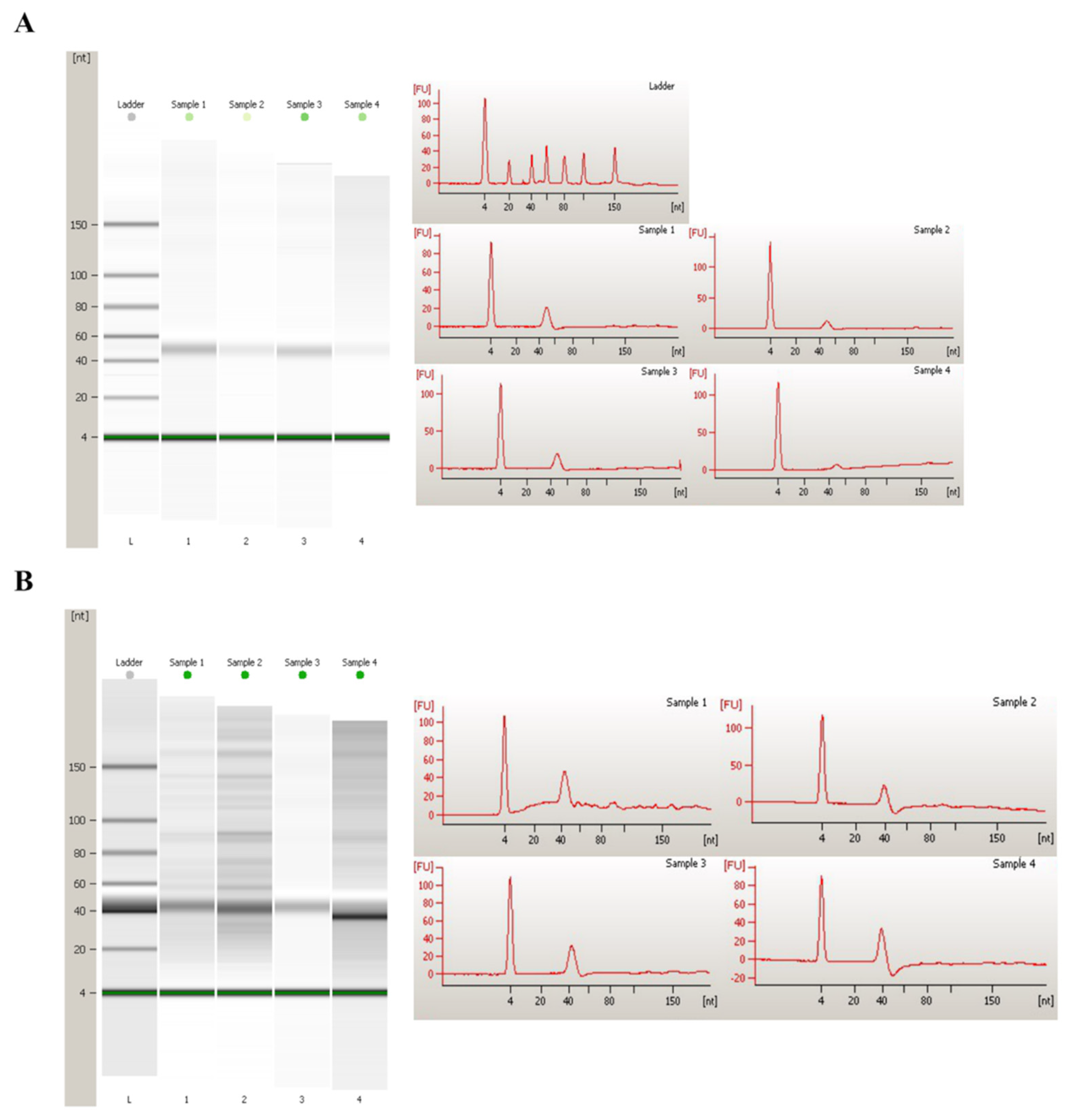
3.1. Quality Assessment of RNA-Seq Data and rRNA Filtering
3.2. Detection of Bacterial Contents
3.3. Identification of Bacterial Species
4. Discussion
5. Conclusions
Supplementary Materials
Author Contributions
Funding
Institutional Review Board Statement
Data Availability Statement
Acknowledgments
Conflicts of Interest
References
- Krawetz, S.A. Paternal contribution: New insights and future challenges. Nat. Rev. Genet. 2005, 6, 633–642. [Google Scholar] [CrossRef] [PubMed]
- Jodar, M.; Selvaraju, S.; Sendler, E.; Diamond, M.P.; Krawetz, S.A.; Network, R.M. The presence, role and clinical use of spermatozoal RNAs. Hum. Reprod. Update 2013, 19, 604–624. [Google Scholar] [CrossRef] [PubMed]
- Ostermeier, G.C.; Miller, D.; Huntriss, J.D.; Diamond, M.P.; Krawetz, S.A. Reproductive biology: Delivering spermatozoan RNA to the oocyte. Nature 2004, 429, 154. [Google Scholar] [CrossRef] [PubMed]
- Johnson, G.D.; Sendler, E.; Lalancette, C.; Hauser, R.; Diamond, M.P.; Krawetz, S.A. Cleavage of rRNA ensures translational cessation in sperm at fertilization. Mol. Hum. Reprod. 2011, 17, 721–726. [Google Scholar] [CrossRef]
- Mao, S.; Sendler, E.; Goodrich, R.J.; Hauser, R.; Krawetz, S.A. A comparison of sperm RNA-seq methods. Syst. Biol. Reprod. Med. 2014, 60, 308–315. [Google Scholar] [CrossRef][Green Version]
- Sendler, E.; Johnson, G.D.; Mao, S.; Goodrich, R.J.; Diamond, M.P.; Hauser, R.; Krawetz, S.A. Stability, delivery and functions of human sperm RNAs at fertilization. Nucleic Acids Res. 2013, 41, 4104–4117. [Google Scholar] [CrossRef]
- Corral-Vazquez, C.; Blanco, J.; Aiese Cigliano, R.; Sarrate, Z.; Rivera-Egea, R.; Vidal, F.; Garrido, N.; Daub, C.; Anton, E. The RNA content of human sperm reflects prior events in spermatogenesis and potential post-fertilization effects. Mol. Hum. Reprod. 2021, 27, gaab035. [Google Scholar] [CrossRef]
- Selvaraju, S.; Parthipan, S.; Somashekar, L.; Kolte, A.P.; Krishnan Binsila, B.; Arangasamy, A.; Ravindra, J.P. Occurrence and functional significance of the transcriptome in bovine (Bos taurus) spermatozoa. Sci. Rep. 2017, 7, 42392. [Google Scholar] [CrossRef]
- Card, C.J.; Krieger, K.E.; Kaproth, M.; Sartini, B.L. Oligo-dT selected spermatozoal transcript profiles differ among higher and lower fertility dairy sires. Anim. Reprod. Sci. 2017, 177, 105–123. [Google Scholar] [CrossRef]
- Prakash, M.A.; Kumaresan, A.; Sinha, M.K.; Kamaraj, E.; Mohanty, T.K.; Datta, T.K.; Morrell, J.M. RNA-Seq analysis reveals functionally relevant coding and non-coding RNAs in crossbred bull spermatozoa. Anim. Reprod. Sci. 2020, 222, 106621. [Google Scholar] [CrossRef]
- Gòdia, M.; Ramayo-Caldas, Y.; Zingaretti, L.M.; Darwich, L.; López, S.; Rodríguez-Gil, J.E.; Yeste, M.; Sánchez, A.; Clop, A. A pilot RNA-seq study in 40 pietrain ejaculates to characterize the porcine sperm microbiome. Theriogenology 2020, 157, 525–533. [Google Scholar] [CrossRef] [PubMed]
- Fraser, L.; Brym, P.; Pareek, C.S.; Mogielnicka-Brzozowska, M.; Paukszto, Ł.; Jastrzębski, J.P.; Wasilewska-Sakowska, K.; Mańkowska, A.; Sobiech, P.; Żukowski, K. Transcriptome analysis of boar spermatozoa with different freezability using RNA-Seq. Theriogenology 2020, 142, 400–413. [Google Scholar] [CrossRef] [PubMed]
- Ureña, I.; González, C.; Ramón, M.; Gòdia, M.; Clop, A.; Calvo, J.H.; Carabaño, M.J.; Serrano, M. Exploring the ovine sperm transcriptome by RNAseq techniques. I Effect of seasonal conditions on transcripts abundance. PLoS ONE 2022, 17, e0264978. [Google Scholar] [CrossRef] [PubMed]
- Das, P.J.; McCarthy, F.; Vishnoi, M.; Paria, N.; Gresham, C.; Li, G.; Kachroo, P.; Sudderth, A.K.; Teague, S.; Love, C.C.; et al. Stallion sperm transcriptome comprises functionally coherent coding and regulatory RNAs as revealed by microarray analysis and RNA-seq. PLoS ONE 2013, 8, e56535. [Google Scholar] [CrossRef] [PubMed]
- Bianchi, E.; Stermer, A.; Boekelheide, K.; Sigman, M.; Hall, S.J.; Reyes, G.; Dere, E.; Hwang, K. High-quality human and rat spermatozoal RNA isolation for functional genomic studies. Andrology 2018, 6, 374–383. [Google Scholar] [CrossRef]
- Swanson, G.M.; Moskovtsev, S.; Librach, C.; Pilsner, J.R.; Goodrich, R.; Krawetz, S.A. What human sperm RNA-Seq tells us about the microbiome. J. Assist. Reprod. Genet. 2020, 37, 359–368. [Google Scholar] [CrossRef]
- Reese, S.T.; Franco, G.A.; Poole, R.K.; Hood, R.; Fernandez Montero, L.; Oliveira Filho, R.V.; Cooke, R.F.; Pohler, K.G. Pregnancy loss in beef cattle: A meta-analysis. Anim. Reprod. Sci. 2020, 212, 106251. [Google Scholar] [CrossRef]
- Koziol, J.H.; Sheets, T.; Wickware, C.L.; Johnson, T.A. Composition and diversity of the seminal microbiota in bulls and its association with semen parameters. Theriogenology 2022, 182, 17–25. [Google Scholar] [CrossRef]
- Hou, D.; Zhou, X.; Zhong, X.; Settles, M.L.; Herring, J.; Wang, L.; Abdo, Z.; Forney, L.J.; Xu, C. Microbiota of the seminal fluid from healthy and infertile men. Fertil. Steril. 2013, 100, 1261–1269. [Google Scholar] [CrossRef]
- Weng, S.-L.; Chiu, C.-M.; Lin, F.-M.; Huang, W.-C.; Liang, C.; Yang, T.; Yang, T.-L.; Liu, C.-Y.; Wu, W.-Y.; Chang, Y.-A.; et al. Bacterial Communities in Semen from Men of Infertile Couples: Metagenomic Sequencing Reveals Relationships of Seminal Microbiota to Semen Quality. PLoS ONE 2014, 9, e110152. [Google Scholar] [CrossRef]
- Vilvanathan, S.; Kandasamy, B.; Jayachandran, A.L.; Sathiyanarayanan, S.; Tanjore Singaravelu, V.; Krishnamurthy, V.; Elangovan, V. Bacteriospermia and Its Impact on Basic Semen Parameters among Infertile Men. Interdiscip. Perspect. Infect. Dis. 2016, 2016, 2614692. [Google Scholar] [CrossRef] [PubMed]
- Givens, M.D.; Marley, M.S. Pathogens that cause infertility of bulls or transmission via semen. Theriogenology 2008, 70, 504–507. [Google Scholar] [CrossRef] [PubMed]
- Villegas, J.; Schulz, M.; Soto, L.; Sanchez, R. Bacteria induce expression of apoptosis in human spermatozoa. Apoptosis 2005, 10, 105–110. [Google Scholar] [CrossRef] [PubMed]
- Tvrdá, E.; Ďuračka, M.; Benko, F.; Lukáč, N. Bacteriospermia—A formidable player in male subfertility. Open Life Sci. 2022, 17, 1001–1029. [Google Scholar] [CrossRef] [PubMed]
- Ruiz-Díaz, S.; Oseguera-López, I.; De La Cuesta-Díaz, D.; García-López, B.; Serres, C.; Sanchez-Calabuig, M.J.; Gutiérrez-Adán, A.; Perez-Cerezales, S. The Presence of D-Penicillamine during the In Vitro Capacitation of Stallion Spermatozoa Prolongs Hyperactive-Like Motility and Allows for Sperm Selection by Thermotaxis. Animals 2020, 10, 1467. [Google Scholar] [CrossRef] [PubMed]
- Muiño, R.; Peña, A.I.; Rodríguez, A.; Tamargo, C.; Hidalgo, C.O. Effects of cryopreservation on the motile sperm subpopulations in semen from Asturiana de los Valles bulls. Theriogenology 2009, 72, 860–868. [Google Scholar] [CrossRef]
- Santos, C.S.; Silva, A.R. Current and alternative trends in antibacterial agents used in mammalian semen technology. Anim. Reprod. 2020, 17, e20190111. [Google Scholar] [CrossRef]
- Pérez-Cerezales, S.; Laguna-Barraza, R.; de Castro, A.C.; Sánchez-Calabuig, M.J.; Cano-Oliva, E.; de Castro-Pita, F.J.; Montoro-Buils, L.; Pericuesta, E.; Fernández-González, R.; Gutiérrez-Adán, A. Sperm selection by thermotaxis improves ICSI outcome in mice. Sci. Rep. 2018, 8, 2902. [Google Scholar] [CrossRef]
- Horiuchi, K.; Perez-Cerezales, S.; Papasaikas, P.; Ramos-Ibeas, P.; López-Cardona, A.P.; Laguna-Barraza, R.; Fonseca Balvís, N.; Pericuesta, E.; Fernández-González, R.; Planells, B.; et al. Impaired Spermatogenesis, Muscle, and Erythrocyte Function in U12 Intron Splicing-Defective Zrsr1 Mutant Mice. Cell Rep. 2018, 23, 143–155. [Google Scholar] [CrossRef]
- Gómez-Redondo, I.; Ramos-Ibeas, P.; Pericuesta, E.; Fernández-González, R.; Laguna-Barraza, R.; Gutiérrez-Adán, A. Minor Splicing Factors Zrsr1 and Zrsr2 are essential for early embryo development and 2-cell-like conversion. Int. J. Mol. Sci. 2020, 21, 4115. [Google Scholar] [CrossRef]
- Michailidou, K.; Lindström, S.; Dennis, J.; Beesley, J.; Hui, S.; Kar, S.; Lemaçon, A.; Soucy, P.; Glubb, D.; Rostamianfar, A.; et al. Association analysis identifies 65 new breast cancer risk loci. Nature 2017, 551, 92–94. [Google Scholar] [CrossRef] [PubMed]
- Cánovas, A.; Reverter, A.; DeAtley, K.L.; Ashley, R.L.; Colgrave, M.L.; Fortes, M.R.; Islas-Trejo, A.; Lehnert, S.; Porto-Neto, L.; Rincón, G.; et al. Multi-tissue omics analyses reveal molecular regulatory networks for puberty in composite beef cattle. PLoS ONE 2014, 9, e102551. [Google Scholar] [CrossRef]
- Fortes, M.R.; Nguyen, L.T.; Weller, M.M.; Cánovas, A.; Islas-Trejo, A.; Porto-Neto, L.R.; Reverter, A.; Lehnert, S.A.; Boe-Hansen, G.B.; Thomas, M.G.; et al. Transcriptome analyses identify five transcription factors differentially expressed in the hypothalamus of post- versus prepubertal Brahman heifers. J. Anim. Sci. 2016, 94, 3693–3702. [Google Scholar] [CrossRef] [PubMed]
- Cánovas, A.; Rincón, G.; Bevilacqua, C.; Islas-Trejo, A.; Brenaut, P.; Hovey, R.C.; Boutinaud, M.; Morgenthaler, C.; VanKlompenberg, M.K.; Martin, P.; et al. Comparison of five different RNA sources to examine the lactating bovine mammary gland transcriptome using RNA-Sequencing. Sci. Rep. 2014, 4, 5297. [Google Scholar] [CrossRef] [PubMed]
- Langmead, B.; Salzberg, S.L. Fast gapped-read alignment with Bowtie 2. Nat. Methods 2012, 9, 357–359. [Google Scholar] [CrossRef]
- Asselstine, V.; Medrano, J.F.; Cánovas, A. Identification of novel alternative splicing associated with mastitis disease in Holstein dairy cows using large gap read mapping. BMC Genom. 2022, 23, 222. [Google Scholar] [CrossRef]
- Klohonatz, K.M.; Coleman, S.J.; Islas-Trejo, A.D.; Medrano, J.F.; Hess, A.M.; Kalbfleisch, T.; Thomas, M.G.; Bouma, G.J.; Bruemmer, J.E. Coding RNA Sequencing of Equine Endometrium during Maternal Recognition of Pregnancy. Genes 2019, 10, 749. [Google Scholar] [CrossRef]
- Wood, D.E.; Lu, J.; Langmead, B. Improved metagenomic analysis with Kraken 2. Genome Biol. 2019, 20, 257. [Google Scholar] [CrossRef]
- Lu, J.; Breitwieser, F.P.; Thielen, P.; Salzberg, S.L. Bracken: Estimating species abundance in metagenomics data. PeerJ Comput. Sci. 2017, 3, e104. [Google Scholar] [CrossRef]
- Al-Kass, Z.; Guo, Y.; Vinnere Pettersson, O.; Niazi, A.; Morrell, J.M. Metagenomic analysis of bacteria in stallion semen. Anim. Reprod. Sci. 2020, 221, 106568. [Google Scholar] [CrossRef]
- Quiñones-Pérez, C.; Hidalgo, M.; Ortiz, I.; Crespo, F.; Vega-Pla, J.L. Characterization of the seminal bacterial microbiome of healthy, fertile stallions using next-generation sequencing. Anim. Reprod. 2021, 18, e20200052. [Google Scholar] [CrossRef] [PubMed]
- Marčeková, P.; Mad’ar, M.; Styková, E.; Kačírová, J.; Sondorová, M.; Mudroň, P.; Žert, Z. The Presence of Treponema spp. in Equine Hoof Canker Biopsies and Skin Samples from Bovine Digital Dermatitis Lesions. Microorganisms 2021, 9, 2190. [Google Scholar] [CrossRef] [PubMed]
- Cojkic, A.; Niazi, A.; Guo, Y.; Hallap, T.; Padrik, P.; Morrell, J.M. Identification of Bull Semen Microbiome by 16S Sequencing and Possible Relationships with Fertility. Microorganisms 2021, 9, 2431. [Google Scholar] [CrossRef] [PubMed]
- Wolff, H.; Panhans, A.; Stolz, W.; Meurer, M. Adherence of Escherichia coli to sperm: A mannose mediated phenomenon leading to agglutination of sperm and E. coli. Fertil. Steril. 1993, 60, 154–158. [Google Scholar] [CrossRef] [PubMed]
- Zuleta-González, M.C.; Zapata-Salazar, M.E.; Guerrero-Hurtado, L.S.; Puerta-Suárez, J.; Cardona-Maya, W.D. Klebsiella pneumoniae and Streptococcus agalactiae: Passengers in the sperm travel. Arch. Esp. Urol. 2019, 72, 939–947. [Google Scholar]
- Marchiani, S.; Baccani, I.; Tamburrino, L.; Mattiuz, G.; Nicolò, S.; Bonaiuto, C.; Panico, C.; Vignozzi, L.; Antonelli, A.; Rossolini, G.M.; et al. Effects of common Gram-negative pathogens causing male genitourinary-tract infections on human sperm functions. Sci. Rep. 2021, 11, 19177. [Google Scholar] [CrossRef]
- Al-Kass, Z.; Eriksson, E.; Bagge, E.; Wallgren, M.; Morrell, J.M. Microbiota of semen from stallions in Sweden identified by MALDI-TOF. Vet. Anim. Sci. 2020, 10, 100143. [Google Scholar] [CrossRef]



| Animal ID | Total Reads | Reads Mapped in Pairs | Unmapped | ||
|---|---|---|---|---|---|
| n | % | n | % | ||
| Bull 1 | 26,230,674 | 18,241,821 | 69.55 | 7,988,853 | 30.46 |
| Bull 2 | 24,426,338 | 14,381,729 | 58.88 | 10,044,609 | 41.12 |
| Bull 3 | 15,661,246 | 7,320,271 | 46.74 | 8,340,975 | 53.26 |
| Bull 4 | 25,206,684 | 15,771,844 | 62.57 | 9,434,840 | 37.43 |
| Average | 22,881,236 | 13,928,916 | 59.44 | 8,952,319.25 | 40.57 |
| Animal ID | Raw Reads | Trimmed Reads % | rRNA Reads % |
|---|---|---|---|
| Horse 1 | 90,408,070 | 3.94 | 18.50 |
| Horse 2 | 106,877,616 | 4.52 | 27.38 |
| Horse 3 | 103,473,082 | 4.58 | 15.96 |
| Horse 4 | 67,010,278 | 8.15 | 33.84 |
| Animal ID. | Total Reads | Reads Mapped | Unmapped | ||
|---|---|---|---|---|---|
| n | % | n | % | ||
| Horse 1 | 70,778,436 | 50,683,487 | 71.61 | 20,094,949 | 28.39 |
| Horse 2 | 74,106,304 | 43,324,323 | 58.46 | 30,781,981 | 41.54 |
| Horse 3 | 82,977,350 | 34,760,932 | 41.89 | 48,216,418 | 58.11 |
| Horse 4 | 40,722,860 | 28,094,406 | 68.99 | 12,628,454 | 31.01 |
| Average | 67,146,238 | 39,215,787 | 60.24 | 27,930,451 | 39.76 |
| Animal ID | Total Paired Reads | Reads Belonging to Bacteria | N Species | N Genera | |
|---|---|---|---|---|---|
| n | % | ||||
| Bull 1 | 6,584,544 | 1,791,440 | 27.21 | 98 | 62 |
| Bull 2 | 8,487,712 | 1,140,856 | 13.44 | 85 | 52 |
| Bull 3 | 6,995,112 | 1,794,728 | 25.66 | 83 | 51 |
| Bull 4 | 7,761,026 | 1,279,178 | 16.48 | 79 | 50 |
| Average | 7,457,098.50 | 1,501,550.50 | 20.70 | 86.25 | 53.75 |
| Animal ID | Total Paired Reads | Reads Belonging to Bacteria | N Species | N Genera | |
|---|---|---|---|---|---|
| n | % | ||||
| Horse 1 | 19,670,122 | 3,974,794 | 20.21 | 78 | 51 |
| Horse 2 | 30,262,010 | 4,265,912 | 14.10 | 73 | 46 |
| Horse 3 | 47,774,260 | 7,756,170 | 16.24 | 129 | 65 |
| Horse 4 | 12,050,354 | 2,114,412 | 17.55 | 60 | 36 |
| Average | 27,439,187 | 4,527,822 | 17.03 | 85.00 | 49.50 |
Disclaimer/Publisher’s Note: The statements, opinions and data contained in all publications are solely those of the individual author(s) and contributor(s) and not of MDPI and/or the editor(s). MDPI and/or the editor(s) disclaim responsibility for any injury to people or property resulting from any ideas, methods, instructions or products referred to in the content. |
© 2024 by the authors. Licensee MDPI, Basel, Switzerland. This article is an open access article distributed under the terms and conditions of the Creative Commons Attribution (CC BY) license (https://creativecommons.org/licenses/by/4.0/).
Share and Cite
Navarrete-López, P.; Asselstine, V.; Maroto, M.; Lombó, M.; Cánovas, Á.; Gutiérrez-Adán, A. RNA Sequencing of Sperm from Healthy Cattle and Horses Reveals the Presence of a Large Bacterial Population. Curr. Issues Mol. Biol. 2024, 46, 10430-10443. https://doi.org/10.3390/cimb46090620
Navarrete-López P, Asselstine V, Maroto M, Lombó M, Cánovas Á, Gutiérrez-Adán A. RNA Sequencing of Sperm from Healthy Cattle and Horses Reveals the Presence of a Large Bacterial Population. Current Issues in Molecular Biology. 2024; 46(9):10430-10443. https://doi.org/10.3390/cimb46090620
Chicago/Turabian StyleNavarrete-López, Paula, Victoria Asselstine, María Maroto, Marta Lombó, Ángela Cánovas, and Alfonso Gutiérrez-Adán. 2024. "RNA Sequencing of Sperm from Healthy Cattle and Horses Reveals the Presence of a Large Bacterial Population" Current Issues in Molecular Biology 46, no. 9: 10430-10443. https://doi.org/10.3390/cimb46090620
APA StyleNavarrete-López, P., Asselstine, V., Maroto, M., Lombó, M., Cánovas, Á., & Gutiérrez-Adán, A. (2024). RNA Sequencing of Sperm from Healthy Cattle and Horses Reveals the Presence of a Large Bacterial Population. Current Issues in Molecular Biology, 46(9), 10430-10443. https://doi.org/10.3390/cimb46090620

