Atrophy and Inflammatory Changes in Salivary Glands Induced by Oxidative Stress after Exposure to Drugs and Other Chemical Substances: A Systematic Review
Abstract
1. Introduction
2. Materials and Methods
- P: oxidative stress;
- I: drug (chemotherapy, ethanol, heavy metals, fluoride, and other antioxidant substances);
- C: compared with control;
- O: animal outcome.
2.1. Electronic Searches
2.2. Study Selection
3. Results
3.1. Article Selection and Structure
- All included studies were case-control studies. The two types of laboratory animals used were rats and mice.

3.2. Drug-Induced Oxidative Stress on Salivary Glands in Animal Models
3.2.1. Anticancer Drugs
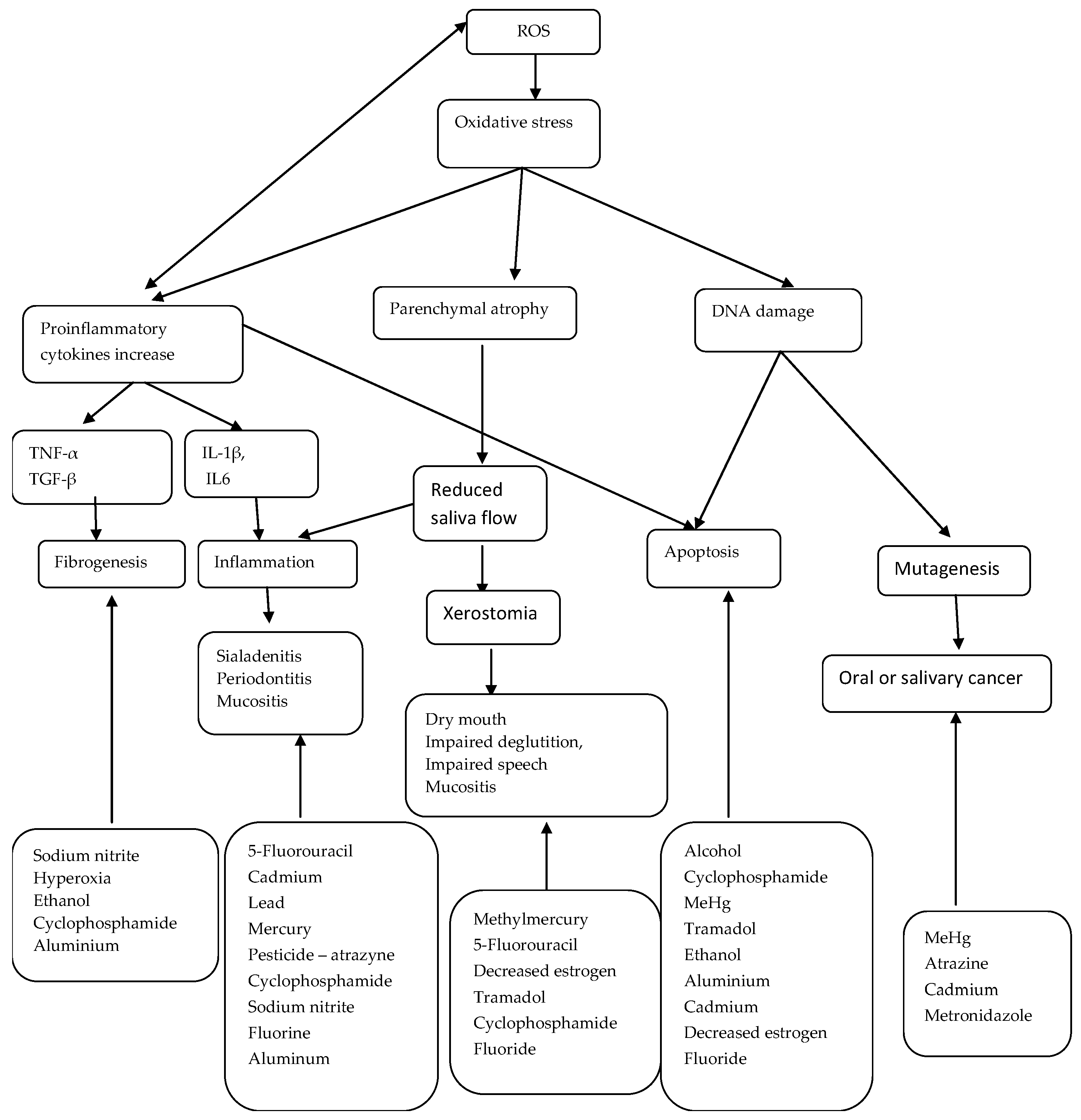
- Cyclophosphamide (CP), an alkylating agent used for the treatment of cancers and as an immunosuppressive drug for the treatment of autoimmune disease and in the case of transplants [12,15], affects a lot of organs, including the salivary glands, where it determines xerostomia due to decreased saliva production. The effect continues for a long time even after cessation of therapy. Two studies have analyzed the oxidative and morphological effects of CP on the salivary gland, one conducted on the PG and the other on the SMG. In the first study, the authors showed the oxidative impact on the PG by the increased level of oxidative markers and the decrease in antioxidants that were ameliorated by the administration of hesperidine [15]. The second study has not analyzed the biochemical markers [12]. Morphological analysis has shown vacuolar degeneration in both the PGs and SMGs [12,15], parenchymal atrophy, acinar apoptosis or necrosis, periductal edema, and fibrosis at the level of the SMG [12]. In the PG, there was acinar distortion, periductal inflammation, confirmed also by an increase in inflammatory markers, such as TNF-α and IL-1β, and a reduced Ki67 immunopositivity in acinar cells [15]. In the SMG gland, there was parenchymal atrophy, necrosis, and apoptosis, the latter being indicated by BCL-2 (B cell lymphoma 2) negativity, along with periductal edema and fibrosis [12]. Co-administration of hesperidine in the case of the PG gland [15] and selenium in the case of the SMG has diminished the alterations [12];
- 5-Fluorouracil (5-FU), a pyrimidine analog with cytostatic activity, used for the treatment of different solid tumors, especially from the genital tract, could induce salivary gland atrophy and xerostomia. Studies from the literature have shown that 5-FU can provoke oxidative stress by inhibiting the antioxidative system and by increasing the activity of the oxidative system. The lesions at the level of the PG could induce inflammation, apoptosis, and patchy necrosis of the epithelium and increase the number of myoepithelial cells. Morphological and biochemical changes were restored to normal after the administration of febuxostat [16].
3.2.2. Metronidazole
3.2.3. Tramadol
3.3. Chemical-Induced Salivary Gland Oxidative Stress in Animal Models
3.3.1. Oxidative Stress Changes Induced by Ethanol Consumption in the Salivary Glands
3.3.2. Oxidative Stress Changes in the Salivary Glands Induced by Heavy Metals
3.3.3. Oxidative Stress Changes in the Salivary Glands Induced by Fluoride Exposure
3.3.4. Oxidative Stress Changes in the Salivary Gland Induced by Other Substances
- Effects of atrazine on salivary glands. Atrazine is a herbicide that is toxic for many tissues and induces oxidative stress in fish and laboratory animals. A study performed by Ahmed et al. in 2022 on adult male albino rats that were exposed to atrazine showed, by biochemical and molecular analysis, a decreased level of GSH and an increased level of MDA [29]. The real-time polymerase chain reaction analysis has shown an increased expression of the following genes: TNF-α (tumor necrosis factor-alpha), BCL-2 (B cell lymphoma 2), Creb1 (cAMP-responsive element binding protein 1), and Drd1 (dopamine receptor D1) in the salivary glands of rats exposed to atrazine. Histopathological examination showed vacuolar degeneration of acinar cells, intraductal epithelial cells shedding as a sign of toxicity, and vascular congestion. The immunohistochemistry has shown caspase-3 strong immunopositivity in the SMG of the exposed rats [29];
- High-protein diet-induced oxidative stress. In a study performed by Kolodziej et al. in 2017 on male Wistar rats that received a high-protein diet, the authors showed that SOD decreased only in the SMG and TAS increased only in PG, while TOS and OSI increased in both glands [8];
- Hyperoxia-induced oxidative stress. Tajiri et al. in 2019 conducted a study on male mice exposed to hyperoxia and showed that hyperoxia induces oxidative stress but not inflammation, with the SMG being more sensitive to this type of stress [30];
- Effects of sodium nitrite on salivary glands. In a study conducted by Elsherbini et al. in 2020 on rats, it was shown that sodium nitrite could increase the MDA level and also decrease GSH and TAC. The main morphological changes are represented by inflammation, fibrosis, and discontinuity of the myoepithelial layer that surrounds the acini epithelium in the SMG [31].
3.4. Antioxidants with Restorative Effects on Salivary Glands Changes Induced by Oxidative Stress
4. Discussion
5. Conclusions
Supplementary Materials
Author Contributions
Funding
Institutional Review Board Statement
Informed Consent Statement
Data Availability Statement
Conflicts of Interest
References
- Żukowski, P.; Maciejczyk, M.; Matczuk, J.; Kurek, K.; Waszkiel, D.; Żendzian-Piotrowska, M.; Zalewska, A. Effect of N-Acetylcysteine on Antioxidant Defense, Oxidative Modification, and Salivary Gland Function in a Rat Model of Insulin Resistance. Oxid. Med. Cell. Longev. 2018, 2018, 6581970. [Google Scholar] [CrossRef] [PubMed]
- Onopiuk, B.M.; Dąbrowska, Z.N.; Rogalska, J.; Brzóska, M.M.; Dąbrowski, A.; Bijowski, K.; Onopiuk, P.; Mroczko, B.; Orywal, K.; Dąbrowska, E. The Beneficial Impact of the Black Chokeberry Extract against the Oxidative Stress in the Sublingual Salivary Gland of Rats Intoxicated with Cadmium. Oxid. Med. Cell. Longev. 2021, 2021, 6622245. [Google Scholar] [CrossRef] [PubMed]
- Sardaro, N.; Della Vella, F.; Incalza, M.A.; DI Stasio, D.; Lucchese, A.; Contaldo, M.; Laudadio, C.; Petruzzi, M. Oxidative Stress and Oral Mucosal Diseases: An Overview. Vivo Athens Greece 2019, 33, 289–296. [Google Scholar] [CrossRef] [PubMed]
- Yamaguti, P.M.; Simões, A.; Ganzerla, E.; Souza, D.N.; Nogueira, F.N.; Nicolau, J. Effects of Single Exposure of Sodium Fluoride on Lipid Peroxidation and Antioxidant Enzymes in Salivary Glands of Rats. Oxid. Med. Cell. Longev. 2013, 2013, 674593. [Google Scholar] [CrossRef]
- Onopiuk, B.; Onopiuk, P.; Dąbrowska, Z.; Dąbrowska, E.; Pietruska, M.; Car, H. Effect of Metronidazole on the Oxidoreductive Processes in the Submandibular and Parotid Glands in Experimental Research. Oxid. Med. Cell. Longev. 2018, 2018, 7083486. [Google Scholar] [CrossRef]
- Fernandes, L.M.P.; Teixeira, F.B.; Alves-Junior, S.M.; Pinheiro, J.d.J.V.; Maia, C.S.F.; Lima, R.R. Immunohistochemical Changes and Atrophy after Chronic Ethanol Intoxication in Rat Salivary Glands. Histol. Histopathol. 2015, 30, 1069–1078. [Google Scholar] [CrossRef]
- Fagundes, N.C.F.; Fernandes, L.M.P.; Paraense, R.S.d.O.; de Farias-Junior, P.M.A.; Teixeira, F.B.; Alves-Junior, S.M.; Pinheiro, J.d.J.V.; Crespo-López, M.E.; Maia, C.S.F.; Lima, R.R. Binge Drinking of Ethanol during Adolescence Induces Oxidative Damage and Morphological Changes in Salivary Glands of Female Rats. Oxid. Med. Cell. Longev. 2016, 2016, 7323627. [Google Scholar] [CrossRef]
- Kołodziej, U.; Maciejczyk, M.; Niklińska, W.; Waszkiel, D.; Żendzian-Piotrowska, M.; Żukowski, P.; Zalewska, A. Chronic High-Protein Diet Induces Oxidative Stress and Alters the Salivary Gland Function in Rats. Arch. Oral Biol. 2017, 84, 6–12. [Google Scholar] [CrossRef]
- Sorkina, O.; Zaitseva, O.; Khudyakov, A. The Effect of Long-Term Alcohol Intoxication on the Morphological Structures and Enzymatic Activity of Rat Salivary Glands. Alcohol 2022, 99, 23–33. [Google Scholar] [CrossRef]
- Dos Santos, V.R.N.; Ferreira, M.K.M.; Bittencourt, L.O.; Mendes, P.F.S.; Souza-Monteiro, D.; Balbinot, K.M.; Pinheiro, J.d.J.V.; Charone, S.; Pessan, J.P.; Lima, R.R. Maternal Fluoride Exposure Exerts Different Toxicity Patterns in Parotid and Submandibular Glands of Offspring Rats. Int. J. Mol. Sci. 2022, 23, 7217. [Google Scholar] [CrossRef]
- de Souza-Monteiro, D.; de Oliveira Nunes, P.B.; de Oliveira Ferreira, R.; Eiró, L.G.; Bittencourt, L.O.; Dos Santos Chemelo, V.; Dos Santos, S.M.; de Souza-Rodrigues, R.D.; Monteiro, M.C.; Lima, R.R. Aluminum-Induced Toxicity in Salivary Glands of Mice After Long-Term Exposure: Insights into the Redox State and Morphological Analyses. Biol. Trace Elem. Res. 2020, 198, 575–582. [Google Scholar] [CrossRef] [PubMed]
- Alnuaimi, O.; Mammdoh, J.; Al Allaf, L. The Role of Selenium in Mitigating the Adverse Effect of Cyclophosphamide on the Rat Submandibular Salivary Glands. Egypt. J. Vet. Sci. 2022, 53, 505–516. [Google Scholar] [CrossRef]
- Fishbain, D. Evidence-Based Data on Pain Relief with Antidepressants. Ann. Med. 2000, 32, 305–316. [Google Scholar] [CrossRef] [PubMed]
- Robinson, N.B.; Krieger, K.; Khan, F.M.; Huffman, W.; Chang, M.; Naik, A.; Yongle, R.; Hameed, I.; Krieger, K.; Girardi, L.N.; et al. The Current State of Animal Models in Research: A Review. Int. J. Surg. 2019, 72, 9–13. [Google Scholar] [CrossRef]
- Mostafa, O.A.A.; Ibrahim, F.; Borai, E. Protective Effects of Hesperidin in Cyclophosphamide-Induced Parotid Toxicity in Rats. Sci. Rep. 2023, 13, 158. [Google Scholar] [CrossRef]
- Abdelzaher, W.Y.; Nassan, M.A.; Ahmed, S.M.; Welson, N.N.; El-Saber Batiha, G.; Khalaf, H.M. Xanthine Oxidase Inhibitor, Febuxostat Is Effective against 5-Fluorouracil-Induced Parotid Salivary Gland Injury in Rats Via Inhibition of Oxidative Stress, Inflammation and Targeting TRPC1/CHOP Signalling Pathway. Pharmaceuticals 2022, 15, 232. [Google Scholar] [CrossRef]
- Moher, D.; Liberati, A.; Tetzlaff, J.; Altman, D.G.; PRISMA Group. Preferred Reporting Items for Systematic Reviews and Meta-Analyses: The PRISMA Statement. BMJ 2009, 339, b2535. [Google Scholar] [CrossRef]
- Elhindawy, M.M.; Ali, F.A.Y. Xerogenic Potency of Chronic Usage of Tramadol Is Related to Structural Changes in the Parotid Gland. Egypt. Dent. J. 2019, 65, 2411–2418. [Google Scholar] [CrossRef]
- Hassabou, N.F.; Elseweidy, M.M. Histopathological Changes in Submandibular Gland and Dorsal Tongue of Experimental Rats Due to Prolonged Tramadol Intake Focusing on Novel Modulatory Effect of 10-Dehydrogingerdione. Arch. Oral Biol. 2021, 130, 105223. [Google Scholar] [CrossRef]
- Ferreira, R.O.; Aragão, W.A.B.; Bittencourt, L.O.; Fernandes, L.P.M.; Balbinot, K.M.; Alves-Junior, S.M.; Pinheiro, J.d.J.V.; Maia, C.d.S.F.; Crespo-Lopez, M.E.; Lima, R.R. Ethanol Binge Drinking during Pregnancy and Its Effects on Salivary Glands of Offspring Rats: Oxidative Stress, Morphometric Changes and Salivary Function Impairments. Biomed. Pharmacother. 2021, 133, 110979. [Google Scholar] [CrossRef]
- Souza-Monteiro, D.; Guerra, M.C.D.S.; Bittencourt, L.O.; Aragão, W.A.B.; Dionizio, A.; Silveira, F.M.; Buzalaf, M.A.R.; Martins, M.D.; Crespo-Lopez, M.E.; Lima, R.R. Salivary Glands after Prolonged Aluminum Exposure: Proteomic Approach Underlying Biochemical and Morphological Impairments in Rats. Int. J. Mol. Sci. 2022, 23, 2251. [Google Scholar] [CrossRef] [PubMed]
- Aragão, W.A.B.; da Costa, N.M.M.; Fagundes, N.C.F.; Silva, M.C.F.; Alves-Junior, S.M.; Pinheiro, J.J.V.; Amado, L.L.; Crespo-López, M.E.; Maia, C.S.F.; Lima, R.R. Chronic Exposure to Inorganic Mercury Induces Biochemical and Morphological Changes in the Salivary Glands of Rats. Met. Integr. Biometal Sci. 2017, 9, 1271–1278. [Google Scholar] [CrossRef] [PubMed]
- Lopes, G.d.O.; Aragão, W.A.B.; Nascimento, P.C.; Bittencourt, L.O.; Oliveira, A.C.A.; Leão, L.K.R.; Alves-Júnior, S.M.; Pinheiro, J.d.J.V.; Crespo-Lopez, M.E.; Lima, R.R. Effects of Lead Exposure on Salivary Glands of Rats: Insights into the Oxidative Biochemistry and Glandular Morphology. Environ. Sci. Pollut. Res. Int. 2021, 28, 10918–10930. [Google Scholar] [CrossRef] [PubMed]
- Nascimento, P.C.; Ferreira, M.K.M.; Balbinot, K.M.; Alves-Júnior, S.M.; Viana Pinheiro, J.d.J.; Silveira, F.M.; Martins, M.D.; Crespo-Lopez, M.E.; Lima, R.R. Methylmercury-Induced Toxicopathologic Findings in Salivary Glands of Offspring Rats After Gestational and Lactational Exposure. Biol. Trace Elem. Res. 2021, 199, 2983–2991. [Google Scholar] [CrossRef]
- Farias-Junior, P.M.A.; Teixeira, F.B.; Fagundes, N.C.F.; Miranda, G.H.N.; Oliveira Bittencourt, L.; de Oliveira Paraense, R.S.; Silva, M.C.F.; Sagica, F.d.E.S.; de Oliveira, E.H.; Crespo-López, M.E.; et al. Chronic Intoxication by Methylmercury Leads to Oxidative Damage and Cell Death in Salivary Glands of Rats. Met. Integr. Biometal Sci. 2017, 9, 1778–1785. [Google Scholar] [CrossRef] [PubMed]
- Kostecka-Sochoń, P.; Onopiuk, B.M.; Dąbrowska, E. Protective Effect of Increased Zinc Supply against Oxidative Damage of Sublingual Gland in Chronic Exposure to Cadmium: Experimental Study on Rats. Oxid. Med. Cell. Longev. 2018, 2018, 3732842. [Google Scholar] [CrossRef]
- Dąbrowska, Z.; Dąbrowska, E.; Onopiuk, B.; Onopiuk, P.; Orywal, K.; Mroczko, B.; Pietruska, M. The Protective Impact of Black Chokeberry Fruit Extract (Aronia melanocarpa L.) on the Oxidoreductive System of the Parotid Gland of Rats Exposed to Cadmium. Oxid. Med. Cell. Longev. 2019, 2019, 3403264. [Google Scholar] [CrossRef]
- Lima, L.A.d.O.; Miranda, G.H.N.; Aragão, W.A.B.; Bittencourt, L.O.; Dos Santos, S.M.; de Souza, M.P.C.; Nogueira, L.S.; de Oliveira, E.H.C.; Monteiro, M.C.; Dionizio, A.; et al. Effects of Fluoride on Submandibular Glands of Mice: Changes in Oxidative Biochemistry, Proteomic Profile, and Genotoxicity. Front. Pharmacol. 2021, 12, 715394. [Google Scholar] [CrossRef]
- Ahmed, Y.H.; AbuBakr, H.O.; Ahmad, I.M.; Ahmed, Z.S.O. Histopathological, Immunohistochemical, and Molecular Alterations in Brain Tissue and Submandibular Salivary Gland of Atrazine-Induced Toxicity in Male Rats. Environ. Sci. Pollut. Res. 2022, 29, 30697–30711. [Google Scholar] [CrossRef]
- Tajiri, A.; Higuchi, H.; Miyawaki, T. Hyperoxia Reduces Salivary Secretion by Inducing Oxidative Stress in Mice. Arch. Oral Biol. 2019, 98, 38–46. [Google Scholar] [CrossRef]
- Elsherbini, A.M.; Maysarah, N.M.; El-Sherbiny, M.; Al-Gayyar, M.M.; Elsherbiny, N.M. Glycyrrhizic Acid Ameliorates Sodium Nitrite-Induced Lung and Salivary Gland Toxicity: Impact on Oxidative Stress, Inflammation and Fibrosis. Hum. Exp. Toxicol. 2021, 40, 707–721. [Google Scholar] [CrossRef] [PubMed]
- Alzaid, F.; Patel, V.B.; Preedy, V.R. Biomarkers of Oxidative Stress in Blood. In General Methods in Biomarker Research and Their Applications; Preedy, V.R., Patel, V.B., Eds.; Biomarkers in Disease: Methods, Discoveries and Applications; Springer: Dordrecht, The Netherlands, 2015; pp. 567–594. [Google Scholar] [CrossRef]
- Hajam, Y.A.; Rani, R.; Ganie, S.Y.; Sheikh, T.A.; Javaid, D.; Qadri, S.S.; Pramodh, S.; Alsulimani, A.; Alkhanani, M.F.; Harakeh, S.; et al. Oxidative Stress in Human Pathology and Aging: Molecular Mechanisms and Perspectives. Cells 2022, 11, 552. [Google Scholar] [CrossRef] [PubMed]
- Sowa, P.; Misiolek, M.; Pasinski, B.; Bartosz, G.; Soszynski, M.; Adamczyk-Sowa, M.; Sadowska-Bartosz, I. Oxidative Stress Markers Patients with Parotid Gland Tumors: A Pilot Study. BioMed Res. Int. 2018, 2018, 4340871. [Google Scholar] [CrossRef] [PubMed]
- Sowa, P.; Kasperczyk, S.; Dadok, A.; Misiołek, M.; Adamczyk-Sowa, M. Low Intensity Whole-Body Oxidative Stress in Patients with Parotid Gland Tumors. Pol. J. Otolaryngol. 2022, 77, 19–25. [Google Scholar] [CrossRef]
- Saito, I. Pathology of Salivary Gland Dysfunction and Restoration of Function. Pathol. Int. 2021, 71, 304–315. [Google Scholar] [CrossRef]
- Amjad, S.V.; Davoodi, P.; Goodarzi, M.T.; Abdolsamadi, H.; Poorolajal, J.; Parsa, S.; Paydari, D.; Ahmadi-Motamayel, F. Salivary Antioxidant and Oxidative Stress Marker Levels in HIV-Positive Individuals. Comb. Chem. High Throughput Screen. 2019, 22, 59–64. [Google Scholar] [CrossRef]
- Harréus, U.A.; Baumeister, P.; Wallner, B.C.; Berghaus, A.; Kleinsasser, N.H. Karzinogene und kokarzinogene Effekte von Metallen und Ethylalkohol in humanen Speicheldrüsenzellen. HNO 2005, 53, 155–162. [Google Scholar] [CrossRef]
- Prins, J.M.; Chao, C.-K.; Jacobson, S.M.; Thompson, C.M.; George, K.M. Oxidative Stress Resulting from Exposure of a Human Salivary Gland Cells to Paraoxon: An in Vitro Model for Organophosphate Oral Exposure. Toxicol. Vitro Int. J. Publ. Assoc. BIBRA 2014, 28, 715–721. [Google Scholar] [CrossRef]
- Park, S.; Ku, S.K.; Ji, H.W.; Choi, J.-H.; Shin, D.M. Ca2+ Is a Regulator of the WNK/OSR1/NKCC Pathway in a Human Salivary Gland Cell Line. Korean J. Physiol. Pharmacol. Off. J. Korean Physiol. Soc. Korean Soc. Pharmacol. 2015, 19, 249–255. [Google Scholar] [CrossRef][Green Version]
- Ushikoshi-Nakayama, R.; Ryo, K.; Yamazaki, T.; Kaneko, M.; Sugano, T.; Ito, Y.; Matsumoto, N.; Saito, I. Effect of Gummy Candy Containing Ubiquinol on Secretion of Saliva: A Randomized, Double-Blind, Placebo-Controlled Parallel-Group Comparative Study and an in Vitro Study. PLoS ONE 2019, 14, e0214495. [Google Scholar] [CrossRef]
- Bonadio, R.S.; Cunha, M.C.P.C.d.; Longo, J.P.F.; Azevedo, R.B.; PoÇas-Fonseca, M.J. Exposure to Maghemite Nanoparticles Induces Epigenetic Alterations in Human Submandibular Gland Cells. J. Nanosci. Nanotechnol. 2020, 20, 1454–1462. [Google Scholar] [CrossRef] [PubMed]
- Jaiboonma, A.; Kaokaen, P.; Chaicharoenaudomrung, N.; Kunhorm, P.; Janebodin, K.; Noisa, P.; Jitprasertwong, P. Cordycepin Attenuates Salivary Hypofunction through the Prevention of Oxidative Stress in Human Submandibular Gland Cells. Int. J. Med. Sci. 2020, 17, 1733–1743. [Google Scholar] [CrossRef] [PubMed]
- Nogueira, L.S.; Vasconcelos, C.P.; Mitre, G.P.; Kataoka, M.S.d.S.; Bittencourt, L.O.; Lima, M.O.; de Oliveira, E.H.C.; Crespo-Lopez, M.E.; Lima, R.R. Metabolic and Oxidative Impairments in Human Salivary Gland Cells Line Exposed to MeHg. J. Trace Elem. Med. Biol. Organ Soc. Miner. Trace Elem. GMS 2021, 66, 126747. [Google Scholar] [CrossRef] [PubMed]
- Nagler, R.M.; Salameh, F.; Reznick, A.Z.; Livshits, V.; Nahir, A.M. Salivary Gland Involvement in Rheumatoid Arthritis and Its Relationship to Induced Oxidative Stress. Rheumatology 2003, 42, 1234–1241. [Google Scholar] [CrossRef]
- Brik, R.; Livnat, G.; Pollack, S.; Catz, R.; Nagler, R. Salivary Gland Involvement and Oxidative Stress in Juvenile Idiopathic Arthritis: Novel Observation in Oligoarticular-Type Patients. J. Rheumatol. 2006, 33, 2532–2537. [Google Scholar]
- Zalewska, A.; Klimiuk, A.; Zięba, S.; Wnorowska, O.; Rusak, M.; Waszkiewicz, N.; Szarmach, I.; Dzierżanowski, K.; Maciejczyk, M. Salivary Gland Dysfunction and Salivary Redox Imbalance in Patients with Alzheimer’s Disease. Sci. Rep. 2021, 11, 23904. [Google Scholar] [CrossRef]
- Maciejczyk, M.; Gerreth, P.; Zalewska, A.; Hojan, K.; Gerreth, K. Salivary Gland Dysfunction in Stroke Patients Is Associated with Increased Protein Glycoxidation and Nitrosative Stress. Oxid. Med. Cell. Longev. 2020, 2020, 6619439. [Google Scholar] [CrossRef]
- Ryo, K.; Yamada, H.; Nakagawa, Y.; Tai, Y.; Obara, K.; Inoue, H.; Mishima, K.; Saito, I. Possible Involvement of Oxidative Stress in Salivary Gland of Patients with Sjogren’s Syndrome. Pathobiol. J. Immunopathol. Mol. Cell. Biol. 2006, 73, 252–260. [Google Scholar] [CrossRef]
- Kurimoto, C.; Kawano, S.; Tsuji, G.; Hatachi, S.; Jikimoto, T.; Sugiyama, D.; Kasagi, S.; Komori, T.; Nakamura, H.; Yodoi, J.; et al. Thioredoxin May Exert a Protective Effect against Tissue Damage Caused by Oxidative Stress in Salivary Glands of Patients with Sjögren’s Syndrome. J. Rheumatol. 2007, 34, 2035–2043. [Google Scholar]
- Klimiuk, A.; Zalewska, A.; Knapp, M.; Sawicki, R.; Ładny, J.R.; Maciejczyk, M. Salivary Gland Dysfunction in Patients with Chronic Heart Failure Is Aggravated by Nitrosative Stress, as Well as Oxidation and Glycation of Proteins. Biomolecules 2021, 11, 119. [Google Scholar] [CrossRef]
- Skutnik-Radziszewska, A.; Maciejczyk, M.; Fejfer, K.; Krahel, J.; Flisiak, I.; Kołodziej, U.; Zalewska, A. Salivary Antioxidants and Oxidative Stress in Psoriatic Patients: Can Salivary Total Oxidant Status and Oxidative Status Index Be a Plaque Psoriasis Biomarker? Oxid. Med. Cell. Longev. 2020, 2020, 9086024. [Google Scholar] [CrossRef] [PubMed]
- Ersson, C.; Thorman, R.; Rodhe, Y.; Möller, L.; Hylander, B. DNA Damage in Salivary Gland Tissue in Patients with Chronic Kidney Disease, Measured by the Comet Assay. Oral Surg. Oral Med. Oral Pathol. Oral Radiol. Endod. 2011, 112, 209–215. [Google Scholar] [CrossRef] [PubMed]
- Maruyama, C.L.; Monroe, M.M.; Hunt, J.P.; Buchmann, L.; Baker, O.J. Comparing human and mouse salivary glands: A practice guide for salivary researchers. Oral Dis. 2019, 25, 403–415. [Google Scholar] [CrossRef] [PubMed]
- Amano, O.; Mizobe, K.; Bando, Y.; Sakiyama, K. Anatomy and histology of rodent and human major salivary glands—Overview of the Japan salivary gland society-sponsored workshop—. Acta Histochem. Cytochem. 2012, 45, 241–250. [Google Scholar] [CrossRef]
- Lima, L.A.D.O.; Bittencourt, L.O.; Puty, B.; Fernandes, R.M.; Nascimento, P.C.; Silva, M.C.F.; Alves-Junior, S.M.; Pinheiro, J.D.J.V.; Lima, R.R. Methylmercury Intoxication Promotes Metallothionein Response and Cell Damage in Salivary Glands of Rats. Biol. Trace Elem. Res. 2018, 185, 135–142. [Google Scholar] [CrossRef]
- Bomfin, L.E.; Braga, C.M.; Oliveira, T.A.; Martins, C.S.; Foschetti, D.A.; Santos, A.A.Q.A.; Costa, D.V.S.; Leitão, R.F.C.; Brito, G.A.C. 5-Fluorouracil Induces Inflammation and Oxidative Stress in the Major Salivary Glands Affecting Salivary Flow and Saliva Composition. Biochem. Pharmacol. 2017, 145, 34–45. [Google Scholar] [CrossRef]
- Xu, Y.; Pang, B.; Hu, L.; Feng, X.; Hu, L.; Wang, J.; Zhang, C.; Wang, S. Dietary Nitrate Protects Submandibular Gland from Hyposalivation in Ovariectomized Rats via Suppressing Cell Apoptosis. Biochem. Biophys. Res. Commun. 2018, 497, 272–278. [Google Scholar] [CrossRef]
- Shubin, A.V.; Demidyuk, I.V.; Komissarov, A.A.; Rafieva, L.M.; Kostrov, S.V. Cytoplasmic Vacuolization in Cell Death and Survival. Oncotarget 2016, 7, 55863–55889. [Google Scholar] [CrossRef]
- Hajiabbas, M.; D’Agostino, C.; Simińska-Stanny, J.; Tran, S.D.; Shavandi, A.; Delporte, C. Bioengineering in Salivary Gland Regeneration. J. Biomed. Sci. 2022, 29, 35. [Google Scholar] [CrossRef]
- Tanaka, J.; Mishima, K. Application of Regenerative Medicine to Salivary Gland Hypofunction. Jpn. Dent. Sci. Rev. 2021, 57, 54–59. [Google Scholar] [CrossRef]


| Theme | Keywords and Boolean Descriptors |
|---|---|
| oxidative stress | (“Oxidative Stress”) OR (“Antioxidants”) |
| salivary glands and saliva | (“Salivary Glands” OR “Submandibular Glands” OR “Parotid Gland” OR “Sublingual Gland”) |
| histology | (Histology OR Ultrastructural OR Histopathology) |
| Drug | Animals | Dose and Route of Administration Duration | Salivary Gland | Histopathological Staining Technique | Histological Aspects | Oxidative Stress Markers # | Antioxidant Administered | References |
|---|---|---|---|---|---|---|---|---|
| Cyclophosphamide | Adult male albino rats | 200 mg/kg Intraperitoneal Single injection in the 7th day of the experiment | PG | HE Mallory α-SMA ki-67 | Inflammation: ↑ TNF-α, ↑ IL-1β Vacuolar degeneration Distortion of acini with nuclear pyknosis Ducts dilation Increased stroma ↓ α-SMA ↓ myoepithelial cells ↓ ki67 | ↓ CAT, ↓ GPx, ↑ MDA | Hesperidine | Mostafa et al., 2003 Egypt [15] |
| Adult male albino rats | 150 mg/kg Intraperitoneal Single injection in the 8th day of the experiment | SG | HE Bcl-2 | Acinar atrophy or apoptosis Necrosis of acini, striated ducts, and granular convoluted tubules Vacuolar degeneration Peri-ductal edema Peri-interlobular ducts fibrosis | Selenium | Alnuaimi et al., 2002 Iraq [12] | ||
| 5-Florouracil | Adult male albino rats | 35 mg/kg Intraperitoneal From day 10 to 14 | PG | HE Toluidine-Blue α-SMA | Inflammation: ↑TNF-α, ↑IL-1β Patchy necrosis of epithelium ↑ α-SMA ↑ acinar myoepithelial cells | ↓ GSH, ↓ SOD, ↑ MDA, ↑ NO | Febuxostat | Abdelzaher et al., 2002 Egypt [16] |
| Metronidazole | Male Wistar rats | 100 mg/kg in 0.5 mL drinking water 7 days | PG, SMG | ↓ CAT, ↓ SOD, ↓ GPx, ↓ TAS, ↑ TOS, ↑ TOS/TAS ↑ LPO | Onopiuk et al., 2018 Poland [5] | |||
| Tramadol | Adult Albino rats | 20 mg/kg Gastric tube 20 days | PG | HE Toluidine blue capase-3 | Apoptosis Vacuolar degeneration Loss of nuclear polarity | Elhindawy et al., 2019 Egypt [18] | ||
| 20 mg/kg Gastric tube 30 days | PG | Apoptosis Vacuolar degeneration Zymogen granules in cytoplasm | ||||||
| Male Wistar rats | 20 mg/kg Intraperitoneal 45 days | SMG | HE PAS caspase-3 | Acinar and ductal lipid and vacuolar degeneration and apoptosis Loss of nuclear polarity | 10-dehydroginger-dione from ginger extract | Hassabou et al., 2021 Egypt [19] |
| Animals | Dose Route of Administration Duration | Salivary Gland | Histopathological Staining Technique | Histological Aspects | Oxidative Stress Markers # | References |
|---|---|---|---|---|---|---|
| Offspring rats | 3.0 g/kg Gavage 3 days alcohol in pregnant rats and a period of 4 days of abstinence | SMG | HE CK-19 Vimentin | Parenchymal atrophy Stromal fibrosis | ↑ MDA, ↓ ACAP | Ferreira et al., 2021 Brazil [20] |
| PG | ↓ parenchymal area, ↑ stromal area, ↓ acinar area, ↓ ducts | ↑ MDA, ↑ NO | ||||
| adolescent female Wistar rats | 3 g/kg/day Gavage 1 week |
| α-SMA, CK-18 Vimentin |
| ↑ MDA | Fagundes et al., 2016 Brazil [7] |
| 3 g/kg/day Gavage 4 weeks |
|
| ↑ MDA | |||
|
| ↑ MDA | ||||
| 6.5 g/kg/day Gavage 55 days | PG | α-SMA, CK19 caspase-3 | Parenchymal atrophy ↓ α-SMA ↓ CK19 | Fernandes et al., 2015 Brazil [6] | ||
| SMG | Increased stromal area ↑ CK19 in ductal cells Apoptosis in acinar and ductal area indicated by caspase 3 positive cells | |||||
| mature male Wistar rats | 6.9 g/kg/day of 20% ethyl alcohol solution Gavage 30 days | PG, SMG | HE toluidine blue | ↑ ALP in myoepithelial cells of terminal acini | Sorkina et al., 2022 Russia [9] | |
| 6.9 g/kg/day of 20% ethyl alcohol solution Gavage 120 days |
|
| ||||
|
| |||||
|
| |||||
| 6.9 g/kg/day of 20% ethyl alcohol solution Gavage 180 days | SMG | ↑ NADPH in acini |
| Metal/Metal Salt | Animal | Dose Route of Administration Duration | Salivary Gland | Histopathological Staining Technique | Histological Aspects | Oxidative Stress Markers # | Antioxidant | References |
|---|---|---|---|---|---|---|---|---|
| AlCl3 | male Wistar rats | 8.3 mg/kg in DW Intragastric gavage 60 days | PG, SMG | HE | Fibrosis Parenchymal atrophy | ↓ ACAP, ↑ LPO | Souza-Monteiro et al., 2022 Brazil [21] | |
| SMG | Increased ductal area | |||||||
| male Swiss albino mice | 18.5 mg/kg in DW Intragastric gavage 60 days | SMG | HE | Atrophy of acinar and ductal area Increased stroma | Souza-Monteiro et al., 2020 Brazil [11] | |||
| PG, SMG | ↑ MDA, ↓ GSH | |||||||
| MeHg | pregnant Wistar rats and their offspring | 40 μg/kg Dissolved in ethanol and included in cookies Both gestational and lactation periods | PG, SMG | HE | Acinar atrophy Smaller striated ducts Increased stroma ↓ CK19 ↓ α-SMA | Souza-Monteiro et al., 2022 Brazil [21] | ||
| PG | Increased ductal area | |||||||
| male Wistar rats | 0.04 mg/kg, diluted in corn oil 35 days | PG, SMG | ↑MDA | Farias- Junior et al., 2017 Brazil [25] | ||||
| SMG | ↑Nitrite | |||||||
| HgCl2 | male albino rats | 0.375 mg/kg, Intragastric gavage 45 days | SMG | MT–I/II CK19 | Increased parenchyma Reduced stroma | ↑ MDA ↑ Nitrite | Aragão et al., 2017 Brazil [22] | |
| PG, SMG | ↓ CK19, ↑ MT I/II | ↑ ACAP | ||||||
| Pb | male Wistar rats | 50 mg Pb/kg/day Intragastric gavage 55 days | PG, SMG | HE MT I/II α-SMA | ↑ MT I/II, ↓ α-SMA | ↑ MDA | Lopes et al., 2020 Brazil [23] | |
| PG | Increased duct area | ↑ Nitrite | ||||||
| SMG | Parenchymal atrophy | |||||||
| Cd | Female Wistar rats | 5 mg/kg Food 3 months | PG | ↑ LPO | Black chokeberry fruit | Dąbrowska et al., 2019 Poland [27] | ||
| 1 mg or 5 mg/kg Food 10 months | ↓ SOD, ↑ TOS, ↑ OSI, ↑ PC | |||||||
| Female Wistar rats | 1 mg/kg Food 3 months | SLG | ↓ CAT, ↓ GPx | Black chokeberry extract | Onopiuk et al., 2021 Poland [2] | |||
| 1 mg/kg Food 10 months | ↑ TOS, ↑ OSI | |||||||
| 5 mg/kg Food 10 months | ↑ TOS, ↑ OSI, ↑ PC, ↓ CAT, ↓ GPx | |||||||
| Adult male Wistar rats | 5 mg/dm3 in drinking water 12 months | SLG | ↑ LPO, ↑ TOS/TAS | Zn | Kostecka-Sochoń et al., 2018 Poland [26] | |||
| 50 mg/dm3 in drinking water 12 months | ↑ LPO, ↑ TOS, ↑ TOS/TAS |
| Animals | Dose Route of Administration Duration | Salivary Gland | Histopathological Staining Technique | Histological Aspects | Oxidative Stress Markers # | References |
|---|---|---|---|---|---|---|
| Pregnant Wistar rats and their offspring | 10 mg sodium fluoride/L drinking water 42 days | PG SMG | ↓ TEAC | dos Santos et al., 2022 Brazil [10] | ||
| 50 mg sodium fluoride/L drinking water 42 days | PG | HE α SMA, CK18 | Increased ductal area | ↑ TEAC | ||
| SMG | Increased ductal area | ↓ TEAC | ||||
| Male Swiss Albino Mice | 10 mg sodium fluoride/L drinking water 60 days | SMG | ↑ GSH | Lima et al., 2018 Brazil [28] | ||
| 50 mg sodium fluoride/L drinking water 60 days | SMG | ↑ GSH | ||||
| Male Wistar rats | 15 mg sodium fluoride/kg Intraperitoneally a single injection | PG | ↑ MDA, ↓ CAT | Yamaguti et al., 2013 Brazil [4] | ||
| SMG | ↑ MDA, ↑ CAT ↓ SOD after 1 h, ↑ SOD after 3 h, ↓ SOD after 24 h |
| Antioxidant | Dose Route of Administration Duration | Histopathological Staining Technique | Effects on Histological or Oxidative Biomarkers at the End of Treatment | Inducer of Oxidative Stress | References |
|---|---|---|---|---|---|
| Hesperidin | 100 mg/kg/day Orally 7 days | HE Mallory α-SMA ki-67 | Restauration of the normal level of MDA and GPx Anti-inflammatory effect | Cyclophosphamide | Mostafa et al., 2023 Egypt [15] |
| Selenium | 0.2 mg/kg/day Orally 14 days | HE Bcl-2 | Lack of apoptosis, lack of inflammation, and slight degenerative lesions | Cyclophosphamide | Alnuaimi et al., 2022 Iraq [12] |
| Febuxostat | 10 mg/kg/day pre-treatment Orally 14 days | HE Toluidine-Blue α-SMA | Normal parotid histological structure, focal cell vacuolation, and moderate α-SMA immunoexpression | 5-Florouracil | Abdelzaher et al., 2022 Egypt [16] |
| 10-dehydrogingerdione from ginger extract | 10 mg/kg/day Orally 45 days | HE PAS caspase-3 | Normal architecture of cells and lack of apoptosis | Tramadol | Hassabou et al., 2021 Egypt [19] |
| Black chokeberry fruit | 0.1% water solution of extract of polyphenols Orally 3 or 10 months | Significantly increased CAT after 3 months; CAT, SOD, and GPx after 10 months; and decreased TOS and OSI | Cadmium | Dąbrowska et al., 2019 Poland [27] | |
| Black chokeberry extract | 0.1% water solution black chokeberry extract daily Orally 3 or 10 months | Significant decrease in TOS and OSI after 10 months at both concentrations and after 3 months only for 5 mg of cadmium Significant increase in TAS and GPx after 3 and 10 month and SOD after 10 months | Cadmium | Onopiuk et al., 2021 Poland [2] | |
| Zinc | Zn in different doses (30 mg Zn/L or 60 mgZn/L) Orally in drinking water 12 months | Significant increase in GSH after 5 mg Cd/L + 60 mg Zn/L and of TAS after 50 mg Cd/L + 60 mg Zn/L Significant decrease in TOS after 50 mg Cd/L + 60 mg Zn/L | Cadmium | Kostecka-Sochoń et al., 2018 Poland [26] | |
| Glycyrrhizic acid | 15 mg/kg/day Orally 3 months | HE MTC PAS CD68 α-SMA | Restored the levels of MDA, GSH, TAC, TNF-α, and IL-1β with no oxidative stress, no inflammation, and normal tissue architecture | Sodium nitrite | Elsherbini et al., 2020 Saudi Arabia, Egypt [31] |
Disclaimer/Publisher’s Note: The statements, opinions and data contained in all publications are solely those of the individual author(s) and contributor(s) and not of MDPI and/or the editor(s). MDPI and/or the editor(s) disclaim responsibility for any injury to people or property resulting from any ideas, methods, instructions or products referred to in the content. |
© 2023 by the authors. Licensee MDPI, Basel, Switzerland. This article is an open access article distributed under the terms and conditions of the Creative Commons Attribution (CC BY) license (https://creativecommons.org/licenses/by/4.0/).
Share and Cite
Ungureanu, L.B.; Grădinaru, I.; Ghiciuc, C.M.; Amălinei, C.; Gelețu, G.L.; Petrovici, C.G.; Stănescu, R.Ș. Atrophy and Inflammatory Changes in Salivary Glands Induced by Oxidative Stress after Exposure to Drugs and Other Chemical Substances: A Systematic Review. Medicina 2023, 59, 1692. https://doi.org/10.3390/medicina59091692
Ungureanu LB, Grădinaru I, Ghiciuc CM, Amălinei C, Gelețu GL, Petrovici CG, Stănescu RȘ. Atrophy and Inflammatory Changes in Salivary Glands Induced by Oxidative Stress after Exposure to Drugs and Other Chemical Substances: A Systematic Review. Medicina. 2023; 59(9):1692. https://doi.org/10.3390/medicina59091692
Chicago/Turabian StyleUngureanu, Loredana Beatrice, Irina Grădinaru, Cristina Mihaela Ghiciuc, Cornelia Amălinei, Gabriela Luminița Gelețu, Cristina Gabriela Petrovici, and Raluca Ștefania Stănescu. 2023. "Atrophy and Inflammatory Changes in Salivary Glands Induced by Oxidative Stress after Exposure to Drugs and Other Chemical Substances: A Systematic Review" Medicina 59, no. 9: 1692. https://doi.org/10.3390/medicina59091692
APA StyleUngureanu, L. B., Grădinaru, I., Ghiciuc, C. M., Amălinei, C., Gelețu, G. L., Petrovici, C. G., & Stănescu, R. Ș. (2023). Atrophy and Inflammatory Changes in Salivary Glands Induced by Oxidative Stress after Exposure to Drugs and Other Chemical Substances: A Systematic Review. Medicina, 59(9), 1692. https://doi.org/10.3390/medicina59091692

