Lactic Acid Bacteria and Yeast Fermentation to Improve the Nutritional Value of Ulva rigida
Abstract
1. Introduction
2. Results
2.1. Total Carbohydrate Quantification
2.2. Acid Hydrolysis for Ulva Saccharification
2.3. Enzymatic Hydrolysis of Ulva Cellulose
2.4. Optimum Ulva Pre-Treatment for Microbial Growth
2.5. Fermentation Scale-Up
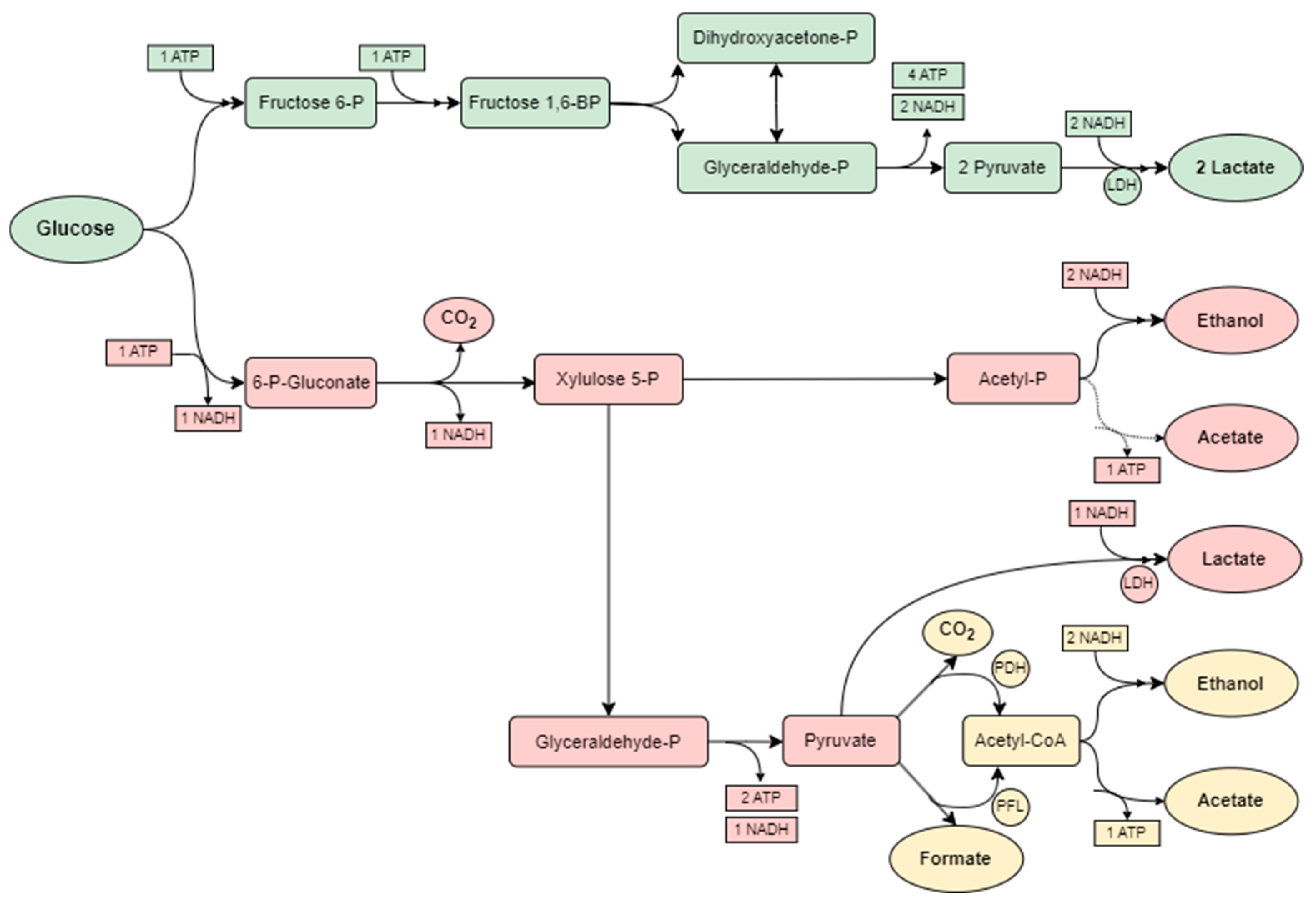
2.5.1. Lactobacillus Fermentation
2.5.2. Yeast and Lactobacilli Mixed Fermentation
2.5.3. Yeast Fermentation
2.6. Characterization of Fermented Products
2.6.1. Nutritional Profile Analysis
2.6.2. Peptide Profile
2.6.3. Antioxidant Activity of Fermented Products
2.6.4. Protein Bioaccessibility
3. Discussion
3.1. Hydrolysis and Fermentation Results
3.2. Characterization of Raw Ulva and the Fermented Products
3.2.1. Proximate Composition and Peptide Profile
3.2.2. Antioxidant Activity of Fermented Products
3.2.3. Protein Bioaccessibility
4. Materials and Methods
4.1. Raw Materials
4.2. Microorganisms
4.3. Chemical Pre-Treatment
4.4. Enzymatic Treatment
4.5. Seed Medium and Inoculum Preparation
4.6. Shake Flask Fermentations
4.7. Bench-Scale Bioreactor Fermentations
4.7.1. Fermentation with 4LAB
4.7.2. Co-Fermentation with 4LAB + Yeast
4.7.3. Fermentation with Yeast
4.8. Processing and Analysis of Fermented Ulva
4.9. Analytical Methods
4.9.1. Total Carbohydrates in Seaweed Biomass
4.9.2. Quantification of Sugars and Organic Acids
4.9.3. Viable Cell Counting
4.9.4. Protein Content
4.9.5. Total Solids and Ash Contents
4.9.6. Peptide Profile
4.9.7. Antioxidant Activity of Fermented Products
4.9.8. Protein Bioaccessibility
4.9.9. Primary Amine Determination and Degree of Hydrolysis
4.9.10. Total Protein Hydrolysis
5. Conclusions
Author Contributions
Funding
Institutional Review Board Statement
Informed Consent Statement
Data Availability Statement
Acknowledgments
Conflicts of Interest
References
- Yong, W.T.L.; Thien, V.Y.; Rupert, R.; Rodrigues, K.F. Seaweed: A Potential Climate Change Solution. Renew. Sustain. Energy Rev. 2022, 159, 112222. [Google Scholar] [CrossRef]
- Fernandes, H.; Salgado, J.M.; Martins, N.; Peres, H.; Oliva-Teles, A.; Belo, I. Sequential Bioprocessing of Ulva rigida to Produce Lignocellulolytic Enzymes and to Improve Its Nutritional Value as Aquaculture Feed. Bioresour. Technol. 2019, 281, 277–285. [Google Scholar] [CrossRef] [PubMed]
- Pangestuti, R.; Kim, S.-K. Chapter 6—Seaweed Proteins, Peptides, and Amino Acids. In Seaweed Sustainability; Tiwari, B.K., Troy, D.J., Eds.; Academic Press: San Diego, CA, USA, 2015; pp. 125–140. ISBN 978-0-12-418697-2. [Google Scholar]
- Cuellar-Bermudez, S.P.; Aguilar-Hernandez, I.; Cardenas-Chavez, D.L.; Ornelas-Soto, N.; Romero-Ogawa, M.A.; Parra-Saldivar, R. Extraction and Purification of High-Value Metabolites from Microalgae: Essential Lipids, Astaxanthin and Phycobiliproteins. Microb. Biotechnol. 2015, 8, 190–209. [Google Scholar] [CrossRef] [PubMed]
- Wijesekara, I.; Lang, M.; Marty, C.; Gemin, M.P.; Boulho, R.; Douzenel, P.; Wickramasinghe, I.; Bedoux, G.; Bourgougnon, N. Different Extraction Procedures and Analysis of Protein from Ulva sp. in Brittany, France. J. Appl. Phycol. 2017, 29, 2503–2511. [Google Scholar] [CrossRef]
- Abdel-fattah, A.F.; Sary, H.H. Glycoproteins from Ulva lactuca. Phytochemistry 1987, 26, 1447–1448. [Google Scholar] [CrossRef]
- Přerovská, T.; Henke, S.; Bleha, R.; Spiwok, V.; Gillarová, S.; Yvin, J.C.; Ferrières, V.; Nguema-Ona, E.; Lipovová, P. Arabinogalactan-like Glycoproteins from Ulva lactuca (Chlorophyta) Show Unique Features Compared to Land Plants AGPs. J. Phycol. 2021, 57, 619–635. [Google Scholar] [CrossRef]
- Demarco, M.; de Moraes, J.O.; Matos, Â.P.; Derner, R.B.; de Farias Neves, F.; Tribuzi, G. Digestibility, Bioaccessibility and Bioactivity of Compounds from Algae. Trends Food Sci. Technol. 2022, 121, 114–128. [Google Scholar] [CrossRef]
- Reboleira, J.; Silva, S.; Chatzifragkou, A.; Niranjan, K.; Lemos, M.F.L. Seaweed Fermentation within the Fields of Food and Natural Products. Trends Food Sci. Technol. 2021, 116, 1056–1073. [Google Scholar] [CrossRef]
- Gänzle, M.G. Lactic Metabolism Revisited: Metabolism of Lactic Acid Bacteria in Food Fermentations and Food Spoilage. Curr. Opin. Food Sci. 2015, 2, 106–117. [Google Scholar] [CrossRef]
- Giacon, T.G.; de Gois e Cunha, G.C.; Eliodório, K.P.; Oliveira, R.P.d.S.; Basso, T.O. Homo- and Heterofermentative Lactobacilli Are Distinctly Affected by Furanic Compounds. Biotechnol. Lett. 2022, 44, 1431–1445. [Google Scholar] [CrossRef]
- Wang, Y.; Wu, J.; Lv, M.; Shao, Z.; Hungwe, M.; Wang, J.; Bai, X.; Xie, J.; Wang, Y.; Geng, W. Metabolism Characteristics of Lactic Acid Bacteria and the Expanding Applications in Food Industry. Front. Bioeng. Biotechnol. 2021, 9, 612285. [Google Scholar] [CrossRef] [PubMed]
- Barcenilla, C.; Ducic, M.; López, M.; Prieto, M.; Álvarez-Ordóñez, A. Application of Lactic Acid Bacteria for the Biopreservation of Meat Products: A Systematic Review. Meat Sci. 2022, 183, 108661. [Google Scholar] [CrossRef] [PubMed]
- Pot, B.; Tsakalidou, E. Taxonomy and Metabolism of Lactobacillus. In Lactobacillus Molecular Biology: From Genomics to Probiotics; Ljungh, A., Wadstrom, T., Eds.; Caister Academic Press: Norfolk, UK, 2009; pp. 3–59. ISBN 978-1-904455-41-7. [Google Scholar]
- Hofvendahl, K.; Hahn-Hägerdal, B. Factors Affecting the Fermentative Lactic Acid Production from Renewable Resources. Enzyme Microb. Technol. 2000, 26, 87–107. [Google Scholar] [CrossRef] [PubMed]
- Da Silva Fernandes, F.; De Souza, É.S.; Carneiro, L.M.; Alves Silva, J.P.; De Souza, J.V.B.; Da Silva Batista, J. Current Ethanol Production Requirements for the Yeast Saccharomyces cerevisiae. Int. J. Microbiol. 2022, 2022, 7878830. [Google Scholar] [CrossRef]
- Maicas, S. The Role of Yeasts in Fermentation Processes. Microorganisms 2020, 8, 1142. [Google Scholar] [CrossRef]
- Albergaria, H.; Arneborg, N. Dominance of Saccharomyces cerevisiae in Alcoholic Fermentation Processes: Role of Physiological Fitness and Microbial Interactions. Appl. Microbiol. Biotechnol. 2016, 100, 2035–2046. [Google Scholar] [CrossRef]
- Mohd Azhar, S.H.; Abdulla, R.; Jambo, S.A.; Marbawi, H.; Gansau, J.A.; Mohd Faik, A.A.; Rodrigues, K.F. Yeasts in Sustainable Bioethanol Production: A Review. Biochem. Biophys. Rep. 2017, 10, 52–61. [Google Scholar] [CrossRef]
- Macedo, N.; Brigham, C.J. From Beverages to Biofuels: The Journeys of Ethanol-Producing Microorganisms. Int. J. Biotechnol. Wellness Ind. 2014, 3, 79–87. [Google Scholar]
- Hasler, C.M. Functional Foods: Benefits, Concerns and Challenges—A Position Paper from the American Council on Science and Health. J. Nutr. 2002, 132, 3772–3781. [Google Scholar] [CrossRef]
- Gupta, S.; Abu-Ghannam, N.; Rajauria, G. Effect of Heating and Probiotic Fermentation on the Phytochemical Content and Antioxidant Potential of Edible Irish Brown Seaweeds. Bot. Mar. 2012, 55, 527–537. [Google Scholar] [CrossRef]
- Campbell, M.; Ortuño, J.; Ford, L.; Davies, D.R.; Koidis, A.; Walsh, P.J.; Theodoridou, K. The Effect of Ensiling on the Nutritional Composition and Fermentation Characteristics of Brown Seaweeds as a Ruminant Feed Ingredient. Animals 2020, 10, 1019. [Google Scholar] [CrossRef] [PubMed]
- Uchida, M.; Kurushima, H.; Ishihara, K.; Murata, Y.; Touhata, K.; Ishida, N.; Niwa, K.; Araki, T. Characterization of Fermented Seaweed Sauce Prepared from Nori (Pyropia yezoensis). J. Biosci. Bioeng. 2017, 123, 327–332. [Google Scholar] [CrossRef] [PubMed]
- Felix, S.; Pradeepa, P. Seaweed (Ulva reticulata) Based Fermented Marine Silage Feed Preparation under Controlled Conditions for Penaeus monodon Larval Development. J. Mar. Sci. Res. Dev. 2011, 1, 103. [Google Scholar] [CrossRef]
- Yue, Q.; Wang, Z.; Tang, X.; Zhao, C.; Li, K.; Su, L.; Zhang, S.; Sun, X.; Liu, X.; Zhao, L. Hypolipidemic Effects of Fermented Seaweed Extracts by Saccharomyces cerevisiae and Lactiplantibacillus plantarum. Front. Microbiol. 2021, 12, 772585. [Google Scholar] [CrossRef]
- Uchida, M.; Numaguchi, K.; Murata, M. Mass Preparation of Marine Silage from Undaria pinnatifida and Its Dietary Effect for Young Pearl Oysters. Fish. Sci. 2004, 70, 456–462. [Google Scholar] [CrossRef]
- Cavaco-Paulo, A. Mechanism of Cellulase Action in Textile Processes. Carbohydr. Polym. 1998, 37, 273–277. [Google Scholar] [CrossRef]
- Keller, M.B.; Sørensen, T.H.; Krogh, K.B.R.M.; Wogulis, M.; Borch, K.; Westh, P. Activity of Fungal β-Glucosidases on Cellulose. Biotechnol. Biofuels 2020, 13, 121. [Google Scholar] [CrossRef]
- Othman, M.; Ariff, A.B.; Rios-Solis, L.; Halim, M. Extractive Fermentation of Lactic Acid in Lactic Acid Bacteria Cultivation: A Review. Front. Microbiol. 2017, 8, 2285. [Google Scholar] [CrossRef]
- Loy, D.D.; Lundy, E.L. Chapter 23—Nutritional Properties and Feeding Value of Corn and Its Coproducts. In Corn, 3rd ed.; Serna-Saldivar, S.O., Ed.; AACC International Press: Oxford, UK, 2019; pp. 633–659. ISBN 978-0-12-811971-6. [Google Scholar]
- Zhou, K.; Yu, J.; Ma, Y.; Cai, L.; Zheng, L.; Gong, W.; Liu, Q. Corn Steep Liquor: Green Biological Resources for Bioindustry. Appl. Biochem. Biotechnol. 2022, 194, 3280–3295. [Google Scholar] [CrossRef]
- Pittet, V.; Morrow, K.; Ziola, B. Ethanol Tolerance of Lactic Acid Bacteria, Including Relevance of the Exopolysaccharide Gene gtf. J. Am. Soc. Brew. Chem. 2011, 69, 57–61. [Google Scholar] [CrossRef]
- Prabhu, M.; Chemodanov, A.; Gottlieb, R.; Kazir, M.; Nahor, O.; Gozin, M.; Israel, A.; Livney, Y.D.; Golberg, A. Starch from the Sea: The Green Macroalga Ulva ohnoi as a Potential Source for Sustainable Starch Production in the Marine Biorefinery. Algal Res. 2019, 37, 215–227. [Google Scholar] [CrossRef]
- El Harchi, M.; Fakihi Kachkach, F.Z.; El Mtili, N. Optimization of Thermal Acid Hydrolysis for Bioethanol Production from Ulva rigida with Yeast Pachysolen tannophilus. S. Afr. J. Bot. 2018, 115, 161–169. [Google Scholar] [CrossRef]
- Maneein, S.; Milledge, J.J.; Nielsen, B.V.; Harvey, P.J. A Review of Seaweed Pre-Treatment Methods for Enhanced Biofuel Production by Anaerobic Digestion or Fermentation. Fermentation 2018, 4, 100. [Google Scholar] [CrossRef]
- Zhang, L.; Li, X.; Yong, Q.; Yang, S.T.; Ouyang, J.; Yu, S. Impacts of Lignocellulose-Derived Inhibitors on l-Lactic Acid Fermentation by Rhizopus oryzae. Bioresour. Technol. 2016, 203, 173–180. [Google Scholar] [CrossRef] [PubMed]
- Hwang, H.J.; Lee, S.Y.; Kim, S.M.; Lee, S.B. Fermentation of Seaweed Sugars by Lactobacillus Species and the Potential of Seaweed as a Biomass Feedstock. Biotechnol. Bioprocess Eng. 2011, 16, 1231–1239. [Google Scholar] [CrossRef]
- Andreevskaya, M.; Johansson, P.; Jääskeläinen, E.; Rämö, T.; Ritari, J.; Paulin, L.; Björkroth, J.; Auvinen, P. Lactobacillus oligofermentans Glucose, Ribose and Xylose Transcriptomes Show Higher Similarity between Glucose and Xylose Catabolism-Induced Responses in the Early Exponential Growth Phase. BMC Genom. 2016, 17, 539. [Google Scholar] [CrossRef]
- Kim, J.H.; Shoemaker, S.P.; Mills, D.A. Relaxed Control of Sugar Utilization in Lactobacillus brevis. Microbiology 2009, 155, 1351–1359. [Google Scholar] [CrossRef]
- Aslankoohi, E.; Rezaei, M.N.; Vervoort, Y.; Courtin, C.M.; Verstrepen, K.J. Glycerol Production by Fermenting Yeast Cells Is Essential for Optimal Bread Dough Fermentation. PLoS ONE 2015, 10, e0119364. [Google Scholar] [CrossRef]
- Taherzadeh, M.J.; Gustafsson, L.; Niklasson, C.; Lidén, G. Physiological Effects of 5-Hydroxymethylfurfural on Saccharomyces cerevisiae. Appl. Microbiol. Biotechnol. 2000, 53, 701–708. [Google Scholar] [CrossRef]
- Banerjee, N.; Bhatnagar, R.; Viswanathan, L. Inhibition of Glycolysis by Furfural in Saccharomyces cerevisiae. Eur. J. Appl. Microbiol. Biotechnol. 1981, 11, 226–228. [Google Scholar] [CrossRef]
- Ask, M.; Bettiga, M.; Mapelli, V.; Olsson, L. The Influence of HMF and Furfural on Redox-Balance and Energy-State of Xylose-Utilizing Saccharomyces cerevisiae. Biotechnol. Biofuels 2013, 6, 22. [Google Scholar] [CrossRef] [PubMed]
- Cui, S.; Zhao, J.; Zhang, H.; Chen, W. High-Density Culture of Lactobacillus plantarum Coupled with a Lactic Acid Removal System with Anion-Exchange Resins. Biochem. Eng. J. 2016, 115, 80–84. [Google Scholar] [CrossRef]
- Ouattara, D.H.; Ouattara, H.G.; Droux, M.; Niamke, S.L. Analysis of Environmental Conditions Affecting Acids Production in Lactic Acid Bacteria Involved in Ivorian Cocoa Fermentation. Sch. Acad. J. Biosci. 2019, 7, 158–165. [Google Scholar] [CrossRef]
- Yaich, H.; Garna, H.; Besbes, S.; Paquot, M.; Blecker, C.; Attia, H. Chemical Composition and Functional Properties of Ulva lactuca Seaweed Collected in Tunisia. Food Chem. 2011, 128, 895–901. [Google Scholar] [CrossRef]
- Moreira, A.S.P.; da Costa, E.; Melo, T.; Lopes, D.; Pais, A.C.S.; Santos, S.A.O.; Pitarma, B.; Mendes, M.; Abreu, M.H.; Collén, P.N.; et al. Polar Lipids of Commercial Ulva spp. of Different Origins: Profiling and Relevance for Seaweed Valorization. Foods 2021, 10, 914. [Google Scholar] [CrossRef]
- Guo, Q.; Chen, P.; Chen, X. Bioactive Peptides Derived from Fermented Foods: Preparation and Biological Activities. J. Funct. Foods 2023, 101, 105422. [Google Scholar] [CrossRef]
- Jakubczyk, A.; Karas, M.; Rybczynska-Tkaczyk, K.; Zielinska, E.; Zielinski, D. Current Trends of Bioactive Peptides—New Sources and Therapeutic Effect. Foods 2020, 9, 846. [Google Scholar] [CrossRef]
- Du, Z.; Li, Y. Review and Perspective on Bioactive Peptides: A Roadmap for Research, Development, and Future Opportunities. J. Agric. Food Res. 2022, 9, 100353. [Google Scholar] [CrossRef]
- Karami, Z.; Akbari-adergani, B. Bioactive Food Derived Peptides: A Review on Correlation between Structure of Bioactive Peptides and Their Functional Properties. J. Food Sci. Technol. 2019, 56, 535–547. [Google Scholar] [CrossRef]
- Hur, S.J.; Lee, S.Y.; Kim, Y.C.; Choi, I.; Kim, G.B. Effect of Fermentation on the Antioxidant Activity in Plant-Based Foods. Food Chem. 2014, 160, 346–356. [Google Scholar] [CrossRef]
- Sim, S.Y.J.; Srv, A.; Chiang, J.H.; Henry, C.J. Plant Proteins for Future Foods: A Roadmap. Foods 2021, 10, 1967. [Google Scholar] [CrossRef] [PubMed]
- Hegedús, I.; Hancsók, J.; Nagy, E. Stabilization of the Cellulase Enzyme Complex as Enzyme Nanoparticle. Appl. Biochem. Biotechnol. 2012, 168, 1372–1383. [Google Scholar] [CrossRef] [PubMed]
- Ghose, T.K. Measurement of Celullase Activities. Pure Appl. Chem. 1987, 59, 257–268. [Google Scholar] [CrossRef]
- Hang, Y.D.; Woodams, E.E. Apple Pomace: A Potential Substrate for Production of β-Glucosidase by Aspergillus foetidus. LWT—Food Sci. Technol. 1994, 27, 587–589. [Google Scholar] [CrossRef]
- Van Wychen, S.; Laurens, L.M.L. Determination of Total Carbohydrates in Algal Biomass: Laboratory Analytical Procedure (LAP); National Renewable Energy Laboratory: Golden, CO, USA, 2013. [Google Scholar]
- Mateus, M.; Mão de Ferro, R.; Pinheiro, H.M.; Machado, R.; da Fonseca, M.M.R.; Sapatinha, M.; Pires, C.; Marmelo, I.; Marques, A.; Nunes, M.L.; et al. Production and Characterization of Protein-Rich Extracts from the Red Macroalga Gelidium corneum and Its Industrial Agar Extraction Residues. Algal Res. 2024, 78, 103420. [Google Scholar] [CrossRef]
- Thermo Fisher Scientific Inc. Modified Lowry Protein Assay Kit; Thermo Fisher Scientific Inc.: Waltham, MA, USA, 2011; p. 23240. [Google Scholar]
- Van Wychen, S.; Laurens, L.M.L. Determination of Total Solids and Ash in Algal Biomass: Laboratory Analytical Procedure (LAP); National Renewable Energy Laboratory: Golden, CO, USA, 2013. [Google Scholar]
- Henriques, A.; Vázquez, J.A.; Valcarcel, J.; Mendes, R.; Bandarra, N.M.; Pires, C. Characterization of Protein Hydrolysates from Fish Discards and By-Products from the North-West Spain Fishing Fleet as Potential Sources of Bioactive Peptides. Mar. Drugs 2021, 19, 338. [Google Scholar] [CrossRef]
- Brodkorb, A.; Egger, L.; Alminger, M.; Alvito, P.; Assunção, R.; Ballance, S.; Bohn, T.; Bourlieu-Lacanal, C.; Boutrou, R.; Carrière, F.; et al. INFOGEST Static in Vitro Simulation of Gastrointestinal Food Digestion. Nat. Protoc. 2019, 14, 991–1014. [Google Scholar] [CrossRef]
- Church, F.C.; Porter, D.H.; Catignani, G.L.; Swaisgood, H.E. An o-Phthalaldehyde Spectrophotometric Assay for Proteinases. Anal. Biochem. 1985, 146, 343–348. [Google Scholar] [CrossRef]
- Nielsen, P.M.; Petersen, D.; Dambmann, C. Improved Method for Determining Food Protein Degree of Hydrolysis. J. Food Sci. 2001, 66, 642–646. [Google Scholar] [CrossRef]
- Rutherfurd, S.M.; Gilani, G.S. Amino Acid Analysis. Curr. Protoc. Protein Sci. 2009, 58, 11.9.1–11.9.37. [Google Scholar] [CrossRef]











| Macroalgae | Inoculum | Scale and Operation Mode | LA Titer | Other Fermentation Products | Fermentation Purpose | Reference |
|---|---|---|---|---|---|---|
| Laminaria digitata (Phaeophyceae) | Lacticaseibacillus rhamnosus (formerly Lactobacillus rhamnosus) | 100 mL flasks; (24 h) | 1.0 g/L | Acetic acid (0.06 g/L) L. rhamnosus (5.0 × 109 CFU/mL) | Seaweed with higher antioxidant activity for probiotic product development | Gupta et al., 2012 [22] |
| Saccharina latissima (formerly Laminaria japonica) (Phaeophyceae) | 100 mL flasks; (16h) | 0.9 g/L | Acetic acid (0.7 g/L) L. rhamnosus (2.5 × 109 CFU/mL) | |||
| Saccharina latissima | Lactobacillus plantarum | Vacuum-packed sterile bags 20 × 30 cm (90 days) | 50–60 g/kg Dry Matter (DM) | Acetic acid (3.7 g/L) | Ruminant feed ingredient | Campbell et al., 2020 [23] |
| Fucus vesiculosos (Phaeophyceae) | <5 g/kg DM | Acetic acid (3.1 g/L) | ||||
| Pyropia yezoensis (Rhodophyta) | Terribacillus halophilus | Plastic bags; (2 years) | 0.6 g/L | Peptides (14.9 g/L) Folic acid (0.78 mg/kg) Taurine (6.17 mg/kg) vitamin B12 (0.14 mg/kg) | High-salt seaweed sauce as a novel nutritional product | Uchida et al., 2017 [24] |
| Ulva reticulata (Ulvophyceae) | L. plantarum S. cerevisiae | 10 L fermenter (48 h) | 7.6 g/L | L. plantarum (3.0 × 108 CFU/mL) | Silage preparation for prawn larval development | Felix and Pradeepa, 2011 [25] |
| S. cerevisiae (5.0 × 108 CFU/mL) | ||||||
| Saccharina latissima (formerly Laminaria japonica) | L. plantarum S. cerevisiae | Shake flasks (48 h) | na | L. plantarum (1 × 108.9 CFU/mL) S. cerevisiae (1 × 107.5 CFU/mL) | Hypolipidemic action | Qiulin Yue et al., 2021 [26] |
| Undaria pinnatifida (Phaeophyceae) | Levilactobacillus brevis (formerly Lactobacillus brevis); Debaryomyces hansenii (formerly Saccharomyces hansenii) and Candida sp. | Sterile 10-L polycarbonate bottles (18 months) | 5.4 g/L | na | Marine silage preparation for young pearl oysters | Uchida et al., 2004 [27] |
| Parameter | Units | Ulva Batch 1 | Ulva Batch 2 | F1: 4LAB Fermentation | F2: Yeast + 4LAB Fermentation | F3: Yeast Fermentation |
|---|---|---|---|---|---|---|
| Total Solids | % | 82.5 ± 0.5 | 79.3 ± 2.2 | 89.7 ± 1.8 | 88.9 ± 0.5 | 84.0 ± 0.9 |
| Moisture | % | 17.5 ± 0.5 | 20.7 ± 2.2 | 10.3 ± 1.8 | 11.1 ± 0.4 | 16.0 ± 0.9 |
| Ashes | % dw | 26.0 ± 1.0 | 21.0 ± 1.8 | 15.0 ± 0.8 | 10.0 ± 2.2 | 42.0 ± 1.4 |
| Total sugars | % dw | 43.4 ± 0.6 | 50.2 ± 0.5 | 3.2 ± 0.8 | 2.7 ± 0.5 | 24.7 ± 0.4 |
| Glucose | % dw | 31.0 ± 1.0 | 29.6 ± 3.1 | 3.2 ± 0.8 | 2.7 ± 0.5 | 8.0 ± 0.9 |
| Xylose | % dw | 3.6 ± 0.8 | 9.3 ± 0.3 | - | - | 7.0 ± 0.1 |
| Rhamnose | % dw | 8.9 ± 3.2 | 11.3 ± 0.2 | - | - | 9.7 ± 0.3 |
| Lactic Acid | % dw | - | - | 42.1 ± 0.6 | 43.2 ± 0.3 | - |
| Protein | % dw | 15.2 ± 0.3 | 5.4 ± 0.5 | 16.4 ± 0.0 | 19.9 ± 0.3 | 23.5 ± 0.0 |
| Sample | ABTS EC50 (mg/mL) | DPPH EC50 (mg/mL) | Reducing Power Abs = 0.5 (mg/mL) | QCu EC50 (mg/mL) | QFe EC50 (mg/mL) |
|---|---|---|---|---|---|
| F1: 4LAB | 16.5 ± 0.68 | 8.42 ± 0.03 | 5.08 ± 0.17 | 3.46 ± 0.12 | - |
| F2: 4LAB + Yeast | 10.1 ± 0.77 | 6.02 ± 0.26 | 3.81 ± 0.00 | 3.01 ± 0.02 | - |
| F3: Yeast | 10.4 ± 0.52 | 9.22 ± 0.04 | 3.10 ± 0.03 | 2.29 ± 0.09 | 11.01 ± 0.51 |
| Saccharification Treatment | Acid Concentration (% w/v) | ||||
|---|---|---|---|---|---|
| 0.0 | 0.5 | 1.0 | 3.0 | 5.0 | |
| H2SO4 | 1 | 2 | 12 | 42 | 53 |
| H2SO4 + enzymatic hydrolysis | n.d | n.d. | 49 | 56 | n.d. |
| HCl | 2 | 7 | 26 | 54 | 46 |
| Assay | 1% (w/v) H2SO4 Acid Hydrolysis + Enzymatic Hydrolysis | 3% (w/v) H2SO4 Acid Hydrolysis | 5% (w/v) H2SO4 Acid Hydrolysis |
|---|---|---|---|
| 4LAB cultivation | 0.83 | 1.24 | 0.54 |
| Yeast cultivation | 0.31 | 0.25 | 0.18 |
Disclaimer/Publisher’s Note: The statements, opinions and data contained in all publications are solely those of the individual author(s) and contributor(s) and not of MDPI and/or the editor(s). MDPI and/or the editor(s) disclaim responsibility for any injury to people or property resulting from any ideas, methods, instructions or products referred to in the content. |
© 2025 by the authors. Licensee MDPI, Basel, Switzerland. This article is an open access article distributed under the terms and conditions of the Creative Commons Attribution (CC BY) license (https://creativecommons.org/licenses/by/4.0/).
Share and Cite
Brandão, M.; Marques, D.J.; Sousa, S.; Mateus, M.; Pinheiro, H.M.; da Fonseca, M.M.R.; Pires, C.; Nunes, M.L.; Marques, A.; Cesário, M.T. Lactic Acid Bacteria and Yeast Fermentation to Improve the Nutritional Value of Ulva rigida. Mar. Drugs 2025, 23, 106. https://doi.org/10.3390/md23030106
Brandão M, Marques DJ, Sousa S, Mateus M, Pinheiro HM, da Fonseca MMR, Pires C, Nunes ML, Marques A, Cesário MT. Lactic Acid Bacteria and Yeast Fermentation to Improve the Nutritional Value of Ulva rigida. Marine Drugs. 2025; 23(3):106. https://doi.org/10.3390/md23030106
Chicago/Turabian StyleBrandão, Marta, Diogo J. Marques, Sofia Sousa, Marília Mateus, Helena M. Pinheiro, M. Manuela R. da Fonseca, Carla Pires, Maria Leonor Nunes, António Marques, and M. Teresa Cesário. 2025. "Lactic Acid Bacteria and Yeast Fermentation to Improve the Nutritional Value of Ulva rigida" Marine Drugs 23, no. 3: 106. https://doi.org/10.3390/md23030106
APA StyleBrandão, M., Marques, D. J., Sousa, S., Mateus, M., Pinheiro, H. M., da Fonseca, M. M. R., Pires, C., Nunes, M. L., Marques, A., & Cesário, M. T. (2025). Lactic Acid Bacteria and Yeast Fermentation to Improve the Nutritional Value of Ulva rigida. Marine Drugs, 23(3), 106. https://doi.org/10.3390/md23030106

