The Dark Side of the Self-Determination Theory and Its Influence on the Emotional and Cognitive Processes of Students in Physical Education
Abstract
1. Introduction
2. Method
2.1. Participants
2.2. Instruments
2.3. Procedure
2.4. Data Analysis
3. Results
3.1. Descriptive Statistics, Reliability Analysis, and Bivariate Correlations
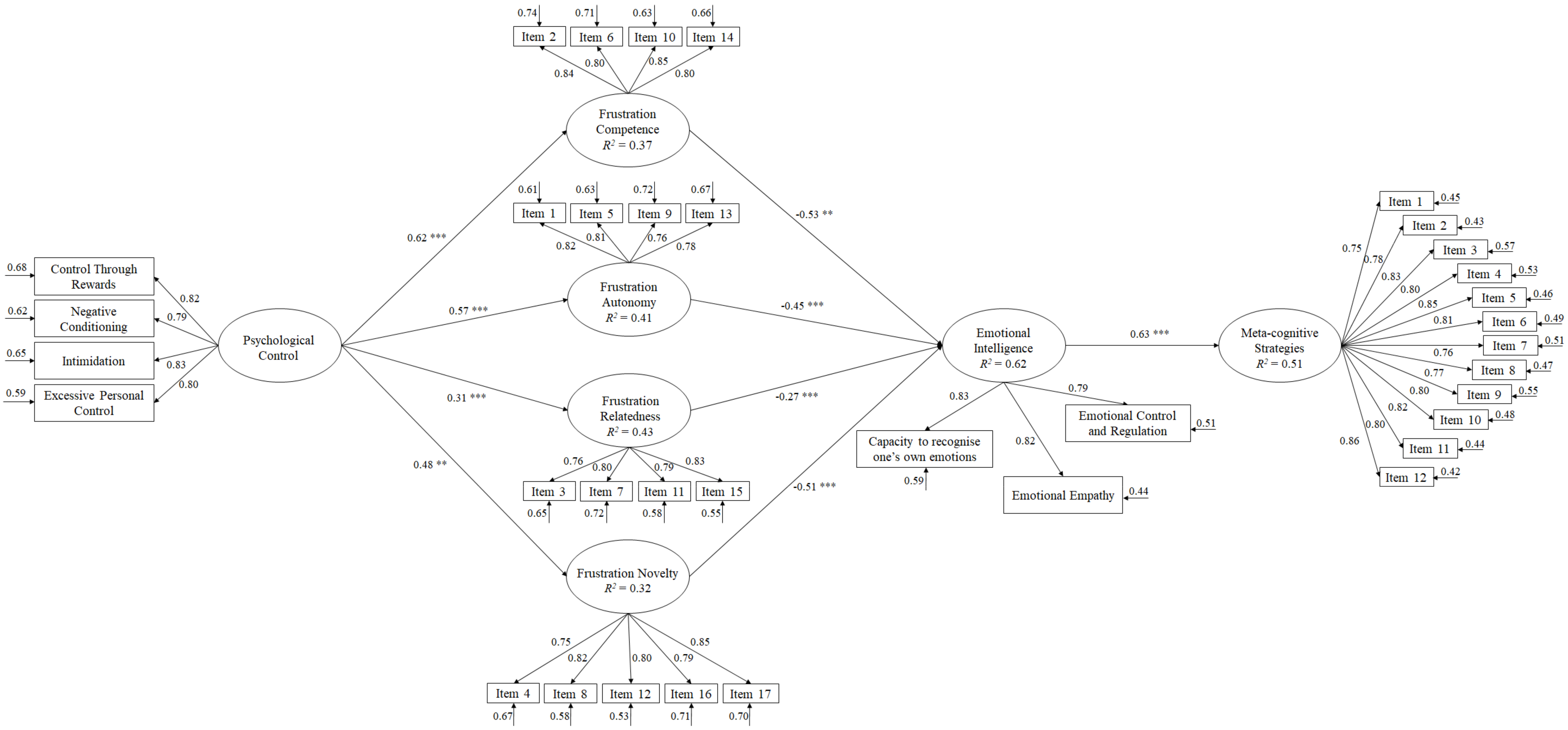
3.2. Structural Equation Model Analysis
- (1)
- Teachers’ psychological control positively predicted frustration of each one of the psychological needs: Autonomy (β = 0.54, p < 0.001), competence (β = 0.63, p < 0.001), relatedness with others (β = 0.52, p < 0.01) and novelty (β = 0.33, p < 0.001).
- (2)
- Frustration of autonomy negatively predicted emotional intelligence (β = −0.41, p < 0.001); frustration of competence negatively predicted emotional intelligence (β = −0.52, p < 0.01); frustration of novelty negatively predicted emotional intelligence (β = −0.29, p < 0.001); and finally, frustration of relatedness with others negatively predicted emotional intelligence (β = −0.43, p < 0.001).
- (3)
- Emotional intelligence predicted meta-cognitive strategies (β = 0.60, p < 0.001) in a positive way.
4. Discussion
Author Contributions
Funding
Conflicts of Interest
References
- Organización Mundial de la Salud. Actividad física. 2018. Available online: http://www.who.int/es/news-room/fact-sheets/detail/physical-activity (accessed on 9 September 2019).
- Standal, Ø.F.; Aggerholm, K. Habits, skills and embodied experiences: A contribution to philosophy of physical education. Sport Ethics Philos. 2016, 10, 269–282. [Google Scholar] [CrossRef]
- Leirhaug, P.E.; Annerstedt, C. Assessing with new eyes? Assessment for learning in Norwegian physical education. Phys. Educ. Sport Pedagog. 2016, 21, 616–631. [Google Scholar] [CrossRef]
- Teixeira, P.J.; Carraça, E.V.; Markland, D.; Silva, M.N.; Ryan, R.M. Exercise, physical activity, and self-determination theory: A systematic review. Int. J. Behav. Nutr. Phys. Act. 2012, 9, 78–84. [Google Scholar] [CrossRef] [PubMed]
- Haegele, J.A.; Sutherland, S. Perspectives of students with disabilities toward physical education: A qualitative inquiry review. Quest 2015, 67, 255–273. [Google Scholar] [CrossRef]
- Deci, E.L.; Ryan, R.M. Optimizing students’ motivation in the era of testing and pressure: A self-determination theory perspective. In Building Autonomous Learners; Springer: Singapore, 2016; pp. 9–29. [Google Scholar]
- Chang, Y.K.; Chen, S.; Tu, K.W.; Chi, L.K. Effect of autonomy support on self-determined motivation in elementary physical education. J. Sports Sci. Med. 2016, 15, 460–471. [Google Scholar] [PubMed]
- Hein, V.; Emeljanovas, A.; Mieziene, B. A cross-cultural validation of the controlling teacher behaviours scale in physical education. Eur. Phys. Educ. Rev. 2018, 24, 209–224. [Google Scholar] [CrossRef]
- Standage, M.; Duda, J.L.; Ntoumanis, N. A test of self-determination theory in school physical education. Br. J. Educ. Psychol. 2005, 75, 411–433. [Google Scholar] [CrossRef] [PubMed]
- Vansteenkiste, M.; Ryan, R.M. On psychological growth and vulnerability: Basic psychological need satisfaction and need frustration as a unifying principle. J. Psychother. Integr. 2013, 23, 263–307. [Google Scholar] [CrossRef]
- Ryan, R.M.; Deci, E.L. Self-Determination Theory: Basic Psychological Needs in Motivation, Development, and Wellness; Guilford Publications: New York, NY, USA, 2017. [Google Scholar]
- González-Cutre, D.; Sicilia, Á.; Sierra, A.C.; Ferriz, R.; Hagger, M.S. Understanding the need for novelty from the perspective of self-determination theory. Personal. Individ. Differ. 2016, 102, 159–169. [Google Scholar] [CrossRef]
- Trigueros, R.; Maldonado, J.J.; Vicente, F.; González-Bernal, J.J.; Ortiz, L.; González-Santos, J. Adaptación y Validación al contexto de la Educación Física de la Escala de la Frustración de las Necesidades Psicológicas en el ejercicio físico, con la inclusión de la novedad como necesidad psicológica. Rev. Psicol. Deporte 2020. Manuscript Accept. [Google Scholar]
- Ng, J.Y.; Ntoumanis, N.; Thøgersen-Ntoumani, C.; Deci, E.L.; Ryan, R.M.; Duda, J.L.; Williams, G.C. Self-determination theory applied to health contexts: A meta-analysis. Perspect. Psychol. Sci. 2012, 7, 325–340. [Google Scholar] [CrossRef] [PubMed]
- Trigueros, R.; Navarro, N.; Aguilar-Parra, J.M.; León, I. Influencia del docente de Educación Física sobre la confianza, diversión, la motivación y la intención de ser físicamente activo en la adolescencia. Cuad. Psicol. Deporte 2019, 19, 222–232. [Google Scholar]
- Baena-Extremera, A.; Gómez-López, M.; Granero-Gallegos, A.; Martínez-Molina, M. Modelo de predicción de la satisfacción y diversión en Educación Física a partir de la autonomía y el clima motivacional. Univ. Psychol. 2016, 15, 39–50. [Google Scholar] [CrossRef]
- Taylor, I.M.; Lonsdale, C. Cultural differences in the relationships among autonomy support, psychological need satisfaction, subjective vitality, and effort in British and Chinese physical education. J. Sport Exerc. Psychol. 2010, 32, 655–673. [Google Scholar] [CrossRef] [PubMed]
- Zhang, T.; Solmon, M.A.; Kosma, M.; Carson, R.L.; Gu, X. Need support, need satisfaction, intrinsic motivation, and physical activity participation among middle school students. J. Teach. Phys. Educ. 2011, 30, 51–68. [Google Scholar] [CrossRef]
- Haerens, L.; Aelterman, N.; Vansteenkiste, M.; Soenens, B.; Van Petegem, S. Do perceived autonomy-supportive and controlling teaching relate to physical education students’ motivational experiences through unique pathways? Distinguishing between the bright and dark side of motivation. Psychol. Sport Exerc. 2015, 16, 26–36. [Google Scholar] [CrossRef]
- De Meyer, J. Attending to the Dark Side of Teachers’ Motivating Style: Controlling Teaching in Relation to Student Motivation in Physical Education. Ph.D. Thesis, Ghent University, Ghent, Belgium, 2016. [Google Scholar]
- Del Estado, J. Ley Orgánica 8/2013, de 9 de diciembre, para la Mejora de la Calidad Educativa (LOMCE); Boletín Oficial del Estado (BOE): Madrid, Spain, 2013. [Google Scholar]
- Petrides, K.V.; Mikolajczak, M.; Mavroveli, S.; Sanchez-Ruiz, M.J.; Furnham, A.; Pérez-González, J.C. Developments in trait emotional intelligence research. Emot. Rev. 2016, 8, 335–341. [Google Scholar] [CrossRef]
- BarOn, R. Emotional intelligence: An integral part of positive psychology. S. Afr. J. Psychol. 2010, 40, 54–62. [Google Scholar] [CrossRef]
- Mayer, J.D.; Salovey, P.; Caruso, D.R. Models of Emotional Intelligence; Sternberg, R.J., Ed.; Handbook of Intelligence: Cambridge, NY, USA, 2000; pp. 396–420. [Google Scholar]
- Cecchini, J.A.; Méndez-Giménez, A.; Garcia, C. Validación del cuestionario de inteligencia emocional en educación física. Rev. Psicol. Deporte 2018, 27, 87–96. [Google Scholar]
- Por, J.; Barriball, L.; Fitzpatrick, J.; Roberts, J. Emotional intelligence: Its relationship to stress, coping, well-being and professional performance in nursing students. Nurse Educ. Today 2011, 31, 855–860. [Google Scholar] [CrossRef] [PubMed]
- Song, L.J.; Huang, G.H.; Peng, K.Z.; Law, K.S.; Wong, C.S.; Chen, Z. The differential effects of general mental ability and emotional intelligence on academic performance and social interactions. Intelligence 2010, 38, 137–143. [Google Scholar] [CrossRef]
- Kokkinos, C.M.; Kipritsi, E. The relationship between bullying, victimization, trait emotional intelligence, self-efficacy and empathy among preadolescents. Soc. Psychol. Educ. 2012, 15, 41–58. [Google Scholar] [CrossRef]
- Aradilla-Herrero, A.; Tomás-Sábado, J.; Gómez-Benito, J. Associations between emotional intelligence, depression and suicide risk in nursing students. Nurse Educ. Today 2014, 34, 520–525. [Google Scholar] [CrossRef] [PubMed]
- Pekrun, R.; Linnenbrink-Garcia, L. Introduction to emotions in education. In International Handbook of Emotions in Education; Routledge: Abingdon, UK, 2014; pp. 11–20. [Google Scholar]
- Berger, J.L.; Karabenick, S.A. Construct validity of self-reported metacognitive learning strategies. Educ. Assess. 2016, 21, 19–33. [Google Scholar] [CrossRef]
- Cho, M.H.; Heron, M.L. Self-regulated learning: The role of motivation, emotion, and use of learning strategies in students’ learning experiences in a self-paced online mathematics course. Distance Educ. 2015, 36, 80–99. [Google Scholar] [CrossRef]
- Trigueros-Ramos, R.; Fernández-Campoy, J.M.; Alías, A.; Aguilar-Parra, J.M.; Segura, M.C.L. Adaptación y validación española del Controlling Coach Behaviors Scale (CCBS). Int. J. Dev. Educ. Psychol. 2017, 2, 417–428. [Google Scholar] [CrossRef][Green Version]
- Bartholomew, K.J.; Ntoumanis, N.; Thøgersen-Ntoumani, C. The controlling interpersonal style in a coaching context: Development and initial validation of a psychometric scale. J. Sport Exerc. Psychol. 2010, 32, 193–216. [Google Scholar] [CrossRef] [PubMed]
- Arruza, J.A.; González, O.; Palacios, M.; Arribas, S.; Telletxea, S. Un modelo de medida de la inteligencia emocional percibida en contextos deportivo/competitivos. Rev. Psicol. Deporte 2013, 22, 405–413. [Google Scholar]
- Pintrich, P.R.; Smith, D.; Garcia, T.; McKeachie, W.J. A Manual for the Use of the Motivated Strategies for Learning Questionnaire (Technical Report 91-B-004); The Regents of the University of Michigan: Ann Arbor, MI, USA, 1991. [Google Scholar]
- Roces, C.; Tourón, J.; González Torres, M.C. Validación preliminar del CEAM II. Psicológica 1995, 16, 347–366. [Google Scholar]
- Hair, J.; Black, W.; Babin, B.; Anderson, R. Multivariate Data Analysis; Prentice-Hall, Inc.: Upper Saddle River, NJ, USA, 2010. [Google Scholar]
- Marsh, H.W.; Hau, K.T.; Wen, Z. In search of golden rules: Comment on hypothesis-testing approaches to setting cutoff values for fit indexes and dangers in overgeneralizing Hu and Bentler’s (1999) findings. Struct. Equ. Model. 2004, 11, 320–341. [Google Scholar] [CrossRef]
- Trigueros, R.; Aguilar-Parra, J.M.; Cangas, A.J.; Álvarez, J. Validation of the Scale of Emotional States in the Physical Education Context. Sustainability 2019, 11, 5006. [Google Scholar] [CrossRef]
- Ricard, N.C.; Pelletier, L.G. Dropping out of high school: The role of parent and teacher self-determination support, reciprocal friendships and academic motivation. Contemp. Educ. Psychol. 2016, 44, 32–40. [Google Scholar] [CrossRef]
- Leptokaridou, E.; Vlachopoulos, S.; Papaioannou, A. Experimental longitudinal test of the influence of autonomy-supportive teaching on motivation for participation in elementary school physical education. Educ. Psychol. 2014, 36, 1138–1159. [Google Scholar] [CrossRef]
- Hein, V.; Koka, A.; Hagger, M.S. Relationships between perceived teachers’ controlling behaviour, psychological need thwarting, anger and bullying behaviour in high-school students. J. Adolesc. 2015, 42, 103–114. [Google Scholar] [CrossRef] [PubMed]
- Tilga, H.; Hein, V.; Koka, A.; Hamilton, K.; Hagger, M.S. The role of teachers’ controlling behaviour in physical education on adolescents’ health-related quality of life: Test of a conditional process model. Educ. Psychol. 2018, 39, 862–880. [Google Scholar] [CrossRef]
- Tian, L.; Tian, Q.; Huebner, E.S. School-related social support and adolescents’ school-related subjective well-being: The mediating role of basic psychological needs satisfaction at school. Soc. Indic. Res. 2016, 128, 105–129. [Google Scholar] [CrossRef]
- Cordeiro, P.; Paixão, P.; Lens, W.; Lacante, M.; Sheldon, K. Factor structure and dimensionality of the balanced measure of psychological needs among Portuguese high school students. Relations to well-being and ill-being. Learn. Individ. Differ. 2016, 47, 51–60. [Google Scholar] [CrossRef]
- Balluerka, N.; Gorostiaga, A.; Alonso-Arbiol, I.; Aritzeta, A. Peer attachment and class emotional intelligence as predictors of adolescents’ psychological well-being: A multilevel approach. J. Adolesc. 2016, 53, 1–9. [Google Scholar] [CrossRef] [PubMed]
- Hasanzadeh, R.; Shahmohamadi, F. Study of emotional intelligence and learning strategies. Procedia-Soc. Behav. Sci. 2011, 29, 1824–1829. [Google Scholar] [CrossRef]
- Villavicencio, F.T.; Bernardo, A.B. Positive academic emotions moderate the relationship between self-regulation and academic achievement. Br. J. Educ. Psychol. 2013, 83, 329–340. [Google Scholar] [CrossRef] [PubMed]

| Factors | M | DT | Range | α | 1 | 2 | 3 | 4 | 5 | 6 | 7 |
|---|---|---|---|---|---|---|---|---|---|---|---|
| 1. Psychological Control | 1.82 | 1.06 | 1–7 | 0.82 | 0.47 *** | 0.48 ** | 0.50 *** | 0.49 *** | −0.52 *** | −0.45 *** | |
| 2. Frust. Autonomy | 2.12 | 1.47 | 1–7 | 0.83 | 0.68 *** | 0.57 *** | 0.65 *** | −0.42 ** | −0.36 *** | ||
| 3. Frust. Competence | 2.14 | 1.32 | 1–7 | 0.88 | 0.70 *** | 0.71 ** | −0.40 *** | −0.33 *** | |||
| 4. Frust. Relatedness with others | 1.96 | 1.33 | 1–7 | 0.81 | 0.70 *** | −0.46 ** | −0.38 ** | ||||
| 5. Frust. Novelty | 1.88 | 1.34 | 1–7 | 0.87 | −0.47 *** | −0.41 *** | |||||
| 6. Emotional Intelligence | 4.95 | 1.51 | 1–7 | 0.92 | 0.76 *** | ||||||
| 7. Meta-Cognitive Strategies | 3.22 | 1.12 | 1–5 | 0.83 |
© 2019 by the authors. Licensee MDPI, Basel, Switzerland. This article is an open access article distributed under the terms and conditions of the Creative Commons Attribution (CC BY) license (http://creativecommons.org/licenses/by/4.0/).
Share and Cite
Trigueros, R.; Aguilar-Parra, J.M.; López-Liria, R.; Rocamora, P. The Dark Side of the Self-Determination Theory and Its Influence on the Emotional and Cognitive Processes of Students in Physical Education. Int. J. Environ. Res. Public Health 2019, 16, 4444. https://doi.org/10.3390/ijerph16224444
Trigueros R, Aguilar-Parra JM, López-Liria R, Rocamora P. The Dark Side of the Self-Determination Theory and Its Influence on the Emotional and Cognitive Processes of Students in Physical Education. International Journal of Environmental Research and Public Health. 2019; 16(22):4444. https://doi.org/10.3390/ijerph16224444
Chicago/Turabian StyleTrigueros, Rubén, José M. Aguilar-Parra, Remedios López-Liria, and Patricia Rocamora. 2019. "The Dark Side of the Self-Determination Theory and Its Influence on the Emotional and Cognitive Processes of Students in Physical Education" International Journal of Environmental Research and Public Health 16, no. 22: 4444. https://doi.org/10.3390/ijerph16224444
APA StyleTrigueros, R., Aguilar-Parra, J. M., López-Liria, R., & Rocamora, P. (2019). The Dark Side of the Self-Determination Theory and Its Influence on the Emotional and Cognitive Processes of Students in Physical Education. International Journal of Environmental Research and Public Health, 16(22), 4444. https://doi.org/10.3390/ijerph16224444

