Explaining News Trust in Social Media News during the COVID-19 Pandemic—The Role of a Need for Cognition and News Engagement
Abstract
:1. Introduction
2. Methods
2.1. Research Model
2.2. Research Questions
2.2.1. RQ1: Need for Cognition Explaining News Trust
2.2.2. RQ2: Need for Cognition Explaining News Trust through News Engagement
2.3. Ethics and Procedure
2.4. Measuring Instrument
3. Results
3.1. Sample
3.2. Data Analysis
3.2.1. Data Validity and Reliability Analysis
3.2.2. Structural Equation Modeling
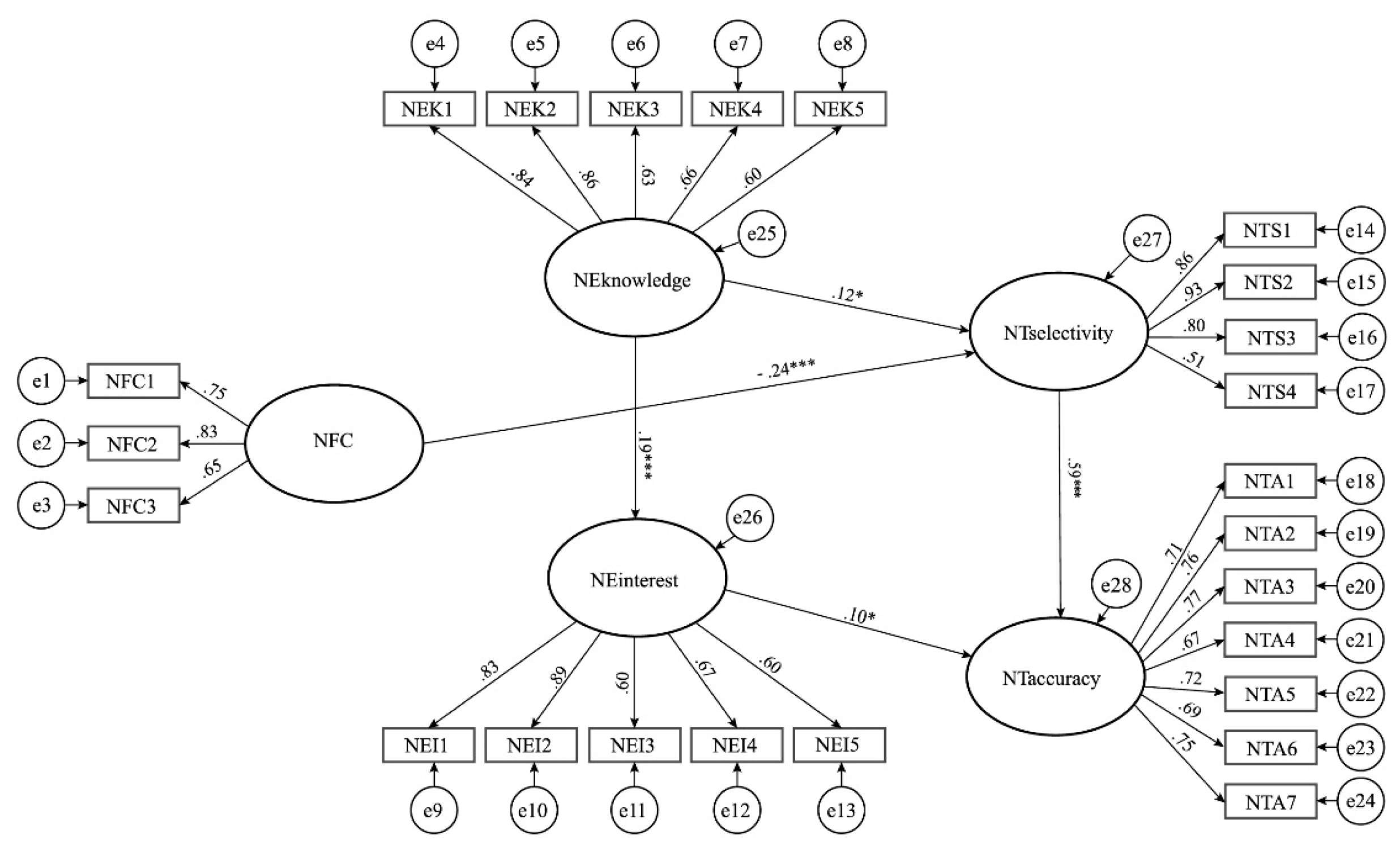
3.3. The Final Model
4. Discussion
5. Conclusions
Author Contributions
Funding
Institutional Review Board Statement
Informed Consent Statement
Data Availability Statement
Acknowledgments
Conflicts of Interest
References
- McLean, H.; Power, M.R. When minutes count: Tension and trust in the relationship between emergency managers and the media. Journalism 2013, 15, 307–325. [Google Scholar] [CrossRef]
- Liu, C.; Liu, Y. Media Exposure and Anxiety during COVID-19: The Mediation Effect of Media Vicarious Traumatization. Int. J. Environ. Res. Public Health 2020, 17, 4720. [Google Scholar] [CrossRef] [PubMed]
- Brummette, J.; Fussell, H. Public Relations Review Using Twitter as a means of coping with emotions and uncontrollable crises. Public Relat. Rev. 2015, 41, 89–96. [Google Scholar] [CrossRef]
- Moore, K.A.; March, E. Socially Connected during COVID-19: Online social connections mediate the relationship between loneliness and positive coping strategies. Res. Square 2020, 3, 1–14. [Google Scholar] [CrossRef]
- Statista. Available online: https://www.statista.com/statistics/1106766/media-consumption-growth-coronavirus-worldwide-by-country/ (accessed on 3 December 2021).
- The European Broadcasting Union. Trust in Media. 2020. Available online: https://www.ebu.ch/publications/research/login_only/report/trust-in-media (accessed on 3 December 2021).
- Al-Zaman, S. Social media and COVID-19 misinformation: How ignorant Facebook users are? Heliyon 2021, 7, e07144. [Google Scholar] [CrossRef]
- Azer, J.; Blasco-Arcas, L.; Harrigan, P. COVID-19: Forms and drivers of social media users’ engagement behavior toward a global crisis. J. Bus. Res. 2021, 135, 99–111. [Google Scholar] [CrossRef]
- Karasneh, R.; Al-Azzam, S.; Muflih, S.; Soudah, O.; Hawamdeh, S.; Khader, Y. Media’s effect on shaping knowledge, awareness risk perceptions and communication practices of pandemic COVID-19 among pharmacists. Res. Soc. Adm. Pharm. 2021, 17, 1897–1902. [Google Scholar] [CrossRef] [PubMed]
- Fernández-Torres, M.J.; Almansa-Martínez, A.; Chamizo-Sánchez, R. Infodemic and Fake News in Spain during the COVID-19 Pandemic. Int. J. Environ. Res. Public Health 2021, 18, 1781. [Google Scholar] [CrossRef]
- Van Aelst, P.; Toth, F.; Castro, L.; Štětka, V.; de Vreese, C.; Aalberg, T.; Cardenal, A.S.; Corbu, N.; Esser, F.; Hopmann, D.N.; et al. Does a Crisis Change News Habits? A Comparative Study of the Effects of COVID-19 on News Media Use in 17 European Countries. Digit. Journal. 2021, 9, 1–31. [Google Scholar] [CrossRef]
- Bermes, A. Information overload and fake news sharing: A transactional stress perspective exploring the mitigating role of consumers’ resilience during. J. Retail. Consum. Serv. 2021, 61, 102555. [Google Scholar] [CrossRef]
- Naeem, S.B.; Bhatti, R. The COVID-19 ‘infodemic’: A new front for information professionals. Health Inf. Libr. J. 2020, 37, 233–239. [Google Scholar] [CrossRef] [PubMed]
- Chen, V.Y. Examining News Engagement on Facebook: Effects of News Content and Social Networks on News Engagement. Mass Commun. Soc. 2020, 23, 833–857. [Google Scholar] [CrossRef]
- Krause, N.M.; Freiling, I.; Beets, B.; Brossard, D. Fact-checking as risk communication: The multi-layered risk of misinformation in times of COVID-19. J. Risk Res. 2020, 23, 1052–1059. [Google Scholar] [CrossRef]
- World Health Organization. Call for Action: Managing the Infodemic. 2020. Available online: https://www.who.int/news/item/11-12-2020-call-for-action-managing-the-infodemic (accessed on 3 December 2021).
- Pulido, C.M.; Ruiz-Eugenio, L.; Redondo-Sama, G.; Villarejo-Carballido, B. A New Application of Social Impact in Social Media for Overcoming Fake News in Health. Int. J. Environ. Res. Public Health 2020, 17, 2430. [Google Scholar] [CrossRef] [Green Version]
- Bauerlein, M. The Dumbest Generation: How the Digital Age Stupefies Young Americans and Jeopardizes Our Future; Jeremy P. Tarcher/Penguin: New York, NY, USA, 2008. [Google Scholar]
- Poindexter, P.M. Millennials, News, and Social Media: Is News Engagement a Thing of the Past? 1st ed.; Peter Lang: New York, NY, USA, 2012. [Google Scholar]
- Kümpel, A.S.; Ku, A.S. The Issue Takes It All? Incidental news exposure and news engagement on Facebook. Digit. J. 2019, 7, 165–186. [Google Scholar] [CrossRef]
- Fortier, A.; Burkell, J. Influence of need for cognition and need for cognitive closure on three information behavior orientations. Proc. Am. Soc. Inf. Sci. Technol. 2014, 51, 1–8. [Google Scholar] [CrossRef]
- Karnowski, V.; Kümpel, A.S.; Leonhard, L.; Leiner, D.J. From incidental news exposure to news engagement. How perceptions of the news post and news usage patterns influence engagement with news articles encountered on Facebook. Comput. Hum. Behav. 2017, 76, 42–50. [Google Scholar] [CrossRef]
- Fletcher, R.; Park, S. The Impact of Trust in the News Media on Online News Consumption and Participation. Digit. Journal. 2017, 5, 1281–1299. [Google Scholar] [CrossRef]
- Kalogeropoulos, A.; Suiter, J.; Udris, L.; Eisenegger, M. News media trust and news consumption: Factors related to trust in news in 35 countries. Int. J. Commun. 2019, 13, 3672–3693. [Google Scholar] [CrossRef]
- Cacioppo, J.T.; Petty, R.E. The need for cognition. J. Personal. Soc. Psychol. 1982, 42, 116–131. [Google Scholar] [CrossRef]
- Dole, J.A.; Sinatra, G.M. Reconceptualizing Change in the Cognitive Construction of Knowledge. Educ. Psychol. 1998, 33, 109–128. [Google Scholar] [CrossRef]
- Cohen, A.R.; Stotland, E.; Wolfe, D.M. An experimental investigation of need for cognition. J. Abnorm. Soc. Psychol. 1955, 51, 291–294. [Google Scholar] [CrossRef] [PubMed]
- Maksl, A.; Ashley, S.; Craft, S. Measuring news media literacy. J. Media Lit. Educ. 2015, 6, 29–45. [Google Scholar]
- Pjesivac, I.; Spasovska, K.; Imre, I. The Truth Between the Lines: Conceptualization of Trust in News Media in Serbia, Macedonia, and Croatia. Mass Commun. Soc. 2016, 19, 323–351. [Google Scholar] [CrossRef]
- Valenzuela, S.; Halpern, D.; Araneda, F. A Downward Spiral? A Panel Study of Misinformation and Media Trust in Chile. Int. J. Press/Politics 2021, 1–21. [Google Scholar] [CrossRef]
- Williams, A.E. Trust or Bust?: Questioning the Relationship Between Media Trust and News Attention. J. Broadcasting Electron. Media 2012, 56, 116–131. [Google Scholar] [CrossRef]
- Sterret, D.; Malato, D.; Benz, J.; Kantor, L.; Tompson, T.; Rosenstiel, T.; Sonderman, J.; Loker, K.; Swanson, E. Who Shared It?: How Americans Decide What News to Trust on Social Media; Norc Working Paper Series WP-2018-001; NORC at the University of Chicago: Cambridge, MA, USA, 2018; pp. 1–24. [Google Scholar]
- Kohring, M.; Matthes, J. Trust in news Media: Development and validation of a multidimensional scale. Commun. Res. 2007, 34, 231–252. [Google Scholar] [CrossRef]
- Tsfati, Y.; Cappella, J.N. Do People Watch What They Do Not Trust?: Exploring the Association Between News Media Skepticism and Exposure. Commun. Res. 2003, 30, 504–529. [Google Scholar] [CrossRef]
- Darley, K.W. The Role of Need for Cognition in Media Evaluation and Usage. J. Promot. Manag. 1992, 1, 21–38. [Google Scholar] [CrossRef]
- Ha, L.; Yang, C. Decline in news content engagement or news medium engagement? A longitudinal analysis of news engagement since the rise of social and mobile media 2009–2012. Journalism 2018, 19, 718–739. [Google Scholar] [CrossRef]
- Mersey, R.D.; Malthouse, E.C.; Calder, B.J. Engagement with online media. J. Media Bus. Stud. 2010, 7, 39–56. [Google Scholar] [CrossRef]
- Strömbäck, J.; Karlsson, M.; Hopmann, D.N. Determinants of news content: Comparing journalists’ perceptions of the normative and actual impact of different event properties when deciding what’s news. Journal. Stud. 2012, 13, 718–728. [Google Scholar] [CrossRef]
- Leonhard, L.; Karnowski, V.; Kümpel, A.S. Online and (the feeling of being) informed: Online news usage patterns and their relation to subjective and objective political knowledge. Comput. Hum. Behav. 2020, 103, 181–189. [Google Scholar] [CrossRef]
- Chen, V.Y.; Pain, P. News on Facebook: How Facebook and Newspapers Build Mutual Brand Loyalty Through Audience Engagement. Journal. Mass Commun. Q. 2021, 98, 366–386. [Google Scholar] [CrossRef]
- World Medical Association. WMA Declaration of Helsinki—Ethical Principles for Medical Research Involving Human Subjects. Available online: https://www.wma.net/policies-post/wma-declaration-of-helsinki-ethical-principles-for-medical-research-involving-human-subjects/ (accessed on 3 December 2021).
- Association of Internet Researchers. Internet Research: Ethical Guidelines 3.0. Available online: https://aoir.org/reports/ethics3.pdf (accessed on 3 December 2021).
- Hair, J.F.; Black, W.C.; Babin, B.J.; Anderson, R.E.; Tatham, R.L. Multivariate Data Analysis, 7th ed.; Prentice Hall: Hoboken, NJ, USA, 2010. [Google Scholar]
- DeVellis, R.F. Scale Development: Theory and Applications, 2nd ed.; Sage Publications: Thousand Oaks, CA, USA, 2003. [Google Scholar]
- Podsakoff, P.M.; MacKenzie, S.B.; Lee, J.Y.; Podsakoff, N.P. Common methods biases in behavioral research: A critical review of the literature and recommended remedies. J. Appl. Psychol. 2003, 88, 879–903. [Google Scholar] [CrossRef]
- Leding, J.K.; Antonio, L. Need for cognition and discrepancy detection in the misinformation effect. J. Cogn. Psychol. 2019, 31, 409–415. [Google Scholar] [CrossRef]
- Xiao, X.; Su, Y.; Lee, D.K.L. Who Consumes New Media Content More Wisely? Examining Personality Factors, SNS Use, and New Media Literacy in the Era of Misinformation. Soc. Media Soc. 2021, 1–12. [Google Scholar] [CrossRef]
- Su, Y.; Lee, D.K.L.; Xiao, X.; Li, W.; Shu, W. Who endorses conspiracy theories? A moderated mediation model of Chinese and international social media use, media skepticism, need for cognition, and COVID-19 conspiracy theory endorsement in China. Comput. Hum. Behav. 2021, 120, 106760. [Google Scholar] [CrossRef]
- Hermida, A.; Fletcher, F.; Korell, D.; Logan, D. Share, like, recommend: Decoding the social media news consumer. Journal. Stud. 2012, 13, 815–824. [Google Scholar] [CrossRef]
- Turcotte, J.; York, C.; Irving, J.; Scholl, R.M.; Pingree, R.J. News Recommendations from Social Media Opinion Leaders: Effects on Media Trust and Information Seeking. J. Comput.-Mediat. Commun. 2015, 20, 520–535. [Google Scholar] [CrossRef]
- Leach, C.W. Group Virtue: The Importance of Morality (vs. Competence and Sociability) in the Positive Evaluation of In-Groups. J. Personal. Soc. Psychol. 2007, 93, 234–249. [Google Scholar] [CrossRef] [PubMed] [Green Version]
- Flanagin, A.J. Online Social Influence and the Convergence of Mass and Interpersonal Communication. Hum. Commun. Res. 2017, 4, 1–14. [Google Scholar] [CrossRef]
- Thorson, K.; Wells, C. Curated Flows: A Framework for Mapping Media Exposure in the Digital Age. Commun. Theory 2016, 26, 309–328. [Google Scholar] [CrossRef]
- Rose, J. To Believe or Not to Believe: An Epistemic Exploration of Fake News, Truth, and the Limits of Knowing. Postdigital Sci. Educ. 2020, 2, 202–216. [Google Scholar] [CrossRef] [Green Version]
- Facebook. Information on Advertising Policies about COVID-19. Facebook Business Help Center. Available online: https://www.facebook.com/business/help/1123969894625935 (accessed on 4 December 2021).
- Pearl, J. Myth, Confusion, and Science in Causal Analysis (Tech. Rep. (R-348)). UCLA Cognitive Systems Laboratory. 2009. Available online: https://escholarship.org/uc/item/6cs342k2 (accessed on 8 November 2021).
- Pearl, J. Causal inference in statistics: An overview. Stat. Surv. 2009, 3, 96–146. [Google Scholar] [CrossRef]
- Pearl, J. The causal foundation of structural equation modeling. In Handbook of Structural Equation Modeling; Hoyle, R.H., Ed.; Sage: Newbury Park, CA, USA, 2012; pp. 68–91. [Google Scholar]
- Bollen, K.A.; Pearl, J. Eight myths about causality and structural equation models. In Handbook of Causal Analysis for Social Research; Morgan, S.L., Ed.; Springer: Ithaca, NY, USA, 2013; pp. 301–328. [Google Scholar]
- World Health Organization. Munich Security Conference. World Health Organization. Available online: https://www.who.int/dg/speeches/detail/munich-security-conference (accessed on 4 December 2021).
- European Commission. Shaping Europe’s Digital Future: Tackling Online Disinformation. Available online: https://ec.europa.eu/digital-single-market/en/tackling-online-disinformation (accessed on 4 December 2021).
- Jöreskog, K.G.; Sörbom, D.; du Toit, S.; du Toit, M. LISREL 8: New Statistical Features; Scientific Software International: Skokie, IL, USA, 1999. [Google Scholar]


| Characteristic | Sub-Characteristic | Percentage (%) |
|---|---|---|
| Gender | Male | 37.6 |
| Female | 62.4 | |
| Age | 18–24 years | 33.9 |
| 25–34 years | 25.9 | |
| 35–44 years | 19.4 | |
| 45–54 years | 14.3 | |
| 55–64 years | 6.5 | |
| Level of education | Primary level | 1.2 |
| Secondary level | 38.8 | |
| Tertiary level | 60.1 | |
| Social media type | 100 | |
| 72.7 | ||
| Snapchat | 37 | |
| 29.3 | ||
| 24.7 | ||
| Other | 9.7 | |
| Acquiring COVID-19 | Yes | 18.2 |
| No | 62.1 | |
| Do not know | 18.7 | |
| Do not want to answer | 0.9 |
| Construct | Variable | Abbreviation of Variable | Cronbach’s Alpha Coefficient | Item | Factor Loading |
|---|---|---|---|---|---|
| Need for cognition | / | NFC | 0.790 | NFC1 | 0.74 |
| NFC2 | 0.85 | ||||
| NFC3 | 0.65 | ||||
| News Engagement | Interest | NEinterest | 0.846 | NEI1 | 0.83 |
| NEI2 | 0.88 | ||||
| NEI3 | 0.61 | ||||
| NEI4 | 0.67 | ||||
| NEI5 | 0.60 | ||||
| Prior knowledge | NEknowledge | 0.840 | NEK1 | 0.84 | |
| NEK2 | 0.87 | ||||
| NEK3 | 0.63 | ||||
| NEK4 | 0.66 | ||||
| NEK5 | 0.59 | ||||
| News Trust | Selectivity of facts | NTselectivity | 0.846 | NTS1 | 0.86 |
| NTS2 | 0.93 | ||||
| NTS3 | 0.80 | ||||
| NTS4 | 0.51 | ||||
| Accuracy of depictions and source assessment | NTaccuracy | 0.888 | NTA1 | 0.71 | |
| NTA2 | 0.76 | ||||
| NTA3 | 0.78 | ||||
| NTA4 | 0.68 | ||||
| NTA5 | 0.73 | ||||
| NTA6 | 0.69 | ||||
| NTA7 | 0.75 |
| Notation. | Recommended Value | Calculated Value |
|---|---|---|
| X2 | 677.598 | |
| DF | 244 | |
| Cmin/df | ≤3.0 | 2.8 |
| RMSEA | ≤0.10 | 0.065 |
| GFI | ≥0.90 | 0.874 |
| NFI | ≥0.90 | 0.872 |
| CFI | ≥0.90 | 0.913 |
| Notation | CR | AVE | NEknowledge | NEinterest | NTselectivity | NTaccuracy | NFC |
|---|---|---|---|---|---|---|---|
| NEknowledge | 0.846 | 0.530 | 0.728 1 | ||||
| NEinterest | 0.844 | 0.527 | 0.185 | 0.726 1 | |||
| NTselectivity | 0.863 | 0.621 | 0.105 | 0.181 | 0.788 1 | ||
| NTaccuracy | 0.888 | 0.531 | 0.006 | 0.203 | 0.601 | 0.729 1 | |
| NFC | 0.793 | 0.564 | 0.107 | 0.084 | −0.227 | −0.135 | 0.751 1 |
| Notation | Recommended Value | Calculated Value |
|---|---|---|
| X2 | 696.532 | |
| DF | 247 | |
| Cmin/df | ≤3.0 | 2.82 |
| RMSEA | ≤0.10 | 0.065 |
| GFI | ≥0.90 | 0.872 |
| NFI | ≥0.90 | 0.868 |
| CFI | ≥0.90 | 0.91 |
Publisher’s Note: MDPI stays neutral with regard to jurisdictional claims in published maps and institutional affiliations. |
© 2021 by the authors. Licensee MDPI, Basel, Switzerland. This article is an open access article distributed under the terms and conditions of the Creative Commons Attribution (CC BY) license (https://creativecommons.org/licenses/by/4.0/).
Share and Cite
Kožuh, I.; Čakš, P. Explaining News Trust in Social Media News during the COVID-19 Pandemic—The Role of a Need for Cognition and News Engagement. Int. J. Environ. Res. Public Health 2021, 18, 12986. https://doi.org/10.3390/ijerph182412986
Kožuh I, Čakš P. Explaining News Trust in Social Media News during the COVID-19 Pandemic—The Role of a Need for Cognition and News Engagement. International Journal of Environmental Research and Public Health. 2021; 18(24):12986. https://doi.org/10.3390/ijerph182412986
Chicago/Turabian StyleKožuh, Ines, and Peter Čakš. 2021. "Explaining News Trust in Social Media News during the COVID-19 Pandemic—The Role of a Need for Cognition and News Engagement" International Journal of Environmental Research and Public Health 18, no. 24: 12986. https://doi.org/10.3390/ijerph182412986
APA StyleKožuh, I., & Čakš, P. (2021). Explaining News Trust in Social Media News during the COVID-19 Pandemic—The Role of a Need for Cognition and News Engagement. International Journal of Environmental Research and Public Health, 18(24), 12986. https://doi.org/10.3390/ijerph182412986

