Developing a Cross-National Disability Measure for Older Adult Populations across Korea, China, and Japan
Abstract
:1. Introduction
2. Materials and Methods
2.1. Study Data
2.2. Cognitive Function and Physical Function Item Extraction
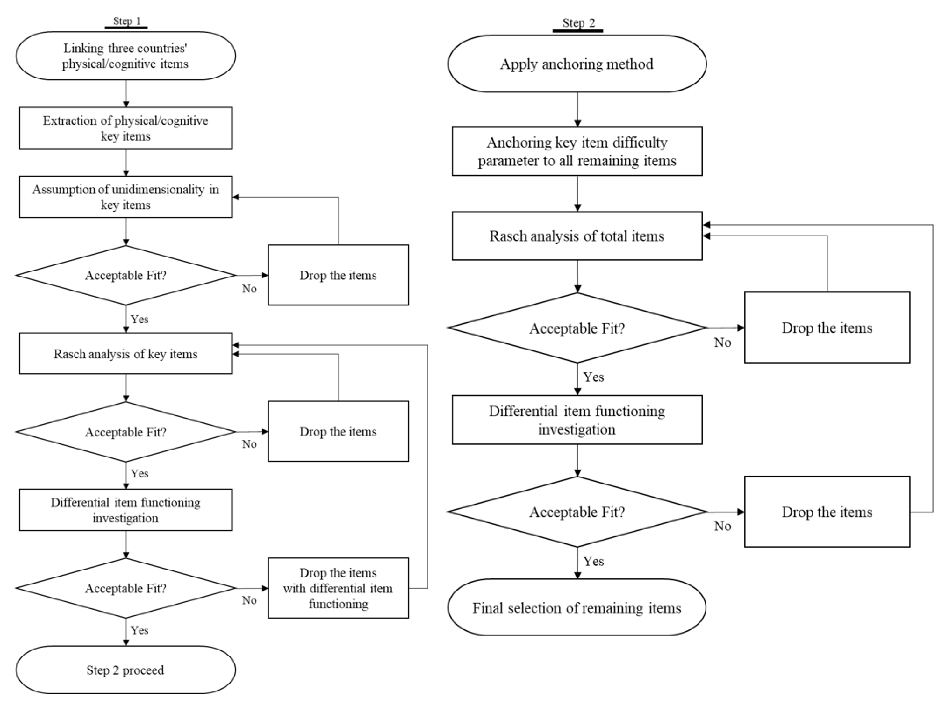
2.3. Statistical Analysis
2.4. Step One: Test the Psychometric Properties of Key Items
2.4.1. Unidimensional Assumptions about Key Items
2.4.2. Rasch Analysis for Key Items
2.4.3. DIF for Key Items
2.5. Step Two: Anchoring the Difficulty Parameters of Key Items to the Entire Database
2.5.1. Anchoring Methods
2.5.2. Rasch Analysis for the Total Cognitive and Physical Function Measures
2.5.3. DIF for the Total Cognitive and Physical Function Measures
3. Results
3.1. Step One: Test the Psychometric Properties of Key Items
3.1.1. Unidimensional Assumptions about Key Items
3.1.2. Rasch Analysis for Key Items
3.1.3. DIF for Key Items
3.2. Step Two: Anchoring the Difficulty Parameters of Key Items to the Entire Database
3.2.1. Anchoring Methods
3.2.2. Rasch Analysis for the Total Cognitive and Physical Function Measures
3.2.3. DIF for the Total Cognitive and Physical Function Measures
4. Discussion
5. Conclusions
Author Contributions
Funding
Institutional Review Board Statement
Informed Consent Statement
Data Availability Statement
Conflicts of Interest
References
- He, W.; Goodkind, D.; Kowal, P.R. An Aging World: 2015; United States Census Bureau: Washington, DC, USA, 2016; p. 363.
- Statistics Korea. 2019 Life Table Compilation Results. Available online: http://kostat.go.kr/portal/korea/kor_nw/1/6/9/index.board?bmode=read&bSeq=&aSeq=386324&pageNo=1&rowNum=10&navCount=10&currPg=&searchInfo=&sTarget=title&sTxt= (accessed on 10 June 2022).
- Statistics Korea. 2020 Senior Statistics 2020. Available online: http://kostat.go.kr/portal/korea/kor_nw/1/1/index.board?bmode=read&aSeq=385322 (accessed on 10 June 2022).
- Bettio, L.E.; Rajendran, L.; Gil-Mohapel, J. The effects of aging in the hippocampus and cognitive decline. Neurosci. Biobehav. Rev. 2017, 79, 66–86. [Google Scholar] [CrossRef]
- Dipietro, L.; Campbell, W.W.; Buchner, D.M.; Erickson, K.I.; Powell, K.E.; Bloodgood, B.; Hughes, T.; Day, K.R.; Piercy, K.L.; Vaux-Bjerke, A.; et al. Physical activity, injurious falls, and physical function in aging: An umbrella review. Med. Sci. Sports Exerc. 2019, 51, 1303. [Google Scholar] [CrossRef]
- Wang, L.; Chen, Z.; Zhang, M.; Zhao, Z.; Huang, Z.; Zhang, X.; Li, C.; Guan, Y.Q.; Wang, X.; Wang, Z.H.; et al. Study of the prevalence and disease burden of chronic disease in the elderly in China. Zhonghua Liu Xing Bing Xue Za Zhi Zhonghua Liuxingbingxue Zazhi 2019, 40, 277–283. [Google Scholar] [PubMed]
- Prevention KCfDCa. 2021 Chronic Disease Status and Issues. 2021. Available online: https://kdca.go.kr (accessed on 21 June 2022).
- Central Dementia Center. Dementia-Related Status 2016. Available online: https://www.nid.or.kr/info/diction_list2.aspx?gubun=0201 (accessed on 21 June 2022).
- Stites, S.D.; Karlawish, J.; Harkins, K.; Rubright, J.D.; Wolk, D. Awareness of mild cognitive impairment and mild Alzheimer’s disease dementia diagnoses associated with lower self-ratings of quality of life in older adults. J. Gerontol. Ser. B Psychol. Sci. Soc. Sci. 2017, 72, 974–985. [Google Scholar] [CrossRef] [PubMed]
- Liu, K.; Chen, K.; Yao, L.; Guo, X. Prediction of mild cognitive impairment conversion using a combination of independent component analysis and the cox model. Front. Hum. Neurosci. 2017, 11, 33. [Google Scholar] [CrossRef]
- Tomioka, K.; Kurumatani, N.; Hosoi, H. Age and gender differences in the association between social participation and instrumental activities of daily living among community-dwelling elderly. BMC Geriatr. 2017, 17, 99. [Google Scholar] [CrossRef]
- Park, B.H.; Lee, T.J.; Lee, Y.S.; Jang, S.H.; Choi, N.H.; Jeong, H.G.; Han, J.W.; Yang, H.J. Cost of illness and quality of life of patients and their caregivers with mild cognitive impairment or Alzheimer’s disease. J. Health Technol. Assess. 2019, 7, 62–74. [Google Scholar]
- Chen, C.; Goldman, D.P.; Zissimopoulos, J.; Rowe, J.W. Multidimensional comparison of countries’ adaptation to societal aging. Proc. Natl. Acad. Sci. USA 2018, 115, 9169–9174. [Google Scholar] [CrossRef]
- Díaz-Venegas, C.; Reistetter, T.A.; Wong, R. Differences in the progression of disability: A US–Mexico comparison. J. Gerontol. Ser. B 2018, 73, 913–922. [Google Scholar] [CrossRef]
- Hong, I.; Reistetter, T.A.; Díaz-Venegas, C.; Michaels-Obregon, A.; Wong, R. Cross-national health comparisons using the Rasch model: Findings from the 2012 US Health and Retirement Study and the 2012 Mexican Health and Aging Study. Qual. Life Res. 2018, 27, 2431–2441. [Google Scholar] [CrossRef]
- Lyu, J.; Lee, C.M.; Dugan, E. Risk factors related to cognitive functioning: A cross-national comparison of US and Korean older adults. Int. J. Aging Hum. Dev. 2014, 79, 81–101. [Google Scholar] [CrossRef]
- Hong, I.; Simpson, A.N.; Simpson, K.N.; Brotherton, S.S.; Velozo, C.A. Comparing disability levels for community-dwelling adults in the United States and the Republic of Korea using the Rasch Model. J. Appl. Meas. 2018, 19, 114–128. [Google Scholar]
- Jang, Y.; Small, B.; Haley, W. Cross-cultural comparability of the Geriatric Depression Scale: Comparison between older Koreans and older Americans. Aging Ment. Health 2001, 5, 31–37. [Google Scholar] [CrossRef]
- Ku, H.-M.; Kim, J.-H.; Kwon, E.-J.; Kim, S.-H.; Lee, H.-S.; Ko, H.-J.; Jo, S.; Kim, D.-K. A study on the reliability and validity of Seoul-Instrumental Activities of Daily Living (S-IADL). J. Korean Neuropsychiatr. Assoc. 2004, 43, 189–199. [Google Scholar]
- Yoon, S.H.; Kim, B.; Kim, S.Y. Development and validation of the Korean patient safety culture scale for nursing homes. J. Korean Acad. Nurs. 2013, 43, 379–388. [Google Scholar] [CrossRef]
- Lee, K.H. The changing population structures and policies in Korea, China, and Japan. Health Welf. Forum 2018, 2018, 67–81. [Google Scholar]
- Park, M.-S.; Nam, Y.-S. A comparative study on elderly welfare system between Korea and Japan. J. Eurasian Stud. 2010, 7, 301–318. [Google Scholar]
- Aged-Friendly Industry Support Center. Korea Health Industry Development Institute. 2017. Available online: https://www.khidi.or.kr/board/view?linkId=218243&menuId=MENU00319 (accessed on 3 July 2022).
- Nam, S.; Pritchard, K.T.; Bae, S.; Hong, I. Cross-National comparisons of cognitive and physical health in older adults across China, Japan, and Korea: A systematic review. INQUIRY J. Health Care Organ. Provis. Financ. 2021, 58, 00469580211062451. [Google Scholar] [CrossRef]
- Flood, M.; Scharer, K. Creativity enhancement: Possibilities for successful aging. Issues Ment. Health Nurs. 2006, 27, 939–959. [Google Scholar] [CrossRef]
- Shih, R.A.; Lee, J.; Das, L. Harmonization of Cross-National Studies of Aging to the Health and Retirement Study Cognition; WR-861/7; RAND Corporation: Santa Monica, CA, USA, 2012. [Google Scholar]
- Feng, Q.; Son, J.; Zeng, Y. Prevalence and correlates of successful ageing: A comparative study between China and South Korea. Eur. J. Ageing 2015, 12, 83–94. [Google Scholar] [CrossRef]
- Lee, J.; Phillips, D.; Wilkens, J.; Chien, S.; Lin, Y.-C.; Angrisani, M.; Crimmins, E. Cross-country comparisons of disability and morbidity: Evidence from the gateway to global aging data. J. Gerontol. Ser. A 2018, 73, 1519–1524. [Google Scholar] [CrossRef]
- Linacre, J. A User’s Guide to Winsteps Ministep. Rasch-Model Computer Programs. Program Manual 4.4. 4; Winsteps: Chicago, IL, USA, 2019. [Google Scholar]
- Bond, T.G.; Fox, C.M. Applying the Rasch Model: Fundamental Measurement in the Human Sciences; Psychology Press: London, UK, 2015; p. 383. [Google Scholar]
- Boo, K.C.; Chang, J.Y. Korean Longitudinal Study of Ageing: Research design for international comparative studies. Surv. Res. 2006, 7, 97–122. [Google Scholar]
- Yaohui, Z.; John, S.; Albert, P.; Yan, S. Chinese Health and Retirement Longitudinal Study-Pilot. In Users Guide National School of Development, Users Guide; National School of Development, Peking University: Beijing, China, 2009. [Google Scholar]
- Ichimura, H.; Hashimoto, H.; Shimizutani, S. Japanese study of aging and retirement. In JSTAR First Results; Hitotsubashi University: Tokyo, Japan, 2009. [Google Scholar]
- Bae, S.; Gang, M.; Nam, S.; Hong, I. Development of a physical and cognitive function measure for older adults: A Delphi study. Korean J. Occup. Ther. 2021, 29, 137–154. [Google Scholar] [CrossRef]
- Hu, L.; Bentler, P.M. Cutoff criteria for fit indexes in covariance structure analysis: Conventional criteria versus new alternatives. Struct. Equ. Modeling Multidiscip. J. 1999, 6, 1–55. [Google Scholar] [CrossRef]
- Brown, M.; Cudeck, R. Alternative Ways of Assessing Model Fit Testing Structural Equation Models; Sage Publications: Thousand Oaks, CA, USA, 1993; pp. 136–162. [Google Scholar]
- Bentler, P.M. Comparative fit indexes in structural models. Psychol. Bull. 1990, 107, 238. [Google Scholar] [CrossRef]
- Tucker, L.R.; Lewis, C. A reliability coefficient for maximum likelihood factor analysis. Psychometrika 1973, 38, 1–10. [Google Scholar] [CrossRef]
- Diamantopoulos, A.; Siguaw, J.A.; Cadogan, J.W. Export performance: The impact of cross-country export market orientation. Am. Mark. Assoc. Conf. Proc. 2000, 11, 177. [Google Scholar]
- Christensen, K.B.; Kreiner, S.; Mesbah, M. Rasch Models in Health; John Wiley & Sons: Hoboken, NJ, USA, 2012. [Google Scholar]
- Verhelst, N.; Glas, C.; Fisher, G.; Molenaar, I. Rasch Models: Foundations, Recent Developments, and Applications; One Parameter Logistic Model; Springer: New York, NY, USA, 1995; pp. 215–238. [Google Scholar]
- Linacre, J. What do infit and outfit, mean-square and standardized mean. Rasch Meas. Trans. 2002, 16, 878. [Google Scholar]
- Wright, B. Reasonable mean-square fit values. Rasch Meas. Trans. 1994, 8, 370. [Google Scholar]
- Penfield, R.D. Assessing differential item functioning among multiple groups: A comparison of three Mantel-Haenszel procedures. Appl. Meas. Educ. 2001, 14, 235–259. [Google Scholar] [CrossRef]
- Baker, F.B.; Kim, S.H. Item Response Theory: Parameter Estimation Techniques; CRC Press: Boca Raton, FL, USA, 2004. [Google Scholar]
- De Ayala, R.J. The Theory and Practice of Item Response Theory; Guilford Publications: New York, NY, USA, 2013. [Google Scholar]
- Hambleton, R.K.; Swaminathan, H. Item Response Theory: Principles and Applications; Springer Science & Business Media: Berlin/Heidelberg, Germany, 2013. [Google Scholar]
- Park, J.S.; Jo, W.H. Estimation method in item response theory and item analysis of college entrance exam. Commun. Stat. Appl. Methods 1994, 1, 192–205. [Google Scholar]
- Wingersky, M.S.; Barton, M.A.; Lord, F.M. Logist User’s Guide: Logist 5, Version 1.0; Educational Testing Service: Princeton, NJ, USA, 1982. [Google Scholar]
- Andersen, E.B. Asymptotic properties of conditional maximum-likelihood estimators. J. R. Stat. Soc. Ser. B Methodol. 1970, 32, 283–301. [Google Scholar] [CrossRef]
- Carroll, D. A quantitative test of upper extremity function. J. Chronic Dis. 1965, 18, 479–491. [Google Scholar] [CrossRef]
- Lehman, L.A.; Sindhu, B.S.; Shechtman, O.; Romero, S.; Velozo, C.A. A comparison of the ability of two upper extremity assessments to measure change in function. J. Hand Ther. 2010, 23, 31–40. [Google Scholar] [CrossRef]
- Volkers, K.M.; de Kieviet, J.F.; Wittingen, H.P.; Scherder, E.J.A. Lower limb muscle strength (LLMS): Why sedentary life should never start? A review. Arch. Gerontol. Geriatr. 2012, 54, 399–414. [Google Scholar] [CrossRef]
- Kim, Y.; Lee, E. The association between elderly people’s sedentary behaviors and their health-related quality of life: Focusing on comparing the young-old and the old-old. Health Qual. Life Outcomes 2019, 17, 131. [Google Scholar] [CrossRef]
- Campbell, J.I.; Charness, N. Age-related declines in working-memory skills: Evidence from a complex calculation task. Dev. Psychol. 1990, 26, 879. [Google Scholar] [CrossRef]
- Duverne, S.; Lemaire, P. Age-related differences in arithmetic problem-verification strategies. J. Gerontol. Ser. B Psychol. Sci. Soc. Sci. 2004, 59, 135–142. [Google Scholar] [CrossRef]
- Rozencwajg, P.; Schaeffer, O.; Lefebvre, V. Arithmetic and aging: Impact of quantitative knowledge and processing speed. Learn. Individ. Differ. 2010, 20, 452–458. [Google Scholar] [CrossRef]

| No. | Type | CHARLS | JSTAR | KLoSA |
|---|---|---|---|---|
| 1 | Key I | Orientation time | Orientation time | Orientation time |
| 2 | Key I | Orientation-week | Orientation-week | Orientation-week |
| 3 | Key I | Subtraction | Subtraction | Subtraction |
| 4 | Key I | Verbal memory input | Verbal memory input | Verbal memory input |
| 5 | Key I | Verbal memory output | Verbal memory output | Verbal memory output |
| 6 | CK | Orientation-season | - | Orientation-season |
| 7 | JK | - | Orientation-location | Orientation-location |
| 8 | JK | - | Orientation-address | Orientation-address |
| 9 | K | - | - | How use of stuff-1 |
| 10 | K | - | - | How use of stuff-2 |
| 11 | K | - | - | Repeat speaking |
| 12 | K | - | - | Enforcement-1 |
| 13 | K | - | - | Enforcement-2 |
| 14 | K | - | - | Enforcement-3 |
| 15 | CK | Enforcement-4 | Enforcement-4 | |
| 16 | J | - | Percentage calculation-1 | - |
| 17 | J | - | Percentage calculation-2 | - |
| 18 | J | - | Percentage calculation-3 | - |
| 19 | J | - | Percentage calculation-4 | - |
| No. | Type | CHARLS | JSTAR | KLoSA |
|---|---|---|---|---|
| 1 | Key I | Dressing | Dressing | Dressing |
| 2 | Key I | Bathing | Bathing | Bathing |
| 3 | Key I | Eating | Eating | Eating |
| 4 | Key I | Get in/out of bed | Get in/out of bed | Get in/out of bed |
| 5 | Key I | Toileting | Toileting | Toileting |
| 6 | CK | Urination control | - | Urination control |
| 7 | CK | Household chores | - | Household chores |
| 8 | CK | Preparing hot meals | - | Preparing hot meals |
| 9 | CK | Shopping | - | Shopping |
| 10 | CK | Managing assets | - | Managing assets |
| 11 | CK | Taking medications | - | Taking medications |
| 12 | C | Running/jogging 1 mile | - | |
| 13 | C | Walking 1 mile | - | - |
| 14 | CJ | Walking 1 block | Walking 1 block | - |
| 15 | CJ | Getting up from a chair | Getting up from a chair | - |
| 16 | CJ | Climbing flights of stairs | Climbing flights of stairs | - |
| 17 | CJ | Reaching arms | Reaching arms | - |
| 18 | CJ | Lifting weights (10 lb.) | Lifting weights (10 lb.) | - |
| 19 | CJ | Picking up a coin | Picking up a coin | - |
| 20 | J | - | Walking around in the room | - |
| 21 | J | - | Sitting in a chair for 2 h | - |
| 22 | J | - | Climb one stair without handrail | - |
| 23 | J | - | Pushing or pulling large objects | - |
| 24 | K | - | - | Washing teeth & hair |
| 25 | K | - | - | Grooming |
| 26 | K | - | - | Laundry |
| 27 | K | - | - | Going out using public transport |
| 28 | K | - | - | Going out without public transport |
| 29 | K | - | - | Receive calls |
| Key Items | CMLE Measure (Logits) | Model SE | Infit | Outfit | DIF Contrast | Mantel–Haenszel Probability | ||
|---|---|---|---|---|---|---|---|---|
| MnSq | ZSTD | MnSq | ZSTD | |||||
| Physical functions | ||||||||
| Dressing | −0.06 | 0.14 | 1.01 | 0.16 | 0.97 | −0.25 | −0.24 | 0.5368 |
| Bathing | 1.62 | 0.13 | 0.93 | −1.41 | 0.87 | −1.00 | −0.76 | 0.0056 |
| Eating | −1.57 | 0.19 | 1.02 | 0.23 | 1.03 | 0.18 | −0.39 | 0.5004 |
| Getting in/out of bed | −0.66 | 0.15 | 0.80 | −2.34 | 0.74 | −1.82 | −0.07 | 0.6977 |
| Toileting | 0.67 | 0.13 | 1.24 | 3.54 | 1.34 | 3.52 | 1.13 | 0.0001 |
| Cognition functions | ||||||||
| Orientation time | −0.64 | 0.06 | 1.09 | 3.19 | 1.11 | 2.67 | 0.26 | 0.0408 |
| Subtraction | 0.75 | 0.05 | 1.12 | 5.51 | 1.15 | 4.26 | 0.71 | 0.0000 |
| Verbal memory input | −0.13 | 0.05 | 0.87 | −5.70 | 0.85 | −5.78 | −0.53 | 0.0000 |
| Verbal memory output | 0.02 | 0.05 | 0.91 | −4.16 | 0.90 | −4.16 | −0.37 | 0.0005 |
| Items | CMLE MEASURE (Logits) | Model SE | Infit | Outfit | DIF Contrast | Mantel–Haenszel Probability | ||
|---|---|---|---|---|---|---|---|---|
| MnSq | ZSTD | MnSq | ZSTD | |||||
| Physical functions | ||||||||
| Running/jogging for 1 mile | 5.36 | 0.07 | 1.04 | 1.01 | 1.42 | 3.58 | 0.18 | 0.0837 |
| Laundry | 3.39 | 0.20 | 1.30 | 3.53 | 1.04 | 0.24 | −2.42 | 0.0000 |
| Climbing stairs | 3.39 | 0.06 | 0.70 | −9.90 | 0.58 | −7.41 | 0.23 | 0.2907 |
| Walking for 1 mile | 3.27 | 0.06 | 1.32 | 8.50 | 1.68 | 8.43 | −0.26 | 0.2804 |
| Going out using public transport | 3.18 | 0.19 | 0.89 | −1.27 | 0.98 | 0.08 | 1.96 | 0.0000 |
| Physical functions | ||||||||
| Climbing one stair | 1.79 | 0.37 | 1.02 | 0.20 | 0.75 | −0.60 | 0.46 | 0.6321 |
| Pushing or pulling large objects | 1.68 | 0.37 | 0.79 | −1.26 | 0.68 | −0.84 | 0.28 | 0.8665 |
| Shopping | 1.65 | 0.08 | 0.86 | −3.01 | 0.58 | −4.43 | 0.07 | 0.7019 |
| Reaching arms | 1.24 | 0.09 | 1.20 | 3.46 | 0.90 | −0.64 | −0.04 | 0.7922 |
| Sitting in a chair for 2 h | 0.87 | 0.42 | 1.08 | 0.40 | 1.25 | 0.68 | −0.38 | 0.9573 |
| Getting up from a chair | 0.87 | 0.10 | 1.05 | 0.77 | 0.65 | −2.18 | 0.09 | 0.8987 |
| Grooming | 0.51 | 0.24 | 0.74 | −1.99 | 0.59 | −1.44 | 0.00 | 0.8927 |
| Walking around in the room | 0.34 | 0.47 | 1.17 | 0.64 | 0.80 | −0.20 | −0.51 | 0.5986 |
| Receive calls | 0.30 | 0.24 | 1.38 | 2.42 | 1.39 | 1.13 | 0.66 | 0.4982 |
| Dressing | −0.06 | 0.11 | 0.80 | −2.91 | 0.41 | −2.85 | −0.17 | 0.1773 |
| Washing teeth & hair | −0.08 | 0.25 | 0.82 | −1.26 | 0.73 | −0.59 | −0.54 | 0.5542 |
| Picking up a coin | −0.18 | 0.12 | 1.10 | 1.09 | 0.65 | −1.33 | −0.22 | 0.7501 |
| Urination control | −0.60 | 0.13 | 1.20 | 2.20 | 1.52 | 1.99 | −0.24 | 0.3677 |
| Get in/out of bed | −0.66 | 0.13 | 0.67 | −4.40 | 0.22 | −5.05 | 0.05 | 0.9619 |
| Eating | −1.57 | 0.16 | 1.05 | 0.51 | 0.37 | −3.57 | 0.02 | 0.6911 |
| Cognitive functions | ||||||||
| Enforcement 1 | 0.87 | 0.09 | 0.83 | −4.34 | 0.74 | −2.10 | −0.09 | 0.5060 |
| Subtraction | 0.75 | 0.05 | 1.13 | 5.86 | 1.21 | 3.29 | 0.56 | 0.0000 |
| Verbal memory output | −0.02 | 0.05 | 0.97 | −1.13 | 1.09 | 1.80 | −0.43 | 0.0001 |
| Enforcement 2 | −0.05 | 0.09 | 0.85 | −3.53 | 0.76 | −2.30 | 0.05 | 0.9590 |
| Verbal memory input | −0.13 | 0.05 | 0.94 | −2.54 | 0.91 | −1.97 | −0.57 | 0.0000 |
| Enforcement 4 | −0.47 | 0.05 | 0.99 | −0.29 | 1.16 | 3.09 | 0.31 | 0.0112 |
| Orientation time | −0.64 | 0.05 | 1.03 | 1.15 | 1.05 | 0.92 | 0.15 | 0.1931 |
| Orientation-address | −0.97 | 0.10 | 0.98 | −0.33 | 1.54 | 4.31 | 0.22 | 0.6154 |
| Orientation-season | −3.03 | 0.10 | 1.15 | 2.02 | 1.27 | 1.67 | −0.21 | 0.6189 |
| Repeat speaking | −3.16 | 0.16 | 0.81 | −1.71 | 0.50 | −1.95 | 0.49 | 0.5002 |
| How to use objects 2 | −5.15 | 0.30 | 0.88 | −0.49 | 1.22 | 0.63 | 0.56 | 0.3756 |
| Orientation-location | −5.25 | 0.30 | 0.82 | −0.77 | 0.22 | −2.84 | −1.11 | 0.1655 |
| How to use objects 1 | −5.31 | 0.31 | 0.86 | −0.57 | 0.95 | 0.01 | 0.69 | 0.2715 |
Publisher’s Note: MDPI stays neutral with regard to jurisdictional claims in published maps and institutional affiliations. |
© 2022 by the authors. Licensee MDPI, Basel, Switzerland. This article is an open access article distributed under the terms and conditions of the Creative Commons Attribution (CC BY) license (https://creativecommons.org/licenses/by/4.0/).
Share and Cite
Nam, S.; Lee, M.J.; Hong, I. Developing a Cross-National Disability Measure for Older Adult Populations across Korea, China, and Japan. Int. J. Environ. Res. Public Health 2022, 19, 10338. https://doi.org/10.3390/ijerph191610338
Nam S, Lee MJ, Hong I. Developing a Cross-National Disability Measure for Older Adult Populations across Korea, China, and Japan. International Journal of Environmental Research and Public Health. 2022; 19(16):10338. https://doi.org/10.3390/ijerph191610338
Chicago/Turabian StyleNam, Sanghun, Mi Jung Lee, and Ickpyo Hong. 2022. "Developing a Cross-National Disability Measure for Older Adult Populations across Korea, China, and Japan" International Journal of Environmental Research and Public Health 19, no. 16: 10338. https://doi.org/10.3390/ijerph191610338
APA StyleNam, S., Lee, M. J., & Hong, I. (2022). Developing a Cross-National Disability Measure for Older Adult Populations across Korea, China, and Japan. International Journal of Environmental Research and Public Health, 19(16), 10338. https://doi.org/10.3390/ijerph191610338

