Single-Cell RNA Sequencing Reveals LEF1-Driven Wnt Pathway Activation as a Shared Oncogenic Program in Hepatoblastoma and Medulloblastoma
Abstract
1. Introduction
2. Materials and Methods
2.1. Public Transcriptome Datasets
2.1.1. MB-PBTA (MB, Open PBTA)
2.1.2. GSE37418 (MB)
2.1.3. GSE44971 (Normal Cerebellum)
2.1.4. GSE104766 (HB and Normal Liver)
2.1.5. GSE131329 (HB)
2.2. Public Single-Cell Transcriptome Datasets
2.2.1. scRNA-Seq Medulloblastoma
2.2.2. scRNA-Seq Hepatoblastoma
2.3. ChIP-Sequencing in Human Pluripotent H1 Cell Line
- GSM1579343: LEF1 untreated; Homo sapiens with SRA alias SRR1745491;
- GSM1579344: LEF1 Wnt3a; Homo sapiens with SRA alias SRR1745492;
- GSM1693959: Input H1; Homo sapiens with SRA alias SRR2037029;
- GSM1579348: H3K27ac Wnt3a; Homo sapiens with SRA alias SRR1745496;
- GSM1579350: H3K27me3 Wnt3a; Homo sapiens with SRA alias SRR1745498.
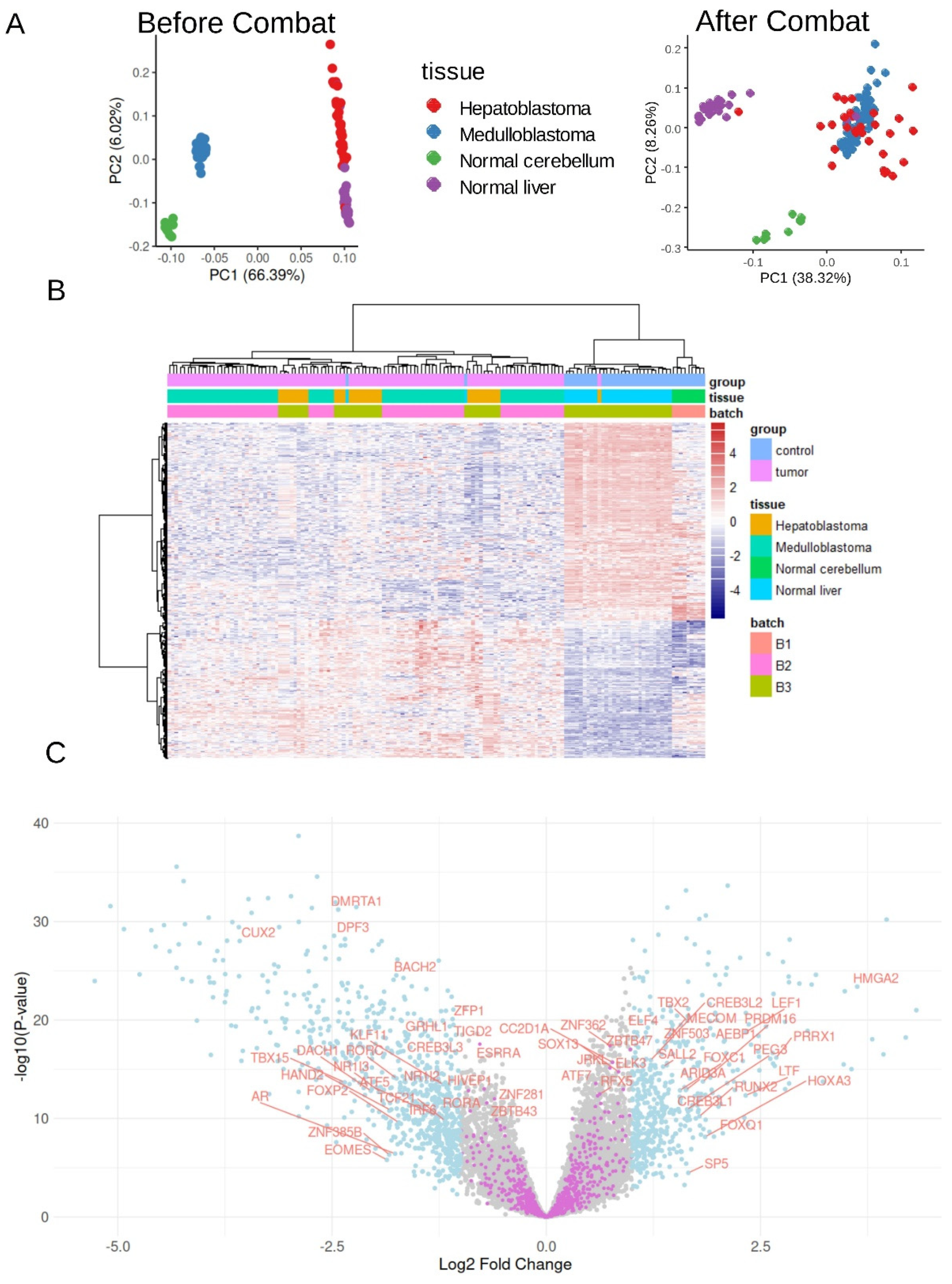
2.4. Transcriptome Cross Normalization for Common Signature Between Hepatoblastoma and Medulloblastoma Tumors
2.5. ChIP-Sequencing Analyses
2.6. WNT-LEF1 Expression Score
2.7. ElasticNet Modeling on WNT-LEF1 Expression Signature
3. Results
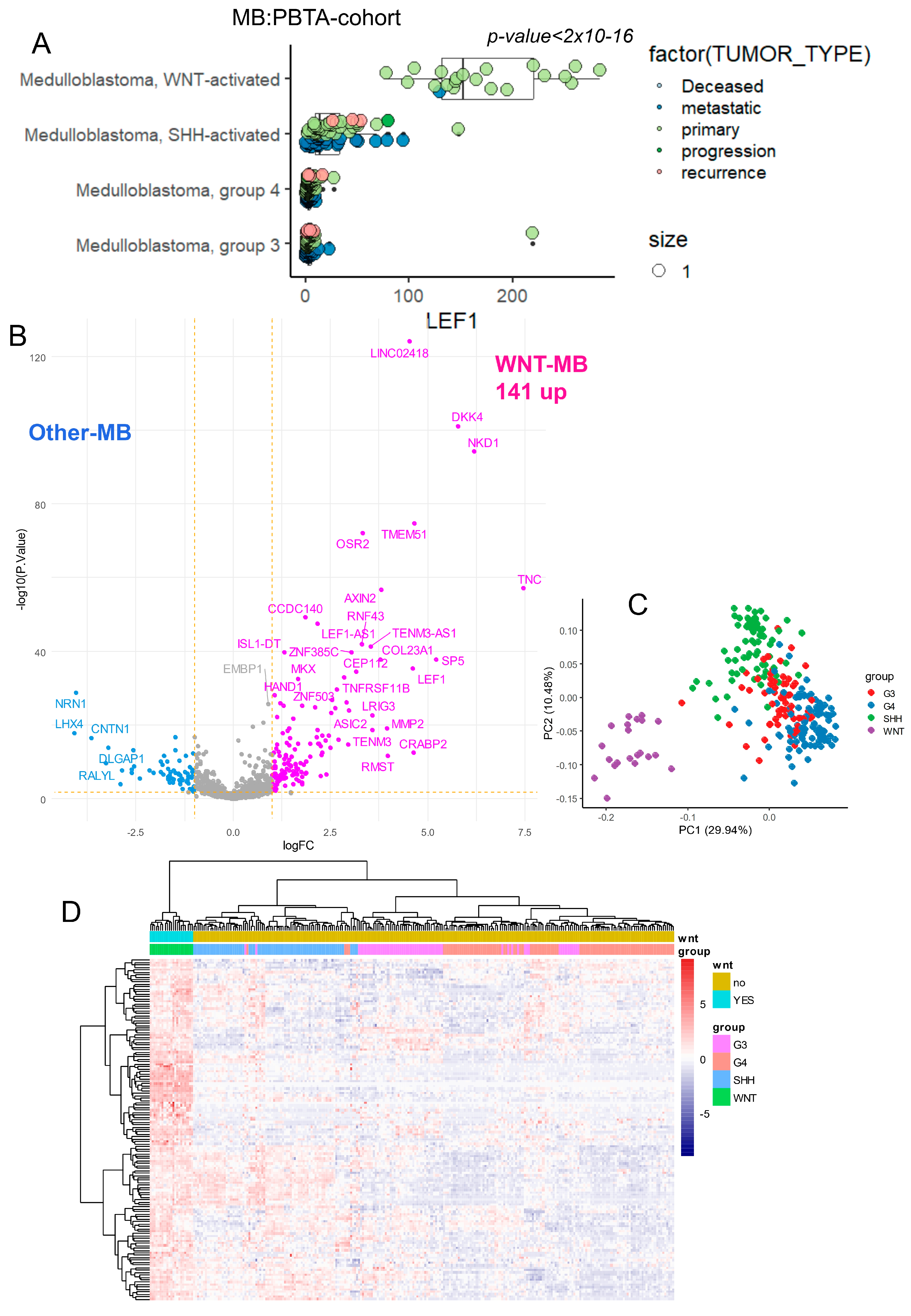
3.1. LEF1 Upregulation as a Shared Molecular Feature in Hepatoblastoma and Medulloblastoma
3.2. WNT3A Stimulation Activates LEF1 Chromatin Binding Program with H3K27ac Co-Occupancy in H1 Embryonic Cells
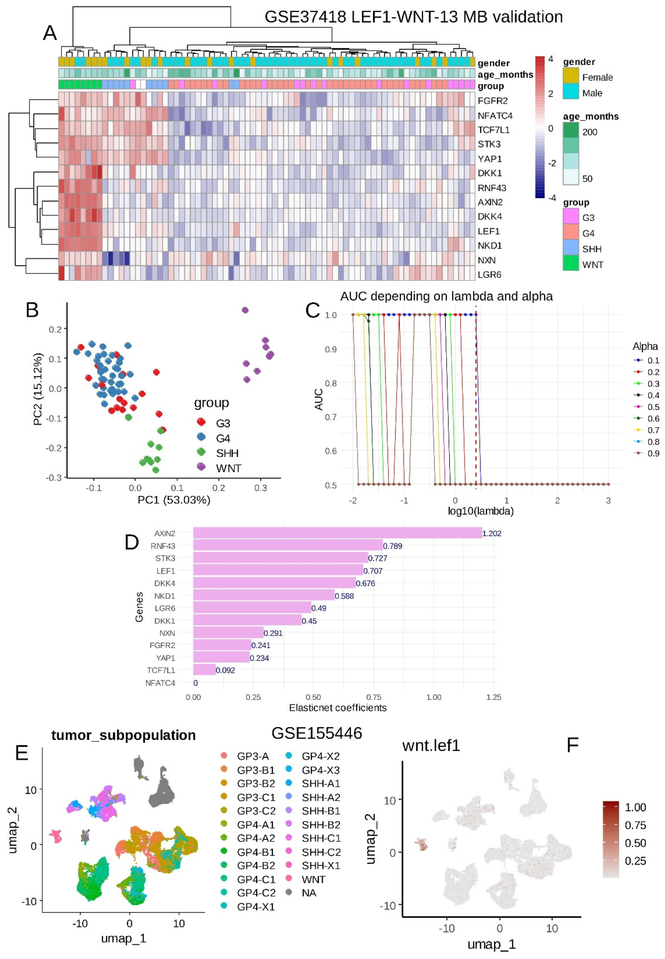
3.3. LEF1 Embryonic Transcriptional Network Is a Hallmark of WNT-Subtype Medulloblastoma

3.4. WNT-LEF1 Gene Signature Accurately Predicts WNT Subtype in Medulloblastoma Transcriptomes
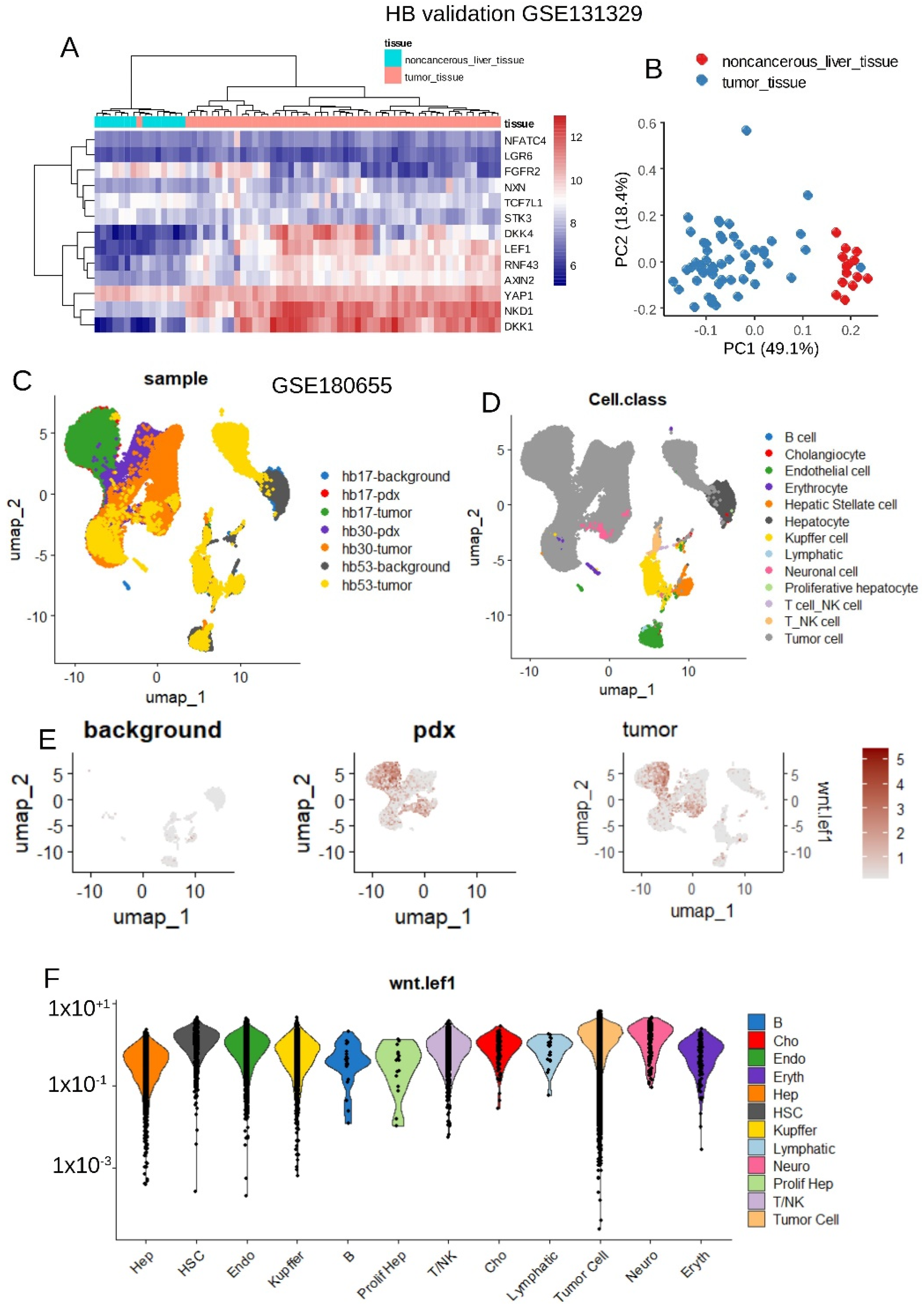
3.5. Single-Cell Analysis Validates WNT-LEF1 Signature Activation in Hepatoblastoma Tumor Cells
4. Discussion
5. Conclusions
Supplementary Materials
Author Contributions
Funding
Institutional Review Board Statement
Informed Consent Statement
Data Availability Statement
Acknowledgments
Conflicts of Interest
References
- Sharma, D.; Subbarao, G.; Saxena, R. Hepatoblastoma. Semin. Diagn. Pathol. 2017, 34, 192–200. [Google Scholar] [CrossRef]
- Cotter, J.A.; Hawkins, C. Medulloblastoma: WHO 2021 and Beyond. Pediatr. Dev. Pathol. 2022, 25, 23–33. [Google Scholar] [CrossRef]
- Krishnamurthy, N.; Kurzrock, R. Targeting the Wnt/Beta-Catenin Pathway in Cancer: Update on Effectors and Inhibitors. Cancer Treat. Rev. 2018, 62, 50–60. [Google Scholar] [CrossRef]
- Liu, J.; Xiao, Q.; Xiao, J.; Niu, C.; Li, Y.; Zhang, X.; Zhou, Z.; Shu, G.; Yin, G. Wnt/β-Catenin Signalling: Function, Biological Mechanisms, and Therapeutic Opportunities. Signal Transduct. Target. Ther. 2022, 7, 3. [Google Scholar] [CrossRef] [PubMed]
- He, S.; Tang, S. WNT/β-Catenin Signaling in the Development of Liver Cancers. Biomed. Pharmacother. 2020, 132, 110851. [Google Scholar] [CrossRef]
- WHO Classification of Tumours Editorial Board. Paediatric Tumours. WHO Classifi-cation of Tumours, 5th ed.; International Agency for Research on Cancer: Lyon, France, 2022; Volume 7, Available online: https://publications.iarc.fr/608 (accessed on 6 January 2025).
- Crippa, S.; Ancey, P.-B.; Vazquez, J.; Angelino, P.; Rougemont, A.-L.; Guettier, C.; Zoete, V.; Delorenzi, M.; Michielin, O.; Meylan, E. Mutant CTNNB1 and Histological Heterogeneity Define Metabolic Subtypes of Hepatoblastoma. EMBO Mol. Med. 2017, 9, 1589–1604. [Google Scholar] [CrossRef]
- Chiang, J.; Moreira, D.C.; Pytel, N.J.; Liu, Y.-C.; Blackburn, P.R.; Shi, Z.; Cardenas, M.; Wheeler, D.A.; Furtado, L.V. A CTNNB1-Altered Medulloblastoma Shows the Immunophenotypic, DNA Methylation and Transcriptomic Profiles of SHH-Activated, and Not WNT-Activated, Medulloblastoma. Neuropathol. Appl. Neurobiol. 2022, 48, e12815. [Google Scholar] [CrossRef] [PubMed]
- Gao, L.; Cui, W.; Kelting, S.; Woodroof, J.; Li, H.; Li, L.; Zhang, D. Canonical and Non-Canonical Wnt Signal Pathway in Classic Hodgkin Lymphoma and the Prognostic Significance of LEF1, β-Catenin, FZD6 and Wnt5a/b. Am. J. Blood Res. 2022, 12, 136–143. [Google Scholar] [PubMed]
- Staal, F.J.; Clevers, H. Tcf/Lef Transcription Factors during T-Cell Development: Unique and Overlapping Functions. Hematol. J. 2000, 1, 3–6. [Google Scholar] [CrossRef]
- Fakhr, E.; Zare, F.; Azadmanesh, K.; Teimoori-Toolabi, L. LEF1 Silencing Sensitizes Colorectal Cancer Cells to Oxaliplatin, 5-FU, and Irinotecan. Biomed. Pharmacother. 2021, 143, 112091. [Google Scholar] [CrossRef] [PubMed]
- Katoh, M. Multi-layered Prevention and Treatment of Chronic Inflammation, Organ Fibrosis and Cancer Associated with Canonical WNT/Β-catenin Signaling Activation (Review). Int. J. Mol. Med. 2018, 42, 713–725. [Google Scholar] [CrossRef]
- Blazquez, R.; Rietkötter, E.; Wenske, B.; Wlochowitz, D.; Sparrer, D.; Vollmer, E.; Müller, G.; Seegerer, J.; Sun, X.; Dettmer, K.; et al. LEF1 Supports Metastatic Brain Colonization by Regulating Glutathione Metabolism and Increasing ROS Resistance in Breast Cancer. Int. J. Cancer 2020, 146, 3170–3183. [Google Scholar] [CrossRef]
- Shapiro, J.A.; Gaonkar, K.S.; Spielman, S.J.; Savonen, C.L.; Bethell, C.J.; Jin, R.; Rathi, K.S.; Zhu, Y.; Egolf, L.E.; Farrow, B.K.; et al. OpenPBTA: The Open Pediatric Brain Tumor Atlas. Cell Genom. 2023, 3, 100340. [Google Scholar] [CrossRef]
- Geng, Z.; Wafula, E.; Corbett, R.J.; Zhang, Y.; Jin, R.; Gaonkar, K.S.; Shukla, S.; Rathi, K.S.; Hill, D.; Lahiri, A.; et al. The Open Pediatric Cancer Project. bioRxiv 2024. [Google Scholar] [CrossRef]
- Jiang, T.; Zhang, Y.; Wang, J.; Du, J.; Ma, Z.; Li, C.; Liu, R.; Zhang, Y. Impact of tumor location and fourth ventricle infiltration in medulloblastoma. Acta Neurochir. 2016, 158, 1187–1195. [Google Scholar] [CrossRef]
- Robinson, G.; Parker, M.; Kranenburg, T.A.; Lu, C.; Chen, X.; Ding, L.; Phoenix, T.N.; Hedlund, E.; Wei, L.; Zhu, X.; et al. Novel Mutations Target Distinct Subgroups of Medulloblastoma. Nature 2012, 488, 43–48. [Google Scholar] [CrossRef]
- Barrett, T.; Wilhite, S.E.; Ledoux, P.; Evangelista, C.; Kim, I.F.; Tomashevsky, M.; Marshall, K.A.; Phillippy, K.H.; Sherman, P.M.; Holko, M.; et al. NCBI GEO: Archive for Functional Genomics Data Sets—Update. Nucleic Acids Res. 2013, 41, D991–D995. [Google Scholar] [CrossRef]
- Davis, S.; Meltzer, P.S. GEOquery: A Bridge between the Gene Expression Omnibus (GEO) and BioConductor. Bioinformatics 2007, 23, 1846–1847. [Google Scholar] [CrossRef] [PubMed]
- Lambert, S.R.; Witt, H.; Hovestadt, V.; Zucknick, M.; Kool, M.; Pearson, D.M.; Korshunov, A.; Ryzhova, M.; Ichimura, K.; Jabado, N.; et al. Differential Expression and Methylation of Brain Developmental Genes Define Location-Specific Subsets of Pilocytic Astrocytoma. Acta Neuropathol. 2013, 126, 291–301. [Google Scholar] [CrossRef] [PubMed]
- Hooks, K.B.; Audoux, J.; Fazli, H.; Lesjean, S.; Ernault, T.; Dugot-Senant, N.; Leste-Lasserre, T.; Hagedorn, M.; Rousseau, B.; Danet, C.; et al. New Insights into Diagnosis and Therapeutic Options for Proliferative Hepatoblastoma. Hepatology 2018, 68, 89–102. [Google Scholar] [CrossRef]
- Hiyama, E. Gene Expression Profiling in Hepatoblastoma Cases of the Japanese Study Group for Pediatric Liver Tumors-2 (JPLT-2) Trial; Science Repository OU: Tallinn, Estonia, 2019. [Google Scholar]
- Riemondy, K.A.; Venkataraman, S.; Willard, N.; Nellan, A.; Sanford, B.; Griesinger, A.M.; Amani, V.; Mitra, S.; Hankinson, T.C.; Handler, M.H.; et al. Neoplastic and Immune Single-Cell Transcriptomics Define Subgroup-Specific Intra-Tumoral Heterogeneity of Childhood Medulloblastoma. Neuro Oncol. 2022, 24, 273–286. [Google Scholar] [CrossRef]
- Butler, A.; Hoffman, P.; Smibert, P.; Papalexi, E.; Satija, R. Integrating Single-Cell Transcriptomic Data across Different Conditions, Technologies, and Species. Nat. Biotechnol. 2018, 36, 411–420. [Google Scholar] [CrossRef]
- Bondoc, A.; Glaser, K.; Jin, K.; Lake, C.; Cairo, S.; Geller, J.; Tiao, G.; Aronow, B. Identification of Distinct Tumor Cell Populations and Key Genetic Mechanisms through Single Cell Sequencing in Hepatoblastoma. Commun. Biol. 2021, 4, 1049. [Google Scholar] [CrossRef]
- Zappia, L.; Lun, A.; Kamm, J.; Cannoodt, R. Zellkonverter: Conversion Between scRNA-Seq Objects 2024. Available online: https://github.com/theislab/zellkonverter (accessed on 27 October 2024).
- Harikumar, A.; Meshorer, E. Chromatin Remodeling and Bivalent Histone Modifications in Embryonic Stem Cells. EMBO Rep. 2015, 16, 1609–1619. [Google Scholar] [CrossRef] [PubMed]
- Estarás, C.; Benner, C.; Jones, K.A. SMADs and YAP Compete to Control Elongation of β-Catenin:LEF-1-Recruited RNAPII during hESC Differentiation. Mol. Cell 2015, 58, 780–793. [Google Scholar] [CrossRef]
- Leinonen, R.; Sugawara, H.; Shumway, M. on behalf of the International Nucleotide Sequence Database Collaboration The Sequence Read Archive. Nucleic Acids Res. 2011, 39, D19–D21. [Google Scholar] [CrossRef] [PubMed]
- Leek, J.T.; Johnson, W.E.; Parker, H.S.; Jaffe, A.E.; Storey, J.D. The Sva Package for Removing Batch Effects and Other Unwanted Variation in High-Throughput Experiments. Bioinformatics 2012, 28, 882–883. [Google Scholar] [CrossRef]
- Zhao, Y.; Wong, L.; Goh, W.W.B. How to Do Quantile Normalization Correctly for Gene Expression Data Analyses. Sci. Rep. 2020, 10, 15534. [Google Scholar] [CrossRef]
- Ritchie, M.E.; Phipson, B.; Wu, D.; Hu, Y.; Law, C.W.; Shi, W.; Smyth, G.K. Limma Powers Differential Expression Analyses for RNA-Sequencing and Microarray Studies. Nucleic Acids Res. 2015, 43, e47. [Google Scholar] [CrossRef]
- Wu, T.; Hu, E.; Xu, S.; Chen, M.; Guo, P.; Dai, Z.; Feng, T.; Zhou, L.; Tang, W.; Zhan, L.; et al. clusterProfiler 4.0: A Universal Enrichment Tool for Interpreting Omics Data. Innovation 2021, 2, 100141. [Google Scholar] [CrossRef]
- Xu, S.; Hu, E.; Cai, Y.; Xie, Z.; Luo, X.; Zhan, L.; Tang, W.; Wang, Q.; Liu, B.; Wang, R.; et al. Using clusterProfiler to Characterize Multiomics Data. Nat. Protoc. 2024, 19, 3292–3320. [Google Scholar] [CrossRef]
- Ashburner, M.; Ball, C.A.; Blake, J.A.; Botstein, D.; Butler, H.; Cherry, J.M.; Davis, A.P.; Dolinski, K.; Dwight, S.S.; Eppig, J.T.; et al. Gene Ontology: Tool for the Unification of Biology. The Gene Ontology Consortium. Nat. Genet. 2000, 25, 25–29. [Google Scholar] [CrossRef] [PubMed]
- Landt, S.G.; Marinov, G.K.; Kundaje, A.; Kheradpour, P.; Pauli, F.; Batzoglou, S.; Bernstein, B.E.; Bickel, P.; Brown, J.B.; Cayting, P.; et al. ChIP-Seq Guidelines and Practices of the ENCODE and modENCODE Consortia. Genome Res. 2012, 22, 1813–1831. [Google Scholar] [CrossRef] [PubMed]
- Bolger, A.M.; Lohse, M.; Usadel, B. Trimmomatic: A Flexible Trimmer for Illumina Sequence Data. Bioinformatics 2014, 30, 2114–2120. [Google Scholar] [CrossRef]
- Langmead, B.; Salzberg, S.L. Fast Gapped-Read Alignment with Bowtie 2. Nat. Methods 2012, 9, 357–359. [Google Scholar] [CrossRef]
- Li, H.; Handsaker, B.; Wysoker, A.; Fennell, T.; Ruan, J.; Homer, N.; Marth, G.; Abecasis, G.; Durbin, R. 1000 Genome Project Data Processing Subgroup The Sequence Alignment/Map Format and SAMtools. Bioinformatics 2009, 25, 2078–2079. [Google Scholar] [CrossRef] [PubMed]
- Barnett, D.W.; Garrison, E.K.; Quinlan, A.R.; Strömberg, M.P.; Marth, G.T. BamTools: A C++ API and Toolkit for Analyzing and Managing BAM Files. Bioinformatics 2011, 27, 1691–1692. [Google Scholar] [CrossRef] [PubMed]
- Feng, J.; Liu, T.; Qin, B.; Zhang, Y.; Liu, X.S. Identifying ChIP-Seq Enrichment Using MACS. Nat. Protoc. 2012, 7, 1728–1740. [Google Scholar] [CrossRef] [PubMed]
- Zhang, Y.; Liu, T.; Meyer, C.A.; Eeckhoute, J.; Johnson, D.S.; Bernstein, B.E.; Nusbaum, C.; Myers, R.M.; Brown, M.; Li, W.; et al. Model-Based Analysis of ChIP-Seq (MACS). Genome Biol. 2008, 9, R137. [Google Scholar] [CrossRef] [PubMed]
- Liang, K.; Keleş, S. Normalization of ChIP-Seq Data with Control. BMC Bioinform. 2012, 13, 199. [Google Scholar] [CrossRef]
- Heinz, S.; Benner, C.; Spann, N.; Bertolino, E.; Lin, Y.C.; Laslo, P.; Cheng, J.X.; Murre, C.; Singh, H.; Glass, C.K. Simple Combinations of Lineage-Determining Transcription Factors Prime Cis-Regulatory Elements Required for Macrophage and B Cell Identities. Mol. Cell 2010, 38, 576–589. [Google Scholar] [CrossRef]
- Frankish, A.; Diekhans, M.; Jungreis, I.; Lagarde, J.; Loveland, J.E.; Mudge, J.M.; Sisu, C.; Wright, J.C.; Armstrong, J.; Barnes, I.; et al. GENCODE 2021. Nucleic Acids Res 2021, 49, D916–D923. [Google Scholar] [CrossRef]
- Ramírez, F.; Dündar, F.; Diehl, S.; Grüning, B.A.; Manke, T. deepTools: A Flexible Platform for Exploring Deep-Sequencing Data. Nucleic Acids Res. 2014, 42, W187–W191. [Google Scholar] [CrossRef] [PubMed]
- Thiele, C.; Hirschfeld, G. Cutpointr: Improved Estimation and Validation of Optimal Cutpoints in R. J. Stat. Soft. 2021, 98, 1–27. [Google Scholar] [CrossRef]
- Kuhn, M. Building Predictive Models in R Using the Caret Package. J. Stat. Soft. 2008, 28, 1–26. [Google Scholar] [CrossRef]
- Tay, J.K.; Narasimhan, B.; Hastie, T. Elastic Net Regularization Paths for All Generalized Linear Models. J. Stat. Soft. 2023, 106, 1. [Google Scholar] [CrossRef]
- Juraschka, K.; Taylor, M.D. Medulloblastoma in the age of molecular subgroups: A review. J. Neurosurg. Pediatr. 2019, 24, 353–363. [Google Scholar] [CrossRef] [PubMed]
- Lambert, S.A.; Jolma, A.; Campitelli, L.F.; Das, P.K.; Yin, Y.; Albu, M.; Chen, X.; Taipale, J.; Hughes, T.R.; Weirauch, M.T. The Human Transcription Factors. Cell 2018, 172, 650–665. [Google Scholar] [CrossRef] [PubMed]
- Cairo, S.; Armengol, C.; De Reyniès, A.; Wei, Y.; Thomas, E.; Renard, C.-A.; Goga, A.; Balakrishnan, A.; Semeraro, M.; Gresh, L.; et al. Hepatic Stem-like Phenotype and Interplay of Wnt/Beta-Catenin and Myc Signaling in Aggressive Childhood Liver Cancer. Cancer Cell 2008, 14, 471–484. [Google Scholar] [CrossRef]
- Taniguchi, K.; Roberts, L.R.; Aderca, I.N.; Dong, X.; Qian, C.; Murphy, L.M.; Nagorney, D.M.; Burgart, L.J.; Roche, P.C.; Smith, D.I.; et al. Mutational spectrum of beta-catenin, AXIN1, and AXIN2 in hepatocellular carcinomas and hepatoblastomas. Oncogene 2002, 21, 4863–4871. [Google Scholar] [CrossRef] [PubMed]
- Ramaswamy, V.; Remke, M.; Bouffet, E.; Bailey, S.; Clifford, S.C.; Doz, F.; Kool, M.; Dufour, C.; Vassal, G.; Milde, T.; et al. Risk Stratification of Childhood Medulloblastoma in the Molecular Era: The Current Consensus. Acta Neuropathol. 2016, 131, 821–831. [Google Scholar] [CrossRef]
- Wang, D.; Gong, J.; Zhang, H.; Liu, Y.; Sun, N.; Hao, X.; Mu, K. Immunohistochemical Staining of LEF-1 Is a Useful Marker for Distinguishing WNT-Activated Medulloblastomas. Diagn. Pathol. 2022, 17, 69. [Google Scholar] [CrossRef]
- Aboubakr, O.; Métais, A.; Doz, F.; Saffroy, R.; Masliah-Planchon, J.; Hasty, L.; Beccaria, K.; Ayrault, O.; Dufour, C.; Varlet, P.; et al. LEF-1 Immunohistochemistry, a Better Diagnostic Biomarker than β-Catenin for Medulloblastoma, WNT-Activated Subtyping. J. Neuropathol. Exp. Neurol. 2024, 83, 136–138. [Google Scholar] [CrossRef]
- Ye, S.; Zhang, T.; Tong, C.; Zhou, X.; He, K.; Ban, Q.; Liu, D.; Ying, Q.-L. Depletion of Tcf3 and Lef1 Maintains Mouse Embryonic Stem Cell Self-Renewal. Biol. Open 2017, 6, 511–517. [Google Scholar] [CrossRef]
- Kobayashi, W.; Ozawa, M. The Transcription Factor LEF-1 Induces an Epithelial–Mesenchymal Transition in MDCK Cells Independent of β-Catenin. Biochem. Biophys. Res. Commun. 2013, 442, 133–138. [Google Scholar] [CrossRef] [PubMed]
- Zirkel, A.; Lederer, M.; Stöhr, N.; Pazaitis, N.; Hüttelmaier, S. IGF2BP1 Promotes Mesenchymal Cell Properties and Migration of Tumor-Derived Cells by Enhancing the Expression of LEF1 and SNAI2 (SLUG). Nucleic Acids Res. 2013, 41, 6618–6636. [Google Scholar] [CrossRef]
- Eberherr, C.; Beck, A.; Vokuhl, C.; Becker, K.; Häberle, B.; Von Schweinitz, D.; Kappler, R. Targeting Excessive MYCN Expression Using MLN8237 and JQ1 Impairs the Growth of Hepatoblastoma Cells. Int. J. Oncol. 2019, 54, 1853–1863. [Google Scholar] [CrossRef]
- Bourdeaut, F.; Grison, C.; Maurage, C.-A.; Laquerriere, A.; Vasiljevic, A.; Delisle, M.-B.; Michalak, S.; Figarella-Branger, D.; Doz, F.; Richer, W.; et al. MYC and MYCN Amplification Can Be Reliably Assessed by aCGH in Medulloblastoma. Cancer Genet. 2013, 206, 124–129. [Google Scholar] [CrossRef]
- de Lau, W.; Peng, W.C.; Gros, P.; Clevers, H. The R-Spondin/Lgr5/Rnf43 Module: Regulator of Wnt Signal Strength. Genes Dev. 2014, 28, 305–316. [Google Scholar] [CrossRef] [PubMed]
- Bell, I.; Khan, H.; Stutt, N.; Horn, M.; Hydzik, T.; Lum, W.; Rea, V.; Clapham, E.; Hoeg, L.; Van Raay, T.J. Nkd1 Functions Downstream of Axin2 to Attenuate Wnt Signaling. Mol. Biol. Cell 2024, 35, ar93. [Google Scholar] [CrossRef] [PubMed]
- Fatima, S.; Lee, N.P.; Tsang, F.H.; Kolligs, F.T.; Ng, I.O.L.; Poon, R.T.P.; Fan, S.T.; Luk, J.M. Dickkopf 4 (DKK4) Acts on Wnt/β-Catenin Pathway by Influencing β-Catenin in Hepatocellular Carcinoma. Oncogene 2012, 31, 4233–4244. [Google Scholar] [CrossRef] [PubMed]
- Li, Y.; Lu, W.; King, T.D.; Liu, C.-C.; Bijur, G.N.; Bu, G. Dkk1 Stabilizes Wnt Co-Receptor LRP6: Implication for Wnt Ligand-Induced LRP6 down-Regulation. PLoS ONE 2010, 5, e11014. [Google Scholar] [CrossRef] [PubMed]
- Feng, Q.; Li, S.; Ma, H.-M.; Yang, W.-T.; Zheng, P.-S. LGR6 Activates the Wnt/β-Catenin Signaling Pathway and Forms a β-Catenin/TCF7L2/LGR6 Feedback Loop in LGR6high Cervical Cancer Stem Cells. Oncogene 2021, 40, 6103–6114. [Google Scholar] [CrossRef] [PubMed]
- Bourdeaut, F.; Miquel, C.; Di Rocco, F.; Grison, C.; Richer, W.; Brugieres, L.; Pierron, G.; James, S.; Baujat, G.; Delattre, O.; et al. Germline Mutations in FGF Receptors and Medulloblastomas. Am. J. Med. Genet. Pt. A 2013, 161, 382–385. [Google Scholar] [CrossRef]
- Valek, L.; Tegeder, I. Nucleoredoxin Knockdown in SH-SY5Y Cells Promotes Cell Renewal. Antioxidants 2021, 10, 449. [Google Scholar] [CrossRef]
- Athanasouli, P.; Balli, M.; De Jaime-Soguero, A.; Boel, A.; Papanikolaou, S.; van der Veer, B.K.; Janiszewski, A.; Vanhessche, T.; Francis, A.; El Laithy, Y.; et al. The Wnt/TCF7L1 Transcriptional Repressor Axis Drives Primitive Endoderm Formation by Antagonizing Naive and Formative Pluripotency. Nat. Commun. 2023, 14, 1210. [Google Scholar] [CrossRef]
- Li, P.; Chen, Y.; Mak, K.K.; Wong, C.K.; Wang, C.C.; Yuan, P. Functional Role of Mst1/Mst2 in Embryonic Stem Cell Differentiation. PLoS ONE 2013, 8, e79867. [Google Scholar] [CrossRef] [PubMed]
- Kim, W.; Khan, S.K.; Gvozdenovic-Jeremic, J.; Kim, Y.; Dahlman, J.; Kim, H.; Park, O.; Ishitani, T.; Jho, E.-H.; Gao, B.; et al. Hippo Signaling Interactions with Wnt/β-Catenin and Notch Signaling Repress Liver Tumorigenesis. J. Clin. Investig. 2017, 127, 137–152. [Google Scholar] [CrossRef]
- Park, H.W.; Kim, Y.C.; Yu, B.; Moroishi, T.; Mo, J.-S.; Plouffe, S.W.; Meng, Z.; Lin, K.C.; Yu, F.-X.; Alexander, C.M.; et al. Alternative Wnt Signaling Activates YAP/TAZ. Cell 2015, 162, 780–794. [Google Scholar] [CrossRef] [PubMed]
- Azzolin, L.; Panciera, T.; Soligo, S.; Enzo, E.; Bicciato, S.; Dupont, S.; Bresolin, S.; Frasson, C.; Basso, G.; Guzzardo, V.; et al. YAP/TAZ Incorporation in the β-Catenin Destruction Complex Orchestrates the Wnt Response. Cell 2014, 158, 157–170. [Google Scholar] [CrossRef]
- El Ayachi, I.; Fatima, I.; Wend, P.; Alva-Ornelas, J.A.; Runke, S.; Kuenzinger, W.L.; Silva, J.; Silva, W.; Gray, J.K.; Lehr, S.; et al. The WNT10B Network Is Associated with Survival and Metastases in Chemoresistant Triple-Negative Breast Cancer. Cancer Res. 2019, 79, 982–993. [Google Scholar] [CrossRef]
- Lv, Y.; Si, M.; Chen, N.; Li, Y.; Ma, X.; Yang, H.; Zhang, L.; Zhu, H.; Xu, G.; Wu, G.; et al. TBX2 Over-Expression Promotes Nasopharyngeal Cancer Cell Proliferation and Invasion. Oncotarget 2017, 8, 52699–52707. [Google Scholar] [CrossRef]
- Sheng, Z.; Li, L.; Zhu, L.J.; Smith, T.W.; Demers, A.; Ross, A.H.; Moser, R.P.; Green, M.R. A Genome-Wide RNA Interference Screen Reveals an Essential CREB3L2-ATF5-MCL1 Survival Pathway in Malignant Glioma with Therapeutic Implications. Nat. Med. 2010, 16, 671–677. [Google Scholar] [CrossRef] [PubMed]






| Variable | Level | High (n = 21) | Low (n = 233) | Total (n = 254) | p-Value |
|---|---|---|---|---|---|
| SEX | Male | 13 (61.9) | 142 (60.9) | 155 (61.0) | |
| Female | 8 (38.1) | 91 (39.1) | 99 (39.0) | 1 | |
| TUMOR TYPE | Primary | 20 (95.2) | 135 (57.9) | 155 (61.0) | |
| Progression | 0 (0.0) | 3 (1.3) | 3 (1.2) | ||
| Metastatic | 1 (4.8) | 83 (35.6) | 84 (33.1) | ||
| Recurrence | 0 (0.0) | 11 (4.7) | 11 (4.3) | ||
| Deceased | 0 (0.0) | 1 (0.4) | 1 (0.4) | 0.02348 | |
| group | WNT | 21 (100.0) | 0 (0.0) | 21 (8.3) | |
| G3 | 0 (0.0) | 60 (25.8) | 60 (23.6) | ||
| G4 | 0 (0.0) | 99 (42.5) | 99 (39.0) | ||
| SHH | 0 (0.0) | 74 (31.8) | 74 (29.1) | <1 × 10−4 | |
| CNS_REGION | Ventricles * | 5 (23.8) | 12 (5.2) | 17 (6.7) | |
| Mixed | 3 (14.3) | 63 (27.2) | 66 (26.1) | ||
| Posterior fossa | 13 (61.9) | 152 (65.5) | 165 (65.2) | ||
| Spine | 0 (0.0) | 1 (0.4) | 1 (0.4) | ||
| Hemispheric | 0 (0.0) | 3 (1.3) | 3 (1.2) | ||
| Other | 0 (0.0) | 1 (0.4) | 1 (0.4) | 0.03963 | |
| Missing | 0 | 1 | 1 | ||
| EFS_STATUS | 1: Recurrence | 1 (4.8) | 36 (15.5) | 37 (14.6) | |
| 0: No event | 19 (90.5) | 121 (51.9) | 140 (55.1) | ||
| 1: Progressive—metastatic | 1 (4.8) | 33 (14.2) | 34 (13.4) | ||
| 1: Deceased—due to disease | 0 (0.0) | 7 (3.0) | 7 (2.8) | ||
| 1: Recurrence—metastatic | 0 (0.0) | 23 (9.9) | 23 (9.1) | ||
| 1: Second malignancy | 0 (0.0) | 6 (2.6) | 6 (2.4) | ||
| 1: Progressive | 0 (0.0) | 7 (3.0) | 7 (2.8) | 0.06538 |
| Variable | Level | Low (n = 66) | High (n = 8) | Total (n = 74) | p-Value |
|---|---|---|---|---|---|
| gender | Male | 51 (77.3) | 2 (25.0) | 53 (71.6) | |
| Female | 15 (22.7) | 6 (75.0) | 21 (28.4) | 0.00732 | |
| age_months | Mean (sd) | 98.4 (38.7) | 104.5 (17) | 99.1 (37) | 0.66172 |
| anapath | CL | 43 (65.2) | 8 (100.0) | 51 (68.9) | |
| DN | 6 (9.1) | 0 (0.0) | 6 (8.1) | ||
| AN | 17 (25.8) | 0 (0.0) | 17 (23.0) | 0.13231 | |
| ethnicity | White | 38 (57.6) | 4 (50.0) | 42 (56.8) | |
| Black | 5 (7.6) | 0 (0.0) | 5 (6.8) | ||
| Asian | 5 (7.6) | 1 (12.5) | 6 (8.1) | ||
| Other | 2 (3.0) | 1 (12.5) | 3 (4.1) | ||
| Hispanic | 12 (18.2) | 1 (12.5) | 13 (17.6) | ||
| Asian Indian | 4 (6.1) | 0 (0.0) | 4 (5.4) | ||
| Pacific Islander | 0 (0.0) | 1 (12.5) | 1 (1.4) | 0.07854 | |
| group | G4 | 39 (59.1) | 0 (0.0) | 39 (52.7) | |
| WNT | 0 (0.0) | 8 (100.0) | 8 (10.8) | ||
| SHH | 11 (16.7) | 0 (0.0) | 11 (14.9) | ||
| G3 | 16 (24.2) | 0 (0.0) | 16 (21.6) | <1 × 10−4 |
| Variable | Level | Tumor Tissue (n = 53) | Noncancerous Liver Tissue (n = 14) | Total (n = 67) | p-Value |
|---|---|---|---|---|---|
| gender | Female | 25 (47.2) | 8 (57.1) | 33 (49.3) | |
| Male | 28 (52.8) | 6 (42.9) | 34 (50.7) | 0.716363 | |
| Histological type | Well_differentiated | 30 (56.6) | 14 (100.0) | 44 (65.7) | |
| Other | 2 (3.8) | 0 (0.0) | 2 (3.0) | ||
| Poorly_differentiated | 21 (39.6) | 0 (0.0) | 21 (31.3) | 0.009797 | |
| age_months | Mean (sd) | 27.2 (24.1) | 27.6 (26.4) | 27.3 (24.4) | 0.964822 |
| pretext_stage | P3 | 18 (34.0) | 0 (0.0) | 18 (34.0) | |
| P2 | 15 (28.3) | 0 (0.0) | 15 (28.3) | ||
| P4 | 11 (20.8) | 0 (0.0) | 11 (20.8) | ||
| P1 | 9 (17.0) | 0 (0.0) | 9 (17.0) | NA | |
| chic_risk stratification | Standard | 31 (58.5) | 0 (0.0) | 31 (58.5) | |
| High | 14 (26.4) | 0 (0.0) | 14 (26.4) | ||
| Intermediate | 8 (15.1) | 0 (0.0) | 8 (15.1) | NA | |
| ctnnbi_gene alteration | Deletion | 23 (43.4) | 0 (0.0) | 23 (43.4) | |
| Wild_Type | 14 (26.4) | 0 (0.0) | 14 (26.4) | ||
| Mutation (exon3) | 16 (30.2) | 0 (0.0) | 16 (30.2) | NA | |
| clinical_course | Alive | 38 (71.7) | 0 (0.0) | 38 (71.7) | |
| Dead | 15 (28.3) | 0 (0.0) | 15 (28.3) | NA |
| Comparison | Mean Groupe1 | Mean Groupe2 | p_Value |
|---|---|---|---|
| Hepatocyte vs. Tumor cell | −1.088 | 0.45 | 0 |
| Hepatic stellate cell vs. Tumor cell | 0.168 | 0.45 | 2.93 × 10−7 |
| Endothelial cell vs. Tumor cell | −0.264 | 0.45 | 0 |
| Kupffer cell vs. Tumor cell | −0.686 | 0.45 | 0 |
| B cell vs. Tumor cell | −0.628 | 0.45 | 1.24 × 105 |
| Proliferative hepatocyte vs. Tumor cell | −1.27 | 0.45 | 2.40 × 10−24 |
| T cell–NK cell vs. Tumor cell | −0.652 | 0.45 | 9.86 × 10−91 |
| Cholangiocyte vs. Tumor cell | −0.208 | 0.45 | 2.26 × 10−7 |
| Lymphatic vs. Tumor cell | −0.416 | 0.45 | 7.62 × 107 |
| T–NK cell vs. Tumor cell | −0.267 | 0.45 | 1.25 × 10−5 |
| Neuronal cell vs. Tumor cell | 0.375 | 0.45 | 4.13 × 10−1 |
| Erythrocyte vs. Tumor cells | −0.619 | 0.45 | 4.20 × 10−50 |
Disclaimer/Publisher’s Note: The statements, opinions and data contained in all publications are solely those of the individual author(s) and contributor(s) and not of MDPI and/or the editor(s). MDPI and/or the editor(s) disclaim responsibility for any injury to people or property resulting from any ideas, methods, instructions or products referred to in the content. |
© 2025 by the authors. Licensee MDPI, Basel, Switzerland. This article is an open access article distributed under the terms and conditions of the Creative Commons Attribution (CC BY) license (https://creativecommons.org/licenses/by/4.0/).
Share and Cite
Desterke, C.; Fu, Y.; Bonifacio-Mundaca, J.; Monge, C.; Pineau, P.; Mata-Garrido, J.; Francés, R. Single-Cell RNA Sequencing Reveals LEF1-Driven Wnt Pathway Activation as a Shared Oncogenic Program in Hepatoblastoma and Medulloblastoma. Curr. Oncol. 2025, 32, 35. https://doi.org/10.3390/curroncol32010035
Desterke C, Fu Y, Bonifacio-Mundaca J, Monge C, Pineau P, Mata-Garrido J, Francés R. Single-Cell RNA Sequencing Reveals LEF1-Driven Wnt Pathway Activation as a Shared Oncogenic Program in Hepatoblastoma and Medulloblastoma. Current Oncology. 2025; 32(1):35. https://doi.org/10.3390/curroncol32010035
Chicago/Turabian StyleDesterke, Christophe, Yuanji Fu, Jenny Bonifacio-Mundaca, Claudia Monge, Pascal Pineau, Jorge Mata-Garrido, and Raquel Francés. 2025. "Single-Cell RNA Sequencing Reveals LEF1-Driven Wnt Pathway Activation as a Shared Oncogenic Program in Hepatoblastoma and Medulloblastoma" Current Oncology 32, no. 1: 35. https://doi.org/10.3390/curroncol32010035
APA StyleDesterke, C., Fu, Y., Bonifacio-Mundaca, J., Monge, C., Pineau, P., Mata-Garrido, J., & Francés, R. (2025). Single-Cell RNA Sequencing Reveals LEF1-Driven Wnt Pathway Activation as a Shared Oncogenic Program in Hepatoblastoma and Medulloblastoma. Current Oncology, 32(1), 35. https://doi.org/10.3390/curroncol32010035

