Abstract
This study aimed to verify the impact of financial preparation for retirement and risky indebtedness behavior on perceived financial well-being. A survey was carried out with 2290 individuals from diverse sociodemographic and economic profiles who resided in Brazil. Confirmatory factor analysis and structural equation modeling were used as data analysis techniques. The results obtained indicate that risky indebtedness behavior negatively impacts financial preparation for retirement and perceived financial well-being and that there is a positive impact of financial preparation for retirement on perceived financial well-being. These findings highlight the importance of financial planning and savings behavior so that future expectations are achieved, and individuals may enjoy life with financial well-being. Thus, it is essential that public policies that promote new behaviors and healthy financial habits to the population, in addition to incentives for financial preparation for retirement, are built. Brazil needs to review the new credit concessions so that the individual does not acquire the behavior of using a financial resource that they do not have and that compromise financial well-being in the short and long term, negatively affecting retirement.
1. Introduction
The indebtedness of the world’s population has increased in recent decades, becoming a worrying issue for the financial stability of countries, which need to find measures to prevent financial risks (Fan et al. 2022; Kristjanpoller et al. 2022). This is especially true after the crisis caused by the COVID-19 pandemic, which accentuated income inequalities and the over-indebtedness of individuals (Leandro and Botelho 2022). This fact may interfere with the general well-being of the population (Ferreira et al. 2021) since it negatively affects the perception of financial well-being (Marques and Gois 2022), reducing its current and future financial capacity.
Vulnerability and scarcity of resources amplify the propensity to risky indebtedness behavior (Van Dijk et al. 2022). The risk of indebtedness is assumed when acquiring credit related to housing debts, property debts, credit cards, personal loans, and credit lines, among others (Blázquez et al. 2020). This behavior is characterized when individuals recurrently assume debts they cannot pay, going into default (Abrantes Braga and Veludo de Oliveira 2020; Anvari Clark and Ansong 2022). In turn, over-indebtedness portrays the impossibility for a consumer to pay off all of their consumer debts within the term of the exterior liabilities, compromising their basic needs of existence (Brazil 2021). Given this default, credit protection systems record a growing list of people who have received derogatory marks after a significant expansion of credit (Leandro and Botelho 2022; Ponchio et al. 2019).
In this context, the population is periodically invited with proposals, such as encouraging credit supplies, irrevocable financial products, unmissable promotions, and attacks of the most diverse types, in addition to being pressured by the standards imposed by the media and society, which induce consumption, even without having income available to consume. And credit cards appear as the villains of the story, as people often confuse the credit limit as being part of their income (Abrantes Braga and Veludo de Oliveira 2020; Anvari Clark and Ansong 2022), generating the negative effect of consumption (Boto García et al. 2022; Ponchio et al. 2019). In Brazil alone, credit cards are responsible for about 28% of the debts in SERASA Experian (2022).
Many factors contribute to credit acquisition. It may be due to emergencies or unexpected shocks (Leandro and Botelho 2022), occurring in a planned or impulsive manner (Abrantes Braga and Veludo de Oliveira 2020), but the fact is that with greater availability of credit, the chance of indebtedness and over-indebtedness increases (Blázquez et al. 2020; Leandro and Botelho 2022). However, Kristjanpoller et al. (2022) considered that there might be a high number of families at risk of indebtedness, with the comparison relative to over-indebtedness being relatively low, in addition to occurring less often.
Although the entire population is the target of credit policies, some audiences have a more significant potential for harassment for credit taking, such as senior citizens, for example, and this harassment has been increasing significantly in recent decades (UN 2019), becoming a public policy agenda (Barbabella et al. 2022; Issac et al. 2021). The economic change caused by the advent of retirement in the family scenario (Santos et al. 2021; Tambellini 2023) and the financial power of senior citizens become objects of credit policies often irresponsibly executed (De Souza and Moretto 2014), rendering them subject to the risk of indebtedness. On the other hand, the young audience is in a scenario of challenges and life construction, which also puts them in a situation of exercising risky indebtedness behavior to achieve projects (Blázquez et al. 2020).
Thus, the offer of new financial products and services has been increasing since the 2000s; however, the appropriate level of indebtedness is no longer the concern of financial regulatory bodies alone and has become a concern of the credit borrowers themselves (Boto García et al. 2022; Collins and Urban 2021; OECD 2016). However, individuals must prioritize the balance of finances because the lack of control over the use of credit and the inability to save may also impact the preparation for retirement (Lusardi and Tufano 2015; Lusardi and Mitchell 2014) and financial well-being (Anvari Clark and Ansong 2022).
The impact of indebtedness on preparation for retirement stems from the fact that when indebted, individuals end up not building enough savings and financial reserves to live a full life in the present and future (Chan et al. 2021; Lusardi et al. 2020; Ponchio et al. 2019). The debts accumulated during the stages of the life cycle and the monetary resources obtained throughout a person’s life define their conditions for retirement (Hansson et al. 2019; Hsieh 2001). Thus, situations of indebtedness may affect the quality of life and mental health of individuals (Blázquez et al. 2020; Ferreira et al. 2021). Situations of financial stress, whether caused by the individuals themselves or by government measures, worsen the perception of health and quality of life (Hansson et al. 2019; Kim 2020) and impact financial well-being (De Bruijn and Antonides 2020; Hansson et al. 2019).
Financial well-being is the state in which individuals can meet their current and ongoing financial obligations with confidence in their future and are capable of choices that allow them to enjoy life (CFPB 2015). Being permeated by decisions that aim to enjoy life with credibility in the future, it is impacted by several factors (Anvari Clark and Ansong 2022; Niţoi et al. 2022), particularly by the risk of indebtedness (Ferreira et al. 2021) and by preparation for retirement (Anvari Clark and Ansong 2022; Boto García et al. 2022). Thus, this study aimed to develop a model for analyzing the impact of risky indebtedness behavior on preparation for retirement and the financial well-being level of individuals.
Understanding indebtedness and preparation for retirement is fundamental, given the reflections they bring to the economy (De Bruijn and Antonides 2020; Collins and Urban 2021), financial well-being (De Bruijn and Antonides 2020; Danisman et al. 2020), and psychological and social issues (Kristjanpoller et al. 2022; Van Dijk et al. 2022). Such understanding may contribute to the debate and theoretical advancement since there are still unexplored gaps (Brüggen et al. 2017; Leandro and Botelho 2022) on these themes. The results may be useful in several aspects, such as supporting the formulation of public policies aimed at the populations most vulnerable to debt and providing relevant information for comparison among different socioeconomic and demographic profiles.
In this scenario, this study innovates in at least three aspects. Firstly, the sample size allows for presenting results for a developing country. Secondly, for evaluating these issues in a country where a large part of the population is indebted: 79% of families, according to the National Confederation of Trade in Goods, Services and Tourism (2022), increasing default (SERASA Experian 2022) and using high-cost credit (Lusardi et al. 2020). Thirdly, to the best of our knowledge, this was the first study to simultaneously assess the direct and indirect effects of risky indebtedness behavior on the preparation for retirement and financial well-being.
2. Framework Development
In this research, the central theme studied was the risky indebtedness behavior and its impacts on financial preparation for retirement and the perception of the financial well-being of individuals.
Risky indebtedness behavior has become a latent theme worldwide among public policymakers (Foster et al. 2019; Kristjanpoller et al. 2022), given that inadequate management of financial resources and excessive consumption habits influence the financial market and the economy (Fan et al. 2022). Corroborating this, Azma et al. (2019) related the propensity to debt and the habit of inadequate consumption of individuals, who tend to spend more than their income, negatively impacting their level of financial well-being. In light of this conception, indebtedness is defined as taking more credit than the ability to pay (Lusardi and Tufano 2015).
Individuals who expose themselves to risky indebtedness behavior assume more debts than they can pay, become delinquent, and have their capacity to prepare for retirement reduced because they cannot save to guarantee their future financial life (Abrantes Braga and Veludo de Oliveira 2019). Contributing to this reasoning, Vitt (2004) discussed the need to control and manage the debts assumed and avoid new financial risky behaviors, given that the acquisition of credit, when not carried out appropriately, has a negative reflection, resulting in damage to health and quality of life (Ferreira et al. 2021).
To avoid such problems, it is important to maintain an adequate level of indebtedness (Blázquez et al. 2020; Ponchio et al. 2019) since there is a tenuous limit between access to credit, its misuse, and the limit on the use of income, given that there are indications that the higher the indebtedness, the lower the level of financial well-being (Abrantes Braga and Veludo de Oliveira 2020; Azma et al. 2019; Marques and Gois 2022; Norvilitis et al. 2006). Given this scenario, the first hypothesis of this study is constructed.
Hypothesis 1 (H1).
Risky indebtedness behavior negatively impacts the perception of financial well-being.
Risky indebtedness behavior may be influenced by consumerism since excess impulsivity generates a repetitive habit, causing the accumulation of debts and the ruin of one’s personal life, thus compromising one’s financial well-being (Abrantes Braga and Veludo de Oliveira 2020). That said, Norvilitis et al. (2006) pointed out that the number of credit cards contributes to this illusion of income, thus contributing to a possible risky behavior due to the accumulation of debts. So do instant loans, which are highly likely to result in uncontrolled debts, leading to a loss of financial well-being (Leandro and Botelho 2022).
In a comparative longitudinal study conducted after the 2008 global crisis, Blázquez et al. (2020) showed that the risky behavior exercised to acquire credit brought significant effects on the quality of life of those who acquired credits (mortgages and others) and were left in financial difficulties after the crisis, without being able to honor commitments.
In contrast, Marques and Gois (2022) stated that, to a certain extent, access to revolving credit is a factor that contributes to well-being, but indebtedness, characterized by the acquisition of loans and financing, has a strong negative impact on the financial well-being of individuals who are unable to honor their commitments. Studies by Van Dijk et al. (2022) and Kristjanpoller et al. (2022) also demonstrated the negative effects of financial scarcity, indebtedness, and over-indebtedness on people’s life satisfaction.
Thus, it is necessary to maintain control over-indebtedness so that it does not impact current and future financial well-being (Chan et al. 2021; Clark et al. 2019). In other words, it is necessary to save and have savings for one to meet their consumption demand during retirement. It is also necessary to make investment choices wisely, with it being appropriate not to be indebted excessively. Hence, Fan et al. (2022) considered that the higher the level of indebtedness or financial fragility, the less likely an individual is to equate their financial needs for the future correctly.
Involved in the items that make up the financial preparation for retirement since it also considers the risky indebtedness behavior of an individual, the second hypothesis of this research is originated, defined in the following perspective:
Hypothesis 2 (H2).
Risky indebtedness behavior negatively impacts the financial preparation for retirement.
The conception of retirement is based on the concept that every citizen, regardless of their professional life, has the acquired right to a substitute income at the time when their labor force decreases (Marques and Euzéby 2005). However, to obtain remuneration suitable to one’s needs, it is important to plan personal finances, program the future, and save for retirement (Ponchio et al. 2019).
Preparation for retirement was defined by Han et al. (2019) as a life project that aims to maintain the consumption style an individual has, considering a similar level before and after retirement. For such, the economic situation is a crucial predictor of overall well-being after retirement (Tambellini 2023). Thus, preparation for retirement may be defined as the development of expectations and plans of a worker with the purpose of organizing their life for future retirement (Ekerdt et al. 2000; Zaniboni et al. 2010).
Hence, the preparation for retirement is influenced by several factors, including health (James et al. 2012), income (Foster et al. 2019), and retirement plans. In a study conducted in North Carolina (USA), Clark et al. (2019) identified that retirement plan choices are made according to health and life expectancy, with healthier individuals tending to make long-term decisions, while those with lower life expectancy spend more on health and make decisions that prioritize retirement plans with more significant benefits in the short term.
As for income, when considering retirement planning, an individual’s compensation history, which may vary according to their employment history, is observed in the retirement provision (Foster et al. 2019). In this sense, disposable income influences the preparation for retirement (Hansson et al. 2019; Kim 2020) since it also provides economic independence, which allows one to organize oneself financially for the future (Lusardi et al. 2020).
In this regard, Herrador Alcaide et al. (2021) argued that several social, financial, and psychological motivations influence the conception of the ideal income for retirement. In addition to the erroneous sizing of income, the absence of financial planning and the mismanagement of debts throughout life impair the preparation for retirement (Lusardi et al. 2020; Souza et al. 2020). To this end, financial knowledge supports expense control and more appropriate decisions, rendering it possible to achieve better levels of preparation for retirement (Lusardi and Mitchell 2007) and perceived well-being (Anvari Clark and Ansong 2022; Boto García et al. 2022).
Based on this, there is the following relationship: the higher the level of financial preparation for retirement, the higher the level of financial well-being, which elucidates the third hypothesis of this study.
Hypothesis 3 (H3).
Financial preparation for retirement positively impacts the perception of financial well-being.
When analyzing retirement plans, Niu et al. (2020) mentioned a factor that may have negative impacts on financial well-being: inappropriate choices. Among the findings, the authors showed that, in emerging countries, financial preparation is inadequate, reflecting lower levels of financial well-being in retirement. Hence, the decision about the retirement plans that are available directly affects the financial capacity and tranquility in old age, given that each option may bring different future results/impacts (Clark et al. 2019).
In addition to this factor, another choice should be considered when seeking better levels of financial well-being, with Chan et al. (2021) highlighting the need for savings accumulation. However, according to Boto García et al. (2022), the probability of accumulating savings is higher for those with greater control of their finances and the regular habit of saving. Similarly, Ponchio et al. (2019) posed that the income reserve is necessary when preparing for retirement, as it brings a greater perception of financial well-being in the future.
Therefore, individuals are able to manage their debts satisfactorily and prepare financially for retirement by accumulating savings or investments in retirement plans, thus being able to maintain their standard of living and, consequently, generating an equal or greater perception of financial well-being. Merging the hypotheses previously listed with the corresponding constructs for measuring each dimension results in the construction of the proposed model, presented in Figure 1.
Figure 1.
Proposed framework and its respective hypotheses (H). Source: Prepared by the authors (2023).
Thus, the framework of this study, represented in Figure 1, establishes three hypotheses. Hypotheses “H1” and “H2” relate to the negative impact of risky indebtedness behavior on the perception of financial well-being and financial preparation for retirement. In turn, Hypothesis “H3” indicates that financial preparation for retirement positively impacts the level of perception of financial well-being.
3. Method
A survey was carried out employing a questionnaire structured in four blocks. The first consists of thirteen questions that assess the level of perception of financial preparation for retirement. Such questions form the Financial Preparation for Retirement Scale (FPRS), the instrument and methodology of which were proposed by Vieira et al. (2022). FPRS has three dimensions. The future expectation dimension aims to identify the perception of the financial future, that is, how the individual believes their financial life will be in the future. The financial planning dimension is associated with the proper management of financial resources (Vieira et al. 2022). In addition, the savings behavior dimension is the citizen’s ability to save for the future (Mitchell and Mickel 1999). The second block is formed by 14 items that identify the level of financial well-being, with this scale stemming from the reduction of the Perceived Financial Well-Being Scale (PFWBS) proposed by Vieira et al. (2023). In addition, the third block, composed of five items, is the Risky Indebtedness Behavior factor, proposed by Abrantes Braga and Veludo de Oliveira (2019). Finally, the fourth block consists of six questions to identify the profiles of the respondents, with variables of sex, age, marital status, education level, whether or not they had financial dependents, and their and their family’s monthly income range.
Data collection was carried out in public places in all Brazilian regions between October 2021 and January 2022, totalizing a sample of 2920 respondents not yet retired. The Brazilian population was considered, which, according to the Brazilian Institute of Geography and Statistics (2020), is 211,439,266 people, with a confidence level of 95% and a sampling error of 2%; the minimum desired sample was 2401 individuals. The study was approved by the Research Ethics Committee, the interviewees signed the Informed Consent Form, and the instrument was completely anonymous.
Descriptive statistics, confirmatory factor analysis, and structural equation modeling were used as data analysis procedures. Confirmatory factor analysis was applied to validate the three scales: Perceived Financial Well-Being, Financial Preparation for Retirement, and Risky Indebtedness Behavior. The models were estimated by maximum likelihood and direct procedure. For the analysis of convergent validity, the magnitude and statistical significance of the standardized coefficients and the following fit indices were observed: root mean square of residuals (RMSR), root mean square error of approximation (RMSEA), goodness-of-fit index (GFI), in addition to the comparative fit index (CFI) and the Tucker-Lewis index (TLI).
According to Byrne (2010) and Kline (2016), values lower than 0.080 and 0.060 are considered for the RMSR and RMSEA, and values above 0.950 for the CFI, GFI, NFI, and TLI. For the average variance extracted (AVE), values greater than or equal to 0.5 are desirable (Fornell and Larcker 1981).
After validating the scales, we verified the statistical significance of the estimated coefficients to validate the hypothesized theoretical model represented in Figure 1. For the fit indices of this model, the same criteria used in the individual validation of the constructs were employed. Structural equation modeling was employed to develop the model for identifying the effects of risky indebtedness behavior on financial preparation for retirement and the level of perceived financial well-being.
4. Analysis of Results
Initially, we sought to learn the profile of the study participants, presenting the descriptive statistics, as shown in Table 1.
Table 1.
Sociodemographic profile of the respondents.
Among the respondents, the predominance was female (60.6%). The average age was 38 years (standard deviation of 12 years). Regarding marital status, 48.7% were married or had a stable relationship. As for the education level, 28.2% reported having a high school education. The income variables were quite heterogeneous, with the most considerable representation being from R$1100.00 to R$2200.00 for the respondent’s own monthly income and R$5500.01 to R$8800.00 for their family’s monthly income (17%).
Thus, after learning the profile of the individuals, to validate the measurement of the constructs, the validation of the scales of Financial Preparation for Retirement, Perceived Financial Well-Being, and Risky Indebtedness Behavior was initially performed through confirmatory factor analysis. The results of the fit indices for the three constructs of the financial preparation for retirement scale are shown in Table 2.
Table 2.
Fit indices for the constructs of the financial preparation for retirement scale.
After the fit of each construct of the financial preparation for retirement scale, the second-order model was estimated for this scale, as shown in Table 3.
Table 3.
Fit indices for the financial preparation for retirement scale.
There was a need to refine the initial model by removing item 5 from the Future Expectation construct, which presented a factor load below 0.5 (Hair et al. 2019), and the addition of correlations between the errors that had theoretical meaning. Soon after, the fit indices were estimated for the unidimensional perceived financial well-being scale, shown in Table 4.
Table 4.
Fit indices for the perceived financial well-being scale.
For the perceived financial well-being scale, there was a need to refine the initial model of the constructs with the correlation between the errors backed by the theory. Fit indices were also estimated for the Risky Indebtedness Behavior, as shown in Table 5.
Table 5.
Fit indices for the Risky Indebtedness Behavior construct.
For the Risky Indebtedness Behavior scale, the initial model proved suitable, with no need for adjustments. Next, the graphical representation (Figure 2) of the frequency distribution of the responses for the three scales was carried out.

Figure 2.
Frequency Distribution of the Scales.
Soon after, the levels of Perceived Financial Well-Being, Risky Indebtedness Behavior, and Financial Preparation for Retirement were calculated according to the methodologies proposed by Abrantes Braga and Veludo de Oliveira (2019) and Vieira et al. (2022), shown in Table 6.
Table 6.
Mean, standard deviation, and classification of the scales.
The means for Perceived Financial Well-Being (3.1) and Financial Preparation for Retirement (2.5) indicate a high level of perceived financial well-being and a low level of financial preparation for retirement, according to the proposed classifications. On the financial preparation for retirement scale, more than 50% of the respondents obtained very low or low levels of financial preparation. However, the average (1.8) risky indebtedness behavior indicates that more than 75% of the respondents answered Disagree or Strongly Disagree regarding debt ownership, indicating that most respondents did not have much debt, debts above their income, overdue bills, or had borrowed money from someone. The means of the items that make up each scale may be found in Table A1 (Appendix A).
After identifying the levels of financial preparation for retirement, perceived financial well-being, and risky indebtedness behavior, we sought to validate the model integrated with the three scales presented in Table 7.
Table 7.
Fit indices for the model integrated with the three scales.
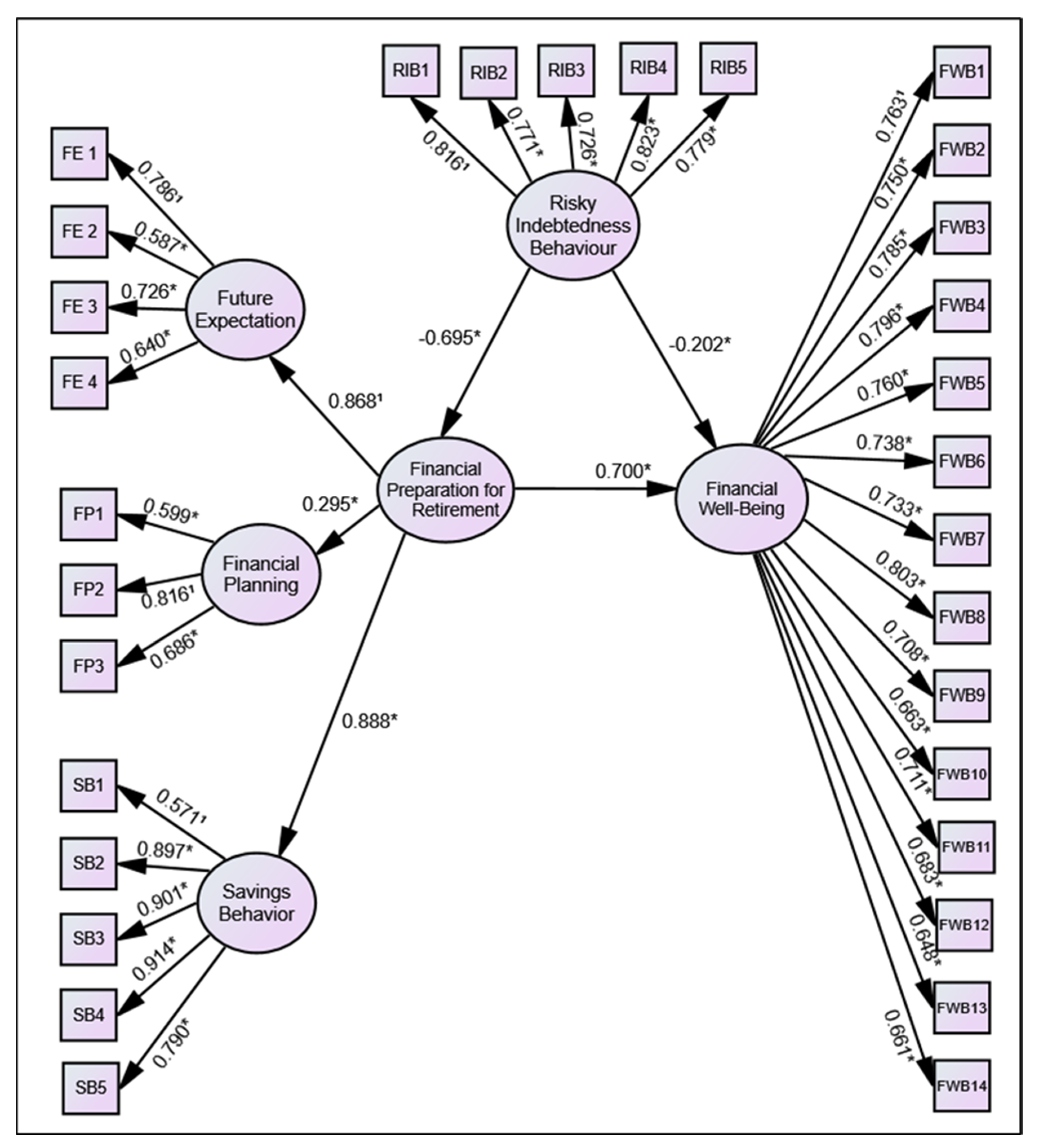
Finally, the proposed theoretical model was estimated (Figure 3). Thus, the improvement of the initial model occurred with the insertion of correlations between the errors of the variables that had theoretical meaning.
Figure 3.
Final model. Notes: * p < 0.01; 1 z-value not calculated, where the parameter was set to 1 due to model requirements. For simplicity, the correlations between the errors were not represented in the figure. A description of the items can be found in Appendix A.
One may observe in Figure 3 that we confirmed the three research hypotheses. Hypotheses H1 (−0.202) and H2 (−0.695) established that risky indebtedness behavior negatively impacts financial preparation for retirement and perceived financial well-being, denoting that debt affects the financial and life quality of an individual. This result was also identified by Van Dijk et al. (2022).
In turn, Hypothesis H3 (0.700) showed that financial preparation for retirement has a positive impact on perceived financial well-being, confirming that people who have financial planning, goals for the future, and save for retirement have a greater perception of financial well-being, corroborating the studies by Fan and Henager (2022) and Iramani and Lutfi (2021).
When analyzing the variables with the highest and lowest impacts on each construct of the study, we found that item RIB4 (I am often more indebted than my monthly income) was the one with the most significant impact on financial indebtedness behavior, while item RIB 3 (I often borrow money to pay my debts) had the lowest impact, denoting the lack of money to pay debts. Regarding financial preparation for retirement, we found that the item with the lowest impact was item SB1 (I feel capable of saving money to realize my dreams), while item SB4 (I save money regularly to achieve my long-term goals) had the most significant impact. Finally, for perceived financial well-being, we found that the item with the least influence on the construct was satisfaction with the application of money (FWB13), while the item with the most significant influence was financial security (FWB8).
5. Discussion
In the first hypothesis (H1), risky indebtedness behavior has a negative impact on the perception of financial well-being. This finding corroborates the theory of over-indebtedness addressed by Abrantes Braga and Veludo de Oliveira (2020), which indicates that the inappropriate accumulation of debts may negatively affect financial well-being and lead families to ruin (Van Dijk et al. 2022).
The second hypothesis (H2) indicated that the risky indebtedness behavior reduces the possibility of financial preparation for retirement, evidencing the need to keep control of expenses so that they do not impact future financial security. After all, a well-planned retirement may ensure an old age with more dignified conditions for survival and increased well-being.
According to Fan et al. (2022), the need for government programs that encourage saving for the future is evident. For example, research has identified an increase in the financial vulnerability of senior citizens who are closer to retirement; among the causes is the increase in the supply of credit and the interest rate that has made future senior citizens on the verge of retirement indebted and with little possibility of preparing for retirement (Lusardi et al. 2020). Thus, unless governments and the financial system are able to help senior citizens control and maintain adequate debt levels, it is unlikely that they will manage to retire with a financial situation that allows them to enjoy life.
Therefore, the lack of financial well-being, especially in old age, may bring a series of consequences, such as depression (Negash et al. 2021; Su et al. 2020), anxiety (Strömbäck et al. 2020), low self-esteem (Belbase et al. 2020; Hashmi et al. 2021), and an increase in the number of suicides (Adinkrah 2020), among other evils related to the low level of financial well-being.
The last hypothesis reinforces other studies that the higher the level of financial preparation for retirement, the higher the perception of financial well-being (Anvari Clark and Ansong 2022). These results corroborate the findings of Bressan et al. (2013), who reported that individuals who make financial investments for the future and prepare for retirement have a more considerable perception of well-being.
6. Practical Implications
Risky indebtedness behavior has a negative impact on the perception of financial well-being. Thus, the need to create standards and laws to support families in this situation is evident. For example, in Brazil, there has been a recent change in the legislation that addresses over-indebtedness, expanding the possibility of renegotiating debts with creditors so that, when there is more than one creditor, it is possible to renegotiate in batch, making a single payment, obeying the guarantee of human dignity and the preservation of an existential minimum for survival.
Another relevant issue for risky indebtedness behavior is the policy of granting automatic-paycheck-deduction loans, i.e., credit discounted on the payroll, which represents a low risk for financial institutions and is widely offered, especially to senior citizens and public servants. Due to the ease of obtainment, this product stimulates the excessive and often inappropriate use of credit, rendering it a source of additional income, generating financial setbacks in the medium and long term. The granting of the possibility of access to this type of credit to beneficiaries of social programs maintained by the State is another situation that increases the risk of over-indebtedness, given that beneficiary families access credit with payment installments corresponding to up to 40% of the monthly amount of the benefit (Ministry of Citizenship 2022). In other words, the possibility of a new cycle of indebted people is glimpsed in the country, mainly because the loan and the debt will remain active, plus a fine and interest in the case of non-payment if the beneficiary leaves the program. Financial scarcity was pointed out by Van Dijk et al. (2022) as the path to debt and, consequently, to the expansion of poverty.
This type of credit is of high interest to the financial system, given the very low risk due to the discount of the installment on the payroll; the responsibility for the definition of maximum allowable limits for this type of loan must be systematically analyzed by the regulatory bodies since the commitment of a large part of one’s income in the long term may lead to difficulties in sustaining basic expenses and significant losses of well-being (Van Dijk et al. 2022) due to the risk that the poor class, which is already financially vulnerable, will become even more exposed since the benefit directed to essential and minimum survival items will be partially compromised.
It is observed in the credit supply system that fragile analysis and concession systems are based mainly on individual income, individual credit history, and income guarantees, not adequately considering the expenses that the applicant already has to maintain their survival (Chopra and Mehta 2022; Ganbat et al. 2021), thus contributing to excessive indebtedness (Torres Filho and Borça 2008). Evidence points out that the acquisition of excess debt is responsible for bringing harmful effects on psychological health, impacting sleep, anxiety, self-esteem, depression (Adinkrah 2020; Gao et al. 2022), and satisfaction with life, being accentuated as the financial situation worsens (Van Dijk et al. 2022). According to Adinkrah (2020) and Rojas (2022), being in debt even increases the propensity to commit suicide, as it is a highly stressful situation for the individual (Xiao and Kim 2022) and has impacts on the quality of life and perception of well-being.
Finally, we emphasize the need for greater suitability and transparency in the credit supply. Particularly in countries with a low level of financial education, technical terms are often not easily understood. And this lack of capacity may lead to financial ruin (Van Dijk et al. 2022).
In this sense, Xiao and Kim (2022) mentioned the association between the ability to apply financial knowledge and the reduction of financial difficulties and demonstrated, for example, that when there is an agent to instruct and explain to their customers the implications of making the minimum payment of the credit card bill, the financial difficulties decrease. In addition, a lower education level also increases the possibility of an inadequate understanding of the costs and characteristics of the debts assumed, given that the higher the level of education of an individual, the more considerable their understanding of the financial market (Gathergood 2012).
The risky indebtedness behavior also reduces the possibility of financial preparation for retirement. According to Fan et al. (2022), the need for government programs that encourage saving for the future is evident. For example, research has identified an increase in the financial vulnerability of senior citizens who are closer to retirement; among the causes is the increase in the supply of credit and the interest rate that has made future senior citizens on the verge of retirement indebted and with little possibility of preparing for retirement (Lusardi et al. 2020). Thus, unless governments and the financial system are able to help senior citizens control and maintain adequate debt levels, it is unlikely that they will manage to retire with a financial situation that allows them to enjoy life.
Therefore, the lack of financial well-being, especially in old age, may bring a series of consequences, such as depression (Negash et al. 2021; Su et al. 2020), anxiety (Strömbäck et al. 2020), low self-esteem (Belbase et al. 2020; Hashmi et al. 2021), and an increase in the number of suicides (Adinkrah 2020), among other evils related to the low level of financial well-being.
Developing in the population the culture of preparing and saving for retirement implies important social changes, given that the burden on the State decreases. This is because a large part of the population already has the State as the primary welfare provider, especially in the classes with lower economic power, whose income comes from the public social security system (Comelli 2021). Thus, in scenarios with little or no financial preparation for retirement, it is relevant to carry out campaigns to encourage financial education (Lusardi and Mitchell 2010), aiming to insert a culture within society (Clark et al. 2019; D’Agostino et al. 2021), especially in groups with lower levels of education and income.
7. Final Considerations
When comparing the changes since the global financial crisis of 2007/2008 to the global COVID-19 pandemic, it was observed that there have been many advances in the discussion of what would be the appropriate levels of indebtedness and credit taking; however, the topic still needs to be better delineated and actually put into practice. Predicting these situations may bring economic and social benefits (Kristjanpoller et al. 2022).
Considering the results presented, the importance of building healthy financial life histories based on guidance and knowledge is reinforced. As such, one should think that, first of all, there must be an education for this, and that is where public policies on education and financial guidance come into place that can guarantee citizens greater confidence and autonomy over their financial choices.
As for the financial preparation for retirement, especially due to its evidenced significance, special attention should be directed to it since there is a known increase in the elderly population (UN 2019), and citizen support tools urgently need to be delineated to ensure greater future financial tranquility. Countries that offer good conditions and guarantees of social rights, such as European countries, demonstrate more homogeneous standards of financial well-being and continuous improvement in the quality of life of the population (D’Agostino et al. 2021) and economic benefits in retirement plans (Clark et al. 2019). Thus, public policy thinkers should reflect on how the country may contribute to the proper management of income and debts, guiding toward good financial preparation for retirement.
As a natural/logical flow, the consequences of indebtedness and preparation for retirement are linked and impact financial well-being, translating the result of the set of actions taken by individuals in the short, medium, and long term. And thinking long-term is important since inadequate short-term decision-making actions generally tend to culminate in financial worsening (Van Dijk et al. 2022). Thus, the lower the debt ratios and the greater the financial preparation for retirement, the greater the perception of financial well-being will be, contributing to overall satisfaction with life.
Future studies that historically assess changes in credit granting standards and their effects on the three elements identified in this study (indebtedness, preparation for retirement, and financial well-being) are promising. Another path is to identify the role of financial literacy as an antecedent of these dimensions, considering samples with more vulnerable individuals relative to indebtedness to identify more direct actions for public policies in this population. Massively studying over-indebted samples may also contribute to the construction of better protective measures. Studies that evaluate separate active and passive risk indebtedness behaviors are also promising. From the model proposed herein, an agenda for future research is also opened since the model may be replicated in other countries and with different audiences and evaluated in specific population profiles.
Author Contributions
Conceptualization, K.M.V., T.K.M. and A.M.H.M.; methodology, K.M.V. and T.K.M.; software, K.M.V. and T.K.M.; formal analysis, K.M.V., T.K.M. and A.M.H.M.; investigation, K.M.V., T.K.M. and A.M.H.M.; data curation, K.M.V.; writing—original draft preparation, K.M.V., T.K.M. and A.M.H.M.; writing—review and editing, K.M.V., T.K.M. and A.M.H.M.; project administration, K.M.V.; funding acquisition, K.M.V. All authors have read and agreed to the published version of the manuscript.
Funding
This research was funded by the Research Support Foundation of the State of Rio Grande do Sul (FAPERGS), grant number 21/2551-0002134-9.
Institutional Review Board Statement
The study was conducted in accordance with the Declaration of Helsinki and was approved by the Ethics Committee of the Federal University of Santa Maria (protocol code 53589721.5.0000.5346 approved on 1 February 2022).
Informed Consent Statement
Informed consent was obtained from all subjects involved in the study.
Data Availability Statement
The data presented in this study are available on request from the corresponding author.
Conflicts of Interest
The authors declare no conflict of interest.
Correction Statement
Due to an error by the Editorial Office, the Institutional Review Board Statement and Informed Consent Statement were not included in the originally published version of this article. These have now been added accordingly.
Appendix A
Table A1.
Questions used in the research.
Table A1.
Questions used in the research.
| Code | Item |
|---|---|
| FE1 | I believe I’m saving enough to secure the standard of living I want in retirement. |
| FE2 | I feel that I will achieve the financial goals I set for myself. |
| FE3 | I feel able to save enough money to last me until the end of my life. |
| FE4 | I feel that I will be financially secure until the end of my life. |
| FE5 | I think a lot about future finances. |
| FP1 | I often compare my current financial position with the financial position I would like to have in retirement. |
| FP2 | I think about the financial issues of retired people. |
| FP3 | I often talk to my family about financial issues for retired people. |
| SB1 | I feel able to save money to make my dreams come true. |
| SB2 | I save part of the money I receive monthly for a future need. |
| SB3 | I save part of my income every month. |
| SB4 | I save money regularly to achieve long-term financial goals. |
| SB5 | I start saving more when I get a pay raise. |
| FWB1 | I have the money I need. |
| FWB2 | I feel that my financial life is under control. |
| FWB3 | My financial situation makes me calm. |
| FWB4 | My resources are sufficient for my lifestyle. |
| FWB5 | I am able to cover expenses for a vacation trip. |
| FWB6 | I have enough money to invest in my leisure. |
| FWB7 | My financial situation allows me to have a comfortable life. |
| FWB8 | I feel financially secure. |
| FWB9 | My financial situation allows me to have the things I like. |
| FWB10 | My finances allow me to enjoy life. |
| FWB11 | My money is enough to satisfy my everyday needs. |
| FWB12 | I feel satisfied with the way I manage my everyday finances. |
| FWB13 | I feel satisfied with the way I spend my money. |
| FWB14 | I feel satisfied with my financial decisions. |
| RIB1 | I am often in debt to much more than I can pay. |
| RIB2 | I often have to pay fines (or interest) for paying overdue bills. |
| RIB 3 | I often borrow money to pay my debts. |
| RIB 4 | I am often more in debt than my monthly income. |
| RIB 5 | My debts damage my life goals, such as saving money, investing in education, or buying my own home. |
References
- Abrantes Braga, Farah Diba M. A., and Tania Veludo de Oliveira. 2019. Development and validation of financial well-being related scales. International Journal of Bank Marketing 37: 1025–40. [Google Scholar] [CrossRef]
- Abrantes Braga, Farah Diba M. A., and Tânia Veludo de Oliveira. 2020. Help me, I can’t afford it! Antecedents and consequence of risky indebtedness behaviour. European Journal of Marketing 54: 2223–44. [Google Scholar] [CrossRef]
- Adinkrah, Mensah. 2020. Characteristics of elderly suicides in Ghana. OMEGA-Journal of Death and Dying 82: 3–24. [Google Scholar] [CrossRef] [PubMed]
- Anvari Clark, Jeffrey, and David Ansong. 2022. Predicting financial well-being using the financial capability perspective: The roles of financial shocks, income volatility, financial products, and savings behaviors. Journal of Family and Economic Issues 43: 730–43. [Google Scholar] [CrossRef]
- Azma, Nurul, Mahfuzur Rahman, Adewale Abideen Adeyemi, and Muhammad Khalilur Rahman. 2019. Propensity toward indebtedness: Evidence from Malaysia. Review of Behavioral Finance 11: 188–200. [Google Scholar] [CrossRef]
- Barbabella, Francesco, Eralba Cela, Marco Socci, Davide Lucantoni, Marina Zannella, and Andrea Principi. 2022. Active ageing in Italy: A systematic review of national and regional policies. International Journal of Environmental Research and Public Health 19: 600. [Google Scholar] [CrossRef]
- Belbase, Anek, Geoffrey T. Sanzenbacher, and Abigail N. Walters. 2020. Dementia, help with financial management, and financial well-being. Journal of Aging & Social Policy 32: 242–59. [Google Scholar] [CrossRef]
- Blázquez, Maite, Santiago Budría, and Ana I. Moro-Egido. 2020. Over-indebtedness and age: The effects on individual health. Journal of Behavioral and Experimental Economics 87: 101575. [Google Scholar] [CrossRef]
- Boto García, David, Alessandro Bucciol, and Martina Manfrè. 2022. The role of financial socialization and self-control on saving habits. Journal of Behavioral and Experimental Economics 100: 101903. [Google Scholar] [CrossRef]
- Brazil. 2021. Law n. 14.181, 1 July 2021. Amends Law n. 8078, of 11 September 1990 (Consumer Protection Code), and Law N. 10,741, of 1 October 2003 (Statute for the Elderly), to Improve the Discipline of Consumer Credit and Provide for the Prevention and Treatment of Over-Indebtedness. Brasilia DF. Available online: http://www.planalto.gov.br/ccivil_03/_ato2019-2022/2021/lei/L14181.htmsuperdidamento (accessed on 12 June 2023).
- Brazilian Institute of Geography and Statistics. 2020. Projections and estimates of the population of Brazil and the Federation Units. Available online: https://www.ibge.gov.br/apps/populacao/projecao/index.html (accessed on 5 December 2023).
- Bressan, Maria Alice Lopes Coelho, Simone Caldas Tavares Mafra, Lucia Helena de Freitas Pinho França, Mônica Santos de Souza Melo, and Maria das Dôres Saraiva de Loretto. 2013. Bem-estar na aposentadoria: O que isto significa para os servidores públicos federais? Revista Brasileira De Geriatria E Gerontologia 16: 259–72. [Google Scholar] [CrossRef]
- Brüggen, Elizabeth C., Jens Hogreve, Maria Holmund, Sertan Kabadayi, and Martin Löfgren. 2017. Financial well-being: A conceptualization and research agenda. Journal of Business Research 79: 228–37. [Google Scholar] [CrossRef]
- Byrne, Barbara M. 2010. Structural Equation Modeling with Amos: Basic Concepts, Applications, and Programming. New York: Routledge. [Google Scholar]
- CFPB (Consumer Financial Protection Bureau). 2015. Financial Well-Being: The Goal of Financial Education; Washington, DC: Consumer Financial Protection Bureau. Available online: https://www.consumerfinance.gov/data-research/research-reports/financial-well-being/ (accessed on 15 September 2023).
- Chan, Michael C. H., Edwin K. H. Chung, and Dannii Y. Yeung. 2021. Attitudes toward retirement drive the effects of retirement preparation on psychological and physical well-being of Hong Kong Chinese retirees over time. The International Journal of Aging and Human Development 93: 584–600. [Google Scholar] [CrossRef] [PubMed]
- Chopra, Monika, and Chhavi Mehta. 2022. Is the COVID-19 pandemic more contagious for the Asian stock markets? A comparison with the Asian financial, the US subprime and the Eurozone debt crisis. Journal of Asian Economics 79: 101450. [Google Scholar] [CrossRef] [PubMed]
- Clark, Robert L., Robert G. Hammond, and David Vanderweide. 2019. Navigating complex financial decisions at retirement: Evidence from annuity choices in public sector pensions. Journal of Pension Economics & Finance 18: 594–611. [Google Scholar] [CrossRef]
- Collins, J. Michael, and Carly Urban. 2021. Measuring financial well-being over the lifecourse. In Financial Literacy and Responsible Finance in the FinTech Era. Oxfordshire: Routledge, pp. 45–63. [Google Scholar] [CrossRef]
- Comelli, Martino. 2021. The impact of welfare on household debt. Sociological Spectrum 41: 154–76. [Google Scholar] [CrossRef]
- D’Agostino, Antonella, Monica Rosciano, and Maria Grazia Starita. 2021. Measuring financial well-being in Europe using a fuzzy set approach. International Journal of Bank Marketing 39: 48–68. [Google Scholar] [CrossRef]
- Danisman, Gamze Ozturk, Oguz Ersan, and Ender Demir. 2020. Economic policy uncertainty and bank credit growth: Evidence from European banks. Journal of Multinational Financial Management 57: 100653. [Google Scholar] [CrossRef]
- De Bruijn, Ernst-Jan, and Gerrit Antonides. 2020. Determinants of financial worry and rumination. Journal of Economic Psychology 76: 102233. [Google Scholar] [CrossRef]
- De Souza, Bruna Osvald, and Cleide Fátima Moretto. 2014. Entre a razão e a emoção: A tomada de crédito consignado pelos idosos. Revista Brasileira de Ciências do Envelhecimento Humano 11. [Google Scholar] [CrossRef]
- Ekerdt, David J., Karl Kosloski, and Stanley DeViney. 2000. The normative anticipation of retirement by older workers. Research on Aging 22: 3–22. [Google Scholar] [CrossRef]
- Fan, Lu, and Robin Henager. 2022. A structural determinants framework for financial well-being. Journal of Family and Economic Issues 43: 415–28. [Google Scholar] [CrossRef] [PubMed]
- Fan, Lu, Richard Stebbins, and Kyoung Tae Kim. 2022. Skint: Retirement? Financial hardship and retirement planning behaviors. Journal of Family and Economic Issues 43: 354–67. [Google Scholar] [CrossRef] [PubMed]
- Ferreira, Mario B., Filipa de Almeida, Jerônimo C. Soro, Márcia Maurer Herter, Diego Costa Pinto, and Carla Sofia Silva. 2021. On the relation between over-indebtedness and well-being: An analysis of the mechanisms influencing health, sleep, life satisfaction, and emotional well-being. Frontiers in Psychology 12: 591875. [Google Scholar] [CrossRef] [PubMed]
- Fornell, Claes, and David F. Larcker. 1981. Structural equation models with unobservable variables and measurement error: Algebra and statistics. Journal of Marketing Research 18: 382–88. [Google Scholar] [CrossRef]
- Foster, Liam, Mark Tomlinson, and Alan Walker. 2019. Older people and Social Quality–what difference does income make. Ageing & Society 39: 2351–76. [Google Scholar] [CrossRef]
- Ganbat, Mandukhai, Erdenebileg Batbaatar, Ganzul Bazarragchaa, Togtuunaa Ider, Enkhjargalan Gantumur, Lkhamsuren Dashkhorol, Khosgarig Altantsatsralt, Mandakhbayar Nemekh, Erdenebaatar Dashdondog, and Oyun-Erdene Namsrai. 2021. Effect of psychological factors on credit risk: A case study of the microlending service in Mongolia. Behavioral Sciences 11: 47. [Google Scholar] [CrossRef]
- Gao, Jiamin, Hongwei Hu, and Haotian He. 2022. Household indebtedness and depressive symptoms among older adults in China: The moderating role of social network and anticipated support. Journal of Affective Disorders 298: 173–81. [Google Scholar] [CrossRef]
- Gathergood, John. 2012. Self-control, financial literacy and consumer over-indebtedness. Journal of Economic Psychology 3: 590–602. [Google Scholar] [CrossRef]
- Hair, Joseph F., William C. Black, Barry J. Babin, and Rolph E. Anderson. 2019. Multivariate Data Analysis. Hoboken: Pearson Education Limited. [Google Scholar]
- Han, Jihyung, Daekyun Ko, and Hyuncha Choe. 2019. Classifying retirement preparation planners and doers: A multi-country study. Sustainability 11: 2815. [Google Scholar] [CrossRef]
- Hansson, Isabelle, Sandra Buratti, Boo Johansson, and Anne Ingeborg Berg. 2019. Beyond health and economy: Resource interactions in retirement adjustment. Aging & Mental Health 23: 1546–54. [Google Scholar] [CrossRef]
- Hashmi, Fatima, Hira Aftab, José Moleiro Martins, Mário Nuno Mata, Hamza Ahmad Qureshi, António Abreu, and Pedro Neves Mata. 2021. The role of self-esteem, optimism, deliberative thinking and self-control in shaping the financial behavior and financial well-being of young adults. PLoS ONE 16: e0256649. [Google Scholar] [CrossRef] [PubMed]
- Herrador Alcaide, Teresa C., Montserrat Hernández-Solís, and Gabriela Topa. 2021. A model for personal financial planning towards retirement. Journal of Business Economics and Management 22: 482–502. [Google Scholar] [CrossRef]
- Hooper, Daire, Joseph Coughlan, and Michael R. Mullen. 2008. Structural Equation Modelling: Guidelines for Determining Model Fit. Electronic Journal of Business Research Methods 6: 53–60. [Google Scholar]
- Hsieh, Chang-Ming. 2001. Correlates of financial satisfaction. The International Journal of Aging and Human Development 52: 135–53. [Google Scholar] [CrossRef] [PubMed]
- Hu, Litze, and Peter M. Bentler. 1999. Cutoff criteria for fit indexes in covariance structure analysis: Conventional criteria versus new alternatives. Structural Equation Modeling: A Multidisciplinary Journal 6: 1–55. [Google Scholar] [CrossRef]
- Iramani, Rr, and Lutfi Lutfi. 2021. An integrated model of financial well-being: The role of financial behavior. Accounting 7: 691–700. [Google Scholar] [CrossRef]
- Issac, Thomas Gregor, Abhishek Ramesh, Shiv Shanker Reddy, Palanimuthu T. Sivakumar, Channaveerachari Naveen Kumar, and Suresh Bada Math. 2021. Maintenance and Welfare of Parents and Senior Citizens Act 2007: A critical appraisal. Indian Journal of Psychological Medicine 43 Suppl. S5: S107–12. [Google Scholar] [CrossRef]
- James, Bryan D., Patricia A. Boyle, Jarred S. Bennett, and David A. Bennett. 2012. The impact of health and financial literacy on decision making in community-based older adults. Gerontology 58: 531–39. [Google Scholar] [CrossRef]
- Kim, Jong Jin. 2020. A study on influence of economic preparation for later life after retirement. The Journal of Asian Finance, Economics and Business 7: 279–90. [Google Scholar] [CrossRef]
- Kline, Rex B. 2016. Principles and Practice of Structural Equation Modeling. New York: Guilford Publications. [Google Scholar]
- Kristjanpoller, Werner, Nicole Astudillo, and Josephine E. Olson. 2022. An empirical application of a hybrid ANFIS model to predict household over-indebtedness. Neural Computing and Applications 34: 17343–53. [Google Scholar] [CrossRef]
- Leandro, Julio Cesar, and Delane Botelho. 2022. Consumer over-indebtedness: A review and future research agenda. Journal of Business Research 145: 535–51. [Google Scholar] [CrossRef]
- Lusardi, Annamaria, and Olivia S. Mitchell. 2007. Financial literacy and retirement preparedness: Evidence and implications for financial education: The problems are serious, and remedies are not simple. Business Economics 42: 35–44. [Google Scholar] [CrossRef]
- Lusardi, Annamaria, and Olivia S. Mitchell. 2010. Implications for retirement wellbeing of financial literacy and planning. Pension Research Council WP 26. [Google Scholar] [CrossRef]
- Lusardi, Annamaria, and Olivia S. Mitchell. 2014. The economic importance of financial literacy: Theory and evidence. American Economic Journal: Journal of Economic Literature 52: 5–44. [Google Scholar] [CrossRef] [PubMed]
- Lusardi, Annamaria, and Peter Tufano. 2015. Debt literacy, financial experiences, and overindebtedness. Journal of Pension Economics & Finance 14: 332–68. [Google Scholar] [CrossRef]
- Lusardi, Annamaria, Olivia S. Mitchell, and Noemi Oggero. 2020. Debt and financial vulnerability on the verge of retirement. Journal of Money, Credit and Banking 52: 1005–34. [Google Scholar] [CrossRef]
- Marques, Guilherme de Oliveira Lima Cagliari, and Allyson Rafael de Almeida Gois. 2022. Explorando os Determinantes do Bem-Estar Financeiro no Brasil. Revista de Economia Mackenzie 19: 191–215. [Google Scholar] [CrossRef]
- Marques, Rosa Maria, and Alain Euzéby. 2005. Um regime único de aposentadoria no Brasil: Pontos para reflexão. Nova Economia 15: 11–29. [Google Scholar] [CrossRef][Green Version]
- Ministry of Citizenship. 2022. Ordinance MC nº 816, of 26 September 2022. Establishes Operational Procedures for Carrying Out Consignment in Benefits of the Auxílio Brasil Program, Related to Personal Loans, according to Decree nº 11,170, of 11 August 2022. Brasília, DF. Available online: https://in.gov.br/en/web/dou/-/portaria-mc-n-816-de-26-de-setembro-de-2022-432183292 (accessed on 15 July 2023).
- Mitchell, Terence R., and Amy E. Mickel. 1999. The meaning of money: An individual-difference perspective. Academy of Management Review 24: 568–78. [Google Scholar] [CrossRef]
- National Confederation of Trade in Goods, Services and Tourism. 2022. Consumer Indebtedness and Default Survey (PEIC). August. Available online: https://www.portaldocomercio.org.br/publicacoes/pesquisa-de-endividamento-e-inadimplencia-do-consumidor-peic-agosto-de-2022/439801 (accessed on 28 July 2023).
- Negash, Sarah, Nadja Kartschmit, Rafael T. Mikolajczyk, Stefan Watzke, Paula Mayara Matos Fialho, Claudia R. Pischke, Heide Busse, Stefanie M. Helmer, Christiane Stock, Hajo Zeeb, and et al. 2021. Worsened financial situation during the COVID-19 pandemic was associated with depressive symptomatology among university students in Germany: Results of the COVID-19 international student well-being study. Frontiers in Psychiatry 12: 743158. [Google Scholar] [CrossRef] [PubMed]
- Niţoi, Mihai, Dorina Clichici, Cristina Zeldea, Maria Miruna Pochea, and Cecilia Ciocîrlan. 2022. Bunăstarea financiară și alfabetizarea financiară în România (Financial Well-Being and Financial Literacy in Romania). Institutul de Economie Mondială Working Paper. Available online: https://ssrn.com/abstract=4077941 (accessed on 17 July 2023).
- Niu, Geng, Yang Zhou, and Hongwu Gan. 2020. Financial literacy and retirement preparation in China. Pacific-Basin Finance Journal 59: 101262. [Google Scholar] [CrossRef]
- Norvilitis, Jill M., Michelle M. Merwin, Timothy M. Osberg, Patricia V. Roehling, Paul Young, and Michele M. Kamas. 2006. Personality factors, money attitudes, financial knowledge, and credit-card debt in college students. Journal of Applied Social Psychology 36: 1395–413. [Google Scholar] [CrossRef]
- OECD (Organization for Economic Co-operation and Development). 2016. Household A Accounts—Household Savings Forecast—OECD Data. The OECD. Available online: https://data.oecd.org/hha/household-savings-forecast.htm (accessed on 15 July 2023).
- Ponchio, Mateus Canniatti, Rafaela Almeida Cordeiro, and Virginia Nicolau Gonçalves. 2019. Personal factors as antecedents of perceived financial well-being: Evidence from Brazil. International Journal of Bank Marketing 37: 1004–24. [Google Scholar] [CrossRef]
- Rojas, Yerko. 2022. Financial indebtedness and suicide: A 1-year follow-up study of a population registered at the Swedish Enforcement Authority. International Journal of Social Psychiatry 68: 1445–53. [Google Scholar] [CrossRef] [PubMed]
- Santos, Rafaela Aires Tavares, Waldecy Rodrigues, and Joel Isaac Hernandez Lanza. 2021. Impactos da educação financeira na redução da vulnerabilidade econômica de idosos de baixa renda. Revista Brasileira de Gestão e Desenvolvimento Regional 17: 214–27. [Google Scholar] [CrossRef]
- SERASA Experian. 2022. Map of Default and Debt Renegotiation in Brazil. Available online: https://www.serasa.com.br/assets/cms/2022/MKTECS-965-Mapa-da-inadimplencia-JUNHO.pdf (accessed on 10 July 2023).
- Souza, Laudiane B. C. de, Márcia C. C. Leal, Adriana F. B. Bezerra, Isabella C. L. Silva, Leandro C. G. de Souza, and Antônio C. G. do Espírito Santo. 2020. Elderly retirement postponement factors: An integrative literature review. Ciência & Saúde Coletiva 25: 3889–900. [Google Scholar] [CrossRef]
- Strömbäck, Camilla, Kenny Skagerlund, Daniel Västfjäll, and Gustav Tinghög. 2020. Subjective self-control but not objective measures of executive functions predicts financial behavior and well-being. Journal of Behavioral and Experimental Finance 27: 100339. [Google Scholar] [CrossRef]
- Su, Dai, Zhifang Chen, Jingjing Chang, Guangwen Gong, Dandan Guo, Min Tan, Yunfan Zhang, Yanchen Liu, Xinlan Chen, Xinlin Chen, and et al. 2020. Effect of social participation on the physical functioning and depression of empty-nest elderly in China: Evidence from the China Health and Retirement Longitudinal Survey (CHARLS). International Journal of Environmental Research and Public Health 17: 9438. [Google Scholar] [CrossRef]
- Tambellini, Elisa. 2023. Exploring the relationship between working history, retirement transition and women’s life satisfaction. Ageing & Society 43: 1754–83. [Google Scholar] [CrossRef]
- Torres Filho, Ernani Torres, and Gilberto Rodrigues Borça, Jr. 2008. Analyzing subprime crisis. Revista do BNDES 15: 129–59. [Google Scholar]
- UN (United Nations). 2019. Aging. United Nations—ONU Portugal. Available online: https://unric.org/pt/envelhecimento/ (accessed on 17 July 2023).
- Van Dijk, Wilco W., Minou M.B. van der Werf, and Lotte F. van Dillen. 2022. The psychological inventory of financial scarcity (PIFS): A psychometric evaluation. Journal of Behavioral and Experimental Economics 101: 101939. [Google Scholar] [CrossRef]
- Vieira, Kelmara Mendes, Taiane Keila Matheis, Aureliano Angel Bressan, Ani Caroline Grigion Potrich, Leander Luiz Klein, and Tamara Otilia Amaral Rosenblum. 2023. Construction and validation of a perceived financial well-being scale (PFWBS). International Journal of Bank Marketing 41: 179–209. [Google Scholar] [CrossRef]
- Vieira, Kelmara Mendes, Tamara Otilia Amaral Rosenblum, and Taiane Keila Matheis. 2022. And tomorrow, how will it be? Developing a Financial Preparation for Retirement Scale (FPRS). Journal of Behavioral and Experimental Finance 35: 100709. [Google Scholar] [CrossRef]
- Vitt, Lois A. 2004. Consumers financial decisions and the psychology of values. Journal of Financial Services Professionals, 67–77. Available online: https://papers.ssrn.com/abstract=1856318 (accessed on 23 July 2023).
- Xiao, Jing Jian, and Kyoung Tae Kim. 2022. The able worry more? Debt delinquency, financial capability, and financial stress. Journal of Family and Economic Issues 43: 138–52. [Google Scholar] [CrossRef]
- Zaniboni, Sara, Guido Sarchielli, and Franco Fraccaroli. 2010. How are psychosocial factors related to retirement intentions? International Journal of Manpower 31: 271–85. [Google Scholar] [CrossRef]
Disclaimer/Publisher’s Note: The statements, opinions and data contained in all publications are solely those of the individual author(s) and contributor(s) and not of MDPI and/or the editor(s). MDPI and/or the editor(s) disclaim responsibility for any injury to people or property resulting from any ideas, methods, instructions or products referred to in the content. |
© 2023 by the authors. Licensee MDPI, Basel, Switzerland. This article is an open access article distributed under the terms and conditions of the Creative Commons Attribution (CC BY) license (https://creativecommons.org/licenses/by/4.0/).



