Abstract
The paper presents an overview of the traditional methods to obtain wind parameters such as wind speed, wind direction and air density. After analyzing wind turbines’ arrangements and communication characteristics and the correlation of operation data between wind turbines, the paper proposes a novel recombination-sensing method route of “measuring–correlating–sharing–predicting–verifying” (MCSPV) and explores its feasibility. The analysis undertaken in the paper shows that the wind speed and wind direction instrument fixed on the wind turbine nacelle is simple and economical. However, it performs in-process measurement, which restricts the control optimization of wind turbines. The light detection and ranging (LIDAR) technology which is accurate and fast, ensures an early and super short-time sensing of wind speed and wind direction but it is costly. The wind parameter predictive perception method can predict wind speed and wind power at multiple time scales statistically, but it has limited significance for the control of the action of wind turbines. None of the traditional wind parameter-sensing methods have ever succeeded in air density sensing. The MCSPV recombination sensing method is feasible, both theoretically and in engineering, for realizing the efficient and accurate sensing and obtaining of such parameters as wind speed, wind direction and air density aimed at the control of wind turbines.
1. Introduction
Owing to its huge reserves, renewability, wide distribution and environmental friendliness, wind power has become the most valuable clean energy source [1,2]. With the continuing development of wind power technology, the efficient utilization of wind power and intelligent operation of wind turbines have become a research hotspot in the field of wind power generation [3]. The accurate sensing of wind speed not only helps to track the maximum wind power in wind turbine power generation but also provides reliable parameters for the pitch control of wind turbines, which is significant in lowering the fatigue load and ultimate load of wind turbines [4,5,6]. Obtaining accurate wind direction reduces the malfunction times of the yaw system of wind turbines, improves the wind power capture efficiency, ensures the operation security of wind turbines and prolongs the turbine life [7,8,9]. As a major factor determining the actual power curve of wind turbines, air density is of great significance to the control performance optimization of the wind turbine power generation [10,11,12]. Therefore, accurate, comprehensive, efficient and cost-effective wind parameter sensing not only promotes the economic efficiency of the wind farm but also improves the operational security and control performance of wind turbines.
The intrinsic nature of wind power, including its stochastic fluctuation, intermittency and vector variability remains a major challenge for control optimization and grid connection in wind power generation [13]. Theoretically, to predict wind speed, wind direction and air density in advance can provide a technical solution to this problem. Wind parameter prediction not only lowers the risks of the wind power generation system due to wind power uncertainty, but also increases the wind power generation efficiency by enhancing wind power utilization and promotes the control performance of wind turbines [14]. Wind parameter prediction on the scale of minutes can help to achieve yaw anticipation, variable pitch and feedforward control over power generation. Wind parameter prediction on the scale of hours or days can provide guidance for wind farm output power prediction and grid connection scheduling. Apparently, accurate and efficient wind parameter sensing prediction technology is of great significance and has engineering value for the intelligent control optimization and grid connection scheduling of wind turbines.
The paper summarizes the current wind parameter sensing methods from two aspects which include the measurement awareness and the predictive perception of wind parameters. The paper discusses the features and limitations of the traditional wind parameter-sensing methods from the perspectives of comprehensiveness, accuracy and economic efficiency. The paper proposes the technical approach of a novel “measuring–correlating–sharing–predicting–verifying” (MCSPV) recombination-sensing method of data-sharing wind turbine groups and treats some critical problems which need to be solved, providing reference for the future development of wind parameter sensing technology.
2. Traditional Wind Parameters Sensing Methods Overview
There are various wind parameters involved in the operating process of wind farms, including wind speed, wind direction, air density, temperature, atmospheric pressure, and altitude. Among them, wind speed, wind direction and air density have direct influences on the wind power captured and the economic efficiency of wind farms. Accurate wind parameter sensing is a research hotspot in the field of wind power generation. There are currently two technical approaches: (i) the measurement awareness; and (ii) the predictive perception. Measurement awareness approaches take two major forms—measurement by wind speed and wind direction instruments, and light detection and ranging (LIDAR) sensing.
2.1. Measurement Awareness Method of Wind Parameters
2.1.1. Measurement Awareness of Wind Parameters by Wind Speed and Wind Direction Instrument Fixed on Wind Turbine Nacelle
In terms of the working principle, there are two types of wind speed and wind direction instruments fixed on the wind turbine nacelle: the mechanical and ultrasonic. The mechanical type is generally made up of a wind direction indicator and a wind-cup wind speed instrument, as shown in Figure 1a. To measure the wind speed, a low-inertia wind cup is used as the sensing part and when driven by horizontal wind, the wind cup starts to spin and the wind speed can be obtained by a Howell magneto sensor [15]. To measure the wind direction, a low-inertia wind direction part spins with the wind which drives the wind direction disk at the lower end of the spindle and real-time wind direction can be determined by the signal generator. Simple in structure and low in price, the mechanical spinning wind speed and wind direction instrument is currently a major tool used for the measurement of wind speed and wind direction in wind farms. However, due to its relatively low accuracy and inertial delay in mechanical structure, it does not work for a low wind speed (breeze) and can only be used to measure high wind speeds. This type of instrument is susceptible to wear and tear, sand wind, frost, rain and snow. Moreover, it has a short lifespan.
Figure 1.
Representation of wind speed and direction instrument fixed on wind turbine nacelle. (a) The ultrasonic type of instrument; (b) the mechanical type of instrument.
The ultrasonic wind speed and wind direction instrument measures wind speed by the ultrasonic time-difference method. Ultrasonic waves in wind farms travel under the influence of wind speed, so by monitoring the returned values of the ultrasonic wave from different angles, accurate wind speed and wind direction can be obtained. The ultrasonic type is very accurate (its error being less than 1 m/s), and it can be used to measure the instant fluctuating wind speed. This type of instrument is spared the defects of the traditional mechanical type, but due to its high cost and vulnerability to severe weather, it has only found partial applications in field use.
The wind parameter-sensing technology based on a wind speed and wind direction instrument fixed on a wind turbine nacelle is simple and reliable, and provides real-time data regardless of the complex wake effect between wind turbines inside the wind farm and the turbulence effect due to complex terrain. However, due to its low accuracy and measurement delay, the wind speed and wind direction instrument hinders further enhancement of the wind power generator in its pitch, power generation, and yaw control performance. For the pitch control of wind turbines, a relatively large error occurs in the pitch angle control due to the low accuracy in wind speed measuring, thus increasing the fatigue load and limiting the load of wind turbines. For the power generation control of wind turbines, measurement awareness technology by the wind speed and wind direction instrument fixed on the wind turbine nacelle does not provide the air density parameter. Under the effect of measuring accuracy of the wind speed, the wind power generation system cannot fulfill the maximum wind power tracking and the wind power utilization remains to be raised. Besides, the accuracy and time delay of the measured value of the wind direction cannot give accurate yaw guidance for the yaw system, thus compromising the operating effectiveness of the yaw system and the operating security of wind turbines.
2.1.2. Wind Parameter-Sensing Based on Light Detection and Ranging (LIDAR) Fixed on Wind Turbine Nacelle
The traditional wind speed and wind direction instrument is not accurate enough and is susceptible to sand, wind, rain and snow. It does not measure all parameters and cannot provide predictive information in advance. To overcome these defects, many researchers in recent years have been trying to apply LIDAR technology to wind parameter sensing of wind turbines [16,17,18,19,20,21,22]. It is a remote sensing technology of measuring wind speed and wind direction via the light wave signals of detecting laser and detected object. The laser radar is installed on the wind turbine nacelle, aligned with the turbine shaft, as shown in Figure 2.
Figure 2.
Wind measurement diagram of light detection and ranging (LIDAR) instrument fixed on wind turbine nacelle. (a) Diagram of installation of the LIDAR; (b) wind measuring principle of the LIDAR.
As shown in Figure 2b when the turbine motor rotates, the LIDAR scans the upstream area of a wind field on the rotator plane wedge with an angle of 15 degrees. The scanning occurs 50 to 100 m in front of the wind turbine vane, forming a half cone-shaped area with a 30-degree angle and a radius of 2/3 the vane. Based on the fixed position and azimuthal angle of the LIDAR, the recorded information of wind speed and wind direction is calculated by the rotating wedge-shaped scanner of the LIDAR [17]. The technology has proved effective in wind parameter measuring and can provide predictive data of wind speed (within 50 to 100 m ahead of the wind turbine) and wind direction (no longer than 10 s) [18].
Due to its working principle, the LIDAR fixed on a wind turbine nacelle cannot be used to measure air density. It has a high sensing accuracy, with its wind speed measuring error being no more than 3% [16]. However, as a precision instrument, it is too costly and is not suitable for wider use in large-scale wind farms. In terms of the time needed for wind parameter measuring, the LIDAR can obtain the speed and direction of the coming wind at least 10 s in advance and provides predictive parameters for wind power generation control within a short time. Numerous experts and scholars have been engaged in exploring the field of feedforward control of wind power generation. The major research results include [17] in which Johnson et al. input the wind speed and wind direction measured by LIDAR into the power controller of a wind turbine. They were the pioneers in feedforward control research of wind power generation. The wind turbine was kept at its best state of tip speed ratio and the capacity factor (Cp) was realized to track of optimal wind power utilization. Through feedforward control of the LIDAR, the wind power yield was raised by a 6% to 10%. Wang [18] was able to predict strong turbulence effect and high wind speed with a prospective LIDAR 100 m ahead of the wind turbine, effectively lowering the fatigue load and limit load of wind turbines by 16% to 25%, and avoid vane chattering caused by local turbulence flow so that the controlled pitch angle can be adjusted smoothly and thus the service life of the pitch blades could be prolonged. Based on the turbulence freezing hypothesis, [19] measured the wind speed and wind direction by LIDAR to provide feedforward control over the discrete time for wind power generation. This ensures better tracking of the average wind speed of the generator rotor and provides control strategies for accelerating or decelerating torque T of the wind turbine.
With its great advantages on super-short time prediction of wind speed and wind direction, LIDAR has laid solid foundations for the feedforward control of wind power generation. However, as its feedforward wind parameter sensing is based on the turbulence freezing hypothesis, there is insufficient consideration of the turbulence effect and wake effects ahead of the wind turbine [17,18,19]. Besides, the current LIDAR works better at low frequencies. When the radar observation signal goes through low-pass filtering, the wind power generator controller responds only when the wind direction of a wind farm varies in the low frequency range [18]. The hypothesis of the wind speed and wind direction mutation is over-idealized and a correlation model of wind farms needs to be established [20].
2.2. Predictive Perception Method of Wind Parameter
Measurement awareness of wind parameters aims to obtain the wind speed and wind direction parameters through advanced detecting technology. Based on statistical analysis of the operating data, the predictive perception of wind parameters is done by a prediction model. It is another important means of obtaining wind parameters. Literature retrieval shows that wind parameter prediction has always been a research focus and hotspot for experts and scholars, with their major emphasis on the prediction of wind speed and output power of wind farms [23,24,25,26,27,28,29]. According to the existing literature on prediction methods, there are five layers of wind parameter prediction, i.e., the data layer, the selecting layer, the model layer, the feedback layer and the output layer.
There are two technical approaches for the typical research methods of wind parameter predictive perception: statistics [23,24,25,26,27] and the intelligent algorithm [28,29,30,31,32,33,34]. For the statistical approach, a statistical analysis of the historical data is made with all types of regression techniques and a mapping relation is established between the actual values and the predicted ones. The typical methods include the least square method [23], the auto-regressive and moving average model (ARMA) [24,25], the time-series method [26], and the wavelet analysis method [27]. For the intelligent algorithm approach, it selects massive wind farm operating data as the research target and conducts a training study of datasets by simulating biology or intelligent evolution to predict wind parameters. There are generally artificial neural network (ANN) [28,29,30,31], support vector machine (SVM) [31,32,33] and Kalman filtering method [34] approaches. In recent years, with the development of big data and data-mining technology, the use of spatial correlation between wind farms in predicting wind speed and wind direction has opened up a new route for wind parameter predictive perception [34,35,36,37,38]. The spatial correlation method selects multiple sets of historical data from wind farms at different locations [36], with all factors taken into consideration, including geographic space (wind turbine distribution and topological structure, etc.), environmental conditions (atmospheric pressure, temperature, etc.), and physical effects (wake effect, wind farm terrain, roughness, etc.). It determines the wind speed correlation between wind turbines for different time delays, establishes a correlation prediction model based on spatial correlation and predicts the wind speed [34,35].
By using the statistics method and the intelligent algorithm to predict wind parameters, it is possible to obtain the wind speed and wind power parameters which satisfy the needs of wind power generation optimization control and power grid scheduling. Therefore, the security and friendliness of wind power grid connection can be effectively enhanced. The methods have worked well in wind power grid connection scheduling and wind power prediction; nevertheless, they still have some defects. Currently, wind parameter predictive perception is used mainly for predicting the wind speed and wind power of wind turbines. Due to the random change of wind direction and the difficulty of air density measuring, there are few studies on the prediction of wind direction and air density. As the prediction model is low in accuracy, the wind parameter prediction error can be as large as 25–40% [31]. With the time scale of the prediction as super short term (0–4 h) and short term (3 days) and the time resolution as 15 min [33], it has very limited significance for the intelligent control of wind turbines. The intelligent algorithm also has certain weaknesses such as calculations that are too much complex; difficulty in determining the optimum structure of the neural network; and the overfitting problem, etc. It takes plenty of training time and memory, which affects the timeliness of wind parameter prediction and the control performance of wind power generation.
Current studies on the prediction methods focus mainly on the spatial correlation of wind speed and wind power between adjacent wind farms. From the wind speed and wind power of the known areas, the unknown wind parameters of the related location can be calculated and predicted. It can be applied to a single wind farm to enhance the accuracy of wind power prediction. It can also be applied in the study of the effect of wind power equivalent capacity on the reliability of the electric power system [37] and in improving the security of large-scale wind power grid connection. Undoubtedly, the spatial correlation prediction method is also subject to the transient change of wind speed and the dynamic change of wind direction. In addition, when using the spatial correlation method, one should also note the spatial features for different terrains and roughness degrees, the time characteristics in different seasons and at different hours, and the external characteristics under different meteorological conditions like the temperature and atmospheric pressure [38,39].
2.3. Discussion and Outlook
As mentioned previously, the accurate sensing and predicting of wind speed, wind direction and air density parameters is of great significance in enhancing the wind power utilization, lowering the fatigue load of wind turbines, and optimizing wind power control. Measurement awareness and predictive perception are the two major technical approaches of the current wind parameter-sensing technology. Table 1 shows the comparative analysis in terms of the comprehensiveness, accuracy, economic efficiency, time-scale and application model of the wind parameter-sensing technology.
Table 1.
Performance comparison of different wind parameter-sensing technologies.
From comprehensive consideration the results of the literatures and Table 1, it could be concluded that the traditional methods for wind parameter acquisition have characteristics and shortcomings as follows:
- (i)
- Simple and practical, good in economic efficiency, the measurement awareness technology based on wind speed and wind direction instrument fixed on wind turbines has found wide applications. It remains the predominant wind parameter sensing method in terms of wind turbine control at present. However, due to its low accuracy, it cannot provide prospective wind parameter information for wind turbine control. High in accuracy, the LIDAR sensing technology, on the other hand, can provide prospective information of wind speed and wind direction within the coming 10 s and has laid the foundations for the feedforward control of wind power generation. However, due to its high price and maintenance cost, it is now mainly used in verifying the wind parameter and power curve of wind turbines and not yet technically or economically suitable to be installed on every wind turbine. Besides, restricted by the performance parameter of LIDAR, the sensing technology of LIDAR fixed on a wind turbine nacelle has limited optimizing effect on the yaw control of wind turbines. The traditional measurement awareness technology fails to provide wind speed and wind power parameters which can satisfy the needs of wind power generation and grid connection scheduling in terms of time scale.
- (ii)
- With small investment in hardware and good economic efficiency, the wind parameter predictive perception technology can predict wind speed and wind power for wind power grid connection scheduling and has become essential for secure grid connection of wind power. But the prediction error is heavily susceptible to the model accuracy; therefore, it remains a major challenge to enhance its prediction accuracy.
- (iii)
- None of the traditional wind parameter-sensing methods has ever succeeded in air density sensing which directly affects the wind power curve of wind turbines and the control optimization of wind power generation; therefore, more importance must be attached to it. Under the influence of the geographical condition and environment, there could be a fairly big difference in the air density inside the wind farm area, which affects the power curve of wind turbines and the output power. Theoretically, the real-time air density can be calculated from the temperature and atmospheric pressure. However, the error amplification effect may cause a fairly large error between the theoretical value and the actual value of the density, which makes it unsuitable for practical applications. In engineering, standard air density is usually used for checking and there will be a big difference between the actual power curve of the wind turbine and the standard air density, causing the wind turbine to miss optimum control.
- (iv)
- There are two major technical approaches of the wind parameter-sensing technology: real-time observation and prediction. The use of only one wind measuring and sensing technology means an information delay and a large error. Therefore, a combined application of multiple wind measuring technologies is the trend of future wind parameter sensing. Theoretically, the combination can help realize mutual verification and correction between the measured and predicted wind parameters and output more accurate time series of wind parameters of different time scales to perform different functions.
Based on the engineering application function of the wind parameters, the application of wind parameter sensing includes the action control of wind turbines and grid connection scheduling of wind farms. Different categories, accuracy degrees and time scales are needed for different applications. There have been numerous studies and discussions on the development trends and key technologies of wind speed and wind power sensing technology aimed at grid connection scheduling of wind farms. However, discussions on the wind parameter sensing technology aimed at the action control of wind turbines are few and far in between. With the rapid development of wind power and the increasing expansion of installed capacity in wind power grid connection, the control optimization of wind turbines and efficient utilization of wind power are becoming a research focus. The prediction of wind speed, wind direction and air density provides accurate data for the control optimization of wind turbines. Accurate data combined with advanced control technology is of great theoretical significance and engineering value in improving the control performance of wind turbines and the wind power utilization of wind farms. For example, the second-scale prediction of wind speed and air density parameters for power generation control can effectively boost the power-generating capacity of wind turbines. The minute-scale prediction of wind speed and wind direction parameters for the yaw control, together with the measured wind direction data, can be used to verify the yaw effectiveness and enhance the wind power utilization. Reliable second-scale prediction of wind speed and wind direction for pitch control can effectively lower the fatigue load of wind turbines. In view of this, the following sections will focus on the discussion of and outlook for the wind parameter-sensing technology aimed at the action control of wind turbines.
3. Measuring–Correlating–Sharing–Predicting–Verifying (MCSPV) Recombination-Sensing Method Concept
3.1. MCSPV Recombination-Sensing Method Concept and Its Feasibility
The so called MCSPV recombination-sensing method refers to “measuring–correlating–sharing–predicting–verifying”. Studies indicate that apart from the stochastic fluctuation, wind power also has a spatial time-delay property on the travel path [30]. After wind passes through the wind rotor of wind turbines, there will be a drop in its speed and a wake effect, which can be restored after a certain spatial distance. In engineering, to reduce the wind power attenuation caused by wake effects (with cable laying and land cost considered), in the main wind direction the typical spatial geographic distance between wind turbines is 8 to 10 times the diameter of the wind turbine rotor [31], i.e., between 500 and 800 m. Statistics show that in actual wind farms, more than 90% of the time the wind speed is less than 12 m/s. So, for winds with a speed below 12 m/s, say, 10 m/s, Ti + 1 (the time it takes for the wind to travel from one position to the next) will not be less than 50 s (corresponding to a travel distance of 500 m), which perfectly matches the response time of the yaw, pitch and power generation control of wind turbines. Therefore, it is entirely feasible in the control optimization of wind turbines in terms of the predictive perception time scale.
Furthermore, all wind turbines are installed with a wind speed and wind direction sensor, forming an intensively distributed sensor array. Information exchange inside the sensor network can help achieve wind parameter data sharing among wind turbines. Wind turbines in the wind farm are all connected to the control center with optical fiber, forming the wind parameter networking, as shown in Figure 3.
Figure 3.
Schematic diagram of Internet of wind turbines.
Based on optical fiber communications, the information exchange time between the control room and wind turbines is in milliseconds which, compared with the travel time of the wind, can be neglected. With good basic conditions, low investment cost and high economic efficiency, wind farm networking and information sharing is feasible for both single-device on-site wind measuring and multiple-device wind measuring in various locations and spaces.
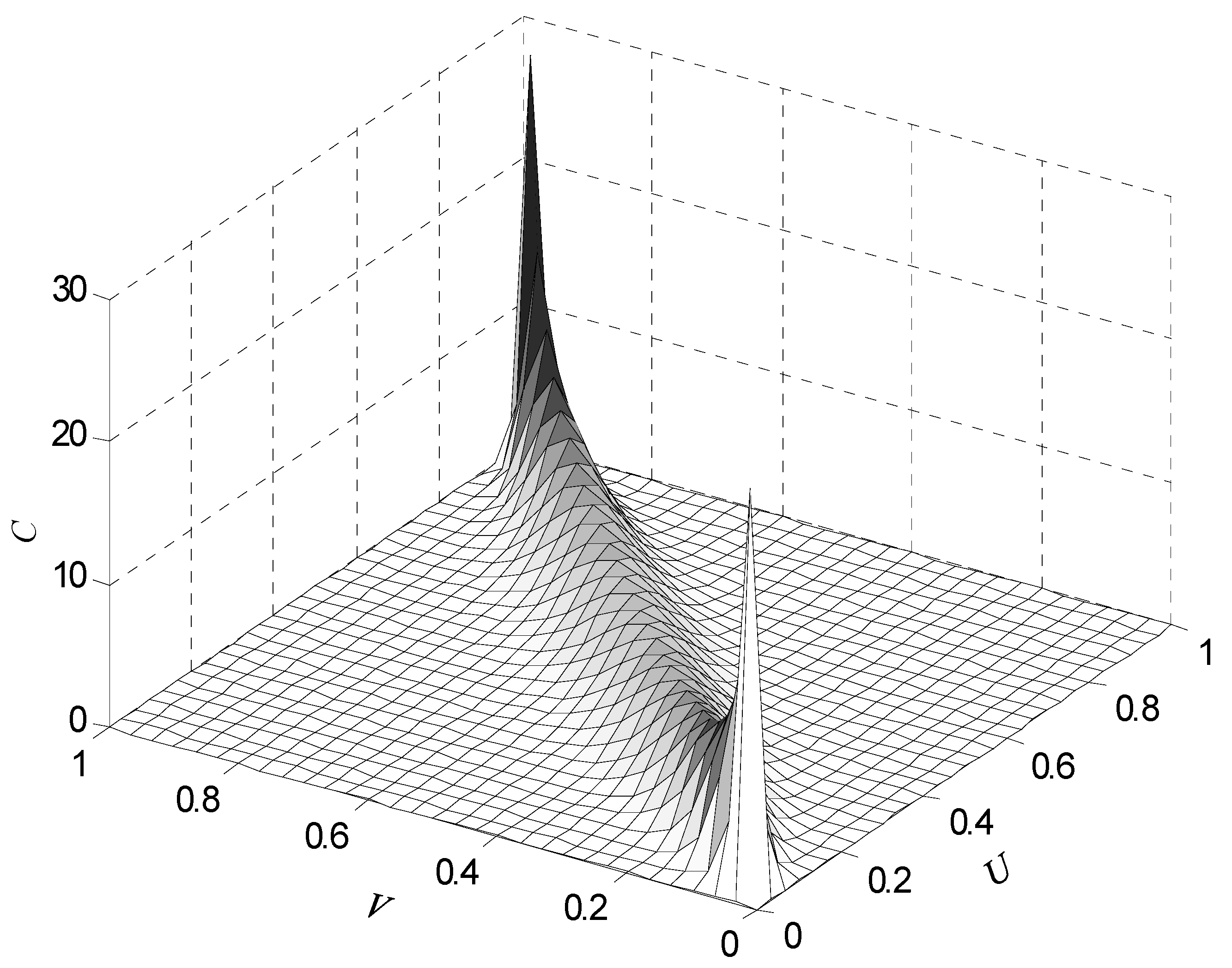
Figure 4 shows the two-dimensional density function for wind speeds of two adjacent wind turbines in the same direction. V and U in the horizontal axis indicate the wind speed normalized variables of the two wind turbines, and the vertical axis indicates the probability density of different wind speeds. From the diagram, it can be seen that the wind speed distribution is mainly gathered around the 45° diagonal. A quantitative measurement analysis by the Pearson linear correlation coefficient shows that the correlation coefficient of the two wind turbines is as high as 0.94. As shown from the analysis, the wind speeds of adjacent turbines in the same wind direction are remarkably correlated. Research results suggest that wind speed correlation based on the transmission of wind power between wind turbines can effectively enhance the accuracy of wind parameter prediction [32,33,34]. At present, the error of wind parameter prediction is usually between 25% and 40% [32]. Scholars have conducted research of wind turbine grouping and power prediction based on wind condition correlation of wind turbines, with the prediction accuracy enhanced by over 10% [33].
Figure 4.
Diagram of two-dimensional density function for wind speed.
In addition, a literature review indicates that some scholars/researchers have raised concerns over the wind direction correlation between wind turbines [34]. This paper makes a statistical analysis of the wind direction correlation features between wind turbines which are strongly correlated. Figure 5 is the wind direction two-dimensional frequency histogram in which the wind direction correlation coefficient is as high as 0.86. The horizontal axis represents the wind direction distribution of the two wind turbines. The vertical axis represents the frequency statistics of different wind directions. Obviously, wind turbines with strong wind speed correlation tend to have strong correlation of wind direction.
Figure 5.
Wind direction two-dimensional frequency histogram.
Therefore, wind parameter transmission displays a time-delay property in the time domain, which satisfies the time scale requirement of pitch control, yaw control and power generation control during wind power generation. In the geographical domain, sensors on wind turbines in the wind farm have formed an intensively distributed wind parameter sensor array, which serves as a natural platform for information exchange and sharing among wind turbines. In terms of communications, the optical fiber communication network not only ensures the timely obtaining of wind parameters, but also transmits large amounts of wind power data to the control center accurately. Big data analysis of the wind parameters of wind turbines shows that there exists a marked wind speed and wind direction correlation between geographically adjacent wind turbines in the same predominant wind direction.
3.2. Wind Parameter MCSPV Recombination-Sensing Method Overall framework
With the continuing development of big data and artificial intelligence in recent years, new intelligent algorithms and prediction models are emerging, laying a solid theoretical foundation for the accurate prediction of wind parameters. Obviously, efficient and accurate sensing of wind speed and wind direction aimed at intelligent power generation and control optimization of wind turbines is feasible. It is based on the wind farm network information exchange and sharing system, with the wind speed and wind direction correlation taken into consideration. Using the correlation grouping prediction model and following the guideline of “measurement for upstream turbine, prediction for downstream turbine and in-process correction”, a wind parameter MCSPV recombination-sensing method is shown in Figure 6.
Figure 6.
Framework for measuring–correlating–sharing–predicting–verifying (MCSPV) recombination sensing of wind parameter.
The procedures are as follows:
- First Step
- Based on the historical operation data of the wind farm, establish a wind parameter database of wind turbines including wind speed and wind direction. For one, the wind parameter database provides a source for the network construction of sensors at the correlating–sharing stage. For another, using data statistics to analyze the correlation between wind turbines in terms of wind speed and wind direction provides a technical basis for wind turbine grouping.
- Second Step
- Use the wind speed and wind direction sensors installed on all wind turbines as sensing nodes for single wind parameters. Based on the topological structure of the geographical distribution of wind turbines and the communications transmission network of the entire farm, establish a wind parameter sensor network distributed in the entire wind farm so as to realize the sharing of wind parameters of each turbine with all other turbines and provide real-time wind parameter data for the subsequent prediction and verification. Besides, for wind parameter prediction under different application circumstances, one should not only consider the wind speed and wind direction parameters, but also note that the sharing and transmission of the wind parameters between wind turbines is a time-series event in an upstream–downstream relationship. Therefore, when grouping the wind turbines, those with a stronger wind speed and wind direction correlation should be singled out according to their upstream and downstream geographical locations so that the wind turbines can be quickly identified and classified for dynamic grouping.
- Third Step
- Among the wind turbine groups that have gone through correlation analysis and grouping classification, set aside all the upstream wind turbines of the target turbine to be predicted and share all the historical wind parameter data of correlated upstream wind turbines for model training. Based on the prediction model after parameter modification and the real-time data of the upstream wind turbines, the wind speed, wind direction and arrival time of the target wind turbine at multiple time scales can be predicted.
- Fourth Step
- Under different application contexts, further verify and modify the measured wind speed and wind direction data, complete the correlation sensing of wind parameters of single wind turbines and provide accurate wind parameters of different time scales for the wind power generation, yaw and pitch control of the wind turbine.
4. MCSPV Recombination-Sensing Method Courses for Different Wind Parameters
As mentioned above, the overall predictive framework for composite wind parameters of wind farms is established. Considering the difference of wind speed, wind direction and air density of the wind turbine in wind farms, the prediction of cognitive processes and steps for wind speed, wind direction and air density proposed by the authors are discussed respectively below.
(i) wind speed recombination sensing course
Based on the wind parameter-sensing framework of “measuring–correlating–sharing–verifying”, the wind speed correlation prediction can be done according to the spatial correlation of wind speed between different wind turbines. The sensing diagram is shown in Figure 7.
Figure 7.
Diagram of wind speed recombination sensing.
First, based on the wind farm’s actual operation data, conduct a multiple characteristic analysis of the spatial correlation between wind turbines. From the spatial correlation of wind speed [35,36,37], it is known that under different geographical conditions, time scales and meteorological conditions, there can be big differences in the wind speed correlation. Spatially, the wind speed correlation decreases as the roughness of mountains or the Earth’s surface increases. In terms of time characteristics, there is a big difference in the wind speed correlation of different sspatial locations in different years, seasons, months or days. Meteorologically, regions with mild wind speed change and flat terrain have better wind direction consistency and better wind speed correlation. Therefore, characteristics combinations can be made for different applications and layering of the wind power data by type can be made successively according to the topological structure of upstream and downstream geographical distribution, the calendric characteristics of wind turbines and the meteorological characteristics of the wind direction.
Next, after data layering, calculate the wind speed correlation of wind turbines from different application backgrounds, single out the wind turbines in upstream and downstream time-delay relationships, and carry out dynamic grouping according to the intensity of the correlation. After that, based on the timely measured data of wind turbines, share all the wind speed, wind direction and meteorological information of all groups with correlated wind turbines which have been dynamically grouped and decide whether the target wind turbine is a peripheral one. If it is, adopt the traditional statistical prediction model. If not, adopt the intelligent algorithm model and perform optimizing verification of the parameters of all prediction models by making use of the historical operation data of the wind farm.
Finally, output the predicted wind speed values of all turbines and compare them with the measured wind speed values at the target moment. On the one hand, check the prediction error of the model, verify and optimize the model parameters and enhance the prediction accuracy of wind speed for the next moment. On the other hand, adjust the control parameters of the target moment and optimize the control performance of wind turbines.
This paper selects the actual operating data of a wind farm in Zhangbei (Hebei, China) for the case analysis of wind speed forecasting. The time span of collected wind speed data is one year, and the sampling interval is 15 min. In order to verify the effectiveness of the MCSPV architecture, based on the Kalman filter algorithm [35], which is commonly used in the field of wind speed prediction, 400 sets of wind speed sample data were selected for testing (100 h). The results are shown in Figure 8.

Figure 8.
Wind speed forecast case analysis results. (a) Traditional wind speed forecasting method; (b) MCSPV wind speed forecasting method.
Figure 8a shows the traditional forecasting method, and Figure 8b is based on the wind speed forecast result of the correlation between wind turbines and the information-sharing mechanism. It can be seen from the comparison of the red circle that using the MCSPV method to screen multiple correlated seed units with strong wind speed correlation can help improve the accuracy of wind speed prediction, and the anti-jamming performance of the prediction results is also significantly enhanced.
(ii) wind direction recombination sensing course.
As an important parameter for the yaw and pitch control of wind turbines, wind direction is random, mutational and vague, which accounts for the large error of the traditional predictive perception method. Sharing prediction and measured verification make it possible to improve and correct the action control. Figure 9 is a block diagram of wind direction recombination sensing.
Figure 9.
Diagram of wind direction recombination sensing.
First, based on the wind farm’s operating data, draw a rose diagram with the wind direction information of all turbines. During particular time periods (different years, seasons, months, days, hours, etc.), there can be a big difference in the wind direction correlation for wind turbines in different terrains or at different spatial locations. Therefore, in the same wind direction zone, the wind direction correlation of different spatial features or time characteristics shall be taken into consideration. Moreover, due to the wind direction’s vector property, correlated wind turbines could have a difference of 1 to 10 degrees in angle and the wind direction angle threshold value must be set.
Next, calculate the wind direction correlation between different wind turbines based on the division of the wind direction angle threshold value and perform dynamic grouping of the wind turbines in the same wind zone according to the correlation intensity. No wind direction prediction is needed for wind turbines without obvious wind direction correlation. Then, collect the wind direction data of the wind turbines and share them with the wind turbine to be predicted by an upstream-to-downstream transmission method among the wind direction correlated turbine groups. Start the training and learning of the artificial intelligent prediction model based on the historical data of wind direction series from relevant wind turbines. Input the current wind direction information of the correlated wind turbine as model data, and then the wind direction value of the target turbine can be obtained.
Finally, to enhance the accuracy of wind direction prediction, adopt the probability interval technique to cope with the wind direction error brought about by uncertain prediction, obtain the fluctuation range of wind direction under the given confidence, and evaluate the prediction quality of wind direction inside the current time window. After verifying the wind direction with the measured values, output the predicted values at the target moment to provide yaw and pitch control of the wind turbines.
On this basis, with the actual operation data of the wind farm selected in the previous section, 200 sets of sample data were selected for wind direction prediction. The result is shown in Figure 10. Figure 10a is the traditional support vector machine wind direction prediction result. The average percentage error of wind direction prediction in 0~35 h reaches 80%, and the error in the 35~50 prediction time sequence is less than 10%. It can be seen that the prediction is unstable. Reliability and accuracy cannot meet the requirements of fan yaw control. In contrast, the wind direction prediction results of the MCSPV method shown in Figure 10b are significantly improved in accuracy and reliability of prediction. The average absolute percentage error is 15%, and the absolute value of wind direction error is controlled within 20°. It can be used for the yaw control of wind power is of engineering application value.
Figure 10.
Wind direction forecast case analysis results. (a) Traditional wind direction forecasting method; (b) MCSPV wind direction forecasting method.
(iii) air density recombination sensing course
The air density changes with the air temperature, air pressure, humidity and other factors. In the current wind turbine control strategy, most wind turbines determine the control strategy based only on the annual average air density, and rarely consider the change of air density impact of wind turbine output power. According to the Betz theory, the actual generating power P of a wind turbine is:
where P stands for the captured wind power, A the area swept by the vane wheel, the air density, the wind speed, the wind power utilization coefficient, and it is related to the tip speed ratio β and the pitch angle of the fan.
In the constant torque control phase, the power generation P of the wind turbine is proportional to the torque T under the condition that the rotor speed is equal. Torque T is calculated as:
where is the rotational speed of the generator, G is the rotational speed of the wind wheel and the speed ratio of the gear box.
At wind speeds greater than the cut-in wind speed and less than the rated wind speed phase, where G, Cp and are constant, the generator torque T is closely related to air density. In the current control strategy, the air density is based on the local annual average, but the actual air density varies with the season and climate, meaning torque T cannot be kept at the best torque. The output power cannot maintain the optimal output power and the power generation efficiency is reduced.
Therefore, in the control of the fan, the actual air density should be adjusted and optimized for the fan control strategy to correct the actual control torque of the generator so as to adjust the rotation speed of the wind wheel so that the wind turbine is maintained at different air densities. Optimum torque operation is necessary to ensure that the crew captures as much wind energy as possible.
Correlated wind turbines under the same wind conditions have strong similarity in the wind speed at the hub and the real-time output power of wind turbines. Take one wind turbine as a sample, deduce the instantaneous air density from wind power and wind speed and transmit it to the downstream correlated wind turbine to achieve optimum control of power generation.
Figure 11 is a sketch map of air density sensing of wind turbines. Based on the idea of “equivalence analogy and parameter interaction”, the principle of air density sensing is as follows:

Figure 11.
Diagram of air density sensing. (a) Diagram of air density sensing; (b) air density sensing based on MCSPV.
First, the prediction of air density transmits between upstream and downstream wind turbines in the same wind direction zone. Divide the wind turbines into 16 wind direction zones according to their historical data. Then, in the same wind direction zone, make a statistical analysis of the wind speed correlation between wind turbines based on their operating data and finish the correlation grouping according to the topological structure of their geographical distribution.
Next, for the air density prediction of all target wind turbines in the correlated group, interactive wind turbines need to be singled out for numerical inversion and air density parameter transmission. It can be done by selecting the upstream wind turbine closest to the target one. Obtain the air density time series parameters of all interactive wind turbines by the air density equation. Due to the difference in the correlation between the interactive wind turbines and the target wind turbine, the dynamic weight of air density parameter transmission of all interactive wind turbines can be determined by the wind speed correlation coefficient. Then, the air density prediction value of the target wind turbine can be obtained by the dynamic weight ratio of air density of the interactive wind turbines.
Finally, through constant alternation and selection of interactive wind turbines and constant numerical inversion and iteration of air density parameters, the predictive perception of air density for turbines of all correlated groups in the entire wind direction zone can be completed. Input the predicted value of air density into the wind power output equation, compare it with the actual output value at the target moment, and analyze the effect of air density prediction on wind power output.
To sum up, wind parameter MCSPV recombination sensing could provide a new technical solution to obtaining comprehensive, reliable, accurate and economical wind parameters. Theoretically, this method can achieve accurate and comprehensive sensing of such wind parameters as wind speed, wind direction and air density. It can satisfy the needs of wind parameter prediction at different time scales and has obvious advantages in the dynamic and accurate real-time sensing of small time scale wind parameters aimed at the pitch, yaw and power generation optimization control of wind turbines. It can effectively improve the wind power capture efficiency, lower the fatigue load of wind turbines, and make the prejudgment of pitch and yaw control possible.
5. Problems to Be Solved for Wind Parameter MCSPV Recombination-Sensing Method
The core of wind parameter recombination sensing is a combination of “sharing prediction” and “multi-point measuring”. Under the framework shown in Figure 7, the application of the recombination-sensing method needs to refer to the achievement made by the traditional predicting method and relevant areas. Also, it should carry out research on such issues as the operating mechanism and information interaction of the wind turbine network, data mining technology in wind parameter sensing, automatic and quick identification and grouping of wind turbines, as well as wind parameter prediction models and prediction algorithms.
(i) The operating mechanism and information interaction of a wind turbine network.
There is a difference and correlation in the wind speeds, wind directions and wind densities of wind turbines due to their different locations in a wind farm. The sharing and interaction of wind parameters between different turbines is the foundation for obtaining grouped wind parameters, improving the wind power capture efficiency, and optimizing the control performance of wind turbines. In terms of the information interaction mode, there are the sharing and correlating, transmission and interaction (global domain), grading and transmitting, and iteration and inversion (local domain), which are important for different applications.
(ii) Data mining technology for wind parameter sensing.
Over a period of time, the historical operating data of wind speed, wind direction and output power of wind turbines tend to display big data characteristics of huge quantity, diversified data type and strong timeliness. Therefore, it is particularly important to undertake fast analysis of massive wind parameter data to explore valuable ones and turn the irregular data source into a usable source within a controlled time scale.
(iii) Automatic and fast identification and grouping of wind turbines.
As the wind farm operation develops from single-machine single-point control to multi-machine regional clustering control, the clustering and grouping of wind turbines has become the foundation of the clustering control of wind turbines. For wind parameter sensing, the fast clustering and grouping is the precondition for the group obtaining of wind parameters. In addition, it is worth noting that according to the different application needs of wind parameter sensing, attention not only needs to be paid to the correlation between wind parameters but consideration of the timeliness and the up- and down-stream relationship between wind turbines is also necessary. Due to the defects of the traditional wind turbine grouping method, such as poor timeliness, high randomness and inadequate consideration of the up- and down-stream relationship, there is an urgent need for an automatic wind turbine clustering method capable of fast identification and grouping in view of space and time series. Wind turbine correlation analysis based on big data offers a new method. By analyzing and mining data from the historical database, it explores the correlation in wind speed and wind direction between wind turbines of up- and down-stream geographical relationship and then, on the basis of the correlation, achieves fast clustering and correlation grouping of wind turbines.
(iv) Wind parameter prediction model and algorithm.
Current models are usually used for the prediction of wind speed or wind power and there are relatively fewer prediction models for the wind direction vector and air density. In terms of time scale, they can hardly meet the needs of control optimization of power generation, yaw and pitch. Therefore, a comprehensive, multiple time-scale and accurate prediction model is urgently needed. For the prediction of different wind parameters, much can be done in the areas of prediction model combination and prediction mode exploration. For wind speed prediction, improvements can be made on the mature prediction model according to correlation analysis so as to satisfy the time margin required by power generation control. For the prediction of wind direction, its vector property should be fully considered, and the evaluation of confidence interval and credibility should be given in order to achieve probability interval wind direction prediction. The study of air density is based on the information transmission and interaction between strongly correlated wind turbines to achieve the desired effects of correlation prediction.
6. Conclusions
Wind speed, wind direction and air density are important parameters for wind power generation control. Wind parameter-sensing technology plays an essential role in wind power capture efficiency and wind turbine control strategy of the wind power generation system. Based on an analysis and combination of the development process and research results of the existing wind parameter perception technology, the following conclusions can be drawn:
First, the traditional wind parameter acquisition technology mainly focuses on single-machine wind speed and wind direction perception, and provides parameters for wind turbine control. However, the impact of air density on power generation is not considered, and there are still limitations in the accuracy, comprehensiveness, economy, and forward-looking prediction of wind parameters, which restricts the optimal control of space and wind energy utilization of wind turbines.
Secondly, based on the analysis of the topological and wind parameters propagation characteristics of wind farms, this paper presents a “measuring–correlating–sharing–predicting–verifying” wind parameter composite sensing method, and carries out detailed theoretical analysis and argumentation. Based on the wind farm supervisory control and data acquisition system (SCADA) data, a case study of wind parameters combined sensing prediction was carried out. The results show that this method can achieve economical, comprehensive and accurate wind parameter sensing and acquisition of parameters such as wind speed, wind direction and air density in wind farms. Efficient use of wind energy opens up broad possibilities.
Thirdly, based on MCSPV wind parameter prediction method and platform, its potential application value in the aspects of yawing and pitching feedforward feedback control of wind turbines, cluster optimal operation of wind farms, and coordinated control of wind turbines are analyzed. The key technologies and difficulties of MCSPV composite forecasting are discussed, including the wind power big data mining technology, the recognition and rapid clustering of wind turbine-associated clusters, the wind parameter information sharing platform, and the precise and comprehensive prediction model algorithm.
Author Contributions
X.S. led the research scheme; C.Z. and X.F. wrote the paper; G.L. and T.T.L. revised the paper.
Funding
This research received no external funding.
Conflicts of Interest
The authors declare no conflict of interest.
References
- Kusiak, A.; Zhang, Z. Short-horizon prediction of wind power: A data-driven approach. IEEE Trans. Energy. Convers. 2010, 25, 1112–1122. [Google Scholar] [CrossRef]
- Wang, Z.; Wang, W.; Liu, C.; Wang, Z.; Hou, Y. Probabilistic forecast for multiple wind farms based on regular vine copulas. IEEE Trans. Power. Syst. 2018, 33, 578–589. [Google Scholar] [CrossRef]
- Boutoubat, M.; Mokrani, L.; Machmoum, M. Control of a wind energy conversion system equipped by a DFIG for active power generation and power quality improvement. Renew. Energy 2013, 50, 378–386. [Google Scholar] [CrossRef]
- Van, T.L.; Nguyen, T.H.; Lee, D.C. Advanced pitch angle control based on fuzzy logic for variable-speed wind turbine systems. IEEE Trans. Energy Convers. 2015, 30, 578–587. [Google Scholar] [CrossRef]
- Liu, H.; Tang, Q.; Zhang, Z.; Li, Y. Study of individual pitch control based on azimuth angle and load feedback. Proc. CSEE 2016, 36, 1. [Google Scholar]
- Navalkar, S.T.; Van Solingen, E.; Van Wingerden, J. Wind tunnel testing of subspace predictive repetitive control for variable pitch wind turbines. IEEE Trans. Control Syst. Technol. 2015, 23, 2101–2116. [Google Scholar] [CrossRef]
- Dar, Z.; Kar, K.; Sahni, O.; Chow, J.H. Windfarm power optimization using yaw angle control. IEEE Trans. Sustain. Energy 2017, 8, 104–116. [Google Scholar] [CrossRef]
- Shen, X.; Du, W. Expectation and review of control strategy of large wind turbines yaw system. Trans. China Electrotech. Soc. 2015, 30, 196–203. [Google Scholar]
- Cirrincione, M.; Pucci, M.; Vitale, G. Neural MPPT of variable-pitch wind generators with induction machines in a wide wind speed range. IEEE Trans. Ind. Appl. 2013, 49, 942–953. [Google Scholar] [CrossRef]
- Ye, L.; Zhu, Y.; Zhao, Y.; Ren, C. An improved approach based on maximum entropy principle for wind resource distribution characteristics. Proc. CSEE 2014, 34, 6093–6100. [Google Scholar]
- Bo, W.; Feng, S.; Liu, C. Uncertainty evaluation of wind power prediction considering impacts of power curve and predicted wind speed. Power. Syst. Technol. 2014. [Google Scholar] [CrossRef]
- Villanueva, D.; Feijóo, A. Normal-based model for true power curves of wind turbines. IEEE Trans. Sustain. Energy 2016, 7, 1–7. [Google Scholar] [CrossRef]
- Safari, N.; Chung, C.Y.; Price, G.C.D. A novel multi-step short-term wind power prediction framework based on chaotic time series analysis and singular spectrum analysis. IEEE Trans. Power Syst. 2018, 33, 90–601. [Google Scholar] [CrossRef]
- Zhang, C.Y.; Chen, C.L.P.; Gan, M.; Chen, L. Predictive deep Boltzmann machine for multiperiod wind speed forecasting. IEEE Trans. Sustain. Energy 2015, 6, 1416–1425. [Google Scholar] [CrossRef]
- Liang, Y. Research on development trend of wind direction and wind speed sensor of wind turbine. Wind. Energy 2013, 12, 100–102. [Google Scholar]
- Zhan, C.; Huang, X. Research on development trend of wind direction and wind speed sensor of wind turbine. Mach. China 2014, 13, 217–218. [Google Scholar]
- Zhen, L.; Xu, G.; Liu, F.; Han, W. Research on the system of ultrasonic wind measurement based on time difference method. Electr. Meas. Technol. 2012, 12, 31–34. [Google Scholar]
- Wang, N.; Johnson, K.; Wright, D. FX-RLS-based feedforward control for LIDAR-enabled wind turbine load mitigation. IEEE Trans. Contr. Syst. Technol. 2012, 20, 1212–1222. [Google Scholar] [CrossRef]
- Bottasso, C.L.; Pizzinelli, P.; Riboldi, C.E.D.; Tasca, L. LiDAR-enabled model predictive control of wind turbines with real-time capabilities. Renew. Energy 2014, 71, 442–452. [Google Scholar] [CrossRef]
- Wang, N.; Johnson, K.E.; Wright, A.D. Comparison of Strategies for Enhancing Energy Capture and Reducing Loads Using LIDAR and Feed forward Control. IEEE Trans. Contr. Syst. Technol. 2012, 21, 1129–1142. [Google Scholar] [CrossRef]
- Mikkelsen, T.; Hansen, K.; Angelou, N.; Sjoholm, M.; Harris, M.; Hadley, P.; Scullion, R.; Ellis, G. LIDAR wind speed measurements from arotating spinner. In Proceedings of the European Wind Energy Conference & Exhibition, Warsaw, Poland, 20–23 April 2010. [Google Scholar]
- Simley, E.; Pao, L.; Kelley, N.; Jonkman, B.; Frehlich, R. LIDAR Wind Speed Measurements of Evolving Wind Fields. In Proceedings of the AIAA Aerospace Sciences Meeting, Nashville, TN, USA, 9–12 January 2012. [Google Scholar]
- Wang, H.; Hu, Z.; Zhang, Y.; Yang, N. A hybrid model for short-term wind speed forecasting based on ensemble empirical mode decomposition and least squares support vector machines. Trans. China Electrotech. Soc. 2014, 29, 237–245. [Google Scholar]
- Sun, G. Short term wind speed forecasting based on RVM and ARMA error correcting. Trans. China Electrotech. Soc. 2012, 27, 187–193. [Google Scholar]
- Karakuş, O.; Kuruoğlu, E.E.; Altınkaya, M.A. One-day ahead wind speed/power prediction based on polynomial autoregressive model. IET Renew. Power Gener. 2017, 11, 1430–1439. [Google Scholar] [CrossRef]
- Zhao, Y.; Ye, L. A numerical weather prediction feature selection approach based on minimal-redundancy-maximal-relevance strategy for short-term regional wind power prediction. Proc. CSEE 2015, 35, 5985–5994. [Google Scholar]
- Liu, Y.; Shi, J.; Yang, Y.; Lee, W.J. Short-term wind-power prediction based on wavelet transform–support vector machine and statistic-characteristics analysis. IEEE Trans. Ind. Appl. 2012, 48, 1136–1141. [Google Scholar] [CrossRef]
- Ak, R.; Fink, O.; Zio, E. Two machine learning approaches for short-term wind speed time-series prediction. IEEE Trans. Neural Netw. Learn. Syst. 2015, 27, 1734–1747. [Google Scholar] [CrossRef] [PubMed]
- Wan, C.; Xu, Z.; Pinson, P.; Dong, Z.Y.; Wong, K.P. Probabilistic forecasting of wind power generation using extreme learning machine. IEEE Trans. Power Syst. 2014, 29, 1033–1044. [Google Scholar] [CrossRef]
- Ak, R.; Vitelli, V.; Zio, E. An interval-valued neural network approach for uncertainty quantification in short-term wind speed prediction. IEEE Trans. Neural Netw. Learn. Syst. 2015, 26, 2787–2800. [Google Scholar] [CrossRef] [PubMed]
- Yang, L.; He, M.; Zhang, J.; Vittal, V. Support-vector-machine-enhanced markov model for short-term wind power forecast. IEEE Trans. Sustain. Energy 2015, 6, 1–9. [Google Scholar] [CrossRef]
- Liu, Y.; Sun, Y.; Infield, D.; Zhao, Y.; Han, S.; Yan, J. A hybrid forecasting method for wind power ramp based on Orthogonal Test and Support Vector Machine (OT-SVM). IEEE Trans. Sustain. Energy 2017, 8, 451–457. [Google Scholar] [CrossRef]
- Liu, D.; Niu, D.; Wang, H.; Fan, L. Short-term wind speed forecasting using wavelet transform and support vector machines optimized by genetic algorithm. Renew. Energy 2014, 62, 592–597. [Google Scholar] [CrossRef]
- Xiu, C.; Xiao, R.; Li, Y.; Liu, M. Short-term prediction method of wind speed series based on kalman filtering fusion. Trans. China Electrotech. Soc. 2014, 68, 89–97. [Google Scholar]
- Xie, L.; Gu, Y.; Zhu, X.; Genton, M.G. Short-term spatio-temporal wind power forecast in robust look-ahead power system dispatch. IEEE Trans. Smart Grid 2014, 5, 511–520. [Google Scholar] [CrossRef]
- Chen, N.; Xue, Y.; Ding, J.; Chen, Z.; Wang, W. Ultra-short term wind speed prediction using spatial correlation. Autom. Electr. Power Syst. 2017, 12, 124–130. [Google Scholar]
- Li, P.; Guan, X.; Wu, J.; Zhou, X. Modeling dynamic spatial correlations of geographically distributed wind farms and constructing ellipsoidal uncertainty sets for optimization-based generation scheduling. IEEE Trans. Sustain. Energy 2015, 6, 1594–1605. [Google Scholar] [CrossRef]
- Han, B.; Zhou, L.; Chen, H.; Tian, M.; Deng, N. Approach to model predictive control of large wind turbine using light detection and ranging measurements. Proc. CSEE 2016, 36, 5062–5069. [Google Scholar]
- Shen, X.; Zhou, C.; Fu, X. Study of time and meteorological characteristics of wind speed correlation in flat terrains based on operation data. Energies 2018, 11, 219. [Google Scholar] [CrossRef]
© 2018 by the authors. Licensee MDPI, Basel, Switzerland. This article is an open access article distributed under the terms and conditions of the Creative Commons Attribution (CC BY) license (http://creativecommons.org/licenses/by/4.0/).












