An Integrated Model for Transformer Fault Diagnosis to Improve Sample Classification near Decision Boundary of Support Vector Machine
Abstract
1. Introduction
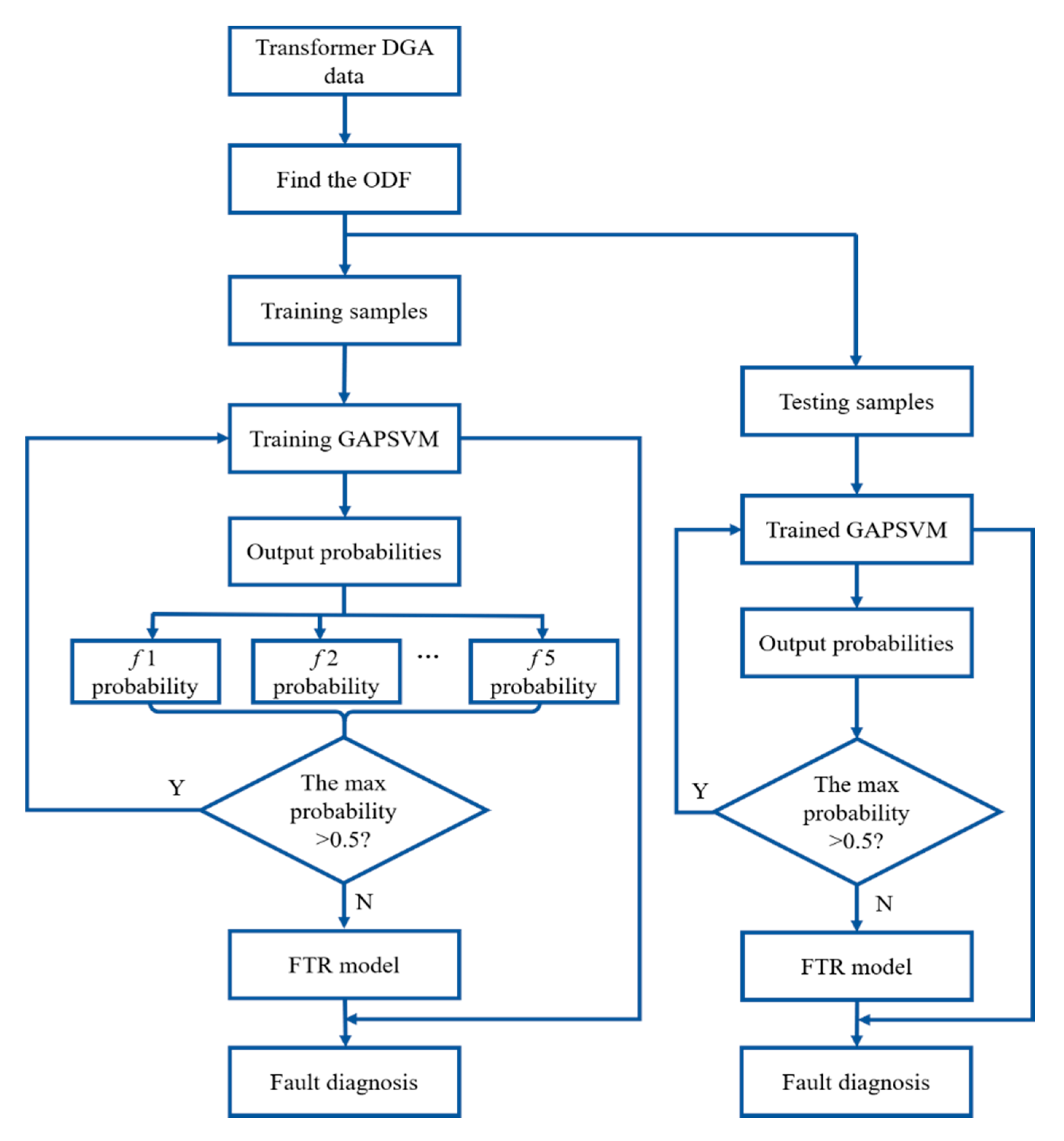
2. A Fault Diagnosis Approach Based on GAPSVM Integrated with Expert Experience
2.1. Optimization of Transformer DGA Features Based on GA and SVM
2.1.1. Gas Features Dissolved in Oil
2.1.2. DGA Feature Selection Based on GA Combined with SVM
2.1.3. Nonlinear Support Vector Machine
2.1.4. Probabilistic SVM
2.2. GAPSVM Integrated with FTR Model
2.2.1. Fuzzy Three-Ratio Model
2.2.2. Analysis of PSVM and the Combination Method of GAPSVM and FTR
- If pi > 0.5, the SVM has high confidence that the sample belongs to the corresponding fault type.
- If pi ≤ 0.5, the sample is near the decision boundary of the SVM which carries out the classification of the fault in this situation. SVM has low confidence to classify the samples, and misclassification usually occurs in this situation.
- The sample is more likely to be divided into the class with higher probability.
3. Result Analysis
3.1. Fault Sample Data Source and Data Preprocessing
3.2. DGA Feature Optimization Result Analysis
3.3. Analysis of the Output of GAPSVM
3.3.1. Threshold Optimization of the Integrated Model
3.3.2. Analysis of Accuracy of GAPSVM
3.4. Comparisons with Other Diagnosis Methods
3.5. Model Evaluation
3.6. Model Validation Using Practical Dataset
4. Conclusions
- The ODF is selected from 36 DGA features by the GA and SVM, and the average testing accuracy of GASVM is 82.96%, which is higher than that of the IEC three-ratio feature (75.41%) and DGA full data (57.53%). The ODF is more suitable as the input feature of the power transformer fault diagnosis model.
- The AI and expert experience combined model is established based on the IEC TC 10 dataset, and the average testing accuracy is 86.80% after 10-time computation, which is higher than kNN (64.00%), BPNN (81.60%), GASVM (82.00%), the method in [18] (83.60%), and the method in [19] (84.4%). Specifically, this model avoids misclassification efficiently when a sample is near the decision boundary of GAPSVM. Moreover, when 30 groups of DGA data from the State Grid Co. of China are diagnosed by the proposed model trained by 118 groups of IEC TC 10 DGA data, diagnostic accuracy is 86.67%. Additionally, the validity and generalization are verified by measure indexes of classification.
- A total of 15 real cases with missing values are tested by six methods. GAPSVM integrated with the FTR model correctly diagnosed the fault types of the 13 cases, which proves that AI-based algorithms integrated with expert experience have great robustness.
Author Contributions
Funding
Conflicts of Interest
References
- Liu, J.; Zhang, H.; Fan, X.; Zhang, Y.; Zhang, C. Aging evaluation for transformer oil-immersed cellulose insulation by using frequency dependent dielectric modulus technique. Cellulose 2020. [Google Scholar] [CrossRef]
- Liu, J.F.; Fan, X.H.; Zhang, Y.Y.; Lai, B.H.; Jiao, J. Analysis of low-frequency polarization behavior for oil-paper insulation using logarithmic-derivative spectroscopy. High Volt. 2020. [Google Scholar] [CrossRef]
- Liu, J.F.; Fan, X.H.; Zhang, Y.Y.; Zheng, H.B.; Jiao, J. Temperature correction to frequency dielectric modulus and activation energy prediction of immersed cellulose insulation. IEEE Trans. Dielectr. Electr. Insul. 2020, 27, 956–963. [Google Scholar] [CrossRef]
- Li, E.; Wang, L.; Song, B. Fault Diagnosis of Power Transformers with Membership Degree. IEEE Access 2019, 7, 28791–28798. [Google Scholar] [CrossRef]
- Mineral Oil-Impregnated Electrical Equipment in Service–Guide to the Interpretation of Dissolved and Free Gases Analysis. Standard IEC 60599, AMD. 2007, pp. 1–8. Available online: https://standards.iteh.ai/catalog/standards/clc/7f653c70-c287-4344-a82d-ea9729a1b4f6/en-60599-2016 (accessed on 15 October 2020).
- Engineers, E.E.; Board, I.S. IEEE Guide for the Interpretation of Gases Generated in Oil-Immersed Transformers; IEEE: Piscataway, NJ, USA, 2009. [Google Scholar]
- Shang, H.; Xu, J.; Zheng, Z.; Qi, B.; Zhang, L. A Novel Fault Diagnosis Method for Power Transformer Based on Dissolved Gas Analysis Using Hypersphere Multiclass Support Vector Machine and Improved D–S Evidence Theory. Energies 2019, 12, 4017. [Google Scholar] [CrossRef]
- Zeng, B.; Guo, J.; Zhu, W.; Xiao, Z.; Yuan, F.; Huang, S. A Transformer Fault Diagnosis Model Based on Hybrid Grey Wolf Optimizer and LS-SVM. Energies 2019, 12, 4170. [Google Scholar] [CrossRef]
- Huang, X.; Zhang, Y.; Liu, J.; Zheng, H.; Wang, K. A Novel Fault Diagnosis System on Polymer Insulation of Power Transformers Based on 3-stage GA–SA–SVM OFC Selection and ABC–SVM Classifier. Polymers 2018, 10, 1096. [Google Scholar] [CrossRef]
- Liao, R.; Zheng, H.; Grzybowski, S.; Yang, L. Particle swarm optimization-least squares support vector regression based forecasting model on dissolved gases in oil-filled power transformers. Electr. Power Syst. Res. 2011, 81, 2074–2080. [Google Scholar] [CrossRef]
- Benmahamed, Y.; Teguar, M.; Boubakeur, A. Application of SVM and KNN to Duval Pentagon 1 for Transformer Oil Diagnosis. IEEE Trans. Dielectr. Electr. Insul. 2017, 24, 3443–3451. [Google Scholar] [CrossRef]
- Xiao, Y.; Pan, W.; Guo, X.; Bi, S.; Feng, D.; Lin, S. Fault Diagnosis of Traction Transformer Based on Bayesian Network. Energies 2020, 13, 4966. [Google Scholar] [CrossRef]
- Ghoneim, S.S.M.; Taha, I.B.M.; Elkalashy, N.I. Integrated ANN-Based Proactive Fault Diagnostic Scheme for Power Transformers Using Dissolved Gas Analysis. IEEE Trans. Dielectr. Electr. Insul. 2016, 23, 1838–1845. [Google Scholar] [CrossRef]
- Siva Sarma, S.S.; Kalyani, G. ANN approach for condition monitoring of power transformers using DGA. In Proceedings of the TENCON IEEE Region 10 Conference Proceedings, Chiang Mai, Thailand, 21–24 November 2004; IEEE: New York, NY, USA, 2004; pp. C444–C447. [Google Scholar]
- Yin, Z.; Hou, J. Recent advances on SVM based fault diagnosis and process monitoring in complicated industrial processes. Neurocomputing 2016, 174, 643–650. [Google Scholar] [CrossRef]
- Bacha, K.; Souahlia, S.; Gossa, M. Power transformer fault diagnosis based on dissolved gas analysis by support vector machine. Electr. Power Syst. Res. 2012, 83, 73–79. [Google Scholar] [CrossRef]
- Shintemirov, A.; Tang, W.; Wu, Q.H. Power Transformer Fault Classification Based on Dissolved Gas Analysis by Implementing Bootstrap and Genetic Programming. IEEE Trans. Syst. Man Cybern. C 2009, 39, 69–79. [Google Scholar] [CrossRef]
- Li, J.; Zhang, Q.; Wang, K.; Wang, J.; Zhou, T.; Zhang, Y. Optimal Dissolved Gas Ratios Selected by Genetic Algorithm for Power Transformer Fault Diagnosis Based on Support Vector Machine. IEEE Trans. Dielectr. Electr. Insul. 2016, 23, 1198–1206. [Google Scholar] [CrossRef]
- Zhang, Y.; Li, X.; Zheng, H.; Yao, H.; Liu, J.; Zhang, C.; Peng, H.; Jiao, J. A Fault Diagnosis Model of Power Transformers Based on Dissolved Gas Analysis Features Selection and Improved Krill Herd Algorithm Optimized Support Vector Machine. IEEE Access 2019, 7, 102803–102811. [Google Scholar] [CrossRef]
- Ashkezari, A.D.; Hui, M.; Saha, T.K.; Ekanayake, C. Application of fuzzy support vector machine for determining the health index of the insulation system of in-service power transformers. IEEE Trans. Dielect. Electr. Insul. 2013, 20, 965–973. [Google Scholar] [CrossRef]
- Peimankar, A.; Weddell, S.J.; Jalal, T.; Lapthorn, A.C. Ensemble classifier selection using multi-objective PSO for fault diagnosis of power transformers. In Proceedings of the 2016 IEEE Congress on Evolutionary Computation (CEC), Vancouver, BC, Canada, 24–29 July 2016; IEEE: Vancouver, BC, Canada, 2016; pp. 3622–3629. [Google Scholar]
- Peimankar, A.; Weddell, S.J.; Jalal, T.; Lapthorn, A.C. Evolutionary multi-objective fault diagnosis of power transformers. Swarm Evol. Comput. 2017, 36, 62–75. [Google Scholar] [CrossRef]
- Yang, Z.; Tang, W.H.; Shintemirov, A.; Wu, Q.H. Association Rule Mining-Based Dissolved Gas Analysis for Fault Diagnosis of Power Transformers. IEEE Trans. Syst. Man Cybern. C 2009, 39, 597–610. [Google Scholar] [CrossRef]
- Wu, T.F.; Lin, C.J.; Weng, R.C. Probability estimates for multi-class classification by pairwise coupling. J. Mach. Learn. Res. 2004, 5, 975–1005. [Google Scholar]
- Platt, J. Probabilistic outputs for support vector machines and comparisons to regularized likelihood methods. Adv. Large Margin Classif. 1999, 10, 61–74. [Google Scholar]
- Nemeth, B.; Laboncz, S.; Kiss, I. Condition Monitoring of Power Transformers using DGA and Fuzzy Logic. In Proceedings of the 2009 IEEE Electrical Insulation Conference, Montreal, QC, Canada, 31 May–3 June 2009; IEEE: New York, NY, USA, 2009; p. 373. [Google Scholar]
- Fang, J.; Zheng, H.; Liu, J.; Zhao, J.; Zhang, Y.; Wang, K. A Transformer Fault Diagnosis Model Using an Optimal Hybrid Dissolved Gas Analysis Features Subset with Improved Social Group Optimization-Support Vector Machine Classifier. Energies 2018, 11, 1922. [Google Scholar] [CrossRef]
- Frohlich, H.; Chapelle, O.; Scholkopf, B. Feature selection for support vector machines by means of genetic algorithm. In Proceedings of the 15th IEEE International Conference on Tools with Artificial Intelligence, Sacramento, CA, USA, 3–5 November 2003; IEEE: Piscataway, NJ, USA, 2003; pp. 142–148. [Google Scholar]
- Su, Q.; Mi, C.; Lai, L.L.; Austin, P. A fuzzy dissolved gas analysis method for the diagnosis of multiple incipient faults in a transformer. IEEE Trans. Power Syst. 2000, 15, 593–598. [Google Scholar] [CrossRef]
- Ma, H.; Li, Z.; Ju, P.; Han, J.; Zhang, L. Diagnosis of power transformer faults on fuzzy three-ratio method. In Proceedings of the 2005 International Power Engineering Conference, Singapore, 29 November–2 December 2005; IEEE: Piscataway, NJ, USA, 2005. [Google Scholar]






| No | DGA Feature | No | DGA Feature | No | DGA Feature |
|---|---|---|---|---|---|
| 1 | H2 | 13 | H2/CO | 25 | C2H2/CO2 |
| 2 | CH4 | 14 | H2/CO2 | 26 | C2H2/TH |
| 3 | C2H2 | 15 | H2/TH | 27 | C2H4/C2H6 |
| 4 | C2H4 | 16 | CH4/C2H2 | 28 | C2H4/CO |
| 5 | C2H6 | 17 | CH4/C2H4 | 29 | C2H4/CO2 |
| 6 | CO | 18 | CH4/C2H6 | 30 | C2H4/TH |
| 7 | CO2 | 19 | CH4/CO | 31 | C2H6/CO |
| 8 | TH | 20 | CH4/CO2 | 32 | C2H6/CO2 |
| 9 | H2/CH4 | 21 | CH4/TH | 33 | C2H6/TH |
| 10 | H2/C2H2 | 22 | C2H2/C2H4 | 34 | CO/CO2 |
| 11 | H2/C2H4 | 23 | C2H2/C2H6 | 35 | CO/TH |
| 12 | H2/C2H6 | 24 | C2H2/CO | 36 | CO2/TH |
| Parameters | Settings |
|---|---|
| Maximum iteration | 200 |
| Population size | 100 |
| Crossover probability | 0.9 |
| Mutation probability | 0.01 |
| Range of C | [0, 200] |
| Range of σ | [0, 100] |
| Ranges of Gas Ratios | Codes of Different Gas Ratios | ||
|---|---|---|---|
| C2H2/C2H4 | CH4/H2 | C2H4/C2H6 | |
| <0.1 | 0 | 1 | 0 |
| 0.1–1 | 1 | 0 | 0 |
| 1–3 | 1 | 2 | 1 |
| >3 | 2 | 2 | 2 |
| No | Fault Type | Code of the Ratios | ||
|---|---|---|---|---|
| C2H2/C2H4 | CH4/H2 | C2H4/C2H6 | ||
| 1 | Discharge of low energy density | 1 or 2 | 0 | 1 or 2 |
| 2 | Discharge of high energy density | 1 | 0 | 2 |
| 3 | Thermal fault of low temperature < 300 °C | 0 | 0 or 2 | 1 or 2 |
| 4 | Thermal fault of high temperature ≥ 300 °C | 0 | 2 | 1 or 2 |
| 5 | No fault | 0 | 0 | 0 |
| Fault Type | LE-D | HE-D | LM-T | H-T | N-C |
|---|---|---|---|---|---|
| Sample quantity | 23 | 45 | 10 | 14 | 26 |
| DGA Feature | 1 | 2 | 3 |
|---|---|---|---|
| DGA ratios | H2/CH4 | H2/C2H4 | H2/C2H6 |
| H2/C2H6 | H2/C2H6 | CH4/C2H2 | |
| H2/TH | H2/TH | CH4/C2H6 | |
| CH4/C2H2 | CH4/CO | C2H2/C2H4 | |
| CH4/C2H6 | CH4/CO2 | C2H2/CO | |
| C2H2/C2H4 | C2H2/C2H4 | C2H4/TH | |
| C2H4/TH | C2H2/C2H6 | C2H6/TH | |
| C2H6/TH | CO/CO2 | CO/CO2 | |
| CO/CO2 | C2H4/TH | -- | |
| -- | C2H6/TH | -- | |
| CV accuracy | 89.83% | 88.98% | 88.14% |
| Features | Average Accuracy (%) | Computing Time (s) | ||
|---|---|---|---|---|
| Training | Testing | Training | Testing | |
| DGA full data | 89.71 | 57.53 | 37.1847 | 2.19 × 10−4 |
| Three-ratio feature | 91.25 | 75.41 | 36.6727 | 1.44 × 10−4 |
| ODF | 94.84 | 82.96 | 37.7412 | 2.65 × 10−4 |
| Max Probability | Training Accuracy | Testing Accuracy | |
|---|---|---|---|
| >0.5 | Max | 100% | 88.64% |
| Min | 97.08% | 82.96% | |
| Mean | 97.53% | 86.85% | |
| ≤0.5 | Max | 92.00% | 85.71% |
| Min | 85.00% | 50.00% | |
| Mean | 89.83% | 56.72% | |
| Diagnosis Method | Testing Accuracy (%) |
|---|---|
| kNN | 64.00 |
| BPNN | 81.60 |
| GASVM | 82.00 |
| Method in [18] | 83.60 |
| Method in [19] | 84.40 |
| This Paper | 86.80 |
| Fault Type | LE-D | HE-D | LM-T | H-T | N-C |
|---|---|---|---|---|---|
| True samples | 6 | 6 | 5 | 5 | 7 |
| Predicted samples | 6 | 6 | 7 | 6 | 4 |
| Predicted by the Proposed Model | ||||||
|---|---|---|---|---|---|---|
| LE-D | HE-D | LM-T | H-T | N-C | ||
| Actual | LE-D | 6 | 0 | 0 | 0 | 0 |
| HE-D | 0 | 7 | 0 | 0 | 0 | |
| LM-T | 0 | 0 | 4 | 1 | 0 | |
| H-T | 0 | 0 | 0 | 5 | 0 | |
| N-C | 0 | 1 | 2 | 0 | 4 | |
| Actual Fault | H2 | CH4 | C2H2 | C2H4 | C2H6 | CO | CO2 | TH | Diagnostic Result |
|---|---|---|---|---|---|---|---|---|---|
| LE-D | 78 | 20 | 28 | 13 | 11 | / | 784 | 72 | LE-D |
| 95 | 10 | 39 | 11 | / | 122 | 467 | 60 | LE-D | |
| 8 | / | 101 | 43 | / | 192 | 4067 | 144 | LE-D | |
| HE-D | 7020 | 1850 | 4410 | 2960 | / | 2140 | 1000 | 9220 | HE-D |
| 120 | 31 | 94 | 66 | / | 48 | 271 | 191 | HE-D | |
| 5100 | 1430 | 1010 | 1140 | / | 117 | 197 | 3580 | HE-D | |
| LM-T | 48 | 610 | / | 10 | 29 | 1900 | 970 | 649 | HE-D |
| 12 | 18 | / | 4 | 4 | 559 | 1710 | 26 | LM-T | |
| 66 | 60 | / | 7 | 2 | 76 | 90 | 69 | LM-T | |
| H-T | 8800 | 64,064 | / | 95,650 | 72,128 | 290 | 90,300 | 231,842 | H-T |
| 1100 | 1600 | 26 | 2010 | 221 | / | 1430 | 3857 | H-T | |
| 1860 | 4980 | 1600 | 10,700 | / | 158 | 1300 | 17,280 | LM-T | |
| N-C | 134 | 134 | / | 45 | 157 | 1008 | 10,528 | 336 | H-T |
| / | 225 | 3 | 110 | 225 | 785 | 4500 | 563 | N-C | |
| 200 | 3 | / | 200 | 50 | 1000 | 20,000 | 253 | N-C |
Publisher’s Note: MDPI stays neutral with regard to jurisdictional claims in published maps and institutional affiliations. |
© 2020 by the authors. Licensee MDPI, Basel, Switzerland. This article is an open access article distributed under the terms and conditions of the Creative Commons Attribution (CC BY) license (http://creativecommons.org/licenses/by/4.0/).
Share and Cite
Zhang, Y.; Wang, Y.; Fan, X.; Zhang, W.; Zhuo, R.; Hao, J.; Shi, Z. An Integrated Model for Transformer Fault Diagnosis to Improve Sample Classification near Decision Boundary of Support Vector Machine. Energies 2020, 13, 6678. https://doi.org/10.3390/en13246678
Zhang Y, Wang Y, Fan X, Zhang W, Zhuo R, Hao J, Shi Z. An Integrated Model for Transformer Fault Diagnosis to Improve Sample Classification near Decision Boundary of Support Vector Machine. Energies. 2020; 13(24):6678. https://doi.org/10.3390/en13246678
Chicago/Turabian StyleZhang, Yiyi, Yuxuan Wang, Xianhao Fan, Wei Zhang, Ran Zhuo, Jian Hao, and Zhen Shi. 2020. "An Integrated Model for Transformer Fault Diagnosis to Improve Sample Classification near Decision Boundary of Support Vector Machine" Energies 13, no. 24: 6678. https://doi.org/10.3390/en13246678
APA StyleZhang, Y., Wang, Y., Fan, X., Zhang, W., Zhuo, R., Hao, J., & Shi, Z. (2020). An Integrated Model for Transformer Fault Diagnosis to Improve Sample Classification near Decision Boundary of Support Vector Machine. Energies, 13(24), 6678. https://doi.org/10.3390/en13246678

