Next Article in Journal
Robust L Approximation of an LCL Filter Type Grid-Connected Inverter Using Active Disturbance Rejection Control under Grid Impedance Uncertainty
Previous Article in Journal
Study on Comprehensive Performance of Three-Dimensional Tube Applied to Gas–Solid Two-Phase Flow Environment
Previous Article in Special Issue
Sustainable Intelligent Charging Infrastructure for Electrification of Transportation
 
 
Font Type:
Arial Georgia Verdana
Font Size:
Aa Aa Aa
Line Spacing:
Column Width:
Background:
Article

Sizing Procedure for System Hybridization Based on Experimental Source Modeling for Electric Vehicles

Department of Electrical Engineering and Electronics, Ariel University, Ariel 40700, Israel
*
Author to whom correspondence should be addressed.
Energies 2021, 14(17), 5275; https://doi.org/10.3390/en14175275
Submission received: 6 July 2021 / Revised: 8 August 2021 / Accepted: 20 August 2021 / Published: 25 August 2021

Abstract

:
Hybrid vehicles are now more common in response to increasing global warming. The hybridization of energy sources and energy storage units enables improving the sustainability, reliability, and robustness of power systems. To reach the objective of zero emissions, a proton exchange membrane hydrogen fuel-cell was utilized as an energy source. The aim of this research was to create an accurate optimal sizing procedure for determining the nominal rating of the necessary sources. We modeled the fuel cell and the battery pack using data from real experimental results to create the generic database. Then, we added data on the mission profile, system constraints, and the minimization target function. The mission profile was then analyzed by the sizing algorithm to determine optional minimum and maximum fuel cell ratings. Analyzing the optional solutions using the vehicle real time energy management system controller resulted in a set of solutions for each available rated fuel cell, and the optimal compatible battery in the revealed band successfully accomplished the route of the driving cycle within the system limitations. Finally, the Pareto curve represented the optimal finding of the sizing procedure. Ultimately, in contrast to previous works that utilize gross manufacturer data in the sizing procedure, the main research contribution and novelty of this research is the very accurate sizing results, which draw on real experimental-based fuel-cell and battery sizing models. Moreover, the actual vehicle real time energy management system controllers were used in the sizing procedure.

1. Introduction

Energy costs and global warming encourage measures to reduce air pollution in energy systems. Global warming is impacted by fuel-based propulsion systems in the transportation industry [1]. This sector includes, among others, airline and automotive industries. The automotive sector relies largely on vehicles powered by the fuel-based internal-combustion engine (ICE). As a result, the fuel-based ICE emits pollutants into the environment, causing an increase in global warming and pollution. Furthermore, because the power demand is stochastic, the ICE does not operate at its specific minimum fuel consumption (MFC), leading to an increase in pollution emission [2]. The automotive industry has grown significantly, resulting in a substantial increase in fuel demand [3]. As a result, a significant amount of effort has been invested in the development of an electric propulsion system for various types of vehicles, such as a full battery-based electric vehicle [4] or a hybrid vehicle that combines batteries with a combustion engine [5]. Electric land vehicles are popular and have been extensively investigated [6]. In addition, regarding hybrid vehicle source topologies [7,8], aerial vehicles [9,10,11] and marine vehicles [12,13,14] have also provided fertile ground for research. Moreover, vehicle models and thus the behavior analysis of the vehicle can be obtained in works [15,16,17,18]. Recently, demand for an electric vehicle propulsion system has extended to both civilian and military vehicles. In civilian applications, these systems result in zero emissions in city centers and possess higher efficiency energy conversion. In military systems, zero thermal signature and noiseless engines provide a significant advantage compared to an ICE. Another application that is suitable for the proposed system is as an auxiliary engine in conjunction with an ICE (diesel or gasoline). Such engines can be used in aerial and marine vehicles, and remote sites such as cellular transmitters, checkpoints, gas stations, and small army bases [19]. The market for range extender electric vehicles has developed in recent years. High-energy sources, such as gas turbines, special ICEs, and fuel-based sources [18,20], together with battery-based energy storage systems (ESSs) [21], are sufficient to meet the energy and power demand of a hybrid electric vehicle.

1.1. Sources for Electric Vehicle

Another high-energy source is the fuel cell (FC). In recent years, the research on the proton exchange membrane (PEM) FC has made significant progress, due to the maturation and stability of the PEM technology [22]. However, the PEM FC has inherent limitations: the output voltage of an FC is heavily influenced by the load (classic soft source [23]), and usually possesses a maximum voltage value at no-load conditions and a minimum voltage value (possibly zero) at overload. Hence, its power curve is parabolic, as shown in Figure 1. To maintain the fuel consumption at the maximum efficient point (MEP) rather than maximum power point (MPP), a tracking controller should be employed, with the main goal of controlling the power electronic interface so that the reflected load intersects the soft source P–V curve at MEP rather than MPP.
Characterizing a source type can be easily undertaken using a Ragone plot, as presented in Figure 2. The chart presents a set of sources: as the source is located more on the right side, the source power density is higher, whereas, as the source location is higher, the energy density is higher. For instance, FC is located at the top left of the chart and, therefore, contains very high energy density. However, because the FC is on the left-hand side, it suffers from a lack of power density. The outcome of this analysis is that the FC as a single source is sufficient as a highly efficient energy source, although it is incapable of supporting an impulsive load. An optional solution for long endurance load demand with a high-power burst is a combination of a high-energy source, such as the FC, with a high-power density source such as a super-capacitor. The conjunction of source topology, whether it is passive or active, is set by the overall system requirement and the source operation range, as elaborated in [7].
Utilizing a converter with transformer or gyrator characteristics [25,26,27,28] has long been a familiar method to interface with a soft source operating as a power processor. The most common representation of the power processor is a loss-free resistor (LFR) [29], which is a two-port network consisting of emulated resistance R e at the input and a power source at the output, as shown in Figure 3. The LFR can be assumed to act as a nearly pure resistor when there is a negligible input ripple [30]. The MEP can be reached by regulating the value of R e in the power control loop. Load variations in the power-processor output terminal have no influence on the soft source operating point, which is determined by the intersection between the power curves of the soft source and the emulated resistance.
Nevertheless, such an operation requires feedback containing the information regarding instantaneous fuel expenditure. In addition, the operating point of the FC is decoupled from the load and battery state of charge (SoC), which is undesirable when the battery SoC is low and/or the load power is high. It should be noted that despite a single MEP, a relatively wide region of low specific fuel consumption (SFC) exists within the MPP region (cf. Figure 2), in which the SFC is slightly higher than at MEP. In the case in which the FC can function in the SFC region rather than at a particular operation point, an additional amount of flexibility is given to the designer. This allows operating the range extender as a controlled power source if the FC operating point remains within the low SFC region, at the expense of somewhat increased instantaneous fuel consumption. Moreover, the harvested power drawn from the range extender may be slightly increased upon a battery SoC decrease and/or load power increase to reduce the battery stress, thus prolonging its operation, and vice versa. For hybrid vehicles consisting of various energy sources, there are several options for connecting all sources into one system [7]. The generic structure of all shapes is shown in Figure 4, where each source is occupied by an energy management unit controlling the power flow. The load is attached to the DC bus by an energy management unit.

1.2. Sizing

The energy system of a hybrid-electric vehicle is comprised of a high endurance energy source, a high-power energy storage unit, a power management unit, and a propulsion load. The sizing procedure is the act of determining the size and quantity of each source. Because the market for electric vehicles is expanding dramatically, the sizing process has attracted significant research attention [31,32,33,34]. The sizing procedure is based on the mission profile, constraints, minimization target/s, and the set of available sources. The mission profile supplies information about the profile of the load power or driving cycle [35], temperature, altitude, humidity, etc. The constraints require information on the limitations of weight, volume, cost, battery depth of discharge (DoD), battery SoC, cycle life, temperature range, altitude range, and voltage range. In previous works, researchers used several techniques for optimizing the sizing procedure, such as multi-objective particle swarm optimization, dynamic programming, genetic algorithm, graphic construction methods, probabilistic methods, analytical methods, iterative methods, artificial intelligence methods, and hybrid methods. The minimization target’s optional parameters are minimum fuel, weight, volume, operation cost, and lifetime. The information about the characteristics, cost, efficiencies of sources, storage units, and power electronics circuitry and relevant topologies are collected in a database in which the sizing algorithm operates. At present, the familiar sizing methodologies are analytical methods, probabilistic methods, graphical construction methods, artificial intelligence methods, performance assessment of iterative methods, and hybrid methods. The sizing process reveals a set of solutions for the minimization target’s functions (single or multiple). Consequently, by adding more parameters, the minimization target’s function at the boundaries of solutions becomes narrower, sustaining the selection of the most optimal system constellation.
In a standard driving cycle, the maximum load demand sets the rating of all summed available source loads plus the system reserve. However, most of the points on the driving cycle are lower than the maximum power value. Therefore, some of the generation units operate far from the MFC point [31]. The analysis of a standard driving cycle [36] in Figure 5 presents the power curve decomposed to an average power component and high-frequency harmonic components. The average load determines the minimum compulsory FC rated power, where the ESS is at its peak rating. When selecting the minimum FC point (average power) together with a minimum required ESS, the source is obligated to engage in continuous operation, otherwise the load will fall. However, by increasing the ESS rating, the generation unit can operate at a minimum specific fuel consumption point with a start/stop mechanism. Hybridization of supply requires a real-time control managing system for governing the operation of each unit, and determines the run/idle of the generators/sources and charge/discharge/idle of the ESS.
The sizing results are the set of minimal solutions that ensue from the minimization target function and are presented by the optimal Pareto curve [37]. Executing a sizing procedure for an energy system produces a two axis Pareto curve where the horizontal line represents the energy source’s nominal power rating and the vertical line represents the storage capacity in most of the cases, as presented in Figure 6. All points in the sizing plot represent the minimum storage capacity required for a given FC rating. The curve separates the entire space into feasible and infeasible regions. The region above the curve represents the feasible region, as any set of solutions for an FC power rating and battery capacity. The entire feasible area, including the sizing curve, is the design space for a given task. The sizing curve intersects with the horizontal axis, symbolizing the peak demand of the system where there is no need for ESS and, therefore, the matching storage capacity is zero. On the other side, the curve ends at the average required power that reflects the minimum size of the FC, which guarantees the power profile finishes with the same amount of SoC at the ESS. In a non-repetitive driving cycle, the ESS can fulfill the route mission without any FC source. At the end of the process, the ESS is empty/near empty and cannot support another cycle.

1.3. The Gap

The sizing process is based on an analysis of power and energy, and, therefore, entails an inherent calculation deviation because the algorithm refers to energy sources and energy storage as a pure ideal source. However, each energy source, such as ICE or FC, is nonideal and implies efficiency and fuel consumption curves [38] that have a significant impact on actual results. Furthermore, an energy storage such as a battery that contains 10 V/1 Ah is incapable of supplying 10 Wh in one hour because a real battery includes internal losses [39] that also impact the sizing results. Moreover, the sizing procedure operates according to the sizing algorithm system managing controller. Nevertheless, in a real system, the actual management routine operates with a different algorithm; therefore, the sizing results are irrelevant to the final system. Thus, the obtained results are inaccurate and may lead to an incomplete vehicle task or non-compliance with the minimization target function. The objectives of this research are to create a generic tool for EV sizing of an FC and ESS based on a statistical load profile while respecting a set of certain optimization and system constraints. This study demonstrates an optimal mix of electrical sources while enabling a fuel-consumption minimizing energy management strategy. In contrast to the majority of methods that aim to tackle a similar problem, the expected contribution herein is twofold: (a) a realistic instantaneous performance of each source will be utilized in the design; and (b) a sizing process exhibits an energy management strategy expected to be executed during real-time hybrid energy source exploitation. The former is accomplished by investigating characteristics of the ESS and FC relating to instantaneous performance of these devices under various operating conditions, and derivation of the generic performance of each source.
In this paper, a new approach for a sizing methodology is presented. The algorithm database includes modeled batteries and FC data based on several real experiments in different conditions of charging and discharging. Furthermore, the sizing procedure validates the algorithm results by running over the route with the real time power management controller. The route and source selection are modified by the real-time management system, and, therefore, the sizing results are significantly more accurate. This paper is organized as follows: In Section 2, we explain the structure of a HYBRID sources system and the unit’s modeling methods. In Section 3, the sizing curve design principle is explained, including with the use of a flowchart, the purpose of which is to manage the energy sources. In Section 4, we present the sizing results for a design example of an FC-based hybrid-electric vehicle. The results are divided into two cases: the first case is a sizing curve for an ideal battery and the second case for a modeled battery. In Section 5, the results are analyzed and our conclusions presented.

2. Energy Unit Modeling

By transferring the sources to a digital model, investigation of possible lists of results for the sizing process is accelerated. The first stage is that of generating a dependable model of each simulated source. Scientists have established several methods for energy source modeling. Each method brings different levels of precision and complication with advantages and disadvantages. These models can be normally separated into three groups: the electrochemical [40] electromechanical [41] model, the equivalent electric circuit model [42,43], and the mathematical model (analytical or stochastic) [44,45]. Theoretical models that are only based on manufacturer data lack the capacity to accurately copy an actual operation of any energy source at all operating points [46]. To advance model precision, a new combination of the equal electric model, along with an interpolation and extrapolation estimate, is applied here. The method uses actual energy unit performance with probabilistic analysis and an equivalent electrical circuit.

2.1. ESS Modeling

The key element for the modeling of ESS is the generic algorithm process. The models that are based on electrochemical equations or equivalent electrical circuits are integrally inaccurate within a manufacture’s production line. Thus, a lookup table based on average experimental results is more efficient in predicting ESS parameters and performance. The high-level ESS model algorithm contains the following stages: it begins in block 1 (Figure 7), with the model receiving the load power demand and, in the case of external sources, the power bent by the source. This is exposed by using the power balancing Equation (1), which defines the ESS status for charging or discharging:
P ESS n = P load n P fc n
Then, the model procedure processes the absolute value of power and divides it by the present ESS internal voltage value ( E b a t t . n ), confirming that the model operates within the allowed ESS current. For each cycle/start of action, the SoC and DoD values can be adjusted to a specific value; otherwise the model receives their value from the previous stage (n − 1). The ESS model can also obtain any desired environment temperature (within the allowed limits), or as a varying temperature profile or a constant. In block 2, the model converts the power demand into an instruction for charging or discharging. The model reviews the instant current by sensing the ESS internal voltage. Before starting a charge or discharge process, the model inspects the following conditions (2), (3) in blocks 3, 4:
SoC n 1 < Q n o m .
Q m i n < DoD n 1
The inspected battery current ( I b a t t n ) and internal voltage ( E b a t t n ) are then processed in blocks 5, 6 (charging and discharging, separately). The model displays the following parameters: battery power, instant terminal voltage, energy, capacity, wasted power and energy, remaining energy, and updated capacity. If the ESS is fully loaded, the process ends. Otherwise, the linear interpolation/extrapolation begins in block 6. The charging process ends where the algorithm estimates the updates for the ESS parameters in block 8 and starts the next cycle. The second alternative is the discharge path: the model confirms that the status of the ESS is not beyond the DoD boundaries in block 3. If the ESS is fully discharged, the procedure ends. Otherwise, the linear interpolation/extrapolation begins in block 5. The discharging process ends where the algorithm calculates the updates for the ESS parameters in block 7 and starts the next cycle.
The ESS internal voltage and current are now managed and supply data on the momentary ESS capacity, ESS supply energy, energy loss, and remaining energy. The forward Euler method is a first-order technique, which means that the error per step is proportional to the square of the step size, and the error at a given time (global error) is relative to the step size. The momentary ESS capacity is estimated by the discrete forward Euler method [47], as presented in Equation (4). The ESS current is collected and adds/subtracts from the present capacity in charge/discharge mode, respectively.
Q m o m n = Q m o m n 1   ±   k · t n     t n 1 · I ESS n 1
The ESS momentary energy (supplied/sourced) is also estimated by the forward Euler method. The ESS internal voltage is multiplied by the ESS current resulting in ESS power that has accrued into ESS energy, as presented in Equation (5):
E m o m . n = E m o m . n 1   ±   k · t n     t n 1 · V ESS n 1 · I ESS n 1
The ESS energy loss is similarly defined by the forward Euler method. The ESS current is squared and multiplied by the interpolated ESS internal resistance, resulting in ESS energy loss as presented in Equation (6):
E l o s s . n = E l o s s . n 1   +   k · t n     t n 1 · I ESS n 1 2 · r ESS
Now, the remaining stored energy is revealed in Equation (7):
E ESS n = E i n i t i a l   ±   E m o m . n     E l o s s . n
The model obtains the stated parameters and produces the ESS terminal voltage by the linear-point slope algorithm ( V t e r m i n a l . I ESS . ,   T ,   P ESS ). The estimated process output is the ESS terminal voltage. With the use of approximation of the internal resistance ( r ESS ), the internal ESS is revealed. The ESS internal voltage ( V ESS ) is the root for showing the above parameters and, therefore, the heart of this model. The estimate of the ESS internal resistance is also based on the linear-point slope algorithm. The database contains rows, columns, and pages of measured values on impedance, current, temperature, and calculated SoC. The estimated process accumulates data on three mentioned parameters and supplies the present value of the ESS internal resistance ( r ESS I ESS ,   T ,   SoC ). The ESS SoC calculation is made by the discrete forward Euler method, for the momentary capacity * Equation (4) and the initial capacity summation. In this method, the actual capacity value is set as the ESS SoC, with another choice to present the SoC as a percentage as shown in (8), (9):
SoC = Q ESS n = Q i n i t i a l ± Q m o m n
SoC % = Q i n i t i a l ± Q m o m n Q n o m i n a l

2.2. FC Modeling

Standard FC modeling also requires an understanding of the chemical electrical internal process and, therefore, is a complicated task [48]. The proposed modeling method is based on real experimental results expressing the relations of current-voltage (I–V), power-current (P–I), and hydrogen consumption–power, as shown in Figure 8 and Figure 9. The lookup tables are imported into a MATLAB workspace and then, in the sizing procedure, the FC power request is analyzed, with the model supplying the terminal voltage, output current, and fuel consumption (L/m). The generic model represents a variety of FCs that operate under nominal conditions of temperature and pressure. First, the FC-supplied current is estimated by a polynomial fitting method as expressed in Equation (10):
I FC . n = I FC .   N o r m n · max   [ I FC .   n ]
Then, the revealed current exposes the FC terminal voltage as presented in Equations (11) and (12)
V FC .   N o r m n = 25.1 · I FC .   N o r m 4 n   +   90.8 · I FC .   N o r m 3 n     118 · I FC .   N o r m 2 n   +   62.3 · I FC .   N o r m n     10.4
V FC .   n = V FC .   N o r m n · max   V FC .   n
Finally, the relation of supplied power to the hydrogen consumption is:
H FC .   N o r m n = 1.484 · P FC .   N o r m 4 n     2.322 · P FC .   N o r m 3 n   +   1.347 · P FC .   N o r m 2 n   +   0.465 · P FC .   N o r m n +   0.0068
H FC .   n = H FC .   N o r m n · max   H FC .   n
P FC .   n = P FC .   N o r m n · max   [ P FC .   n ]
Based on the shown equations, the FC model was designed, with the model receiving the specific rated power and supplying the terminal voltage, FC output current, delivered energy, hydrogen consumption liter per minute (L/m), and overall sourced hydrogen (L), as presented in Figure 10.

3. Sizing Procedure

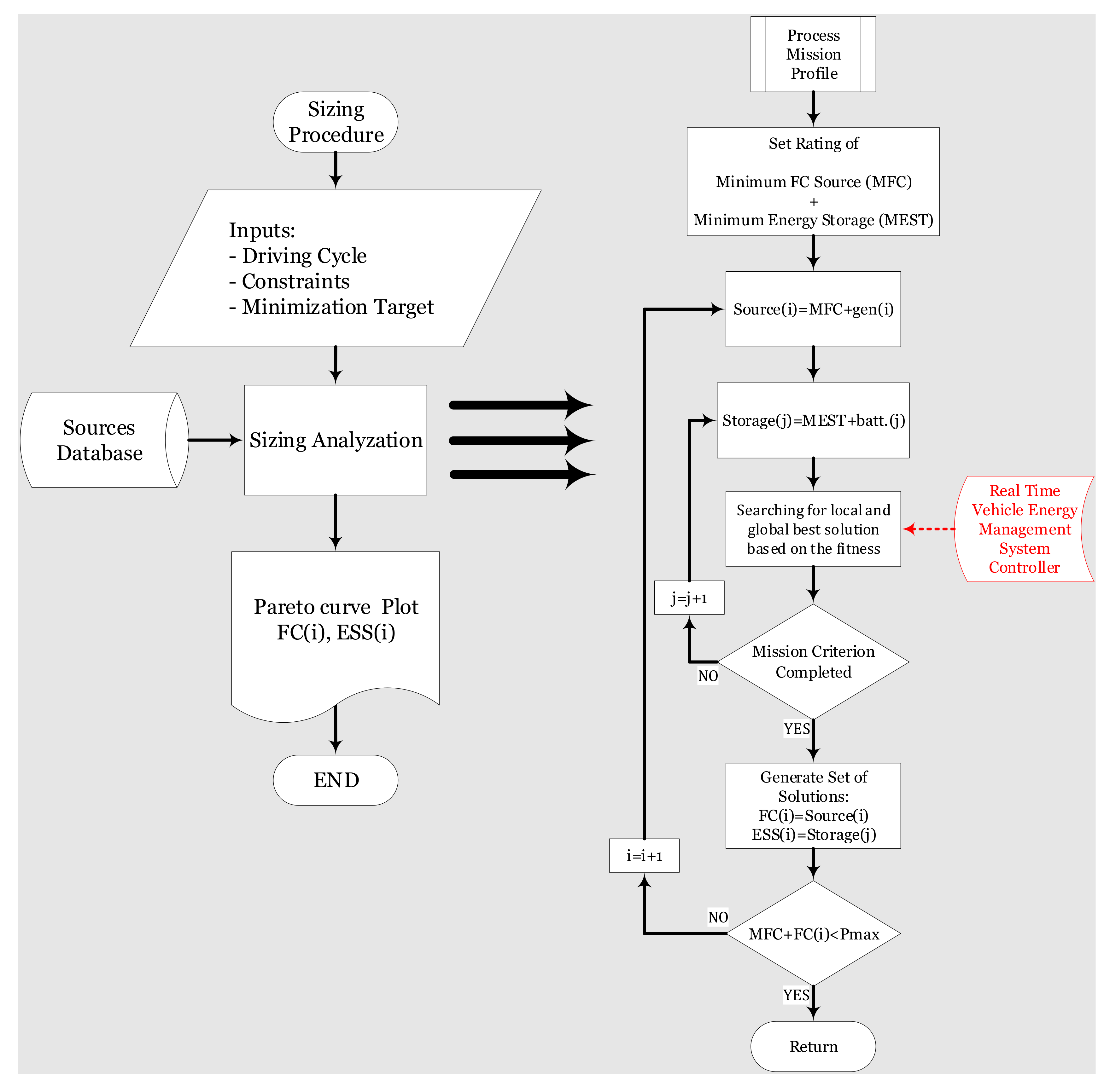
To derive an appropriately sized FC-battery hybrid energy source, the driving cycle must first be defined. In contrast to most previous works [31,32,33,34], we examined a statistical driving cycle rather than an analytical driving cycle to approach, as closely as possible, a practical situation. The minimization target’s function was delimited for one or more variables, such as minimum fuel, maintenance cost, operating cost, initial cost, volume, and weight. Then, system constraints, such as load voltage range, FC power, variation rate, or ESS charge/discharge rate, were set up to avoid inconceivable solutions proposed by the sizing processes. The device database also allows the presence of existing devices in the hybrid source, connecting these by practical power converters. In sizing analysis, the driving cycle is decoupled into static and dynamic components. The FC is utilized as the energy source providing the static element, and the battery is employed as the power source supplying the dynamic element. Each power system is regulated by a real time energy management controller that performs using a specific approach according to its design guidelines. The sizing algorithm from former research [31,32,33,34] does not utilize the actual real-time system management controller in the analysis procedures. Because the real-time controller significantly affects the performance of each source, it is also required to be utilized as a system manager in the sizing process. The suggested sizing procedure presented in Figure 11 operates as follows: the first action is creating a database with units of energy sources and storage units, as explained above. Then, a statistical power curve is applied as the referenced driving cycle. In contrast to the traditional sizing approach, the process is a statistical rather than an analytical driving cycle, that is as close as possible to a realistic situation. The constraints are introduced to avoid unrealistic solutions proposed by the sizing algorithm. The minimization target’s function is inserted into the algorithm with the specific weight for each target. The algorithm processes the data in the modeled real devices from the established database [49]. Gathering all system information and requirements leads to the data processing stage, where the algorithm verifies all acceptable source solutions with the specific selected path to a solution by running the system’s real time energy management algorithm. The energy management strategy is a real-time high-level supervising schedule, aimed at controlling the instant operating power of each hybrid source component. Referring to a general fully controlled energy-storge source system, the energy management strategy analyzes reference power instructions of each component, based on instantaneous load demand, operating mode, and feedback from each factor, considering each factor limitation in both the time and frequency domains. For the controller, determining the energy management strategy must define the amount of power instantaneously drawn from each component to minimize the target functions (e.g., fuel consumption). To achieve this, the process requires as much available data as possible, such as the consumption maps of the energy/storage sources that are precisely concluded for all of the expected operating points and included in the sizing database.
In the new sizing approach, two types of sources are available: power and energy. The analysis of the power curve shows the average power and the maximum required power. In a sustainable energy system, the energy source rating must be equal to or higher than the mean power, otherwise the cyclic mission criterion will not be fulfilled. The minimum energy source (MES) is, therefore, set to the lower boundary for the sum of the entire energy sources. On the other hand, the peak power demand sets the upper limit for the sum of all energy source ratings. Thus, the possible solutions for energy sources (FC) exist in this band.
MES i = 1 n FC i max P t
The energy storage rating is attained by the utilization of an energy source (FC) in the sizing process. The minimum energy storage (MEST) source is set at the FC maximum power rating. Conversely, the maximum rated storage is located at the minimum rated FC. The analysis of the real modeled sources controlled by a real-time energy management system controller (EMSC) shows the optimal fitness solution for all available rated FCs and is specific for the MES point. Thus, the possible solutions for utilizing an ESS with a specific FC exist within these boundaries.
MEST j = 1 m ESS j max Q · V ESS
The designed sizing algorithm presented in Figure 12 operates as follows: the operator introduces information regarding the mission profiles; the driving cycle is mandatory; and other profiles, such as temperature, latitude, and humidity, are more specific and more detailed, thereby increasing accuracy of results. Then, the required constraints, such as ESS DoD, current/voltage limitations (on system units or at loads), and purity of hydrogen, are inserted into the sizing procedure. Then, the minimization target functions are inserted, such as minimum system cost, minimum maintenance cost, minimum fuel consumption, minimum system volume, and minimum system weight. The subprocess of sizing analysis then takes place, where the search is based on existing modeled sources from the sizing database and begins at the MES point by calculating the optimal solutions path managed by the EMSC for achieving the mission tasks. At this point, the process continuously raises the energy source value for the next available modeled energy source. The cyclic determining condition for optimal sizing ends at the point where the routine’s incremental energy source reaches the maximum power demand value of the mission profile where the energy storage unit has no utility. Then, the algorithm collects all minimal sets of solutions and plots the Pareto curve as an aggregation of optimal energy storage units with energy source units (e.g., Figure 12). The Pareto curve presents the minimal optimal set of ESS and the complementary FC. Because all points above the curve are in the feasible design area, the user can select any available sources from the FC listed power rating and the available ESS within this zone.

4. Design Example

To corroborate the proposed theory, an analysis of a design example was undertaken. A design of a zero-emission EV was conducted. A hydrogen (H2)-based FC generator was employed as an EV energy source and a Lithium-Ion (Li-ion) battery pack was utilized as an EV ESS. Because the available resources were limited, the modeled system was scaled down to an available FC and battery units in the hybrid energy source laboratory (HESL) at Ariel University. The HORIZON FUEL CELL PEM [50] family (12, 20, 30, 60, and 100 W) were modeled based on experimental results at different currents and power rates, creating three types of two-dimensional tables: H2 consumption and FC stack output power, stack output current and output power, and FC terminal voltage and FC output current. Moreover, a normalized driving cycle [51] was loaded into the sizing procedure as the load profile, and constraints were imposed, such as DoD limited to 50%, with the maximum SoC at 95% and system volume below 10 L. The minimization target function was set to minimum cost with a weight of 100%. Analysis results showed that the load average power is 22 W (Figure 13). The normalized peak power is 60W and the lowest power is zero. When the load power demand is higher than 22 W, the battery supplies energy; therefore, it discharges, and vice versa. Because the FC model is generic, if needed, a non-off-the-shelf FC from the Pareto curve is a possible solution because the manufacturer is capable of supplying a non-rated FC pack in a special production line.
The algorithm operation starts with selecting the minimum rated FC that is equal to the average power of the driving cycle. After finding the needed FC, the algorithm then allocates the available suitable optimal storage system from the sizing database to successfully fulfil the required load curve based on the operation of the real-time system EMSC. The algorithm output is set for a specific FC and battery pack as a minimum local optimum solution for the first point in the Pareto curve. Subsequently, in the following step, the next available FC generator model in the database is employed as the energy source. Once more, the algorithm searches for the next optimal battery pack using an EMSC. The procedure continues until the FC energy source is equal to the maximum power load where there is no need for an ESS because the FC source can match the load power requirement at all operating points and a Pareto curve is then generated as presented in Figure 14. From the algorithm analysis results, we selected the Horizon 20 W PEM FC (operating at 22 W) as the energy source for the designed hybrid EV, together with a 222 Wh Li-ion battery pack as the energy storage source to support the FC operation.
Based on the sizing results, a 20 W FC operating at the optimal fuel consumption point was selected. The FC was controlled by a local PEM FC controller that is responsible for the hydrogen supply, purging system, and all chemical operations of the FC. The FC output terminal was attached to a four-switch non-inverting buck-boost converter for delivering the required power to the DC bus. The converter was controlled by a cascade dual loop control system, an inner inductor current loop, and an outer output power loop. A necessary 15 Ah Li-ion battery was conjugated to the DC bus for stabilizing and supporting the sustainability of the energy provision to the vehicle engine, as shown in Figure 15. One of the crucial tasks of the system main controller is to guarantee that, at any point of time, the sum of the supplied power from the FC and the battery pack is equal to the load demand. The system main controller was utilized by the TI C2000 MCU and the TMS320F28335 (Texas Instruments, Dallas, TX, USA) for executing the real time EMSC, by setting the required FC power and sensing all necessitated signals. The system signals of the experimental results were captured by a four-channel Rohde & Schwarz RTM3004 digital oscilloscope (Munich, Germany) equipped with differential voltage probes and AC + DC current probes, as presented in Figure 15.
The experimental results of the proposed real unit modeling sizing procedure showed that the FC power is constant and operates at the minimum fuel consumption point across the entire driving cycle. In the case of FC, power was higher than the load demands; the battery pack absorbed the excess power. In the case of a deficiency of generated FC power, the ESS supplied the missing amount of power, as presented in Figure 16 and Figure 17. Battery SoC was kept within the limits throughout the whole driving cycle, as presented in Figure 18.
Nevertheless, when executing the standard sizing procedure based on manufacturer data, such as going through the load profile with a different EMSC, the sizing results show that the ESS reached its minimum SoC point with the DoD reaching the minimum level. However, because the main target was to accomplish the full driving cycle, the load was not dropped and the constraint of 50% at DoD was not fulfilled, as presented in Figure 19.

5. Conclusions

A new sizing procedure was introduced in this paper. The proposed method was studied with an experiment for a standard driving cycle profile based on the utilization of a hybrid FC generator with a Li-ion battery storage system. Based on sizing algorithm results, a Pareto curve was presented to supply a minimal optimal set of solutions. It was proven that the new procedure with modeled FC and ESS units based on experimental results and an algorithm that utilized the actual EMSC within the sizing procedure supplies accurate results. The real system experimental results show that the new method enables operating inside the SoC boundaries and successfully finishing the driving cycle. Moreover, the results show that when using the standard known sizing procedure based on manufacturer data without considering the real behavior of each source and elements, the hybrid EV power system cannot finish the driving cycle while subject to the constraints of the SoC. Therefore, the proposed sizing procedure is a necessary tool for designing a sustainable and reliable hybrid energy system. Nonetheless, it is important to understand that the presented solution is the minimal local optimal solution exclusively for the specific supplied profiles, constraints, and minimization target functions. Even minor variations in any of the input parameters of the sizing procedure could result in a non-optimal operating point.

Author Contributions

Conceptualization, I.A. and N.A.; methodology, I.A. and A.S.; software, I.A., A.I., N.A. and A.S.; validation, A.I., N.A. and A.S.; formal analysis, I.A. and N.A.; investigation, I.A. and N.A.; resources, N.A. and A.S.; data curation, I.A. and A.S.; writing—original draft preparation, I.A. and N.A.; writing—review and editing, I.A. and A.S.; visualization, I.A.; supervision, I.A.; project administration, I.A. All authors have read and agreed to the published version of the manuscript.

Funding

This research received no external funding.

Institutional Review Board Statement

Not applicable.

Informed Consent Statement

Not applicable.

Data Availability Statement

Not applicable.

Conflicts of Interest

The authors declare no conflict of interest.

Abbreviations

The following abbreviations and nomenclature are used in this manuscript:
ACalternate current.
A h Ampere hour.
DCdirect current.
DoDdepth of discharge
E b a t t ESS internal voltage
E ESS ESS internal voltage
E i n i t i a l initial ESS energy
E l o s s ESS internal energy losses
E m o m . internal momentary ESS energy
EMSCenergy management system controller
ESenergy source
ESSenergy storage system
FCfuel-cell
H2hydrogen
I b a t t . inspected battery current
I E C internal-combustion engine
I ESS ESS supplied current
I FC FC supplied current
I FC .   N o r m normalized FC supplied current
I V current—voltage
LFRloss-free resistor
Li-ionLithium-Ion
MESminimum energy source
MFCminimum fuel consumption
MESTminimum energy storage
MEPmaximum efficient point
MPPmaximum power point
P ESS power value of ESS
P g e n generator power
P l o a d present load power
P E M proton exchange membrane
P FC fuel cell power
P V power—voltage
Q ESS actual capacity
Q i n i t i a l initial ESS capacity
Q m i n ESS minimal capacity
Q m o m momentary capacity value
Q n o m . ESS nominal capacity
r ESS internal resistance of ESS
SFCspecific fuel consumption
SoCstate of charge
V b a t t . battery internal voltage
V ESS external voltage value
Whwatt hour

References

  1. Manowska, A.; Nowrot, A. The importance of heat emission caused by global energy production in terms of climate impact. Energies 2019, 12, 3069. [Google Scholar] [CrossRef] [Green Version]
  2. Rokicki, T.; Perkowska, A. Diversity and changes in the energy balance in EU countries. Energies 2021, 14, 1098. [Google Scholar] [CrossRef]
  3. Asoulinezhad, E.; Taghizadeh-Hesary, F.; Taghizadeh-Hesary, F. How is mortality affected by fossil fuel consumption, CO2 emissions and economic factors in CIS region? Energies 2020, 13, 2255. [Google Scholar] [CrossRef]
  4. Aichberger, C.; Jungmeier, G. Environmental life cycle impacts of automotive batteries based on a literature review. Energies 2020, 13, 6345. [Google Scholar] [CrossRef]
  5. Bagwe, R.M.; Byerly, A.; dos Santos, E.C., Jr.; Ben-Miled, Z. Adaptive rule-based energy management strategy for a parallel HEV. Energies 2019, 12, 4472. [Google Scholar] [CrossRef] [Green Version]
  6. Aharon, I.; Shmilovitz, D.; Kuperman, A. Multimode power processing interface for FC range extender in battery powered vehicle. Appl. Energy 2017, 204, 572–581. [Google Scholar] [CrossRef]
  7. Aharon, I.; Kuperman, A. Topological overview of powertrains for battery-powered vehicles with range extenders. IEEE Trans. Power Electron. 2011, 26, 868–876. [Google Scholar] [CrossRef]
  8. Tran, D.-D.; Vafaeipour, M.; Baghdadi, M.E.; Barrero, R.; Hegazy, O. Thorough state-of-the-art analysis of electric and hybrid vehicle powertrains: Topologies and integrated energy management strategies. Renew. Sustain. Energy Rev. 2019, 119, 109596. [Google Scholar] [CrossRef]
  9. Jung, S.; Jeong, H. Extended kalman filter-based state of charge and state of power estimation algorithm for unmanned aerial vehicle li-po battery packs. Energies 2017, 10, 1237. [Google Scholar] [CrossRef] [Green Version]
  10. Junaid, A.B.; Konoiko, A.; Zweiri, Y.; Sahinkaya, M.N.; Seneviratne, L. Autonomous wireless self-charging for multi-rotor unmanned aerial vehicles. Energies 2017, 10, 803. [Google Scholar] [CrossRef]
  11. Bataller-Planes, E.; Lapena-Rey, N.; Mosquera, J.; Orti, F.; Oliver, J.; Garcia, O.; Moreno, F.; Portilla, J.; Torroja, Y.; Vasic, M.; et al. Power balance of a hybrid power source in a power plant for a small propulsion aircraft. IEEE Trans. Power Electron 2009, 24, 2856–2866. [Google Scholar] [CrossRef]
  12. Mendez, A.; Leo, T.J.; Herreros, M.A. Current state of technology of FC power systems for autonomous underwater vehicles. Energies 2014, 7, 4676–4693. [Google Scholar] [CrossRef] [Green Version]
  13. Tang, W.; Roman, D.; Dickie, R.; Robu, V.; Flynn, D. Prognostics and health management for the optimization of marine hybrid energy systems. Energies 2020, 13, 4676. [Google Scholar] [CrossRef]
  14. Mutarraf, M.U.; Terriche, Y.; Niazi, K.A.K.; Khan, F.; Vasquez, J.C.; Guerrero, J.M. Control of hybrid die-sel/PV/battery/ultra-capacitor systems for future shipboard microgrids. Energies 2019, 12, 3460. [Google Scholar] [CrossRef] [Green Version]
  15. Prajwowski, K.; Golebiewski, W.; Lisowski, M.; Abramek, K.F.; Galdynski, D. Modeling of working machines synergy in the process of the hybrid electric vehicle acceleration. Energies 2020, 13, 5818. [Google Scholar] [CrossRef]
  16. Niestrój, R.; Rogala, T.; Skarka, W. An energy consumption model for designing an AGV energy storage system with a PEMFC Stack. Energies 2020, 13, 3435. [Google Scholar] [CrossRef]
  17. Kaloun, A.; Brisset, S.; Ogier, M.; Ahmed, M.; Vincent, R. Comparison of cycle reduction and model reduction strategies for the design optimization of hybrid powertrains on driving cycles. Energies 2021, 14, 948. [Google Scholar] [CrossRef]
  18. Dobrucky, B.; Kascak, S.; Frivaldsky, M.; Prazenica, M. Determination and compensation of non-active torques for parallel HEV using PMSM/IM motor(s). Energies 2021, 14, 2781. [Google Scholar] [CrossRef]
  19. Rohr, A.; Jauch, C. Software-in-the-loop simulation of a gas-engine for the design and testing of a wind turbine emulator. Energies 2021, 14, 2898. [Google Scholar] [CrossRef]
  20. Cahyanti, M.N.; Doddapaneni, T.R.K.C.; Madissoo, M.; Pärn, L.; Virro, I.; Kikas, T. Torrefaction of Agricultural and wood waste: Comparative analysis of selected fuel characteristics. Energies 2021, 14, 2774. [Google Scholar] [CrossRef]
  21. Mergl, V.; Pandur, Z.; Klepárník, J.; Kopseak, H.; Bačić, M.; Šušnjar, M. Technical solutions of forest machine hybridization. Energies 2021, 14, 2793. [Google Scholar] [CrossRef]
  22. Nondudule, Z.; Chamier, J.; Chowdhury, M. Effect of stratification of cathode catalyst layers on durability of proton ex-change membrane FCs. Energies 2021, 14, 2975. [Google Scholar] [CrossRef]
  23. Bystrom, M.; Kaiser, S.; Kopansky, A. Soft source decoding with applications. IEEE Trans. Circuits Syst. Video Technol. 2001, 10, 1108–1120. [Google Scholar] [CrossRef]
  24. Kuperman, A.; Aharon, I. Battery–ultracapacitor hybrids for pulsed current loads: A review. Renew. Sust. Energy Rev. 2011, 11, 981–992. [Google Scholar] [CrossRef]
  25. Muñoz, J.-G.; Gallo, G.; Angulo, F.; Osorio, G. Slope compensation design for a peak current-mode controlled boost-flyback converter. Energies 2018, 11, 3000. [Google Scholar] [CrossRef] [Green Version]
  26. Liu, X.; Sun, Y.; He, Y.; Zheng, X.; Zeng, G.; Zhang, J. Battery equalization by fly-back transformers with inductance, capacitance and diode absorbing circuits. Energies 2017, 10, 1482. [Google Scholar] [CrossRef] [Green Version]
  27. Zhang, X.; Min, R.; Zhang, D.; Wang, Y. An optimized sensorless charge balance controller based on a damped current model for flyback converter operating in DCM. Energies 2018, 11, 3478. [Google Scholar] [CrossRef] [Green Version]
  28. Saad, M.; Alarcón, E. Insights into dynamic tuning of magnetic-resonant wireless power transfer receivers based on switch-mode gyrators. Energies 2018, 11, 453. [Google Scholar] [CrossRef] [Green Version]
  29. Bonache-Samaniego, R.; Olalla, C.; Valderrama-Blavi, H.; Martínez-Salamero, L. Analysis and design of self-oscillating resonant converters with loss-free resistor characteristics. Energies 2020, 13, 3743. [Google Scholar] [CrossRef]
  30. Singer, S.; Ozeri, S.; Shmilovitz, D. A pure realization of loss-free resistor. IEEE Trans. Circuits Syst. I Regul. Pap. 2004, 51, 1639–1647. [Google Scholar] [CrossRef]
  31. Geng, B.; Mills, J.K.; Sun, D. Combined power management/design optimization for a FC/battery plug-in hybrid electric vehicle using multi-objective particle swarm optimization. Int. J. Automot. Technol. 2014, 15, 645–654. [Google Scholar] [CrossRef]
  32. Fletcher, T.; Ebrahimi, K. The effect of FC and battery size on efficiency and cell lifetime for an L7e FC hybrid vehicle. Energies 2020, 13, 5889. [Google Scholar] [CrossRef]
  33. Raga, C.; Barrado, A.; Miniguano, H.; Lazaro, A.; Quesada, I.; Martin-Lozano, A. Analysis and sizing of power distribution architectures applied to FC based vehicles. Energies 2018, 11, 2597. [Google Scholar] [CrossRef] [Green Version]
  34. Hou, C.; Wang, H.; Ouyang, M. Battery sizing for plug-in hybrid electric vehicles in Beijing: A TCO model based analysis. Energies 2014, 7, 5374–5399. [Google Scholar] [CrossRef] [Green Version]
  35. Komorska, I.; Puchalski, A.; Niewczas, A.; Ślęzak, M.; Szczepański, T. Adaptive driving cycles of EVs for reducing energy consumption. Energies 2021, 14, 2592. [Google Scholar] [CrossRef]
  36. EPA—United States Environmental Protection Agency, Dynamometer Drive Schedules. Available online: https://www.epa.gov/vehicle-and-fuel-emissions-testing/dynamometer-drive-schedules (accessed on 10 May 2021).
  37. Arun, P.; Banerjee, R.; Bandyopadhyay, S. Optimum sizing of battery-integrated diesel generator for remote electrification through design-space approach. Energy 2008, 33, 1155–1168. [Google Scholar] [CrossRef]
  38. Zhang, B.; Guo, S.; Zhang, X.; Xue, Q.; Teng, L. Adaptive smoothing power following control strategy based on an optimal efficiency map for a hybrid electric tracked vehicle. Energies 2020, 13, 1893. [Google Scholar] [CrossRef]
  39. He, G.; Chen, Q.; Kang, C.; Xia, Q. Optimal operating strategy and revenue estimates for the arbitrage of a vanadium redox flow battery considering dynamic efficiencies and capacity loss. IET Gener. Transm. Distrib. 2016, 10, 1278–1285. [Google Scholar] [CrossRef]
  40. Zhang, J.; Wang, P.; Liu, Y.; Cheng, Z. Variable-order equivalent circuit modeling and state of charge estimation of lithium-ion battery based on electrochemical impedance spectroscopy. Energies 2021, 14, 769. [Google Scholar] [CrossRef]
  41. Shi, T.; Yang, H.; Zhang, N.; Hua, G. Research on verification method of electromechanical transient simulation model of battery energy storage system. In Proceedings of the 2020 Asia Energy and Electrical Engineering Symposium (AEEES), Chengdu, China, 29–30 May 2020; pp. 767–770. [Google Scholar]
  42. Madani, S.S.; Schaltz, E.; Knudsen Kær, S. An electrical equivalent circuit model of a lithium titanate oxide battery. Batteries 2019, 5, 31. [Google Scholar] [CrossRef] [Green Version]
  43. He, H.; Xiong, R.; Fan, J. Evaluation of lithium-ion battery equivalent circuit models for state of charge estimation by an experimental approach. Energies 2011, 4, 582–598. [Google Scholar] [CrossRef]
  44. Mevawalla, A.; Panchal, S.; Tran, M.-K.; Fowler, M.; Fraser, R. Mathematical heat transfer modeling and experimental val-idation of lithium-ion battery considering: Tab and Surface temperature, separator, electrolyte resistance, anode-cathode irreversible and reversible heat. Batteries 2020, 6, 61. [Google Scholar] [CrossRef]
  45. Salameh, Z.M.; Casacca, M.A.; Lynch, W.A. A mathematical model for lead-acid batteries. IEEE Trans. Energy Convers. 1992, 7, 93–98. [Google Scholar] [CrossRef]
  46. Lin, X. Theoretical analysis of battery SoC estimation errors under sensor bias and variance. IEEE Trans. Ind. Electron. 2018, 65, 7138–7148. [Google Scholar] [CrossRef]
  47. Biswas, B.N.; Chatterjee, S.; Mukherjee, S.P.; Pal, S. A discussion on Euler method: A review. Electron. J. Math. Anal. Appl. 2013, 1, 294–317. [Google Scholar]
  48. Strahl, S.; Husar, A.; Riera, J. Experimental study of hydrogen purge effects on performance and efficiency of an open-cathode Proton Exchange Membrane fuel cell system. J. Power Sources 2014, 248, 474–482. [Google Scholar] [CrossRef] [Green Version]
  49. Amar, N.; Shmaryahu, A.; Coletti, M.; Aharon, I. Sizing procedure for system hybridization based on experimental source modeling in grid application. Energies 2021, 14, 4685. [Google Scholar] [CrossRef]
  50. Horizon Fuel Cell Technologies Homepage. Available online: https://www.horizonfuelcell.com (accessed on 1 June 2021).
  51. Arpaia, P.; Clemente, F.; Rapone, M.; Romanucci, C. Evolutionary pattern recognition for measurement of vehicle emission factors in critical driving conditions. In Proceedings of the XVIII IMEKO World Congress 2006: Metrology for a Sustainable Development, Rio de Janeiro, Brazil, 17–22 September 2006; p. 3. [Google Scholar]
Figure 1. I–V and P–V curves of a generic fuel-based soft source.
Figure 1. I–V and P–V curves of a generic fuel-based soft source.
Energies 14 05275 g001
Figure 2. Ragone chart [24].
Figure 2. Ragone chart [24].
Energies 14 05275 g002
Figure 3. LFR-based representation of a power processor.
Figure 3. LFR-based representation of a power processor.
Energies 14 05275 g003
Figure 4. Typical hybrid electric car structure.
Figure 4. Typical hybrid electric car structure.
Energies 14 05275 g004
Figure 5. Decomposing of typical driving cycle.
Figure 5. Decomposing of typical driving cycle.
Energies 14 05275 g005
Figure 6. Typical sizing Pareto curve.
Figure 6. Typical sizing Pareto curve.
Energies 14 05275 g006
Figure 7. Generic ESS Model Algorithm.
Figure 7. Generic ESS Model Algorithm.
Energies 14 05275 g007
Figure 8. Experimental results for P–I, I–V.
Figure 8. Experimental results for P–I, I–V.
Energies 14 05275 g008
Figure 9. Experimental results for H2-P.
Figure 9. Experimental results for H2-P.
Energies 14 05275 g009
Figure 10. Top view of the FC model.
Figure 10. Top view of the FC model.
Energies 14 05275 g010
Figure 11. Sizing procedure.
Figure 11. Sizing procedure.
Energies 14 05275 g011
Figure 12. Generic sizing algorithm.
Figure 12. Generic sizing algorithm.
Energies 14 05275 g012
Figure 13. Typical vehicle driving cycle [51].
Figure 13. Typical vehicle driving cycle [51].
Energies 14 05275 g013
Figure 14. Sizing results.
Figure 14. Sizing results.
Energies 14 05275 g014
Figure 15. System setup.
Figure 15. System setup.
Energies 14 05275 g015
Figure 16. Experimental results based on the new sizing procedure, presenting voltage currents and power.
Figure 16. Experimental results based on the new sizing procedure, presenting voltage currents and power.
Energies 14 05275 g016
Figure 17. Experimental results based on the new sizing procedure, presenting power system balancing.
Figure 17. Experimental results based on the new sizing procedure, presenting power system balancing.
Energies 14 05275 g017
Figure 18. Battery SoC during the load cycle based on the new sizing procedure.
Figure 18. Battery SoC during the load cycle based on the new sizing procedure.
Energies 14 05275 g018
Figure 19. Battery SoC during the load cycle based on the standard sizing procedure.
Figure 19. Battery SoC during the load cycle based on the standard sizing procedure.
Energies 14 05275 g019
Publisher’s Note: MDPI stays neutral with regard to jurisdictional claims in published maps and institutional affiliations.

Share and Cite

MDPI and ACS Style

Shmaryahu, A.; Amar, N.; Ivanov, A.; Aharon, I. Sizing Procedure for System Hybridization Based on Experimental Source Modeling for Electric Vehicles. Energies 2021, 14, 5275. https://doi.org/10.3390/en14175275

AMA Style

Shmaryahu A, Amar N, Ivanov A, Aharon I. Sizing Procedure for System Hybridization Based on Experimental Source Modeling for Electric Vehicles. Energies. 2021; 14(17):5275. https://doi.org/10.3390/en14175275

Chicago/Turabian Style

Shmaryahu, Aaron, Nissim Amar, Alexander Ivanov, and Ilan Aharon. 2021. "Sizing Procedure for System Hybridization Based on Experimental Source Modeling for Electric Vehicles" Energies 14, no. 17: 5275. https://doi.org/10.3390/en14175275

APA Style

Shmaryahu, A., Amar, N., Ivanov, A., & Aharon, I. (2021). Sizing Procedure for System Hybridization Based on Experimental Source Modeling for Electric Vehicles. Energies, 14(17), 5275. https://doi.org/10.3390/en14175275

Note that from the first issue of 2016, this journal uses article numbers instead of page numbers. See further details here.

Article Metrics

Back to TopTop