A Comprehensive Review on Multilevel Inverters for Grid-Tied System Applications
Abstract
1. Introduction
2. Multi-Level Inverters (MLIs)
2.1. Grid-Tied Multi-Level Inverters
2.1.1. Single-Stage Inverter
2.1.2. Multiple Stage Inverter
2.1.3. Comparison of Advantages and Disadvantages between Single-Stage and Multi-Stage Inverters
2.2. Classification of Multi-Level Inverters
2.2.1. Classification Based on Transformers
2.2.2. Classification Based on Topologies
- Half-bridge diode clamped inverters
- Full-bridge single-leg clamped inverters
- Cascaded inverters
- Switching inverters
- Flying capacitor
- Diode clamped
2.2.3. Classification of Inverters Based on Commutation
- Line commutated inverter
- Self-commutated inverter
- Current source inverter: Since the inverter’s input is connected to a DC source, the CSI approach guarantees that the polarities of an input current are preserved. Because of this, the pattern of power flow is decided by the polarities of the DC voltage that comes from the source. The current waveforms that were recorded on the output side of the CSI were variable in terms of their width but stable in terms of their amplitude. The most significant disadvantage of utilizing CSI is that an inductor of considerable size will be required for this application to solve the issue of current stability [72]. If an inductor is employed, the circuitry will be less effective, bigger, and more expensive [73].
- Voltage source inverter: To provide a VSI with power, a DC power supply must be attached for it to function as an intake; the polarity of the input voltage is preserved. As a result, the orientation of the input power has no effect on the flow of power, which makes it unstoppable. The amplitude of an outputs AC voltage waveform is constant, while the width varies. Another significant problem of VSI is that it needs an enormous capacitor to be connected in parallel with the source of input [72]. When compared to CSIs, VSIs are recommended for grid-tied PV applications because of their low cost, high efficiency, lightweight nature, and relatively low power losses. This is because CSIs have a higher initial investment. In addition, VSIs may be used in VCM or CCM mode depending on the control mode. The voltage in the VCM is maintained at a constant level and adjusted only at the point of common connection (PCC). The line current, which is controlled by the PCC in CCM, is one of the controller’s primary control parameters. In comparison to CCM, VCM has a higher fault short circuit current. Additionally, applications such as off-grid or independent PV systems, where keeping the frequency, phase, and voltage at PCC are crucial, often employ VCM. The grid-tied PV VSIs may, however, be utilized with either CCM or VCM; nonetheless, CCM is the preferred and most often used approach [74]. Only 19% of VSIs are run in VCM for grid-tied applications, compared to about 81% of VSIs operating in CCM. This is because the current is an uncontrolled variable in the CCM, but it is a major control parameter in the VCM; this explains why the CCM is mostly used. The current control configuration used by CCM makes it easy to attain a high power factor and, as a consequence, is able to efficiently eliminate current transients and harmonic distortion in the event of any disruption to the grid [75].
2.2.4. Advantages and Disadvantages of MLIs
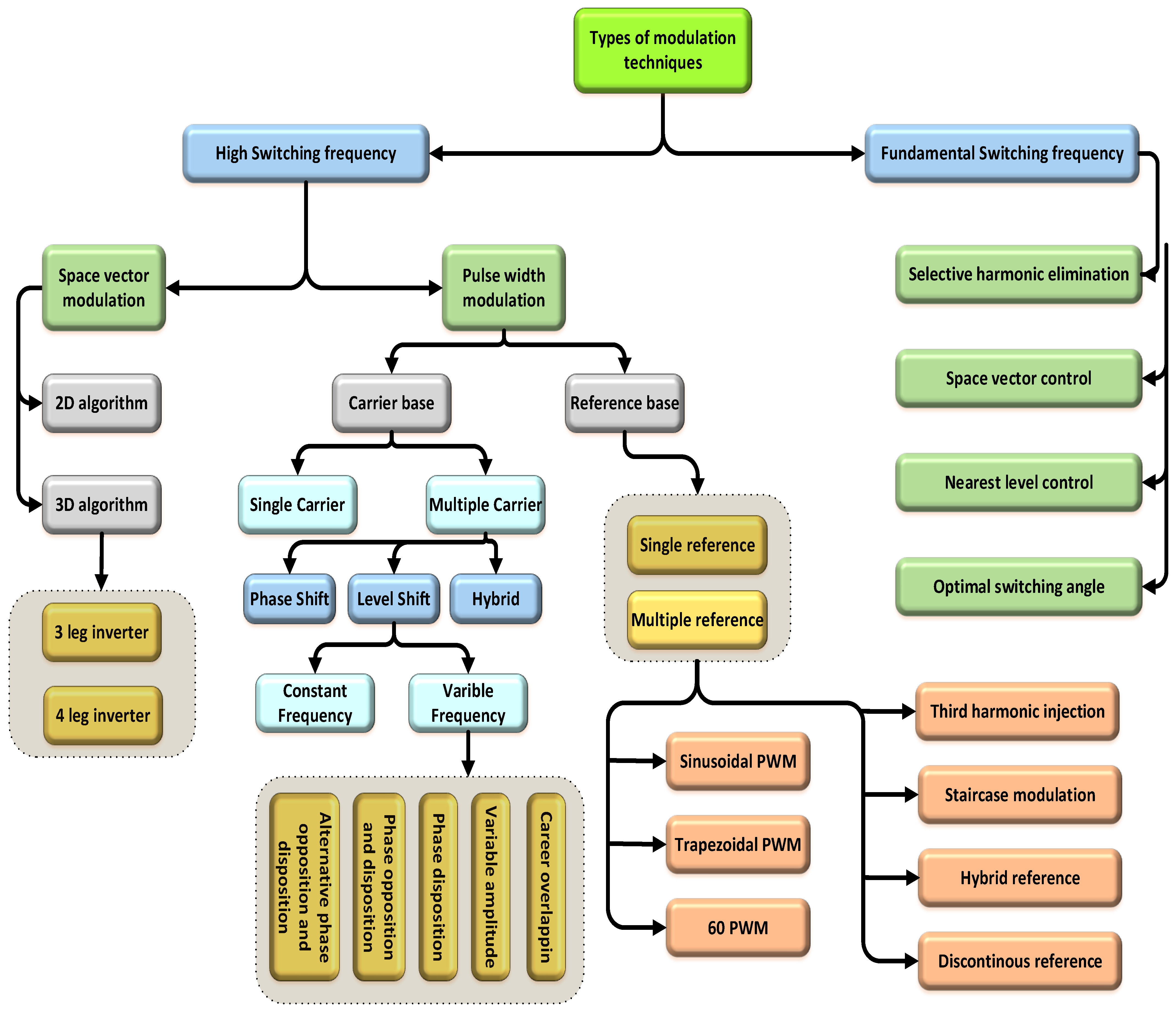
3. Modulation Techniques for Multi-Level Inverters
3.1. High Switching Frequency (HSF)
3.1.1. Pulse Width Modulation (PWM)
- Carrier-Based PWM (MCB)
- Reference-Based PWM
3.1.2. Space Vector Modulation (SVM)
3.2. Fundamental Switching Frequency (FSF)
3.2.1. Selective Harmonic Elimination (SHE)
3.2.2. Switching Angle Calculation (SAC)
3.2.3. Space Vector Control (SVC)
3.2.4. Nearest Level Control (NLC)
4. Control Methods of Grid-Tied Multi-Level Inverters
4.1. Control Techniques of GCMLI
4.2. Control Techniques for Control Voltage Source GCMLI
4.3. Control Techniques of Multiple Voltage Sources Fed Symmetric GCMLI
4.4. Control Techniques of Asymmetrical Cascaded GCMLI
4.5. Control of Hybrid GCMLI
5. Innovative Control Approaches of Grid-Connected Multi-Level Inverter Systems
6. Challenges and Future Work Recommendations
- The inconsistent power generated by PV sources remains one of the biggest challenges in a grid-connected PV system. The intermittent and non-controllable nature of power generated by PV sources may produce voltage variations which will further cause voltage disparity between PV, the point of common coupling, and the grid. Therefore, appropriate solutions will be required to ensure a steady energy supply regardless of the variable nature of solar energy [181].
- Non-coordinated regulation of multiple PV source outputs might cause stability issues to the power grid. Having effective coordination for the operation of multiple PV sources has emerged as a major obstacle to the scheduling of a power system. To this day, researchers have been active in proposing ideas and solutions to the problem, primarily aiming to increase power generation while minimizing output fluctuations, power purchase prices, and maintenance costs [182].
- The inevitable degradation of PV panels is also a major concern in a PV power system. Under the most ideal case, the degradation of a PV panel is at the rate of about 0.8% per year. However, the actual rate could be much higher when other factors such as contaminants, dust, humidity, ultraviolet radiation, and the possibility of increasing degradation rate over time. PV panel degradation lowers the amount of electricity produced throughout their lifespan and raises the cost of the overall power generation [183,184].
- The implementation of a transformer-less grid-connected PV system introduces common-mode problems. Despite producing higher efficiency at reduced overall power generation cost due to the lack of galvanic isolation between PV systems and grids, the parasitic capacitance which lies between the PV modules and the ground, as well as the grid, creates the common-mode circuit. As a result, the common-mode current in the PV system has a negative effect on the overall system’s safety [185,186].
- The implementation of MLI with high numbers of output levels is also a challenge in a grid-connected PV system. Waveforms with a high number of output levels have a very close resemblance to a pure sinusoid and are advantageous in a lot of ways, including lower harmonics and minimum filtering requirements; however, the complexity of the modulation and control system will also increase with an increasing number of output levels. This is because of the difficulty in controlling the AC side voltage using standard control techniques due to the limited range at which the modulation index can be adjusted [187].
- As discussed in this paper, MLIs have been widely employed for integrating RESs into the power grid due to their numerous advantages. However, hybrid topologies and innovative control approaches have recently been introduced to meet the high grid code and resolve the challenges of the classical topologies in a cost-friendly manner [188]. Since most of the developed new topologies and control approaches have not been utilized for integrating RESs into the power grid, there is a need to evaluate their performance in grid-integrated applications.
- Modular MLIs are one the most suitable MLIs topologies for large-scale integration of RESs. Modular MLIs could significantly improve the reliability and flexibility of the power grid due to their salient features. However, there are still several technical challenges in the modeling, control, and protection of the modular MLIs used in RES applications [189,190].
- Utilization of RESs using suitable MLIs enables power grids to move gradually towards smart grids. This will introduce several challenges in the control and protection of the power grid. However, RES-enhanced smart grids present some opportunities for MLI topology development and control that need to be investigated and studied.
7. Conclusions
Author Contributions
Funding
Institutional Review Board Statement
Informed Consent Statement
Data Availability Statement
Acknowledgments
Conflicts of Interest
Abbreviations
| MLI | Multilevel inverter |
| RES | Renewable energy systems |
| AC | Alternative current |
| DC | Direct current |
| PV | Photovoltaic |
| CHBMLI | Cascaded H-bridge multilevel inverter |
| EMI | Electromagnetic interference |
| MTs | Modular techniques |
| MPPT | Maximum power point tracking |
| PWM | Pulse width modulation |
| THD | Total harmonic distortion |
| NPC | Neutral point clamped |
| CHB | Cascaded H-bridge |
| MPP | Maximum power point |
| LFT | Low frequency transformer |
| HFT | High frequency transformer |
| FFF | Fast Fourier frame |
| ZVS | Zero voltage switching |
| ZCS | Zero current switching |
| ZVT | Zero voltage transition |
| FCMLI | Flying capacitor multilevel inverter |
| DCMLI | Diode clamped multilevel inverter |
| NPC | Neutral point clamped |
| SCI | Self-communication inverters |
| LCI | Load commutated inverter |
| VSI | Voltage source inverter |
| CSI | Current source inverter |
| CCM | Current conduction mode |
| VCM | Voltage conduction mode |
| CM | Conduction mode |
| PCC | Point of common connection |
| ANPC | Active neutral point clamped |
| SVM | Space vector modulation |
| GCMLIs | Grid connected multilevel inverters |
| PSC | Phase shift carriers |
| LS | Level shift |
| POD | Phase opposition and disposition |
| RB | Reverse blocking |
| SPWM | Sinusoidal pulse with modulation |
| THI | Third harmonics injection |
| FSF | Fundamental switching frequency |
| SHE | Selective harmonic elimination |
| PSO | Particle swarm optimization |
| BA | Bee algorithm |
| SAC | Switching angle calculation |
| AN | Angel number |
| SVC | Space vector control |
| NLC | Nearest level control |
| VOC | Voltage oriented control |
| DCC | Duty cycle correction |
| SMC | Sliding mode control |
| SMCC | Sliding mode current control |
| APF | Active power filter |
| MMC | Modular multilevel controller |
| D | Duty ratio |
| LVS | Low voltage side |
| qZS | Quasi-Z source |
| FPDSP | Floating-point digital signal processor |
| CPS-SPWM | Carrier phase-shifted |
| HBI | H-bridge inverter |
| ACHMI | Asymmetrical cascaded H-bridge |
| CPT | Continuous power theory |
| RSS | Redundant state selection |
| PLL | Phase-locked loop |
| PUC | Pack U-cell |
| MPC | Model predictive control |
| IC | Incremental conductance |
| FCS | Finite control set |
| HRES | Hybrid renewable energy source |
| MPCC | Model predictive current control |
| GCI | Grid connected inverter |
| 3L-NPC | Three-level neutral point clamped |
References
- Mahalakshmi, R.; Thampatty, K.S. Grid connected multilevel inverter for renewable energy applications. Procedia Technol. 2015, 21, 636–642. [Google Scholar] [CrossRef]
- Li, W.; Ruan, X.; Bao, C.; Pan, D.; Wang, X. Grid synchronization systems of three-phase grid-connected power converters: A complex-vector-filter perspective. IEEE Trans. Ind. Electron. 2013, 61, 1855–1870. [Google Scholar] [CrossRef]
- Bughneda, A.; Salem, M.; Richelli, A.; Ishak, D.; Alatai, S. Review of multilevel inverters for PV energy system applications. Energies 2021, 14, 1585. [Google Scholar] [CrossRef]
- Daher, S.; Schmid, J.; Antunes, F.L. Multilevel inverter topologies for stand-alone PV systems. IEEE Trans. Ind. Electron. 2008, 55, 2703–2712. [Google Scholar] [CrossRef]
- Vahedi, H.; Sharifzadeh, M.; Al-Haddad, K. Modified seven-level pack U-cell inverter for photovoltaic applications. IEEE J. Emerg. Sel. Top. Power Electron. 2018, 6, 1508–1516. [Google Scholar] [CrossRef]
- Abdoli, H.; Khorsandi, A.; Eskandari, B.; Moghani, J.S. A new reduced switch multilevel inverter for pv applications. In Proceedings of the 2020 11th Power Electronics, Drive Systems, and Technologies Conference (PEDSTC), Tehran, Iran, 4–6 February 2020; IEEE: Piscataway, NJ, USA, 2020. [Google Scholar]
- Agrawal, R.; Jain, S. Comparison of reduced part count multilevel inverters (RPC-MLIs) for integration to the grid. Int. J. Electr. Power Energy Syst. 2017, 84, 214–224. [Google Scholar] [CrossRef]
- Xiao, B.; Tolbert, L.M. Efficiency improved and current balanced three-phase modular cascaded H-bridge multilevel PV inverter for grid-connected applications. In Proceedings of the 2014 IEEE Energy Conversion Congress and Exposition (ECCE), Pittsburgh, PA, USA, 14–18 September 2014; IEEE: Piscataway, NJ, USA, 2014. [Google Scholar]
- Bana, P.R.; Panda, K.P.; Naayagi, R.; Siano, P.; Panda, G. Recently developed reduced switch multilevel inverter for renewable energy integration and drives application: Topologies, comprehensive analysis and comparative evaluation. IEEE Access 2019, 7, 54888–54909. [Google Scholar] [CrossRef]
- Balal, A.; Dinkhah, S.; Shahabi, F.; Herrera, M.; Chuang, Y.L. A Review on Multilevel Inverter Topologies. Emerg. Sci. J. 2022, 6, 185–200. [Google Scholar] [CrossRef]
- Pharne, I.; Bhosale, Y. A review on multilevel inverter topology. In Proceedings of the 2013 International Conference on Power, Energy and Control (ICPEC), Dindigul, India, 6–8 February 2013; IEEE: Piscataway, NJ, USA, 2013. [Google Scholar]
- Rodríguez, J.; Bernet, S.; Wu, B.; Pontt, J.O.; Kouro, S. Multilevel voltage-source-converter topologies for industrial medium-voltage drives. IEEE Trans. Ind. Electron. 2007, 54, 2930–2945. [Google Scholar] [CrossRef]
- Rodriguez, J.; Franquelo, L.G.; Kouro, S.; Leon, J.I.; Portillo, R.C.; Prats, M.A.M.; Perez, M.A. Multilevel converters: An enabling technology for high-power applications. Proc. IEEE 2009, 97, 1786–1817. [Google Scholar] [CrossRef]
- Kouro, S.; Malinowski, M.; Gopakumar, K.; Pou, J.; Franquelo, L.G.; Wu, B.; Rodriguez, J.; Pérez, M.A.; Leon, J.I. Recent advances and industrial applications of multilevel converters. IEEE Trans. Ind. Electron. 2010, 57, 2553–2580. [Google Scholar] [CrossRef]
- Hasan, N.S.; Rosmin, N.; Osman, D.A.A.; Musta’amal, A.H. Reviews on multilevel converter and modulation techniques. Renew. Sustain. Energy Rev. 2017, 80, 163–174. [Google Scholar] [CrossRef]
- Shehu, G.S.; Kunya, A.B.; Shanono, I.H.; Yalçınöz, T. A review of multilevel inverter topology and control techniques. In Proceedings of the 2017 Nineteenth International Middle East Power Systems Conference (MEPCON), Cairo, Egypt, 19–21 December 2017. [Google Scholar]
- Peng, F.; McKeever, J.; Adams, D. Cascade multilevel inverters for utility applications. In Proceedings of the IECON’97 23rd International Conference on Industrial Electronics, Control, and Instrumentation (Cat. No. 97CH36066), New Orleans, LA, USA, 14 November 1997; IEEE: Piscataway, NJ, USA, 1997. [Google Scholar]
- Escalante, M.F.; Vannier, J.-C.; Arzandé, A. Flying capacitor multilevel inverters and DTC motor drive applications. IEEE Trans. Ind. Electron. 2002, 49, 809–815. [Google Scholar] [CrossRef]
- Gangavarapu, S.; Verma, M.; Rathore, A.K. A novel transformerless single-stage grid-connected solar inverter. IEEE J. Emerg. Sel. Top. Power Electron. 2020. [Google Scholar] [CrossRef]
- Attanasio, R.; Cacciato, M.; Gennaro, F.; Scarcella, G. Review on single-phase PV inverters for grid-connected applications. In Proceedings of the 4th IASME/WSEAS, International Conference on Energy, Environment, Ecosystems and Sustainable Development (EEESD’08), Algarve, Portugal, 11–13 June 2008. [Google Scholar]
- Caceres, R.O.; Barbi, I. A boost DC-AC converter: Analysis, design, and experimentation. IEEE Trans. Power Electron. 1999, 14, 134–141. [Google Scholar] [CrossRef]
- Vazquez, N.; Almazan, J.; Alvarez, J.; Aguilar, C.; Arau, J. Analysis and experimental study of the buck, boost and buck-boost inverters. In Proceedings of the 30th Annual IEEE Power Electronics Specialists Conference. Record.(Cat. No. 99CH36321), Charleston, SC, USA, 1 July 1999; IEEE: Piscataway, NJ, USA, 1999. [Google Scholar]
- Kasa, N.; Iida, T.; Iwamoto, H. An inverter using buck-boost type chopper circuits for popular small-scale photovoltaic power system. In Proceedings of the IECON’99 Conference Proceedings 25th Annual Conference of the IEEE Industrial Electronics Society (Cat. No. 99CH37029), San Jose, CA, USA, 29 November–3 December 1999; IEEE: Piscataway, NJ, USA, 1999. [Google Scholar]
- Xue, Y.; Chang, L.; Kjaer, S.B.; Bordonau, J.; Shimizu, T. Topologies of single-phase inverters for small distributed power generators: An overview. IEEE Trans. Power Electron. 2004, 19, 1305–1314. [Google Scholar] [CrossRef]
- Kusakawa, M.; Nagayoshi, H.; Kamisako, K.; Kurokawa, K. Further improvement of a transformerless, voltage-boosting inverter for ac modules. Sol. Energy Mater. Sol. Cells 2001, 67, 379–387. [Google Scholar] [CrossRef]
- Chaudhary, P.; Rizwan, M. Voltage regulation mitigation techniques in distribution system with high PV penetration: A review. Renew. Sustain. Energy Rev. 2018, 82, 3279–3287. [Google Scholar] [CrossRef]
- Wang, C.-M. A novel single-stage full-bridge buck-boost inverter. In Proceedings of the Eighteenth Annual IEEE Applied Power Electronics Conference and Exposition, 2003, APEC’03, Miami Beach, FL, USA, 9–13 February 2003; IEEE: Piscataway, NJ, USA, 2003. [Google Scholar]
- Ahmed, N.A.; Lee, H.W.; Nakaoka, M. Dual-mode time-sharing sinewave-modulation soft switching boost full-bridge one-stage power conditioner without electrolytic capacitor DC link. IEEE Trans. Ind. Appl. 2007, 43, 805–813. [Google Scholar] [CrossRef]
- Madouh, J.; Ahmed, N.A.; Al-Kandari, A.M. Advanced power conditioner using sinewave modulated buck–boost converter cascaded polarity changing inverter. Int. J. Electr. Power Energy Syst. 2012, 43, 280–289. [Google Scholar] [CrossRef]
- Jain, S.; Agarwal, V. A single-stage grid connected inverter topology for solar PV systems with maximum power point tracking. IEEE Trans. Power Electron. 2007, 22, 1928–1940. [Google Scholar] [CrossRef]
- Myrzik, J.M. Novel inverter topologies for single-phase stand-alone or grid-connected photovoltaic systems. In Proceedings of the 4th IEEE International Conference on Power Electronics and Drive Systems, IEEE PEDS 2001-Indonesia, Proceedings (Cat. No. 01TH8594), Denpasar, Indonesia, 25 October 2001; IEEE: Piscataway, NJ, USA, 2001. [Google Scholar]
- Meinhardt, M.; Cramer, G. Past, present and future of grid connected photovoltaic-and hybrid-power-systems. In Proceedings of the 2000 Power Engineering Society Summer Meeting (Cat. No. 00CH37134), Seattle, WA, USA, 16–20 July 2000; IEEE: Piscataway, NJ, USA, 2000. [Google Scholar]
- Ozkan, Z.; Hava, A.M. Classification of grid connected transformerless PV inverters with a focus on the leakage current characteristics and extension of topology families. J. Power Electron. 2015, 15, 256–267. [Google Scholar] [CrossRef]
- Kjaer, S.B.; Pedersen, J.K.; Blaabjerg, F. Power inverter topologies for photovoltaic modules-a review. In Proceedings of the Conference Record of the 2002 IEEE Industry Applications Conference. 37th IAS Annual Meeting (Cat. No. 02CH37344), Pittsburgh, PA, USA, 13–18 October 2002; IEEE: Piscataway, NJ, USA, 2002. [Google Scholar]
- Kjaer, S.B.; Blaabjerg, F. Design optimization of a single phase inverter for photovoltaic applications. In Proceedings of the IEEE 34th Annual Conference on Power Electronics Specialist, 2003. PESC’03, Acapulco, Mexico, 15–19 June 2003; IEEE: Piscataway, NJ, USA, 2003. [Google Scholar]
- Gu, Y.; Li, W.; Zhao, Y.; Yang, B.; Li, C.; He, X. Transformerless inverter with virtual DC bus concept for cost-effective grid-connected PV power systems. IEEE Trans. Power Electron. 2012, 28, 793–805. [Google Scholar] [CrossRef]
- Kala, P.; Arora, S. A comprehensive study of classical and hybrid multilevel inverter topologies for renewable energy applications. Renew. Sustain. Energy Rev. 2017, 76, 905–931. [Google Scholar] [CrossRef]
- Gerardo, V.-G.; Raymundo, M.-R.P.; Miguel, S.-Z.J. High efficiency single-phase transformer-less inverter for photovoltaic applications. Ing. Investig. Technol. 2015, 16, 173–184. [Google Scholar] [CrossRef]
- Junior, L.G.; De Brito, M.A.; Sampaio, L.P.; Canesin, C.A. Single stage converters for low power stand-alone and grid-connected PV systems. In Proceedings of the 2011 IEEE International Symposium on Industrial Electronics, Gdansk, Poland, 27–30 June 2011; IEEE: Piscataway, NJ, USA, 2011. [Google Scholar]
- Jana, J.; Saha, H.; Bhattacharya, K.D. A review of inverter topologies for single-phase grid-connected photovoltaic systems. Renew. Sustain. Energy Rev. 2017, 72, 1256–1270. [Google Scholar] [CrossRef]
- Sahoo, S.K.; Sukchai, S.; Yanine, F.F. Review and comparative study of single-stage inverters for a PV system. Renew. Sustain. Energy Rev. 2018, 91, 962–986. [Google Scholar]
- Radwan, H.; Sayed, M.A.; Takeshita, T.; Elbaset, A.A.; Shabib, G. A novel single-stage high-frequency boost inverter for PV grid-tie applications. In Proceedings of the 2018 IEEE Applied Power Electronics Conference and Exposition (APEC), San Antonio, TX, USA, 4–8 March 2018; IEEE: Piscataway, NJ, USA, 2018. [Google Scholar]
- Zhu, Y.; Yao, J.; Wu, D. Comparative study of two stages and single stage topologies for grid-tie photovoltaic generation by PSCAD/EMTDC. In Proceedings of the 2011 International Conference on Advanced Power System Automation and Protection, Beijing, China, 16–20 October 2011; IEEE: Piscataway, NJ, USA, 2011. [Google Scholar]
- Shayestegan, M. Overview of grid-connected two-stage transformer-less inverter design. J. Mod. Power Syst. Clean Energy 2018, 6, 642–655. [Google Scholar] [CrossRef]
- Alsolami, M. A multi-input, multi-stage step-up DC-DC converter for PV applications. Alex. Eng. J. 2021, 60, 2315–2324. [Google Scholar] [CrossRef]
- Ramasamy, S.; Perumal, M. CNN-based deep learning technique for improved H7 TLI with grid-connected photovoltaic systems. Int. J. Energy Res. 2021, 45, 19851–19868. [Google Scholar] [CrossRef]
- Calais, M.; Myrzik, J.; Spooner, T.; Agelidis, V.G. Inverters for single-phase grid connected photovoltaic systems-an overview. In Proceedings of the 2002 IEEE 33rd Annual IEEE Power Electronics Specialists Conference. Proceedings (Cat. No. 02CH37289), Cairns, Australia, 23–27 June 2002; IEEE: Piscataway, NJ, USA, 2002. [Google Scholar]
- Shinohara, H.; Kimoto, K.; Itami, T.; Ambou, T.; Okado, C.; Nakajima, K.; Hojo, S.; Owada, K.; Kuniyoshi, M.; Sato, Y. Development of a residential use, utility interactive PV inverter with isolation transformer-less circuit-development aspects. In Proceedings of the 1994 IEEE 1st World Conference on Photovoltaic Energy Conversion-WCPEC (A Joint Conference of PVSC, PVSEC and PSEC), Waikoloa, HI, USA, 5–9 December 1994; IEEE: Piscataway, NJ, USA, 1994. [Google Scholar]
- Lai, J.-S.; Peng, F.Z. Multilevel converters-a new breed of power converters. IEEE Trans. Ind. Appl. 1996, 32, 509–517. [Google Scholar]
- Bhagwat, P.M.; Stefanovic, V. Generalized structure of a multilevel PWM inverter. IEEE Trans. Ind. Appl. 1983, IA-19, 1057–1069. [Google Scholar] [CrossRef]
- Patrao, I.; Figueres, E.; González-Espín, F.; Garcerá, G. Transformerless topologies for grid-connected single-phase photovoltaic inverters. Renew. Sustain. Energy Rev. 2011, 15, 3423–3431. [Google Scholar] [CrossRef]
- Bose, B.K.; Szczesny, P.M.; Steigerwald, R.L. Microcomputer control of a residential photovoltaic power conditioning system. IEEE Trans. Ind. Appl. 1985, IA-21, 1182–1191. [Google Scholar] [CrossRef]
- Calais, M.; Agelidis, V.G. Multilevel converters for single-phase grid connected photovoltaic systems-an overview. In Proceedings of the IEEE International Symposium on Industrial Electronics, ISIE’98 (Cat. No. 98TH8357), Pretoria, South Africa, 7–10 July 1998; IEEE: Piscataway, NJ, USA, 1998. [Google Scholar]
- Marchesoni, M.; Mazzucchelli, M.; Tenconi, S. A nonconventional power converter for plasma stabilization. IEEE Trans. Power Electron. 1990, 5, 212–219. [Google Scholar] [CrossRef]
- Ali Khan, M.Y.; Liu, H.; Yang, Z.; Yuan, X. A comprehensive review on grid connected photovoltaic inverters, their modulation techniques, and control strategies. Energies 2020, 13, 4185. [Google Scholar] [CrossRef]
- Peng, F.Z.; Lai, J.-S.; McKeever, J.W.; VanCoevering, J. A multilevel voltage-source inverter with separate DC sources for static var generation. IEEE Trans. Ind. Appl. 1996, 32, 1130–1138. [Google Scholar] [CrossRef]
- Joos, G.; Huang, X.; Ooi, B.-T. Direct-coupled multilevel cascaded series VAR compensators. IEEE Trans. Ind. Appl. 1998, 34, 1156–1163. [Google Scholar] [CrossRef]
- Mahdavi, J.; Tabandeh, M.; Shahriari, A. Comparison of conducted RFI emission from different unity power factor AC/DC converters. In Proceedings of the PESC Record, 27th Annual IEEE Power Electronics Specialists Conference, Baveno, Italy, 23–27 June 1996; IEEE: Piscataway, NJ, USA, 1996. [Google Scholar]
- Mahdavi, J.; Roudet, J.; Scheich, R.; Rognon, J. Conducted RFI emission from an AC-DC converter with sinusoidal line current. In Proceedings of the Conference Record of the 1993 IEEE Industry Applications Conference Twenty-Eighth IAS Annual Meeting, Toronto, ON, Canada, 2–8 October 1993; IEEE: Piscataway, NJ, USA, 1993. [Google Scholar]
- Mohammed, S.A.Q.; Jung, J.-W. A State-of-the-Art Review on Soft-Switching Techniques for DC–DC, DC–AC, AC–DC, and AC–AC Power Converters. IEEE Trans. Ind. Inform. 2021, 17, 6569–6582. [Google Scholar] [CrossRef]
- Babaei, E.; Tarzamni, H.; Tahami, F.; Jahan, H.K.; Sharifian, M.B.B. Multi-input high step-up inverter with soft-switching capability, applicable in photovoltaic systems. IET Power Electron. 2020, 13, 133–143. [Google Scholar] [CrossRef]
- Huang, Y.-F.; Konishi, Y.; Ho, W.-J. Series resonant type soft-switching grid-connected single-phase inverter employing discontinuous-resonant control applied to photovoltaic AC module. In Proceedings of the 2011 Twenty-Sixth Annual IEEE Applied Power Electronics Conference and Exposition (APEC), Fort Worth, TX, USA, 6–11 March 2011; IEEE: Piscataway, NJ, USA, 2011. [Google Scholar]
- Tan, G.; Tang, Y.; Gao, B.; Fu, X.; Ji, Y. Soft-switching AC module inverter with flyback transformer for photovoltaic power system. Przegląd Elektrotechniczny 2012, 88, 180–184. [Google Scholar]
- Amorndechaphon, D.; Premrudeepreechacharn, S.; Higuchi, K. An improved soft-switching single-phase inverter for small grid-connected PV-system. In Proceedings of the 2008 34th Annual Conference of IEEE Industrial Electronics, Orlando, FL, USA, 10–13 November 2008; IEEE: Piscataway, NJ, USA, 2008. [Google Scholar]
- Chen, M.; Lee, X.; Tsutomu, Y. A novel soft-switching grid-connected PV inverter and its implementation. In Proceedings of the 2011 IEEE Ninth International Conference on Power Electronics and Drive Systems, Singapore, 5–8 December 2011; IEEE: Piscataway, NJ, USA, 2011. [Google Scholar]
- Meynard, T.A.; Foch, H. Multi-level conversion: High voltage choppers and voltage-source inverters. In Proceedings of the PESC’92 Record, 23rd Annual IEEE Power Electronics Specialists Conference, Toledo, Spain, 29 June–3 July 1992; IEEE: Piscataway, NJ, USA, 1992. [Google Scholar]
- Chen, A.; He, X. Research on hybrid-clamped multilevel-inverter topologies. IEEE Trans. Ind. Electron. 2006, 53, 1898–1907. [Google Scholar] [CrossRef]
- Nabae, A.; Takahashi, I.; Akagi, H. A new neutral-point-clamped PWM inverter. IEEE Trans. Ind. Appl. 1981, IA-17, 518–523. [Google Scholar] [CrossRef]
- Jayakumar, V.; Chokkalingam, B.; Munda, J.L. A comprehensive review on space vector modulation techniques for neutral point clamped multi-level inverters. IEEE Access 2021, 9, 112104–112144. [Google Scholar] [CrossRef]
- Alatai, S.; Salem, M.; Ishak, D.; Das, H.S.; Alhuyi Nazari, M.; Bughneda, A.; Kamarol, M. A Review on State-of-the-Art Power Converters: Bidirectional, Resonant, Multilevel Converters and Their Derivatives. Appl. Sci. 2021, 11, 10172. [Google Scholar] [CrossRef]
- Rodriguez, J.; Bernet, S.; Steimer, P.K.; Lizama, I.E. A survey on neutral-point-clamped inverters. IEEE Trans. Ind. Electron. 2009, 57, 2219–2230. [Google Scholar] [CrossRef]
- Mohamed Hariri, M.H.; Mat Desa, M.K.; Masri, S.; Mohd Zainuri, M.A.A. grid-connected PV generation system—Components and challenges: A review. Energies 2020, 13, 4279. [Google Scholar] [CrossRef]
- Ishikawa, T. Grid-Connected Photovoltaic Power Systems: Survey of Inverter and Related Protection Equipments; IEA International Energy Agency: Paris, France, 2002; pp. 1–17. [Google Scholar]
- Azmi, S.; Ahmed, K.; Finney, S.; Williams, B. Comparative analysis between voltage and current source inverters in grid-connected application. In Proceedings of the IET Conference on Renewable Power Generation (RPG 2011), Edinburgh, UK, 6–8 September 2011. [Google Scholar]
- Zeb, K.; Uddin, W.; Khan, M.A.; Ali, Z.; Ali, M.U.; Christofides, N.; Kim, H. A comprehensive review on inverter topologies and control strategies for grid connected photovoltaic system. Renew. Sustain. Energy Rev. 2018, 94, 1120–1141. [Google Scholar] [CrossRef]
- Al-Shetwi, A.Q.; Sujod, M.Z.; Blaabjerg, F.; Yang, Y. Fault ride-through control of grid-connected photovoltaic power plants: A review. Sol. Energy 2019, 180, 340–350. [Google Scholar] [CrossRef]
- Hojabri, M.; Soheilirad, M. Harmonic distortion in an off-grid renewable energy system with different loads. In Proceedings of the International MultiConference of Engineers and Computer Scientists, Hong Kong, China, 12–14 March 2014. [Google Scholar]
- Hinga, P.K.; Ohnishi, T.; Suzuki, T. A new PWM inverter for photovoltaic power generation system. In Proceedings of the 1994 Power Electronics Specialist Conference-PESC’94, Taipei, Taiwan, 20–25 June 1994; IEEE: Piscataway, NJ, USA, 1994. [Google Scholar]
- Teymour Ghasemabadi, H.; Sutanto, D.; Muttaqi, K.M.; Ciufo, P. A novel modulation technique and a new balancing control strategy for a single-phase five-level ANPC converter. IEEE Trans. Ind. Appl. 2015, 51, 1215–1227. [Google Scholar] [CrossRef]
- Zhang, Y.; Hu, C.; Wang, Q.; Zhou, Y.; Sun, Y. Neutral-point potential balancing control strategy for three-level ANPC converter using SHEPWM scheme. Energies 2019, 12, 4328. [Google Scholar] [CrossRef]
- Salem, A.; Abido, M. T-type multilevel converter topologies: A comprehensive review. Arab. J. Sci. Eng. 2019, 44, 1713–1735. [Google Scholar] [CrossRef]
- Venkataramanaiah, J.; Suresh, Y.; Panda, A.K. A review on symmetric, asymmetric, hybrid and single DC sources based multilevel inverter topologies. Renew. Sustain. Energy Rev. 2017, 76, 788–812. [Google Scholar] [CrossRef]
- Abouloifa, A.; Echalih, S.; Hekss, Z.; Naftahi, K.; Lachkar, I. Control Design of a Seven-Level Packed U Cell Inverter. IFAC-PapersOnLine 2022, 55, 677–682. [Google Scholar]
- Prabaharan, N.; Palanisamy, K. A comprehensive review on reduced switch multilevel inverter topologies, modulation techniques and applications. Renew. Sustain. Energy Rev. 2017, 76, 1248–1282. [Google Scholar] [CrossRef]
- El-Naggar, K.; Abdelhamid, T.H. Selective harmonic elimination of new family of multilevel inverters using genetic algorithms. Energy Convers. Manag. 2008, 49, 89–95. [Google Scholar] [CrossRef]
- Poorfakhraei, A.; Narimani, M.; Emadi, A. A review of modulation and control techniques for multilevel inverters in traction applications. IEEE Access 2021, 9, 24187–24204. [Google Scholar] [CrossRef]
- Zhao, J.; He, X.; Zhao, R. A novel PWM control method for hybrid-clamped multilevel inverters. IEEE Trans. Ind. Electron. 2009, 57, 2365–2373. [Google Scholar] [CrossRef]
- Holmes, D.G.; Lipo, T.A. Pulse Width Modulation for Power Converters: Principles and Practice; John Wiley & Sons: Hoboken, NJ, USA, 2003; Volume 18. [Google Scholar]
- Carrara, G.; Gardella, S.; Marchesoni, M.; Salutari, R.; Sciutto, G. A new multilevel PWM method: A theoretical analysis. IEEE Trans. Power Electron. 1992, 7, 497–505. [Google Scholar] [CrossRef]
- Floricau, D.; Floricau, E.; Gateau, G. Three-level active NPC converter: PWM strategies and loss distribution. In Proceedings of the 2008 34th Annual Conference of IEEE Industrial Electronics, Orlando, FL, USA, 10–13 November 2008; IEEE: Piscataway, NJ, USA, 2008. [Google Scholar]
- Chang-xin, M.; Li-ping, S.; Tai-xu, W.; Cheng-bao, C. Flying capacitor multilevel inverters with novel PWM method. Procedia Earth Planet. Sci. 2009, 1, 1554–1560. [Google Scholar] [CrossRef]
- Brando, G.; Dannier, A.; Del Pizzo, A.; Rizzo, R. Power quality problems in unbalanced operations of fault tolerant H-bridge multilevel active front-ends. In Proceedings of the 2007 9th International Conference on Electrical Power Quality and Utilisation, Barcelona, Spain, 9–11 October 2007; IEEE: Piscataway, NJ, USA, 2007. [Google Scholar]
- Gangui, Y.; Jigang, L.; Gang, M.; Yu, L.; Yang, L.; Wei, S. Research on modular multilevel converter suitable for direct-drive wind power system. Energy Procedia 2012, 17, 1497–1506. [Google Scholar] [CrossRef]
- Antonio-Ferreira, A.; Collados-Rodriguez, C.; Gomis-Bellmunt, O. Modulation techniques applied to medium voltage modular multilevel converters for renewable energy integration: A review. Electr. Power Syst. Res. 2018, 155, 21–39. [Google Scholar] [CrossRef]
- Gandomi, A.A.; Saeidabadi, S.; Hosseini, S.H.; Babaei, E.; Sabahi, M. Transformer-based inverter with reduced number of switches for renewable energy applications. IET Power Electron. 2015, 8, 1875–1884. [Google Scholar] [CrossRef]
- Alexander, S. Development of solar photovoltaic inverter with reduced harmonic distortions suitable for Indian sub-continent. Renew. Sustain. Energy Rev. 2016, 56, 694–704. [Google Scholar] [CrossRef]
- Naderi, R.; Rahmati, A. Phase-shifted carrier PWM technique for general cascaded inverters. IEEE Trans. Power Electron. 2008, 23, 1257–1269. [Google Scholar] [CrossRef]
- Kartick, J.C.; Sujit, B.K.; Suparna, K. Dual reference phase shifted pulse width modulation technique for a N-level inverter based grid connected solar photovoltaic system. IET Renew. Power Gener. 2016, 10, 928–935. [Google Scholar] [CrossRef]
- Pérez, M.; Rodríguez, J.; Pontt, J.; Kouro, S. Power distribution in hybrid multi-cell converter with nearest level modulation. In Proceedings of the 2007 IEEE International Symposium on Industrial Electronics, Vigo, Spain, 4–7 June 2007; IEEE: Piscataway, NJ, USA, 2007. [Google Scholar]
- Thorborg, K. Staircase PWM an uncomplicated and efficient modulation technique for ac motor drives. In Proceedings of the 1986 17th Annual IEEE Power Electronics Specialists Conference, Vancouver, BC, Canada, 23–27 June 1986; IEEE: Piscataway, NJ, USA, 1986. [Google Scholar]
- Boost, M.A.; Ziogas, P.D. State-of-the-art carrier PWM techniques: A critical evaluation. IEEE Trans. Ind. Appl. 1988, 24, 271–280. [Google Scholar] [CrossRef]
- Nguyen, N.-V.; Nguyen, B.-X.; Lee, H.-H. An optimized discontinuous PWM method to minimize switching loss for multilevel inverters. IEEE Trans. Ind. Electron. 2011, 58, 3958–3966. [Google Scholar] [CrossRef]
- Silva, C.A.; Córdova, L.A.; Lezana, P.; Empringham, L. Implementation and control of a hybrid multilevel converter with floating dc links for current waveform improvement. IEEE Trans. Ind. Electron. 2010, 58, 2304–2312. [Google Scholar] [CrossRef]
- Ahmed, I.; Borghate, V.B.; Matsa, A.; Meshram, P.M.; Suryawanshi, H.M.; Chaudhari, M.A. Simplified space vector modulation techniques for multilevel inverters. IEEE Trans. Power Electron. 2016, 31, 8483–8499. [Google Scholar] [CrossRef]
- Massoud, A.; Finney, S.; Williams, B. Mapped hybrid spaced vector modulation for multilevel cascaded-type voltage source inverters. IET Power Electron. 2008, 1, 318–335. [Google Scholar] [CrossRef]
- Tan, C.; Xiao, D.; Fletcher, J.E. An improved space vector modulation strategy for three-level five-phase neutral-point-clamped inverters. In Proceedings of the 2015 17th European Conference on Power Electronics and Applications (EPE’15 ECCE-Europe), Geneva, Switzerland, 8–10 September 2015; IEEE: Piscataway, NJ, USA, 2015. [Google Scholar]
- Choi, S.; Saeedifard, M. Capacitor voltage balancing of flying capacitor multilevel converters by space vector PWM. IEEE Trans. Power Deliv. 2012, 27, 1154–1161. [Google Scholar]
- Morya, A.K.; Shukla, A.; Doolla, S. Control of grid connected cascaded H-bridge multilevel converter during grid voltage unbalance for photovoltaic application. In Proceedings of the IECON 2013-39th Annual Conference of the IEEE Industrial Electronics Society, Vienna, Austria, 10–13 November 2013; IEEE: Piscataway, NJ, USA, 2013. [Google Scholar]
- Turnbull, F. Selected harmonic reduction in static DC—AC inverters. IEEE Trans. Commun. Electron. 1964, 83, 374–378. [Google Scholar]
- Dekka, A.; Wu, B.; Zargari, N.R.; Fuentes, R.L. A space-vector PWM-based voltage-balancing approach with reduced current sensors for modular multilevel converter. IEEE Trans. Ind. Electron. 2016, 63, 2734–2745. [Google Scholar]
- Amjad, A.M.; Salam, Z. A review of soft computing methods for harmonics elimination PWM for inverters in renewable energy conversion systems. Renew. Sustain. Energy Rev. 2014, 33, 141–153. [Google Scholar]
- Kavousi, A.; Vahidi, B.; Salehi, R.; Bakhshizadeh, M.K.; Farokhnia, N.; Fathi, S.H. Application of the bee algorithm for selective harmonic elimination strategy in multilevel inverters. IEEE Trans. Power Electron. 2011, 27, 1689–1696. [Google Scholar] [CrossRef]
- Taghizadeh, H.; Hagh, M.T. Harmonic elimination of cascade multilevel inverters with nonequal DC sources using particle swarm optimization. IEEE Trans. Ind. Electron. 2010, 57, 3678–3684. [Google Scholar]
- Luo, F.L. Investigation on best switching angles to obtain lowest THD for multilevel DC/AC inverters. In Proceedings of the 2013 IEEE 8th Conference on Industrial Electronics and Applications (ICIEA), Melbourne, Australia, 19–21 June 2013; IEEE: Piscataway, NJ, USA, 2013. [Google Scholar]
- Babaei, E.; Gowgani, S.S. Hybrid multilevel inverter using switched capacitor units. IEEE Trans. Ind. Electron. 2013, 61, 4614–4621. [Google Scholar]
- Rodríguez, J.; Morán, L.; Correa, P.; Silva, C. A vector control technique for medium-voltage multilevel inverters. IEEE Trans. Ind. Electron. 2002, 49, 882–888. [Google Scholar] [CrossRef]
- Deng, Y.; Harley, R.G. Space-vector versus nearest-level pulse width modulation for multilevel converters. IEEE Trans. Power Electron. 2014, 30, 2962–2974. [Google Scholar]
- Choudhury, A.; Pillay, P.; Williamson, S.S. DC-bus voltage balancing algorithm for three-level neutral-point-clamped (NPC) traction inverter drive with modified virtual space vector. IEEE Trans. Ind. Appl. 2016, 52, 3958–3967. [Google Scholar]
- Kouro, S.; Bernal, R.; Miranda, H.; Silva, C.A.; Rodríguez, J. High-performance torque and flux control for multilevel inverter fed induction motors. IEEE Trans. Power Electron. 2007, 22, 2116–2123. [Google Scholar] [CrossRef]
- Rodriguez, J.; Lai, J.-S.; Peng, F.Z. Multilevel inverters: A survey of topologies, controls, and applications. IEEE Trans. Ind. Electron. 2002, 49, 724–738. [Google Scholar]
- Oskouei, A.B.; Dehghanzadeh, A.R. Generalized space vector controls for MLZSI. Ain Shams Eng. J. 2015, 6, 1161–1169. [Google Scholar] [CrossRef][Green Version]
- Sreedhar, R.; Karunanithi, K.; Chandrasekar, P.; Teja, R.B. Nearest Space-Vector Control Strategy for High-Resolution Multilevel Inverters. In Proceedings of the 2021 6th International Conference for Convergence in Technology (I2CT), Maharashtra, India, 2–4 April 2021; IEEE: Piscataway, NJ, USA, 2021. [Google Scholar]
- Lopatkin, N.N. Weighted THD Factors Evaluation of Multilevel Voltage Source Inverter with Space Vector Control under Common-Mode Voltage Elimination. In Proceedings of the 2021 International Ural Conference on Electrical Power Engineering (UralCon), Chelyabinsk, Russia, 22–24 September 2020; IEEE: Piscataway, NJ, USA, 2020. [Google Scholar]
- Lopatkin, N.N. New Implementation of Common-Mode-Voltage-Eliminating Nearest-Vector-Selecting Space Vector Control for Three-Phase Multilevel Inverter. In Proceedings of the 2021 International Ural Conference on Electrical Power Engineering (UralCon), Chelyabinsk, Russia, 22–24 September 2020; IEEE: Piscataway, NJ, USA, 2020. [Google Scholar]
- Sarwar, M.I.; Sarwar, A.; Farooqui, S.A.; Tariq, M.; Fahad, M.; Beig, A.R.; Alamri, B. A Hybrid Nearest Level Combined with PWM Control Strategy: Analysis and Implementation on Cascaded H-Bridge Multilevel Inverter and its Fault Tolerant Topology. IEEE Access 2021, 9, 44266–44282. [Google Scholar]
- Moranchel, M.; Bueno, E.; Rodriguez, F.; Sanz, I. Implementation of nearest level modulation for Modular Multilevel Converter. In Proceedings of the 2015 IEEE 6th International Symposium on Power Electronics for Distributed Generation Systems (PEDG), Aachen, Germany, 22–25 June 2015; IEEE: Piscataway, NJ, USA, 2015. [Google Scholar]
- Franquelo, L.G.; Rodriguez, J.; Leon, J.I.; Kouro, S.; Portillo, R.; Prats, M.A. The age of multilevel converters arrives. IEEE Ind. Electron. Mag. 2008, 2, 28–39. [Google Scholar]
- Chabni, F.; Taleb, R.; Lakhedar, A.; Bounadja, M. New modified CHB multilevel inverter topology with elimination of lower and higher order harmonics. Automatika 2018, 59, 1–10. [Google Scholar]
- Siddique, M.D.; Mekhilef, S.; Shah, N.M.; Sarwar, A.; Iqbal, A.; Memon, M.A. A new multilevel inverter topology with reduce switch count. IEEE Access 2019, 7, 58584–58594. [Google Scholar]
- Kubendran, V.; Shuaib, Y.M.; Roselyn, J.P. Development of multilevel inverter with reduced switch counts and limited sources for electric vehicles. Sustain. Energy Technol. Assess. 2022, 52, 102332. [Google Scholar]
- Nguyen, P.C.; Phan, Q.D.; Nguyen, D.T. A New Decentralized Space Vector PWM Method for Multilevel Single-Phase Full Bridge Converters. Energies 2022, 15, 1010. [Google Scholar]
- Hamidi, M.N.; Ishak, D.; Zainuri, M.A.A.M.; Ooi, C.A.; Tarmizi, T. Asymmetrical multi-level dc-link inverter for pv energy system with perturb and observe based voltage regulator and capacitor compensator. J. Mod. Power Syst. Clean Energy 2020, 9, 199–209. [Google Scholar] [CrossRef]
- Das, M.K.; Jana, K.C.; Sinha, A. Performance evaluation of an asymmetrical reduced switched multi-level inverter for a grid-connected PV system. IET Renew. Power Gener. 2018, 12, 252–263. [Google Scholar]
- Grandi, G.; Rossi, C.; Ostojic, D.; Casadei, D. A new multilevel conversion structure for grid-connected PV applications. IEEE Trans. Ind. Electron. 2009, 56, 4416–4426. [Google Scholar]
- Bartoszewicz, A. Sliding Mode Control; BoD–Books on Demand: Norderstedt, Germany, 2011. [Google Scholar]
- Khazraei, M.; Sepahvand, H.; Ferdowsi, M.; Corzine, K.A. Hysteresis-based control of a single-phase multilevel flying capacitor active rectifier. IEEE Trans. Power Electron. 2012, 28, 154–164. [Google Scholar] [CrossRef]
- Tsengenes, G.; Nathenas, T.; Adamidis, G. A three-level space vector modulated grid connected inverter with control scheme based on instantaneous power theory. Simul. Model. Pract. Theory 2012, 25, 134–147. [Google Scholar]
- Busquets-Monge, S.; Rocabert, J.; Rodríguez, P.; Alepuz, S.; Bordonau, J. Multilevel diode-clamped converter for photovoltaic generators with independent voltage control of each solar array. IEEE Trans. Ind. Electron. 2008, 55, 2713–2723. [Google Scholar]
- Schaefer, M.; Goetze, W.; Hofmann, M.; Bayer, F.; Montesinos-Miracle, D.; Ackva, A. Direct current control for grid-connected diode-clamped inverters. IEEE Trans. Ind. Electron. 2016, 64, 3067–3074. [Google Scholar]
- Utkin, V.I. Sliding mode control design principles and applications to electric drives. IEEE Trans. Ind. Electron. 1993, 40, 23–36. [Google Scholar]
- Sebaaly, F.; Vahedi, H.; Kanaan, H.Y.; Moubayed, N.; Al-Haddad, K. Sliding mode fixed frequency current controller design for grid-connected NPC inverter. IEEE J. Emerg. Sel. Top. Power Electron. 2016, 4, 1397–1405. [Google Scholar]
- Wang, K.; Zheng, Z.; Li, Y.; Liu, K.; Shang, J. Neutral-point potential balancing of a five-level active neutral-point-clamped inverter. IEEE Trans. Ind. Electron. 2012, 60, 1907–1918. [Google Scholar]
- Pouresmaeil, E.; Montesinos-Miracle, D.; Gomis-Bellmunt, O. Control scheme of three-level NPC inverter for integration of renewable energy resources into AC grid. IEEE Syst. J. 2011, 6, 242–253. [Google Scholar]
- Shafiyi, M.A.; Khederzadeh, M.; Sadeghi, M.; Khani, S. A grid-connected PV power supply based on Flying Capacitor multicell converter with modified MPPT based control for active power filtering. In Proceedings of the 2012 Second Iranian Conference on Renewable Energy and Distributed Generation, Tehran, Iran, 6–8 March 2012; IEEE: Piscataway, NJ, USA, 2012. [Google Scholar]
- Dekka, A.; Ramezani, A.; Ouni, S.; Narimani, M. A new five-level voltage source inverter: Modulation and control. IEEE Trans. Ind. Appl. 2020, 56, 5553–5564. [Google Scholar]
- Mei, J.; Xiao, B.; Shen, K.; Tolbert, L.M.; Zheng, J.Y. Modular multilevel inverter with new modulation method and its application to photovoltaic grid-connected generator. IEEE Trans. Power Electron. 2013, 28, 5063–5073. [Google Scholar]
- Villanueva, E.; Correa, P.; Rodríguez, J.; Pacas, M. Control of a single-phase cascaded H-bridge multilevel inverter for grid-connected photovoltaic systems. IEEE Trans. Ind. Electron. 2009, 56, 4399–4406. [Google Scholar]
- Dashtaki, M.A.; Nafisi, H.; Khorsandi, A.; Hojabri, M.; Pouresmaeil, E. Dual Two-Level Voltage Source Inverter Virtual Inertia Emulation: A Comparative Study. Energies 2021, 14, 1160. [Google Scholar]
- Dashtaki, M.A.; Nafisi, H.; Pouresmaeil, E.; Khorsandi, A. Virtual Inertia Implementation in Dual Two-Level Voltage Source Inverters. In Proceedings of the 2020 11th Power Electronics, Drive Systems, and Technologies Conference (PEDSTC), Tehran, Iran, 4–6 February 2020; IEEE: Piscataway, NJ, USA, 2020. [Google Scholar]
- Chavarria, J.; Biel, D.; Guinjoan, F.; Meza, C.; Negroni, J.J. Energy-balance control of PV cascaded multilevel grid-connected inverters under level-shifted and phase-shifted PWMs. IEEE Trans. Ind. Electron. 2012, 60, 98–111. [Google Scholar] [CrossRef]
- Dell’Aquila, A.; Liserre, M.; Monopoli, V.G.; Rotondo, P. Overview of PI-based solutions for the control of the dc-buses of a single-phase H-bridge multilevel active rectifier. In Proceedings of the Nineteenth Annual IEEE Applied Power Electronics Conference and Exposition 2004, APEC’04, Anaheim, CA, USA, 22–26 February 2004; IEEE: Piscataway, NJ, USA, 2004. [Google Scholar]
- Zmood, D.N.; Holmes, D.G. Stationary frame current regulation of PWM inverters with zero steady-state error. IEEE Trans. Power Electron. 2003, 18, 814–822. [Google Scholar]
- Liu, L.; Li, H.; Xue, Y.; Liu, W. Decoupled active and reactive power control for large-scale grid-connected photovoltaic systems using cascaded modular multilevel converters. IEEE Trans. Power Electron. 2014, 30, 176–187. [Google Scholar]
- Kumar, A.B.; Narayanan, G. Variable-switching frequency PWM technique for induction motor drive to spread acoustic noise spectrum with reduced current ripple. IEEE Trans. Ind. Appl. 2016, 52, 3927–3938. [Google Scholar]
- Sinha, A.; Jana, K.C.; Das, M.K. An inclusive review on different multi-level inverter topologies, their modulation and control strategies for a grid connected photo-voltaic system. Sol. Energy 2018, 170, 633–657. [Google Scholar]
- Hammarström, T. Multi-rise time PWM: A way to reduce PD exposure in motor windings. IEEE Trans. Dielectr. Electr. Insul. 2020, 27, 613–621. [Google Scholar] [CrossRef]
- Babaei, E.; Gowgani, S.S.; Sabahi, M. Modified multilevel inverters using series and parallel connection of dc voltage sources. Arab. J. Sci. Eng. 2014, 39, 3077–3094. [Google Scholar] [CrossRef]
- Sun, D.; Ge, B.; Yan, X.; Bi, D.; Zhang, H.; Liu, Y.; Abu-Rub, H.; Ben-Brahim, L.; Peng, F.Z. Modeling, impedance design, and efficiency analysis of quasi-$ Z $ source module in cascaded multilevel photovoltaic power system. IEEE Trans. Ind. Electron. 2014, 61, 6108–6117. [Google Scholar] [CrossRef]
- Sun, D.; Ge, B.; Bi, D.; Peng, F.Z. Analysis and control of quasi-Z source inverter with battery for grid-connected PV system. Int. J. Electr. Power Energy Syst. 2013, 46, 234–240. [Google Scholar] [CrossRef]
- Wu, F.; Li, X.; Feng, F.; Gooi, H.B. Modified cascaded multilevel grid-connected inverter to enhance European efficiency and several extended topologies. IEEE Trans. Ind. Inform. 2015, 11, 1358–1365. [Google Scholar] [CrossRef]
- Yang, Y.; Zhou, K.; Cheng, M. Phase compensation resonant controller for PWM converters. IEEE Trans. Ind. Inform. 2012, 9, 957–964. [Google Scholar] [CrossRef]
- Shi, X.; Wang, Z.; Liu, B.; Li, Y.; Tolbert, L.M.; Wang, F. Steady-state modeling of modular multilevel converter under unbalanced grid conditions. IEEE Trans. Power Electron. 2016, 32, 7306–7324. [Google Scholar] [CrossRef]
- Levi, E.; Bojoi, R.; Profumo, F.; Toliyat, H.; Williamson, S. Multiphase induction motor drives–a technology status review. IET Electr. Power Appl. 2007, 1, 489–516. [Google Scholar] [CrossRef]
- Islam, M.R.; Mahfuz-Ur-Rahman, A.; Islam, M.M.; Guo, Y.G.; Zhu, J.G. Modular medium-voltage grid-connected converter with improved switching techniques for solar photovoltaic systems. IEEE Trans. Ind. Electron. 2017, 64, 8887–8896. [Google Scholar] [CrossRef]
- Xiao, B.; Shen, K.; Mei, J.; Tolbert, L.M. Control of cascaded H-bridge multilevel inverter with individual MPPT for grid-connected photovoltaic generators. In Proceedings of the 2012 IEEE Energy Conversion Congress and Exposition (ECCE), Raleigh, NC, USA, 15–20 September 2012; IEEE: Piscataway, NJ, USA, 2012. [Google Scholar]
- Mortezaei, A.; Simões, M.G.; Bubshait, A.S.; Busarello, T.D.C.; Marafão, F.P.; Al-Durra, A. Multifunctional control strategy for asymmetrical cascaded H-bridge inverter in microgrid applications. IEEE Trans. Ind. Appl. 2016, 53, 1538–1551. [Google Scholar] [CrossRef]
- Gurpinar, E.; De, D.; Castellazzi, A.; Barater, D.; Buticchi, G.; Francheschini, G. Performance analysis of SiC MOSFET based 3-level ANPC grid-connected inverter with novel modulation scheme. In Proceedings of the 2014 IEEE 15th Workshop on Control and Modeling for Power Electronics (COMPEL), Santander, Spain, 22–25 June 2014; IEEE: Piscataway, NJ, USA, 2014. [Google Scholar]
- Manoharan, M.S.; Ahmed, A.; Park, J.-H. A new photovoltaic system architecture of module-integrated converter with a single-sourced asymmetric multilevel inverter using a cost-effective single-ended pre-regulator. J. Power Electron. 2017, 17, 222–231. [Google Scholar] [CrossRef]
- Rodriguez, J.; Kazmierkowski, M.P.; Espinoza, J.R.; Zanchetta, P.; Abu-Rub, H.; Young, H.A.; Rojas, C.A. State of the art of finite control set model predictive control in power electronics. IEEE Trans. Ind. Inform. 2012, 9, 1003–1016. [Google Scholar] [CrossRef]
- Lee, J.H. Model predictive control: Review of the three decades of development. Int. J. Control Autom. Syst. 2011, 9, 415–424. [Google Scholar] [CrossRef]
- Guzinski, J.; Abu-Rub, H. Speed sensorless induction motor drive with predictive current controller. IEEE Trans. Ind. Electron. 2012, 60, 699–709. [Google Scholar] [CrossRef]
- Cortés, P.; Kazmierkowski, M.P.; Kennel, R.M.; Quevedo, D.E.; Rodríguez, J. Predictive control in power electronics and drives. IEEE Trans. Ind. Electron. 2008, 55, 4312–4324. [Google Scholar] [CrossRef]
- Trabelsi, M.; Ghazi, K.; Al-Emadi, N.; Ben-Brahim, L. A weighted real-time predictive controller for a grid connected flying capacitors inverter. Int. J. Electr. Power Energy Syst. 2013, 49, 322–332. [Google Scholar] [CrossRef]
- Rivera, M.; Rodriguez, J.; Espinoza, J.R.; Abu-Rub, H. Instantaneous reactive power minimization and current control for an indirect matrix converter under a distorted AC supply. IEEE Trans. Ind. Inform. 2012, 8, 482–490. [Google Scholar] [CrossRef]
- Sanchez, A.; de Castro, A.; Garrido, J. A comparison of simulation and hardware-in-the-loop alternatives for digital control of power converters. IEEE Trans. Ind. Inform. 2012, 8, 491–500. [Google Scholar] [CrossRef]
- Malinowsk, M.; Kazmierkowski, M.P. Direct power control of three-phase PWM rectifier using space vector modulation-simulation study. In Proceedings of the Industrial Electronics, ISIE IEEE International Symposium on, L’Aquila, Italy, 8–11 July 2002; IEEE: Piscataway, NJ, USA, 2002. [Google Scholar]
- Metri, J.I.; Vahedi, H.; Kanaan, H.Y.; Al-Haddad, K. Real-time implementation of model-predictive control on seven-level packed U-cell inverter. IEEE Trans. Ind. Electron. 2016, 63, 4180–4186. [Google Scholar] [CrossRef]
- Mirza, M.S.; Mohammad, T.; Alam, Q.; Mallick, M.A. Simulation and analysis of a grid connected multi-level converter topologies and their comparison. J. Electr. Syst. Inf. Technol. 2014, 1, 166–174. [Google Scholar] [CrossRef][Green Version]
- Chakir, A.; Tabaa, M.; Moutaouakkil, F.; Medromi, H.; Alami, K. Smart multi-level energy management algorithm for grid-connected hybrid renewable energy systems in a micro-grid context. J. Renew. Sustain. Energy 2020, 12, 055301. [Google Scholar] [CrossRef]
- KATKOUT, A.; NASSER, T.; ESSADKI, A. An efficient model predictive current control algorithm for grid-connected multi-level inverter with computational delay compensation. In Proceedings of the 2020 International Conference on Electrical and Information Technologies (ICEIT), Rabat, Morocco, 4–7 March 2020; IEEE: Piscataway, NJ, USA, 2020. [Google Scholar]
- Sarbanzadeh, M.; Hosseinzadeh, M.A.; Salehi, A.; Rivera, M.; Munoz, J.; Wheeler, P. Model predictive control for the new reduced multi-level grid-connected converter. In Proceedings of the 2019 IEEE International Conference on Industrial Technology (ICIT), Melbourne, Australia, 13–15 February 2019; IEEE: Piscataway, NJ, USA, 2019. [Google Scholar]
- Maalandish, M.; Hosseini, S.H.; Sabahi, M.; Asgharian, P. Modified MPC based grid-connected five-level inverter for photovoltaic applications. COMPEL Int. J. Comput. Math. Electr. Electron. Eng. 2018, 37, 971–985. [Google Scholar] [CrossRef]
- Obi, M.; Bass, R. Trends and challenges of grid-connected photovoltaic systems–A review. Renew. Sustain. Energy Rev. 2016, 58, 1082–1094. [Google Scholar] [CrossRef]
- Reveles-Miranda, M.; Flota-Bañuelos, M.; Chan-Puc, F.; Ramirez-Rivera, V.; Pacheco-Catalán, D. A hybrid control technique for harmonic elimination, power factor correction, and night operation of a grid-connected PV inverter. IEEE J. Photovolt. 2020, 10, 664–675. [Google Scholar] [CrossRef]
- Wang, X.; Ma, Z.; Liang, C.; He, S.; Wang, Y. Analysis of Coordinated Operation of the Clean Energy System Based on the Multiobjective Optimization Model. Discret. Dyn. Nat. Soc. 2021, 2021, 5583598. [Google Scholar] [CrossRef]
- Kim, J.; Rabelo, M.; Padi, S.P.; Yousuf, H.; Cho, E.-C.; Yi, J. A review of the degradation of photovoltaic modules for life expectancy. Energies 2021, 14, 4278. [Google Scholar] [CrossRef]
- Aboagye, B.; Gyamfi, S.; Ofosu, E.A.; Djordjevic, S. Degradation analysis of installed solar photovoltaic (PV) modules under outdoor conditions in Ghana. Energy Rep. 2021, 7, 6921–6931. [Google Scholar] [CrossRef]
- Liu, D.; Zhu, H.; Zhao, R. Novel common-mode current suppression method in transformerless PV grid-connected system. Appl. Sci. 2018, 8, 2072. [Google Scholar] [CrossRef]
- Yao, Z.; Zhang, Y. A doubly grounded transformerless PV grid-connected inverter without shoot-through problem. IEEE Trans. Ind. Electron. 2020, 68, 6905–6916. [Google Scholar] [CrossRef]
- Hamidi, M.N.; Marzuki, A.; Ishak, D.; Salem, M.; Marzaki, M.H.; Ukaegbu, I.A. Asymmetrical Multilevel Inverter-Based PV System with Voltage Feedback Control: An Experimental Validation. Appl. Sci. 2022, 12, 3581. [Google Scholar] [CrossRef]























| Country | Number of Published Paper | Number of Citations |
|---|---|---|
| Canada | 31 | 1848 |
| India | 160 | 1520 |
| China | 72 | 1275 |
| United States | 17 | 1224 |
| Chile | 13 | 1098 |
| Italy | 13 | 491 |
| Spain | 10 | 402 |
| United Kingdom | 20 | 388 |
| Australia | 20 | 306 |
| Qatar | 10 | 297 |
| Denmark | 19 | 278 |
| Turkey | 13 | 242 |
| Iran | 22 | 228 |
| Brazil | 13 | 201 |
| Algeria | 26 | 183 |
| Saudi Arabia | 13 | 134 |
| Egypt | 12 | 108 |
| United Arab Emirates | 10 | 98 |
| France | 10 | 56 |
| Type of Connection | Connection Structure | Advantages | Disadvantages |
|---|---|---|---|
| Single Stage | With Low Frequency Transformer (LFT) | ||
| Buck, boost or buck–boost inverter | |||
| Multiple buck, boost or buck–boost inverter |
|
| |
| Zeta and Cuk based inverter |
|
| |
| With high-frequency transformer (HFT) | |||
| Multiple Stage | Without transformer/with DC-DC converter interconnection |
| |
| With transformer |
| Topology | Advantages | Disadvantages |
|---|---|---|
| NPC |
|
|
| FLC |
|
|
| CHB |
|
|
| Full-bridge single-leg switch clamped inverter [39] | ||
| Active neutral point clamped (ANPC) [77] | ||
| Cascaded t-type [79] | ||
| PUC [80] |
| α Calculation Methods | α for i = 1, 2, …, (n − 1)/2 | THD in Output Voltage | Nature of α | Remarks |
|---|---|---|---|---|
| Feedforward | (sin−1(i − 0.5/n)) | Small | High | Feasible for any voltage level. |
| Half equal phase | 180°/(n + 1) | High | Low | Low voltage level feasibility. |
| Equal phase | 180°/n | High | Very low | Feasible for low voltage levels. |
| Half height | sin − 1((2i − 1)/(n − 1)) | Medium | Moderate | Feasible for medium voltage level. |
| Types of MLI | Topology | Proposed Technique | Features of Controller |
|---|---|---|---|
| Single-voltage sourced GCMLI | NPC | VOC [135] |
|
| NPC | Sliding mode control (SMC) [139] |
| |
| NPC | DCC [137] |
| |
| FC | The predictive current control method [142] |
| |
| ANPCCHB | using a FC reference generator and a way of balancing the voltage at the neutral point [143] |
| |
| DC with capacitive divider | Energy balance controller [148] |
| |
| Cascaded Dual | DMC [151] |
| |
| Multiple voltage source GCMLI | Cascaded inverter with T-type circuit | Dual loop control [96] |
|
| q-ZS-CMI | With a second harmonic ripple modulator, you may regulate the voltage and power of your DC connection [156] |
| |
| Asymmetric CHB | Binary and Trinary CHB | Continuous power theory-based controller (CPT) [164] |
|
| Cascaded full-bridge inverter with a FC | Hysteresis-based control [134] |
| |
| Hybrid | PUC | Finite control set (FCS) [169], MPC [167] |
|
| Reference | Used Technology | Findings | Outcome |
|---|---|---|---|
| [175] |
| Grid-connected multi-level inverter topologies were discussed and examined with various switching angles and battery voltages to decrease overall harmonic distortion with one topology not having a transformer and one does | Comparisons of MATLAB/SIMULINK model of topology 1 and topology 2 for various switching angles and battery voltages to decrease overall harmonic distortion |
| [176] |
| The suggested energy management system uses three levels of the organization to enable effective energy management of a grid-connected microgrid, including 5 smart Moroccan prosumers: Levels of HRES, load-scheduling, and communication sharing among HRESs. | The created microgrid with five dwellings in a planned topology and the installed multi-level management system, according to the findings, significantly decreased the frequency of microgrid deficiencies. |
| [177] |
| For grid-connected multi-level inverters (MLIs), efficient MPCC algorithms are proposed so that the control goals of quick dynamic and low grid current ripples may be achieved by balancing capacitor voltages, lowering the number of switches, and other methods. An inverter linked to the grid is modelled using a discrete-time model using these techniques (GCI). | The findings demonstrate that rapid dynamic response, reduced ripples of the grid current, capacitor voltage balancing, and switching number reduction were all successfully accomplished. |
| [178] |
| A single-phase decreased multi-level grid-connected converters were provided using a predictive current control approach for cascaded multilevel converters. This technique minimizes the number of components while still producing a high number of levels, and it was designed for use with cascaded multilevel converters. | Both the decreased multi-level converter and the adaptive control were simulated using the MATLAB/Simulink platform. |
| [179] |
| There are two stages of DC-AC symmetric multi-level converter with modified MPC that are particularly intended for PV systems. | By selecting the appropriate switching for PV applications, the suggested model produced a symmetric five-level voltage with reduced THD. |
Publisher’s Note: MDPI stays neutral with regard to jurisdictional claims in published maps and institutional affiliations. |
© 2022 by the authors. Licensee MDPI, Basel, Switzerland. This article is an open access article distributed under the terms and conditions of the Creative Commons Attribution (CC BY) license (https://creativecommons.org/licenses/by/4.0/).
Share and Cite
Salem, M.; Richelli, A.; Yahya, K.; Hamidi, M.N.; Ang, T.-Z.; Alhamrouni, I. A Comprehensive Review on Multilevel Inverters for Grid-Tied System Applications. Energies 2022, 15, 6315. https://doi.org/10.3390/en15176315
Salem M, Richelli A, Yahya K, Hamidi MN, Ang T-Z, Alhamrouni I. A Comprehensive Review on Multilevel Inverters for Grid-Tied System Applications. Energies. 2022; 15(17):6315. https://doi.org/10.3390/en15176315
Chicago/Turabian StyleSalem, Mohamed, Anna Richelli, Khalid Yahya, Muhammad Najwan Hamidi, Tze-Zhang Ang, and Ibrahim Alhamrouni. 2022. "A Comprehensive Review on Multilevel Inverters for Grid-Tied System Applications" Energies 15, no. 17: 6315. https://doi.org/10.3390/en15176315
APA StyleSalem, M., Richelli, A., Yahya, K., Hamidi, M. N., Ang, T.-Z., & Alhamrouni, I. (2022). A Comprehensive Review on Multilevel Inverters for Grid-Tied System Applications. Energies, 15(17), 6315. https://doi.org/10.3390/en15176315

