Investigation of Supercritical Power Plant Boiler Combustion Process Optimization through CFD and Genetic Algorithm Methods
Abstract
1. Introduction
1.1. Significance of Emission Control
1.2. Enhancing the Performance through Simulation Tools
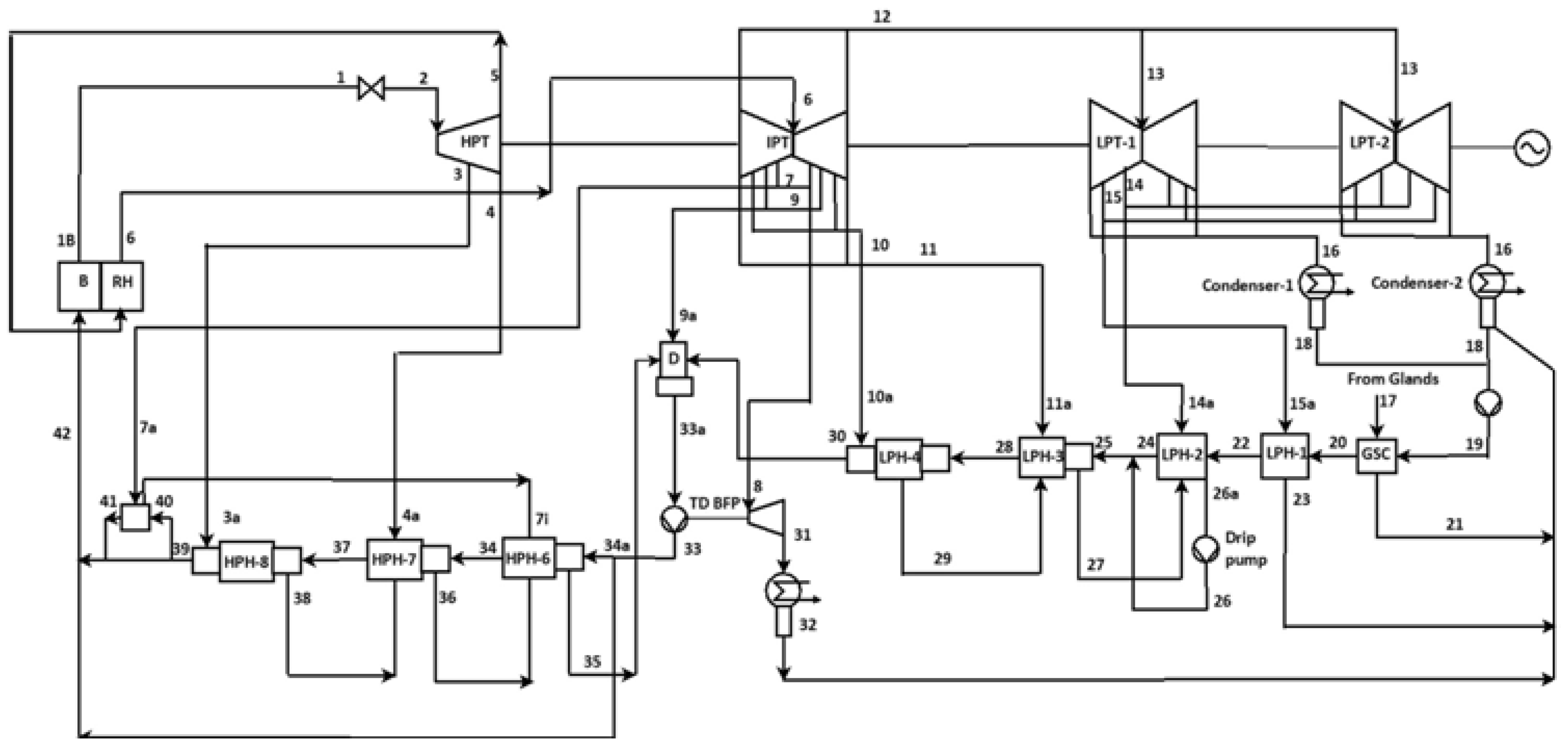
2. A 660 MW Coal-Fired Supercritical Power Plant—Description
3. Boiler Combustion Process Modeling
3.1. Supercritical Boiler Furnace Geometry
3.2. Combustion Process Modeling
4. Numerical Simulation
4.1. Cases I to V Observations
4.2. Case VI Observations
4.3. Case VII Observations
4.4. Case VIII Observations
4.5. Cases IX and Case X Observations
5. Genetic Algorithm
6. Results and Discussion
6.1. Heat Transfer of Tube from All Cases
6.2. Optimum Temperature Case Acted on Water Tube
6.3. Various Boiler Losses from All Cases
- From all ten cases, fewer losses come from case-VIII (i.e.,) 14.895% than case-VI: 16.674% and Case-X: 16.154%.
- Un-burnt carbon losses are high in case-IV (i.e.,) 3.728% than in other cases due to insufficient air (i.e.,) 16.667%, a lot of carbon wastage by fly ash and bed ash. This carbon does not participate in the combustion inside the boiler; it is a simple escape from the furnace by bed ash and fly ash.
- Dry flue gas losses are high in Case-X (i.e.,) 5.555% followed by case-VI: 5.232% and case-VII: 5.016%. From Case-X lot of excess air 30.45% used for the combustion. From case-VI and VII slag layer observed on the tubes of the water wall, superheater, and reheater, the heat does not transfer from the furnace to the tubes completely, it escapes from the furnace to the atmosphere through the chimney. Figure 22 shows the case wise heat losses from the boiler. According to those results, boiler performances have been analyzed.
- From all ten cases, case-VIII gives the maximum efficiency (i.e.,) 85.104% than case-VI: 83.326% and case-VII: 83.746% due to no slagging formed on the tubes of the water wall and steam wall. The maximum heat is going to be transferred from the middle of the furnace to the tubes with less dry flue gas losses.
6.4. Integrating GA from Python with CFD to Optimize Boiler Combustion Heat Transfer Process
7. Conclusions
Author Contributions
Funding
Data Availability Statement
Conflicts of Interest
Nomenclature
| Abbreviations | |
| CO2 | Carbon dioxide |
| CO | Carbon monoxide |
| NOX | Nitrogen oxide |
| SOX | Sulfur oxide |
| SO2 | Sulfur dioxide |
| NO2 | Nitrogen dioxide |
| SPM | Suspended particulate matter |
| MW | Megawatt |
| GCV | Gross calorific value |
| CO | Carbon Monoxide |
| MCR | Maximum continuous rating |
| SOFA | Secondary over-fire air damper |
| ANN | Artificial neural network |
| GA | Genetic Algorithm |
| NSGA | Non-sorting genetic algorithm |
| CFD | Computational fluid dynamics |
| AI | Artificial intelligence |
| MCR | Maximum Continuous Rating |
| SOFA | Secondary over fire air |
| FSR | Full superheated region |
| GCI | Grid convergence index |
| CFBC | Circulation fluidized bed combustion |
| LPT | Low-pressure turbine |
| HP | High pressure |
| LP | Low pressure |
| CRH | Cold reheat steam |
| HRH | Hot reheat steam |
| PA | Primary air |
| SA | Secondary air |
| VM | Volatile Matter |
| 3D | Three dimensional |
| Acronyms | |
| m | Flow rate of Mass, (kg/s) |
| % | Percentage |
| W/m2 | Watt per square meter |
| °C | Degree centigrade |
| m/s | Meter per second |
| mm | Millimeter |
| kg/m3 | Kilogram per cubic meter |
| N/m2 | Newton per square meter |
| K | Kelvin |
| Kcal/kg | Kilo calories per kg |
| d | Diameter |
| VPA | Velocity of Primary air |
| VSA | Velocity of Secondary air |
| VM | Volatile matter |
| PC | Pulverized coal |
| Kj/kg | Kilo Joules per kg |
| Kg/s | Kilogram per second |
| W/m-k | Watt per meter Kelvin |
| J/s | Joule per second |
| cm | Centimeter |
| u | Input signal to the combustion chamber |
| xy | Signal from the combustion chamber |
References
- Bureau of Energy Efficiency. Fuels and Combustion. In Book no. 2: Energy Efficiency in Thermal Utilities; Bureau of Energy Efficiency: New Delhi, India, 2003; pp. 6–12. [Google Scholar]
- Wang, X.; Wang, M.; Wei, Y. Simulation study on data of coal fired power plant boiler experiment with cold state. Energy Res. Util. 2007, 4, 58. [Google Scholar]
- Dowling, A.W.; Eason, J.P.; Ma, J.; Miller, D.C.; Biegler, L.T. Coal oxycombustion power plant optimization using first principles and surrogate boiler models. Energy Procedia 2014, 63, 352–361. [Google Scholar] [CrossRef]
- Zhou, A.; Xu, H.; Meng, X.; Yang, W.; Sun, R. Development of a numerical model for co-combustion of the blended solidwaste fuel in the grate boiler. Chem. Eng. J. 2021, 405, 126604. [Google Scholar] [CrossRef]
- Niu, Y.; Kang, J.; Li, F.; Ge, W.; Zhou, G. Case-based reasoning based on grey-relational theory for the optimization of boiler combustion systems. ISA Trans. 2020, 103, 166–176. [Google Scholar] [CrossRef]
- Tritippayanon, R.; Piemjaiswang, R.; Piumsomboon, P.; Chalermsinsuwan, B. CFD of sulfur dioxide and carbon dioxide capture using mixed feeding of calcium carbonate/calcium oxide in an industrial scale circulating fluidized bed boiler. Appl. Energy 2019, 250, 493–502. [Google Scholar] [CrossRef]
- Rahat, A.A.M.; Wang, C.; Everson, R.M.; Fieldsend, J.E. Data-driven multi-objective optimization of coal-fired boiler combustion systems. Appl. Energy 2018, 229, 446–458. [Google Scholar] [CrossRef]
- Mousavi, S.M.; Fatehi, H.; Xu, S.-B. Numerical study of the combustion and application of SNCR for NOx reduction in a lab-scale biomass boiler. Fuel 2021, 293, 120154. [Google Scholar] [CrossRef]
- Ma, L.; Yu, S.; Fang, Q.; Zhang, C.; Chen, G. Effect of separated over-fire air angle on combustion and NOx emissions in a down-fired utility boiler with a novel combustion system. Process Saf. Environ. Prot. 2020, 138, 57–66. [Google Scholar] [CrossRef]
- Pei, J.; Wang, H.; You, C. Optimization of staged combustion in a 600 MWe tangentially fired boiler with wall air injection. Fuel 2020, 275, 117951. [Google Scholar] [CrossRef]
- Masoumi, H.; Abroshan, H. Numerical Investigation of Burner Angles Effect on the Combustion Phenomenon in a Selected Power Plant Boiler; Niroo Research Institute, Power Plant Operation Systems: Kerman, Iran, 2012. [Google Scholar]
- Suksam, N.; Charoensuk, J. Development of pulverized biomass combustion for industrial boiler: A study on bluff body effect. BioResources 2019, 14, 6146–6167. [Google Scholar]
- Modaresi, M. Simulation of Effect of Operating Parameters of Furnace and Environmental Parameters on Gas Carburization. Ph.D. Thesis, Mashhad Ferdowsi University, Mashhad, Iran, 2010. [Google Scholar]
- Kumar, N.G.; Gundabattini, E. Enhancing the energy efficiency of a supercritical thermal power plant through improved plant load factor, and optimized performance of auxiliary equipment. Int. J. Des. Nat. Ecodyna 2022, 17, 177–187. [Google Scholar]
- Hao, Z.; Kefa, C.; Jianbo, M. Combining neural network and genetic algorithms to optimize low nox pulverized coal combustion. Fuel 2001, 80, 2163–2169. [Google Scholar] [CrossRef]
- Li, K.; Thompson, S.; Wieringa, P.A.; Peng, J.; Duan, G.R. Neural networks and genetic algorithms could support human supervisory control to reduce fossil fuel power plant emissions. Cogn. Technol. Work 2003, 5, 107–126. [Google Scholar] [CrossRef]
- Kumar, G.N.; Gundabattini, E. Effects of excess air and coal sulfur content in performance improvement of 660 MW supercritical boilers in terms of acid dew point temperature. Int. J. Energy A Clean Environ. 2022, 24, 41–62. [Google Scholar]
- US Department of Energy. Power Plant Optimization Demonstration Projects, Clean Coal Technology; Department of Energy: Washington, DC, USA, 2007; pp. 6–7. Available online: http://www.netl.doe.gov/technologies/coalpower/cctc/topicalreports/pdfs/topical25.pdf (accessed on 1 July 2011).
- Naveen Kumar, G.; Gundabattini, E. Optimization and Analysis of Design Parameters, Excess Air Ratio, and Coal Consumption in the Supercritical 660 MW Power Plant Performance using Artificial Neural Network. J. Inst. Eng. Ser. C 2022, 103, 445–457. [Google Scholar] [CrossRef]
- Murugan, P.; Kannan, S.; Baskar, S. Application of NSGA-II algorithm to single objective transmission constrained generation expansion. IEEE Trans. Power Syst. 2009, 24, 1790–1796. [Google Scholar] [CrossRef]
- Meng, X.; Ni, J. Research of Active Vibration Control Optimal Disposition Based on MIGA and NSGA-II. In Proceedings of the 6th International Conference on Natural Computation, Yantai, China, 10–12 August 2010. [Google Scholar]
- Liu, X.; Bansal, R.C. Integrating multi-objective optimization with CFD to optimize boiler combustion process of a coal fired power plant. Appl. Energy 2014, 130, 658–669. [Google Scholar] [CrossRef]
- Ji, J.; Cheng, L. CFD modeling of sodium transformation during high-alkali coal combustion in a large-scale circulating fluidized bed boiler. Fuel 2020, 279, 118447. [Google Scholar] [CrossRef]
- Chen, H.; Wang, Y.; Ma, H.; Zhao, Q. Analysis and study of the slagging and contamination of a CFB boiler burning Zhundong-originated coal. J. Eng. Therm. Energy Power 2015, 30, 431–435. [Google Scholar]
- Zi, J.; Ma, D.; Wang, X.; ur Rahman, Z.; Li, H.; Liao, S. Slagging behavior and mechanism of high-sodium–chlorine coal combustion in a full scale circulating fluidized bed boiler. J. Energy Inst. 2020, 93, 2264–2270. [Google Scholar] [CrossRef]
- Silva, J.; Teixeira, J.; Teixeira, S.; Preziati, S.; Cassiano, J. CFD modeling of combustion in Biomass Furnace. Energy Procedia 2017, 120, 665–672. [Google Scholar] [CrossRef]
- Zadravec, T.; Rajh, B.; Kokalj, F.; Samec, N. CFD modelling of air staged combustion in a wood pellet boiler using thecoupled modelling approach. Therm. Sci. Eng. Prog. 2020, 20, 100715. [Google Scholar] [CrossRef]
- Echi, S.; Bouabid, A.; Driss, Z.; Abid, M.S. CFD simulation and optimization of industrial boiler. J. Energy 2018, 12, 14259. [Google Scholar] [CrossRef]
- Liu, X.; Bansal, R. Improving fossil fuel boiler combustion efficiency based on integrating real time simulation with online learning technology. Int. J. Ambient. Energy 2012, 33, 130–141. [Google Scholar] [CrossRef]
- Liu, X.; Bansal, R.C. Optimizing combustion process by adaptive tuning technology based on Integrated GA and Computational Fluid Dynamics. Energy Convers. Manag. 2012, 56, 53–62. [Google Scholar] [CrossRef]
- Maakala, V.; Jarvinen, M.; Vuorinen, V. CFD Modeling and Experimental Validation of Heat Transfer and Fluid Flow in the Recovery Boiler Superheater Region. Appl. Therm. Eng. 2018, 139, 222–238. [Google Scholar] [CrossRef]
- Yu, C.; Xiong, W.; Ma, H.; Zhou, J.; Si, F.; Jiang, X.; Fang, X. Numerical investigation of combustion optimization in a tangential firing boiler considering steam tube overheating. Appl. Therm. Eng. 2019, 154, 87–101. [Google Scholar] [CrossRef]
- Gavirineni, N.K.; Gundabattini, E. Investigation of the Performance of a 660-MW Supercritical Boiler in Terms of NOx Emission and Enhancing the Thermal Efficiency by Optimizing the Air Distribution System. J. Inst. Eng. Ser. C 2022, 103, 1–14. [Google Scholar] [CrossRef]
- Taler, J.; Trojan, M.; Dzierwa, P.; Kaczmarski, K.; Węglowski, B.; Taler, D.; Zima, W.; Grądziel, S.; Oclon, P.; Sobota, T.; et al. The flexible boiler operation in a wide range of load changes with considering the strength and environmental restrictions. Energy 2022, 263, 125745. [Google Scholar] [CrossRef]
- Kumar, G.N.; Gundabattini, E. Irreversibility analysis of various components in a supercritical thermal power plant. Int. J. Exergy 2022, 37, 313–336. [Google Scholar] [CrossRef]























| S. No | Element | % |
|---|---|---|
| 1 | Sulphur | 0.593 |
| 2 | Oxygen | 6.545 |
| 3 | Carbon | 38.012 |
| 4 | Nitrogen | 0.744 |
| 5 | Hydrogen | 2.706 |
| S. No | Element | Value |
|---|---|---|
| 1 | Fixed Carbon | 25.52% |
| 2 | Moisture | 21.22% |
| 3 | Ash | 30.18% |
| 4 | Volatile Matter | 23.08% |
| 5 | Gross calorific value | 13,807.2 kJ/kg |
| PA | SA | Air at Boundary | |||
|---|---|---|---|---|---|
| Velocity (m/s) | Temperature (°C) | Velocity (m/s) | Temperature (°C) | Velocity (m/s) | Temperature (°C) |
| 15 | 78 | 35 | 342.2 | 35 | 342.2 |
| Name of the Elevation | Name of the Air | z-axis Value (m) |
|---|---|---|
| Elevation-I | Primary air | 36.00 |
| Elevation-I | Secondary air | 36.60 |
| Elevation-II | Primary air | 38.66 |
| Elevation-II | Secondary air | 39.26 |
| Elevation-III | Primary Air | 41.32 |
| Elevation-III | Secondary Air | 41.92 |
| Elevation-IV | Primary Air | 43.98 |
| Elevation-IV | Secondary Air | 44.58 |
| Elevation-V | Primary Air | 46.64 |
| Elevation-V | Secondary Air | 47.24 |
| Elevation-VI | Primary Air | 49.30 |
| Elevation-VI | Secondary Air | 49.90 |
| Type of Mesh | HEXA Mesh |
|---|---|
| Number of Nodes | 257,120 |
| Number of Elements | 675,959 |
| Objective | Objective Function Description |
|---|---|
| 1 | Maintain high heat transfer rate from the furnace to tubes |
| 2 | Maintain the temperature of the water wall surface below the temperature of ash melting |
| 3 | Boiler performance improvement |
| 4 | Control the emissions from the boiler |
| Description | Minimum Value (m/s) | Maximum Value (m/s) | Elevation |
|---|---|---|---|
| Secondary air Velocity A2 | 20 | 45 | Elevation-2 |
| Primary air Velocity A2 | 15 | 35 | Elevation-2 |
| Secondary air Velocity B2 | 20 | 45 | Elevation-2 |
| Primary air Velocity B2 | 15 | 35 | Elevation-2 |
| Secondary air Velocity C2 | 20 | 45 | Elevation-2 |
| Primary air Velocity C2 | 15 | 35 | Elevation-2 |
| Secondary air Velocity D2 | 20 | 45 | Elevation-2 |
| Primary air Velocity D2 | 15 | 35 | Elevation-2 |
| Air temperature to the burner set (°C) | 330 | 350 | Elevation-2 |
| Case No | Inlet Condition | Furnace Temperature | Flue Gas Velocity |
|---|---|---|---|
| I | PA-15 m/s and SA-25 m/s | 1348 K/1050 °C | 15.85 m/s |
| II | PA-17.5 m/s and SA-25 m/s | 1290 K/1017 °C | 20.01 m/s |
| III | PA-20 m/s and SA-25 m/s | 1251 K/978 °C | 18.28 m/s |
| IV | PA-22.5 m/s and SA-25 m/s | 1253 K/980 °C | 20.92 m/s |
| V | PA-25 m/s and SA-25 m/s | 1239 K/966 °C | 22.52 m/s |
| VI | PA-15 m/s and SA-35 m/s | 1670 K/1397 °C | 24.82 m/s |
| VII | PA-17.5 m/s and SA-35 m/s | 1632 K/1359 °C | 21.82 m/s |
| VIII | PA-20 m/s and SA-35 m/s | 1575 K/1302 °C | 19.75 m/s |
| IX | PA-22.5 m/s and SA-35 m/s | 1540 K/1267 °C | 23.58 m/s |
| X | PA-25 m/s and SA-35 m/s | 1512 K/1239 °C | 25.45 m/s |
| Case No | Inlet Condition | Heat Transfer Rate |
|---|---|---|
| VI | PA-15 m/s and SA-35 m/s | 5945.867 W/m2 |
| VII | PA-17.5 m/s and SA-35 m/s | 7743.76 W/m2 |
| VIII | PA-20 m/s and SA-35 m/s | 87,513.9 W/m2 |
| S. NO | Description | Low Value | High Value | Optimized Variables | Un-Optimized Variables |
|---|---|---|---|---|---|
| 1 | Primary air Velocity A2 (m/s) | 15 | 75 | 20 | 31.5 |
| 2 | Secondary air Velocity A2 (m/s) | 20 | 60 | 35 | 42.8 |
| 3 | Primary air Velocity B2 (m/s) | 15 | 75 | 20 | 31.5 |
| 4 | Secondary air Velocity B2 (m/s) | 20 | 60 | 35 | 42.8 |
| 5 | Primary air Velocity C2 (m/s) | 15 | 75 | 20 | 31.5 |
| 6 | Secondary air Velocity C2 (m/s) | 20 | 60 | 35 | 42.8 |
| 7 | Primary air Velocity D2 (m/s) | 15 | 75 | 20 | 31.5 |
| 8 | Secondary air Velocity D2 (m/s) | 20 | 60 | 35 | 42.8 |
| 9 | The temperature of primary air at burner set (K) | 400 | 600 | 584 | 597.5 |
| 10 | The temperature of primary air at burner set (K) | 400 | 600 | 590 | 597.5 |
| Step Number | Steps Sequence |
|---|---|
| Step-1 | Start |
| Step-2 | Enter the input value of ‘d’/ read ‘d’ value from the keyboard |
| Step-3 | d2 = d * d |
| Step-4 | For VPA in the range of 20–26 go to the next step |
| Step-5 | For VSA in the range from 25–30 go to the next step |
| Step-6 | Find num = (250 * (22/7) * d2 *(539 * VPA + 269 * VSA))) |
| Step-7 | Find dem = 4 * 37.75 * (VPA+ VSA) |
| Step-8 | Find tmax = (num/dem) + 30 |
| Step-9 | Temp = tmax |
| Step-10 | If temp = 1577 |
| Step-11 | Display VPA, VSA, tmax values |
| Step-12 | Stop |
| Simulation Results from CFD and GA at PA-20 m/s and SA-35 m/s | Plant Data Before Optimization at PA-15 m/s and SA-35 m/s | % of Variation | |
|---|---|---|---|
| Furnace middle temperature, K/°C | 1575/1302 | 1665/1392 | 5.40/6.46 |
| Flue gas Velocity, m/s | 19.75 | 16.23 | 21.50 |
| Coal Consumption, Tonnes | 373 | 382.1 | 2.38 |
| Excess air consumption | 16.67% | 24.12% | 30.88 |
| Boiler Losses | 14.895% | 16.158% | 7.81% |
| Boiler Efficiency | 85.104% | 83.842% | 1.48 |
| Heat transfer rate, W/m2 | 85,513.9 | ……… | ------- |
| Slag formation | NO | 12.5 cm | ------- |
| Simulation Results from CFD and GA at PA-20 m/s and SA-35 m/s | Plant Physical Results at PA-20 m/s and SA-35 m/s | % of Variation | |
|---|---|---|---|
| Furnace middle temperature, K/°C | 1575/1302 | 1595/1322 | 1.25/1.51 |
| Flue gas Velocity, m/s | 19.75 | 17.29 | 14.22 |
| Coal Consumption, Tonnes | 373 | 370 | 0.8 |
| Excess air consumption | 16.67% | 17.85% | 6.61 |
| Boiler Losses | 14.895% | 14.29% | 4.23 |
| Boiler Efficiency | 85.104% | 85.71% | 0.7 |
| Heat transfer rate, W/m2 | 85,513.9 | No device available | ------- |
| Slag formation | NO | NO | ------- |
Publisher’s Note: MDPI stays neutral with regard to jurisdictional claims in published maps and institutional affiliations. |
© 2022 by the authors. Licensee MDPI, Basel, Switzerland. This article is an open access article distributed under the terms and conditions of the Creative Commons Attribution (CC BY) license (https://creativecommons.org/licenses/by/4.0/).
Share and Cite
Kumar, G.N.; Gundabattini, E. Investigation of Supercritical Power Plant Boiler Combustion Process Optimization through CFD and Genetic Algorithm Methods. Energies 2022, 15, 9076. https://doi.org/10.3390/en15239076
Kumar GN, Gundabattini E. Investigation of Supercritical Power Plant Boiler Combustion Process Optimization through CFD and Genetic Algorithm Methods. Energies. 2022; 15(23):9076. https://doi.org/10.3390/en15239076
Chicago/Turabian StyleKumar, Gavirineni Naveen, and Edison Gundabattini. 2022. "Investigation of Supercritical Power Plant Boiler Combustion Process Optimization through CFD and Genetic Algorithm Methods" Energies 15, no. 23: 9076. https://doi.org/10.3390/en15239076
APA StyleKumar, G. N., & Gundabattini, E. (2022). Investigation of Supercritical Power Plant Boiler Combustion Process Optimization through CFD and Genetic Algorithm Methods. Energies, 15(23), 9076. https://doi.org/10.3390/en15239076

