Abstract
In order to objectively reflect the energy utilization performance of an active water heating system (AWHS) using photovoltaic/thermal (PV/T) modules, this study proposes a new evaluation method based on energy efficiency, exergy efficiency and thermal-electrical output of a system in year-round weather conditions. Four samples of PV/T modules were surveyed to compare and evaluate the effectiveness of the system, called MD1, MD2, MD3 and MD4, respectively. The simulation program was developed to suit four types of PV/T modules and MATLAB was used as the programming language. The water flow through the four PV/T module samples and the hot water tank volume were investigated for the highest exergy efficiency of the system. The final results illustrate that in the weather conditions of Ho Chi Minh City, Vietnam, the system has the highest energy efficiency, exergy efficiency and thermal output when using MD1 with 57.85%, 15.67% and 2.93 kWh/m2/day, respectively, while the system has highest electrical output when using MD3 with 0.8 kWh/m2/day. In addition, under stable conditions ignoring heat loss, MD1 has the highest thermal efficiency with 54.85% and MD3 type has the highest electrical efficiency with 13.67%.
1. Introduction
Using renewable energy sources to help improve “Climate Change” and “Global Warming” is the driving force for sustainable development of the environment and human society. Solar energy, which is stable and almost ubiquitous, is being exploited by humans to generate electricity and heat, but devices that can exploit both electrical and thermal energy are not yet available and fully utilized. Photovoltaic/thermal (PV/T) technology is of great interest because it can simultaneously harness heat and electricity [1,2]. The integration of heat exchangers under existing solar panels not only takes advantage of the waste heat of PV cells to heat water, but also helps to improve the electricity generation efficiency of PV cells because the PV cells are cooling, further enhancing the overall energy efficiency of the system. PV/T technology has many features for wide application and there are many opportunities for industrialization for large-scale production [3]. Systems using PV/T collectors are also known as co-generation of heat and electricity because in addition to the ability to generate electricity, the excess heat removed from PV cells also has great potential for water heating and space warming [4,5]. Moreover, it can be applied in drying technology or providing hot water for water distillation basins at night, helping to increase the output of distilled water.
There are many studies, both theoretical and experimental, for systems using liquid PV/T modules, most of which use water as the working agent. Kern and Russell [6] proposed a PV/T collector to provide both heat and electricity at the same time, where the collector absorbs solar energy to generate electricity and then the energy converted into heat is taken away by water in the passive form. After that, many studies were conducted to analyze many aspects related to the water-based PV/T collector.
In recent years, the number of studies on water-based PV/T collectors for hot water supply purposes has increased dramatically. Huang et al. [7] and Tripanagnostopoulos et al. [8] conducted initial experiments to evaluate a PV/T water-based collector, followed by Zondag et al. [9] to evaluate heat and electricity output for a PV/T collector with glass, using a Coil Tube (CT) type heat exchanger. Kalogirou et al. [10] evaluated the heat and electricity output of a passive hot water supply system using a PV/T module with glass and a Parallel Tube (PT) type heat exchanger. Santbergen et al. [11] evaluated the efficiency of PV/T modules when using anti-reflective and/or low-emissivity coatings for glass and the PV layer. Dupeyrat et al. [12] compared the efficiency of a passive hot water supply system with PV/T modules with and without glass. Chow et al. [13] proposed using an aluminum-alloy flat-box for the heat exchanger of the PV/T module to improve the efficiency of the hot water supply system. Next, Chow et al. [14] analyzed the energy and exergy efficiency for the PV/T modules with and without glass. They found the exergy efficiency of the glazed collector was better than that of no glazing. Bhattarai et al. [15] compared and evaluated the efficiency of a passive water heating system when using the PV/T modules with glass and traditional flat panel solar collectors. Preet et al. [16] experimented to evaluate the efficiency of the PV/T modules with and without phase conversion materials. Kazem [17] conducted an experimental study to analyze and evaluate the thermal-electrical performance for a water-based PV/T module under conditions in Oman. Abdelrazik et al. [18] studied theoretically and experimentally to evaluate the optical and energy efficiency and the stability of water-based MXene nanofluids in PV/T modules. Fadil et al. [19] conducted experiments to analyze a TiO2/water-based PV/T collector to improve the electrical efficiency of PV cells. Fudholi et al. [20] evaluated the thermal-electrical and exergy efficiency for a TiO2/water-based PV/T collector. Podder et al. [21] numerically analyzed the water-based PV/T module to evaluate the thermal-electrical efficiency and the exergy efficiency. Alwaeli et al. [22] conducted simultaneous experiments for the PV module, the water-based PV/T module and the water-based PV/T module with phase conversion materials, thereby providing new evaluation criteria for solar energy production based on yield per area/space, yield per weight, yield bias and cost of yield. Hassan et al. [23] conducted experiments and numerical simulations to evaluate the influence of the parameters to improve the heat transfer efficiency characteristics for the water PV/T module.
In setting up thermal analysis models for the water PV/T module, Florschuetz [24] extended the calculation model for a flat plate solar collector of Hottel and Whillier for the first time to apply to the PV/T module. De Vries [25] established a computational model in stable condition of 1D in which there was an additional electrical power component to be suitable for the PV/T module. Next, Zondag [9,26] adapted this model to analyze the efficiency of several PV/T collector samples. Santbergen et al. [11] also used a model that Zondag [9,26] adjusted. Chow [27] wrote about the energy balance equations at the PV/T module components and used the explicit method to analyze the heat in the unstable state. In addition to Chow’s studies [13,14], there are many later researchers that performed thermal analysis under unstable conditions for passive hot water supply systems using the PV/T module by writing energy equations for PV/T module components and the hot water tank, then use numerical methods to solve with the help of various mathematical software. Similarly, Bhattarai et al. [15] studied thermal analysis for a flat plate solar collector and a PV/T module simultaneously. Huide et al. [28] conducted a simultaneous thermal analysis for a PV module, flat plate solar collector and PV/T collector. Rejeb et al. [29] evaluated monthly useful thermal-electrical energy and thermal-electrical efficiency for the PV/T modules.
The above-mentioned literature shows that previous studies have mostly focused on evaluating thermal efficiency, electrical efficiency, exergy efficiency, heat-electricity output, etc., for the PV/T modules. There are a few studies evaluating the heat and electricity output of passive water heating systems using the PV/T modules in which the power output is generated by the PV/T modules. However, for the active water heating system (AWHS), the effect of water flow through the PV/T module and the tank volume on system-wide energy efficiency has not been studied. Therefore, it is necessary to evaluate AWHS by the energy efficiency, exergy efficiency and heat-electricity output. On the other hand, the electrical output of the system used for evaluation should be the net electricity output, that is, minus the power consumed by the pump and the loss through the Inverter. Besides, climatic conditions (intensity of solar radiation, wind speed and ambient temperature) have an influence on the energy efficiency, exergy efficiency and heat-electricity output of AWHS. Therefore, it is necessary to evaluate AWHS objectively by the climatic conditions of the installation site and during the whole year or by typical days of each month of the year. To the best of the author’s knowledge, there have been no studies conducted in the sub-equatorial tropical climate, which is hot and humid and has two distinct seasons of sunshine and rain, like the weather in the South of Vietnam. Therefore, this paper will focus on researching and developing a simulation program to evaluate and compare energy efficiency, exergy efficiency and provide heat-power output for AWHS using PV/T modules under climate conditions in Ho Chi Minh City. Ho Chi Minh City is the representative local of the southern climate of Vietnam. Four different PV/T module models called MD1, MD2, MD3 and MD4 are analyzed to compare and evaluate the effectiveness of AWHS, specifically:
MD1: PV/T module type I (Figure 2a) with a CT type heat exchanger (Figure 3a);
MD2: PV/T module type I (Figure 2a) with a PT type heat exchanger (Figure 3b);
MD3: PV/T module type II (Figure 2b) with a CT type heat exchanger (Figure 3a);
MD4: PV/T module type II (Figure 2b) with a PT heat exchanger (Figure 3b).
In fact, some places have existing power generation systems using PV modules, which have more needs to use hot water for many different purposes, such as living, cleaning, distill water at night, etc. We chose these four models of the PV/T modules because they are highly feasible for practical application, i.e., two heat exchangers of type PT and CT are easily fabricated at low cost, suitable for most localities. Further, MD3 and MD4 can be applied to existing solar power systems and need to integrate more heat exchangers to heat water, while MD1 and MD2 are easily manufactured by manufacturers into PV/T modules in the factory.
2. System Description
The water heating system using the PV/T module is shown in Figure 1. The PV/T module receives solar radiation and converts it into electricity and heat. Part of the power of the DC current is converted by the Inverter into the AC current to mainly supply the pump motor, with the remainder to be brought to the grid. The heat energy is absorbed by the tube and sheet heat exchanger, as shown in Figure 2, to transfer the pure water flowing inside the tube provided by the pump. Purified water after receiving heat with temperature Tpw,o is brought to the helical coil heat exchanger to release heat to the water in the tank, then reduced to the temperature Tpw,i and pumped continuously to the PV/T module for heating. The use of purified water running inside the tube and sheet heat exchanger of the PV/T module helps to avoid the problem of scaling and stabilize the heat exchanger efficiency. The PV/T module analyzed in the paper is depicted in Figure 2 with 2 types:
Figure 1.
Water heating system using PV/T module.
Figure 2.
Cross section of PV/T module type I (a) and type II (b).
Type I: PV/T module with air layer between glass and PV layer (Figure 2a);
Type II: PV/T module without air layer between glass and PV layer (Figure 2b).
The heat exchanger is pressed close to the PV layer consisting of an absorber and tubes, also called a tube and sheet heat exchanger with tubes arranged in two ways:
CT or PT tube layouts are commonly used because of their ease of fabrication, low cost and suitability for most local conditions. The tube arranged in CT style has the advantage of avoiding leakage but increases the resistance of the pump, while the pipe arranged in the PT style reduces the pump resistance but has many welds, so the possibility of leakage is higher.
The PV layer is depicted in Figure 4 with components: two layers of EVA glue, PV cells chain and protective layer.
Figure 4.
Structure of PV layer.
3. Numerical Modeling
The simulation program is set up by the energy balance equations at the components of the PV/T module and the hot water tank. All equations are written based on the following assumptions:
- -
- Ignore the heat transfer between the environment and the four sides of the PV/T module;
- -
- Neglect the heat loss and the pressure loss on pipes outside the PV/T module and hot water tank;
- -
- Physical parameters at the glass cover, PV layer, absorber, tube and insulation layer of the PV/T module are unchanged;
- -
- Thermophysical parameters of pure water at the PV/T module and hot water in the tank change with temperature;
- -
- Constant flow of pure water according to the length of the tube;
- -
- The temperature of the glass cover, PV layer, absorber, tube, purified water and insulation layer in the PV/T module changes with time;
- -
- The temperature of hot water in the tank is uniform;
- -
- Area of glass cover, PV layer, absorber and insulation layer are equal and are equal to the PV/T module area (Ag = Apvl = Aab = Ains = APV/T).
The energy balance equations at the components of the PV/T module, hot water in the tank are written as follows.
3.1. PV/T Module
Figure 5 illustrates the heat flows between the components of PV/T modules type I and type II. Based on these heat flows, the energy balance equations at the components are established.
Figure 5.
Heat flow between components in type I (a) and type II (b) PV/T modules.
3.1.1. Glass of PV/T Module Type I
The energy balance equation at the glass of PV/T module type I is written as follows:
where:
- -
- Is, Ta, va is the average value over time Δt of the solar radiation intensity, ambient temperature and wind speed, respectively;
- -
- Heat transfer coefficient by convection and radiation between medium and glass [27]:
- -
- Sky temperature as [30]:
- -
- Radiant heat transfer coefficient between glass and PV layer [31]:
- -
- Heat transfer coefficient by convection between glass and PV layer [32]:
Nusselt and Rayleigh number [32]:
where δair is the distance between glass and PV layer (m).
The physical parameters of the air are calculated according to the literature [33] with the air layer temperature:
3.1.2. Glass of PV/T Module Type II
The energy balance equation at the glass of PV/T module type II is written as follows:
3.1.3. PV Layer of PV/T Module Type I
The energy balance equation at the PV layer of PV/T module type I is written as follows:
With:
- -
- Specific electricity capacity of PV layer [27]:
- -
- Packing factor:
3.1.4. PV Layer of PV/T Module Type II
The energy balance equation at the PV layer of PV/T module type II is written as follows:
3.1.5. Absorber
The energy balance equation at the absorber of PV/T module type I and type II is written as follows:
3.1.6. Tube
The energy balance equation at the tube of PV/T module type I and type II is written as follows:
In which:
With Nt and L1t are the number of pipes and the length of one pipe in the PV/T module, respectively.
- -
- Heat transfer coefficient by convection of pure water and tube [34]:
- -
- The velocity of water in a tube of the heat exchanger is determined by the formula:
- -
- Nusselt number [34]:
The thermophysical parameters of water are calculated according to the literature [35].
3.1.7. Pure Water
The energy balance equation of the pure water inside the tube of PV/T module type I and type II is written as follows:
3.1.8. Insulation
The energy balance equation at the insulation of PV/T module type I and type II is written as follows:
3.2. Hot Water in Tank
The energy balance equation at the hot water in the tank is written as follows:
where Qhw is the heat received by the hot water (W).
- -
- The heat of pure water released at the coil is calculated by one of the following two formulas:
In which:
- -
- Tpw and Ts are the average temperature of pure water in the coil and the wall temperature, respectively.
- -
- Heat exchange area between pure water inside coil and hot water in tank:
- -
- Velocity of pure water in coil:
- -
- The Reynolds, Nusselt values and the convection heat transfer coefficients of the pure water in the coils are like those of the water in the heat exchange tubes of the PV/T module.
- -
- Coefficient of total heat transfer from hot water through the wall of the tank to the surrounding environment [36]:
- -
- Coefficient of total heat transfer from hot water through the lid and bottom of the tank to the surrounding environment [36]:where Dins,i, Dins,o are the inner and outer diameters of the hot water tank insulation (m); Dhw is the diameter of the hot water in the tank (m) (for Dhw = Dins,i); Hins = Hhw is the height of the insulation layer (m); An is the area of the bottom of the tank or the lid of the tank (m2).
3.3. Water Pump
3.3.1. Pressure Loss (ΔH)
The pressure loss through the water pump now includes two gate valves, the heat exchanger of the PV/T module and the coil inside the hot water tank. It is calculated according to [37]:
In which:
- -
- Assume that PV/T module is placed equal to the hot water tank, so the pressure loss due to the buoyancy is ignored (ΔHbuoy = 0).
- -
- ΔHfl is the friction loss according to Darcy-Weisbach [37]:
- -
- ωpw is the velocity of water in tubes (m/s);
- +
- With the CT or PT type heat exchanger: ωpw = ωpw1;
- +
- With the helical coil heat exchanger: ωpw = ωpw2.
- -
- The friction factor f [38]:
With the laminar flow:
With the turbulent flow, according to Lewis F. Moody (1947) [37].
- -
- ΔHll is the local loss [38]:
With the local loss coefficient Kll of Gate valve, Tee, 90° Elbow calculated as in [37].
3.3.2. The Real Power of Pump
The actual capacity of the pump is calculated according to the following formula [37]:
3.4. The Investigation Values
The investigated energy values for analysis and evaluation include:
- -
- Power generated by the PV/T module:
- -
- Power after converted in the inverter [38]:
With is the efficiency of inverter.
- -
- Power to the grid:
- -
- Energy efficiency of the system:
- -
- Exergy efficiency of the system is calculated according to Petela Model [39]:
With the sun temperature Tsun = 5770 [K].
- -
- Heat output of the system during the day:
- -
- Electricity output of the system during the day:
With Sumtime as the total investigated time (s).
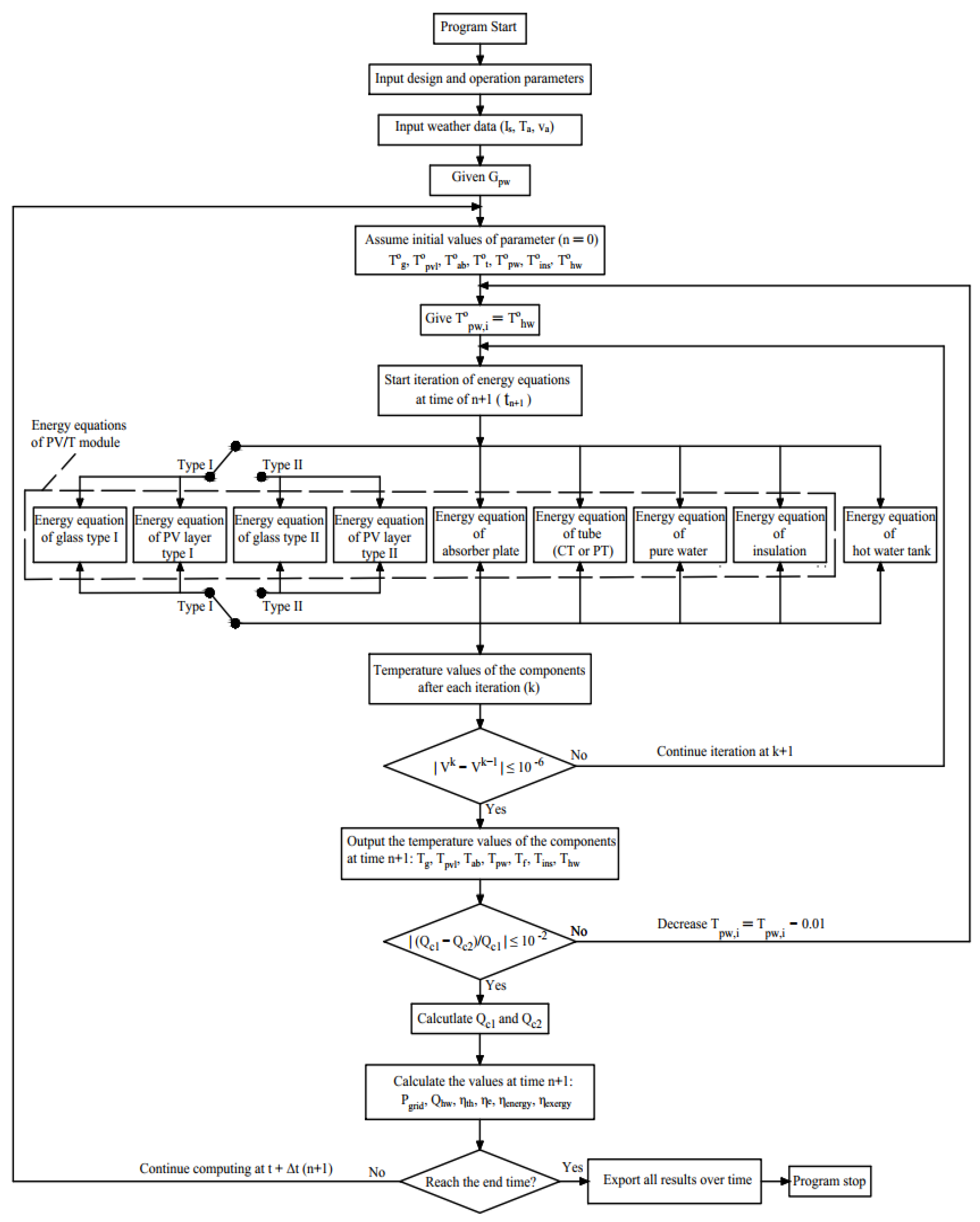
4. Solution Method
The numerical method in the heat transfer was used to solve the unstable heat transfer differential equations in the components of the water heating system using the PV/T module. In particular, the unstable heat transfer differential equations will be discrete in time with the implicit finite difference method. Then, the equations are grouped into systems of equations and solved by the inverse matrix method to find out the temperature over time of the glass (Tg), PV layer (Tpvl), absorber (Tab), tube (Tt), purified water (Tpw), insulation layer (Tins) and hot water temperature (Thw).
The software MATLAB 2018b was chosen to perform the simulation for the whole system, with all steps shown in the Figure 6 diagram.
Figure 6.
Simulation diagram for AWHS using PV/T module.
Step 1: Start the program.
Step 2: Set design and operation parameters as Table 1.
Table 1.
Parameters used in the simulation program [15,40].
Step 3: Load weather data including solar radiation, ambient temperature and wind speed. The simulation program allows loading values of solar radiation, ambient temperature and wind speed in different time steps Δt = (1 ÷ 3600)s.
Step 4: Assume the temperature parameters of the components at the initial time (n = 0).
Step 5: Put the water temperature in the PV/T module equal to the hot water temperature in the tank.
Step 6: Calculate the energy equations at the components to find the temperature at time n + 1. Calculation results will be saved into vector (V) and compared between computations using the number of iterations (k).
- +
- If continue the iteration at k + 1
- +
- If results converged
Step 7: Results in Step 6 are used to calculate the values of Qc1 and Qc2.
- +
- If repeat Step 5 with Tpw,i = Tpw,i − 0.01
- +
- If results converged
Step 8: Output the values of temperatures at time n + 1.
Step 9: Take the values found in step 8 and go back to step 1 to find the values at the next time (t +Δt), and so on until the end.
In this
Step 11: Output all results.
Step 12: Stop the program.
5. Resutls and Discussion
5.1. Verify the Simulation Results
The mean root square percentage deviation (RM-Squared) of Sobhnamayan et al. [41] was used to evaluate the accuracy of simulation results for the PV/T module type MD2 compared with experimental results of Bhattarai et al. [15] and simulation results of Bellos et al. [40]. With the same input parameters as shown in Table 1, the simulation program gives the results of thermal and electrical efficiency as shown in Figure 7.
where YLR,k is the experimental value of Bhattarai or the simulated value of Bellos at the kth sampling; YSR,k is the simulated value for PV/T module type MD2 of this study at the kth sampling time; and m is the total number of samples to compare.
Figure 7.
Comparison of the thermal-electrical efficiency of the research results with Bhattarai and Bellos.
Table 2 presents the RM-Squared value when evaluating the error between the author’s simulation results and the experimental results of Bhattarai and the simulation results of Bellos. The results show that the simulation program has high reliability with the average error of thermal efficiency, the electrical efficiency compared to Bhattarai is 2.38% and 0.89%, respectively, while comparing with Bellos, is 3.9% and 1.14%, respectively.
Table 2.
Evaluation of RM-Squared.
With the obtained results, four PV/T module samples will be analyzed to compare and evaluate the effectiveness for AWHS based on the energy efficiency, exergy efficiency and heat-electricity output.
5.2. Evaluating the Energy Efficiency, Exergy Efficiency and Heat-Electricity Output of the System
To evaluate the energy efficiency, exergy efficiency and heat and electricity output of AWHS, the authors analyzed the water flow levels entering the four PV/T module samples and the tank volume levels under weather conditions in Ho Chi Minh City, Vietnam, which has typical climatic conditions for the southern region of Vietnam and a sub-equatorial tropical climate. Specifically, we conducted the analysis of 14 flow levels from 0.01 kg/s to 0.14 kg/s for four PV/T module models and tank volumes from 50 L to 250 L. Solar radiation and ambient temperature data of 12 typical days for 12 months of the year in Ho Chi Minh City, Vietnam are shown in Figure 8. Further, the hourly value of solar radiation intensity obtained from the solar data generation program of Bao Nguyen et al. [42], hourly environmental temperature data are collected from the report of the Vietnam Meteorological Department as shown in Figure 9, assuming wind speed is fixed at 1.3 m/s. To increase accuracy, from hourly data, the simulation program will automatically subdivide the solar radiation and ambient temperature values to calculate for the time period Δt = 60 s.
Figure 8.
Solar radiation intensity of typical days of the year.
Figure 9.
Ambient temperature of typical days of the year.
Figure 8 indicates that the characteristic of solar energy in HCMC is high radiation intensity most of the time, especially in the months of the dry season, from December to April; however, there are times of the day when the radiation intensity is suddenly reduced due to the influence of clouds. During the rainy season months, from May to November, the radiation intensity fluctuates strongly. Figure 9 shows that the ambient temperature in HCMC is generally quite stable during the day, the hottest in May is from 32 °C to 37 °C and the lowest in October is from 25 °C to 28 °C.
To evaluate the effect of water flow into the four PV/T module models on the average energy efficiency and average exergy efficiency of AWHS, we fixed the tank volume at 100 L. Figure 10 and Figure 11 show the change in average energy efficiency and average exergy efficiency of AWHS, respectively, when the water flow into the PV/T modules varies from 0.01 kg/s to 0.14 kg/s. Figure 10 illustrates that the average energy efficiency of AWHS gradually increases with increasing flow rate and reaches its maximum value when AWHS is in use:
Figure 10.
The average energy efficiency of AWHS under flow change.
Figure 11.
The average exergy efficiency of AWHS under flow change.
- +
- MD1: In March and October, with a flow rate of 0.04 kg/s, in the remaining months, it is 0.03 kg/s.
- +
- MD2: In January and June, with a flow rate of 0.08 kg/s, in the months of May, July, August and September, it is 0.03 kg/s and in the remaining months, it is 0.09 kg/s.
- +
- MD3: In July and September, with a flow rate of 0.02 kg/s, in the remaining months, it is 0.03 kg/s.
- +
- MD4: In March, with a flow rate of 0.09 kg/s, in July and September, it is 0.02 kg/s and in the remaining months, it is 0.03 kg/s.
After reaching maximum energy efficiency, AWHS has a decreasing energy efficiency with increasing water flow. This phenomenon occurs in all four models of the PV/T module. Further, it can be explained that, as the water flow increases, the pump power consumption (Ppump) increases significantly because the pump runs at a fixed flow rate from 8 a.m. to 16 p.m. This greatly reduces Pgrid while Qhw has peaked (no change with increasing water flow). As a result, energy efficiency is reduced accordingly.
Figure 10 also illustrates that the system has a high energy efficiency when using MD1 and MD2 compared to the other two models because MD1 and MD2 have an air layer between the glass and PV layer. The air layer creates a greenhouse effect, so it absorbs more heat when the water temperature in the PV/T module is low (first stage). At the same time, the air layer acts as an insulation layer to reduce heat loss when the water temperature in the PV/T module is high (later stage).
Figure 10 also shows that, with increasing water flow, the difference in energy efficiency in MD1 and MD3 is more pronounced than in the other two samples. The reason is that MD1 and MD3 use the Coil Tube (CT) heat exchanger while MD2 and MD4 use the Parallel Tube (PT). As the water flow increases, the pressure loss in the CT tube is much larger than that in the PT tube. So, Ppump increases dramatically and causes Pgrid to drop rapidly. As a result, energy efficiency is reduced.
Figure 11 indicates that AWHS has the highest average exergy efficiency in all months in the four PV/T modules when the flow rate reaches 0.02 kg/s. After reaching maximum exergy efficiency, the exergy efficiency of AWHS decreases as the water flow increases. Further, the exergy efficiency at flow rate 0.14 kg/s is significantly lower than other flow rates. Similar to the explanation above, because at the flow rate of 0.14 kg/s, the pump’s power consumption is quite large because the pump runs at a fixed flow rate during the survey period., especially with MD1 and MD3 with a long pipeline, large pressure loss, which greatly reduces Pgrid.
The exergy efficiency is affected by the power to the grid (Pgrid), solar radiation intensity (Is), heat of hot water (Qhw) and hot water temperature (Thw). There are cases where exergy efficiency is lower than zero when the system uses MD1 and MD3 at a flow rate of 0.14 kg/s. The reason is that in the months with low radiation intensity (September), Qhw and Thw are low while Pgrid is less than 0 during most of the survey time, especially in the morning and afternoon (because Ppump is large while Pelec1 is small). As a result, the average exergy efficiency for the day is less than 0.
From the point of view of energy utilization efficiency, we selected a flow rate of 0.02 kg/s as the optimal value to further investigate the energy efficiency and exergy efficiency of AWHS when using the four PV/T modules with tank volume varying from 50 L to 250 L. The results are depicted in the Figure 12 chart.
Figure 12.
The average energy and exergy efficiency of AWHS when changing tank volume.
Figure 12 illustrates that, in all months when using the four models of the PV/T module, the energy efficiency of AWHS increases as the tank volume increases. As the tank volume increases, the water temperature tends to increase slowly. Therefore, the water in the coil will transfer heat to the water in the tank faster. This helps PV cells to be better cooled and increases the power generation efficiency of PV cells. As a result, it not only increases Pelec1, which increases Pgrid, but also helps to increase Qhw, resulting in increased energy efficiency (the water flow is fixed at 0.02 kg/s so that Pgrid is not affected by Ppump but only by Pelec1).
The average exergy efficiency of AWHS increases with increasing tank volume and has a maximum value when AWHS uses:
- +
- MD1: In the months of February, May and September, with the tank volume at 100 L, in the remaining months, it is 150 L.
- +
- MD2: In February, March, May, July, August and September, with the tank volume at 100 L, in the remaining months, it is 150 L.
- +
- MD3: In all months, with tank volume at 150 liters.
- +
- MD4: In the months of February, March, May and September, with the tank volume at 150 liters, in the remaining months, it is 200 liters.
Just like energy efficiency, exergy efficiency is affected by Pgrid, Is, Qhw values. Besides, exergy performance is also affected by Thw. As just explained above, as the tank volume increases, Pgrid increases and Qhw increases but causes Thw to decrease. It reduces exergy performance. Therefore, after the system reaches the maximum exergy value, if the tank volume increases, the exergy efficiency increases.
In the next step, the study uses the found optimal values of the tank volume to calculate the average energy efficiency, average exergy efficiency and heat-electricity output of AWHS when using the four PV/T module samples. The results are presented in the charts in Figure 13 and Figure 14.
Figure 13.
The average energy and exergy efficiency of AWHS over the months.

Figure 14.
Output of Heat and electricity in typical days of the months.
Figure 13 indicates that the average energy efficiency of AWHS has the highest value in all months when using MD1, followed by MD2, MD3 and MD4. The average energy efficiency of AWHS with the highest values when using MD1 and MD3 was in March, reaching 57.85% and 49.23%, respectively; with MD2 and MD4, they are in June, reaching 53.94% and 43.31%, respectively. Figure 13 also shows that the average exergy efficiency of AWHS has the highest value for most of the months when using MD1 and the lowest value for most of the months when using MD4. The main reason is due to:
- +
- MD1 and MD2 have an air layer creating a greenhouse effect, so Qhw increases compared to MD3 and MD4.
- +
- The temperature of the water in the tank when the system uses MD1 and MD2 is higher than that of MD3 and MD4 because the tank volume is less and receives more heat.
The average exergy efficiency of the system had the highest value in October, reaching 15.67%, 15.37%, 14.85%, 14.64%, respectively when using MD1, MD2, MD3, MD4, respectively.
Figure 14 clearly shows the system with the largest heat output when using MD1, followed by MD2, MD3, MD4, respectively. In terms of electricity yield, in general, the system has relatively equal electricity output when using the four PV/T module samples. The system has the largest electricity output when using MD3, followed by MD4, MD1, MD2, respectively. Overall, the system had the largest heat output in March, reaching 2.93 kWh/m2/day, 2.45 kWh/m2/day, 2.41 kWh/m2/day and 2.01 kWh/m2/day with MD1, MD2, MD3 and MD4, respectively. At the same time, the system also had the largest electricity output in March, reaching 0.78 kWh/m2/day with MD1, 0.75 kWh/m2/day with MD2, 0.8 kWh/m2/day with MD3 and 0.79 kWh/m2/day with MD4.
5.3. Thermal and Electrical Efficiency Analysis of 4 PV/T Module Models
Using the optimal water flow into the PV/T modules of 0.02 kg/s, combined with the reference parameters in Table 3, the simulation program calculates the thermal efficiency and electrical efficiency in stable condition for the four PV/T module models simultaneously. The results are shown in the chart in Figure 15, Figure 16 and the equations in Table 4.
Table 3.
Values of reference parameters.
Figure 15.
Thermal efficiency of four PV/T module models.
Figure 16.
Electrical efficiency of four PV/T module models.
Table 4.
Thermal and electrical efficiency formula of four PV/T module models.
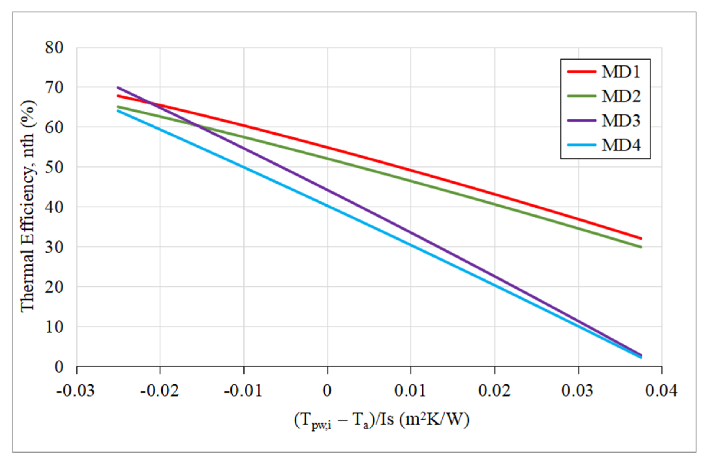
Figure 15 shows that MD1 has the highest thermal efficiency and MD4 has the lowest thermal efficiency compared to others at most VHB values. When the water temperature entering the PV/T module (Tpw,i) is equal to the ambient temperature (Ta), which means VHB = 0, the thermal efficiency of MD1 is the highest, reaching 54.85%, followed by MD2, MD3 and MD4, reaching 52.06%, 44.22% and 40.26%, respectively. Figure 16 indicates the electrical efficiency of the four PV/T module models in which MD3 has the highest electrical efficiency and MD2 has the lowest electrical efficiency at most VHB values. When VHB = 0, the electrical efficiency of MD3 is the highest, reaching 13.67%, followed by MD1, MD4 and MD2 at 13.59%, 13.54% and 13.4%, respectively.
Through the diagrams of Figure 15 and Figure 16, we see that, as the value of VHB is larger, the thermal-electrical efficiency of the PV/T modules decreases due to increased heat loss and large PV cells temperature. As the VHB value is smaller, the electrical and thermal efficiency of the PV/T modules increases as the PV cells temperature decreases and more heat is received from the environment. It is clear that MD3 and MD4 have a faster increase in thermal efficiency than MD1 and MD2, which can be explained because MD3 and MD4 have no air layer, so the ability to receive heat from the environment is faster than the other two types. In general, MD1, MD3 and MD4 are suitable for applications with low water temperature, especially MD3.
Analysis in the case of water temperature entering the PV/T module is equal to the ambient temperature at different solar radiation levels from 400 W/m2 to 1000 W/m2; we have the thermal and electrical efficiency of the four PV/T module samples shown in Figure 17 and Figure 18, respectively. Figure 17 shows that, the higher the radiation intensity, the higher the thermal efficiency of the PV/T modules, in which the thermal efficiency of MD1 is highest, followed by MD2, MD3 and MD4. Figure 18 shows that the electrical efficiency of the PV/T modules decreases as the radiation intensity increases, when the radiation intensity is greater than 400 W/m2, the electrical efficiency of MD3 is the highest, followed by MD1, MD4, MD2.
Figure 17.
Thermal efficiency of four PV/T module models when changing solar radiation intensity.
Figure 18.
Electrical efficiency of four models of PV/T modules when changing solar radiation intensity.
When analyzing at different radiation intensity levels from 400 W/m2 to 1000 W/m2 with the water temperature entering the PV/T module ranging from 10 °C to 50 °C, the thermal and electrical efficiency of the four PV/T module models were investigated in four graphs in Figure 19. In general, in all the four PV/T module models, the electrical efficiency decreases as Tpw,I increases; this is understandable because the more Tpw,I increases, the temperature of PV cells increases with the negative impact on the power generation performance of PV cells. On the thermal efficiency side, in all four types of PV/T modules, the thermal efficiency lines corresponding to the solar radiation intensity levels all have an intersection point, where the thermal efficiency is equal to a value Tpw,i. If Tpw,I is less than Tpw,I of the interference point, the thermal efficiency increases as the radiation intensity becomes smaller. Conversely, if Tpw,I is larger than the Tpw,I of the interference point, the thermal efficiency decreases as the radiation intensity lowers. The thermal efficiency crossover point of MD1 is 61% with Tpw,I = 22 °C, MD2 is 58% with Tpw,I = 22 °C, MD3 is 58% with Tpw,I = 20 °C and MD4 is 53% with Tpw,I = 20 °C.

Figure 19.
Thermal and electrical efficiency of four PV/T module models when changing Tpw,i.
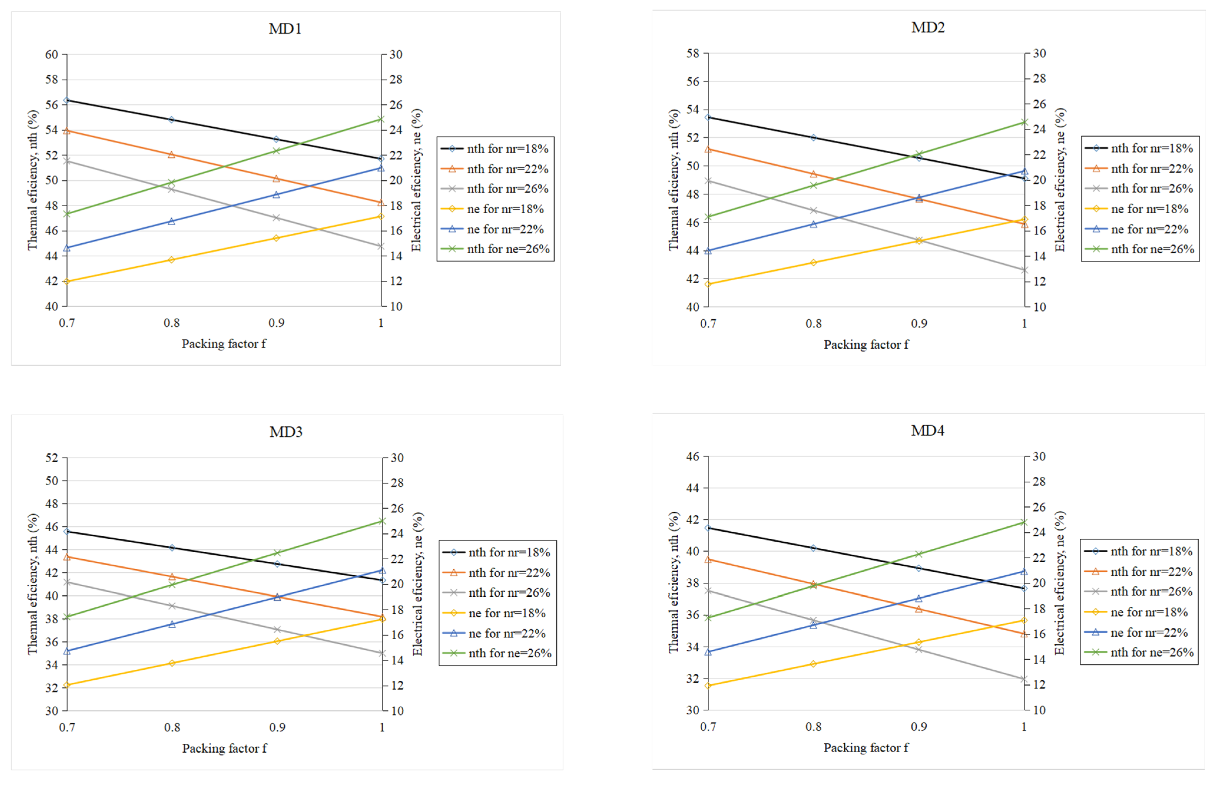
Figure 20 shows the thermal efficiency and electrical efficiency straight lines of the four PV/T module samples when varying the reference efficiency of PV cells (ƞr) and packing factor (f). The results show that, in all the four PV/T module models, the thermal efficiency decreases with increasing f and/or increasing ƞr while electrical efficiency increases with increasing f and/or increasing ƞr.
Figure 20.
Thermal and electrical efficiency of four PV/T module models when changing the reference efficiency of PV cells and packing factor.
6. Conclusions
In summary, a numerical simulation program is developed in the paper to evaluate and compare the energy, exergy efficiency and heat-electricity output for an active water heating system using four PV/T module models of MD1, MD2, MD3 and MD4. At the same time, the study also conducted thermal and electrical efficiency analysis for four PV/T module models.
In year-round weather conditions in Ho Chi Minh City, Vietnam, the study found the optimal water flow and tank volume for the system to achieve the highest exergy efficiency when using each model of the PV/T module in different months. The energy and exergy efficiency of the system has the highest value when using MD1, reaching 57.85% and 15.67%, respectively. The system has the largest heat output when using MD1, reaching 2.93 kWh/m2/day and the largest electricity output when using MD3, reaching 0.8 kWh/m2/day.
The paper indicates that, under stable conditions with no heat loss, MD1 has the highest thermal efficiency of 54.85%, while the electrical efficiency of MD3 is the highest at 13.67%. The study also illustrates that: (i) The higher the radiation intensity, the greater the thermal efficiency of the PV/T module, while the electrical efficiency decreases; (ii) The electrical efficiency of PV/T module increases as Tpw,i decreases; (iii) Thermal efficiency decreases with increasing coverage factor and/or increasing cell efficiency, while electrical efficiency increases with increasing coverage factor and/or increasing cell efficiency. Besides, the study also discovered the thermal efficiency interference point, where the thermal efficiency is equal when having the same value of Tpw,i. If Tpw,i is less than Tpw,i of the interference point, the thermal efficiency increases with smaller radiation intensity and vice versa.
Finally, the study recommends using the MD1 type PV/T module for the active water heating system because it has the greatest energy, exergy efficiency and heat output while electricity output is equivalent. The simulation and analysis method of the paper can be applied to similar systems when using different types of PV/T modules for evaluation in specific weather conditions.
Author Contributions
Investigation, writing and original draft preparation, V.V.H.; Editing on original and the article finalization, H.C.L. and B.T.N. All authors have read and agreed to the published version of the manuscript.
Funding
This research is funded by Ho Chi Minh City University of Technology (HCMUT), VNU-HCM, under grant number BK-SDH-1680962.
Conflicts of Interest
The authors declare no conflict of interest. The funders had no role in the design of the study; in the collection, analyses, or interpretation of data; in the writing of the manuscript; or in the decision to publish the results.
Nomenclature
| Nomenclature | Subscripts | ||
| h | Heat transfer coefficient (W m−2 K−1) | g | Glass |
| hc | Convective heat transfer coefficient (W m−2 K−1) | pw | Pure water |
| hr | Radiative heat transfer coefficient (W m−2 K−1) | hw | Hot water in tank |
| k | Thermal conductivity (W m−1 K−1) | a | Ambient |
| Q | Energy rate (W) | ab | Absorber |
| M | Mass (kg) | pvc | Photovoltaic cell |
| A | Surface area (m2) | PV/T | Photovoltaic/thermal module |
| va | Wind speed (m/s) | pvl | PV layer |
| cp | Specific heat capacity (J kg−1 K−1) | t | Tube |
| T | Temperature (K) | c | Convection, Coil |
| D | Diameter (m2) | r | Radiation, Reference |
| Pe | Perimeter (m) | ins | Insulation |
| H | Height (m) | grid | On grid |
| L | Length (m) | th | Thermal |
| p | Pressure (Pa) | e, elec | Eclectrical |
| P | Electrical power (W) | i | In |
| E | Specific electrical power (W/m2) | o | Out |
| f | Packing factor, Friction factor | ad | Thermal adhesive |
| Re | Reynolds number | inv | Inverter |
| Nu | Nusselt number | LR | The literature result |
| Is | Solar radiation intensity (W/m2) | SR | The simulation result |
| G | Mass flow rate (kg/s) | fl | Friction loss |
| t | Time (s) | ll | Local loss |
| Δt | Time step (s) | AWHS | Active water heating system |
| ΔH | Head loss (N/m2) | Greek | |
| B | Solar cell temperature coefficient (1/K) | α | Absorptivity |
| a | Thermal diffusivity (m2/s) | Transmittance | |
| Roughness of tube, 0.0025 × 10−3 (m) | ρ | Density (kg/m3) | |
| ω | Velocity (m/s) | ||
| Emissivity | |||
| δ | Thichness, distance (m) | ||
| σ | Stefan–Boltzman constant, 5.67 × 10−8 (W m−2 K−4) | ||
| η | Efficiency | ||
| PV/T module slope | |||
References
- Hassani, S.; Saidur, R.; Mekhilef, S.; Taylor, R.A. Environmental and exergy benefit of nanofluid-based hybrid PV/T systems. Energy Convers. Manag. 2016, 123, 431–444. [Google Scholar] [CrossRef]
- Crisostomo, F.; Hjerrild, N.; Mesgari, S.; Li, Q.; Taylor, R.A. A hybrid PV/T collector using spectrally selective absorbing nanofluids. Appl. Energy 2017, 193, 1–14. [Google Scholar] [CrossRef]
- Bai, Y.; Chow, T.T.; Menezo, C.; Dupeyrat, P. Analysis of a hybrid PV/Thermal solar-assisted heat pump system for sports center water heating application. Int. J. Photoenergy 2012, 2012, 265–838. [Google Scholar] [CrossRef]
- Al-Imam, M.F.I.; Beg, R.A.; Rahman, M.S.; Khan, M.Z.H. Performance of PVT solar collector with compound parabolic concentrator and phase change materials. Energy Build 2016, 113, 139–144. [Google Scholar] [CrossRef]
- Fiorentini, M.; Cooper, P.; Ma, Z. Development and optimization of an innovative HVAC system with integrated PVT and PCM thermal storage for a netzero energy retrofitted house. Energy Build 2015, 94, 21–32. [Google Scholar] [CrossRef]
- Kern, E.C., Jr.; Russell, M.C. Combined photovoltaic and thermal hybrid collector systems. In Proceedings of the 13th IEEE PV Specialist Conference, Washington, DC, USA, 5–8 June 1978; pp. 1153–1157. [Google Scholar]
- Huang, B.J.; Lin, T.H.; Hung, W.C.; Sun, F.S. Performance Evaluation of Solar Photovoltaic/Thermal Systems. Sol. Energy 2001, 70, 443–448. [Google Scholar] [CrossRef]
- Tripanagnostopoulos, Y.; Nousia, T.; Souliotis, M.; Yianoulis, P. Hybrid photovoltaic/thermal solar systems. Sol. Energy 2002, 72, 217–234. [Google Scholar] [CrossRef]
- Zondag, H.A.; de Vries, D.W.; van Helden, W.G.J.; van Zolingen, R.J.C.; van Steenhoven, A.A. The thermal and electrical yield of a PV-thermal collector. Sol. Energy 2002, 72, 113–128. [Google Scholar] [CrossRef]
- Kalogirou, S.A.; Tripanagnostopoulos, Y. Hybrid PV/T solar systems for domestic hot water and electricity production. Energy Convers. Manag. 2006, 47, 3368–3382. [Google Scholar] [CrossRef]
- Santbergen, R.; Rindt, C.C.M.; Zondag, H.A.; van Zolingen, R.J.C. Detailed analysis of the energy yield of systems with covered sheet-and-tube PVT collectors. Sol. Energy 2010, 84, 867–878. [Google Scholar] [CrossRef]
- Dupeyrat, P.; Menezo, C.; Fortuin, S. Study of the thermal and electrical performances of PVT solar hot water system. Energy Build. 2014, 68, 751–755. [Google Scholar] [CrossRef]
- Chow, T.T.; He, W.; Ji, J. Hybrid photovoltaic-thermosyphon water heating system for residential application. Sol. Energy 2006, 80, 298–306. [Google Scholar] [CrossRef]
- Chow, T.T.; Pei, G.; Fong, K.F.; Lin, Z.; Chan, A.L.S.; Ji, J. Energy and exergy analysis of photovoltaic–thermal collector with and without glass cover. Appl. Energy 2009, 86, 310–316. [Google Scholar] [CrossRef]
- Bhattarai, S.; Oh, J.H.; Euh, S.H.; Kafle, G.K.; Kim, D.H. Simulation and model validation of sheet and tube type photovoltaic thermal solar system and conventional solar collecting system in transient states. Sol. Energy Mater. Sol. Cells 2012, 10, 184–193. [Google Scholar] [CrossRef]
- Preet, S.; Bhushan, B.; Mahajan, T. Experimental investigation of water based photovoltaic/thermal (PV/T) system with and without phase change material (PCM). Sol. Energy 2017, 155, 1104–1120. [Google Scholar] [CrossRef]
- Kazem, A.H. Evaluation and analysis of water-based photovoltaic/thermal (PV/T) system. Case Stud. Therm. Eng. 2019, 13, 100401. [Google Scholar] [CrossRef]
- Abdelrazik, S.A.; Tan, H.K.; Aslfattahi, N.; Arifutzzamanb, A.; Saidurb, R.; Al-Sulaiman, A.F. Optical, stability and energy performance of water-based MXene nanofluids in hybrid PV/thermal solar systems. Sol. Energy 2020, 204, 32–47. [Google Scholar] [CrossRef]
- Fadli, F.A.; Kristiawan, B.; Suyitno; Arifin, Z. Analysis of TiO2/Water-based Photovoltaic Thermal (PV/T) Collector to Improve Solar Cell Performance. IOP Conf. Ser. Mater. Sci. Eng. 2021, 1069, 12053. [Google Scholar] [CrossRef]
- Fudholi, A.; Razali, M.F.N.; Yazdi, H.M.; Ibrahim, A.; Ruslan, H.M.; Othman, Y.M.; Sopian, K. TiO2/water-based photovoltaic thermal (PVT) collector: Novel theoretical approach. Energy 2019, 183, 305–314. [Google Scholar] [CrossRef]
- Podder, B.; Das, S.; Biswas, A. Numerical analysis of a small sized water based solar photovoltaic-thermal collector. Int. J. Green Energy 2021, 1080. [Google Scholar] [CrossRef]
- Alwaeli, A.H.A.; Sopian, K.; Kazem, A.H.; Chaichan, T.M. Novel criteria for assessing PV/T solar energy production. Case Stud. Therm. Eng. 2019, 16, 100547. [Google Scholar] [CrossRef]
- Hassan, A.; Abbas, S.; Yousuf, S.; Abbas, F.; Amin, M.N.; Ali, S.; Mastoi, S.M. An experimental and numerical study on the impact of various parameters in improving the heat transfer performance characteristics of a water based photovoltaic thermal system. Renew. Energy 2022, 202, 499–512. [Google Scholar] [CrossRef]
- Florschurtz, L.W. Extension of the Hottel—Whillier model to the analysis of combined photovoltaic/thermal plat plate collectors. Sol. Energy 1979, 22, 361–366. [Google Scholar] [CrossRef]
- de Vries, D.W. Design of a Photovoltaic/Thermal Combi-Panel. Ph.D. Thesis, Eindhoven Technical University, Eindhoven, Netherlands, 1 January 1998. [Google Scholar] [CrossRef]
- Zondag, H.A.; de Vries, D.W.; van Helden, W.G.J.; van Zolingen, R.J.C.; van Steenhovena, A.A. The yield of different combined PV-thermal collector designs. Sol. Energy 2003, 74, 253–269. [Google Scholar] [CrossRef]
- Chow, T.T. Performance analysis of photovoltaic-thermal collector by explicit dynamic model. Sol. Energy 2003, 75, 143–152. [Google Scholar] [CrossRef]
- Huide, F.; Xuxin, Z.; Lei, M.; Tao, Z.; Qixing, W.; Hongyuan, S. A comparative study on three types of solar utilization technologies for buildings: Photovoltaic, solar thermal and hybrid photovoltaic/thermal systems. Energy Convers. Manag. 2017, 140, 1–13. [Google Scholar] [CrossRef]
- Rejeb, O.; Dhaou, H.; Jemni, A. A numerical investigation of a photovoltaic thermal (PV/T) collector. Renew. Energy 2015, 77, 43–50. [Google Scholar] [CrossRef]
- Swinbank, W.C.; Roy, Q.J. Long-wave radiation from clear skies. R. Meteorol. Soc. 1963, 89, 339–348. [Google Scholar] [CrossRef]
- Duffie, J.A.; Beckman, W.A. Solar Engineering of Thermal Processes; John Wiley & Sons, Inc.: Hoboken, NJ, USA, 1990. [Google Scholar]
- Hollands, K.G.T.; Unny, T.E.; Raithby, G.D.; Konicek, L. Free convective heat transfer across inclined air layers. J. Heat Transf. 1976, 98, 189–193. [Google Scholar] [CrossRef]
- Tsilingiris. Thermophysical and transport properties of humid air at temperature range between 0 and 100 °C. Energy Convers. Manag. 2008, 49, 1098–1110. [Google Scholar] [CrossRef]
- Bejan, A. Heat Transfer; John Wiley &Sons, Inc.: New York, NY, USA, 1993. [Google Scholar]
- Popiel, C.O.; Wojtkowiak, J. Simple formulas for thermophysical properties of liquid water for heat transfer calculations (from 0 °C to 150 °C). Heat Transf. Eng. 1998, 3, 87–101. [Google Scholar] [CrossRef]
- Zhang, X.; Zhao, X.; Shen, J.; Xu, J.; Yu, X. Dynamic performance of a novel solar photovoltaic/loop-heat-pipe heat pump system. Appl. Energy 2014, 114, 335–352. [Google Scholar] [CrossRef]
- Miller, D.S. Internal Flow Systems, 2nd ed.; BHRA The Fluid Engineering Centre: Cranfield, UK, 1978. [Google Scholar]
- Bellos, E.; Tzivanidis, C. Multi-objective optimization of a solar assisted heat pump-driven by hybrid PV. Appl. Therm. Eng. 2019, 149, 528–535. [Google Scholar] [CrossRef]
- Petela, R. Exergy of undiluted thermal radiation. Sol. Energy 2003, 74, 469–488. [Google Scholar] [CrossRef]
- Bellos, E.; Tzivanidis, C. Yearly performance of a hybrid PV operating with nanofluid. Renew. Energy 2017, 113, 867–884. [Google Scholar] [CrossRef]
- Sobhnamayan, F.; Sarhaddi, F.; Alavi, M.A.; Farahat, S.; Yazdanpanahi, J. Optimization of a solar photovoltaic thermal (PV/T) water collector based on exergy concept. Renew. Energy 2014, 68, 356–365. [Google Scholar] [CrossRef]
- Nguyen, B.T.; Hoang, V.V.; Le, H.C. Model to Generate Daily and Hourly Solar Radiation Sequences for Tropical Climates. Int. J. Renew. Energy Res. 2020, 10, 1708–1724. [Google Scholar] [CrossRef]
Publisher’s Note: MDPI stays neutral with regard to jurisdictional claims in published maps and institutional affiliations. |
© 2022 by the authors. Licensee MDPI, Basel, Switzerland. This article is an open access article distributed under the terms and conditions of the Creative Commons Attribution (CC BY) license (https://creativecommons.org/licenses/by/4.0/).





















