Determinants of Employee Electricity Saving Behavior in Small Firms: The Role of Benefits and Leadership
Abstract
:1. Introduction
2. Literature Review
2.1. Small Firms in the Hospitality Sector and Environmental Challenges
2.2. Energy (Electricity) Saving Behaviour
2.3. Theory of Planned Behaviour (TPB)
2.4. Self-Determination Theory (SDT)
2.5. Leadership Theories
2.6. Hypotheses
2.6.1. Intrinsic Benefits and Attitude towards Electricity Saving
2.6.2. Extrinsic Benefits and Attitude towards Electricity Saving
2.6.3. Organisational Benefits and Attitude towards Electricity Saving
2.6.4. Social Benefit and Attitude towards Electricity Saving
2.6.5. Environmental Benefits and Attitude towards Electricity Saving
2.6.6. Leadership Behaviour and Support and Attitude towards Electricity Saving
2.6.7. Attitude and Intention
2.6.8. Intention and Behaviour
2.6.9. Moderating Role of Green Psychological Climate in the Relationship between Intention and Behaviour
3. Materials and Methods
4. Results
4.1. Response Rate and Biographical Detail
4.2. PLS SEM
4.2.1. The Measurement Model
4.2.2. Discriminant Validity
4.2.3. Structural Model
5. Discussion
6. Research Implications
6.1. Theoretical Implication
6.2. Practical Implication
6.3. Limitations and Areas for Further Study
7. Conclusions
Funding
Institutional Review Board Statement
Informed Consent Statement
Data Availability Statement
Conflicts of Interest
Appendix A
| Construct | Questions | Adapted from (Source) |
|---|---|---|
| Personal Intrinsic benefits (enjoyment) | 1. I enjoy saving electricity in my firm 2. It gives me pleasure to save electricity for my firm 3. I am delighted saving electricity in my firm | [19] |
| Extrinsic benefits (workplace reward) | 1. I will be rewarded with improved salary by my firm for my electricity saving behaviour 2. I will be rewarded with promotion by my firm for my electricity saving behaviour 3. I will be rewarded with job security by my firm for my electricity saving behaviour 4. I will be rewarded with a better job assignment by my firm for my electricity saving behaviour 5. My firm has rewards employee electricity saving behaviours. | [19,55] |
| Environmental benefits | 1. Saving electricity in my firm helps to prevent global warming and climate change 2. Saving electricity in my firm helps to reduce my country’s ecological damage | [19] |
| Social benefits | 1. Saving electricity in my firm helps to reduce electricity demand in the country 2. Saving electricity in my firm helps to reduce electricity load shedding and blackouts in the country 3. Saving electricity in my firm helps to improve access to electricity by people and business in the country 4. Saving electricity in my firm help to improve energy security of the country | [60,61] |
| Organisational benefits | 1. Saving electricity reduces the cost of electricity incurred by my firm 2. Saving electricity will help my firm save money 3. Saving electricity is beneficial to my firm | [19,56,57] |
| Attitude towards electricity saving | 1. For me, saving electricity in my firm is positive 2. For me, saving electricity in my firm is good 3. For me, saving electricity in my firm is positive wise 4. For me, saving electricity in my firm is positive is desirable | [19,56] |
| Leadership behaviour | 1. ‘I save electricity because my manager/owner saves electricity at work 2. It is important to me that my manager/owner displays electricity saving at work 3. Seeing my manager/owner save electricity at work influences my own electricity saving behaviour at work. | [63,64,65,66,67,68] |
| Leadership support | 1. My manager/owner supports me in electricity saving behaviour at work 2. I learn electricity saving behaviour at work. 3. My manager/owner encourages employees to save electricity at work 4. There is the support of manger/owner for the electricity saving effort of employees. | [63,64,65,66,67,68] |
| Intention to save electricity | 1. I intend to save electricity in my firm 2. I plan to save electricity in my firm 3. I am willing to save electricity in my firm | [23,55] |
| Electricity saving behaviour | 1. When I am at work in my firm: I turn off the lights when going out even for a short time. 2. I reduce the use of the fan/air conditioner by opening the windows 3. I switch off the computer when it is not used. 4. I limit the duration that the refrigerator door is kept open 5. I turn off the lights when the sunshine is bright enough. 6. I properly close the room when I use the air-conditioner 7. I switch off all lights when leaving work as the last person | [23,55] |
| Green psychological climate | 1. My firm is worried about its environmental impact 2. My firm is interested in supporting environmental causes 3. My firm believes it is important to protect the environment 4. My firm is concerned with becoming more environmentally friendly. 5. My firm would like to be seen as environmentally friendly | [80] |
References
- Lloyd, P.J. The role of energy in development. J. Energy S. Afr. 2017, 28, 54–62. [Google Scholar] [CrossRef] [Green Version]
- Rej, S.; Nag, B. Does socio-economic development impact energy consumption? A causality test for India. J. Energy Dev. 2019, 44, 143–159. [Google Scholar]
- Ritchie, H.; Roser, M. CO2 and Greenhouse Gas Emissions. 2020. Available online: https://ourworldindata.org/co2-and-other-greenhouse-gas-emissions (accessed on 15 June 2021).
- European Environmental Agency. Energy Policy Review. 2020. Available online: https://www.iea.org/reports/european-union-2020 (accessed on 15 June 2021).
- Liu, X.; Wang, Q.; Wei, H.; Chi, H.; Ma, Y.; Jian, I. Psychological and Demographic Factors Affecting Household Energy-Saving Intentions: A TPB-Based Study in Northwest China. Sustainability 2020, 12, 836. [Google Scholar] [CrossRef] [Green Version]
- Statista. Coal Consumption in South Africa from 1998 to 2020. 2020. Available online: https://www.statista.com/statistics/265499/south-african-coal-consumption-in-oil-equivalent/ (accessed on 15 June 2021).
- Mbomvu, L.; Hlongwane, I.T.; Nxazonke, N.P.; Qayi, Z.; Bruwer, J. Load Shedding and its Influence on South African Small, Medium and Micro Enterprise Profitability, Liquidity, Efficiency and Solvency. Business Re-Solution Working Paper BRS/2021/001. Available online: https://papers.ssrn.com/sol3/papers.cfm?abstract_id=3831513 (accessed on 9 January 2022).
- Council for Scientific and Industrial Research. CSIR Releases Power Sector Statistics for First-Half of 2021 Presenting the Extent of Load Shedding Already Experienced Whilst Highlighting the Growing Role of Clean Energy. 2021. Available online: https://www.csir.co.za/csir-releases-power-sector-statistics-first-half-2021 (accessed on 15 June 2021).
- Gonese, D.; Hompashe, D.; Sibanda, K. The impact of electricity prices on sectoral output in South Africa from 1994 to 2015. Afr. J. Econ. Manag. Stud. 2019, 10, 198–211. [Google Scholar] [CrossRef]
- Moriaty, P.; Honnery, D. Energy Efficiency or Conservation for Mitigating Climate Change? Energies 2019, 12, 3543. [Google Scholar] [CrossRef] [Green Version]
- Cruz-Lovera, C.; Perea-Moreno, A.; Cruz-Fernández, J.; Alvarez-Bermejo, J.; Manzano-Agugliaro, F. Worldwide Research on Energy Efficiency and Sustainability in Public Buildings. Sustainability 2017, 9, 1294. [Google Scholar] [CrossRef] [Green Version]
- Hussain, W.; Halim, L.; Chan, M.; Rahman, R. Predicting Energy-Saving Behaviour Based on Environmental Values: An Analysis of School Children’s Perspectives. Sustainability 2021, 13, 7644. [Google Scholar] [CrossRef]
- Lynas, M.; Houlton, B.; Perry, S. Greater than 99% consensus on human caused climate change in the peer-reviewed scientific literature. Environ. Res. Lett. 2021, 16, 114005. [Google Scholar] [CrossRef]
- Soderholm, P. The green economy transition: The challenges of technological change for sustainability. Sustain. Earth 2020, 3, 6. [Google Scholar] [CrossRef]
- McKinsey. COP26 Made Net Zero a Core Principle for Business. Here’s How Leaders Can Act. 2021. Available online: https://www.mckinsey.com/business-functions/sustainability/our-insights/cop26-made-net-zero-a-core-principle-for-business-heres-how-leaders-can-act (accessed on 15 June 2021).
- Yue, T.; Long, R.; Liu, J.; Liu, H.; Chen, H. Empirical Study on Households’ Energy-Conservation Behavior of Jiangsu Province in China: The Role of Policies and Behaviour Results. Int. J. Env. Res. Public Health 2019, 16, 939. [Google Scholar] [CrossRef] [Green Version]
- Bohdanowicz, Z.; Łopaciuk-Gonczaryk, B.; Kowalski, J.; Biele, C. Households’ Electrical Energy Conservation and Management: An Ecological Break-Through, or the Same Old Consumption-Growth Path? Energies 2021, 14, 6829. [Google Scholar] [CrossRef]
- Gao, L.; Wang, S.; Li, J.; Li, H. Application of the extended theory of planned behavior to understand individual’s energy saving behavior in workplaces. Resour. Conserv. Recycl. 2015, 127, 107–113. [Google Scholar] [CrossRef]
- Zhang, Y.; Wang, Z.; Zhou, G. Determinants of employee electricity saving: The role of social benefits, personal benefits and organizational electricity saving climate. J. Clean. Prod. 2014, 66, 280–287. [Google Scholar] [CrossRef]
- Wesselink, R.; Blok, V.; Ringersma, J. Pro-environmental behaviour in the workplace and the role of managers and organisation. J. Clean. Prod. 2017, 168, 1679–1687. [Google Scholar] [CrossRef]
- Robertson, J.; Barling, J. Greening Organizations Through Leaders’ Influence on Employees’ Pro-Environmental Behaviors. J. Organ. Beh. 2012, 34, 176–194. [Google Scholar] [CrossRef]
- Zientara, P.; Zamojska, K. Green organizational climates and employee pro-environmental behaviour in the hotel industry. J. Sustain. Tour. 2018, 26, 1142–1159. [Google Scholar] [CrossRef]
- Ajzen, I. The theory of planned behaviour. Org. Beh. Human Dec. Proc. 1991, 50, 179–211. [Google Scholar] [CrossRef]
- Greaves, M.; Zibarras, L.; Stride, C. Using the theory of planned behavior to explore environmental behavioural intentions in the workplace. J. Environ. Psychol. 2013, 34, 109–120. [Google Scholar] [CrossRef]
- McSporran, A.; Cho, Y. Analyzing The Determinants of Attitude, Behavior, and Satisfaction on Imported Products: Implications For The Growing Food And Beverage Industry. Jou Serv. Sci. 2017, 10, 13–30. [Google Scholar] [CrossRef]
- Silvi, M.; Rosa, E. Pro-environmental behavior: On the interplay of intrinsic motivations and external conditions. In Proceedings of the Conference: EAERE2017-23rd Annual Conference of the European Association of Environmental and Resource Economists, Athens, Greece, 28 June–1 July 2017. [Google Scholar]
- Blankenberg, A.; Alhusen, H. On the Determinants of Pro-Environmental Behavior: A Literature Review and Guide for the Empirical Economist; CEGE Discussion Papers, No. 350; Center for European, Governance, and Economic Development Research (CEGE): Göttingen, Germany, 2019. [Google Scholar]
- Nisar, S.; Khan, N.R.; Khan, M.R. Determinant analysis of employee attitudes toward pro-environmental behaviour in textile firms of Pakistan: A serial mediation approach. Manag. Environ. Qual. 2021, 32, 1064–1094. [Google Scholar] [CrossRef]
- Russell, S.; Evans, A.; Fielding, K.; Hill, C. Turn It Off: An Action Research Study of Top Management Influence on Energy Conservation in the Workplace. Front. Psychol. 2016, 7, 389. [Google Scholar] [CrossRef] [PubMed] [Green Version]
- Zierler, R. The energy efficiency behaviour of individuals in large organisations: A case study of a major UK infrastructure operator. Energy Policy 2017, 104, 38–49. [Google Scholar] [CrossRef] [Green Version]
- Cantele, S.; Vernizzi, S.; Campedelli, B. Untangling the Origins of Sustainable Commitment: New Insights on the Small vs. Large Firms’ Debate. Sustainability 2020, 12, 671. [Google Scholar] [CrossRef] [Green Version]
- Vázquez-Carrasco, R.; López-Pérez, M.E. Small & medium-sized enterprises and corporate social responsibility: A systematic review of the literature. Qual. Quant. 2013, 47, 3205–3218. [Google Scholar]
- Organisation for Economic Co-Operation and Development. Environmental Policy Toolkit for Greening SMEs in EU Eastern Partnership Countries. Available online: https://www.oecd.org/publications/environmental-policy-toolkit-for-sme-greening-in-eu-eastern-partnership-countries-9789264293199-en.htm (accessed on 15 April 2021).
- Tahir, R.; Athar, M.R.; Afzal, A. The impact of greenwashing practices on green employee behaviour: Mediating role of employee value orientation and green psychological climate. Cog. Bus. Man. 2020, 7, 1–15. [Google Scholar] [CrossRef]
- Government Gazette. Revised Schedule 1 of the National Definition of Small Enterprise in South Africa. 2019. Available online: https://www.gov.za/sites/default/files/gcis_document/201903/423041gon399.pdf (accessed on 15 April 2021).
- 2020. Available online: https://www.mckinsey.com/featured-insights/middle-east-and-africa/how-south-african-smes-can-survive-and-thrive-post-covid-19 (accessed on 15 April 2021).
- Small Enterprise Development Agency. SMME Quarterly Update 1st Quarter 2021. 2021. Available online: http://www.seda.org.za/Publications/Publications/SMME%20Quarterly%202021%20Q1%20September.pdf (accessed on 5 February 2022).
- Department of Labour. Sectorial Determination 14: Hospitality Sector, South Africa. 2016. Available online: http://www.labour.gov.za/DOL/legislation/sectoral…/sectoral-determination-14-hospitality (accessed on 6 March 2021).
- Cebekhulu, N. Assessing Security Measures at Hotels: A Case Study from Gauteng. 2016. Available online: http://uir.unisa.ac.za/bitstream/handle/10500/22182/dissertation_cebekhulu_np.pdf?sequence=3&isAllowed=y (accessed on 15 February 2022).
- South African Government. Tourism on United Nations World Tourism Organisation Seat Nomination. 2021. Available online: https://www.gov.za/speeches/tourism-united-nations-world-tourism-organisation-seat-nomination-8-sep-2021-0000 (accessed on 15 February 2022).
- Mbasera, M.; Du Plessis, E.; Saayman, M.; Kruger, M. Environmentally-friendly practices in hotels. Acta Commer. 2016, 16, a362. [Google Scholar] [CrossRef]
- Idahosa, L.; Marwa, N.; Akotey, J. Energy Consumption in South African Hotels: A Panel Data Analysis. 2017. Available online: https://econrsa.org/system/files/publications/working_papers/working_paper_685.pdf (accessed on 15 February 2022).
- Sweeney, J.C.; Webb, D.A.; Soutar, G.; Mazzarol, T. Energy saving behaviour: Development of a practice based model. Energy Policy 2013, 61, 371–381. [Google Scholar] [CrossRef]
- Boudet, H.; Flora, J.; Armel, K. Clustering household energy-saving behaviours by behavioural attribute. Energy Policy 2016, 92, 444–454. [Google Scholar] [CrossRef] [Green Version]
- Azizi, Z.; Azizi, S.; Abidin, N.; Mannakkara, S. Making Sense of Energy-Saving Behaviour: A Theoretical Framework on Strategies for Behaviour Change Intervention. In Proceedings of the 3rd World Conference on Technology, Innovation and Entrepreneurship: Industry 4.0 Focused Innovation, Technology, Entrepreneurship and Manufacture, Istanbul, Turkey, 21–23 June 2019. [Google Scholar]
- Fatima, Z.; Oksman, V.; Lahdelma, R. Enabling Small Medium Enterprises (SMEs) to Become Leaders in Energy Efficiency Using a Continuous Maturity Matrix. Sustainability 2021, 13, 10108. [Google Scholar] [CrossRef]
- Karlin, B.; Davis, N.; Sanguinetti, A.; Gamble, K.; Kirkby, D.; Stokols, D. Dimensions of Conservation: Exploring Differences Among Energy Behaviours. Environ. Behav. 2012, 46, 423–452. [Google Scholar] [CrossRef] [Green Version]
- Ajzen, I.; Fishbein, M. Understanding Attitudes and Predicting Social Behavior; Prentice-Hall: Englewood Cliffs, NJ, USA, 1980. [Google Scholar]
- Ryan, R.M.; Deci, E.L. Self-determination theory and the facilitation of intrinsic motivation, social development, and well-being. Am. Psychol. 2000, 55, 68–78. [Google Scholar] [CrossRef] [PubMed]
- Ryan, R.M.; Deci, E.L. Intrinsic and extrinsic motivation from a self-determination theory perspective: Definitions, theory, practices, and future directions. Contemp. Educ. Psychol. 2020, 61, 101860. [Google Scholar] [CrossRef]
- Bandura, A. Social Learning Theory; Prentice-Hall: Englewood Cliffs, NJ, USA, 1977. [Google Scholar]
- Bandura, A. The social learning perspective: Mechanisms of aggression. In Psychology of Crime and Criminal Justice; Toch, H., Ed.; Waveland Press: Prospect Heights, IL, USA, 1986; pp. 198–236. [Google Scholar]
- Salancik, G.R.; Pfeffer, J. A social information processing approach to job attitudes and task design. Admin. Sci. Quart. 1978, 23, 224–253. [Google Scholar] [CrossRef]
- Blau, P.M. Exchange and Power in Social Life; John Wiley: New York, NY, USA, 1964. [Google Scholar]
- Taufik, D.; Bolderdijk, J.; Steg, L. Acting green elicits a literal warm glow. Nat. Clim. Chang. 2014, 5, 37–40. [Google Scholar] [CrossRef]
- Venhoeven, L.A.; Bolderdlyk, J.W.; Steg, L. Why Acting Environmentally-Friendly Feels Good: Exploring the Role of Self-Image. Front. Psychol. 2016, 7, 1846. [Google Scholar] [CrossRef] [Green Version]
- Pugno, M.; Sarracino, F. Intrinsic Vs. Extrinsic Motivation to Protect the Environment: Correlational and Causal Evidence. 2021. Available online: https://mpra.ub.uni-muenchen.de/107143/1/MPRA_paper_107143.pdf (accessed on 14 May 2021).
- Tanu, D.; Parker, L. Fun, Family, and Friends. Developing pro-environmental behaviour among high school students in Indonesia. Indones. Malay World 2018, 46, 303–324. [Google Scholar] [CrossRef]
- Lindenberg, S.; Steg, L. Normative, gain and hedonic goal-frames guiding environmental behavior. Jou Soc. Issues 2007, 65, 117–137. [Google Scholar] [CrossRef] [Green Version]
- Vanegas-Ricoa, M.; Corral-Verdugo, V.; Ortega-Andeane, P.; Bustos-Aguayo, J. Intrinsic and extrinsic benefits as promoters of pro-environmental behaviour. Biling. J. Environ. Psychol. 2017, 9, 33–54. [Google Scholar]
- Zibarras, L.; Judson, H.; Barnes, C. Promoting Environmental Behaviour in the Workplace: A Survey of UK Organisations. 2012. Available online: https://greenedge.co.za/files/Downloads-Pro-environmental-behaviour-in-the-workplace-UK-survey-2012.pdf (accessed on 16 June 2021).
- Chen, Z.; Liu, Y. The Effects of Leadership and Reward Policy on Employees’ Electricity Saving Behaviours: An Empirical Study in China. Int. J. Environ. Res. Public Health 2020, 17, 2019. [Google Scholar] [CrossRef] [Green Version]
- Goplen, J. Dedicated vs. Coerced: Internal and External Motivations to Be Proenvironmental. 2014. Available online: http://fsu.digital.flvc.org/islandora/object/fsu:185252/datastream/PDF/view (accessed on 16 June 2021).
- Singh, S.; Chen, J.; Del Giudice, M.; El-Kassar, A. Environmental ethics, environmental performance, and competitive advantage: Role of environmental training. Tech Soc. Chang. 2019, 146, 203–211. [Google Scholar] [CrossRef]
- Deluca, H.; Wagner, M.; Block, J. Sustainability and environmental behaviour in family firms: A Longitudinal analysis of environment related activities, innovation and performance. Bus. Strategy Environ. 2018, 27, 152–172. [Google Scholar] [CrossRef]
- Leygue, C.; Ferguson, E.; Spence, A. Saving energy in the workplace: Why, and for whom? J. Environ. Psychol. 2017, 53, 50–62. [Google Scholar] [CrossRef]
- Gokce, K.U.; Gokce, H.U. Economic, social and environmental impact analysis of an indigenously developed energy optimization system for German office and residential building types. Int. J. Low-Carbon Technol. 2021, 16, 747–760. [Google Scholar] [CrossRef]
- Department of Mineral Resources and Energy. Integrated Resource Plan. 2019. Available online: http://www.energy.gov.za/IRP/2019/IRP-2019.pdf (accessed on 10 January 2022).
- Monyei, C.G.; Kingsley Akpeji, O. Repurposing Electricity Access Research for the Global South: A Tale of Many Disconnects. Joule 2020, 4, 278–291. [Google Scholar] [CrossRef]
- Xu, T.; Gao, W.; Li, Y.; Qian, F. Impact of the COVID-19 pandemic on the reduction of electricity demand and the integration of renewable energy into the power grid. J. Renew. Sustain. Energy 2021, 13, 026304. [Google Scholar]
- Paladan, N.; Florida, J.S. Reducing Energy Consumption as a Social Responsibility: Towards a Sustainable Energy Supply. Int. J. Innov. Manag. 2013, 1, 29–40. [Google Scholar]
- International Energy Agency. Energy Savings. 2021. Available online: https://www.iea.org/reports/multiple-benefits-of-energy-efficiency/energy-savings (accessed on 10 January 2022).
- Jahanshahi, A.; Brem, A.; Bhattacharj, A. Who Takes More Sustainability-Oriented Entrepreneurial Actions? The Role of Entrepreneurs’ Values, Beliefs and Orientations. Sustainability 2017, 9, 1636. [Google Scholar] [CrossRef] [Green Version]
- De Jong, J.; Hartog, D. How Leaders Influence Employees‘ Innovative Behaviour. Eur. J. Innov. Manag. 2017, 10, 41–64. [Google Scholar] [CrossRef]
- Graves, L.M.; Sarkis, J.; Zhu, Q. How transformational leadership and employee motivation combine to predict employee proenvironmental behaviors In China. J. Environ. Psychol. 2013, 35, 81–91. [Google Scholar] [CrossRef]
- Thondhlana, G.; Hlatshwayo, T. Pro-Environmental Behaviour in Student Residences at Rhodes University, South Africa. Sustainability 2018, 10, 2746. [Google Scholar] [CrossRef] [Green Version]
- Blok, V.; Wesselink, R.; Studynka, O.; Kemp, R. Encouraging sustainability in the workplace: A survey on the pro-environmental behavior of university employees. J. Clean. Prod. 2015, 106, 55e67. [Google Scholar] [CrossRef]
- Priyankara, H.; Luo, F.; Saeed, A.; Nubuor, S.; Jayasuriya, M. How Does Leader’s Support for Environment Promote Organizational Citizenship Behaviour for Environment? A Multi-Theory Perspective. Sustainability 2018, 10, 271. [Google Scholar] [CrossRef] [Green Version]
- Ajzen, I.; Fishbein, M. The Influence of Attitudes on Behavior. In The Handbook of Attitudes; Albarracín, D., Johnson, B.T., Zanna, M.P., Eds.; Erlbaum: Mahwah, NJ, USA, 2005; pp. 173–221. [Google Scholar]
- Nguyen, T.T.; Nguyen, Z.; Yang, A.; Thanh, C. Theory of Planned Behavior Approach to Understand the Influence of Green Perceived Risk on Consumers Green Product Purchase Intentions in an Emerging Country. Int. Rev. Manag. Mark. 2019, 9, 138–147. [Google Scholar] [CrossRef]
- Zhang, L.Y.; Fan, W.; Zhang, W.; Zhang, S. Extending the Theory of Planned Behaviour to Explain the Effects of Cognitive Factors across Different Kinds of Green Products. Sustainability 2019, 11, 4222. [Google Scholar] [CrossRef] [Green Version]
- Untaru, E.-N.; Adina, A.I.; Candrea, N.; Luca, M.; Epuran, G. Predictors of Individuals’ Intention to conserve Water in a Lodging Context: The Application of an Extended Theory of Reasoned Action. Int. J. Hosp. Manag. 2016, 59, 50–59. [Google Scholar] [CrossRef]
- Arya, B.; Chaturvedi, S. Extending the Theory of Planned Behaviour to Explain Energy Saving Behaviour. Environ. Clim. Technol. 2020, 24, 516–528. [Google Scholar] [CrossRef]
- Macovei, O.-L. Applying the Theory of Planned Behavior in Predicting Proenvironmental Behaviour: The Case of Energy Conservation. Acta Universitatis Danubius. Economica 2015, 11, 15–32. [Google Scholar]
- Alshurideh, M.; Al Kurdi, B.; Al Kurdi, A.; Ghuff, S. Determinants of pro-environmental behaviour in the context of emerging economies. Int. J. Sustain. Soc. 2019, 11, 257–277. [Google Scholar] [CrossRef]
- Wang, Q.; Xie, K.; Liu, X.; Shen, G.; Wei, H.; Liu, T. Psychological drivers of hotel guests’ energy-saving behaviours—Empirical research based on the extended theory of planned behaviour. Buildings 2021, 11, 401. [Google Scholar] [CrossRef]
- Canova, L.; Manganelli, A.M. Energy-Saving Behaviours in Workplaces: Application of an Extended Model of the Theory of Planned Behaviour. Eur. J. Psychol. 2020, 16, 384–400. [Google Scholar] [CrossRef]
- Mouro, C.; Duarte, A.P. Organisational Climate and Pro-environmental Behaviours at Work: The Mediating Role of Personal Norms. Front. Psychol. 2021, 21, 635739. [Google Scholar] [CrossRef] [PubMed]
- Norton, T.A.; Zacher, H.; Parker, S.L.; Ashkanasy, N.M. Bridging the gap between green behavioral intentions and employee green behaviour: The role of green psychological climate. J. Organ. Behav. 2017, 38, 996–1015. [Google Scholar] [CrossRef]
- Shumaila, N.; Samia, J.; Qasim, A.; Nadia, N. Green HRM, psychological green climate and pro-environmental behaviors: An efficacious drive towards environmental performance in China. Curr. Psychol. 2021. [Google Scholar] [CrossRef]
- Tuan, L.T. Effects of environmentally-specific servant leadership on green performance via green climate and green crafting. Asia Pac. J. Manag. 2021, 38, 925–953. [Google Scholar] [CrossRef]
- Hair, J.F.; Ringle, C.M.; Sarstedt, M. PLS-SEM: Indeed a silver bullet. J. Mark. Theory Pract. 2011, 19, 139–151. [Google Scholar] [CrossRef]
- Hair, J.; Risher, J.; Sarsstedt, M.; Ringle, C. When to use and how to report the results of PLS-SEM. Eur. Bus. Rev. 2019, 31, 2–24. [Google Scholar] [CrossRef]
- Kock, N. Common method bias in PLS-SEM: A full colinearity assessment approach. Int. J. e-Collab. 2015, 11, 4. [Google Scholar] [CrossRef] [Green Version]



| Construct | Measurement Items | Loading | Cronbach’s Alpha | Composite Reliability | AVE |
|---|---|---|---|---|---|
| Intrinsic benefits (INT) (enjoyment) (Mean 3.35 Standard deviation 1.03) | INT1 | 0.771 | 0.802 | 0.811 | 0.589 |
| INT2 | 0.802 | ||||
| INT3 | 0.729 | ||||
| Extrinsic benefits (EXT) (reward) (Mean 1.82 Standard deviation 0.99) | EXT 1 | 0.732 | 0.790 | 0.855 | 0.595 |
| EXT2 | 0.746 | ||||
| EXT3 | 0.779 | ||||
| EXT4 | 0.411 D | ||||
| EXT5 | 0.826 | ||||
| Organisational benefits (ORG) (Mean 3.70, standard deviation 1.01) | ORG1 | 0.827 | 0.755 | 0.833 | 0.631 |
| ORG2 | 0.801 | ||||
| ORG3 | 0.742 | ||||
| Environmental benefits (ENV) (Mean 3.46 Standard deviation 1.06) | ENV1 | 0.818 | 0.814 | 0.790 | 0.654 |
| ENV2 | 0.799 | ||||
| Social benefits (SOC) Mean 4.10 Standard deviation 1.02 | SOC1 | 0.741 | 0.726 | 0.864 | 0.613 |
| SOC2 | 0.782 | ||||
| SOC3 | 0.808 | ||||
| SOC4 | 0.799 | ||||
| Leadership behaviour (LEB) Mean 4.02 standard deviation 1.05) | LEB1 | 0.901 | 0.800 | 0.842 | 0.662 |
| LEB2 | 0.803 | ||||
| LEB3 | 0.729 | ||||
| Leadership support (LES) (Mean 3.88 standard deviation 1.03) | LES1 | 0.820 | 0.733 | 0.860 | 0.606 |
| LES2 | 0.761 | ||||
| LES3 | 0.728 | ||||
| LES4 | 0.802 | ||||
| Green Psychological climate (GPC) (Mean 3.55 standard deviation 1.06) | GPC1 | 0.816 | 0.808 | 0.892 | 0.623 |
| GPC2 | 0.800 | ||||
| GPC3 | 0.779 | ||||
| GPC4 | 0.736 | ||||
| GPC5 | 0.816 | ||||
| Attitude to energy conservation (ATT) Mean 4.35 standard deviation 1.01 | Att1 | 0.813 | 0.860 | 0.852 | 0.591 |
| ATT2 | 0.782 | ||||
| ATT3 | 0.749 | ||||
| ATT4 | 0.727 | ||||
| Intention (INTE) Mean 4.18 standard deviation 1.03 | INTE1 | 0.844 | 0.841 | 0.839 | 0.635 |
| INTE2 | 0.804 | ||||
| INTE3 | 0.739 | ||||
| Behaviour Mean (BEH) 4.26 standard deviation 1.03 | BEH1 | 0.819 | 0.762 | 0.901 | 0.564 |
| BEH2 | 0.729 | ||||
| BEH3 | 0.808 | ||||
| BEH4 | 0.731 | ||||
| BEH5 | 0.747 | ||||
| BEH6 | 0.726 | ||||
| BEH7 | 0.759 |
| CON | INT | EXT | ORG | ENV | SOC | LEB | LES | GPC | ATT | INTE | BEH |
|---|---|---|---|---|---|---|---|---|---|---|---|
| INT | 0.767 | ||||||||||
| EXT | 0.629 | 0.771 | |||||||||
| ORG | 0.503 | 0.565 | 0.794 | ||||||||
| ENV | 0.552 | 0.448 | 0.507 | 0.809 | |||||||
| SOC | 0.417 | 0.602 | 0.583 | 0.422 | 0.783 | ||||||
| LEB | 0.508 | 0.575 | 0.488 | 0.429 | 0.577 | 0.814 | |||||
| LES | 0.612 | 0.408 | 0.422 | 0.529 | 0.627 | 0.705 | 0.778 | ||||
| GPC | 0.558 | 0.614 | 0.449 | 0.506 | 0.609 | 0.582 | 0.602 | 0.789 | |||
| ATT | 0.446 | 0.513 | 0.411 | 0.671 | 0.507 | 0.522 | 0.561 | 0.492 | 0.769 | ||
| INTE | 0.693 | 0.581 | 0.538 | 0.499 | 0.605 | 0.622 | 0,585 | 0.660 | 0.513 | 0.797 | |
| BEH | 0.425 | 0.399 | 0.482 | 0.571 | 0.599 | 0.608 | 0.661 | 0.482 | 0.533 | 0.597 | 0.751 |
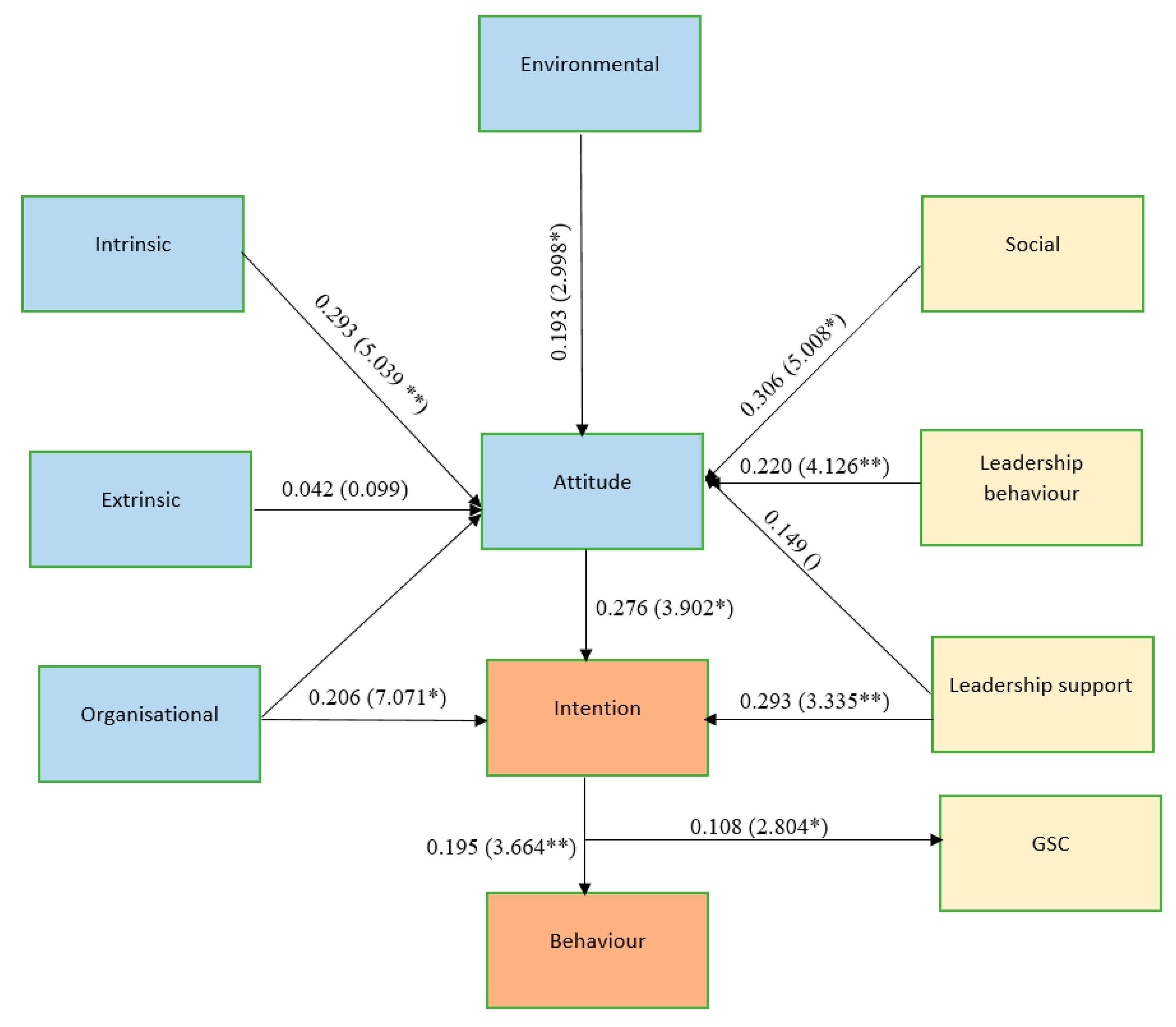
| Hypothesised Path | Path Coefficient | T-Statistics | Decision |
|---|---|---|---|
| H1 INT→ATT | 0.293 | 5.039 ** | Supported |
| H2 EXT→ATT | 0.042 | 0.099 | Rejected |
| H3 ORG-ATT | 0.206 | 7.071 * | Supported |
| H4 ENV-ATT | 0.193 | 2.998 * | Supported |
| H5 SOC-ATT | 0.306 | 5.008 * | Supported |
| H6 LEB→ATT | 0.220 | 4.126 ** | Supported |
| H7 LES→ATT | 0.149 | 3.335 ** | Supported |
| H8 ATT→INTE | 0.276 | 3.902 * | Supported |
| H9 INT→BEH | 0.195 | 3.664 ** | Supported |
| H10 Moderation effect green psychological climate → intention on energy saving behaviour | 0.108 | 2.804 * | Supported |
Publisher’s Note: MDPI stays neutral with regard to jurisdictional claims in published maps and institutional affiliations. |
© 2022 by the author. Licensee MDPI, Basel, Switzerland. This article is an open access article distributed under the terms and conditions of the Creative Commons Attribution (CC BY) license (https://creativecommons.org/licenses/by/4.0/).
Share and Cite
Fatoki, O. Determinants of Employee Electricity Saving Behavior in Small Firms: The Role of Benefits and Leadership. Energies 2022, 15, 3168. https://doi.org/10.3390/en15093168
Fatoki O. Determinants of Employee Electricity Saving Behavior in Small Firms: The Role of Benefits and Leadership. Energies. 2022; 15(9):3168. https://doi.org/10.3390/en15093168
Chicago/Turabian StyleFatoki, Olawale. 2022. "Determinants of Employee Electricity Saving Behavior in Small Firms: The Role of Benefits and Leadership" Energies 15, no. 9: 3168. https://doi.org/10.3390/en15093168
APA StyleFatoki, O. (2022). Determinants of Employee Electricity Saving Behavior in Small Firms: The Role of Benefits and Leadership. Energies, 15(9), 3168. https://doi.org/10.3390/en15093168

