Abstract
Sibuyan Island is experiencing a significant increase in electricity demand due to population growth, urbanization, and industrial development. The island plans to use solar energy, recognizing its abundance and renewable nature; thus, this study was conducted to visualize the spatial distribution of solar exploration suitability using a geographic information system (GIS). Various criteria, including climatology, location, geography, meteorology, and disaster susceptibility, were considered in the assessment. Parameters affected by government policies, such as protected areas, proximity to rivers, roads and faults, ancestral domains, and proclaimed watersheds, were also considered. Parameters were weighted, and suitability levels were highlighted using AHP. The study revealed that about 5.88% (2674.06 km2) of the island was categorized as highly suitable for a solar farm, 34.99% (15,908.21 km2) as suitable, 2.49% (1129.95 km2) as moderately suitable, and the majority, 56.64% (25,754.47 km2), was considered not suitable for solar projects. A solar power suitability map was developed as a reference for local governments and residents in establishing solar PV systems in their respective sites, thus maximizing the full potential of their land. The study also directs future solar power exploration studies in Sibuyan Island, supporting ongoing efforts to maximize solar energy utilization.
Keywords:
renewable energy; solar energy; suitability assessment; topographical analysis; GIS; AHP; Sibuyan 1. Introduction
Every developing community experiences a shared characteristic of urbanization, which entails notable surges in various aspects, such as the need for fundamental necessities like water, transportation infrastructure, and electricity [1,2]. The primary drivers of the growing electricity demand are population growth and the persistent need for electricity in residential, industrial, and service sectors [2,3,4]. Energy plays a fundamental role in driving economic progression, and it is imperative to prioritize the utilization and substitution of clean energy resources. This shift is necessary to mitigate the impacts of climate change and progress to a sustainable development paradigm [5]. Sustainable Development Goal 7 (SDG7) aims to achieve affordable, clean, sustainable, modern, and reliable energy for all. This effort to adapt to SDG7 attracts new investments and generates a significant economic impact. By focusing on providing accessible and clean energy, a thriving economy emerges, aligning with the broader aim of the sustainable development agenda [6].
Governments worldwide are increasingly motivated to promote renewable energy sources in their energy portfolios due to various challenges associated with the use of coal energy [7,8]. These challenges include the finite nature of fossil fuels, environmental pollution concerns, the need for energy-mix diversification, and the potential for extracting more excellent value from fossil resources [9,10,11]. Renewable energy (RE) sources are favored over fossil fuels [4,12] due to their inherent advantages. They are typically abundant, freely available, have minimal or no significant environmental impacts [13], and can produce electric power from solar, wind, hydroelectric, biomass, and other renewable energy reserves [14,15]. The development process entails crucial and meticulous planning, which involves identifying the energy potentials by selecting appropriate factors, criteria, methods, and techniques [16]. Numerous countries have established the objective of achieving a carbon-neutral future, and one of the key measures being planned is the widespread adoption of solar energy as an alternative to fossil fuels [3,17].
A photovoltaic (PV) solar system is a source of electric power, which harnesses and converts solar energy from the sun into usable electrical energy [10]. Photovoltaic technology is considered a promising and clean energy solution compared to hydro and wind [18,19]. The power output of a solar PV module is directly proportional to the amount of solar radiation it receives on its surface [20]. Solar energy is extensively utilized as a prominent source of electricity in numerous countries [10,21], and facilities are accumulating in capacity and frequency [22]. Optimal solar radiation exposure is crucial for maximizing the efficiency of a solar PV system. Therefore, selecting the best site for solar power plants requires careful consideration to ensure they are positioned efficiently to receive the highest possible solar radiation [1,23]. Countries can diversify their energy mix effectively by carefully selecting suitable sites and constructing renewable power plants [5]. Solar energy generation is not equally viable in all locations due to factors such as uneven distribution of solar radiation, diverse environmental conditions [17], and exposure to disaster. As a result, careful evaluation of these factors is necessary to determine the suitability of a site for solar energy generation. The selection of sites for utility-scale solar power plants is a critical consideration due to various factors, including the impact of weather conditions, proximity to existing facilities, and the presence of environmentally protected areas. These factors require careful assessment to ensure the optimal location for such projects [23]. Therefore, it is crucial to determine the most suitable sites for PV systems to maximize their power output [20].
Geographic information system is widely recognized as precious [24] and a practical spatial analysis tool for developing databases, which are considered the foundation for decision support systems. The emergence of GIS has transformed the approach to site suitability problems in renewable energy studies, especially in solar power plants [18,23]. It has proven instrumental in conducting site suitability analyses for renewable energy projects by effectively processing and analyzing attributes with geospatial components [10,25]. By analyzing the pertinent parameters for installing solar power plants and assessing their relative significance, GIS technology can accurately identify optimal areas for efficient and cost-effective energy production [2]. It enables the analysis and visualization of spatial data, allowing users to assess various factors and criteria to identify suitable locations for specific purposes, such as site selection for different projects or initiatives [1,26,27,28].
Numerous studies have utilized the GIS-MCDM technique to assess site suitability, promoting the expansion of RE adoption in regions rich in resource potential as well as in areas deemed promising for power generation. Furthermore, there is a growing trend in employing artificial intelligence methods for forecasting RE resources, with hybrid models gaining momentum in this evolving field [25]. AI models, as highlighted by Hossain et al. [29], harness their rapid computational capabilities and near-accurate predictions while sidestepping the necessity for an internal comprehension of intricate non-linear systems. In the realm of RE resource forecasting, it becomes imperative to consider deterministic input variables exhibiting strong correlations with the output variable or displaying autocorrelation, all to ensure a faithful representation of real-world conditions. Take, for instance, the prediction of solar irradiance or solar power output, where critical factors, such as solar irradiance levels, atmospheric pressure, atmospheric temperature, cloud cover, panel conversion efficiency, installation angle, surface impurities such as dust accumulation, and other stochastic influential variables, wield significant importance due to their direct impact on the actual power output generated by solar panels [30]. The world benefits enormously from the technology and software, which have ushered in a new era in product manufacturing, seamlessly integrating scientific advancements with technological expertise [31].
In the literature, numerous studies have employed multicriteria decision analysis (MCDA or MCDM) [32] methodologies to identify the most suitable locations for constructing power plants due to the many requirements, which need to be considered in the process. Multicriteria decision analysis techniques enable the consideration and integration of multiple criteria and factors, such as solar radiation, land availability, environmental concerns, infrastructure, and socio-economic factors, to facilitate informed decision making in site selection processes [17,23]. This decision support tool is also utilized to rank criteria based on their influence on the study, aiding in determining their relative importance. Once the most suitable sites have been identified, intelligent resource forecasting becomes essential for effective strategic and operational planning. By enhancing investment viability and improving the understanding of resource variability, innovative resource forecasts contribute to more informed decision-making and planning processes [25]. MCDAs are commonly combined with GIS-based analyses as a critical part of decision-making processes. This method is often utilized by experts involved in complex electricity preparation initiatives and developers seeking to formulate effective policies for future development. By integrating MCDA with GIS, these stakeholders can consider multiple criteria and spatial factors to make informed decisions and establish effective strategies [22]. This procedure also permits viewing several criteria, weighing them, and then overlaying them to find the optimum locations. The analytical hierarchy process (AHP), fuzzy analytical hierarchy process (FAHP), network analysis process (ANP), and mathematical models, such as the binary method (Boolean) and fuzzy logic, are some of the MCDA approaches, which are widely employed to facilitate the suitability site identification process for PV power plants. These methodologies enable considering multiple criteria, preferences, and uncertainties, comprehensively evaluating potential sites, and aiding decision making [5,20,33].
The practical application of decision-making techniques has been paramount, particularly within the manufacturing sector. In this domain, decision makers are tasked with selecting the most suitable options from a spectrum of attribute-defined choices. This amalgamation of MCDM principles with the intricate requirements of manufacturing environments has given rise to various decision-making techniques and approaches. Each method is underpinned by a framework, which enables in-depth exploration and tailored outcomes, depending on specific contexts. It is crucial to note that certain methodologies are explicitly crafted for particular problem domains and may not be readily applicable or transferrable to other situations [34,35]. Some top techniques, such as AHP [7,17,36,37], COPRAS [38,39,40], TOPSIS [41,42,43,44,45], BORDA [38,46], VIKOR, ELECTRE [35], DEMATEL [47], ANP [47,48,49], WASPAS [40,41], entropy, DEA [34,35,40] assessment and evaluation tools, and many more, are commonly used in decision making.
The analytical hierarchy process [50] is acknowledged as one of the most extensively utilized MCDA tools across several fields of expertise. It provides a structured approach for systematically evaluating and prioritizing alternatives based on criteria. It allows decision makers to quantitatively analyze the relative importance of standards and make informed choices by considering the trade-offs between different factors. The versatility and applicability of AHP have contributed to its popularity among experts in diverse fields. Its methodology involves determining the problem structure, pairwise comparisons of criteria and alternatives, ranking alternatives, and evaluating results, providing a systematic approach to decision making [51].
Previous studies have predominantly focused on technical and economic criteria directly associated with solar facilities, neglecting the social aspects crucial for public acceptance and ensuring fairness [22]. Generally, not all requirements have the same effect on the site suitability results. Hence, assigning appropriate importance to criteria accurately reflecting their impacts is crucial. The selection of an optimal site for solar installations relies not only on solar radiation levels but also considers a range of technical, economic, environmental, and social factors, such as local topography, conservation requirements for protected areas, ecological implications, water availability, and urban development.
As per the Philippine Energy Plan 2016, the target year for achieving 100 percent electrification in the Philippines was 2022. Additionally, according to the Energy Regulatory Commission (ERC), 35% of the Philippine energy supply will come from renewable energy by 2030 and 50% by 2040. The country has multiple options for utilizing renewable energy, with solar power being highly regarded due to its abundant potential. The favorable solar energy prospects in the Philippines can be attributed to its geographical position between two tropical zones. Opting for solar energy as an energy resource is highly recommended in the country. However, selecting a suitable location for establishing a solar energy generation system poses significant challenges, given the complexity involved in site suitability assessment for renewable energy systems. Unfortunately, the scientific reports and literature concerning this subject are scarce in the Philippines [16].
Nevertheless, a study was undertaken in the Cagayan Valley Region to ascertain a suitable site for developing a solar energy system and assess its potential for energy generation [16]. Furthermore, the Central Luzon Region’s solar energy resource was evaluated using a topography-based solar radiation model in GRASS GIS. The study also employed AHP to identify suitable locations for installing ground-mounted solar PV farms [52].
According to the Romblon Energy Plan for 2018–2040 [53], Sibuyan Island is projected to experience a substantial surge in peak electricity demand, increasing from 1.9 MW in 2017 to 5.4 MW in 2040, with an annual growth frequency of 4.6 percent. The peak demand in 2018, according to the Romblon Electric Cooperative (ROMELCO), reached 2.1 MW, reflecting an 8.4 percent growth. Additionally, the projected electricity consumption on Sibuyan Island is expected to nearly triple from 8625 MWh in 2017 to 24,859 MWh in 2040, with an average annual growth of 4.7 percent. The residential sector is the largest consumer, expected to generate 82.0 percent of total electricity sales in 2040. The commercial industry represents 8.7 percent, while the “others” sector accounts for 9.2 percent. Considering these circumstances, exploring suitable sites for renewable energy holds substantial significance due to the outlined limitations, which must be considered. Notably, Tablas Island (the largest landmass in the Romblon province, Philippines) has already taken strides in adopting a solar PV system.
This study aims to assess land suitability and provide a comprehensive analysis of Sibuyan Island for solar energy resource exploration using the GIS-MCDA technique. The increasing electricity demand driven by population growth, urbanization, and industrial development sets the backdrop for our study. The project offers a systematic and objective approach to identifying the most suitable locations for solar energy resources, considering multiple criteria, experts’ perspectives, and spatial data recognizing the island’s potential to harness abundant and renewable solar energy. It underscores the imperative need for sustainable energy sources and emphasizes the significance of solar energy as a viable solution. The research objectives are introduced to provide a clear direction for the study. The Materials and Methods section delves into the intricacies of our research approach, elucidating the criteria, parameters, and GIS-MCDA techniques harnessed. The selection and weighting of criteria are explained, ensuring transparency in our assessment process. The Results section unveils the spatial distribution of solar suitability on Sibuyan Island, categorizing the areas into highly suitable, suitable, moderately suitable, and unsuitable for solar projects, offering a comprehensive overview of our findings. The Discussion section explores the practical implications of our study, dissecting the economic, environmental, and social dimensions of establishing solar PV systems in highly suitable areas, with a keen eye on their influence over local decision making. Lastly, the Conclusions section succinctly encapsulates the essential findings. It underscores the study’s pivotal role in advancing sustainable energy planning on Sibuyan Island, with a nod to potential research directions in the broader field of solar energy exploration. The study can assist in identifying suitable areas for solar energy projects, optimizing land and resource utilization, reducing risks and development costs, and promoting sustainable and inclusive growth in Sibuyan Island. The findings of this study can benefit solar energy developers, electric cooperatives, government agencies, and other stakeholders in the region.
2. Materials and Methods
2.1. Case Study
Sibuyan Island (shown in Figure 1), situated in the Sibuyan Sea as a prominent part of the Romblon Province, Philippines, holds the esteemed title of being the marble capital of the country [54]. Its exact geographical coordinates pinpoint its location at 12°23′8″ N latitude and 122°33′41″ E longitude. Due to its geographical isolation since its formation, Sibuyan has been dubbed “the Galápagos of Asia” by local and international natural scientists. The island spans an area of 445 km2 (172 mi2) and is home to a population of 62,745 people as of the 2020 census conducted by the Philippine Statistics Authority (PSA). It includes the three coastal municipalities of Cajidiocan, Magdiwang, and San Fernando.
Figure 1.
This map depicts Sibuyan Island in Romblon, chosen as the target study location.
2.2. Selection of Criteria and Acquisition of Data
In order to identify appropriate locations for solar energy utilization within the designated study area, it is necessary to establish relevant spatial criteria and factors, which contribute to the feasibility of solar power plant installations. The initial step in data collection and factor identification consisted of gathering the necessary information from relevant literature and past research projects. In this study, the defined criteria were categorized into five main categories: climatology, location, geography, meteorology, and disaster susceptibility. A rigorous and multidisciplinary approach was adopted to define the criterion types for this suitability analysis. The selection of these categories was driven by a thorough review of the relevant literature, consultation with experts in renewable energy and GIS-based suitability assessments, and careful consideration of the unique characteristics of Sibuyan Island. The parameters for each criterion were identified, considering the availability of data and maps requested online, local archives, government agencies, satellite images, and field observations. Table 1 shows the criteria, parameters, data source, duration, and references, which support the parameters in identifying suitable locations for solar energy.
Table 1.
The sources of data and duration of each identified parameter with references.
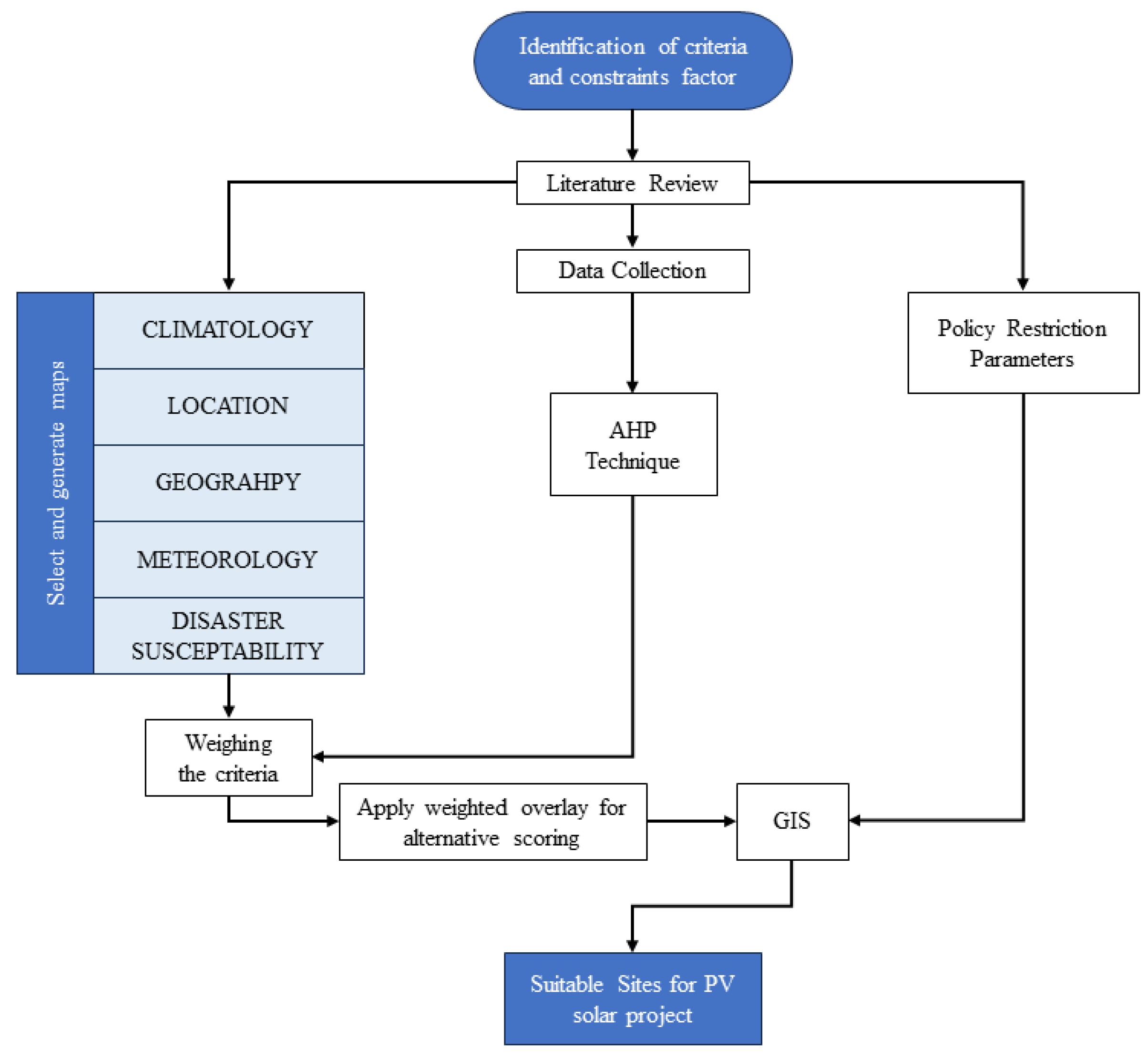
This study used a GIS-based multicriteria evaluation approach. In the assessment of solar exploration, the models generated have a pivotal role and serve as the fundamental basis for analyzing the impacts of each aspect. The GIS tool was employed to map and overlay all the parameter data in the study. In terms of MCDA, the AHP was used, and discrete criteria have traditionally been utilized to establish a decision or a suitability assessment. The identified criteria were defined through the input of expert panels consisting of university professors, field experts, and researchers. To ensure a well-rounded evaluation, it is essential to assemble a diverse panel of experts who can consider the economic, environmental, and technical aspects and the legal and regulatory frameworks. This study introduces a framework shown in Figure 2, which considers the essentiality of incorporating economic, technological, social, and environmental constraints during the process of solar site selection.
Figure 2.
The study’s conceptual framework for topographical suitability assessment for solar energy.
2.2.1. Climatology Criteria (C1)
Solar radiation is crucial in assessing the optimal location for implementing PV systems. It is one of the most significant factors determining whether candidate locations will receive adequate sunlight throughout the year. However, as a general observation, PV systems exhibit higher efficiency in sunnier regions. As a rule of thumb, these systems typically necessitate a minimum solar radiation of 1300 kWh·m−2·year−1 (3.5 kWh·m−2·year−1) to operate economically [9].
2.2.2. Location Criteria (C2)
The location of solar power plants in urban and industrial areas is critical in determining their viability. This is due to the direct relationship between the distance to consumers, the transmission and distribution costs of the generated electricity, and network losses. Additionally, accessibility to the transport network plays a significant role in minimizing operational costs for solar energy [61]. Being close to roads reduces the transportation expenses associated with power plant operations. However, special considerations must be given to areas close to the coast, as they are vulnerable to surges and increased material exposure to corrosion. Parameters such as distance from major roads, distance from transmission lines, and distance from coastal areas are the important factors considered in this criterion.
2.2.3. Geographical Criteria (C3)
These factors are essential in assessing the environmental suitability of solar power plant installations. The construction of PV power plants often necessitates extensive land usage, adversely affecting the surrounding environment and communities. The thickness and composition of the earth’s atmosphere play a significant role in determining the penetration of both shortwave solar energy and longwave terrestrial energy. Regions at lower elevations from sea level have a greater atmospheric thickness than elevated areas.
Consequently, the elevated parts tend to have higher solar radiation potential, as they receive a tremendous amount of energy [62]. Typically, lands with a slope greater than 4% are given lower priority in site selection due to the shading effect caused by solar panels overlapping the next row [9]. NAMRIA requested a land use map and IfSAR DTM data for generating slope and elevation maps.
2.2.4. Meteorology Criteria (C4)
Humidity can impact the level of sunlight irradiance and its penetration into the solar cell enclosure. The number of cloudy days significantly affects the duration of sunny hours and the performance of solar panels. In regions with a higher average annual number of cloudy days, the generation value of solar power can decrease due to a reduction in received radiation. This reduction can even lead to zero generation [9].
2.2.5. Disaster Susceptibility Criteria (C5)
In such cases, it is crucial to consider the risk of disasters associated with heavy rains or landslides in finding suitable areas for solar power plants [60]. Earlier research has documented solar PV systems being harmed due to natural events, such as flooding [60]. Photovoltaic solar installations in mountainous areas are susceptible to landslides due to heavy rainfall, posing a threat to their operation [49].
2.3. AHP
The AHP, introduced by Saaty [50,63], has been widely utilized by researchers across various fields to address the complexity of numerous problems. Several studies have employed the AHP method to develop frameworks for prioritizing alternatives in solar [7,23,33] and flood risk assessment [36,64,65,66,67]. In the AHP framework, the primary objective, representing the most suitable option, is positioned at the top of the hierarchy (see Figure A1). The decisions or criteria, which contribute to determining the best choice, are placed at lower levels of the hierarchy, allowing for further elaboration and consideration of relevant details for each decision rule or standard. Lastly, the alternatives and indicators for decision makers are situated at the lowest level of the hierarchy.
In this process, each criterion undergoes a pairwise comparison method to assign weights. This involves the participation of field professionals or experts in solar energy who compare and contrast each option against one another using a pairwise comparison approach. The results are presented in a matrix format. The number of comparisons required for selecting variables at a specific level is determined using the calculation formula provided in Equation (1).
Number of comparisons = n(n − 1)/2
Each comparison was evaluated by ten (10) experts from the field of renewable energy, utilizing a paired comparison method scale. The decision to limit the expert panel to 10 individuals in our study was made to balance obtaining diverse perspectives and ensuring efficient data collection and analysis. We selected experts highly experienced in renewable energy and GIS to minimize the risk of preference rank reversal and maintain assessment accuracy. The process involved using a questionnaire to assess all the components and determine the outcome using geometric means based on the ten-point intensity of importance scale.
Once the pairwise comparison matrices for the criteria and alternatives are established, the next step involves assessing the achievement of objectives and the relative significance of options for the criteria. This phase includes calculating normalized outcomes for each criterion and possibility, leading to the determination of normalized essential priority vectors or relative weights. By dividing each cell by its corresponding column, normalized values for each criterion and option in their respective matrices are obtained, resulting in a total column sum of 1 for each criterion and alternative. Averaging each row of criteria allows for the determination of weights. These calculated values provide relative weights for the criteria concerning the optimal objective and for the alternatives concerning the criteria. The relative weights of the alternatives can be derived by calculating the linear combination (LC) result using the relative weight of each criterion and the alternative for that criterion. If the assessments by the experts are consistent, decision makers can select the best option based on the overall weighing of the alternatives. The series of criteria is depicted in the following mathematical diagram (Equation (2)).
In order to generalize the pairwise comparison across n criteria, an evaluation matrix (A), as shown in Equation (3), can be utilized.
The accuracy of AHP’s output is closely related to the consistency of pairwise comparison judgments. It is essential to assess the consistency of the evaluations before making decisions. This involves calculating the consistency ratio (CR). Anticipating potential issues during the selection process for the best options, the CRs for the criteria and alternative matrices are computed to ensure consistency.
Subsequently, the substantial eigenvalue, consistency index, consistency ratio, and normalized values are calculated for each criterion or alternative. In the mathematical process’s final step, each matrix’s relative weights are normalized and determined. The relative weights (w) corresponding to the maximum eigenvalues (λmax) are obtained, as shown in Equation (4).
If the pairwise comparisons are consistent and the matrix A has a rank one and a maximum value of n, the weights can be obtained by normalizing any rows or columns of A. The relative relationships among the entries determine the consistency of the pairwise comparisons. Equation (5) provides the consistency index (CI), which helps assess the consistency.
To assess the coherence of the evaluations, the decision maker can calculate the final CR, which is obtained by dividing the CI by the random index (RI). Equation (6) below illustrates this relationship.
2.4. Generation of Maps
To enhance comprehension, the results of the solar exploration evaluation are visually represented on a map. The next step in the methodology involves overlaying the analytical procedure. This is achieved by creating a new map, which combines two or more thematic maps of the same area using the GIS tool. This process typically generates a computation matrix, which delineates the significant types of change in the studied area. By utilizing equal intervals with five (5) levels of indices (highly suitable, suitable, moderately suitable, marginally suitable, and unsuitable), the results of the weighted overlay analysis are then generated.
2.5. Policy Restriction Parameters
Before finalizing the map, including a restriction layer is crucial to achieving the objective of site selection. This layer serves the purpose of excluding non-potential sites and safeguarding environmentally sensitive areas. By incorporating restricted maps, we ensure that areas unsuitable for solar development are appropriately identified and excluded from consideration, thereby preserving ecological integrity and minimizing potential negative impacts on the environment and community.
2.5.1. Protected Areas (RP1)
When selecting suitable sites for solar farm projects, proximity to protected areas is a significant environmental factor. This aspect is extensively explored in a variety of studies—for instance, Al Garni and Awasthi [23]. This means that nearby protected areas can impose restrictions on where solar farms can be located due to their ecological importance and the need to mitigate potential environmental impacts.
2.5.2. Distance to Bodies of Water (RP2)
Maintaining an optimal distance from water resources mitigates flooding risks and facilitates panel cleaning [4]. Consequently, a recommended buffer zone of 25 m from bodies of water is desired [68].
2.5.3. Distance from Faults (RP3)
In selecting suitable sites for solar power plants, it is crucial to consider the proximity to fault lines. Locations closer to fault lines are more susceptible to experiencing damaging earthquakes, which can pose potential or actual hazards to the project operations and should therefore be considered [61]. Power plant installations are typically preferred in areas far from faults, as they reduce the associated risks.
2.5.4. Ancestral Domains (RP4)
Avoiding negative impacts on indigenous peoples (IPs) and cultural heritage and minimizing visual effects are critical considerations in selecting solar PV project sites. The infrastructure associated with PV projects, including worker housing camps, may pose risks to the IPs and the community by introducing outsiders.
2.5.5. Proclaimed Watershed (RP5)
A well-functioning watershed is critical in providing ecosystem services, which contribute to human well-being and livelihood. Humans’ needs and ecosystems’ functioning often align with each other. However, degraded watersheds cannot offer high-quality water resources to animals and humans. Considering the importance of watersheds in supporting our ecosystems and climate, it becomes essential to prioritize protecting and preserving nearby watersheds [69]. Therefore, this restriction should be considered when selecting sites for solar installations.
2.5.6. Distance from Roads (RP6)
Indeed, the construction of new access roads for the transportation of goods and equipment is a costly endeavor. It represents one of the unavoidable factors in the development of solar plants. This approach aims to ensure that suitable sites are still within the scope of investigation while accounting for the accessibility and logistical requirements of the solar farm projects.
All the restricted maps were merged and overlaid. This process created an unsuitable map specifically tailored for solar site selection. The unsuitable map highlights areas where solar development is not recommended due to environmental, social, and cultural considerations. This ensures that only suitable and sustainable sites are considered for solar power plant installations.
2.6. Development of Suitability Map
In the final stage of the methodology, a suitability map was developed by overlaying the parameters and criteria based on the AHP results. This involved integrating the weighted factors and criteria determined through the AHP analysis. Additionally, the unsuitable map, representing areas deemed unacceptable for solar development, was overlaid. Maps were classified and indexed based on weighted overlay generation. Combining these overlays allows for identifying suitable sites for solar power plant installations while considering various environmental, social, and technical considerations.
3. Results
This study aimed to create a suitability analysis combining GIS and the AHP for identifying appropriate locations for solar energy projects. In the study, five (5) criteria were defined, each with specific parameters, along with an additional five government policy restrictions. All maps were classified according to the related literature [9]. The objective was to determine optimal sites for establishing solar power plants, ranging from the most favorable options to more constrained areas.
3.1. Suitable Criteria Mapping
3.1.1. Climatology Criteria Mapping
The identified parameters considered in these criteria are temperature (P1), solar photovoltaic power output (P2), direct normal irradiation (P3), global horizontal irradiation (P4), and diffuse horizontal irradiation (P5), as shown in Figure 3 and available from the Solar Atlas Website last thoroughly validated in 2019. The efficiency of the solar panels is influenced by their temperature, which, in turn, is affected by both the ambient temperature and the intensity of solar radiation. The lower regions were observed to experience significantly higher temperatures than the elevated and mountainous areas, as shown in Figure 3a. Regarding PV power output (Figure 3b) and DNI (Figure 3c), areas with adequate solar power output and irradiation are limited to the southern and western parts of the island. Figure 3d highlights a significant green expanse surrounding the mountainous region, where the global horizontal irradiance (GHI) registers at 1600 kWh/m2 and above. Scattered DHI levels (Figure 3e) ranging from 820 to above kWh/m2 were observed in the central to western areas of the island. In general, various feasible areas exhibited different orientations based on climatological criteria.

Figure 3.
The climatology parameters obtained from the Solar Atlas were categorized into five (5) levels, encompassing (a) temperature, (b) solar photovoltaic power output, (c) direct normal irradiation, (d) global horizontal irradiation, and (e) diffuse horizontal irradiation.
3.1.2. Location Criteria Mapping
Figure 4 displays the suitability parameters related to location. The data for these parameters were gathered from various sources, including DPWH, ROMELCO, and manual digitization using Google Earth. The distance from roads (Figure 4a) and transmission lines (Figure 4b) exhibits consistent index values, with suitable areas primarily located around the island’s periphery. These parameters are pivotal in establishing solar map accessibility, considering variables such as road access and the distance required to transmit electricity to households. However, the coastal area (Figure 4c) mainly demonstrates high suitability, with only a narrow buffer zone of a few hundred meters along the coastline showing lower suitability, as it will be exposed to tidal waves and storm surges.
Figure 4.
The study incorporated maps representing three location parameters: (a) distance from roads, (b) distance from transmission lines, and (c) distance from coastal areas.
3.1.3. Geographical Criteria Mapping
Elevation, slope, and land cover are included among the geographical criteria selected for this research, as shown in Figure 5. The elevation map (Figure 5a) indicates that most of the area is suitable, with elevations ranging from 0 to 200 m above sea level. As depicted in the slope map (Figure 5b), only a limited portion exhibits notable index values, indicating that slopes are primarily constrained to 11 degrees or less, as NREL prescribes [9]. The transition from yellow to red on the land use map (Figure 5c) highlights the identification of moderately suitable areas. This is especially noteworthy on an island celebrated for its pristine biodiversity, resulting in a substantial portion of the land being covered by forests and vegetation.
Figure 5.
(a) Elevation, (b) slope, and (c) land cover as geographical criteria parameters for assessing the suitability map for solar farm projects.
3.1.4. Meteorological Criteria Mapping
Both annual humidity and cloud cover averages shown in Figure 6 were considered as meteorological criteria derived from interpolated information from DOST-PAGASA. The relative humidity map observed in Figure 6a illustrates a variation in values, with the western regions appearing more humid compared to the southern and eastern parts, which exhibit relatively lower humidity levels. However, in terms of annual cloud cover (Figure 6b), the southern part of the island experiences a consistent pattern of cloudiness throughout the year, with cloud cover gradually decreasing toward the island’s western side.
Figure 6.
In the study, two important meteorological parameters, namely (a) relative humidity and (b) annual cloud cover, were identified.
3.1.5. Disaster Susceptibility Criteria Mapping
Under these criteria, the available shapefile maps for flood and landslide susceptibility shown in Figure 7 were requested from DENR-MGB as part of the parameters under disaster susceptibility. The island’s flood-prone zones (Figure 7a) are primarily situated along river networks and low-lying regions; yet, there are still notable instances of suitable areas within these locations. The civilized parts were also considered susceptible to flooding, as they are located beneath the higher elevation of Mt. Guiting-guiting. Upon reviewing the landslide map (Figure 7b), which highlights the prevalence of landslides on the island, it becomes apparent that areas with steeper terrain display moderate to high landslide index values. This information is essential, as it helps reduce the risk of damage to solar power plants from disasters such as floods and landslides.
Figure 7.
Disaster susceptibility parameters considered in the study: (a) flood and (b) landslide.
3.2. Policy-Restricted Parameters’ Mapping
The restricted maps generated are depicted in Figure 8. Regarding the protected areas illustrated in Figure 8a, as outlined by the Department of Environment and Natural Resources (DENR), Mt. Guiting-guiting Natural Park holds the status of a protected area under the Republic Act No. 11038, the Expanded National Integrated Protected Areas System (NIPAS) Act of 2018. Situated across the municipalities of Sibuyan, this park serves as a crucial habitat for various endangered and indigenous plant and animal species. This research identifies a 100 m restricted zone around ecologically sensitive areas indicated in the NIPAS Map on Geoportal PH (https://www.geoportal.gov.ph/ accessed on 5 April 2023), establishing a development boundary. A significant restricted area is observed at the base of Mt. Guiting-guiting, encompassing higher elevation regions, as depicted in Figure 8a. The river network map presented in Figure 8b, sourced from NAMRIA, underwent a 50 m buffering to safeguard Sibuyan’s river systems. The island hosts numerous rivers originating from the foothills of mountains.

Figure 8.
The study incorporated various restricted parameters covering social and technical aspects, including (a) protected areas, (b) distance from bodies of water, (c) proximity to faults, (d) ancestral domains, (e) proclaimed watersheds, and (f) proximity to roads.
Data from the National Oceanic and Atmospheric Administration, as shown in Figure 8c, on active faults were utilized, buffering 500 m to determine the unsuitable distance from the faults. An inactive fault line is observed stretching from the eastern and southern parts of San Fernando to the middle of Magdiwang. This approach helps identify the areas, which should be avoided due to their proximity to active faults, ensuring the safety and stability of the solar power plant installations. The ancestral domains of Sibuyan Mangyan Tagabukid, depicted in Figure 8d, were mapped using the National Commission on Indigenous Peoples (NCIP) data. Indigenous groups inhabit a significant portion of Cajidiocan and a section of San Fernando; hence, these areas were excluded from the solar suitability assessment.
The Forest Management Bureau (FMB) of the DENR provided the data on proclaimed watersheds (Figure 8e) through Geoportal for this study. As depicted in Figure 8e, a 100 m buffer was applied to identify the areas, which could present challenges or require special attention. This strategy aids in recognizing the zones, which merit careful consideration due to their proximity to proclaimed watersheds, thereby safeguarding the integrity and conservation of these vital ecological systems. Regarding the distance from roads, as described In Figure 8f, this study considers the minimum distance from major highways to position solar farms, which was set at 50 km [9]. This approach aims to mitigate the risk of inadvertently excluding potentially suitable areas from consideration.
3.3. AHP Evaluation
Each parameter was assigned a feature weight based on the reclassification and normalization of levels into a scale from one (1) to five (5), where one (1) represented unsuitability and five (5) indicated the highest suitability. The assigned values were determined based on the importance of each level or category. Table A1 of the Appendix A illustrates the feature weight of each indicator, reflecting their significance in the assessment process. The AHP survey (pairwise comparison) involved ten (10) highly qualified experts, either professors or professionals in the energy and electricity industries, with extensive experience of over ten (10) years in the field of PV power plants (see Table A2).
After conducting the pairwise comparison and normalizing the values for each criterion and alternative, the relative significance of the criteria was determined, providing the relative importance of each criterion concerning the overall goal and assigning relative weights to the alternatives based on the criteria. To ensure the quality of the AHP’s output, the consistency of the judgments was assessed using the CR for both criteria and alternatives. The computations for CI and CR were performed to determine the largest eigenvalue, CI, CR, and normalized values for each criterion and alternative.
Table 2 presents the finalized weights for climatology, location, environment, meteorology, and disaster susceptibility criteria. These weights were integrated into ArcGIS to generate corresponding index maps for climatology, location, environment, meteorology, and disaster susceptibility. The production of these maps included layer clipping, raster conversion, and overlays after calculating criterion weights using the AHP as part of the procedure.
Table 2.
Specific parameters for each criterion along with their respective weighted percentages.
3.4. Solar Suitability Map
The outcome of the solar site selection assessment was visually represented on a map to enhance its understanding and interpretation. Figure 9 displays the result of overlay for climatology, location, environment, meteorology, disaster susceptibility criteria, and the restricted parameter. All criteria, with a scale of 1:140,000, were categorized into five levels: highly suitable, suitable, moderately suitable, marginally suitable, and not suitable. However, for policy-restricted parameters, as shown in Figure 9f, areas inside the restricted zones were automatically excluded from solar site selection due to laws and regulations the government is implementing regardless of their suitability scores in other criteria.

Figure 9.
The solar power exploration suitability map showcases the overlapping results of criteria, including (a) climatology, (b) location, (c) environment, (d) meteorology, and (e) disaster susceptibility, along with the overlay of (f) policy-restricted parameters, offering comprehensive insights for decision making and site selection.
The suitability criteria (climatology, location, environment, meteorology, and disaster) were evenly overlaid to create a suitable map, where areas meeting favorable criteria were included. Subsequently, the restricted criteria were also overlaid, and manual classification was applied, rounding the index values to the nearest tenth decimal place. As a result, four classifications emerged, ranging from 2.5 to 5 index values, denoted as highly suitable, suitable, moderately suitable, and not suitable (due to restricted parameters). The map shown in Figure 10 presents a comprehensive assessment of solar power exploration suitability, considering multiple criteria/restrictions and providing valuable insights for decision making and site selection.
Figure 10.
Using a scale ratio of 1:140,000, a solar suitability map was generated for Sibuyan Island, Romblon, depicting a range of unsuitable/restricted to highly suitable areas for solar exploration.
The analysis yielded a nuanced view of solar exploration suitability, with results indicating diverse degrees of feasibility for solar energy projects. Approximately 5.88% (26.74 km2) of the island was identified as highly suitable for solar exploration, presenting optimal conditions for establishing solar farms. This finding underscores the potential of harnessing solar energy as a significant contributor to the island’s energy mix. An additional 34.99% (159.08 km2) of the land area was categorized as suitable, indicating areas with favorable conditions for solar projects. Moreover, 2.49% (11.30 km2) of the island was considered moderately suitable, suggesting the possibility of implementing solar energy initiatives with specific adaptations to local conditions.
However, most of the land area, comprising 56.64% (257.54 km2), was deemed unsuitable for solar projects. This outcome highlights the challenges and limitations, which hinder the feasibility of solar energy utilization in these areas. Factors such as unfavorable climatic patterns, environmental concerns, disaster susceptibility, and protected zones contribute to this classification. While these areas may be less suitable for direct solar energy projects, alternative solutions and complementary strategies might still be explored to contribute to the island’s sustainability objectives.
In a broader context, the municipality of Magdiwang exhibits multiple areas, which are notably suitable for the establishment of solar power plants, particularly within the barangays of Agutay, Agsao, Ipil, Ambulong, Dulangan, and Tampayan. Additionally, certain portions of the barangays Agtiwa, Mabini, Mabulo, and España in San Fernando, Romblon, contain appropriate and highly favorable areas for solar farming. However, it is important to emphasize that these identified areas are pending validation to pinpoint their suitability for solar farming accurately. This validation process is crucial to ensure precise and reliable decision making regarding establishing solar projects in these locations.
4. Discussion
The present study proposed a solution for the escalating electricity demand on Sibuyan Island of Romblon, Philippines, driven by population growth, urbanization, and industrial expansion. With the recognition of solar energy’s abundant and renewable nature, the study harnessed GIS and spatial data from government agencies and field observations to assess the spatial distribution of solar power plant suitability by considering a range of criteria, including climatology, location, environment, meteorology, and disaster susceptibility; the research aimed to understand viable solar energy sites on the island comprehensively.
The solar exploration suitability map reveals the predominant influence of climatology and location criteria on the resulting suitability index, with their significance vividly depicted in the map’s spatial distribution. The study conducted in southern Morocco [50] determined that climate criteria emerged as the most pivotal factor, as they delineate the potential electricity generation of a specific photovoltaic site. Regarding location, particular studies have indicated that regions close to uninhabited areas often exhibit lower suitability for establishing solar power plants [20]. Climatic factors, particularly solar irradiance and exposure, are instrumental in delineating highly suitable and suitable areas, indicating their pivotal role in solar energy viability. These zones are characterized by optimal solar resource availability, aligning with their climatic favorability. The interplay of location criteria—such as accessibility and proximity to infrastructure—with climatology further refines the map, showcasing areas conducive to efficient energy distribution and practical implementation.
Meanwhile, the map reflects the impact of restricted parameters, such as protected areas and ancestral domains, significantly influencing suitability classifications. Regions designated as unsuitable or with lower suitability indices correlate with these constraints, demonstrating their tangible effect on land availability. This visualization effectively guides decision making by providing a comprehensive view of enabling and inhibiting factors, empowering stakeholders to make informed choices for strategic solar energy initiatives, which navigate the intricate balance between renewable energy goals and environmental and socio-cultural considerations on Sibuyan Island.
However, when attempting to gauge the present potential, consider a minimum project size of 5 MW for a utility-scale PV power plant and the prerequisite 25 acres (0.10117141 km2) of land, as indicated in a study conducted in Kilkenny, Ireland [70]. The analysis suggests an estimated capacity of roughly 1321.54 MW based on the highly suitable zones. In the Philippines, following the general guideline for solar installations, a rule of thumb is that each hectare of land area utilized generates one megawatt of power (1 MWp) [71,72]. Considering the areas deemed highly suitable, it is estimated that a potential capacity of approximately 2674 MWp could be generated if all of these areas were to be converted to solar energy production. Yet, it is important to note that these areas, such as the barangays of Magdiwang and San Fernando, necessitate validation and on-site assessment to confirm their feasibility for solar construction.
Pinpointing optimal sites for solar farms involves diverse methodologies, such as MCDA (a technique for order of preference by similarity to an ideal solution (TOPSIS), ordered weight averaging (OWA), and fuzzy AHP) [11], solar resource assessment [73], viewshed analysis [74], solar pathfinder analysis [75], Boolean–fuzzy logic model [61], the Dempster–Shafer method [76], and many more. Integrating machine learning and AI algorithms [77] also proves advantageous for renewable energy planning and microgrid development. The bedrock of this field is MCDA [78], enabling decision makers to accommodate subjective criteria and diverse factors by evaluating alternatives in specific contextual environments. The AHP is widely acknowledged for its robustness in complex decision problems within case studies, particularly in solar energy’s geospatial framework facilitated by GIS [79]. There is a call to amplify GIS use and expand its applications to optimize renewable energy benefits. This study offers a methodology and decision support for selecting solar farm sites, harnessing varied inputs for more informed decisions while acknowledging that diverse decision-making processes yield differing outcomes [10].
This study significantly contributes to the ongoing endeavors to optimize solar energy utilization on Sibuyan Island. A holistic comprehension of the island’s solar energy potential emerges by comprehensively assessing solar exploration suitability and meticulously integrating the enabling and constraining factors. These findings provide invaluable guidance for ongoing solar energy initiatives and establish a solid foundation for prospective research endeavors, which can further fine-tune our grasp of solar energy viability within the island’s evolving landscape. Moreover, the generated maps hold a pivotal role in this process by serving as tools for validation, facilitating a predictive assessment of the power generation potential for solar energy. Once validated, these maps aid in strategic site selection for solar installations and consider the multifaceted impacts stemming from different aspects of the island’s geography and environment. This holistic approach stands to elevate Sibuyan Island’s energy resilience by integrating renewable sources thoughtfully amid the interplay of its unique characteristics.
The methodology developed in this study could benefit from additional refinement. For instance, there is potential for variations in national regulations concerning the categorization of settlements (urban versus rural) [80] and limitations on construction within risk areas. Studies should also incorporate additional criteria and parameters, such as wind speed [78], average annual precipitation [81], distance to wildlife [23,82], distance from the airport [28], aspect [83], land surface temperature [4], as well as other relevant factors based on the specific site’s applicability. Furthermore, alternative methodologies have been developed when considering prioritizing factors. These methodologies utilize artificial intelligence and machine learning (ML) models, such as neural networks, kernel algorithms, tree-based models, and ensemble methods [77]. These diverse techniques can be collaboratively employed to pinpoint suitable solar sites effectively.
This study employs a thorough approach to assessing solar energy suitability on Sibuyan Island, considering a diverse set of criteria and parameters. The climatology criteria encompass temperature, solar irradiance, and other critical factors impacting solar panel performance. The location criteria include proximity to roads, transmission lines, and coastal areas, which influence the practicality of solar infrastructure. The geography criteria account for elevation, slope, and land cover, which are crucial for understanding terrain variations and land use patterns. The meteorology criteria, such as relative humidity and cloud cover, offer insights into climatic conditions affecting solar energy generation. The disaster susceptibility criteria, including flood and landslide susceptibility, are assessed to address the island’s vulnerability to natural disasters.
The selection and weighting of these criteria during the AHP were guided by expert panels consisting of university professors, field experts, and researchers. These panels considered the economic, environmental, technical, and legal/regulatory aspects to ensure a well-rounded evaluation. Notably, the inclusion of disaster susceptibility criteria reflects our commitment to comprehensively assessing all factors impacting solar energy suitability. This holistic approach provides a robust foundation for strategic solar site selection on Sibuyan Island, aligning with our goal of offering informed guidance, which considers the region’s multifaceted aspects of renewable energy planning.
In addition to our primary focus on the application of GIS-based AHP for solar power exploration, it is imperative to acknowledge the significant role of advanced technologies and methodologies in optimizing the efficiency and sustainability of renewable energy systems. Applied sciences, such as artificial intelligence (AI) and machine learning, have been pivotal in revolutionizing the energy sector, including the operation and management of renewable energy sources.
The deployment of solar PV systems in the highly suitable areas of Sibuyan Island carries multifaceted implications, which extend beyond energy generation. Economically, these solar projects have the potential to stimulate local economies by creating job opportunities in construction, maintenance, and operation of solar farms. Furthermore, the shift toward renewable energy sources can attract investments and reduce the island’s reliance on costly fossil fuels, ultimately contributing to long-term economic stability.
From an environmental perspective, the adoption of solar PV systems can significantly reduce greenhouse gas emissions and air pollution, enhancing the overall environmental quality of the island. The reduced reliance on traditional energy sources can also mitigate the environmental impact of energy production and contribute to the preservation of Sibuyan Island’s unique ecosystems and biodiversity [84].
Socially, the establishment of solar PV systems can lead to improved energy access and reliability for local communities, especially those in remote or underserved areas. This can enhance the overall quality of life and support the growth of local industries. Additionally, involving local residents in solar energy projects through employment and ownership opportunities can foster a sense of ownership and pride in sustainable development.
These economic, environmental, and social implications are crucial factors, which local governments and residents must consider when deciding to establish solar PV systems in highly suitable areas. By weighing these benefits against potential challenges and constraints, such as land use conflicts or infrastructure requirements, stakeholders can make informed choices, which align with the island’s long-term sustainable development goals.
In the coming years, further advancements in research are expected, driven by the utilization of high-resolution geospatial data, the evolution of spatial data analysis methods, and the integration of GIS technology with a range of empirical, theoretical, and analytical models. Additionally, the trajectory of solar photovoltaic (PV) energy is shifting toward a decentralized power structure or an intelligent grid, which aligns with spatial considerations. Consequently, there is a compelling need to delve into future investigations regarding enhancing solar energy system design optimization using GIS techniques.
5. Conclusions
In conclusion, the study proposed a solution to the growing electricity demand on Sibuyan Island, Philippines, fueled by population growth, urbanization, and industrial expansion. By harnessing GIS technology and combining data from various sources, the research comprehensively assessed the suitability of solar exploration across the island. The study provided a detailed understanding of viable solar energy sites by incorporating diverse criteria, such as climatology, location, environment, meteorology, and disaster susceptibility.
The analysis presents a comprehensive evaluation of solar energy viability across the island. The results indicated a range of feasibility for solar power projects. Roughly 5.88% (equivalent to 2674.06 km2) of the land demonstrates a high level of suitability for establishing solar farms, with the potential to yield 1321.54 MW using a 5 MW/25 acre ratio and 2674 MWp, based on the Philippines’ rule of thumb of 1 MW per hectare of electricity. An additional 34.99% (15,908.21 km2) is categorized as suitable, offering favorable conditions. Approximately 2.49% (1129.95 km2) is moderately suitable, suggesting adaptability. However, a significant portion, 56.64% (25,754.47 km2), is unsuitable due to challenges such as climate, environment, and protection zones. This map could guide the local government to improve their comprehensive land use plan incorporating future development of solar power farms. The analysis revealed varying degrees of feasibility for solar projects, identifying highly suitable (5.88%), suitable (34.99%), and moderately suitable (2.49%) areas and areas deemed unsuitable (56.64%) due to climatic, environmental, and other constraints. The study highlights how solar energy can substantially bolster the island’s energy capacity and fuel economic growth simultaneously, acknowledging challenges in the region. The insights from this research offer valuable guidance for ongoing solar energy initiatives, and the methodology employed can serve as a blueprint for future assessments. The study’s findings and maps provide a tangible basis for strategic decision making, supporting the integration of renewable energy sources within the unique context of Sibuyan Island. Ultimately, this holistic approach contributes to the island’s energy resilience and sustainable development, reflecting a thoughtful balance between renewable energy goals and environmental considerations. Solar suitability assessment is also recommended in the whole country for the people and the government to realize the potential of each region to harness solar energy. It could help with the increasing electricity demand in the country.
In addition to its immediate benefits for Sibuyan Island, our study holds broader implications for the entire country. The study recommends extending solar suitability assessments to other regions of the Philippines. This proactive approach can help the government and its people harness the full potential of each area to generate solar energy at minimal risk and effect on the environment. By doing so, it can collectively address the increasing electricity demand nationwide, making significant strides toward a more sustainable and energy-efficient future for all.
Author Contributions
Conceptualization, J.G.G. and J.D.G.; methodology, J.G.G. and J.D.G.; software, J.G.G. and C.E.F.M.; formal analysis, J.G.G. and C.E.F.M.; resources, E.G.F. and M.P.C.-M.; data curation, J.G.G. and J.D.G.; writing—original draft, J.G.G.; writing—review and editing, C.E.F.M., J.D.G., E.G.F. and M.P.C.-M.; visualization, E.G.F.; supervision, M.P.C.-M.; project administration, J.D.G.; funding acquisition, E.G.F. and M.P.C.-M. All authors have read and agreed to the published version of the manuscript.
Funding
This research was funded by Romblon State University (RSU), Romblon Electric Cooperative (ROMELCO), and the Local Government of San Fernando, Romblon. The APC was funded as part of Internal Funded Projects of RSU (RDO-IFP No. 2023-29).
Data Availability Statement
All data are contained in the manuscript.
Acknowledgments
This is to acknowledge the support and efforts of the Electrical Engineering Department College of Engineering and Technology students of Romblon State University.
Conflicts of Interest
The authors declare no conflict of interest.
Appendix A
Table A1.
The feature class and weight of every parameter used in the study.
Table A1.
The feature class and weight of every parameter used in the study.
| Parameter | Feature Class | Feature Weight |
|---|---|---|
| Climatology | ||
| P1 | ≤18.00 | 1 |
| 18.00–20.00 | 2 | |
| 20.00–22.00 | 3 | |
| 22.00–24.00 | 4 | |
| >24.00 | 5 | |
| P2 | ≤1200 | 1 |
| 1200–1300 | 2 | |
| 1300–1400 | 3 | |
| 1400–1500 | 4 | |
| >1500 | 5 | |
| P3 | ≤1300 | 1 |
| 1300–1400 | 2 | |
| 1400–1500 | 3 | |
| 1500–1600 | 4 | |
| >1600 | 5 | |
| P4 | ≤1300 | 1 |
| 1300–1400 | 2 | |
| 1400–1500 | 3 | |
| 1500–1600 | 4 | |
| >1600 | 5 | |
| P5 | ≤730 | 1 |
| 730–760 | 2 | |
| 760–790 | 3 | |
| 790–820 | 4 | |
| >820 | 5 | |
| Location | ||
| P6 | >1000 | 1 |
| 600–800 | 2 | |
| 400–600 | 3 | |
| 200–400 | 4 | |
| 0–200 | 5 | |
| P7 | >1000 | 1 |
| 600–800 | 2 | |
| 400–600 | 3 | |
| 200–400 | 4 | |
| 0–200 | 5 | |
| P8 | 0–100 | 1 |
| 100–200 | 2 | |
| 200–300 | 3 | |
| 300–400 | 4 | |
| >500 | 5 | |
| Environment | ||
| P9 | >1200 | 1 |
| 750–1200 | 2 | |
| 450–750 | 3 | |
| 200–450 | 4 | |
| 0–200 | 5 | |
| P10 | 0–1 | 5 |
| 1–2 | 2 | |
| 2–3 | 3 | |
| 3–4 | 4 | |
| 4–11 | 5 | |
| >11 | 1 | |
| P11 | Built-up | 1 |
| Inland Water | 1 | |
| Fishpond | 1 | |
| Mangrove Forest | 1 | |
| Closed Forest | 1 | |
| Open Forest | 2 | |
| Perennial Crop | 3 | |
| Annual Crop | 4 | |
| Brush-Shrubs | 4 | |
| Grassland | 5 | |
| Open-Barren | 5 | |
| Meteorology | ||
| P12 | ≤35.00 | 1 |
| 35.00–40.00 | 2 | |
| 40.00–45.00 | 3 | |
| 45.00–50.00 | 4 | |
| >50.00 | 5 | |
| P13 | ≤5.6813 | 5 |
| 5.6813–5.6884 | 4 | |
| 5.6884–5.6955 | 3 | |
| 5.6955–5.7026 | 2 | |
| >5.7026 | 1 | |
| Disaster Susceptibility | ||
| P14 | High | 1 |
| Moderate | 3 | |
| Low | 4 | |
| Very Low | 5 | |
| P15 | Very High | 1 |
| High | 2 | |
| Moderate | 3 | |
| Low | 5 | |
Table A2.
Experts in the field of renewable energy engaged in pairwise comparison technique.
Table A2.
Experts in the field of renewable energy engaged in pairwise comparison technique.
| Respondent | Field of Expertise/Projects | Agency/Institution/Project |
|---|---|---|
| 1 | Associate Professor/GIS expert | University of the Philippines |
| 2 | Project Engineer | SUWECO (Sun West Corporation) Tablas Energy Corporation |
| 3 | Plant Manager | Solar Philippines Tarlac Corporation |
| 4 | Plant Supervisor | SUWECO (Sun West Corporation) Tablas Energy Corporation |
| 5 | Engineer/CHPC System Operator | Catingas Mini Hydro Power Corporation |
| 6 | Project Engineer | SUWECO (Sun West Corporation) Tablas Energy Corporation |
| 7 | Chief Operating Officer/Solar Broker and Designer | LMN Deavors, LLC |
| 8 | Instructor I/Civil Engineer/GIS Expert | Romblon State University/Risk Assessment Spatial Mapping |
| 9 | Assistant Professor/Visiting Researcher/Energy Management/ Sustainable Development | Uttara University |
| 10 | Ph.D., Architecture/ Prefabricated BIPV Design and Construction | National University of Singapore |
Figure A1.
Hierarchy tree for solar exploration assessment, as used in the study.
Figure A1.
Hierarchy tree for solar exploration assessment, as used in the study.

References
- Opeyemi, I.I.; Abayomi, A.S.; Suara, G. Site Suitability Assessment for Solar Photovoltaic Power Plant in FCT-Abuja, Nigeria: A Geographic Information System (GIS) and Analytical Hierarchy Process (AHP). World Sci. News 2022, 172, 88–104. [Google Scholar]
- Colak, H.E.; Memisoglu, T.; Gercek, Y. Optimal Site Selection for Solar Photovoltaic (PV) Power Plants Using GIS and AHP: A Case Study of Malatya Province, Turkey. Renew. Energy 2020, 149, 565–576. [Google Scholar] [CrossRef]
- Prieto-Amparán, J.A.; Pinedo-Alvarez, A.; Morales-Nieto, C.R.; Valles-Aragón, M.C.; Álvarez-Holguín, A.; Villarreal-Guerrero, F. A Regional Gis-Assisted Multi-Criteria Evaluation of Site-Suitability for the Development of Solar Farms. Land 2021, 10, 217. [Google Scholar] [CrossRef]
- Kocabaldir, C.; Yucel, M.A. GIS-Based Multi-Criteria Decision Analysis of Site Selection for Photovoltaic Power Plants in Çanakkale Province. Int. J. Environ. Geoinform. 2020, 7, 347–355. [Google Scholar] [CrossRef]
- Noorollahi, Y.; Ghenaatpisheh Senani, A.; Fadaei, A.; Simaee, M.; Moltames, R. A Framework for GIS-Based Site Selection and Technical Potential Evaluation of PV Solar Farm Using Fuzzy-Boolean Logic and AHP Multi-Criteria Decision-Making Approach. Renew. Energy 2022, 186, 89–104. [Google Scholar] [CrossRef]
- Stephenson, M.H. Affordable and Clean Energy; Springer: Cham, Switzerland, 2021; pp. 159–182. [Google Scholar]
- Gašparović, I.; Gašparović, M. Determining Optimal Solar Power Plant Locations Based on Remote Sensing and GIS Methods: A Case Study from Croatia. Remote Sens. 2019, 11, 1481. [Google Scholar] [CrossRef]
- Hales, D. Renewables 2018, Global Status Report; REN21: Paris, France, 2018; ISBN 9783981891133. [Google Scholar]
- Noorollahi, E.; Fadai, D.; Shirazi, M.A.; Ghodsipour, S.H. Land Suitability Analysis for Solar Farms Exploitation Using GIS and Fuzzy Analytic Hierarchy Process (FAHP)—A Case Study of Iran. Energies 2016, 9, 643. [Google Scholar] [CrossRef]
- Suprova, N.T.; Zidan, R.; Rashid, A.R.M.H. Optimal Site Selection for Solar Farms Using GIS and AHP: A Literature Review. In Proceedings of the International Conference on Industrial & Mechanical Engineering and Operations Management, Dhaka, Bangladesh, 26–27 December 2020; pp. 1–13. [Google Scholar]
- Halder, B.; Banik, P.; Almohamad, H.; Al Dughairi, A.A.; Al-Mutiry, M.; Al Shahrani, H.F.; Abdo, H.G. Land Suitability Investigation for Solar Power Plant Using GIS, AHP and Multi-Criteria Decision Approach: A Case of Megacity Kolkata, West Bengal, India. Sustainability 2022, 14, 11276. [Google Scholar] [CrossRef]
- Zawilska, E.; Brooks, M.J. An Assessment of the Solar Resource for Durban, South Africa. Renew. Energy 2011, 36, 3433–3438. [Google Scholar] [CrossRef]
- Hassaan, M.A.; Hassan, A.; Al-Dashti, H. GIS-Based Suitability Analysis for Siting Solar Power Plants in Kuwait. Egypt. J. Remote Sens. Space Sci. 2021, 24, 453–461. [Google Scholar] [CrossRef]
- Rahmat, M.A.A.; Abd Hamid, A.S.; Lu, Y.; Ishak, M.A.A.; Suheel, S.Z.; Fazlizan, A.; Ibrahim, A. An Analysis of Renewable Energy Technology Integration Investments in Malaysia Using HOMER Pro. Sustainability 2022, 14, 13684. [Google Scholar] [CrossRef]
- Koc, A.; Turk, S.; Şahin, G. Multi-Criteria of Wind-Solar Site Selection Problem Using a GIS-AHP-Based Approach with an Application in Igdir Province/Turkey. Environ. Sci. Pollut. Res. 2019, 26, 32298–32310. [Google Scholar] [CrossRef] [PubMed]
- Galvan, J.P.D. Suitability Analysis for Solar Energy System Development Using GIS and AHP in Cagayan Province, Philippines. Mindanao J. Sci. Technol. 2021, 19, 107–125. [Google Scholar] [CrossRef]
- Alhammad, A.; Sun, Q.; Yaguang, T. Optimal Solar Plant Site Identification Using GIS and Remote. Energies 2022, 15, 312. [Google Scholar] [CrossRef]
- Guaita-Pradas, I.; Marques-Perez, I.; Gallego, A.; Segura, B. Analyzing Territory for the Sustainable Development of Solar Photovoltaic Power Using GIS Databases. Environ. Monit. Assess. 2019, 191, 1–17. [Google Scholar] [CrossRef] [PubMed]
- Wu, X.; Li, C.; Shao, L.; Meng, J.; Zhang, L.; Chen, G. Is Solar Power Renewable and Carbon-Neutral: Evidence from a Pilot Solar Tower Plant in China under a Systems View. Renew. Sustain. Energy Rev. 2021, 138, 110655. [Google Scholar] [CrossRef]
- Elboshy, B.; Alwetaishi, M.; Aly, R.M.H.; Zalhaf, A.S. A Suitability Mapping for the PV Solar Farms in Egypt Based on GIS-AHP to Optimize Multi-Criteria Feasibility. Ain Shams Eng. J. 2022, 13, 101618. [Google Scholar] [CrossRef]
- Kirpichnikova, I.M.; Shestakova, V. Problems of Using Solar Photovoltaic Panels and Ways to Increase Their Efficiency. In Proceedings of the 2020 International Conference on Industrial Engineering, Applications and Manufacturing (ICIEAM), Sochi, Russia, 18–22 May 2020. [Google Scholar]
- Sward, J.A.; Nilson, R.S.; Katkar, V.V.; Stedman, R.C.; Kay, D.L.; Ifft, J.E.; Zhang, K.M. Integrating Social Considerations in Multicriteria Decision Analysis for Utility-Scale Solar Photovoltaic Siting. Appl. Energy 2021, 288, 116543. [Google Scholar] [CrossRef]
- Al Garni, H.Z.; Awasthi, A. Solar PV Power Plant Site Selection Using a GIS-AHP Based Approach with Application in Saudi Arabia. Appl. Energy 2017, 206, 1225–1240. [Google Scholar] [CrossRef]
- Lindenbaum, S. GIS/Mapping Case Studies; Open Society Institute: San Francisco, CA, USA, 2006. [Google Scholar]
- Adedeji, P.A.; Akinlabi, S.A.; Madushele, N.; Olatunji, O.O. Neuro-Fuzzy Resource Forecast in Site Suitability Assessment for Wind and Solar Energy: A Mini Review. J. Clean. Prod. 2020, 269, 122104. [Google Scholar] [CrossRef]
- Nebey, A.H.; Taye, B.Z.; Workineh, T.G. Site Suitability Analysis of Solar PV Power Generation in South Gondar, Amhara Region. J. Energy 2020, 2020, 3519257. [Google Scholar] [CrossRef]
- Habib, S.M.; El-Raie Emam Suliman, A.; Al Nahry, A.H.; Abd El Rahman, E.N. Spatial Modeling for the Optimum Site Selection of Solar Photovoltaics Power Plant in the Northwest Coast of Egypt. Remote Sens. Appl. Soc. Environ. 2020, 18, 100313. [Google Scholar] [CrossRef]
- Taoufik, M.; Laghlimi, M.; Fekri, A. Land Suitability Analysis for Solar Farms Exploitation Using the GIS and Analytic Hierarchy Process (AHP)—A Case Study of Morocco. Polityka Energ. 2021, 24, 79–96. [Google Scholar] [CrossRef]
- Hossain, M.; Mekhilef, S.; Afifi, F.; Halabi, L.M.; Olatomiwa, L.; Seyedmahmoudian, M.; Horan, B.; Stojcevski, A. Application of the Hybrid ANFIS Models for Long Term Wind Power Density Prediction with Extrapolation Capability. PLoS ONE 2018, 13, e0193772. [Google Scholar] [CrossRef] [PubMed]
- Kumar, K.R.; Kalavathi, M.S. Artificial Intelligence Based Forecast Models for Predicting Solar Power Generation. Mater. Today Proc. 2018, 5, 796–802. [Google Scholar] [CrossRef]
- Wang, C.; Yang, F.; Minh, T.; Vo, N.; Nguyen, V.T.T. Applied Sciences Enhancing Efficiency and Cost-Effectiveness: A Groundbreaking Bi-Algorithm MCDM Approach. Appl. Sci. 2023, 13, 9105. [Google Scholar] [CrossRef]
- Munkhbat, U.; Choi, Y. Gis-Based Site Suitability Analysis for Solar Power Systems in Mongolia. Appl. Sci. 2021, 11, 3748. [Google Scholar] [CrossRef]
- Yankiv-Vitkovska, L.; Peresunko, B.; Wyczałek, I.; Papis, J. Site Selection for Solar Power Plant in Zaporizhia City (Ukraine). Geod. Cartogr. 2020, 69, 97–116. [Google Scholar]
- Nguyen, V.T.T.; Wang, C.N.; Yang, F.C.; Vo, T.M.N. Efficiency Evaluation of Cyber Security Based on EBM-DEA Model. Eurasia Proc. Sci. Technol. Eng. Math. 2022, 17, 38–44. [Google Scholar] [CrossRef]
- Wang, C.-N.; Yang, F.-C.; Vo, N.T.M.; Nguyen, V.T.T. Enhancing Lithium-Ion Battery Manufacturing Efficiency: A Comparative Analysis Using DEA Malmquist and Epsilon-Based Measures. Batteries 2023, 9, 317. [Google Scholar] [CrossRef]
- Gacu, J.G.; Monjardin, C.E.F.; de Jesus, K.L.M.; Senoro, D.B. GIS-Based Risk Assessment of Structure Attributes in Flood Zones of Odiongan, Romblon, Philippines. Buildings 2023, 13, 506. [Google Scholar] [CrossRef]
- Shao, Z.; Jahangir, Z.; Yasir, Q.M. Identification of potential sites for a multi-purpose dam using a dam suitability stream model. Water 2020, 12, 3249. [Google Scholar] [CrossRef]
- Atmaca, E.; Aktaş, E.; Öztürk, H.N. Evaluated Post-Disaster and Emergency Assembly Areas Using Multi-Criteria Decision-Making Techniques: A Case Study of Turkey. Sustainability 2023, 15, 8350. [Google Scholar] [CrossRef]
- Dang, T.T.; Nguyen, N.A.T.; Nguyen, V.T.T.; Dang, L.T.H. A Two-Stage Multi-Criteria Supplier Selection Model for Sustainable Automotive Supply Chain under Uncertainty. Axioms 2022, 11, 228. [Google Scholar] [CrossRef]
- Yilmaz, I. A Hybrid DEA–Fuzzy COPRAS Approach to the Evaluation of Renewable Energy: A Case of Wind Farms in Turkey. Sustainability 2023, 15, 11267. [Google Scholar] [CrossRef]
- Zhang, Q.; Zhang, J.; Jiang, L.; Liu, X.; Tong, Z.; Buildings, M.G.D.; Assessment, R.; Marín-García, D.; Rubio-Gómez-Torga, J.; Pinheiro, M.D.; et al. Vulnerability Assessment of Residential Buildings in Jeddah: A Methodological Proposal. Int. J. Disaster Risk Reduct. 2022, 14, 102602. [Google Scholar]
- Trojanowska, M.; Nęcka, K. Selection of the Multiple-Criiater Decision-Making Method for Evaluation of Sustainable Energy Development: A Case Study of Poland. Energies 2020, 13, 6321. [Google Scholar] [CrossRef]
- Yolcu, A. Bipolar Spherical Fuzzy Soft Topology with Applications to Multi-Criteria Group Decision-Making in Buildings Risk Assessment. Symmetry 2022, 14, 2362. [Google Scholar] [CrossRef]
- Ekmekcioğlu, Ö.; Koc, K.; Özger, M. Stakeholder Perceptions in Flood Risk Assessment: A Hybrid Fuzzy AHP-TOPSIS Approach for Istanbul, Turkey. Int. J. Disaster Risk Reduct. 2021, 60, 102327. [Google Scholar] [CrossRef]
- Rafiei-Sardooi, E.; Azareh, A.; Choubin, B.; Mosavi, A.H.; Clague, J.J. Evaluating Urban Flood Risk Using Hybrid Method of TOPSIS and Machine Learning. Int. J. Disaster Risk Reduct. 2021, 66, 102614. [Google Scholar] [CrossRef]
- Mekonnen, A.D. Wind Farm Site Suitability Analysis in Lake Erie Using Web-Based Participatory GIS (PGIS). Ph.D Thesis, Bowling Green State University, Bowling Green, OH, USA, 2014. [Google Scholar]
- Azizi, A.; Malekmohammadi, B.; Jafari, H.R.; Nasiri, H.; Amini Parsa, V. Land Suitability Assessment for Wind Power Plant Site Selection Using ANP-DEMATEL in a GIS Environment: Case Study of Ardabil Province, Iran. Environ. Monit. Assess. 2014, 186, 6695–6709. [Google Scholar] [CrossRef] [PubMed]
- Karimimoshaver, M.; Hajivaliei, H.; Shokri, M.; Khalesro, S.; Aram, F.; Shamshirband, S. A Model for Locating Tall Buildings through a Visual Analysis Approach. Appl. Sci. 2020, 10, 6072. [Google Scholar] [CrossRef]
- Li, R.; Huang, S.; Dou, H. Dynamic Risk Assessment of Landslide Hazard for Large-Scale Photovoltaic Power Plants under Extreme Rainfall Conditions. Water 2023, 15, 2832. [Google Scholar] [CrossRef]
- Al-harbi, K.M.A. The Analytic Hierarchy Process. Eur. J. Oper. Res. 1990, 45, 378. [Google Scholar]
- Vaidya, O.S.; Kumar, S. Analytic Hierarchy Process: An Overview of Applications. Eur. J. Oper. Res. 2006, 169, 1–29. [Google Scholar] [CrossRef]
- Hur Pintor, B.; Fae Sola, E.; Teves, J.; Camille Inocencio, L.; Rosario Concepcion Ang, M.; Hur, B.; Fae, E.; Camille, L.; Rosario, M. Solar energy resource assessment using R.SUN in GRASS GIS and site suitability analysis using AHP for groundmounted solar photovoltaic (PV) farm in the central Luzon region (Region 3), Philippines. Free. Open Source Softw. Geospat. FOSS4G Conf. Proc. 2015, 15, 3. [Google Scholar]
- Romblon Energy Plan 2018–2040. 2018. Available online: https://www.doe.gov.ph/sites/default/files/pdf/pep/Romblon%20Energy%20Plan%202018-2040%20%2820211102%29.pdf (accessed on 30 August 2023).
- Gacu, J.G.; Sim, A.A.M. Effect of Marble Microparticles as Additive on the Physical and Mechanical Properties of Concrete Mixes. Mater. Today Proc. 2022, 65, 1491–1497. [Google Scholar] [CrossRef]
- Almasad, A.; Pavlak, G.; Alquthami, T.; Kumara, S. Site Suitability Analysis for Implementing Solar PV Power Plants Using GIS and Fuzzy MCDM Based Approach. Sol. Energy 2023, 249, 642–650. [Google Scholar] [CrossRef]
- Levosada, A.T.A.; Ogena, R.P.T.; Santos, J.R.V.; Danao, L.A.M. Mapping of Suitable Sites for Concentrated Solar Power Plants in the Philippines Using Geographic Information System and Analytic Hierarchy Process. Sustainability 2022, 14, 12260. [Google Scholar] [CrossRef]
- Tahir, Z.R.; Asim, M. Surface Measured Solar Radiation Data and Solar Energy Resource Assessment of Pakistan: A Review. Renew. Sustain. Energy Rev. 2018, 81, 2839–2861. [Google Scholar] [CrossRef]
- Kwishaka, D.U.; Mwizerwa, F.; Hakizimana, J.d.D. Geospatial Analysis of Site Suitability for Solar Photovoltaic (PV) in Rwanda. Rwanda J. Eng. Sci. Technol. Environ. 2022, 4. Available online: https://www.ajol.info/index.php/rjeste/article/view/221047 (accessed on 30 August 2023).
- Vagiona, D.G.; Tzekakis, G.; Loukogeorgaki, E.; Karanikolas, N. Site Selection of Offshore Solar Farm Deployment in the Aegean Sea, Greece. J. Mar. Sci. Eng. 2022, 10, 224. [Google Scholar] [CrossRef]
- Hao, K.; Ialnazov, D.; Yamashiki, Y. GIS Analysis of Solar PV Locations and Disaster Risk Areas in Japan. Front. Sustain. 2021, 2, 815986. [Google Scholar] [CrossRef]
- Yousefi, H.; Hafeznia, H.; Yousefi-Sahzabi, A. Spatial Site Selection for Solar Power Plants Using a Gis-Based Boolean-Fuzzy Logic Model: A Case Study of Markazi Province, Iran. Energies 2018, 11, 1648. [Google Scholar] [CrossRef]
- Choi, Y.; Suh, J.; Kim, S.M. GIS-Based Solar Radiation Mapping, Site Evaluation, and Potential Assessment: A Review. Appl. Sci. 2019, 9, 1960. [Google Scholar] [CrossRef]
- Saaty, T.L.; Ozdemir, M. Rank from Comparisons and from Ratings in the Analytic Hierarchy/Network Processes. Eur. J. Oper. Res. 2006, 168, 557–570. [Google Scholar] [CrossRef]
- Gacu, J.G.; Monjardin, C.E.F.; Senoro, D.B.; Tan, F.J. Flood Risk Assessment Using GIS-Based Analytical Hierarchy Process in the Municipality of Odiongan, Romblon, Philippines. Appl. Sci. 2022, 12, 9456. [Google Scholar] [CrossRef]
- Monjardin, C.E.F.; Tan, F.J.; Uy, F.A.A.; Bale, F.J.P.; Voluntad, E.O.; Batac, R.M.N. Assessment of the Existing Drainage System in Infanta, Quezon Province for Flood Hazard Management Using Analytical Hierarchy Process. In Proceedings of the IEEE Conference on Technologies for Sustainability (SusTech), Santa Ana, CA, USA, 23–25 April 2020. [Google Scholar]
- Cabrera, J.S.; Lee, H.S. Flood-Prone Area Assessment Using GIS-Based Multi-Criteria Analysis: A Case Study in Davao Oriental, Philippines. Water 2019, 11, 2203. [Google Scholar] [CrossRef]
- Lyu, H.M.; Sun, W.J.; Shen, S.L.; Arulrajah, A. Flood Risk Assessment in Metro Systems of Mega-Cities Using a GIS-Based Modeling Approach. Sci. Total Environ. 2018, 626, 1012–1025. [Google Scholar] [CrossRef]
- Günen, M.A. A Comprehensive Framework Based on GIS-AHP for the Installation of Solar PV Farms in Kahramanmaraş, Turkey. Renew. Energy 2021, 178, 212–225. [Google Scholar] [CrossRef]
- Aldridge, C.; Baker, B. Watersheds: Role, Importance, & Stewardship. 2017. Available online: http://extension.msstate.edu/publications/watersheds-role-importance-stewardship (accessed on 30 August 2023).
- Piirisaar, I. A Multi-Criteria {GIS} Analysis for Siting of Utility-Scale Photovoltaic Solar Plants in County Kilkenny, Ireland. Master’s Thesis, Lund University, Lund, Sweden, 2019. [Google Scholar]
- Power Philippines News DOE: Solar Farms to “Eat” Agri Lands | Power Philippines. Available online: https://powerphilippines.com/doe-solar-farms-to-eat-agri-lands/ (accessed on 29 August 2023).
- Department of Energy. Philippine Energy Plan 2020–2040; Department of Energy: Taguig, Philippines, 2020.
- Yang, D.; Wang, W.; Xia, X. A Concise Overview on Solar Resource Assessment and Forecasting. Adv. Atmos. Sci. 2022, 39, 1239–1251. [Google Scholar] [CrossRef]
- Zorzano-Alba, E.; Fernandez-Jimenez, L.A.; Garcia-garrido, E.; Lara-santillan, P.M.; Falces, A.; Zorzano-santamaria, P.J.; Capellan-villacian, C.; Mendoza-villena, M. Visibility Assessment of New Photovoltaic Power Plants in Areas with Special Landscape Value. Appl. Sci. 2022, 12, 703. [Google Scholar] [CrossRef]
- Kesler, S.; Kivrak, S.; Gurleyen, H.; Dincer, F.; Yilmaz, S.; Ozcalik, H.R. A Low Cost Shading Analyzer and Site Evaluator Design to Determine Solar Power System Installation Area. Int. J. Photoenergy 2015, 2015, 126373. [Google Scholar] [CrossRef]
- Mokarram, M.; Mokarram, M.J.; Khosravi, M.R.; Saber, A.; Rahideh, A. Determination of the Optimal Location for Constructing Solar Photovoltaic Farms Based on Multi-Criteria Decision System and Dempster–Shafer Theory. Sci. Rep. 2020, 10, 8200. [Google Scholar] [CrossRef] [PubMed]
- Hissou, H.; Benkirane, S.; Guezzaz, A.; Azrour, M. A Novel Machine Learning Approach for Solar Radiation Estimation. Sustainability 2023, 15, 10609. [Google Scholar] [CrossRef]
- Tunc, A.; Tuncay, G.; Alacakanat, Z.; Sevimli, F.S. Gis Based Solar Power Plants Site Selection Using Analytic Hierarchy Process (Ahp) in Istanbul, Turkey. Int. Arch. Photogramm. Remote Sens. Spat. Inf. Sci. ISPRS Arch. 2019, 42, 1353–1360. [Google Scholar] [CrossRef]
- Tahri, M.; Hakdaoui, M.; Maanan, M. The Evaluation of Solar Farm Locations Applying Geographic Information System and Multi-Criteria Decision-Making Methods: Case Study in Southern Morocco. Renew. Sustain. Energy Rev. 2015, 51, 1354–1362. [Google Scholar] [CrossRef]
- Javadi, F.S.; Rismanchi, B.; Sarraf, M.; Afshar, O.; Saidur, R.; Ping, H.W.; Rahim, N.A. Global Policy of Rural Electrification. Renew. Sustain. Energy Rev. 2013, 19, 402–416. [Google Scholar] [CrossRef]
- Tercan, E.; Eymen, A.; Urfalı, T.; Saracoglu, B.O. A Sustainable Framework for Spatial Planning of Photovoltaic Solar Farms Using GIS and Multi-Criteria Assessment Approach in Central Anatolia, Turkey. Land Use Policy 2021, 102, 105272. [Google Scholar] [CrossRef]
- Mwanza, M.; Ulgen, K. GIS-Based Assessment of Solar Energy Harvesting Sites and Electricity Generation Potential in Zambia; Springer: Cham, Switzerland, 2021; ISBN 9783030451066. [Google Scholar]
- Soydan, O. Solar Power Plants Site Selection for Sustainable Ecological Development in Nigde, Turkey. SN Appl. Sci. 2021, 3, 41. [Google Scholar] [CrossRef]
- Kristia, K.; Rabbi, M.F. Exploring the Synergy of Renewable Energy in the Circular Economy Framework: A Bibliometric Study. Sustainability 2023, 15, 13165. [Google Scholar] [CrossRef]
Disclaimer/Publisher’s Note: The statements, opinions and data contained in all publications are solely those of the individual author(s) and contributor(s) and not of MDPI and/or the editor(s). MDPI and/or the editor(s) disclaim responsibility for any injury to people or property resulting from any ideas, methods, instructions or products referred to in the content. |
© 2023 by the authors. Licensee MDPI, Basel, Switzerland. This article is an open access article distributed under the terms and conditions of the Creative Commons Attribution (CC BY) license (https://creativecommons.org/licenses/by/4.0/).












