Method of Reducing Energy Consumption during Forklift Operator Training in Cargo Terminals Utilizing Virtual Reality
Abstract
1. Introduction
2. Literature Review
2.1. Advantages and Limitations of Training Using Virtual Reality Simulators
2.2. Energy Consumption Management in Air Transport
3. Method
- Stage 1. Defining parameters of performed activities
- EASY (basic) level: low traffic intensity of other participants in the handling process, a small number of shipments to be handled, and a large distance between shipments;
- MEDIUM level: average traffic intensity of other participants in the handling process, an average number of shipments to be handled, and an average distance between shipments;
- HARD (advanced) level: high traffic intensity of other participants in the handling process, a large number of shipments to be handled, and a small distance between shipments.
- D1—driving a forklift from the parking place to the collection point,
- D2—driving a forklift from the parking space to the X-ray scanner,
- D3—driving a forklift from the parking space to the warehouse with shipments checked for safety,
- D4—driving a forklift from a parking space to the temporary storage space,
- D5—driving a forklift from the place of pickup to the scale,
- D6—driving a forklift from the scale to the temporary storage space,
- D7—driving a forklift from the scale to the warehouse rack,
- D8—driving a forklift from the temporary storage space area to the X-ray scanner,
- D9—driving a forklift from the warehouse rack to the X-ray scanner,
- D10—driving with an X-ray scanner to the warehouse for shipments checked for safety,
- D11—driving from the warehouse of safety-checked shipments to the waiting area,
- D12—driving a forklift at the weighing area,
- D13—driving a forklift in the temporary storage area,
- D14—driving a forklift within the X-ray scanner service area,
- D15—driving a forklift from the temporary storage area to the picking area,
- D16—driving a forklift from the temporary storage area to the waiting area,
- D17—driving a forklift in the warehouse area of shipments checked for safety,
- D18—driving a forklift from the warehouse of safety-checked shipments to the X-ray scanner,
- D19—driving a forklift from the place of depositing the shipment to the conveyor transporting the construction of ULD (Unit Load Devices) pallets to the waiting place,
- D20—driving a forklift from the place where the shipment is placed to the conveyor transporting the construction of ULD pallets to the X-ray scanner.
- M1—collecting the parcel from the collection point,
- M2—placing the parcel on the scale,
- M3—picking up the shipment from the scale,
- M4—putting the parcel to the temporary storage area,
- M5—picking up the parcel from the temporary storage area,
- M6—placing the shipment on the shelf,
- M7—picking up the shipment from the shelf,
- M8—putting the shipment on the X-ray scanner,
- M9—retrieving the shipment from the X-ray scanner,
- M10—putting the shipment aside in a storage space in the shipment warehouse after security inspection,
- M11—picking up the shipment at the warehouse in the parcel warehouse after security inspection,
- M12—placing the shipment on the conveyor transporting shipments for the construction of ULD pallets,
- M13—waiting for transport activities to be performed.
- I1—identification of the Air Waybill number of the shipment for which the handling process is carried out,
- I2—identification of the type of shipment (e.g., dangerous, live animals, valuable, etc.) for which the handling process is carried out,
- I3—identification of the weight and dimensions of the shipment.
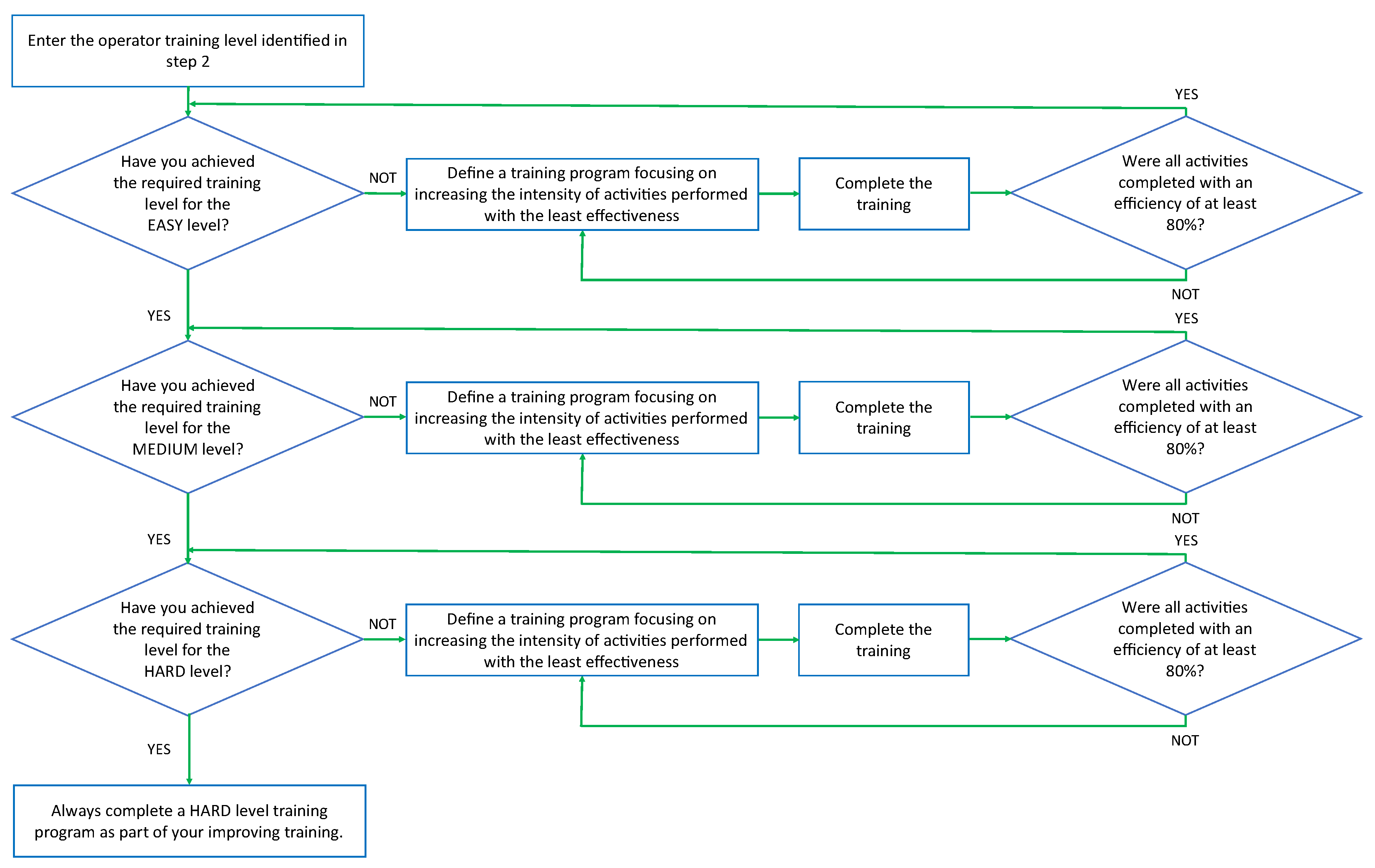
- Stage 2. Identification of the operator’s training level
- Stage 3. Selection of a forklift operator training method
- Stage 4. Evaluation of the training process
- subsequent effectiveness indicators obtained for individual activity values: D1 to D20, M1 to M13 and I1 to I3;
- subsequent average values of all effectiveness indicators in the training process.
4. Results
5. Comparative Analysis of Energy Consumption Using Traditional Methods of Training Forklift Operators and the Proposed Training Method (Using Virtual Reality)
6. Conclusions and Discussions
Author Contributions
Funding
Data Availability Statement
Conflicts of Interest
References
- Mahmoudi, S.; Ghasemi, F.; Mohammadfam, I.; Soleimani, E. Framework for Continuous Assessment and Improvement of Occupational Health and Safety Issues in Construction Companies. Saf. Health Work 2014, 5, 125–130. [Google Scholar] [CrossRef]
- Choi, S.D.; Guo, L.; Kim, J.; Xiong, S. Comparison of fatal occupational injuries in construction industry in the United States, South Korea, and China. Int. J. Ind. Ergon. 2019, 71, 64–74. [Google Scholar] [CrossRef]
- Demirkesen, S.; Arditi, D. Construction safety personnel’s perceptions of safety training practices. Int. J. Proj. Manag. 2015, 33, 1160–1169. [Google Scholar] [CrossRef]
- Shu, Y.; Huang, Y.Z.; Chang, S.H.; Chen, M.Y. Do virtual reality head-mounted displays make a difference? A comparison of presence and self-efficacy between head-mounted displays and desktop computer-facilitated virtual environments. Virtual Real. 2018, 23, 437–446. [Google Scholar] [CrossRef]
- Jeelani, I.; Han, K.; Albert, A. Development of Immersive Personalized Training Environment for Construction Workers. In Proceedings of the ASCE International Workshop on Computing in Civil Engineering 2017, Seattle, WA, USA, 25–27 June 2017. [Google Scholar] [CrossRef]
- Burke, M.J.; Sarpy, S.A.; Smith-Crowe, K.; Chan-Serafin, S.; Salvador, R.O.; Islam, G. Relative Effectiveness of Worker Safety and Health Training Methods. Am. J. Public Health 2006, 96, 315–324. [Google Scholar] [CrossRef] [PubMed]
- Ricci, F.; Chiesi, A.; Bisio, C.; Panari, C.; Pelosi, A. Effectiveness of occupational health and safety training. J. Workplace Learn. 2016, 28, 355–377. [Google Scholar] [CrossRef]
- Vahdatikhaki, F.; El Ammari, K.; Langroodi, A.K.; Miller, S.; Hammad, A.; Doree, A. Beyond data visualization: A context-realistic construction equipment training simulators. Autom. Constr. 2019, 106, 102853. [Google Scholar] [CrossRef]
- Kiral, I.A.; Comu, S. Safety Training for Scaffolding and Formwork Construction by Using Virtual Environment. In Proceedings of the Lean and Computing in Construction Congress—Volume 1: Proceedings of the Joint Conference on Computing in Construction, Heraklion, Greece, 4–7 July 2017. [Google Scholar] [CrossRef]
- Chittaro, L.; Corbett, C.L.; McLean, G.A.; Zangrando, N. Safety knowledge transfer through mobile virtual reality: A study of aviation life preserver donning. Saf. Sci. 2018, 102, 159–168. [Google Scholar] [CrossRef]
- Avveduto, G.; Tanca, C.; Lorenzini, C.; Tecchia, F.; Carrozzino, M.; Bergamasco, M. Safety Training Using Virtual Reality: A Comparative Approach. In Augmented Reality, Virtual Reality, and Computer Graphics; Springer: Cham, Switzerland, 2017; pp. 148–163. [Google Scholar] [CrossRef]
- Sacks, R.; Perlman, A.; Barak, R. Construction safety training using immersive virtual reality. Constr. Manag. Econ. 2013, 31, 1005–1017. [Google Scholar] [CrossRef]
- Lee, H.G.; Chung, S.; Lee, W.H. Presence in virtual golf simulators: The effects of presence on perceived enjoyment, perceived value, and behavioral intention. New Media Soc. 2012, 15, 930–946. [Google Scholar] [CrossRef]
- Makransky, G.; Petersen, G.B. Investigating the process of learning with desktop virtual reality: A structural equation modeling approach. Comput. Educ. 2019, 134, 15–30. [Google Scholar] [CrossRef]
- Meyer, O.A.; Omdahl, M.K.; Makransky, G. Investigating the effect of pre-training when learning through immersive virtual reality and video: A media and methods experiment. Comput. Educ. 2019, 140, 103603. [Google Scholar] [CrossRef]
- Abbas, A.; Seo, J.; Ahn, S.; Luo, Y.; Wyllie, M.J.; Lee, G. How Immersive Virtual Reality Safety Training System Features Impact Learning Outcomes: An Experimental Study of Forklift Training. J. Manag. Eng. 2023, 39, 04022068. [Google Scholar] [CrossRef]
- Eiris, R.; Gheisari, M.; Esmaeili, B. Desktop-based safety training using 360-degree panorama and static virtual reality techniques: A comparative experimental study. Autom. Constr. 2020, 109, 102969. [Google Scholar] [CrossRef]
- Kaplan, A.D.; Cruit, J.; Endsley, M.; Beers, S.M.; Sawyer, B.D.; Hancock, P.A. The Effects of Virtual Reality, Augmented Reality, and Mixed Reality as Training Enhancement Methods: A Meta-Analysis. Hum. Factors J. Hum. Factors Ergon. Soc. 2020, 63, 706–726. [Google Scholar] [CrossRef] [PubMed]
- Pedram, S.; Palmisano, S.; Skarbez, R.; Perez, P.; Farrelly, M. Investigating the process of mine rescuers’ safety training with immersive virtual reality: A structural equation modelling approach. Comput. Educ. 2020, 153, 103891. [Google Scholar] [CrossRef]
- Çakiroğlu, Ü.; Gökoğlu, S. Development of fire safety behavioral skills via virtual reality. Comput. Educ. 2019, 133, 56–68. [Google Scholar] [CrossRef]
- Morélot, S.; Garrigou, A.; Dedieu, J.; N’Kaoua, B. Virtual reality for fire safety training: Influence of immersion and sense of presence on conceptual and procedural acquisition. Comput. Educ. 2021, 166, 104145. [Google Scholar] [CrossRef]
- Dahlstrom, Ν.; Dekker, S.; van Winsen, R.; Nyce, J. Fidelity and validity of simulator training. In Simulation in Aviation Training; Routledge: Abingdon-on-Thames, UK, 2017; pp. 135–144. [Google Scholar] [CrossRef]
- Hamstra, S.J.; Brydges, R.; Hatala, R.; Zendejas, B.; Cook, D.A. Reconsidering Fidelity in Simulation-Based Training. Acad. Med. 2014, 89, 387–392. [Google Scholar] [CrossRef]
- Lefor, A.K.; Harada, K.; Kawahira, H.; Mitsuishi, M. The effect of simulator fidelity on procedure skill training: A literature review. Int. J. Med. Educ. 2020, 11, 97–106. [Google Scholar] [CrossRef]
- Barbosa, L.; Monteiro, P.; Pinto, M.; Coelho, H.; Melo, M.; Bessa, M. Multisensory virtual environment for firefighter training simulation: Study of the impact of haptic feedback on task execution. In Proceedings of the 24th Encontro Português de Computação Gráfica e Interação (EPCGI), Guimaraes, Portugal, 12–13 October 2017. [Google Scholar] [CrossRef]
- Grabowski, A. Practical skills training in enclosure fires: An experimental study with cadets and firefighters using CAVE and HMD-based virtual training simulators. Fire Saf. J. 2021, 125, 103440. [Google Scholar] [CrossRef]
- Kim, Y.M.; Rhiu, I. A comparative study of navigation interfaces in virtual reality environments: A mixed-method approach. Appl. Ergon. 2021, 96, 103482. [Google Scholar] [CrossRef]
- Yang, H.; Yin, S.; Han, H.; Sun, H. Sparse Actuator and Sensor Attacks Reconstruction for Linear Cyber-Physical Systems with Sliding Mode Observer. IEEE Trans. Ind. Inform. 2022, 18, 3873–3884. [Google Scholar] [CrossRef]
- Ragan, E.D.; Bowman, D.A.; Kopper, R.; Stinson, C.; Scerbo, S.; McMahan, R.P. Effects of Field of View and Visual Complexity on Virtual Reality Training Effectiveness for a Visual Scanning Task. IEEE Trans. Vis. Comput. Graph. 2015, 21, 794–807. [Google Scholar] [CrossRef]
- Ortega Alba, S.; Manana, M. Energy Research in Airports: A Review. Energies 2016, 9, 349. [Google Scholar] [CrossRef]
- Feng, Y.; Huang, Y.; Shang, H.; Lou, J.; Knefaty, A.d.; Yao, J.; Zheng, R. Prediction of Hourly Air-Conditioning Energy Consumption in Office Buildings Based on Gaussian Process Regression. Energies 2022, 15, 4626. [Google Scholar] [CrossRef]
- Liu, J.; Yu, N.; Lei, B.; Rong, X.; Yang, L. Research on indoor environment for the terminal 1 of Chengdu Shuangliu international airport. In Proceedings of the 11th International IBPSA Conference, Glasgow, UK, 27–30 July 2009. [Google Scholar]
- Metsä-Eerola, I.; Pulkkinen, J.; Niemitalo, O.; Koskela, O. On Hourly Forecasting Heating Energy Consumption of HVAC with Recurrent Neural Networks. Energies 2022, 15, 5084. [Google Scholar] [CrossRef]
- Balaras, C.A.; Dascalaki, E.; Gaglia, A.; Droutsa, K. Energy conservation potential. HVAC installations and operational issues in Hellenic airports. Energy Build. 2003, 35, 1105–1120. [Google Scholar] [CrossRef]
- Ma, J.S.; Liu, X.T.; Zhuang, D.M.; Wang, S.G. CFD-based design of the natural ventilation system of the traffic center of T3 Beijing International Airport. Adv. Mater. Res. 2011, 291–294, 3292–3295. [Google Scholar] [CrossRef]
- Parker, J.; Cropper, P.; Shao, L. Using building simulation to evaluate low carbon refurbishment options for airport buildings. In Proceedings of the 12th Conference of International Building Performance Simulation Association, Sydney, Australia, 14–16 November 2011. [Google Scholar]
- Gowreesunker, B.L.; Tassou, S.A.; Kolokotroni, M. Coupled TRNSYS-CFD simulations evaluating the performance of PCM plate heat exchangers in an airport terminal building displacement conditioning system. Build. Environ. 2013, 65, 32–145. [Google Scholar] [CrossRef]
- Chen, J.; Xie, K. A prediction model based on unbiased grey Markov for airport energy consumption prediction. In Proceedings of the 2013 Chinese Automation Congress (CAC), Changsha, China, 7–8 November 2013. [Google Scholar]
- Huang, H.; Chen, L. A new model predictive control scheme for energy and cost saving in commercial buildings: An airport terminal building study. Build. Environ. 2015, 89, 203–216. [Google Scholar] [CrossRef]
- Fan, B.; Jin, X.; Du, Z. Optimal control strategies for multi-chiller system based on probability density distribution of cooling load ratio. Energy Build. 2011, 43, 2813–2821. [Google Scholar] [CrossRef]
- Mambo, A.D.; Efthekhari, M.; Thomas, S.; Steffen, T. Designing an occupancy flow-based controller for airport terminals. Build. Serv. Eng. Res. Technol. 2015, 36, 51–66. [Google Scholar] [CrossRef]
- Mambo, A.D.; Efthekhari, M.; Thomas, S.; Steffen, T. Evaluation of Indoor Environment System Performance for Airport Buildings. Int. J. Sustain. Green Energy 2015, 4, 73–84. [Google Scholar] [CrossRef]
- Mambo, A.D.; Efthekhari, M.; Thomas, S.; Steffen, T. Fuzzy supervisory control strategies to minimise energy use of airport terminal buildings. In Proceedings of the 18th International Conference on Automation and Computing (ICAC), Loughborough, UK, 7–8 September 2012. [Google Scholar]
- Soukour, A.; Devendeville, L.; Lucet, C.; Moukrim, A.A. Memetic Algorithm for staff scheduling problem in airport security service. Expert Syst. Appl. 2013, 40, 7504–7512. [Google Scholar] [CrossRef]
- Kierzkowski, A.; Kisiel, T. Feasibility of Reducing Operator-to-Passenger Contact for Passenger Screening at the Airport with Respect to the Power Consumption of the System. Energies 2021, 14, 5943. [Google Scholar] [CrossRef]
- Kierzkowski, A.; Kisiel, T.; Uchroński, P. Simulation Model of Airport Security Lanes with Power Consumption Estimation. Energies 2021, 14, 6725. [Google Scholar] [CrossRef]
- Ryczyński, J.; Kierzkowski, A. The Impact of the Level of Training of Airport Security Control Operators on the Energy Consumption of the Baggage Control Process. Energies 2023, 16, 6957. [Google Scholar] [CrossRef]
- Scala, P.; Mujica Mota, M.; Cheng-Lung, W.; Delahaye, D. An optimization–simulation closed-loop feedback framework for modeling the airport capacity management problem under uncertainty. Transp. Res. Part C 2021, 124, 102937. [Google Scholar] [CrossRef]
- Mujica, M.; Scala, P.; Delahaye, D. Improving Airport Performance through a Model-based and Optimization Approach. In Applied Simulation and Optimization 2; Mota, M.M., De La Mota, I.F., Eds.; Springer: Cham, Switzerland, 2017. [Google Scholar] [CrossRef]
- Skorupski, J.; Grabarek, I.; Kwasiborska, A.; Czyżo, S. Assessing the suitability of airport ground handling agents. J. Air Transp. Manag. 2020, 83, 101763. [Google Scholar] [CrossRef]
- Schultz, M.; Evler, J.; Asadi, E.; Preis, H.; Fricke, H.; Cheng-Lung, W. Future aircraft turnaround operations considering post-pandemic requirements. J. Air Transp. Manag. 2020, 89, 101886. [Google Scholar] [CrossRef] [PubMed]
- Skorupski, J.; Żarów, P. Dynamic management of aircraft stand allocation. J. Air Transp. Manag. 2021, 90, 101964. [Google Scholar] [CrossRef]
- Ryczyński, J. The example of modeling of logistics processes using differential equations. AIP Conf. Proc. 2017, 1863, 230008. [Google Scholar] [CrossRef]









| Advantages | Limitations |
|---|---|
|
|
|
|
|
|
|
|
|
|
|
|
| Traffic Intensity | Number of Parcels | Distance between Parcels | |
|---|---|---|---|
| Easy | Max. one forklift for 2000 m2 of warehouse | Max. one parcel per 10 min | Even distribution of parcels over a maximum of 25% of the space |
| Medium | At least one forklift for 2000 m2 warehouse and no more than one forklift for 200 m2 of warehouse | At least one parcel per 10 min and no more than one parcel per 2 min | At least 25% of space occupied and no more than 75% |
| Hard | Min. one forklift for 200 m2 of warehouse | Min. one parcel per 2 min | Even distribution of shipments over at least 75% of the space |
| Errors | ||||||||
|---|---|---|---|---|---|---|---|---|
| Name of Activities | Damage to the Transported Parcel | Damage to Third Party Parcel | Damage to Infrastructure Elements (e.g., Wall) | Scale Damage | Damage to a Warehouse Rack | Damage to the X-ray Scanner Components (e.g., Roller Conveyor) | Damage to Forklift Components | Incorrect Identification of the Shipment and Its Components |
| Moving with a forklift | ||||||||
| D1 | x | x | x | |||||
| D2 | x | x | x | x | ||||
| D3 | x | x | x | |||||
| D4 | x | x | x | x | ||||
| D5 | x | x | x | x | x | |||
| D6 | x | x | x | x | x | |||
| D7 | x | x | x | x | x | x | ||
| D8 | x | x | x | x | x | |||
| D9 | x | x | x | x | x | x | ||
| D10 | x | x | x | x | x | |||
| D11 | x | x | x | |||||
| D12 | x | x | x | x | x | x | ||
| D13 | x | x | x | x | ||||
| D14 | x | x | x | x | ||||
| D15 | x | x | x | |||||
| D16 | x | x | x | |||||
| D17 | x | x | x | x | x | |||
| D18 | x | x | x | x | ||||
| D19 | x | x | x | |||||
| D20 | x | x | x | x | ||||
| Manipulative activities | ||||||||
| M1 | x | x | x | |||||
| M2 | x | x | x | x | ||||
| M3 | x | x | x | x | ||||
| M4 | x | x | x | |||||
| M5 | x | x | x | |||||
| M6 | x | x | x | x | ||||
| M7 | x | x | x | x | ||||
| M8 | x | x | x | x | ||||
| M9 | x | x | x | x | ||||
| M10 | x | x | x | |||||
| M11 | x | x | x | |||||
| M12 | x | x | x | |||||
| M13 | x | x | x | |||||
| Identification activities | ||||||||
| I1 | x | |||||||
| I2 | x | |||||||
| I3 | x | x | ||||||
| Operator 1 | |||
|---|---|---|---|
| Level EASY | |||
| ID | Total Number of Repetitions of the Activity (by ID) as Part of the Implemented Scenario | Number of Activities Performed Correctly | Effectiveness [%] |
| D1 | 11 | 10 | 90.90 |
| D2 | 2 | 2 | 100.00 |
| D3 | 3 | 3 | 100.00 |
| D4 | 6 | 5 | 83.33 |
| D5 | 17 | 14 | 82.35 |
| D6 | 7 | 6 | 85.71 |
| D7 | 10 | 9 | 90.00 |
| D8 | 69 | 62 | 89.86 |
| D9 | 10 | 8 | 80.00 |
| D10 | 3 | 3 | 100.00 |
| D11 | 10 | 9 | 90.00 |
| D12 | 17 | 14 | 82.35 |
| D13 | 5 | 5 | 100.00 |
| D14 | 11 | 11 | 100.00 |
| D15 | 6 | 5 | 83.33 |
| D16 | 1 | 1 | 100.00 |
| D17 | 53 | 47 | 88.68 |
| D18 | 30 | 24 | 80.00 |
| D19 | 10 | 8 | 80.00 |
| D20 | 18 | 16 | 88.89 |
| M1 | 17 | 13 | 76.47 |
| M2 | 17 | 12 | 70.59 |
| M3 | 17 | 14 | 82.35 |
| M4 | 7 | 6 | 85.71 |
| M5 | 3 | 2 | 66.67 |
| M6 | 10 | 3 | 30.00 |
| M7 | 8 | 3 | 37.50 |
| M8 | 11 | 6 | 54.55 |
| M9 | 66 | 34 | 51.52 |
| M10 | 66 | 43 | 65.15 |
| M11 | 28 | 19 | 67.86 |
| M12 | 28 | 22 | 78.57 |
| M13 | 22 | 22 | 100.00 |
| I1 | 150 | 96 | 64.00 |
| I2 | 100 | 78 | 78.00 |
| I3 | 17 | 11 | 64.71 |
| ID | Total Number of Repetitions of the Activity (by ID) as Part of the Implemented Scenario | Number of Activities Performed Correctly | Effectiveness [%] | Total Number of Repetitions of the Activity (by ID) as Part of the Implemented Scenario | Number of Activities Performed Correctly | Effectiveness [%] | Change |
|---|---|---|---|---|---|---|---|
| Session 1—Level EASY | Session 2—Level EASY | ||||||
| D1 | 11 | 10 | 90.90 | 19 | 18 | 94.74 | + * |
| D2 | 2 | 2 | 100.00 | 4 | 4 | 100.00 | ~ |
| D3 | 3 | 3 | 100.00 | 6 | 6 | 100.00 | ~ |
| D4 | 6 | 5 | 83.33 | 14 | 12 | 85.71 | ~ |
| D5 | 17 | 14 | 82.35 | 25 | 21 | 84.00 | ~ |
| D6 | 7 | 6 | 85.71 | 13 | 11 | 84.62 | ~ |
| D7 | 10 | 9 | 90.00 | 12 | 11 | 91.67 | ~ |
| D8 | 69 | 62 | 89.86 | 54 | 48 | 88.89 | ~ |
| D9 | 10 | 8 | 80.00 | 15 | 13 | 86.67 | + |
| D10 | 3 | 3 | 100.00 | 4 | 4 | 100.00 | ~ |
| D11 | 10 | 9 | 90.00 | 32 | 29 | 90.63 | ~ |
| D12 | 17 | 14 | 82.35 | 25 | 22 | 88.00 | + |
| D13 | 5 | 5 | 100.00 | 8 | 8 | 100.00 | ~ |
| D14 | 11 | 11 | 100.00 | 21 | 20 | 95.24 | - |
| D15 | 6 | 5 | 83.33 | 6 | 5 | 83.33 | ~ |
| D16 | 1 | 1 | 100.00 | 4 | 4 | 100.00 | ~ |
| D17 | 53 | 47 | 88.68 | 18 | 16 | 88.89 | ~ |
| D18 | 30 | 24 | 80.00 | 7 | 6 | 85.71 | + |
| D19 | 10 | 8 | 80.00 | 6 | 5 | 83.33 | ~ |
| D20 | 18 | 16 | 88.89 | 6 | 6 | 100.00 | ++ |
| M1 | 17 | 13 | 76.47 | 25 | 18 | 72.00 | ~ |
| M2 | 17 | 12 | 70.59 | 25 | 17 | 68.00 | ~ |
| M3 | 17 | 14 | 82.35 | 25 | 20 | 80.00 | ~ |
| M4 | 7 | 6 | 85.71 | 13 | 11 | 84.62 | ~ |
| M5 | 3 | 2 | 66.67 | 10 | 7 | 70.00 | + |
| M6 | 10 | 3 | 30.00 | 12 | 6 | 50.00 | +++ |
| M7 | 8 | 3 | 37.50 | 12 | 6 | 50.00 | +++ |
| M8 | 11 | 6 | 54.55 | 21 | 12 | 57.14 | + |
| M9 | 66 | 34 | 51.52 | 45 | 27 | 60.00 | ++ |
| M10 | 66 | 43 | 65.15 | 45 | 32 | 71.11 | + |
| M11 | 28 | 19 | 67.86 | 12 | 8 | 66.67 | ~ |
| M12 | 28 | 22 | 78.57 | 12 | 10 | 83.33 | + |
| M13 | 22 | 22 | 100.00 | 43 | 43 | 100.00 | ~ |
| I1 | 150 | 96 | 64.00 | 116 | 80 | 68.97 | + |
| I2 | 100 | 78 | 78.00 | 95 | 78 | 82.11 | + |
| I3 | 17 | 11 | 64.71 | 25 | 17 | 68.00 | + |
| ID | Effectiveness [%] | Regression Function | |||||||
|---|---|---|---|---|---|---|---|---|---|
| No. of Session—Level EASY | |||||||||
| 1 | 2 | 3 | 4 | 5 | 6 | 7 | 8 | ||
| sNo. | |||||||||
| D1 | 90.90 | 94.74 | 94.63 | 96.51 | 94.77 | 97.08 | 95.32 | 97.69 | ED1 = 0.67sNo.(D1) + 92.20 |
| D2 | 100.00 | 100.00 | 100.00 | 100.00 | 100.00 | 100.00 | 100.00 | 100.00 | ED2 = 100 |
| D3 | 100.00 | 100.00 | 100.00 | 100.00 | 100.00 | 100.00 | 100.00 | 100.00 | ED3 = 100 |
| D4 | 83.33 | 85.71 | 85.63 | 85.42 | 85.39 | 85.25 | 85.31 | 85.69 | ED4 = 0.16sNo.(D4) + 84.50 |
| D5 | 82.35 | 84.00 | 84.03 | 86.07 | 87.2 | 84.19 | 87.15 | 86.47 | ED5 = 0.55sNo.(D5) + 82.71 |
| D6 | 85.71 | 84.62 | 84.5 | 84.64 | 84.82 | 85.18 | 83.41 | 81.35 | ED6 = −0.41sNo.(D6) + 86.12 |
| D7 | 90.00 | 91.67 | 91.51 | 93.34 | 91.18 | 94.97 | 91.09 | 93.03 | ED7 = 0.31sNo.(D1) + 90.68 |
| D8 | 89.86 | 88.89 | 88.74 | 89.06 | 88.96 | 89.07 | 89.15 | 89.22 | ED8 = −0.03sNo.(D8) + 89.24 |
| D9 | 80.00 | 86.67 | 86.83 | 86.68 | 84.5 | 89.06 | 86.75 | 89.15 | ED9 = 0.82sNo.(D9) + 82.51 |
| D10 | 100.00 | 100.00 | 100.00 | 100.00 | 100.00 | 100.00 | 100.00 | 100.00 | ED10 = 100 |
| D11 | 90.00 | 90.63 | 90.68 | 90.96 | 92 | 87.17 | 89.2 | 87.06 | ED11 = −0.44sNo.(D11) + 91.71 |
| D12 | 82.35 | 88.00 | 87.81 | 90.84 | 91.21 | 88.23 | 88.47 | 88.72 | ED12 = 0.58sNo.(D12) + 85.60 |
| D13 | 100.00 | 100.00 | 100 | 100 | 100 | 100 | 100 | 100 | ED13 = 100 |
| D14 | 100.00 | 95.24 | 95.42 | 95.32 | 93.66 | 96.84 | 95.88 | 94.87 | ED14 = −0.36sNo.(D14) + 97.52 |
| D15 | 83.33 | 83.33 | 83.28 | 84.45 | 83.64 | 86.96 | 85.82 | 84.68 | ED15 = 0.38sNo.(D15) + 82.72 |
| D16 | 100.00 | 100.00 | 100.00 | 100.00 | 100.00 | 100.00 | 100.00 | 100.00 | ED16 = 100 |
| D17 | 88.68 | 88.89 | 88.92 | 90.86 | 92.10 | 87.43 | 93.37 | 90.23 | ED17 = 0.36sNo.(D17) + 88.45 |
| D18 | 80.00 | 85.71 | 85.74 | 87.66 | 88.01 | 85.83 | 90.64 | 87.71 | ED18 = 0.94sNo.(D18) + 82.17 |
| D19 | 80.00 | 83.33 | 84.32 | 86.37 | 83.40 | 84.49 | 87.31 | 83.18 | ED19 = 0.47sNo.(D19) + 81.93 |
| D20 | 88.89 | 100.00 | 100.00 | 100.00 | 100.00 | 100.00 | 100.00 | 100.00 | ED20 = 0.93sNo.(D20) + 94.45 |
| M1 | 76.47 | 72.00 | 72.99 | 73.06 | 75.99 | 77.90 | 82.07 | 81.90 | EM1 = 1.26sNo.(M1) + 70.87 |
| M2 | 70.59 | 68.00 | 68.30 | 70.28 | 72.31 | 74.34 | 78.58 | 83.87 | EM2 = 1.98sNo.(M2) + 64.39 |
| M3 | 82.35 | 80.00 | 80.35 | 84.41 | 88.79 | 86.07 | 83.19 | 81.49 | EM3 = 0.37sNo.(M3) + 81.65 |
| M4 | 85.71 | 84.62 | 84.47 | 84.64 | 84.49 | 84.32 | 84.71 | 85.04 | EM4 = −0.06sNo.(M4) + 85.01 |
| M5 | 66.67 | 70.00 | 70.09 | 73.44 | 75.36 | 76.52 | 80.47 | 81.49 | EM5 = 2.11sNo.(M5) + 64.76 |
| M6 | 30.00 | 50.00 | 55.98 | 64.29 | 73.09 | 75.44 | 79.31 | 83.63 | EM6 = 7.01sNo.(M6) + 32.41 |
| M7 | 37.50 | 50.00 | 52.84 | 55.08 | 60.99 | 65.3 | 72.42 | 80.26 | EM7 = 5.41sNo.(M7) + 34.94 |
| M8 | 54.55 | 57.14 | 57.17 | 66.29 | 71.46 | 75.76 | 77.77 | 82.83 | EM8 = 4.31sNo.(M8) + 48.48 |
| M9 | 51.52 | 60.00 | 62.09 | 64.03 | 60.4 | 60.78 | 60.96 | 61.15 | EM9 = 4.10sNo.(M9) + 50.65 |
| M10 | 65.15 | 71.11 | 73.92 | 74.15 | 78.11 | 81.37 | 84.55 | 87.91 | EM10 = 3.01sNo.(M10) + 63.49 |
| M11 | 67.86 | 66.67 | 68.64 | 72.48 | 77.63 | 81.45 | 82.81 | 84.88 | EM11 = 2.89sNo.(M11) + 62.26 |
| M12 | 78.57 | 83.33 | 83.7 | 83.62 | 83.47 | 83.76 | 83.71 | 83.98 | EM12 = 0.47sNo.(M12) + 80.89 |
| M13 | 100.00 | 100.00 | 100.00 | 100.00 | 100.00 | 100.00 | 100.00 | 100.00 | EM13 = 100 |
| I1 | 64.00 | 68.97 | 74.79 | 76.91 | 77.01 | 80.93 | 82.19 | 84.44 | EI1 = 2.71sNo.(I1) + 63.96 |
| I2 | 78.00 | 82.11 | 82.45 | 82.55 | 82.37 | 82.46 | 82.34 | 82.31 | EI2 = 0.37sNo.(I2) + 80.15 |
| I3 | 64.71 | 68.00 | 71.3 | 76.21 | 78.5 | 81.49 | 84.87 | 86.68 | EI3 = 3.23sNo.(I3) + 61.95 |
| YALE ERC 16VA | YALE ERC 16VA | YALE ERP 55VM6 | Simulator VR | |
|---|---|---|---|---|
| Energy consumption [kWh/h] (ECO mode) | 4.52 | 5.22 | 13.42 | 0.62 |
| Energy consumption [kWh/h] (NORMAL mode) | 6.50 | 6.67 | 17.56 |
| Mode | YALE ERC 16VA | YALE ERC 20VA | YALE ERC 50VM | Simulator VR | |
|---|---|---|---|---|---|
| Energy Consumption [kWh] | |||||
| Operator 1 (Easy) | Eco | 1.58 | 2.20 | 6.38 | 0.22 |
| Normal | 1.70 | 2.27 | 6.73 | ||
| Operator 2 (Easy) | Eco | 1.50 | 2.20 | 5.87 | 0.19 |
| Normal | 1.80 | 2.13 | 6.33 | ||
| Operator 3 (Easy) | Eco | 1.35 | 1.80 | 5.88 | 0.20 |
| Normal | 1.80 | 2.40 | 6.45 | ||
| Operator 4 (Medium) | Eco | 0.90 | 1.20 | 3.40 | 0.13 |
| Normal | 1.20 | 1.60 | 4.34 | ||
| Operator 5 (Medium) | Eco | 0.98 | 1.30 | 3.68 | 0.13 |
| Normal | 1.10 | 1.47 | 3.67 | ||
| Operator 6 (Medium) | Eco | 1.05 | 1.30 | 3.97 | 0.11 |
| Normal | 1.10 | 1.47 | 3.67 | ||
| Operator 7 (Hard) | Eco | 0.60 | 0.80 | 2.27 | 0.09 |
| Normal | 0.70 | 0.93 | 2.33 | ||
| Operator 8 (Hard) | Eco | 0.53 | 0.70 | 1.98 | 0.10 |
| Normal | 0.70 | 0.93 | 2.31 | ||
| Operator 9 (Hard) | Eco | 0.45 | 0.60 | 1.70 | 0.09 |
| Normal | 0.60 | 0.93 | 2.27 | ||
| Level of Training Implemented | YALE ERC 16VA | YALE ERC 50VM | Simulator VR | ||
|---|---|---|---|---|---|
| Energy Consumption [kWh] | |||||
| Operator 1 (Easy) | Easy | 1.63 | 4.83 | 2 * | 0.31 |
| Medium | 2.89 | 7.87 | 3 | 0.47 | |
| Hard | 5.33 | 9.66 | 7 | 1.09 | |
| Operator 2 (Easy) | Easy | 1.41 | 3.78 | 2 | 0.31 |
| Medium | 3.11 | 5.56 | 3 | 0.47 | |
| Hard | 5.82 | 8.15 | 7 | 1.09 | |
| Operator 3 (Easy) | Easy | 1.55 | 4.12 | 2 | 0.31 |
| Medium | 2.12 | 4.92 | 2 | 0.31 | |
| Hard | 5.21 | 8.31 | 6 | 0.93 | |
| Operator 4 (Medium) | Medium | 1.23 | 2.55 | 2 | 0.31 |
| Hard | 2.88 | 3.16 | 4 | 0.62 | |
| Operator 5 (Medium) | Medium | 1.67 | 2.87 | 1 | 0.16 |
| Hard | 3.12 | 3.89 | 4 | 0.62 | |
| Operator 6 (Medium) | Medium | 1.56 | 2.39 | 1 | 0.16 |
| Hard | 3.08 | 4.11 | 3 | 0.47 | |
| Operator 7 (Hard) | Hard | 0.64 | 2.11 | 1 | 0.16 |
| Operator 8 (Hard) | Hard | 0.81 | 1.82 | 1 | 0.16 |
| Operator 9 (Hard) | Hard | 0.59 | 1.77 | 2 | 0.31 |
Disclaimer/Publisher’s Note: The statements, opinions and data contained in all publications are solely those of the individual author(s) and contributor(s) and not of MDPI and/or the editor(s). MDPI and/or the editor(s) disclaim responsibility for any injury to people or property resulting from any ideas, methods, instructions or products referred to in the content. |
© 2024 by the authors. Licensee MDPI, Basel, Switzerland. This article is an open access article distributed under the terms and conditions of the Creative Commons Attribution (CC BY) license (https://creativecommons.org/licenses/by/4.0/).
Share and Cite
Kierzkowski, A.; Ryczyński, J.; Kisiel, T. Method of Reducing Energy Consumption during Forklift Operator Training in Cargo Terminals Utilizing Virtual Reality. Energies 2024, 17, 1153. https://doi.org/10.3390/en17051153
Kierzkowski A, Ryczyński J, Kisiel T. Method of Reducing Energy Consumption during Forklift Operator Training in Cargo Terminals Utilizing Virtual Reality. Energies. 2024; 17(5):1153. https://doi.org/10.3390/en17051153
Chicago/Turabian StyleKierzkowski, Artur, Jacek Ryczyński, and Tomasz Kisiel. 2024. "Method of Reducing Energy Consumption during Forklift Operator Training in Cargo Terminals Utilizing Virtual Reality" Energies 17, no. 5: 1153. https://doi.org/10.3390/en17051153
APA StyleKierzkowski, A., Ryczyński, J., & Kisiel, T. (2024). Method of Reducing Energy Consumption during Forklift Operator Training in Cargo Terminals Utilizing Virtual Reality. Energies, 17(5), 1153. https://doi.org/10.3390/en17051153

