Investigating the Effect of Gear Ratio in the Case of Joint Multi-Objective Optimization of Electric Motor and Gearbox
Abstract
1. Introduction
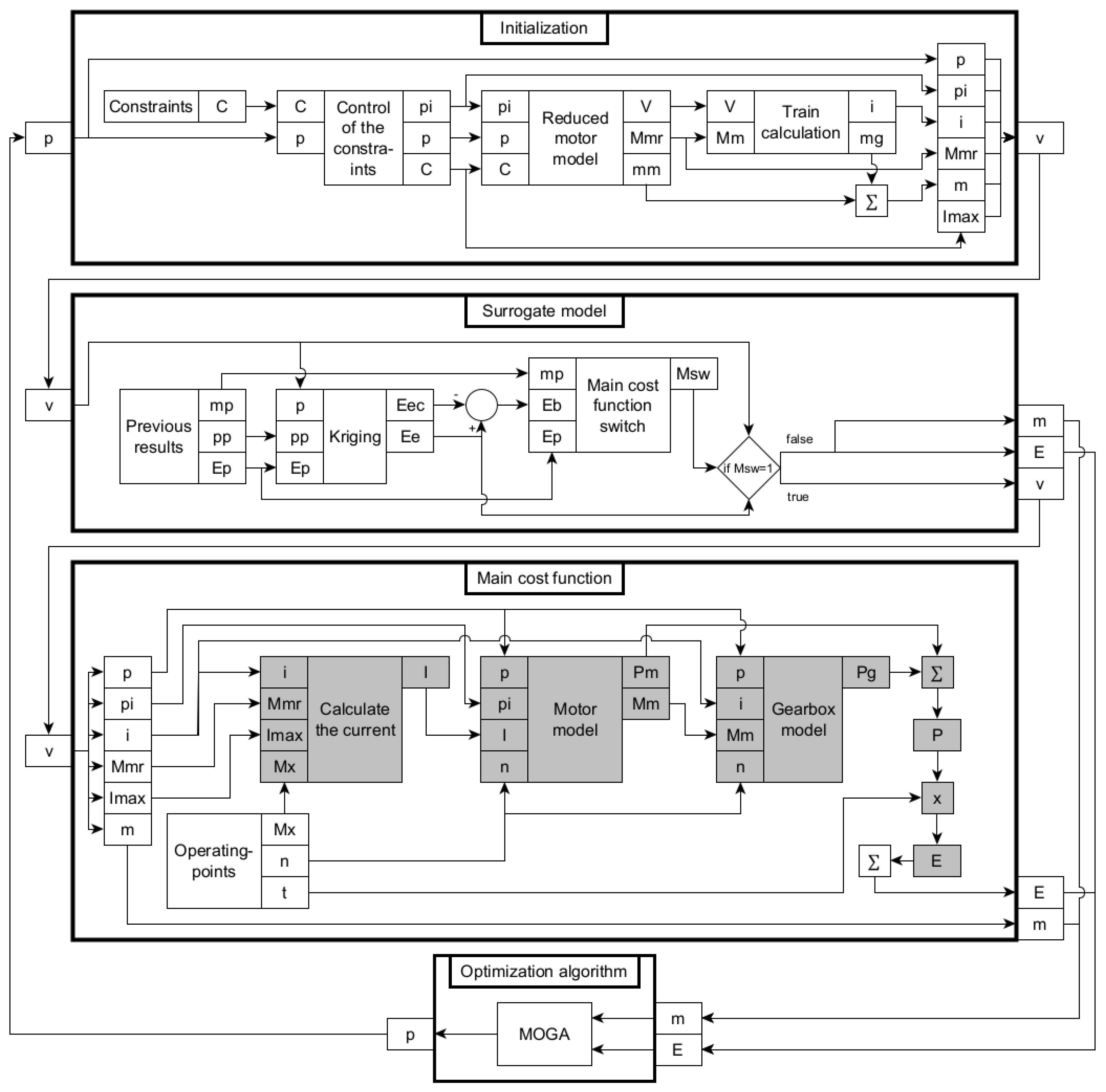
2. The Optimization Framework
2.1. The Optimization Algorithm
2.2. The Initialization
2.3. The Surrogate Model
2.4. The Main Cost Function
2.4.1. The Motor Model
2.4.2. The Gearbox Model
3. The Application
3.1. The Objective Functions
3.2. The Design Variables
3.3. The Operating Points
3.4. The Constraints
3.5. The Parameters of the Motor and the Gearbox Model
4. Results and Discussion
4.1. Correlation between Gear Ratio and Objective Function Values
4.2. The Statistics of the Optimization
5. Conclusions
Author Contributions
Funding
Institutional Review Board Statement
Informed Consent Statement
Data Availability Statement
Acknowledgments
Conflicts of Interest
Abbreviations
| DC | Direct Current |
| FEM | Finite Element Method |
| MOGA | Multi-Objective Genetic Algorithm |
| PMSM | Permanent Magnet Synchronous Machine |
References
- Corradi, C.; Sica, E.; Morone, P. What drives electric vehicle adoption? Insights from a systematic review on European transport actors and behaviours. Energy Res. Soc. Sci. 2023, 95, 102908. [Google Scholar] [CrossRef]
- Austmann, L.M. Drivers of the electric vehicle market: A systematic literature review of empirical studies. Financ. Res. Lett. 2021, 41, 101846. [Google Scholar] [CrossRef]
- Rimpas, D.; Chalkiadakis, P. Electric vehicle transmission types and setups: A general review. Int. J. Electr. Hybrid Veh. (IJEHV) 2021, 13, 38–56. [Google Scholar] [CrossRef]
- Istenes, G.; Pusztai, Z.; Kőrös, P.; Horváth, Z.; Friedler, F. Kriging-assisted multi-objective optimization framework for electric motors using predetermined driving strategy. Energies 2023, 16, 4713. [Google Scholar] [CrossRef]
- Das, S.; Mondal, S.; Saha, S.; Sarkar, C. A GSA Based Torque and LossOptimisation of an Induction Motor. Int. J. Adv. Res. Electr. 2013, 2, 3717–3725. [Google Scholar]
- Sun, I.; Shi, Z.; Cai, Y.; Lei, G.; Guo, Y.; Zhu, J. Driving-Cycle-Oriented Design Optimization of a Permanent Magnet Hub Motor Drive System for a Four-Wheel-Drive Electric Vehicle. IEEE Trans. Transp. Electrif. 2020, 6, 1115–1125. [Google Scholar] [CrossRef]
- Lei, G.; Wang, T.; Guo, Y.; Zhu, J.; Wang, S. System-Level Design Optimization Methods for Electrical Drive Systems: Deterministic Approach. IEEE Trans. Ind. Electron. 2014, 61, 6591–6602. [Google Scholar] [CrossRef]
- Lei, G.; Wang, T.; Zhu, J.; Guo, Y.; Wang, S. System-Level Design Optimization Method for Electrical Drive Systems–Robust Approach. IEEE Trans. Ind. Electron. 2015, 62, 4702–4713. [Google Scholar] [CrossRef]
- Qin, Z.; Wu, Y.T.; Lyu, S.K. A Review of Recent Advances in Design Optimization of Gearbox. Int. J. Precis. Eng. Manuf. 2018, 19, 1753–1762. [Google Scholar] [CrossRef]
- Wang, L.; Han, J.; Ma, F.; Li, X.; Wang, D. Accuracy design optimization of a CNC grinding machine towards low-carbon manufacturing. J. Clean. Prod. 2023, 406, 137100. [Google Scholar] [CrossRef]
- Ahssan, M.R.; Ektesabi, M.; Gorji, S. Gear Ratio Optimization along with a Novel Gearshift Scheduling Strategy for a Two-Speed Transmission System in Electric Vehicle. Energies 2020, 13, 5073. [Google Scholar] [CrossRef]
- Halim, M.F.M.A.; Sulaiman, E.; Othman, R.N.F.K.R. Gear Efficiency Estimation Method through Finite Element and Curve Fitting. Int. J. Appl. Electromagn. Mech. 2021, 66, 425–443. [Google Scholar] [CrossRef]
- Künzler, M.; Pflüger, R.; Lehmann, R.; Werner, Q. Dimensioning of a permanent magnet synchronous machine for electric vehicles according to performance and integration requirements. Automot. Engine Technol. 2022, 7, 97–104. [Google Scholar] [CrossRef]
- Kalyanmoy, D. Multi-Objective Optimization Using Evolutionary Algorithms; John Wiley & Sons, Inc.: New York, NY, USA, 2001; pp. 80–129. [Google Scholar]
- Goodarzi, E.; Ziaei, M.; Hosseinipour, E.Z. Introduction to Optimization Analysis in Hydrosystem Engineering; Springer: Berlin/Heidelberg, Germany, 2014; pp. 111–148. [Google Scholar]
- Filizadeh, S. Electric Machines and Drives; CRC Press: Boca Raton, FL, USA, 2013; pp. 146–153. [Google Scholar]
- Cressie, N. The origins of kriging. Math. Geol. 1990, 22, 239–252. [Google Scholar] [CrossRef]
- Nielsen, H.B.; Lophaven, S.N.; Søndergaard, J. DACE—A Matlab Kriging Toolbox; Informatics and Mathematical Modelling, Technical University of Denmark: Copenhagen, Denmark, 2002. [Google Scholar]
- Huynh, C.; Zheng, L.; Acharya, D. Losses in High Speed Permanent Magnet Machines Used in Microturbine Applications. J. Eng. Gas Turbines Power 2008, 131, 97–104. [Google Scholar]
- Reitschuster, S.; Illenberger, C.M.; Tobie, T.; Stahl, K. Application of high performance polymer gears in light urban electric vehicle powertrains. Forsch Ingenieurwes 2022, 86, 683–691. [Google Scholar] [CrossRef]
- Reitschuster, S.; Tobie, T.; Stahl, K. Experimental verification of high-performance polymer gears in an electric vehicle powertrain. Forsch Ingenieurwes 2023, 87, 881–890. [Google Scholar] [CrossRef]
- Prabhakaran, S.; Balaji, D.S.; Joel, C. Stress Analysis and Effect of Misalignment in Spur Gear. Int. J. Appl. Eng. Res. 2014, 9, 13061–13071. [Google Scholar]
- Polák, J.; Lakatos, I. Analysis of propulsion unit mathematical model. Mach. Des. 2015, 7, 137–140. [Google Scholar]
- Hoehn, B.R.; Michaelis, K.; Hinterstoißer, M. Optimization of gearbox efficiency. Gomabn 2009, 48, 462–480. [Google Scholar]
- Martins, R.; Seabra, J.; Seyfert, C.; Luther, R.; Igartua, A.; Brito, A. Power Loss in FZG gears lubricated with industrial gear oils: Biodegradable Ester vs. Mineral oil. Tribol. Interface Eng. Ser. 2005, 48, 421–430. [Google Scholar]
- Coy, J.J.; Townsend, D.P.; Zaretsky, E.V. Gearing, NASA Reference Publication 1152, AVSCOM Technical Report 84-C-15; NASA: Washington, DC, USA, 1985; p. 50.
- SKF Group. Catalogue 6000/I EN; SKF Group: Gothenburg, Sweden, 2008; pp. 96–99. [Google Scholar]
- Pusztai, Z.; Kőrös, P.; Szauter, F.; Friedler, F. Implementation of Optimized Regenerative Braking in Energy Efficient Driving Strategies. Energies 2023, 16, 2682. [Google Scholar] [CrossRef]










| Sign | Description |
|---|---|
| C | Constraints. |
| E | Loss energy of the full drive system. |
| Estimated loss energy of the full drive system. | |
| Confidence interval of Ee. | |
| Loss energy of the full drive system from previous solutions. | |
| i | Gear ratio. |
| I | Excitation current amplitude. |
| m | Mass of the full drive system. |
| Mass of the gearbox. | |
| Mass of the motor. | |
| Torque of the motor. | |
| Torque of the motor from the reduced motor model. | |
| Mass of the full drive system from previous solutions. | |
| Main cost function switch. | |
| Excepted torque of the operating point. | |
| n | Rotational speed of the operating point. |
| p | Vector of the design variables. |
| Power loss of the gearbox. | |
| Vector of the implicit parameters. | |
| Power loss of the motor. | |
| Vector of the design variables for previous calculations. | |
| Power loss of the full drive system. | |
| t | Time weighting of the operating point. |
| v | Vector of p, , i, , m, and . |
| V | Required DC voltage of the operating point. |
| Sign | Description | SZEvol | Lower Limit | Upper Limit |
|---|---|---|---|---|
| Stator outer radius. | 61.75 mm | 50 mm | 61.75 mm | |
| Back iron. | 7 mm | 5 mm | 10 mm | |
| Slot depth. | 16.3 mm | 5 mm | 25 mm | |
| Tooth tang thickness. | 2.5 mm | 2 mm | 5 mm | |
| Tooth tang gap. | 1.5 mm | 1 mm | 10 mm | |
| Tooth thickness. | 8 mm | 2 mm | 10 mm | |
| Air gap. | 0.15 mm | 0.1 mm | 1 mm | |
| Maximum magnet thickness. | 4.6 mm | 2 mm | 10 mm | |
| Gap between the magnets. | 3 mm | 2 mm | 10 mm | |
| Rotor cut width. | 8 mm | 3 mm | 15 mm | |
| Rotor cut height. | 6.5 mm | 3 mm | 20 mm | |
| Distance of the cut from the center. | 21.15 mm | 18.75 mm | 27.75 mm | |
| Magnet groove ratio, . | 0.3577 | 0.1 | 0.9 | |
| Number of turns. | 17 | 10 | 30 | |
| Wire diameter. | 1.128 mm | 0.65 mm | 1.38 mm | |
| Motor length. | 52.5 mm | 40 mm | 52.5 mm | |
| Module. | 3 mm | 10 mm | ||
| Wheelbase of the gears. | 100 mm | 200 mm |
| Rotational Speed | Excepted Torque | Time Weighting |
|---|---|---|
| 267 rpm | 32 Nm | 30.94 s |
| 315 rpm | 7 Nm | 20.44 s |
| Category | Description |
|---|---|
| Operating system | Windows 10 22H2 |
| Processor | Intel(R) Core(TM) i9-11900 |
| Memory | 32 GB |
| Number of threads | 8 |
Disclaimer/Publisher’s Note: The statements, opinions and data contained in all publications are solely those of the individual author(s) and contributor(s) and not of MDPI and/or the editor(s). MDPI and/or the editor(s) disclaim responsibility for any injury to people or property resulting from any ideas, methods, instructions or products referred to in the content. |
© 2024 by the authors. Licensee MDPI, Basel, Switzerland. This article is an open access article distributed under the terms and conditions of the Creative Commons Attribution (CC BY) license (https://creativecommons.org/licenses/by/4.0/).
Share and Cite
Istenes, G.; Polák, J. Investigating the Effect of Gear Ratio in the Case of Joint Multi-Objective Optimization of Electric Motor and Gearbox. Energies 2024, 17, 1203. https://doi.org/10.3390/en17051203
Istenes G, Polák J. Investigating the Effect of Gear Ratio in the Case of Joint Multi-Objective Optimization of Electric Motor and Gearbox. Energies. 2024; 17(5):1203. https://doi.org/10.3390/en17051203
Chicago/Turabian StyleIstenes, György, and József Polák. 2024. "Investigating the Effect of Gear Ratio in the Case of Joint Multi-Objective Optimization of Electric Motor and Gearbox" Energies 17, no. 5: 1203. https://doi.org/10.3390/en17051203
APA StyleIstenes, G., & Polák, J. (2024). Investigating the Effect of Gear Ratio in the Case of Joint Multi-Objective Optimization of Electric Motor and Gearbox. Energies, 17(5), 1203. https://doi.org/10.3390/en17051203

