Advancing Concrete Mix Proportion through Hybrid Intelligence: A Multi-Objective Optimization Approach
Abstract
:1. Introduction
2. Methodology
2.1. Data Collection
2.2. Preliminary Information of Algorithms
2.2.1. ANN Model
2.2.2. Algorithm Structure of GA-ANN
- Step 1: Collect the dataset and perform data mining.
- Step 2: Determine the network structure of the ANN model.
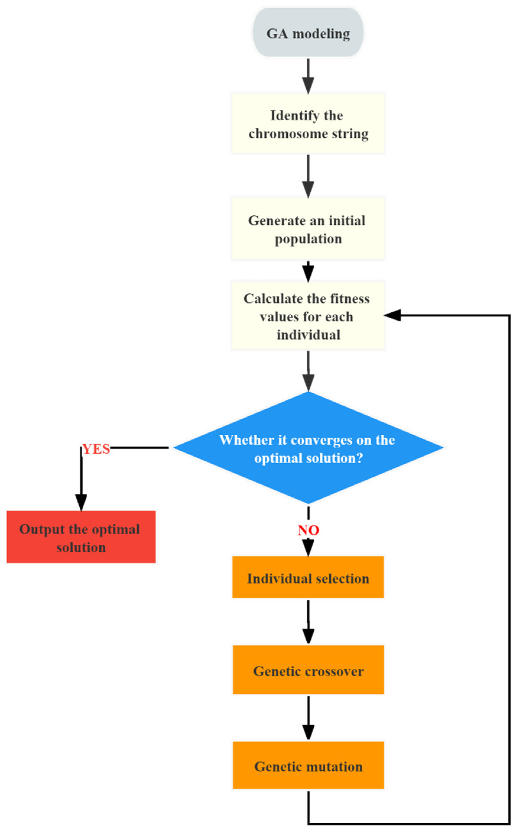
- Step 3: Choosing optimization algorithm—GA (process flowchart shown in Figure 3).
- Step 4: Optimize ANN with GA (shown in Figure 4).
2.2.3. Multi-Optimization with Scipy
3. Results and Discussion
3.1. Prediction of Compression Strength Based on GA-ANN
3.1.1. Dataset Processing and Evaluation
3.1.2. Prediction and Verification of GA-ANN Model
3.2. Comparison of ANN and GA-ANN
3.3. Multi-Objective Optimization Based on Scipy
3.4. Precise Design of Concrete by GA-ANN and Spicy Models
3.4.1. Development of Concrete Mixture Design Software
3.4.2. Multi-Objective Optimization of Concrete
- (1)
- Material preparation: select the appropriate raw materials to determine their particle size distribution.
- (2)
- Mixing design: determine the appropriate boundary conditions for raw material content, input the preliminary mixture into GA-ANN software (V1.0) for performance prediction, and then determine the design objectives and requirements (such as compressive strength of target range, minimum cost, etc.), and finally run the five sets of preliminary mixing ratios in the program.
- (3)
- Expert review: evaluate whether the preliminary mixture meets the objectives and requirements, and score the five groups of mix ratios. If the requirements are not met, repeat steps (2) to adjust until the objectives and requirements are met to obtain the optimized mixture.
- (4)
- Sample preparation: the concrete is prepared according to the optimized mixture ratio, and the feasibility of the mixture is further verified.
- Example 1: Single objective—maximum compressive strength
- Example 2: Single objective—minimum economic cost
- Example 3: Multi-objective
4. Conclusions
- (1)
- Genetic algorithms (GA) can optimize ANN structure and weight parameters, improving prediction accuracy and generalization. The results show a 19% increase in correlation coefficient (R2) compared to ANN. GA-ANN achieves excellent training results (R2 > 0.95, RMSE and MAE < 10), indicating high accuracy in predicting concrete strength.
- (2)
- To balance the need for higher concrete compressive strength and lower cost, the Scipy library was utilized for the multi-objective optimization of concrete mixture. The multi-objective design framework mainly includes two parts: determine the range for ingredients proportions and boundary conditions and establish two conflicting functions, including the target function of strength and the cost of concrete. Through the experimental validation, the accuracy of the model reached 97.3%, and the best proportion reached 46.3 MPa, which met both the compressive strength and the low-cost requirements. It is proved that the obtained target compressive strength is basically consistent with the experimental value,
- (3)
- Based on the established ML models, this paper further builds a concrete mixture design graphical user interface (GUI) software (V1.0), which not only can predict the compressive strength of concrete but also provide reliable guidance for researchers and engineers to concrete mixture design.
- (4)
- This study introduces an innovative method that integrates artificial intelligence technology into concrete research, allowing for multi-objective design and property prediction. By combining AI with concrete technology, it maximizes the information processing capabilities in the concrete industry. However, further research is needed to enhance the interpretability, accuracy, and generalization of artificial neural networks. This will contribute to future advancements in the field of concrete and the continued development of AI applications.
Author Contributions
Funding
Institutional Review Board Statement
Informed Consent Statement
Data Availability Statement
Acknowledgments
Conflicts of Interest
References
- Fan, D.; Yu, R.; Fu, S.; Yue, L.; Wu, C.; Shui, Z.; Liu, K.; Song, Q.; Sun, M.; Jiang, C. Precise design and characteristics prediction of Ultra-High Performance Concrete (UHPC) based on artificial intelligence techniques. Cem. Concr. Compos. 2021, 122, 104171. [Google Scholar] [CrossRef]
- Fan, D.; Zhu, J.; Fan, M.; Lu, J.-X.; Chu, S.; Dong, E.; Yu, R. Intelligent design and manufacturing of ultra-high performance concrete (UHPC)—A review. Constr. Build. Mater. 2023, 385, 131495. [Google Scholar] [CrossRef]
- Yu, R.; Yang, Y.; Zhou, Z.; Li, X.; Liu, C.; Wang, N.; Liu, Y. Attribution of photocatalysis of fluorescent natural organic matter fractions to the alleviation of ceramic membrane ultrafiltration fouling. Sep. Purif. Technol. 2023, 307, 122603. [Google Scholar] [CrossRef]
- Burger, J.; Huber, T.; Lloret-Fritschi, E.; Mata-Falcón, J.; Gramazio, F.; Kohler, M. Design and fabrication of optimised ribbed concrete floor slabs using large scale 3D printed formwork. Autom. Constr. 2022, 144, 104599. [Google Scholar] [CrossRef]
- Marani, A.; Zhang, L.; Nehdi, M.L. Design of concrete incorporating microencapsulated phase change materials for clean energy: A ternary machine learning approach based on generative adversarial networks. Eng. Appl. Artif. Intell. 2023, 118, 105652. [Google Scholar] [CrossRef]
- ZLuo, Z.; Zhi, T.; Liu, X.; Yin, K.; Pan, H.; Feng, H.; Song, Y.; Su, Y. Effects of different nanomaterials on the early performance of ultra-high performance concrete (UHPC): C–S–H seeds and nano-silica. Cem. Concr. Compos. 2023, 142, 105211. [Google Scholar] [CrossRef]
- Abhilash, M.; Jhanjhari, S.; Parthiban, P.; Karthikeyan, J. Axial behaviour of semi-lightweight aggregate concrete-filled steel tube columns—A DOE approach. J. Constr. Steel Res. 2019, 162, 105614. [Google Scholar] [CrossRef]
- Chitawadagi, M.V.; Narasimhan, M.C.; Kulkarni, S. Axial capacity of rectangular concrete-filled steel tube columns—DOE approach. Constr. Build. Mater. 2010, 24, 585–595. [Google Scholar] [CrossRef]
- Fan, D.; Yu, R.; Shui, Z.; Liu, K.; Feng, Y.; Wang, S.; Li, K.; Tan, J.; He, Y. A new development of eco-friendly Ultra-High performance concrete (UHPC): Towards efficient steel slag application and multi-objective optimization. Constr. Build. Mater. 2021, 306, 124913. [Google Scholar] [CrossRef]
- Dingqiang, F.; Yu, R.; Kangning, L.; Junhui, T.; Zhonghe, S.; Chunfeng, W.; Shuo, W.; Zhenfeng, G.; Zhengdong, H.; Qiqi, S. Optimized design of steel fibres reinforced ultra-high performance concrete (UHPC) composites: Towards to dense structure and efficient fibre application. Constr. Build. Mater. 2021, 273, 121698. [Google Scholar] [CrossRef]
- Salami, B.A.; Iqbal, M.; Abdulraheem, A.; Jalal, F.E.; Alimi, W.; Jamal, A.; Tafsirojjaman, T.; Liu, Y.; Bardhan, A. Estimating compressive strength of lightweight foamed concrete using neural, genetic and ensemble machine learning approaches. Cem. Concr. Compos. 2022, 133, 104721. [Google Scholar] [CrossRef]
- Gao, X.; Yang, J.; Zhu, H.; Xu, J. Estimation of rubberized concrete frost resistance using machine learning techniques. Constr. Build. Mater. 2023, 371, 130778. [Google Scholar] [CrossRef]
- Biswas, R.; Kumar, M.; Singh, R.K.; Alzara, M.; El Sayed, S.; Abdelmongy, M.; Yosri, A.M.; Yousef, S.E.A. A novel integrated approach of RUNge Kutta optimizer and ANN for estimating compressive strength of self-compacting concrete. Case Stud. Constr. Mater. 2023, 18, e2163. [Google Scholar] [CrossRef]
- Xue, J.; Shao, J.; Burlion, N. Estimation of constituent properties of concrete materials with an artificial neural network based method. Cem. Concr. Res. 2021, 150, 106614. [Google Scholar] [CrossRef]
- Lau, H.-L.; Wong, F.W.F.; Rahman, R.N.Z.R.A.; Mohamed, M.S.; Ariff, A.B.; Hii, S.-L. Optimization of fermentation medium components by response surface methodology (RSM) and artificial neural network hybrid with genetic algorithm (ANN-GA) for lipase production by Burkholderia cenocepacia ST8 using used automotive engine oil as substrate. Biocatal. Agric. Biotechnol. 2023, 50, 102696. [Google Scholar] [CrossRef]
- Chen, H.; Wang, B.; Li, J.; Xu, J.; Zeng, J.; Gao, W.; Chen, K. Comparative study on the extraction efficiency, characterization, and bioactivities of Bletilla striata polysaccharides using response surface methodology (RSM) and genetic algorithm-artificial neural network (GA-ANN). Int. J. Biol. Macromol. 2023, 226, 982–995. [Google Scholar] [CrossRef]
- Zhang, Y.; Aslani, F.; Lehane, B. Compressive strength of rubberized concrete: Regression and GA-BPNN approaches using ultrasonic pulse velocity. Constr. Build. Mater. 2021, 307, 124951. [Google Scholar] [CrossRef]
- Saryazdi, S.M.E.; Etemad, A.; Shafaat, A.; Bahman, A.M. Data-driven performance analysis of a residential building applying artificial neural network (ANN) and multi-objective genetic algorithm (GA). Build. Environ. 2022, 225, 109633. [Google Scholar] [CrossRef]
- GB/T 50081—2019[S]; Standard Test Method for Physical and Mechanical Properties of Concrete. China Building Industry Press: Beijing, China, 2019.
- GB/T 50080-2016[S]; Standard Test Method for Performance of Ordinary Concrete Mixes. China Building Industry Press: Beijing, China, 2016.
- Esfe, M.H.; Toghraie, D.; Amoozadkhalili, F. Optimization and design of ANN with Levenberg-Marquardt algorithm to increase the accuracy in predicting the viscosity of SAE40 oil-based hybrid nano-lubricant. Powder Technol. 2023, 415, 118097. [Google Scholar] [CrossRef]
- Ani, K.A.; Agu, C.M. Predictive comparison and assessment of ANFIS and ANN, as efficient tools in modeling degradation of total petroleum hydrocarbon (TPH). Clean. Waste Syst. 2022, 3, 100052. [Google Scholar] [CrossRef]
- Congro, M.; Monteiro, V.M.d.A.; Brandão, A.L.; dos Santos, B.F.; Roehl, D.; Silva, F.d.A. Prediction of the residual flexural strength of fiber reinforced concrete using artificial neural networks. Constr. Build. Mater. 2021, 303, 124502. [Google Scholar] [CrossRef]
- Amiri, M.; Hatami, F. Prediction of mechanical and durability characteristics of concrete including slag and recycled aggregate concrete with artificial neural networks (ANNs). Constr. Build. Mater. 2022, 325, 126839. [Google Scholar] [CrossRef]
- Lee, C.-K.; Kim, S.-K. GA-based algorithm for selecting optimal repair and rehabilitation methods for reinforced concrete (RC) bridge decks. Autom. Constr. 2007, 16, 153–164. [Google Scholar] [CrossRef]
- Shahmansouri, A.A.; Yazdani, M.; Hosseini, M.; Bengar, H.A.; Ghatte, H.F. The prediction analysis of compressive strength and electrical resistivity of environmentally friendly concrete incorporating natural zeolite using artificial neural network. Constr. Build. Mater. 2022, 317, 125876. [Google Scholar] [CrossRef]
- Kursuncu, B.; Gencel, O.; Bayraktar, O.Y.; Shi, J.; Nematzadeh, M.; Kaplan, G. Optimization of foam concrete characteristics using response surface methodology and artificial neural networks. Constr. Build. Mater. 2022, 337, 127575. [Google Scholar] [CrossRef]
- Firouzi, A.; Rahai, A. An integrated ANN-GA for reliability based inspection of concrete bridge decks considering extent of corrosion-induced cracks and life cycle costs. Sci. Iran. 2012, 19, 974–981. [Google Scholar] [CrossRef]
- Moein, M.M.; Saradar, A.; Rahmati, K.; Mousavinejad, S.H.G.; Bristow, J.; Aramali, V.; Karakouzian, M. Predictive models for concrete properties using machine learning and deep learning approaches: A review. J. Build. Eng. 2023, 63, 105444. [Google Scholar] [CrossRef]
- Rajender, A.; Samanta, A.K. Compressive strength prediction of metakaolin based high-performance concrete with machine learning. Mater. Today Proc. 2023; in press. [Google Scholar] [CrossRef]
- Shamsabadi, E.A.; Salehpour, M.; Zandifaez, P.; Dias-Da-Costa, D. Data-driven multicollinearity-aware multi-objective optimisation of green concrete mixes. J. Clean. Prod. 2023, 390, 136103. [Google Scholar] [CrossRef]
- Zhang, J.; Huang, Y.; Wang, Y.; Ma, G. Multi-objective optimization of concrete mixture proportions using machine learning and metaheuristic algorithms. Constr. Build. Mater. 2020, 253, 119208. [Google Scholar] [CrossRef]
- Günaydın, O.; Akbaş, E.; Özbeyaz, A.; Güçlüer, K. Machine learning based evaluation of concrete strength from saturated to dry by non-destructive methods. J. Build. Eng. 2023, 76, 107174. [Google Scholar] [CrossRef]
- Felix, E.F.; Carrazedo, R.; Possan, E. Carbonation model for fly ash concrete based on artificial neural network: Development and parametric analysis. Constr. Build. Mater. 2021, 266, 121050. [Google Scholar] [CrossRef]
- Sun, Z.; Li, Y.; Li, Y.; Su, L.; He, W. Prediction of chloride ion concentration distribution in basalt-polypropylene fiber reinforced concrete based on optimized machine learning algorithm. Mater. Today Commun. 2023, 36, 106565. [Google Scholar] [CrossRef]
- Liu, K.; Alam, M.S.; Zhu, J.; Zheng, J.; Chi, L. Prediction of carbonation depth for recycled aggregate concrete using ANN hybridized with swarm intelligence algorithms. Constr. Build. Mater. 2021, 301, 124382. [Google Scholar] [CrossRef]
- Sojobi, A.; Liew, K. Multi-objective optimization of high performance concrete columns under compressive loading with potential applications for sustainable earthquake-resilient structures and infrastructures. Compos. Struct. 2023, 315, 117007. [Google Scholar] [CrossRef]
- Chen, H.; Deng, T.; Du, T.; Chen, B.; Skibniewski, M.J.; Zhang, L. An RF and LSSVM–NSGA-II method for the multi-objective optimization of high-performance concrete durability. Cem. Concr. Compos. 2022, 129, 104446. [Google Scholar] [CrossRef]
- Amiri, H.; Azadi, S.; Karimaei, M.; Sadeghi, H.; Dabbaghi, F. Multi-objective optimization of coal waste recycling in concrete using response surface methodology. J. Build. Eng. 2022, 45, 103472. [Google Scholar] [CrossRef]
- Liu, C.; Yang, H. Multi-objective optimization of a concrete thermal energy storage system based on response surface methodology. Appl. Therm. Eng. 2022, 202, 117847. [Google Scholar] [CrossRef]









| Cement | Mineral Powder | Fly Ash | ||||
|---|---|---|---|---|---|---|
| Density (g/cm3) | Specific Surface Area (m2/g) | Activity Index (%) | Specific Surface Area (m2/g) | Activity Index (%) | Density (g/cm3) | 45 μm Sieve Residue |
| 2.98–3.16 | 304–414 | 95–122 | 401–576 | 71–97 | 2.25–2.58 | 2.5–29.2 |
| Void Ratio of Coarse Aggregate (%) | Fineness Modulus of Fine Aggregate | |||
|---|---|---|---|---|
| Gravel 5–10 mm | Gravel 10–20 mm | Gravel 16–31.5 mm | Machine-Made Sand | Natural Sand |
| 37–45 | 38–45 | 42–44 | 2.4–3.3 | 2.5–3.1 |
| Variable | Symbol | Category | Statistics | |||
|---|---|---|---|---|---|---|
| Min | Max | Average | STDEV | |||
| Cement | OPC | input | 174 | 494 | 309 | 70.7 |
| Fly ash | FA | input | 0 | 137 | 64 | 37.4 |
| Mineral powder | MP | input | 0 | 182 | 14.3 | 31.2 |
| Admixtures | Admixture | input | 0 | 34 | 0.1 | 2.1 |
| Fine aggregate | F-A | input | 635 | 935 | 773 | 54.1 |
| Coarse aggregate | C-A | input | 996 | 1241 | 1082.6 | 40.5 |
| Water | Water | input | 102 | 185 | 156.3 | 7.5 |
| Superplasticizer | SP | input | 0 | 12.8 | 4.2 | 1.6 |
| Compressive Strength | T1 | MPa | output | 21.6 | 73.3 | 45.8 |
| Cost | T2 | ¥/kg | output | 292.87 | 405.71 | 345.66 |
| Training Data | Testing Data | ||||||
|---|---|---|---|---|---|---|---|
| R2 | MSE | RMSE | MAE | R2 | MSE | RMSE | MAE |
| 0.96 | 60.91 | 7.80 | 5.37 | 0.95 | 61.94 | 7.87 | 5.45 |
| Model | R2 | MSE | RMSE | MAE |
|---|---|---|---|---|
| GA-ANN | 0.95 | 61.94 | 7.87 | 5.45 |
| ANN | 0.80 | 82.74 | 9.09 | 3.61 |
| Component | Units | Cost (¥) | |
|---|---|---|---|
| Cement | x1 | kg | 0.4 |
| Fly ash | x2 | kg | 0.13 |
| Mineral powder | x3 | kg | 0.37 |
| Admixtures | x4 | kg | 2.00 |
| Fine aggregate | x5 | kg | 0.135 |
| Coarse aggregate | x6 | kg | 0.084 |
| Compound superplasticizer | x7 | kg | 3 |
| Water | x8 | kg | 0.0017 |
| Variety | OPC | FA | MP | AD | F-A | C-A | W | SP | |
|---|---|---|---|---|---|---|---|---|---|
| Range (kg) | Min | 180 | 0 | 0 | 0 | 600 | 1000 | 140 | 0 |
| Max | 500 | 130 | 200 | 50 | 900 | 1200 | 180 | 10 | |
| Boundary | B1 | 1 | 1 | 1 | 1 | 1 | 1 | 1 | 1 |
| B2 | 1 | 1 | 1 | 1 | 1 | 1 | 1 | 1 |
| Varieties | OPC (kg) | FA (kg) | MP (kg) | AD (kg) | F-A (kg) | C-A (kg) | Water (kg) | SP (kg) | Strength (MPa) | Validation (MPa) | Cost (¥) |
|---|---|---|---|---|---|---|---|---|---|---|---|
| 1 | 233 | 120 | 29 | 0 | 735 | 966 | 102 | 5.48 | 47 | 46.3 | 316.51 |
| 2 | 233 | 129 | 140 | 0 | 870 | 966 | 102 | 3.2 | 45 | 45.5 | 370.14 |
| 3 | 233 | 100 | 57 | 0 | 867 | 966 | 102 | 10.77 | 45 | 44.7 | 357.96 |
| 4 | 233 | 131 | 173 | 0 | 825 | 966 | 102 | 1.85 | 41 | 42.1 | 372.48 |
| 5 | 233 | 17 | 181 | 0 | 650 | 966 | 102 | 1.15 | 39 | 38.6 | 334.90 |
Disclaimer/Publisher’s Note: The statements, opinions and data contained in all publications are solely those of the individual author(s) and contributor(s) and not of MDPI and/or the editor(s). MDPI and/or the editor(s) disclaim responsibility for any injury to people or property resulting from any ideas, methods, instructions or products referred to in the content. |
© 2023 by the authors. Licensee MDPI, Basel, Switzerland. This article is an open access article distributed under the terms and conditions of the Creative Commons Attribution (CC BY) license (https://creativecommons.org/licenses/by/4.0/).
Share and Cite
Chen, F.; Xu, W.; Wen, Q.; Zhang, G.; Xu, L.; Fan, D.; Yu, R. Advancing Concrete Mix Proportion through Hybrid Intelligence: A Multi-Objective Optimization Approach. Materials 2023, 16, 6448. https://doi.org/10.3390/ma16196448
Chen F, Xu W, Wen Q, Zhang G, Xu L, Fan D, Yu R. Advancing Concrete Mix Proportion through Hybrid Intelligence: A Multi-Objective Optimization Approach. Materials. 2023; 16(19):6448. https://doi.org/10.3390/ma16196448
Chicago/Turabian StyleChen, Feixiang, Wangyang Xu, Qing Wen, Guozhi Zhang, Liuliu Xu, Dingqiang Fan, and Rui Yu. 2023. "Advancing Concrete Mix Proportion through Hybrid Intelligence: A Multi-Objective Optimization Approach" Materials 16, no. 19: 6448. https://doi.org/10.3390/ma16196448
APA StyleChen, F., Xu, W., Wen, Q., Zhang, G., Xu, L., Fan, D., & Yu, R. (2023). Advancing Concrete Mix Proportion through Hybrid Intelligence: A Multi-Objective Optimization Approach. Materials, 16(19), 6448. https://doi.org/10.3390/ma16196448

