Abstract
European larch (Larix decidua L.) is an important forest tree species, with a large range and genetic variability; however, little is known about the characterisation of its genetic structure and diversity based on molecular markers in seed orchards, and no core collection—an improved tool for managing germplasm—has been developed for this species to date. In the present study, we employed nSSR molecular markers to characterise the genetic diversity and structure of five seed orchards and to construct a core collection for further use in breeding programmes. The results indicate that the values of heterozygosity in the seed orchards were slightly higher than the averages obtained in natural populations. The seed orchards displayed heterozygote deficiency, similar to other studies in Larix decidua or other Larix spp., which can be associated with a strong selective pressure on populations in a highly fragmented area. The presence of clones of autochthonous origin increased the allelic richness in the seed orchards where they were found. The degree of differentiation between individuals within the seed orchards was similar to that of populations originating from the Tyrolean Alps and Southern Carpathians (11.03% vs. 13% in the present study). The assignment, which was based on clustering, did not always match with the passport data (i.e., provenance), and we found that clones originating from stands from the northern Romanian Carpathians are distinct from the stands of the southern region, and most probably originated from a centre other than the Tyrolean Alps. The final extracted core collection (50 entries, 28% sampling effort) increases the rate of allele preservation, incorporates every allele from the entire collection, and provides candidate resources for the enhanced breeding of larch. The genetic characterisation of these germplasms will be essential for future breeding tasks, as well as for the preservation of valuable genotypes or populations.
1. Introduction
Genetic diversity is the foundation of forest sustainability and plays a key role in the adaptation of forest tree populations to climate change [1,2]. Among the “ex situ” methods for preserving forest trees as genetic resources or the germplasm outside native habitats, seed orchards (i.e., seedling or clonal) are a common example [3]. An evaluation of the genetic diversity of seed orchards can provide reference information for germplasm conservation, the selection of elite germplasms, and the parental selection for crosses.
The management and use of a germplasm collection requires significant resources for appropriate evaluation, particularly due to duplicate and redundant accessions [4,5,6,7,8]. To overcome these challenges, the “core collection” concept, devised at the beginning of the 1980s, further expanded the construction principles and methods [9,10] proposed to maintain a maximum level of genetic diversity in a relatively small number of samples [4]. Initially, geographic origin (e.g., passport data) and phenotypic traits were employed to establish core collections. These characteristics were later combined with molecular genetic markers, as they provide an increased reliability in capturing genetic diversity without the influence of environmental factors, as in the case of phenotypic traits [5,11]. Molecular markers such as simple sequence repeats (SSRs), are useful for revealing population structure and are often used as tools in core collection development, with the advantage of presenting a higher polymorphism level, which results in the occurrence of population-specific alleles [6]. In population studies of genetics, it is generally accepted that more loci ensure the increased reliability of the estimates of genetic parameters, although highly polymorphic loci may provide a similar efficiency due to a larger number of loci that are less polymorphic [12]. Various methods have been proposed to construct core collections based on molecular genetic markers, including the maximisation strategy (M-method) [13], which amplifies the number of alleles, or the advanced stochastic local search algorithm, both of which are highly suitable [14]. Most studies have constructed core collections of annual or perennial fruit tree species [9], in addition to several forest tree species, including Norway spruce (Picea abies L. Karst) [11], Chinese fir (Cunninghamia lanceolata (Lamb.) Hook) [15], and black locust (Robinia pseudoacacia) [5].
European larch (Larix decidua) is found not only in its natural habitat at high altitudes in the Alps, Carpathians, and Sudetes, but also at low altitudes in the Polish lowlands [15]. As a consequence of this species introduction to areas outside its native distribution area, often without tracking the original source of the seeds and seedlings [16], the current distribution area is the result of anthropogenic influences, with as yet unknown implications for the alteration of the native gene pool. Studies on the genetic structure of Larix decidua in Europe based on molecular markers, however, have indicated a higher degree of genetic variation and low differentiation among populations from the natural range distribution [17], with the percentage of planted specimens limited to only 2–3%, thereby contributing minimal effects on the genetic structure of natural populations [18]. In the Carpathians, the native populations appear to be genetically different than others that have been introduced (and unknown) [19,20], and the strict protection regime and lower accessibility limit their use in afforestation programmes. Thus, Larix decidua plays an important role in the seed orchards of the species as a source of genetically improved seeds and a means of conserving intraspecific genetic diversity [21].
In Romania, the total area occupied by larch, both naturally occurring and cultivated, comprises only 0.3% of the forested terrain [22]. Natural larch populations are located in five main areas: Ceahlău, Ciucaș, Bucegi, Lotru, and Apuseni [23], with a maximum presence in the Bucegi Mountains. Beginning in the middle of the 19th century, many stands of these trees were planted in Transylvania and the southeastern region of Romania using reproductive materials of Alpine origin [24], with the Austrian Tyrol region being a principal source of seeds transferred to the Carpathians [25,26]. The undocumented, human-mediated impact of non-native reproductive material has resulted in negative long-term consequences or effects in terms of the trees’ ability to adapt to a changing environment, particularly in fragmented populations [25,26,27]. In Romania, the genetic improvement of larch began in 1963 with the selection of seed stands and the establishment of 26 seed orchards (with a total surface area of 134 ha) through the phenotypic selection of more than 500 trees, from both natural populations and artificial stands [26]. Currently, 20 larch seed orchards (119.2 ha) remain in operation.
Despite the importance of Larix decidua, there is still limited information on the genetic diversity of this species, particularly in seed orchards, and no activity to date has been devoted to developing core collections or collecting information on the broad genetic base of the germplasm for future research. Thus, the present study aimed to evaluate the degree of genetic diversity in five seed orchards in Romania, in both autochthonous samples and those of unknown origin, and to create a core collection for further use in breeding programmes. With the use of nuclear DNA microsatellite markers (nSSRs), an attempt was made to verify the following hypotheses: (i) Are there major differences in the degree of genetic diversity within the seed orchards based on the origin of the trees (i.e., native or unknown)? (ii) Do the investigated seed orchards possess a broad genetic base for the future selection of superior parents? (iii) What are the characteristics of the core collection and do they conserve the entire germplasm gene pool?
2. Materials and Methods
2.1. Seed Orchard Characteristics and Location
A total of 246 European larch (Larix decidua L.) clones (vegetative copies) from five clonal seed orchards in the eastern part of Romania (Table 1) were sampled. The five seed orchards are part of the larch first-breeding generation initiated more than forty years ago by the grafting of plus trees selected from valuable stands, most of which were artificial and of unknown origin, although plus trees were also selected from the two main natural distribution centres of larch in Romania (Table 2). In the absence of provenance tests, the selection was made based on phenotypic criteria (i.e., growth traits and stem form). To confirm clonal identity and identify possible labelling errors, samples consisting of needles or cambium were collected in the summer of 2020 with four ramets per clone (except for the clones represented by three or fewer ramets) so that at total of 623 specimens were ultimately analysed.
Table 1.
Study seed orchards and primary characteristics.
Table 2.
The larch clones studied.
2.2. SSR Analysis
Genomic DNA was extracted from needles dried with silica gel or cambium according to the ATMAB method [29]. DNA quantity and quality were determined with a Biophotometer Plus spectrophotometer (Eppendorf, Germany). A total of 15 nuclear microsatellites (nSSR) were developed according to the following references: [30] (markers bclK211, bclK228, bclK229, bclK189, bclK263, and bclK253), [31] (markers Ld31, Ld30, Ld50, Ld56, Ld42, Ld45, Ld58, Ld101), and [32] (marker UAKLLy6). They were organised in three multiplex reactions according to the expected length of the fragments and fluorescent labelling of the primer.
Polymerase chain reaction (PCR) was performed in a reaction volume of 15 µL containing 1× Qiagen Multiplex PCR MasterMix 2×, 1 to 3 µM of each primer and ultrapure water to final volume. Amplification conditions consisted of an initial denaturation step at 95 °C for 15 min, followed by 30 cycles of 30 s at 94 °C (denaturation), 1.30 min at 56 °C, and 1 min at 72 °C, followed by a final extension step for 30 min at 60 °C. The amplification reaction was carried out using the MiniAmpPlus Thermal Cycler (ThermoFisher Scientific, Waltham, MA, USA). SRR fragments were separated by capillary electrophoresis using the automated sequencer GeXP analyser (Beckman-Coulter, Brea, CA, USA) and analysed with the use of an internal size standard (DNA Size Standard Kit: 400). The resulting raw data were processed, and the fragment lengths were determined using the fragment analysis tool GenomLab version 10.1 (Beckman-Coulter).
2.3. Data Analysis
To limit as much as possible any genotyping errors resulting from the presence of null alleles, in addition to stuttering and large allele dropout, each locus was investigated by means of bootstrapping with Micro-Checker v. 2.2.3 [33], based on 1000 bootstraps and 95% confidence intervals. The analysis of the SSR data included the following: the mean number of alleles per locus (Na), the effective number of alleles per locus (Ne), the observed (Ho) and expected (He) heterozygosity, the inbreeding coefficient (FIS), and the polymorphic information content (PIC). The determination of the frequency of null alleles and PIC was carried out in CERVUS [34], while the other measures were assessed with GENALEX v. 6.503 software [35]. Because some of the clones were common to several seed orchards, we verified the clonal identity in each seed orchard based on the obtained genotype in GENALEX v. 6.503 by selecting the option “matching or near matching genotypes”, which indicates the presence of individual specimens with the same genetic profile. The number of foreign genotypes varied between 5 and 13 specimens, representing about 5% of the total sample size. We identified only 177 trees with unique genotypes, and these were used further to assess the genetic structure of the clones. After removing the common genotypes, the genetic structure was analysed to highlight the genetic relationships among the 177 European larch accessions (see below) due to the lack of information related to the putative origin of the source populations as well as to discover different parental genotypes that could be employed in future genetic and breeding efforts. The partitioning of the genetic variation between seed orchards was evaluated by analysis of molecular variances (AMOVA), a standard test with 999 permutations that was used to determine the significance of the differences. The pairwise FST values for each seed orchard were determined and plotted as a heat map graph.
In addition, we performed the analysis of the genetic structure of unique clones with three approaches. First, the Bayesian model-based clustering algorithm implemented in STRUCTURE ver. 2.3.1 was employed to evaluate the number of subpopulations to which the accessions were assigned. The subpopulations were identified according to different allelic frequencies, and the individuals were placed into specific subpopulations if the values of the estimated membership probability (Q) were higher than 0.7. In the present study, the value of K was set to be from 1 to 10, and 10 independent runs were performed, with a burn-in of 100,000 iterations, followed by 1,000,000 iterations for each value of K, assuming an admixture model with correlated allele frequencies. The most probable K-value was determined with the highest ΔK [36] in STRUCTURE HARVESTER v. 0.6 [37]. The CLUMPAK web server was used to visualise the bar plot of the probability of membership from the results of the Q-matrix. Second, the discriminant analysis of principal component (DAPC), a multivariate method that uses a non-hierarchical approach for defining genetic clusters, was used to analyse the genetic structure of seed orchards. The DAPC was implemented in the adegenet package of R statistical software [38]. Finally, the genetic relationships between individual clones were assessed using an unweighted neighbour-joining method, with the use of MEGA 11 [39].
An optimised core collection, identified from the entire collection of larch clones (the “accessions”), was developed using Core Hunter 3 [40], a method that selects a representative fraction (the “entries”) from the entire collection as a whole. Several allocation algorithms were used by the programme to choose core subsets by optimising a single genetic parameter or multiple parameters simultaneously. These were subsequently tested using the following methods [40,41,42,43]: (1) average accession-to-nearest-entry distance (A-NE), which considers the mean distance between each accession in the entire collection and the near selected accession, and the results in core accessions of maximum dissimilarity; (2) average entry-to-nearest-entry distance (E-NE), which optimises the average distance between each accession and the next closest other accession in the core and has, as a result, diverse cores of low redundancy; (3) allele coverage (Cov), which maximises the share of detected alleles in the complete dataset that are retained in the selected core and results in core accessions preserving the alleles; (4) expected heterozygosity (He), in which the anticipated percentage of heterozygous loci explicitly considers the variability within each locus, resulting in cores with a lower likelihood to be homozygous for a number of different loci (e.g., compared to using the Shannon index); (5) Shannon’s diversity index: irrespective of their co-location within loci, the core subsets maintained as many unusual alleles as possible, with a maximum under the unique allele occurrence in the complete dataset; and (6) a combination of two methods, the average entry-to-nearest-entry distance (E-NE) and Cov using equal weights. Each method was applied to yield a sampling percent of up to 50% of the whole accessions, as previously reported [44]. Various parameters were calculated for assessing the capacity of the core to capture the diversity present in the entire germplasm collection: mean number of alleles per locus (Na), effective number of alleles (Ne), Shannon Information Index (I), Ho, and He. A one-sample t-test compared the genetic parameters of the core collections determined with the original collection, such that the smallest core subset presenting nonsignificant differences with the breeding population (p ≤ 0.05) was selected as the final core germplasm collection.
3. Results
All of the 15 SSR markers analysed were polymorphic, with a total number of 185 alleles. The average number of alleles per locus was 12.33, ranging from 5 (Ld101) to 22 (bclK263), with an average effective allele per locus of 5.54 (Table 3). The mean value of Ho was 0.660, which is much lower than the He of 0.764. A single locus had an excess of heterozygotes (bclK263), while the rest of the loci showed heterozygote deficiency, leading to a positive fixation index (mean FIS = 0.14). A high frequency of null alleles was identified in five loci, with null allele frequencies ranging from 0.102 to 0.267, with the null alleles frequencies being 0.077. The PIC values were 0.202 and 0.918 for Ld101 and bclK263, respectively. Other than two exceptions (marker Ld101 and bclK229), all the markers displayed good discriminating power (Table 3).
Table 3.
Summary of characteristics of the 15 nuclear microsatellite loci used in the analysis of five European larch seed orchards.
Genetic diversity averaged across loci by seed orchard is shown in Table 4. As expected, the three seed orchards sharing the same clones (HEM, GAR, and SMN; Table 1) presented similar levels of genetic diversity, compared to that of others (BZD, VST). Within the seed orchard, Na ranged from 8.9 (HEM) to 10.3 (GAR), with a mean of 9.8. Ne ranged from 5.1 (HEM) to 6.1 (VST), with a mean of 5.6, while I showed an average value of 1.83 (between 1.75 (HEM) and 1.90 (VST)) (Table 4). The observed Ho was generally lower than the He (0.690 vs. 0.790, respectively). Ho ranged from 0.633 (VST) to 0.729 (SMN), and He ranged from 0.774 (HEM) to 0.809 (VST). Estimates of the overall inbreeding coefficient 0.132 (FIS) suggests a heterozygote deficit in the seed orchards evaluated, with extremes of 0.072 (HEM) and 0.223 (VST). Two seed orchards displayed a higher inbreeding level (BEI—FST = 0.206 and VST—FST = 0.223).
Table 4.
Multilocus genetic diversity indices of European larch seed orchards.
3.1. Genetic Structure of the Seed Orchards
AMOVA, indicating Wright’s fixation indices (FST = 0.015, FIS = 0.135, and FIT = 0.148) (Table 5), revealed that only 2% of the variation observed was among the five seed orchards, whereas 85% of the variation was due to the variation among accessions used in the analysis, with the remainder (13%) due to the variation among the accessions within each seed orchard (Table 5).
Table 5.
Results of analysis of molecular variance (AMOVA) of the genetic variation among and within five European larch seed orchards.
However, significant moderate differences were found not only between the Valea lui Ștefan seed orchard and the others, but also between the Beizadele, Hemeiuși, and Gârcina seed orchards (Table 6). The highest level of differentiation was found between the Valea lui Ștefan and Hemeiuși seed orchards (FST = 0.046, p < 0.001). As expected, the lowest differentiation was between Siminicea and Gârcina seed orchards, which share both clones originating from Fântânele and clones originating from Gura Humorului.
Table 6.
Pairwise seed orchard FST values.
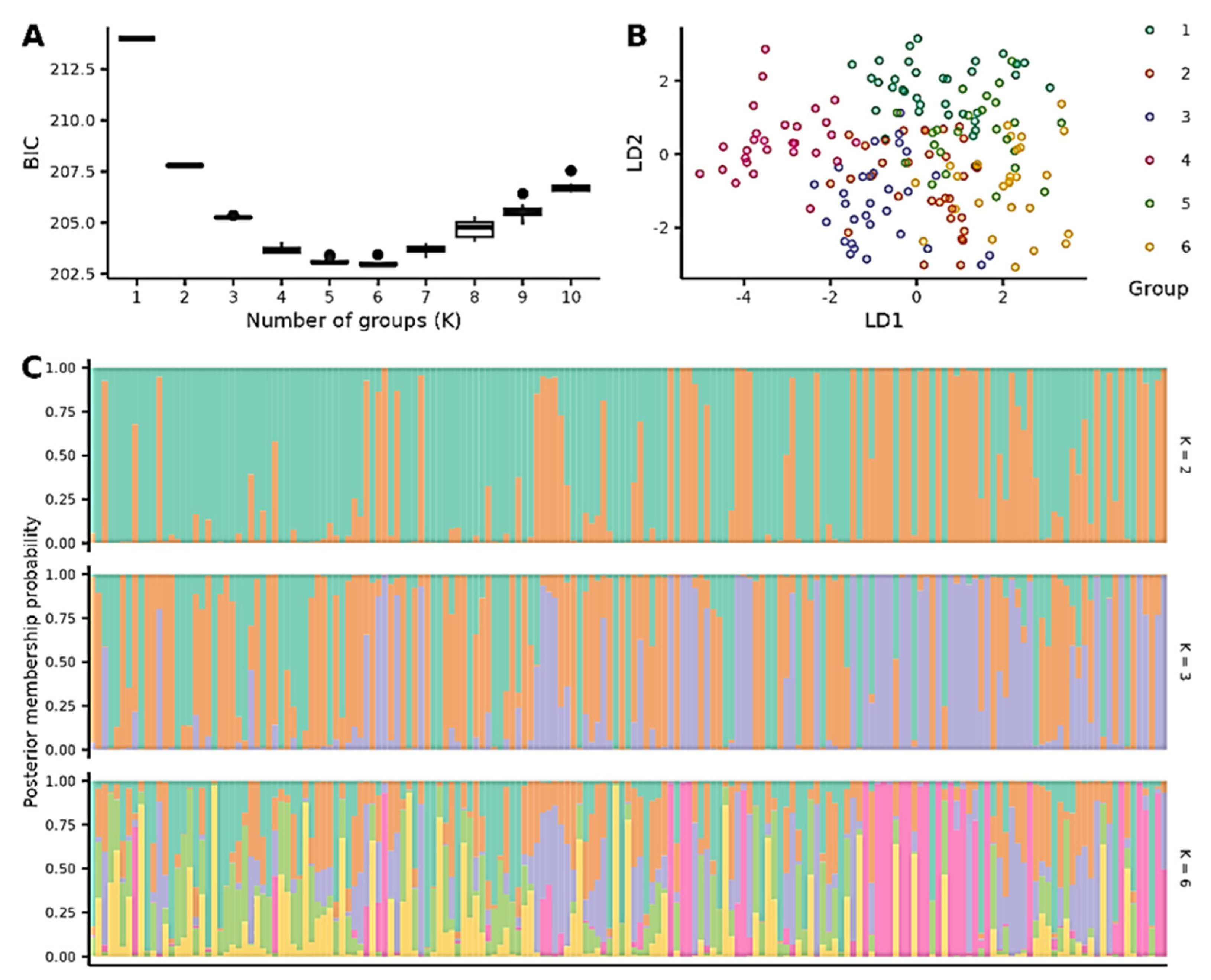
The estimation of ΔK using the Bayesian clustering method implemented by the software STRUCTURE from the 177 individual genotypes showed the highest value for K = 3 (ΔK = 31.62) (Figure 1), although high values were also obtained for K = 6 (ΔK = 15.22) and K = 2 (ΔK = 6.51). At K = 2, the European larch clones (accessions) are clearly divided into two subpopulations: native (A group) and planted (NA group), according to the putative origin of the plus trees. The A group includes the highest number of clones from the Valea lui Ștefan seed orchard, with the clones originating from Latorița centre displaying the highest purity (Q > 0.80) (Figure 2), followed by Sinaia centre (native) and a few from the Siminicea seed orchard. The NA group includes the clones originating from plus trees from artificial seed stands of unknown origin located in northeastern and southeastern Romania. At K = 3, the NA group is split into two subgroups, one corresponding to clones with origins in the Fântânele seed stand and in artificial stands from the southeastern Romanian Carpathians (Sinaia, Brașov), while the other corresponds to northeastern Romania (Gura Humorului, Pătrauți) and western Romania (Alba). According to the Q mean value (i.e., the estimated membership coefficient to a certain cluster), more than 75% of clones that were assigned to cluster 1, which corresponds to an autochthonous origin of plus trees, had a Q > 0.7, while the proportion admixed in the other two groups was approximately 50% (Figure 1C).
Figure 1.
Results of population genetic structure analysis of European larch accessions: estimated population structure (K = 2 and K = 3) (A), estimation of the best subpopulation numbers based on DK and mean L(K) ± SD values (B), and the stacked bar plots of genetic structure for K = 2 and K = 3 (C). The provenance of plus tree is in horizontal line.
Figure 2.
Discriminant analysis of principal components (DAPC) of the 177 European larch genotypes (A) and estimation of the number of clusters by Bayesian information criterion (BIC) (B,C).
The BIC (Bayesian information criterion) of the DAPC indicated six (K = 6) as the most probable number of clusters of the 177 genotypes (Figure 2A); for each genotype, the posterior membership probability relative to 2, 3, and 6 clusters is presented in Figure 2C. Clusters 1 and 4 were clearly differentiated using the two main discriminant functions (Figure 2B), compared to clusters 2 and 5, and are located in the middle of the graph. The clone membership to the clusters of STRUCTURE and DAPC is presented in Supplementary Material Table S1.
The neighbour-joining dendrogram supports the clustering of Latorița, the autochthonous Sinaia clones from the Valea lui Ștefan and Beizadele seed orchards, and three clones from the Gârcina and Siminicea seed orchard (Figure 3). Moreover, admixed genotypes were distributed in all clusters.
Figure 3.
Neighbour-joining dendrogram based on genetic distances between clones. Each clone is identified by the first letter of the seed orchard and the corresponding code. For each genotype, the colours are in accordance with their assignment to the different clusters, as inferred by STRUCTURE software at K = 3. The black symbols are the admixed genotypes.
3.2. Construction of the European Larch Core Collection
The sampling strategies, intensities (from 10% to 50% in steps of 10, and 90%), and diversity parameters (Na, Ne, I, Ho, and He) applied to 177 accessions resulted in 36 core subsets (Table 7). When comparing the core collections to the original collection (e.g., including all accessions), Na was susceptible to the sampling strategy when using the genetic distances-based method, and was not significantly different under the method maximising allelic richness. Except for the A-NE strategy, in Ne, I and He were found at significantly larger (p < 0.05) values compared to the original collection, whereas in Ho, no significant differences were observed. Across the sampling intensities, the minimum core collection captured at least 90% of the number of alleles of the entire collection and included 40 entries (with the simple, Cov method) or 50 entries (with the combined E-NE + Cov method). The values of Ne, I, and He parameters peaked at 30 accessions. The final core germplasm collection established by the CoV method consisted of 40/50 clones (22% and 28% sampling intensity), ensuring a retention of 90.1% and 99.1% of Na and Ho values, respectively, while higher values were captured in Ne, I, and He (117.2%, 107.4%, and 104.3%, respectively). These results support the general finding that the core collection is more diverse than the original collection; thus, the constructed core collection includes clones representing each seed orchard and each of the identified genetic clusters.
Table 7.
Variability of genetic diversity parameters for various core subsets.
4. Discussion
The selection of optimal samples with an increased potential for adaptation and the preservation of broad genetic diversity are prerequisites for future forest ecosystems that are resilient and resistant under predicted changes to the climate [1,2]. In the European larch breeding programme in Romania, numerous plus trees from different seed stands, both autochthonous and of unknown origin (although presumably alpine), were selected, grafted, and grown in seed orchards that contained different numbers of clones and genetic composition. To characterise the European larch germplasm, 15 nuclear SSR markers were employed. The PIC value obtained indicated that microsatellites are highly polymorphic and informative for discriminating individual ramets and to accurately establish the clonal genotype, a finding that is consistent with results reported in other studies [27]. Overall, the frequency of null alleles was relatively low; however, some loci with a high frequency of null alleles were removed from processing to avoid affecting the estimation of genetic structure and differentiation [44]. For the remaining 12 microsatellite loci, the proportion of null alleles was reduced by only 4.5%, and the PIC value was even higher, due to the very low informative value of the Ld101 locus.
The values of genetic diversity of the European larch seed orchards, in terms of Ho and He, are slightly higher than the averages obtained in natural populations: 0.650 and 0.720, respectively, in the Swiss Alps [45], 0.739 and 0.761, respectively, in the French Alps [46], and 0.715 and 0.761, respectively, in the Tyrol region of Austria [25]. For an old core Polish larch, the values obtained were Ho = 0.720 and He = 0.752 [47]. For Romanian larch natural populations, the available studies are limited; however, the values obtained are lower than that of the average values for all the seed orchards together or for every individual seed orchard considered separately: Ho = 0.620 and He = 0.693 [27]. When values corresponding to the artificial populations of unknown origin are considered, He = 0.738 [27]. All studies cited were based on a set of markers with a high degree of polymorphism, developed by Wagner et al. [31], and have in common at least eight SSR loci.
Overall, the seed orchards displayed heterozygote deficiency, similarly to results reported in other studies in both Larix decidua or other Larix spp. [27,48,49], which can be associated with a strong selective pressure on populations in a strongly fragmented area. The allelic diversity within seed orchards was found to be closely associated with the source of plus trees and, to a lesser degree, with the number of clones that established the seed orchards. Although the native populations of the Romanian Carpathians reveal a low level of genetic diversity, which can be explained by their small size, isolation, and evolution [50], but may also be associated with interesting genotypes [2], the participation of clones of autochthonous origin increased the allelic richness in the seed orchards where they were found. It should be mentioned that only three (Latorița, Bucegi, and Apuseni) out of the five naturally occurring areas of larch in Romania are found in breeding populations. On the other hand, we still lack information about the level of diversity of the source populations of plus trees, with the exception of the Baciu seed orchard (northwestern part of Romania) [51].
AMOVA showed that only 2% of the total genetic variation occurring among seed orchards, even if they consisted of diverse germplasm, located in different regions and with different histories and evolution. However, the degree of differentiation between individual specimens within the seed orchards was similar to that obtained by Mihai et al. [26] when analysing populations originating from the Tyrolean Alps and Southern Carpathians, with a percentage of variation between groups of 11.03%, compared to 13% in the present study. Our results were corroborated by DAPC, STRUCTURE, and neighbour-joining analyses, which indicated that the degree of inclusion in the germplasm of accessions of unknown or suspected distant origin is quite pronounced in the national larch breeding programme included in the analysis, and that the consequences of translocation on adaptability are not sufficiently understood to date.
STRUCTURE analysis identified three distinct clusters among the non-duplicate accessions, and the membership coefficient revealed that only 17.5% of the individual specimens possessed an uncertain affiliation to genetic clusters. Moreover, cluster assignment did not match entirely with the passport data from all accessions; for example, the provenance mentioned in the records from the installation of the seed orchards. In this regard, the present study is important as it clarifies or completes this information. For example, for the Hemeiuși seed orchard (the first seed orchard installed in Romania almost 60 years ago), the information regarding the origin of the plus trees is general in nature and refers to the region and the name of the forest district but does not specify exactly which clone comes from which area. Due to our study’s results, the correct assignment has been successfully made. In addition, a clone with the presumed local origin was identified. The divergences in this designation could be due to several factors, including the fact that the only reference population with known origin is Latorița, and that not much is known about the origin of low-altitude larch populations. What can be concluded from our study is that the clones originating from stands to the north of the Romanian Carpathians (Gura Humorului, Pătrăuți) are distinct from those to the south of the Carpathians, and probably come from a region other than the Tyrolean Alps. This hypothesis needs to be investigated in more detail, however, using comparative analysis with reference to populations from different European gene pools.
Numerous studies investigating the genetic variability of larch provenances in terms of growth traits, wood quality, and adaptability suggest that the European larch presents a higher degree pf genetic variation both among and within populations, which is beneficial for additional assisted migration and breeding programmes [16,52]. Although the tests for identifying the offspring of seed orchards are still at the beginning stage [20], genotypic evaluation is useful for correcting inherent errors related to mature seed orchards (e.g., the origin of clones) and for providing alternative support for the interpretation of the performances in phenotypic traits. With the exception of the Baciu seed orchard (from the northwestern region of Romania) [51], we know little about the diversity of the source populations of plus trees. In evaluating the germplasm collections constructed to obtain desirable traits, the final extracted core collection increased the rate of allele preservation, incorporated every allele from the entire collection, and provided candidate resources for the enhanced breeding of larch. The practice of transferring reproductive material as the result of different constraints (e.g., reduced availability/productivity of local seeds sources or budget) has been recognised since at least the 19th century [1]. This area requires the expansion of existing knowledge through comparative analysis with reference populations from different European gene pools, for example, which would improve the ability to manage local populations; for example, by selecting better trees for advanced breeding, maximising genetic diversity, and showing more concern for ecological adaptability or the anticipated reactions to climate change. New approaches are available, providing rigorous genetic evaluation and enabling the improvement and conservation of commercial and non-commercial species under a range of environmental constraints [53]. Assisted gene flow is not risk-free, however, and current requirements (e.g., European Council Directive 1999/105/EC) stipulate the traceability of forest reproductive material, with the aim of better use (e.g., originating from stands “preadapted” to a future climate) or to anticipate potential issues of maladaptation or other related ecological consequences [1].
5. Conclusions
The overall degree of genetic diversity of the European larch seed orchards is slightly higher than that found in natural populations, while the heterozygote deficiency is comparable to that reported in other studies of Larix decidua or other Larix spp., a finding that can be explained by the highly fragmented area that exerts a strong selective pressure on these populations. The allelic richness of seed orchards increased whenever clones of autochthonous origin were found. The degree of differentiation between individual specimens within the seed orchards is similar to that of populations originating from the Tyrolean Alps and Southern Carpathians (11.03% vs. 13% in the present study). An important output of the present study is the use of assignment based on clustering, which in some cases suggest differences compared to that of the passport data (provenance), as well as the distinctiveness between clones originating from stands located in the northern Romanian Carpathians and those in the southern region, with a possible origin from an area other than the Tyrolean Alps. The final constructed core collection includes 50 entries, corresponding to 28% of the sampling effort, in which each seed orchard and determined cluster are represented, a strategy that increases the rate of allele preservation and incorporates every allele from the entire collection. The recognised practice of transferring European larch reproductive material has altered the genetics of European larch populations in the Eastern Carpathians. Nevertheless, more knowledge is still needed, however, to better manage local populations, maximise genetic diversity, and face the challenge of future climate change.
Supplementary Materials
The following supporting information can be downloaded at: https://www.mdpi.com/article/10.3390/f14081575/s1. Table S1: List of larch unique genotypes, the seed orchards where they are found and the group of clustering according to STRUCTURE and DAPC analysis.
Author Contributions
Conceptualisation, M.T.; methodology, M.T. and E.C.; software, M.T.; validation, M.T., G.M. and E.C.; writing—original draft preparation, M.T.; writing—review and editing, E.C., A.L.C. and G.M. All authors have read and agreed to the published version of the manuscript.
Funding
This study was carried out within the framework of the Nucleu Programme (project PN19070305 and project PN23090303) financed by the Romanian Ministry of Research, Innovation and Digitalisation, and also in CresPerfInst (Contract 34PFE/30.12.2021).
Data Availability Statement
Not applicable.
Acknowledgments
We wish to thank our colleagues Anca Botezatu, Alina Todirică, and Mihai Balabasciuc for their help with the field work.
Conflicts of Interest
The authors declare no conflict of interest.
References
- Fady, B.; Cottrell, J.; Ackzell, L.; Alía, R.; Muys, B.; Prada, A.; González-Martínez, S.C. Forests and Global Change: What Can Genetics Contribute to the Major Forest Management and Policy Challenges of the Twenty-First Century? Reg. Environ. Chang. 2016, 16, 927–939. [Google Scholar] [CrossRef]
- Leites, L.; Garzón, M.B. Forest tree species adaptation to climate across biomes: Building on the legacy of ecological genetics to anticipate responses to climate change. Glob. Chang. Biol. 2023. [Google Scholar] [CrossRef]
- Potter, K.M.; Jetton, R.M.; Bower, A.; Jacobs, D.F.; Man, G.; Hipkins, V.D.; Westwood, M. Banking on the Future: Progress, Challenges and Opportunities for the Genetic Conservation of Forest Trees. N. For. 2017, 48, 153–180. [Google Scholar] [CrossRef]
- van Hintum, T.J.L.; Brown, A.H.D.; Spillane, C. Core Collections of Plant Genetic Resources; Bioversity International: Rome, Italy, 2000; ISBN 978-92-9043-454-2. [Google Scholar]
- Guo, Q.; Liu, J.; Li, J.; Cao, S.; Zhang, Z.; Zhang, J.; Zhang, Y.; Deng, Y.; Niu, D.; Su, L.; et al. Genetic Diversity and Core Collection Extraction of Robinia Pseudoacacia L. Germplasm Resources Based on Phenotype, Physiology, and Genotyping Markers. Ind. Crops Prod. 2022, 178, 114627. [Google Scholar] [CrossRef]
- Wu, H.; Duan, A.; Wang, X.; Chen, Z.; Zhang, X.; He, G.; Zhang, J. Construction of a Core Collection of Germplasms from Chinese Fir Seed Orchards. Forests 2023, 14, 305. [Google Scholar] [CrossRef]
- Li, N.; Yang, Y.; Xu, F.; Chen, X.; Wei, R.; Li, Z.; Pan, W.; Zhang, W. Genetic Diversity and Population Structure Analysis of Castanopsis Hystrix and Construction of a Core Collection Using Phenotypic Traits and Molecular Markers. Genes 2022, 13, 2383. [Google Scholar] [CrossRef]
- Sun, Y.; Dong, S.; Liu, Q.; Chen, J.; Pan, J.; Zhang, J. Selection of a Core Collection of Prunus sibirica L. Germplasm by a Stepwise Clustering Method Using Simple Sequence Repeat Markers. PLoS ONE 2021, 16, e0260097. [Google Scholar] [CrossRef]
- Gu, R.; Fan, S.; Wei, S.; Li, J.; Zheng, S.; Liu, G. Developments on Core Collections of Plant Genetic Resources: Do We Know Enough? Forests 2023, 14, 926. [Google Scholar] [CrossRef]
- Wang, X.; Cao, Z.; Gao, C.; Li, K. Strategy for the Construction of a Core Collection for Pinus Yunnanensis Franch. To Optimize Timber Based on Combined Phenotype and Molecular Marker Data. Genet. Resour. Crop Evol. 2021, 68, 3219–3240. [Google Scholar] [CrossRef]
- Kelblerová, R.; Dvořák, J.; Korecký, J. Genetic Diversity Maximization as a Strategy for Resilient Forest Ecosystems: A Case Study on Norway Spruce. Forests 2022, 13, 489. [Google Scholar] [CrossRef]
- Kalinowski, S.T. Do Polymorphic Loci Require Large Sample Sizes to Estimate Genetic Distances? Heredity 2005, 94, 33–36. [Google Scholar] [CrossRef]
- Schoen, D.J.; Brown, A.H. Conservation of Allelic Richness in Wild Crop Relatives Is Aided by Assessment of Genetic Markers. Proc. Natl. Acad. Sci. USA 1993, 90, 10623–10627. [Google Scholar] [CrossRef]
- Thachuk, C.; Crossa, J.; Franco, J.; Dreisigacker, S.; Warburton, M.; Davenport, G.F. Core Hunter: An Algorithm for Sampling Genetic Resources Based on Multiple Genetic Measures. BMC Bioinform. 2009, 10, 243. [Google Scholar] [CrossRef]
- Kempf, M.; Hebda, A.; Bodziarczyk, J. A Nature Reserve as a Repository of Genetic Richness–The Case of European Larch from the Gorce Mountains. J. Nat. Conserv. 2023, 74, 126440. [Google Scholar] [CrossRef]
- Raffl, H.; Konrad, H.; Curtu, L.A.; Geburek, T. Genetic Evidence of Human Mediated, Historical Seed Transfer from the Tyrolean Alps to the Romanian Carpathians in Larix decidua (Mill.) Forests. Ann. For. Sci. 2018, 75, 98. [Google Scholar] [CrossRef]
- Lewandowski, A.; Burczyk, J. Mating System and Genetic Diversity in Natural Populations of European Larch (Larix decidua) and Stone Pine (Pinus cembra) Located at Higher Elevations. Silvae Genet. 2000, 49, 158–160. [Google Scholar]
- Mosca, E.; Eckert, A.J.; Di Pierro, E.A.; Rocchini, D.; La Porta, N.; Belletti, P.; Neale, D.B. The Geographical and Environmental Determinants of Genetic Diversity for Four Alpine Conifers of the European Alps. Mol. Ecol. 2012, 21, 5530–5545. [Google Scholar] [CrossRef]
- Wagner, S.; Liepelt, S.; Gerber, S.; Petit, R.J. Within-Range Translocations and Their Consequences in European Larch. PLoS ONE 2015, 10, e0127516. [Google Scholar] [CrossRef]
- Dostálek, J.; Frantík, T.; Pospíšková, M.; Křížová, M. Population Genetic Structure and Delineation of Conservation Units in European Larch (Larix decidua Mill.) Across Its Native Range. Flora 2018, 246–247, 26–32. [Google Scholar] [CrossRef]
- Matsushita, M.; Nishikawa, H.; Tamura, A.; Takahashi, M. Effects of light intensity and girdling treatments on the production of female cones in Japanese larch (Larix kaempferi (Lamb.) Carr.): Implications for the management of seed orchards. Forests 2020, 11, 1110. [Google Scholar] [CrossRef]
- Inventarul Forestier Național. Available online: https://roifn.ro/site/ (accessed on 15 April 2023).
- Haralamb, A.M. Cultura Speciilor Forestiere; Editura Agrosilvică, Bucureşti: Bucharest, Romania, 1967; 755p. [Google Scholar]
- Rubtov, S. Arealul si ecologia Laricelui–Centrele de raspindire naturala a laricelui in Romania. The distribution area and ecology of larch–the natural distribution centers of larch in Romania. In Laricele–Ecologia si Cultura; Rubţov, Ș., Ed.; Editura Agro–Silvica: Bucharest, Romania, 1965; pp. 65–74. [Google Scholar]
- Jansen, S.; Geburek, T. Historic Translocations of European Larch (Larix decidua Mill.) Genetic Resources Across Europe—A Review from the 17th Until the Mid-20th Century. For. Ecol. Manag. 2016, 379, 114–123. [Google Scholar] [CrossRef]
- Mihai, G.; Alexandru, A.; Mirancea, I. Genetic Variation and Early Selection in Larix decidua Mill. From Progeny Test in Romania. Ann. For. Sci. 2019, 76, 81. [Google Scholar] [CrossRef]
- Gramazio, P.; Plesa, I.M.; Truta, A.M.; Sestras, A.F.; Vilanova, S.; Plazas, M.; Vicente, O.; Boscaiu, M.; Prohens, J.; Sestras, R.E. Highly Informative SSR Genotyping Reveals Large Genetic Diversity and Limited Differentiation in European Larch (Larix decidua) Populations from Romania. Turk. J. Agric. For. 2018, 42, 165–175. [Google Scholar] [CrossRef]
- Pârnuță, G.; Budeanu, M.; Stuparu, E.; Scărlătescu, V.; Chesnoiu, E.N.; Tudoroiu, M.; Filat, M.; Nica, M.S.; Teodosiu, M.; Lorent, A.; et al. Catalogul Național al Materialelor de bază Pentru Producerea Materialelor Forestiere de Reproducere; Eitura Silvică: București, Romania, 2012; 304p. [Google Scholar]
- Dumolin, S.; Demesure, B.; Petit, R.J. Inheritance of Chloroplast and Mitochondrial Genomes in Pedunculate Oak Investigated with an Efficient PCR Method. Theor. Appl. Genet. 1995, 91, 1253–1256. [Google Scholar] [CrossRef]
- Isoda, K.; Watanabe, A. Isolation and Characterization of Microsatellite Loci from Larix Kaempferi. Mol. Ecol. Notes 2006, 6, 664–666. [Google Scholar] [CrossRef]
- Wagner, S.; Gerber, S.; Petit, R.J. Two Highly Informative Dinucleotide SSR Multiplexes for the Conifer Larix decidua (European larch). Mol. Ecol. Resour. 2012, 12, 717–725. [Google Scholar] [CrossRef]
- Khasa, P.D.; Newton, C.H.; Rahman, M.H.; Jaquish, B.; Dancik, B.P. Isolation, Characterizaton, and Inheritance of Microsatellite Loci in Alpine Larch and Western Larch. Genome 2000, 43, 439–448. [Google Scholar] [CrossRef]
- Van Oosterhout, C.; Hutchinson, W.F.; Wills, D.P.M.; Shipley, P. MICRO-CHECKER: Software for Identifying and Correcting Genotyping Errors in Microsatellite Data. Mol. Ecol. Notes 2004, 4, 535–538. [Google Scholar] [CrossRef]
- Marshall, T.C.; Slate, J.; Kruuk, L.E.B.; Pemberton, J.M. Statistical Confidence for Likelihood-Based Paternity Inference in Natural Populations. Mol. Ecol. 1998, 7, 639–655. [Google Scholar] [CrossRef]
- Peakall, R.O.D.; Smouse, P.E. GENALEX 6: Genetic Analysis in Excel. Population Genetic Software for Teaching and Research. Mol. Ecol. Notes 2006, 6, 288–295. [Google Scholar] [CrossRef]
- Pritchard, J.K.; Stephens, M.; Donnelly, P. Inference of Population Structure Using Multilocus Genotype Data. Genetics 2000, 155, 945–959. [Google Scholar] [CrossRef]
- Earl, D.A.; VonHoldt, B.M. STRUCTURE HARVESTER: A Website and Program for Visualizing STRUCTURE Output and Implementing the Evanno Method. Conserv. Genet. Resour. 2012, 4, 359–361. [Google Scholar] [CrossRef]
- Jombart, T. Adegenet: A R Package for the Multivariate Analysis of Genetic Markers. Bioinformatics 2008, 24, 1403–1405. [Google Scholar] [CrossRef]
- Tamura, K.; Stecher, G.; Kumar, S. MEGA11: Molecular Evolutionary Genetics Analysis Version 11. Mol. Biol. Evol. 2021, 38, 3022–3027. [Google Scholar] [CrossRef]
- De Beukelaer, H.; Davenport, G.F.; Fack, V. Core Hunter 3: Flexible Core Subset Selection. BMC Bioinform. 2018, 19, 203. [Google Scholar] [CrossRef]
- Beukelaer, H.D.; Smýkal, P.; Davenport, G.F.; Fack, V. Core Hunter II: Fast Core Subset Selection Based on Multiple Genetic Diversity Measures Using Mixed Replica Search. BMC Bioinform. 2012, 13, 312. [Google Scholar] [CrossRef]
- Odong, T.L.; Jansen, J.; van Eeuwijk, F.A.; van Hintum, T.J.L. Quality of Core Collections for Effective Utilisation of Genetic Resources Review, Discussion and Interpretation. Theor. Appl. Genet. 2013, 126, 289–305. [Google Scholar] [CrossRef]
- Lv, J.; Li, C.; Zhou, C.; Chen, J.; Li, F.; Weng, Q.; Li, M.; Wang, Y.; Chen, S.; Chen, J.; et al. Genetic Diversity Analysis of a Breeding Population of Eucalyptus Cloeziana F. Muell. (Myrtaceae) and Extraction of a Core Germplasm Collection Using Microsatellite Markers. Ind. Crops Prod. 2020, 145, 112157. [Google Scholar] [CrossRef]
- Chapuis, M.-P.; Estoup, A. Microsatellite null alleles and estimation of population differentiation. Mol. Biol. Evol. 2007, 24, 621–631. [Google Scholar] [CrossRef]
- Pluess, A.R. Pursuing Glacier Retreat: Genetic Structure of a Rapidly Expanding Larix decidua Population. Mol. Ecol. 2011, 20, 473–485. [Google Scholar] [CrossRef]
- Nardin, M.; Musch, B.; Rousselle, Y.; Guérin, V.; Sanchez, L.; Rossi, J.-P.; Gerber, S.; Marin, S.; Pâques, L.E.; Rozenberg, P. Genetic Differentiation of European Larch Along an Altitudinal Gradient in the French Alps. Ann. For. Sci. 2015, 72, 517–527. [Google Scholar] [CrossRef]
- Litkowiec, M.; Lewandowski, A.; Burczyk, J. Genetic Status of Polish Larch (Larix decidua subsp. Polonica (Racib. Domin)) from Chełmowa Mountain: Implications for Gene Conservation. Dendrobiology 2018, 80, 101–111. [Google Scholar] [CrossRef]
- Nishimura, M.; Setoguchi, H. Homogeneous Genetic Structure and Variation in Tree Architecture of Larix Kaempferi Along Altitudinal Gradients on Mt. Fuji. J. Plant Res. 2011, 124, 253–263. [Google Scholar] [CrossRef] [PubMed]
- Oreshkova, N.V.; Belokon, M.M.; Jamiyansuren, S. Genetic Diversity, Population Structure, and Differentiation of Siberian Larch, Gmelin Larch, and Cajander Larch on SSR-marker Data. Russ. J. Genet. 2013, 49, 178–186. [Google Scholar] [CrossRef]
- Wagner, S.; Litt, T.; Sánchez-Goñi, M.-F.; Petit, R.J. History of Larix decidua Mill. (European Larch) Since 130 Ka. Quat. Sci. Rev. 2015, 124, 224–247. [Google Scholar] [CrossRef]
- Vilcan, A.; Mihalte, L.; Sestras, A.F.; Holonec, L.; Sestras, R.E. Genetic Variation and Potential Genetic Resources of Several Romanian Larch Populations. Turk. J. Agric. For. 2017, 41, 82–91. [Google Scholar] [CrossRef]
- George, J.-P.; Grabner, M.; Karanitsch-Ackerl, S.; Mayer, K.; Weißenbacher, L.; Schueler, S.; Mäkelä, A. Genetic Variation, Phenotypic Stability, and Repeatability of Drought Response in European Larch Throughout 50 Years in a Common Garden Experiment. Tree Physiol. 2017, 37, 33–46. [Google Scholar] [CrossRef]
- Lstibůrek, M.; Schueler, S.; El-Kassaby, Y.A.; Hodge, G.R.; Stejskal, J.; Korecký, J.; Škorpík, P.; Konrad, H.; Geburek, T. In situ Genetic Evaluation of European Larch Across Climatic Regions Using Marker-Based Pedigree Reconstruction. Front. Genet. 2020, 11, 28. [Google Scholar] [CrossRef]
Disclaimer/Publisher’s Note: The statements, opinions and data contained in all publications are solely those of the individual author(s) and contributor(s) and not of MDPI and/or the editor(s). MDPI and/or the editor(s) disclaim responsibility for any injury to people or property resulting from any ideas, methods, instructions or products referred to in the content. |
© 2023 by the authors. Licensee MDPI, Basel, Switzerland. This article is an open access article distributed under the terms and conditions of the Creative Commons Attribution (CC BY) license (https://creativecommons.org/licenses/by/4.0/).


