Abstract
Tea is one of the most popular non-alcoholic beverages globally. The leaves of the tea plants serve as the raw materials for tea production, making tea tree cultivation widespread as an economically significant tree species. Nonexpressor of pathogenesis-related genes 1 (NPR1) is a key regulator of the salicylic acid (SA) signaling pathway, playing a significant role in the plant’s response to biotic and abiotic stresses. However, the NPR1-like gene family in tea plants remains elusive. This study aims to systematically analyze the NPR1-like gene family in tea plants. Four CsNPR1-like genes were identified and categorized into three branches based on phylogenetic analysis. Collinearity analysis demonstrated conservation of the NPR1-like gene across different species. Analysis of cis-regulatory elements suggested that CsNPR1-like genes may be involved in various hormonal and stress responses. Protein structure analysis revealed that the CsNPR1-likes exhibited typical ANK and BTB/POZ structural domains. The protein interaction network identified various known and novel NPR1-interacting proteins, including the TGA transcription factor, which was further confirmed in planta. Meta-analysis of transcriptome data indicated that CsNPR1-like genes had spatiotemporal expression patterns and were induced by drought and cold stresses. Additionally, CsNPR1a activates the accumulation of the acidic SA-dependent pathogenic-associated protein PR1 but not the basic chitinase (PR3) in a transient expression assay. This study provides comprehensive information for investigating the NPR1-like gene family in tea plants.
1. Introduction
Camellia sinensis, commonly known as the tea plant, is one of the most important economic crops in the world, with large-scale tea plantations established in countries such as China, Japan, and India. Tea, derived from the leaves of the tea plant, is the second most widely consumed non-alcoholic beverage worldwide [1,2]. It holds significant economic and cultural value while also offering various health benefits [3]. Tea leaves are rich in beneficial secondary metabolites, which contribute to the distinct characteristics of different tea types [4,5]. However, tea plants are susceptible to various plant pathogens during their growth. Fungal pathogens such as anthracnose and cloudy leaf blight are major diseases affecting tea plants [6,7]. The application of biotechnology and genetic engineering techniques to accelerate the breeding process of tea plants and to screen genes for tea plants in response to stress will provide a basis for breeding excellent adversity-resistant varieties.
Plants defend against pathogens by inducing local and systemic defense responses [8]. The pathogenesis-related gene non-expressor 1 (NPR1, also known as NIM1 for non-inducible immunity 1 and SAI1 for salicylic acid insensitive 1) [9] and its immediate homologs can enhance disease resistance to a variety of pathogens by activating the expression of pathogenesis-related genes [10,11,12,13]. Acts as a transcriptional co-activator in plant immunity, and the NPR1 gene plays an important role in the establishment of systemic acquired resistance (SAR) and induced systemic resistance (ISR) in plants [14,15,16]. Currently, six NPR1-like genes have been described in Arabidopsis, including AtNPR1 and the other five members [8,17,18,19,20]. The six AtNPR1-like genes belong to three functionally distinct branches. Each evolutionary branch contains two family members, and each has been reported to have its own set of functional requirements [8,21,22]. In the first evolutionary branch, AtNPR1 and AtNPR2 are salicylic acid (SA) receptors and belong to the positive regulators of SAR [12,14,21]. Although AtNPR2 was reported to play a role in SA perception [23], this gene was also thought to be a possible simple redundant or non-functional paralog of AtNPR1 [24]. AtNPR3 and AtNPR4, which belong to the second evolutionary branch, are also SA receptors and act as transcriptional co-blockers in plant defense [8,12,20]. In addition, AtNPR5 and AtNPR6 are involved in the growth and development of plant flowers and leaves [18,19,25].
The NPR1 protein has two well-documented conserved protein-protein interaction domains, such as an ankyrin repeat structural domain in the central region and a BTB/POZ (named after the Broad Complex, Tramtrack, and Bric-a-Brac/Pox virus and zinc finger) structural domain [21,26,27,28]. It also has a transcriptional activation domain and a nuclear localization sequence at the C-terminus [29]. The BTB/POZ domain facilitates the dimerization of NPR1 and interaction with TGA transcription factors of the bZIP family [30,31].
NPR1 transduces SA signaling and activates downstream PR gene expression [32]. Under normal conditions, intracellular SA levels are low, and NPR1 is usually presented in the cytoplasm as an oligomer [33]. Infection with the pathogen causes an increase and accumulation of SA in the plant, resulting in a change in the intracellular redox state, which leads to the disulfide bond linked NPR1 oligomer molecules breaking into a monomeric form and entering the nucleus through its C-terminal dichotomous nuclear localization signal [34,35]. As a transcriptional co-activator, NPR1 interacts with members of TGA transcription factors to induce massive expression of PR genes and initiate defense responses [13,16,28,33,36]. Recent studies have shown that NPR1 interacts with cyclin-dependent kinase 8 (CDK8) and enhanced disease susceptibility 1 (EDS1) to promote PR1 expression [37,38].
Numerous studies have shown that the NPR1 gene plays a key role in the establishment of disease resistance in plants, especially SAR [29,33]. Inducible SAR has broad-spectrum, long-lasting immunity to secondary infections and other pathogens [39,40,41]. To date, the NPR1 gene and its function have been identified in a variety of plants, and overexpression of the rice OsNPR1 gene can effectively improve plant resistance to rice blast [42,43]. Overexpression of the NPR1 gene in cotton and wheat can exhibit enhanced resistance to cotton black root rot and red mold [44,45]. NPR1 genes play an important role in disease resistance and the growth and development of plants. However, there is no report about the NPR1-like gene family in tea plants. In this study, the NPR1-like gene family was identified from the genome of Camellia sinensis, and bioinformatics analysis of these genes was performed. Moreover, the nuclear localization of CsNPR1a was demonstrated by expressing a GFP-fused protein in N. benthamiana leaves. To further understand the function of the CsNPR1a gene, the interaction between CsNPR1a and TGA was demonstrated through Bimolecular fluorescence complementarity experiments. In addition, CsNPR1a was transiently overexpressed in N. benthamiana leaves, and its consequences on PR gene induction were studied. Our analysis provides new clues for future studies to better understand the function of the NPR1-like gene family in tea plants.
2. Materials and Methods
2.1. Plant Materials and Treatment
The tea plants (cultivar: Shuchazao) were cultivated at the nursery base of the Central South University of Forestry and Technology, located in Tianxin District, Changsha City. Nicotiana benthamiana was grown in potting soil for two weeks under a 16/8-h photoperiod before being used for Agrobacterium infiltration.
2.2. Identification and Characterization of the NPR1-like Genes from Tea Plants
The six known Arabidopsis NPR1-like proteins were downloaded from the Arabidopsis Information Resource (TAIR) database (https://www.arabidopsis.org/index.jsp) (accessed on 11 November 2022), using the Camellia sinensis var. sinensis cv. Shuchazao genome (http://tpdbtmp.shengxin.ren:81/download.html) (accessed on 12 November 2022) [46]. With the six known Arabidopsis NPR1-like protein sequences, BLASTP searched at this site for candidate target protein sequences. The hidden Markov model information for the BTB/POZ domain (PF00651), ankyrin domain (PF00023), and NPR1_like_C domain (PF12313) was obtained from the Pfam database (https://pfam.xfam.org/) (accessed on 13 November 2022) [47]. In addition, to further screen for CsNPR1-like members, the putative CsNPR1-like members identified by HMMER were submitted to the CDD database (https://www.ncbi.nlm.nih.gov/cdd/) (accessed on 13 November 2022) and the BLAST program (https://blast.ncbi.nlm.nih.gov/Blast.cgi) (accessed on 15 November 2022) to check for N-terminal BTB/POZ structural domains and ANK repeats [48,49]. Four NPR1-like proteins were eventually obtained. The basic properties of the four NPR1-like proteins were analyzed using the online Expasy ProtParam tool (https://web.expasy.org/protparam/) (accessed on 20 November 2022), including pI, molecular weight, the grand average of hydropathicity (GRAVY), and instability index [50]. The subcellular localization was predicted using WoLF PSORT (https://www.genscript.com/wolf-psort.html) (accessed on 23 November 2022), respectively [51].
2.3. Multiple Sequence Alignment and Phylogenetic Analysis of the CsNPR1-like Genes
The position of all CsNPR1-like genes on chromosomes was obtained from the TPIA database (http://tpdbtmp.shengxin.ren:81/index.html) (accessed on 25 November 2022) and visualized with TBtools [52]. The genes were renamed from far to near following their homology with AtNPR1. The protein sequence files of the corresponding species of NPR1 were downloaded from the GenBank database (https://www.ncbi.nlm.nih.gov/genbank/) (accessed on 5 December 2022), and the sequences were aligned using the Clustal Omega program and visualized in Jalview Version 2.11.2.5 [53,54]. After that, the phylogenetic tree was constructed using the Neighbor-Joining method in MEGA-X [55]. Furthermore, we used the online software iTOL (https://itol.embl.de/) (accessed on 7 December 2022) for visualization [56].
2.4. Gene Structure, Motif Composition, Gene Duplication, and Synteny Analysis of the CsNPR1-like Genes
Individual CsNPR1-like gene structures were assembled using Gene Structure Display Server 2.0 software (GSDS, https://gsds.cbi.pku.edu.cn/) (accessed on 8 December 2022) [57]. We used the MEME online program (https://meme-suite.org/meme/tools/meme) (accessed on 8 December 2022) to identify conserved motifs [58]. TBtools was used to display the conserved motifs and gene structures of CsNPR1-like proteins [52]. The Multiple Collinearity Scan toolkit (MCScanX) was used to analyze the replication patterns and synthetic relationships of CsNPR1-like genes [59].
2.5. Cis-Acting Regulatory Elements Analysis
A search of the genomic database of C. Sinensis cv. Shuchazao identified CsNPR1-like gene promoter regions in the 2kb genomic DNA sequences. We submitted these promoter sequences to the PlantCARE program (https://bioinformatics.psb.ugent.be/webtools/plantcare/html/) (accessed on 10 December 2022) to identify cis-regulatory elements of each gene [60].
2.6. The Structures and Protein-Protein Interaction (PPI) Network of NPR1-like Proteins
In order to further study the structure and function of the CsNPR1-like genes, the secondary and tertiary structures of four CsNPR1-like proteins were predicted. The secondary structure of CsNPR1-like proteins was predicted by the online website Prabi (https://npsa-prabi.ibcp.fr/) (accessed on 16 December 2022). The protein sequences were submitted to the SWISS-MODEL tool in ExPASy to search for their appropriate tertiary structure model [50]. The tertiary structure was then visualized using the model with the highest match. The protein-protein interaction (PPI) network of CsNPR1-like proteins was analyzed with the STRING database. The analysis results were then imported into Cytoscape (v3.9.1) software for visualization [61].
2.7. Expression Profile Analysis of CsNPR1-like Family Genes
We downloaded the transcriptional expression data of CsNPR1-like genes in different tea plant tissues and under drought and cold stress from the Tea Plant Information Archive (TPIA) (https://tpia.teaplant.org/) (accessed on 11 November 2022) and analyzed the expression profiles of NPR1-like genes in tea plants. The eight tea plant tissues are the apical bud, young leaf, mature leaf, old leaf, root, stem, flower, and fruit. The expression level was expressed by log2 FPKM.
2.8. Cloning and Real-Time Quantitative PCR
Total RNA was isolated from tea plant roots and leaves using a plant RNA extraction kit (Tiangen, Beijing, China). Complementary DNA was synthesized by reverse transcription using M-MuLV reverse transcriptase (Sangon, Beijing, China). The coding sequences of CsNPR1a were PCR-amplified with specific primer sets from complementary DNAs (cDNAs) prepared from tea plants, respectively. The entry clones were obtained by the BP reaction in pDONR201 and confirmed by Sanger sequencing. The binary constructs for GFP-CsNPR1a fusion protein expression were obtained via the LR reaction using the entry clones and the destination vector pMDC43 [62]. RT-qPCR uses the CFX-96TM real-time reaction system to analyze the relative expression of target genes. The relative quantification method (2−ΔΔCT) was employed to assess the quantitative variation between replicates. Each independent sample was analyzed at least three times. The NbACT gene was used as a reference gene. CsNPR1a gene-specific primers were designed using Primer Premier 6.0 software, and the primer sequences are listed in Table S10.
2.9. Bimolecular Fluorescence Complementation Analysis
The full-length coding sequences of AtTGA2 and CsNPR1a were cloned by GATEWAYTM LR ClonaseTM enzyme Mix into the vectors pCL112 and pCL113 containing the attR site, respectively, to obtain recombinant plasmids CsNPR1a-YFPn and AtTGA2-YFPc. The combination of CsNPR1a-YFPn and AtTGA2-YFPc was co-transfected into N. benthamiana leaves and observed under laser confocal microscopy.
2.10. Subcellular Localization of CsNPR1a
As previously described, the construction vector was transfected into Agrobacterium tumefaciens strain GV3101 and infiltrated into N. benthamiana leaves. After 72 h of infiltration, GFP fluorescence was observed with laser confocal microscopy (Zeiss LSM 510, Jena, Germany) with emission wavelengths of 500–530 nm and excitation wavelengths of 488 nm. The free GFP protein is used as a control.
3. Results
3.1. Identification and Characterization of the NPR1-like Genes
According to the homology with the NPR1 gene from Arabidopsis, four CsNPR1-like genes were identified from the chromosome-level genome of the tea plant in the TPIA database. The four CsNPR1-like proteins had diverse lengths, molecular weights, and pIs (Table S1). They had lengths of 480–587 amino acid residues and pIs of 5.59–6.06, with an average of 5.73. All CsNPR1-like proteins had pI < 7. The secondary structure of the CsNPR1-like proteins was composed of α-helix (45.42%–54.86%), an irregular curl (33.39%–40.21%), an extended chain (6.31%–8.75%), and β-sheet (4.10%–5.62%) (Table S2).
3.2. Multiple Sequence Alignment and Phylogenetic Analysis of the CsNPR1-like Genes
The full-length CsNPR1-like protein sequences were subjected to multiple sequence alignments to further understand the structural features. (Figure 1). We found that npr1-1 (His334Tyr), npr1-2 (Cys150Tyr) [63], nim1-2 (His300Tyr), and nim1-4 (Arg432Lys) [64] were completely conserved in all CsNPR1-like members. The npr4-4D (Arg419Gln) [12] in the AtNPR4 mutation site is also conserved in four CsNPR1-like proteins. C82, C216, and C156 cysteine residues were also highly conservative in CsNPR1-like proteins [33,35]. Moreover, the members of clades I and II possess a nuclear localization signal (NLS) at the C-terminus. CsNPR1-like genes, classified within the same branch as the Arabidopsis NPR1-like gene family, share similarities in gene structure, functional domain composition, conserved motifs, and amino acid residues. It is plausible that their immediate homologues in Camellia sinensis may harbor similar biological functions.
Figure 1.
Multiple sequence alignments of NPR1-like proteins in Camellia sinensis and Arabidopsis thaliana. The critical mutation sites of npr1-1, npr1-2, nim1-2, and nim1-4, as well as the highly conserved cysteine residues (C82, C216, and C156) identified in AtNPR1, are indicated by black arrowheads. The conserved structural domains BTB/POZ, BHB, and ANK, the putative hinge region (LENRV), the EAR-like repressor motif (VDLNETP), the NIMIN binding region, and the nuclear localization signal (NLS) are indicated by black lines. The colored rectangles below the sequence represent the α-helix, including α0 and A1–A17, and the blue arrows represent the β-sheets of B1–B3.
Phylogenetic tree construction is a crucial method for analyzing the functionality of the CsNPR1-like genes. In this study, based on the classification results of the phylogenetic tree, the 70 NPR1 protein sequences from various species were categorized into three clades. Among these, clade II exhibited the highest number of members with 34, clade I consisted of 19 members, and clade III contained 17 members (Figure 2). CsNPR1a and CsNPR1b were assigned to clade I, which also includes AtNPR1 and AtNPR2. It has been previously reported that AtNPR1 and AtNPR2 function as positive regulators of systemic acquired resistance (SAR). CsNPR3, AtNPR3, and AtNPR4 belong to clade II, where AtNPR3 and AtNPR4 act as negative regulators of SAR. Furthermore, the CsNPR4 protein is classified under clade III alongside AtNPR5 and AtNPR6, which are involved in organ determinism and symmetry.
Figure 2.
The phylogenetic analysis of NPR1-like proteins in different species. The sequences are from four monocot species (Musa acuminate (Ma), Oryza sativa (Os), Sorghum bicolor (Sb), and Zea mays (Zm)) and twelve dicot species (Arabidopsis thaliana (At), Carica papaya (Cp), Cocos nucifera (Cn), Glycine max (Gm), Malus domestica (Md), Camellia sinensis (Cs), Persea Americana (Pa), Populus trichocarpa (Pt), Capsicum Annuum (Ca), Hevea brasiliensis (Hb), Morus Multicaulis (Mu), and Vitis vinifera (Vv). The NPR1-like proteins in Camellia sinensis are highlighted with color marks.
3.3. Chromosomal Distribution, Gene Structure, Gene Duplication, and Synteny Analysis
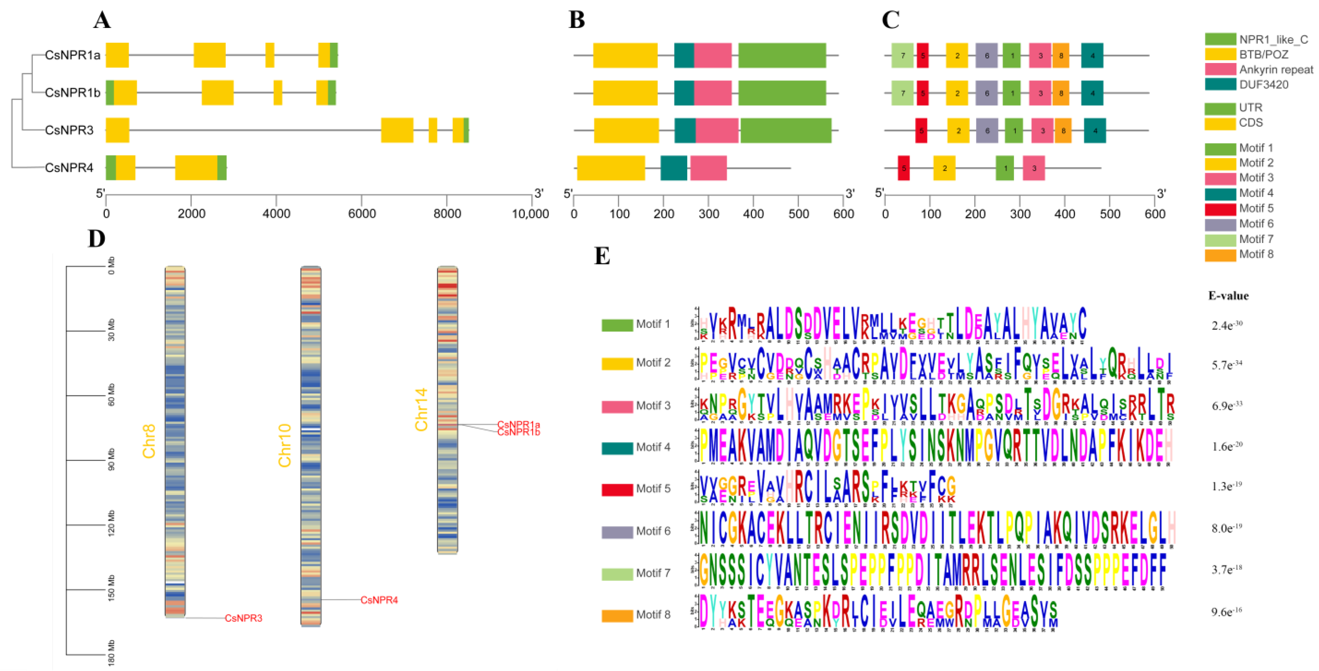
In the analysis of gene structure, CsNPR1a, CsNPR1b, and CsNPR3 consist of four exons and three introns, whereas CsNPR4 has two exons and one intron. Notably, CsNPR3 possesses a long intron, and CsNPR1a and CsNPR1b exhibit the same number of exons and similar intron positions, aligning with the expected evolutionary results (Figure 3A). Analysis of conserved structural domains reveals that all NPR1-like proteins contain an N-terminal BTB/POZ structural domain and a central ankyrin repeat domain (Figure 3B). Furthermore, genes in both the first and second branches of the evolutionary tree exhibit the NPR1-like C-terminal region, which is known to be a crucial component of the NPR1-like gene family and assumes a key role [27,31]. All CsNPR1-like proteins contain the DUF3420 structural domain, which is presumed to be present in eukaryotes and spans approximately 50 amino acids. However, its function has not yet been characterized. Moreover, eight conserved motifs were identified in four CsNPR1-like proteins (Figure 3C,E). They share motifs 1, 2, 3, and 5. Interestingly, while there were eight types of motifs among the four proteins, their motif compositions were not identical. For instance, CsNPR1a, CsNPR1b, and CsNPR3 possessed motifs 4, 6, and 8, whereas CsNPR1a and CsNPR1b had motif 7 exclusively. The presence of shared conserved motifs within the CsNPR1-like gene family supports the classification of these genes as a multigene family. To explore the synteny relationship between the NPR1-like gene in Camellia sinensis and other species, six species, including Camellia sinensis, Glycine max, Solanum tuberosum, Arabidopsis thaliana, Vitis vinifera, and Populus trichocarpa, were analyzed for collinearity (Figure 4, Table S9). The analysis revealed that the number of CsNPR1-like collinear genes in tea plants and the other five species was comparable, ranging from two to four pairs. This finding suggests a high degree of conservation of the NPR1-like gene among different species.
Figure 3.
Neighbor-joining phylogenetic tree, gene structure, domain architecture, conserved motif, and chromosomal distribution analysis of the CsNPR1-like protein-coding genes and corresponding products in Camellia sinensis. (A) The gene structure of four CsNPR1-like genes. (B) Conserved structural domains in the BTB/POZ, ankyrin repeat, and NPR1-like-C regions of the CsNPR1-like proteins are similarly represented by differently colored boxes. (C) Conserved motif and (E) amino acid sequence of four CsNPR1-like proteins. (D) The chromosomal distributions of NPR1-like genes in Camellia sinensis.
Figure 4.
Collinearity analysis of NPR1-like genes in Camellia sinensis, Glycine max, Solanum tuberosum, Arabidopsis thaliana, Vitis vinifera, and Populus trichocarpa. Different species’ chromosomes are represented by different colors. The red lines represent homologous pairs in CsNPR1-like genes.
3.4. Cis-Acting Regulatory Elements Analysis of CsNPR1-like Genes
The cis-elements were divided into three areas, including plant growth and development, stress responsiveness, and hormone responsiveness (Figure 5, Tables S6 and S7). AE-box, ATCT-motif, Box 4, G-box, GT1-motif, HD-Zip 3, MRE, TCT-motif, TCCC-motif, chs-CMA1a, Sp1, GCN4-motif, GA-motif, GATA-motif, CAT-box, ERE and O2-site are classified in the first group and are involved in the regulation of plant growth and development. These include light-responsive elements, the O2-site for the regulation of zein protein metabolism, etc. [65]. The promoter of the CsNPR3 gene contains a CAT-box, which functions similarly to the other elements in group I as a cis-acting regulatory element associated with phloem expression. The CsNPR3 gene promoter also contains specific regulatory elements involved in endosperm expression. In the second group, a series of stress response-related elements such as MBS, MBS1, MYB, and MYC involved in drought stress response, ARE involved in anaerobic induction, and W-box, a DNA binding site for the SA-inducible WRKY transcription factors [66], are present in all three genes except CsNPR4, suggesting that CsNPR1a, CsNPR1b, and CsNPR3 may be directly regulated by WRKYs [37]. The activation sequence-1 (as-1) element was identified in CsNPR3 and CsNPR4. The WUN motif is associated with the trauma response element [67]. Two LTR elements were present in CsNPR3 and CsNPR4, respectively, which are involved in low-temperature stress responses [68]. In the third group, we detected ABA-associated ABRE as the most common motif [69], the CGTAC-motif and TGACG-motif for MeJA responsiveness, the GARE-motif for gibberellin responsiveness, the TCA element for SA responsiveness, and the TGA element for growth hormone responsiveness [65]. In addition, CAAT-box and TATA-box, two hormone-responsive-related regulatory elements, were overexpressed in all four CsNPR1-like gene promoters. These results suggest that the CsNPR1-like gene family may be extensively involved in the regulation of plant responses to various stresses and growth and development, with the advantage of enhancing abiotic stress responses and hormone responses.
Figure 5.
Cis-regulatory element analysis of CsNPR1-like genes. (A) The promoter region of the CsNPR1-like gene (2000 bp upstream of the ATG translation initiation codon) was used to analyze four specific SA response elements. These include the TATA-box, the W-box, the CAAT-box, and the as-1 element, which are indicated by separate colored boxes. (B) Statistics on the number of cis-acting elements in the CsNPR1-like gene family. The different numbers and colors of the grid show the number of different classes of promoter elements in these genes. (C) The proportion of all cis-acting elements in the CsNPR1-like genes that are involved in the three classifications.
3.5. Secondary and Tertiary Structures of CsNPR1-like Proteins
The composition and structure of proteins play a decisive role in their properties and biological functions. A protein’s secondary and tertiary structures provide a powerful clue to exploring its function. By predicting the secondary and tertiary structures of four CsNPR1-like protein sequences, it was found that the protein structure of this family member is mainly composed of a α-helix and an irregular curl, but there are also a few β-sheets and extended chains. The results showed that the range of α-helix, extension chain, β-sheet, and irregular curl was 45.42%–54.86%, 6.31%–8.75%, 4.10%–5.62%, and 33.39%–40.21%, respectively (Table S2). By comparing the tertiary structures of four CsNPR1-like genes, it can be found that the structures of the four model maps are very similar (Figure 6). The α-helix and β-sheet are exhibited below as cartoon models, with all four models containing a BTB/POZ structure consisting of five α-helixes and three β-sheets. At the C-terminus of the BTB domain, a unique four-helix bundle is contained that shares a helix pair repeating pattern with the BTB and carboxyterminal Kelch (BACK) domains [70,71], but is much shorter than BACK (four helix pairs), hence the name BACK Helix Bundle (BHB). The BHB is followed by an extended linker loop that connects the BHB to the ankyrin repeats (ANKs). NPR1 contains three well-defined ANKs as well as a non-canonical fourth ANK with two α helixes linked by a 16-residue loop [72,73,74]. The last three ANKs are connected by feature β hairpins, while the first two ANKs are connected by loops. These structures are highly conserved among CsNPR1-like members [75].
Figure 6.
Tertiary structures and a model diagram of NPR1-like proteins in Camellia sinensis. The four models above represent the tertiary structure of the four CsNPR1-like members. The cartoon below depicts the simplified structure of the CsNPR1-like protein. The rectangles labeled α0 and A1–A17 represent a α-helix, and the blue arrows represent β-sheets for B1–B3.
3.6. Network Analysis of Protein-Protein Interactions Involving CsNPR1-like Proteins
In addition, we analyzed the protein-protein interaction network (PPI) of the NPR1-like family of tea plants. The PPI network of the CsNPR1-like proteins was constructed by aligning four CsNPR1-like proteins to the Arabidopsis thaliana genome using the STRING database, and all four members participated in the network construction (Figure 7). From the network, it can be seen that CsNPR1a, CsNPR1b, and CsNPR3 interact most closely with other members, including TGA2, TGA5, TGA6, etc., suggesting that they may be key genes involved in plant defense responses. These interacting proteins are of great significance for further study of the molecular mechanism of NPR1-like genes in tea plants responding to different stress conditions.
Figure 7.
PPI analysis of CsNPR1-like proteins. The middle three nodes represent the CsNPR1-like proteins, and the outer ten nodes are predicted proteins that interact with CsNPR1-like proteins. TGA1, TGA2, TGA3, TGA4, TGA5, and TGA6 belong to the TGACG motif-binding factors. NIMIN represents the protein NIM1-INTERACTING, and CUL3 represents the cullin-RING ubiquitin ligases (CRL).
3.7. RNA-seq-Based Expression Analysis of CsNPR1-like Genes
The heat map clearly shows that the CsNPR1-like genes are expressed differently under eight different tea plant tissues and two abiotic stresses (Figure 8, Table S8). Under cold stress, CsNPR4 is induced to upregulate, while CsNPR3 and CsNPR1a do the opposite. Under drought stress, the expression of CsNPR1a and CsNPR3 showed a trend of first increasing and then decreasing. In addition, the expression of CsNPR1a and CsNPR1b in different tissues was not much different; CsNPR3 was the lowest in flowers; CsNPR4 was expressed significantly in different tissues; the expression was the lowest in roots; and the highest expression was in flowers and old leaves. These results suggest that members of the CsNPR1-like genes may play an important role under stress.
Figure 8.
Expression pattern for CsNPR1-like genes in tea plants under different tissue/organ and abiotic stresses. (A) The heatmap represents the relative expression levels of the four CsNPR1-like genes under cold stress. The five stages represent non-acclimated at 25~20 °C (CK-1, CK-2), fully acclimated at 10 °C for 6 h (CA1_6h-1, CA1_6h-2) and 10~4 °C for 7 days (CA1_7d-1, CA1_7d-2), cold response at 4~0 °C for 7 days (CA2_7d-1, CA2_7d-2) and recovering under 25~20 °C for 7 days (DA_7d-1, DA_7d-2). (B) The expression patterns of CsNPR1-like genes in response to 25% PEG treatment for 0, 24, 48, and 72 h. (C) Expression analysis of CsNPR1-like genes in different tissues. The scale bar on the right represents the log2 conversion value of fragments per kilobase million (FPKM) per gene.
3.8. CsNPR1a Interacts with AtTGA2
The interaction of CsNPR1a with TGA2 was confirmed by the bimolecular fluorescence complementarity (BiFC) assay. To do this, the full-length CsNPR1a and AtTGA2 coding sequences are fused to the N-(YFPn) or C-(YFPc) terminations of yellow fluorescent protein (YFP), respectively. The fluorescence of reconstructed YFP is determined by laser confocal scanning microscopy to analyze protein-protein interactions 16 h after transfection of N. benthamiana leaves with expression plasmids containing these constructs. For the combination of AtTGA2-YFPc and CsNPR1a-YFPn versions, there is significant fluorescence in the cells; YFPn + YFPc, YFPn + AtTGA2-YFPc, and YFPc + CsNPR1a-YFPn were used as negative controls; no fluorescence signal was observed (Figure 9). The results show that CsNPR1a interacts with TGA2, which is consistent with the predicted protein interaction network results in Figure 7.
Figure 9.
BiFC visualization of CsNPR1a and AtTGA2 protein interactions. YFP fluorescence and merged bright field images of N. benthamiana co-transformed with respective expression plasmids containing constructs encoding CsNPR1a and AtTGA2 fused to the N-terminus (YFPn) or the C-terminus (YFPc) of yellow fluorescent protein. The red triangles indicate nuclei. Scale bar = 30 μm.
3.9. Subcellular Localization of the CsNPR1a Protein
We found that the amino acid sequences of CsNPR1a and CsNPR1b contain a putative nuclear localization signal (NLS). To determine the subcellular localization of CsNPR1a and CsNPR1b, The CsNPR1a coding region is fused to the 5’ end of GFP under the control of the CaMV35S promoter. The resulting construct was then injected into N. benthamiana for transient expression of agrobacterium infection. Observe the GFP fluorescence of N. benthamiana by laser confocal microscopy on day 3 post-infection (Figure 10A). Control lobes expressing free-GFP produce weak fluorescence visible in all cellular components. The CsNPR1a-GFP fusion protein localizes to the nucleus, consistent with the presence of NLS. Similarly, this is consistent with the results of subcellular localization prediction and sequence analysis, which prove that CsNPR1-like proteins are nuclear localization proteins.
Figure 10.
Transient expression of CsNPR1a activates NbPR1 expression in N. benthamiana leaves. (A) Subcellular location of the CsNPR1a-GFP fusion protein in N. benthamiana epidermal cells. The red triangles indicate nuclei. Bar = 30 µm. (B) The expression levels of NbPR1 and NbPR3 in N. benthamiana leaves infiltrated with agrobacterium carrying free-GFP or CsNPR1a-GFP-expressing constructs. NbACT was used as the reference gene, and the level of expression in free-GFP agroinfiltrated leaves was set to 1. The mean and standard deviation were obtained from three replicates. A marked “**” between the two histograms indicates a significant difference, and “ns” indicates no significant difference (p < 0.05). (C) A model illustrates that CsNPR1a and free GFP were transiently expressed in the cytoplasm, and salicylic acid-activated monomeric CsNPR1a translocated to the nucleus, where it interacted with TGA transcription factors to specifically activate the expression of NbPR1 but not NbPR3, whereas GFP had no effect on both genes.
3.10. Transient Expression of CsNPR1a in N. benthamiana Enhances the Accumulation of NbPR1 Transcripts
To investigate whether CsNPR1a can trigger the accumulation of the PR1 gene in the absence of pathogen infestation, PR1 protein accumulation was analyzed after transient expression of free-GFP and CsNPR1a-GFP in N. benthamiana leaves by Agrobacterium infestation. The accumulation of PR1 protein in N. benthamiana was analyzed by RT-qPCR 3 days after Agrobacterium infestation. The results showed that transient expression of CsNPR1a was sufficient to trigger the accumulation of NbPR1. In contrast, the relative expression of CsNPR1a-induced NbPR1 was three times higher than free-GFP. To determine whether CsNPR1a-induced PR protein is SA signaling-specific, we analyze the accumulation of basic chitinase (PR3), an SA-independent marker whose expression is controlled by the JA/ET pathway [76]. The RT-qPCR method was also used to analyze the relative expression of NbPR3. Although leaves infested with Agrobacterium containing free-GFP and CsNPR1a both triggered NbPR3 expression, there was no significant difference in their relative expression amounts (Figure 10). Studies of heterologous expression in N. benthamiana have shown that CsNPR1a is able to trigger the accumulation of PR1 in the absence of inoculation of the pathogen.
4. Discussion
In this study, a total of four NPR1-like gene family members were identified from Camellia sinensis var. sinensis cv. Shuchazao. They are CsNPR1a, CsNPR1b, CsNPR3, and CsNPR4. The NPR1 gene family is a small member in Camellia sinensis, similar to other plant species, e.g., six members in Arabidopsis [18], nine members in pear [77], three members in grape [78], eighteen members in sugarcane [79], six members in hairy poplar [80], and eight members in apple [81]. The CsNPR1-like proteins are similar to the AtNPR1-like protein sequences in Arabidopsis and share similar structural domains, gene structure, conserved motifs, and amino acid residues, suggesting that their direct homologs between species may have similar biological functions. Similar results in rice [82], pear [77], and poplar [80] suggest that NPR1-like genes are highly conserved in many plants. Previous studies have shown that the NPR1-like proteins are phylogenetically divided into three distinct large evolutionary branches [18,20,78], which is in good agreement with our results. The phylogenetic tree showed that the four NPR1-like genes identified in the tea plant were grouped into three branches, with CsNPR1a and CsNPR1b grouped into the first branch, CsNPR3 grouped into the second branch, and CsNPR4 grouped into the third branch, similar to the six NPR1-like members of Arabidopsis branching (Figure 2). It also suggests a potential functional difference between the CsNPR1-like gene families. Furthermore, phylogenetic analysis of the CsNPR1-like genes further supports the previous evolutionary hypothesis [83]. As seen in Figure 2, most monocots and dicots have at least one member of the NPR1-like gene family on all three branches, demonstrating that the NPR1-like gene functional divergence leading to ancient replication events may have occurred prior to the monocotyledonous-dicotyledonous division. The CsNPR1a and CsNPR1b protein sequences are highly concordant, and the chromosomal localization analysis shows that CsNPR1a and CsNPR1b are located on the same chromosome and in very close proximity to each other (Figure 3D). A gene duplication event is presumed to have taken place after the monocotyledonous-dicotyledonous plant division. Gene duplication events resulting from tandem duplication, segmental duplication, and whole-genome polyploidization are important drivers of biological evolution and also allow for the expansion of gene family members [84,85]. In the present study, a single-copy event was identified in the CsNPR1-like gene family. One single copy event and interspecies covariance analysis showed (Figure 4) that duplication of NPR1-like genes occurred in Glycine max, Solanum tuberosum, Arabidopsis thaliana, Vitis vinifera, and Populus trichocarpa, indicating that NPR1-like genes are highly conserved among species.
The exon-intron structures and conserved motifs of the CsNPR1-like genes can be seen in Figure 3A, which are similar to the structures of the six NPR1 homologs in Arabidopsis on the evolutionary tree, further supporting the phylogenetic analysis. On the other hand, all CsNPR1-like proteins contain BTB/POZ and ANK repeat structural domains, and CsNPR1a and CsNPR1b in the first branch and CsNPR3 in the second branch contain NPR1-like-C structural domains. As seen in Figure 1, the Arg432 residue in AtNPR1, the Arg428 residue in AtNPR3, and the Arg419 residue in AtNPR4 required for binding SA are highly conserved in CsNPR1a, CsNPR1b, and CsNPR3 [12]. In addition, the transcriptional repressor motif (VDLNETP) of AtNPR3 and AtNPR4 is also present in CsNPR3 [12]. The results suggest that CsNPR1a, CsNPR1b, and CsNPR3 may be SA receptors. CsNPR1a and CsNPR1b may act as transcriptional coactivators, and CsNPR3 may be involved in SA-induced immune responses in tea plants as a transcriptional co-repressor.
Promoter cis-acting elements play a critical role in gene regulation [86]. In this study, there were many stress-related cis-acting elements in the promoter of the CsNPR1-like genes (Figure 5), including GC-motif, LTR, ARE, MBS, and others. Meanwhile, most promoter regions in NPR1-like genes contained hormone response-related elements (ABRE, CGTCA-motif, GARE-motif, TCA-element, TGA-element, and TGACG-motif), indicating that CsNPR1-like genes are involved in a series of genes composed of GA, SA, ABA, growth hormone, and MeJA hormone-mediated physiological responses. In addition, a large number of light-responsive elements (e.g., G-box) were identified in the promoter region, so we hypothesize that these genes are also regulated by light signals.
NPR1-like genes are induced by nuclear localization signals in terms of their ability to express immune defense [87]. Protein sequence alignment and subcellular localization of CsNPR1a and CsNPR1b showed that CsNPR1a and CsNPR1b contain C82 and C216 mutant functional sites and are localized to the nucleus (Figure 10A) [33]. It is known that the SA defense response occurs mainly through the coactivator NPR1. The production and accumulation of SA leads to an increase in thioredoxin, resulting in a decrease in C156 and the disassembly of NPR1 oligomers [33,35]. Furthermore, the monomeric NPR1 was induced to express PR1 by translocation to the nucleus via dichotomous NLS [34,88]. C156 is highly conserved in the NPR1 protein (Figure 1), suggesting that C156 may be involved in the formation of NPR1 oligomers to regulate PR gene expression.
In this study, to investigate the function of CsNPR1-like genes, specifically their subcellular localization and their ability to regulate the expression of defense genes, we analyzed the heterologous expression system of Agrobacterium infesting the leaves of N. benthamiana [89]. From the sequence alignment, the C-terminus of CsNPR1a and CsNPR1b was found to contain a putative kernel localization signal (NLS). Consistently, the transiently expressed CsNPR1a-GFP fusion protein is predominantly localized to the nucleus, even in the absence of the SAR inducer SA. Transient expression of AtNPR1a-GFP also reveals constitutive nuclear localization after transfection of epidermal onion cells [34]. We showed by transient expression that the effect of CsNPR1a triggering acid PR1 accumulation in N. benthamiana was obtained in the absence of an exogenous inducer. Notably, it appears that CsNPR1a expression in N. benthamiana is consistent with AtNPR1’s ability to activate defense responses in other plant species such as rice and wheat [90,91]. The induced accumulation of PR proteins is specific for defense markers, which have been shown to be SA-specific in tobacco [92]. In Arabidopsis, PR3 expression is controlled by the JA/ET pathway, which is an SA-independent marker [76]. In addition, the expression of class I basic chitinase is regulated by the ethylene-responsive transcription factor (ERF) in tobacco cells [93]. In this study, the expression of CsNPR1a had no significant effect on the accumulation of alkaline chitinase (PR3). However, further studies are required to confirm the function of CsNPR1 in planta using gene knockout tea plants generated by genetic engineering methods such as CRISPR/Cas9 gene editing.
5. Conclusions
In this study, we identified four CsNPR1-like genes from the genome of Camellia sinensis var. Sinensis cv. Shuchazao. Various aspects such as gene structure, conserved structural domains, chromosome distribution, protein structural domain composition, conserved motifs, phylogenetic analysis, tertiary structures, the PPI network, and promoter cis-acting elements were comprehensively analyzed. The phylogenetic analysis categorized the CsNPR1-like genes into three branches. Additionally, subcellular localization experiments confirmed that CsNPR1a is localized in the nucleus. Bimolecular fluorescence complementation (BiFC) further validated the results obtained from the PPI network analysis. Expression of CsNPR1a in N. benthamiana leaves led to the up-regulation of acidic PR1 expression, while PR3 expression remained unaffected. This strongly suggests that CsNPR1a plays a role in the salicylic acid (SA) defense signaling pathway in tea plants. These findings indicate the presence of highly conserved mechanisms regulating defense gene expression across plant species. Consequently, overexpressing CsNPR1a and other signaling components has the potential to enhance disease resistance in tea plants. The results of this study provide valuable insights into the function and evolution of NPR1-like genes in tea plants. Moreover, they serve as a guide for future investigations aimed at elucidating the biological functions of the NPR1-like gene family.
Supplementary Materials
The following supporting information can be downloaded at: https://www.mdpi.com/article/10.3390/f14081578/s1, Figure S1: Ramachandran Plot of a tertiary structural model of four CsNPR1-like proteins of tea plant. Table S1: The detailed information of NPR1-like genes included in this study. Table S2: Secondary structure prediction of the four NPR1-like proteins. Table S3: Information about the NPR1-like genes in various plants. Table S4: Eight predicted conserved motifs of the four NPR1-like proteins. Table S5: The promoter sequences (2000-bp upstream of the ATG translation start codon) of CsNPR1-like genes. Table S6: The number of cis-regulatory elements in the NPR1 promoter region. Table S7: The location information of cis-regulatory elements in the NPR1 promoter region. Table S8: Expression profile (FPKM value) of CsNPR1-like genes. Table S9: Orthologous relationships of NPR1-like genes between Camellia sinensis and five representative plants (Glycine max, Populus trichocarpa, Vitis vinifera, Arabidopsis thaliana and Solanum tuberosum). Table S10: Primers used in this study.
Author Contributions
L.-J.H., N.L., D.J. and Y.L. designed the research. D.J., K.C., J.C. and P.Y. performed experiments. D.J., G.Y., P.Y. and L.-J.H. analyzed the data. L.-J.H., N.L. and D.J. wrote the manuscript. All authors have read and agreed to the published version of the manuscript.
Funding
This work was supported by the Training Program for Excellent Young Innovators of Changsha (kq2009016), the Natural Science Foundation of Hunan Province (2021JJ31141), and the Education Department of Hunan Province (20A517 and 22B0260).
Data Availability Statement
Not applicable.
Conflicts of Interest
The authors declare no conflict of interest.
References
- Meng, X.-H.; Li, N.; Zhu, H.-T.; Wang, D.; Yang, C.-R.; Zhang, Y.-J. Plant Resources, Chemical Constituents, and Bioactivities of Tea Plants from the Genus Camellia Section Thea. J. Agric. Food Chem. 2019, 67, 5318–5349. [Google Scholar] [CrossRef]
- Qian, Y.; Zhang, S.; Yao, S.; Xia, J.; Li, Y.; Dai, X.; Wang, W.; Jiang, X.; Liu, Y.; Li, M.; et al. Effects of Vitro Sucrose on Quality Components of Tea Plants (Camellia sinensis) Based on Transcriptomic and Metabolic Analysis. BMC Plant Biol. 2018, 18, 121. [Google Scholar] [CrossRef] [PubMed]
- Samanta, S. Potential Bioactive Components and Health Promotional Benefits of Tea (Camellia sinensis). J. Am. Nutr. Assoc. 2022, 41, 65–93. [Google Scholar] [CrossRef] [PubMed]
- Li, H.; Lin, Q.; Yan, M.; Wang, M.; Wang, P.; Zhao, H.; Wang, Y.; Ni, D.; Guo, F. Relationship between Secondary Metabolism and MiRNA for Important Flavor Compounds in Different Tissues of Tea Plant (Camellia sinensis) as Revealed by Genome-Wide MiRNA Analysis. J. Agric. Food Chem. 2021, 69, 2001–2012. [Google Scholar] [CrossRef] [PubMed]
- Li, Z.; Wu, Y.; Zhang, L.; Hasan, M.K.; Zhang, L.; Yan, P.; Fu, J.; Han, W.; Li, X. A Chemical Explanation for Variations in Antioxidant Capacity across Camellia sinensis L. Cultivars. Forests 2023, 14, 249. [Google Scholar] [CrossRef]
- Guo, M.; Pan, Y.M.; Dai, Y.L.; Gao, Z.M. First Report of Brown Blight Disease Caused by Colletotrichum Gloeosporioides on Camellia sinensis in Anhui Province, China. Plant Dis. 2014, 98, 284. [Google Scholar] [CrossRef]
- Wang, Y.-C.; Hao, X.-Y.; Wang, L.; Xiao, B.; Wang, X.-C.; Yang, Y.-J. Diverse Colletotrichum Species Cause Anthracnose of Tea Plants (Camellia sinensis (L.) O. Kuntze) in China. Sci. Rep. 2016, 6, 35287. [Google Scholar] [CrossRef]
- Liu, G.; Holub, E.B.; Alonso, J.M.; Ecker, J.R.; Fobert, P.R. An Arabidopsis NPR1-like Gene, NPR4, Is Required for Disease Resistance. Plant J. 2005, 41, 304–318. [Google Scholar] [CrossRef]
- Delaney, T.P.; Friedrich, L.; Ryals, J.A. Arabidopsis Signal Transduction Mutant Defective in Chemically and Biologically Induced Disease Resistance. Proc. Natl. Acad. Sci. USA 1995, 92, 6602–6606. [Google Scholar] [CrossRef]
- Le Henanff, G.; Farine, S.; Kieffer-Mazet, F.; Miclot, A.-S.; Heitz, T.; Mestre, P.; Bertsch, C.; Chong, J. Vitis Vinifera VvNPR1.1 Is the Functional Ortholog of AtNPR1 and Its Overexpression in Grapevine Triggers Constitutive Activation of PR Genes and Enhanced Resistance to Powdery Mildew. Planta 2011, 234, 405–417. [Google Scholar] [CrossRef]
- Wally, O.; Jayaraj, J.; Punja, Z.K. Broad-Spectrum Disease Resistance to Necrotrophic and Biotrophic Pathogens in Transgenic Carrots (Daucus carota L.) Expressing an Arabidopsis NPR1 Gene. Planta 2009, 231, 131–141. [Google Scholar] [CrossRef] [PubMed]
- Ding, Y.; Sun, T.; Ao, K.; Peng, Y.; Zhang, Y.; Li, X.; Zhang, Y. Opposite Roles of Salicylic Acid Receptors NPR1 and NPR3/NPR4 in Transcriptional Regulation of Plant Immunity. Cell 2018, 173, 1454–1467.e15. [Google Scholar] [CrossRef]
- Fu, Z.Q.; Yan, S.; Saleh, A.; Wang, W.; Ruble, J.; Oka, N.; Mohan, R.; Spoel, S.H.; Tada, Y.; Zheng, N.; et al. NPR3 and NPR4 Are Receptors for the Immune Signal Salicylic Acid in Plants. Nature 2012, 486, 228–232. [Google Scholar] [CrossRef]
- Castelló, M.J.; Medina-Puche, L.; Lamilla, J.; Tornero, P. NPR1 Paralogs of Arabidopsis and Their Role in Salicylic Acid Perception. PLoS ONE 2018, 13, e0209835. [Google Scholar] [CrossRef]
- Pieterse, C.M.; van Wees, S.C.; van Pelt, J.A.; Knoester, M.; Laan, R.; Gerrits, H.; Weisbeek, P.J.; van Loon, L.C. A Novel Signaling Pathway Controlling Induced Systemic Resistance in Arabidopsis. Plant Cell 1998, 10, 1571–1580. [Google Scholar] [CrossRef]
- Wu, Y.; Zhang, D.; Chu, J.Y.; Boyle, P.; Wang, Y.; Brindle, I.D.; De Luca, V.; Després, C. The Arabidopsis NPR1 Protein Is a Receptor for the Plant Defense Hormone Salicylic Acid. Cell Rep. 2012, 1, 639–647. [Google Scholar] [CrossRef] [PubMed]
- Ha, C.M.; Jun, J.H.; Nam, H.G.; Fletcher, J.C. BLADE-ON-PETIOLE1 Encodes a BTB/POZ Domain Protein Required for Leaf Morphogenesis in Arabidopsis thaliana. Plant Cell Physiol. 2004, 45, 1361–1370. [Google Scholar] [CrossRef]
- Hepworth, S.R.; Zhang, Y.; McKim, S.; Li, X.; Haughn, G.W. BLADE-ON-PETIOLE-Dependent Signaling Controls Leaf and Floral Patterning in Arabidopsis. Plant Cell 2005, 17, 1434–1448. [Google Scholar] [CrossRef]
- Norberg, M.; Holmlund, M.; Nilsson, O. The BLADE ON PETIOLE Genes Act Redundantly to Control the Growth and Development of Lateral Organs. Development 2005, 132, 2203–2213. [Google Scholar] [CrossRef] [PubMed]
- Zhang, Y.; Cheng, Y.T.; Qu, N.; Zhao, Q.; Bi, D.; Li, X. Negative Regulation of Defense Responses in Arabidopsis by Two NPR1 Paralogs. Plant J. 2006, 48, 647–656. [Google Scholar] [CrossRef]
- Cao, H.; Glazebrook, J.; Clarke, J.D.; Volko, S.; Dong, X. The Arabidopsis NPR1 Gene That Controls Systemic Acquired Resistance Encodes a Novel Protein Containing Ankyrin Repeats. Cell 1997, 88, 57–63. [Google Scholar] [CrossRef] [PubMed]
- Cao, H.; Li, X.; Dong, X. Generation of Broad-Spectrum Disease Resistance by Overexpression of an Essential Regulatory Gene in Systemic Acquired Resistance. Proc. Natl. Acad. Sci. USA 1998, 95, 6531–6536. [Google Scholar] [CrossRef] [PubMed]
- Canet, J.V.; Dobón, A.; Roig, A.; Tornero, P. Structure-Function Analysis of Npr1 Alleles in Arabidopsis Reveals a Role for Its Paralogs in the Perception of Salicylic Acid. Plant Cell Environ. 2010, 33, 1911–1922. [Google Scholar] [CrossRef]
- Backer, R.; Naidoo, S.; van den Berg, N. The NONEXPRESSOR OF PATHOGENESIS-RELATED GENES 1 (NPR1) and Related Family: Mechanistic Insights in Plant Disease Resistance. Front. Plant Sci. 2019, 10, 102. [Google Scholar] [CrossRef] [PubMed]
- McKim, S.M.; Stenvik, G.-E.; Butenko, M.A.; Kristiansen, W.; Cho, S.K.; Hepworth, S.R.; Aalen, R.B.; Haughn, G.W. The BLADE-ON-PETIOLE Genes Are Essential for Abscission Zone Formation in Arabidopsis. Development 2008, 135, 1537–1546. [Google Scholar] [CrossRef] [PubMed]
- Aravind, L.; Koonin, E.V. Fold Prediction and Evolutionary Analysis of the POZ Domain: Structural and Evolutionary Relationship with the Potassium Channel Tetramerization Domain. J. Mol. Biol. 1999, 285, 1353–1361. [Google Scholar] [CrossRef]
- Rochon, A.; Boyle, P.; Wignes, T.; Fobert, P.R.; Després, C. The Coactivator Function of Arabidopsis NPR1 Requires the Core of Its BTB/POZ Domain and the Oxidation of C-Terminal Cysteines. Plant Cell 2006, 18, 3670–3685. [Google Scholar] [CrossRef]
- Spoel, S.H.; Mou, Z.; Tada, Y.; Spivey, N.W.; Genschik, P.; Dong, X. Proteasome-Mediated Turnover of the Transcription Coactivator NPR1 Plays Dual Roles in Regulating Plant Immunity. Cell 2009, 137, 860–872. [Google Scholar] [CrossRef]
- Dong, X. NPR1, All Things Considered. Curr. Opin. Plant Biol. 2004, 7, 547–552. [Google Scholar] [CrossRef]
- Bardwell, V.J.; Treisman, R. The POZ Domain: A Conserved Protein-Protein Interaction Motif. Genes Dev. 1994, 8, 1664–1677. [Google Scholar] [CrossRef]
- Boyle, P.; Le Su, E.; Rochon, A.; Shearer, H.L.; Murmu, J.; Chu, J.Y.; Fobert, P.R.; Després, C. The BTB/POZ Domain of the Arabidopsis Disease Resistance Protein NPR1 Interacts with the Repression Domain of TGA2 to Negate Its Function. Plant Cell 2009, 21, 3700–3713. [Google Scholar] [CrossRef]
- Grant, M.; Lamb, C. Systemic Immunity. Curr. Opin. Plant Biol. 2006, 9, 414–420. [Google Scholar] [CrossRef] [PubMed]
- Mou, Z.; Fan, W.; Dong, X. Inducers of Plant Systemic Acquired Resistance Regulate NPR1 Function through Redox Changes. Cell 2003, 113, 935–944. [Google Scholar] [CrossRef] [PubMed]
- Kinkema, M.; Fan, W.; Dong, X. Nuclear Localization of NPR1 Is Required for Activation of PR Gene Expression. Plant Cell 2000, 12, 2339–2350. [Google Scholar] [CrossRef]
- Tada, Y.; Spoel, S.H.; Pajerowska-Mukhtar, K.; Mou, Z.; Song, J.; Wang, C.; Zuo, J.; Dong, X. Plant Immunity Requires Conformational Changes [Corrected] of NPR1 via S-Nitrosylation and Thioredoxins. Science 2008, 321, 952–956. [Google Scholar] [CrossRef]
- Zhang, Y.; Tessaro, M.J.; Lassner, M.; Li, X. Knockout Analysis of Arabidopsis Transcription Factors TGA2, TGA5, and TGA6 Reveals Their Redundant and Essential Roles in Systemic Acquired Resistance. Plant Cell 2003, 15, 2647–2653. [Google Scholar] [CrossRef]
- Chen, J.; Mohan, R.; Zhang, Y.; Li, M.; Chen, H.; Palmer, I.A.; Chang, M.; Qi, G.; Spoel, S.H.; Mengiste, T.; et al. NPR1 Promotes Its Own and Target Gene Expression in Plant Defense by Recruiting CDK8. Plant Physiol. 2019, 181, 289–304. [Google Scholar] [CrossRef] [PubMed]
- Chen, H.; Li, M.; Qi, G.; Zhao, M.; Liu, L.; Zhang, J.; Chen, G.; Wang, D.; Liu, F.; Fu, Z.Q. Two Interacting Transcriptional Coactivators Cooperatively Control Plant Immune Responses. Sci. Adv. 2021, 7, eabl7173. [Google Scholar] [CrossRef] [PubMed]
- Durrant, W.E.; Dong, X. Systemic Acquired Resistance. Annu. Rev. Phytopathol. 2004, 42, 185–209. [Google Scholar] [CrossRef]
- Loake, G.; Grant, M. Salicylic Acid in Plant Defence—The Players and Protagonists. Curr. Opin. Plant Biol. 2007, 10, 466–472. [Google Scholar] [CrossRef]
- Sticher, L.; Mauch-Mani, B.; Métraux, J.P. Systemic Acquired Resistance. Annu. Rev. Phytopathol. 1997, 35, 235–270. [Google Scholar] [CrossRef]
- Feng, J.-X.; Cao, L.; Li, J.; Duan, C.-J.; Luo, X.-M.; Le, N.; Wei, H.; Liang, S.; Chu, C.; Pan, Q.; et al. Involvement of OsNPR1/NH1 in Rice Basal Resistance to Blast Fungus Magnaporthe oryzae. Eur. J. Plant Pathol. 2011, 131, 221–235. [Google Scholar] [CrossRef]
- Molla, K.A.; Karmakar, S.; Chanda, P.K.; Sarkar, S.N.; Datta, S.K.; Datta, K. Tissue-Specific Expression of Arabidopsis NPR1 Gene in Rice for Sheath Blight Resistance without Compromising Phenotypic Cost. Plant Sci. 2016, 250, 105–114. [Google Scholar] [CrossRef] [PubMed]
- Kumar, V.; Joshi, S.G.; Bell, A.A.; Rathore, K.S. Enhanced Resistance against Thielaviopsis basicola in Transgenic Cotton Plants Expressing Arabidopsis NPR1 Gene. Transgenic Res. 2013, 22, 359–368. [Google Scholar] [CrossRef]
- Yu, G.; Zhang, X.; Yao, J.; Zhou, M.; Ma, H. Resistance against Fusarium Head Blight in Transgenic Wheat Plants Expressing the ScNPR1 Gene. J. Phytopathol. 2017, 165, 223–231. [Google Scholar] [CrossRef]
- Xia, E.-H.; Li, F.-D.; Tong, W.; Li, P.-H.; Wu, Q.; Zhao, H.-J.; Ge, R.-H.; Li, R.-P.; Li, Y.-Y.; Zhang, Z.-Z.; et al. Tea Plant Information Archive: A Comprehensive Genomics and Bioinformatics Platform for Tea Plant. Plant Biotechnol. J. 2019, 17, 1938–1953. [Google Scholar] [CrossRef]
- Mistry, J.; Chuguransky, S.; Williams, L.; Qureshi, M.; Salazar, G.A.; Sonnhammer, E.L.L.; Tosatto, S.C.E.; Paladin, L.; Raj, S.; Richardson, L.J.; et al. Pfam: The Protein Families Database in 2021. Nucleic Acids Res. 2021, 49, D412–D419. [Google Scholar] [CrossRef]
- Finn, R.D.; Clements, J.; Eddy, S.R. HMMER Web Server: Interactive Sequence Similarity Searching. Nucleic Acids Res. 2011, 39, W29–W37. [Google Scholar] [CrossRef]
- Liu, X.; Liu, Z.; Niu, X.; Xu, Q.; Yang, L. Genome-Wide Identification and Analysis of the NPR1-Like Gene Family in Bread Wheat and Its Relatives. Int. J. Mol. Sci. 2019, 20, 5974. [Google Scholar] [CrossRef]
- Duvaud, S.; Gabella, C.; Lisacek, F.; Stockinger, H.; Ioannidis, V.; Durinx, C. Expasy, the Swiss Bioinformatics Resource Portal, as Designed by Its Users. Nucleic Acids Res. 2021, 49, W216–W227. [Google Scholar] [CrossRef]
- Horton, P.; Park, K.-J.; Obayashi, T.; Fujita, N.; Harada, H.; Adams-Collier, C.J.; Nakai, K. WoLF PSORT: Protein Localization Predictor. Nucleic Acids Res. 2007, 35, W585–W587. [Google Scholar] [CrossRef]
- Chen, C.; Chen, H.; Zhang, Y.; Thomas, H.R.; Frank, M.H.; He, Y.; Xia, R. TBtools: An Integrative Toolkit Developed for Interactive Analyses of Big Biological Data. Mol. Plant 2020, 13, 1194–1202. [Google Scholar] [CrossRef]
- Sievers, F.; Higgins, D.G. Clustal Omega for Making Accurate Alignments of Many Protein Sequences. Protein Sci. 2018, 27, 135–145. [Google Scholar] [CrossRef] [PubMed]
- Waterhouse, A.M.; Procter, J.B.; Martin, D.M.A.; Clamp, M.; Barton, G.J. Jalview Version 2—A Multiple Sequence Alignment Editor and Analysis Workbench. Bioinformatics 2009, 25, 1189–1191. [Google Scholar] [CrossRef] [PubMed]
- Kumar, S.; Stecher, G.; Li, M.; Knyaz, C.; Tamura, K. MEGA X: Molecular Evolutionary Genetics Analysis across Computing Platforms. Mol. Biol. Evol. 2018, 35, 1547–1549. [Google Scholar] [CrossRef]
- Letunic, I.; Bork, P. Interactive Tree Of Life (ITOL) v5: An Online Tool for Phylogenetic Tree Display and Annotation. Nucleic Acids Res. 2021, 49, W293–W296. [Google Scholar] [CrossRef] [PubMed]
- Hu, B.; Jin, J.; Guo, A.-Y.; Zhang, H.; Luo, J.; Gao, G. GSDS 2.0: An Upgraded Gene Feature Visualization Server. Bioinformatics 2015, 31, 1296–1297. [Google Scholar] [CrossRef]
- Bailey, T.L.; Boden, M.; Buske, F.A.; Frith, M.; Grant, C.E.; Clementi, L.; Ren, J.; Li, W.W.; Noble, W.S. MEME SUITE: Tools for Motif Discovery and Searching. Nucleic Acids Res. 2009, 37, W202–W208. [Google Scholar] [CrossRef]
- Wang, Y.; Tang, H.; Debarry, J.D.; Tan, X.; Li, J.; Wang, X.; Lee, T.; Jin, H.; Marler, B.; Guo, H.; et al. MCScanX: A Toolkit for Detection and Evolutionary Analysis of Gene Synteny and Collinearity. Nucleic Acids Res. 2012, 40, e49. [Google Scholar] [CrossRef]
- Lescot, M.; Déhais, P.; Thijs, G.; Marchal, K.; Moreau, Y.; Van de Peer, Y.; Rouzé, P.; Rombauts, S. PlantCARE, a Database of Plant Cis-Acting Regulatory Elements and a Portal to Tools for in Silico Analysis of Promoter Sequences. Nucleic Acids Res. 2002, 30, 325–327. [Google Scholar] [CrossRef]
- Shannon, P.; Markiel, A.; Ozier, O.; Baliga, N.S.; Wang, J.T.; Ramage, D.; Amin, N.; Schwikowski, B.; Ideker, T. Cytoscape: A Software Environment for Integrated Models of Biomolecular Interaction Networks. Genome Res. 2003, 13, 2498–2504. [Google Scholar] [CrossRef] [PubMed]
- Curtis, M.D.; Grossniklaus, U. A Gateway Cloning Vector Set for High-Throughput Functional Analysis of Genes in Planta. Plant Physiol. 2003, 133, 462–469. [Google Scholar] [CrossRef] [PubMed]
- Olate, E.; Jiménez-Gómez, J.M.; Holuigue, L.; Salinas, J. NPR1 Mediates a Novel Regulatory Pathway in Cold Acclimation by Interacting with HSFA1 Factors. Nat. Plants 2018, 4, 811–823. [Google Scholar] [CrossRef] [PubMed]
- Ryals, J.; Weymann, K.; Lawton, K.; Friedrich, L.; Ellis, D.; Steiner, H.Y.; Johnson, J.; Delaney, T.P.; Jesse, T.; Vos, P.; et al. The Arabidopsis NIM1 Protein Shows Homology to the Mammalian Transcription Factor Inhibitor I Kappa B. Plant Cell 1997, 9, 425–439. [Google Scholar] [CrossRef]
- Abdullah, M.; Cao, Y.; Cheng, X.; Meng, D.; Chen, Y.; Shakoor, A.; Gao, J.; Cai, Y. The Sucrose Synthase Gene Family in Chinese Pear (Pyrus bretschneideri Rehd.): Structure, Expression, and Evolution. Molecules 2018, 23, 1144. [Google Scholar] [CrossRef]
- Yu, D.; Chen, C.; Chen, Z. Evidence for an Important Role of WRKY DNA Binding Proteins in the Regulation of NPR1 Gene Expression. Plant Cell 2001, 13, 1527–1540. [Google Scholar] [CrossRef]
- Ni, M.; Cui, D.; Gelvin, S.B. Sequence-Specific Interactions of Wound-Inducible Nuclear Factors with Mannopine Synthase 2′ Promoter Wound-Responsive Elements. Plant Mol. Biol. 1996, 30, 77–96. [Google Scholar] [CrossRef]
- Xiang, Y.; Huang, Y.; Xiong, L. Characterization of Stress-Responsive CIPK Genes in Rice for Stress Tolerance Improvement. Plant Physiol. 2007, 144, 1416–1428. [Google Scholar] [CrossRef]
- Kim, J.-S.; Mizoi, J.; Yoshida, T.; Fujita, Y.; Nakajima, J.; Ohori, T.; Todaka, D.; Nakashima, K.; Hirayama, T.; Shinozaki, K.; et al. An ABRE Promoter Sequence Is Involved in Osmotic Stress-Responsive Expression of the DREB2A Gene, Which Encodes a Transcription Factor Regulating Drought-Inducible Genes in Arabidopsis. Plant Cell Physiol. 2011, 52, 2136–2146. [Google Scholar] [CrossRef]
- Canning, P.; Cooper, C.D.O.; Krojer, T.; Murray, J.W.; Pike, A.C.W.; Chaikuad, A.; Keates, T.; Thangaratnarajah, C.; Hojzan, V.; Marsden, B.D.; et al. Structural Basis for Cul3 Protein Assembly with the BTB-Kelch Family of E3 Ubiquitin Ligases. J. Biol. Chem. 2013, 288, 7803–7814. [Google Scholar] [CrossRef]
- Stogios, P.J.; Privé, G.G. The BACK Domain in BTB-Kelch Proteins. Trends Biochem. Sci. 2004, 29, 634–637. [Google Scholar] [CrossRef]
- Gorina, S.; Pavletich, N.P. Structure of the P53 Tumor Suppressor Bound to the Ankyrin and SH3 Domains of 53BP2. Science 1996, 274, 1001–1005. [Google Scholar] [CrossRef] [PubMed]
- Li, J.; Mahajan, A.; Tsai, M.-D. Ankyrin Repeat: A Unique Motif Mediating Protein-Protein Interactions. Biochemistry 2006, 45, 15168–15178. [Google Scholar] [CrossRef] [PubMed]
- Sedgwick, S.G.; Smerdon, S.J. The Ankyrin Repeat: A Diversity of Interactions on a Common Structural Framework. Trends Biochem. Sci. 1999, 24, 311–316. [Google Scholar] [CrossRef]
- Kumar, S.; Zavaliev, R.; Wu, Q.; Zhou, Y.; Cheng, J.; Dillard, L.; Powers, J.; Withers, J.; Zhao, J.; Guan, Z.; et al. Structural Basis of NPR1 in Activating Plant Immunity. Nature 2022, 605, 561–566. [Google Scholar] [CrossRef]
- Thomma, B.P.; Eggermont, K.; Penninckx, I.A.; Mauch-Mani, B.; Vogelsang, R.; Cammue, B.P.; Broekaert, W.F. Separate Jasmonate-Dependent and Salicylate-Dependent Defense-Response Pathways in Arabidopsis Are Essential for Resistance to Distinct Microbial Pathogens. Proc. Natl. Acad. Sci. USA 1998, 95, 15107–15111. [Google Scholar] [CrossRef]
- Wei, Y.; Zhao, S.; Liu, N.; Zhang, Y. Genome-Wide Identification, Evolution, and Expression Analysis of the NPR1-like Gene Family in Pears. PeerJ 2021, 9, e12617. [Google Scholar] [CrossRef]
- Backer, R.; Mahomed, W.; Reeksting, B.J.; Engelbrecht, J.; Ibarra-Laclette, E.; van den Berg, N. Phylogenetic and Expression Analysis of the NPR1-like Gene Family from Persea americana (Mill.). Front. Plant Sci. 2015, 6, 300. [Google Scholar] [CrossRef] [PubMed]
- Zang, S.; Qin, L.; Zhao, Z.; Zhang, J.; Zou, W.; Wang, D.; Feng, A.; Yang, S.; Que, Y.; Su, Y. Characterization and Functional Implications of the Nonexpressor of Pathogenesis-Related Genes 1 (NPR1) in Saccharum. Int. J. Mol. Sci. 2022, 23, 7984. [Google Scholar] [CrossRef] [PubMed]
- Shao, Y.; Zhang, H.; He, H.; Cheng, B.; Xiang, Y. Molecular Cloning and Characterization of Orthologues of NPR1 Gene from Poplar. J. Phytopathol. 2013, 161, 35–42. [Google Scholar] [CrossRef]
- Zhang, J.; Jiao, P.; Zhang, C.; Tong, X.; Wei, Q.; Xu, L. Apple NPR1 Homologs and Their Alternative Splicing Forms May Contribute to SA and Disease Responses. Tree Genet. Genomes 2016, 12, 92. [Google Scholar] [CrossRef]
- Yuan, Y.; Zhong, S.; Li, Q.; Zhu, Z.; Lou, Y.; Wang, L.; Wang, J.; Wang, M.; Li, Q.; Yang, D.; et al. Functional Analysis of Rice NPR1-like Genes Reveals That OsNPR1/NH1 Is the Rice Orthologue Conferring Disease Resistance with Enhanced Herbivore Susceptibility. Plant Biotechnol. J. 2007, 5, 313–324. [Google Scholar] [CrossRef] [PubMed]
- Shi, Z.; Maximova, S.; Liu, Y.; Verica, J.; Guiltinan, M.J. The Salicylic Acid Receptor NPR3 Is a Negative Regulator of the Transcriptional Defense Response during Early Flower Development in Arabidopsis. Mol. Plant 2013, 6, 802–816. [Google Scholar] [CrossRef] [PubMed]
- Lawton-Rauh, A. Evolutionary Dynamics of Duplicated Genes in Plants. Mol. Phylogenet. Evol. 2003, 29, 396–409. [Google Scholar] [CrossRef]
- Panchy, N.; Lehti-Shiu, M.; Shiu, S.-H. Evolution of Gene Duplication in Plants. Plant Physiol. 2016, 171, 2294–2316. [Google Scholar] [CrossRef]
- Ali, G.M.; Komatsu, S. Proteomic Analysis of Rice Leaf Sheath during Drought Stress. J. Proteome Res. 2006, 5, 396–403. [Google Scholar] [CrossRef]
- Moreau, M.; Tian, M.; Klessig, D.F. Salicylic Acid Binds NPR3 and NPR4 to Regulate NPR1-Dependent Defense Responses. Cell Res. 2012, 22, 1631–1633. [Google Scholar] [CrossRef]
- Maier, F.; Zwicker, S.; Hückelhoven, A.; Meissner, M.; Funk, J.; Pfitzner, A.J.P.; Pfitzner, U.M. NONEXPRESSOR OF PATHOGENESIS-RELATED PROTEINS1 (NPR1) and Some NPR1-Related Proteins Are Sensitive to Salicylic Acid. Mol. Plant Pathol. 2011, 12, 73–91. [Google Scholar] [CrossRef]
- Yang, Y.; Li, R.; Qi, M. In Vivo Analysis of Plant Promoters and Transcription Factors by Agroinfiltration of Tobacco Leaves. Plant J. 2000, 22, 543–551. [Google Scholar] [CrossRef]
- Chern, M.S.; Fitzgerald, H.A.; Yadav, R.C.; Canlas, P.E.; Dong, X.; Ronald, P.C. Evidence for a Disease-Resistance Pathway in Rice Similar to the NPR1-Mediated Signaling Pathway in Arabidopsis. Plant J. 2001, 27, 101–113. [Google Scholar] [CrossRef]
- Makandar, R.; Essig, J.S.; Schapaugh, M.A.; Trick, H.N.; Shah, J. Genetically Engineered Resistance to Fusarium Head Blight in Wheat by Expression of Arabidopsis NPR1. Mol. Plant Microbe Interact. 2006, 19, 123–129. [Google Scholar] [CrossRef] [PubMed]
- Kang, M.K.; Park, K.S.; Choi, D. Coordinated Expression of Defense-Related Genes by TMV Infection or Salicylic Acid Treatment in Tobacco. Mol. Cells 1998, 8, 388–392. [Google Scholar] [PubMed]
- Nakano, T.; Nishiuchi, T.; Suzuki, K.; Fujimura, T.; Shinshi, H. Studies on Transcriptional Regulation of Endogenous Genes by ERF2 Transcription Factor in Tobacco Cells. Plant Cell Physiol. 2006, 47, 554–558. [Google Scholar] [CrossRef] [PubMed]
Disclaimer/Publisher’s Note: The statements, opinions and data contained in all publications are solely those of the individual author(s) and contributor(s) and not of MDPI and/or the editor(s). MDPI and/or the editor(s) disclaim responsibility for any injury to people or property resulting from any ideas, methods, instructions or products referred to in the content. |
© 2023 by the authors. Licensee MDPI, Basel, Switzerland. This article is an open access article distributed under the terms and conditions of the Creative Commons Attribution (CC BY) license (https://creativecommons.org/licenses/by/4.0/).









