Abstract
The Brazilian forest-based sector (FBS) has a complex and important role in leading local and global bioeconomy and sustainable development initiatives. Among these tasks is the improvement and achievement of the Sustainable Development Goals (SDGs). However, key actors in the FBS still have different perspectives regarding their contributions to the implementation and achievement of the SDGs, and this shortage of understanding and complex problem structure may result in misleading strategic planning, which must be improved to increase and strengthen their participation. This study proposes a participatory assessment to comprehend the perceptions of the Brazilian forest-based sector’s key actors and their contributions to achieving the SDGs by using a problem structuring method (PSM). Strategic Options Development and Analysis (SODA), a method from PSM and soft operational research, was used to support the strategic decisions and assist in formulating the strategies. Following the SODA approach, this study interviewed 13 key actors from different forest sector institutions in Brazil and listed strategies to improve their contributions to the SDGs. As a result, 29 main goals and 68 strategic options were mapped. The goals reflect the key actor’s understanding of the main contributions of the Brazilian FBS to the SDGs, and the strategic options represent the main strategies that can be implemented to strengthen the participation and positioning of these institutions in Agenda 2030.
1. Introduction
The use of renewable resources in place of fossil fuels and concerns about climate change are widely debated issues that have sparked discussions worldwide in recent years. Institutions at all levels have pledged to implement strategies to combat climate change and advance sustainable development [1]. Global agreements for defining and regulating group action were established, including the Brundtland Report, the Kyoto Protocol, and the Paris Agreement [2,3,4]. The Sustainable Development Goals (SDGs) were one of the many initiatives the UN established in 2015. These 17 goals include eradicating hunger, advancing gender equality, assisting conscious production and consumption, promoting decent work, and ensuring the survival of life on land and below water [5].
Forests are key elements to life, as they provide vital ecosystem services crucial to human well-being. Previous research has examined the connection between forests and the SDGs and demonstrated the critical role that forests play in achieving the 17 SDGs [6]. The forest sector and its diverse range of stakeholders, including the industrial players of large planted forests, the native communities of local forests, and passing-through nonprofit research organizations, certification bodies, government representatives, and consumers, can contribute to the SDGs and targets, and the entire forest supply chain can enhance and speed up sustainable development through its operations.
The Brazilian forest-based sector (FBS) plays a complex and crucial role in leading initiatives for bioeconomy and sustainable development. According to a study, the bioeconomy has been one of the key strategies used in Brazil to advance ecological modernization, for instance, by enhancing the technological and financial aspects of some environmental issues [7]. In this way, the FBS and the variety of goods derived from its supply chain contribute to the enhancement of carbon sinks, a reduction in greenhouse gas emissions, the storage of carbon, and the provision of continuous ecosystem services such as biodiversity preservation, energy, and wood products.
However, important FBS stakeholders still have different perspectives on their contributions to the implementation and achievement of sustainable development within the sector, and this shortage of understanding and difficulty in structuring this complex problem can lead to inaccurate strategic planning that aims to strengthen and increase the Brazilian FBS’s contributions to the SDGs. Understanding and improving the forest sector’s contributions to the SDGs will speed up solutions aimed at Agenda 2030 and assist it at the local and global levels by creating value, purpose, and unification in the sector. Incoherent strategies may render many of the SDGs unachievable by 2030, as the stipulated deadline is approaching. The use of systematic integrated evaluations may provide a solution to the need for much stronger and more efficient links between processes and various actors within the forest sector [8].
Understanding how the FBS contributes to the SDGs and the perspectives of its stakeholders is crucial because society is frequently unaware of and misinformed about the activities of this sector and how important it is to advancing sustainable development. As public interest in and awareness of environmental and social issues grow on a global scale, forest industry companies are under increasing pressure to effectively balance potentially conflicting stakeholder demands, which has also forced them to reevaluate their business strategies [9]. Research on the forest sector’s involvement and contribution to sustainable initiatives is especially important for reducing potential negative effects and securing opportunities for creating synergy, which will ultimately impact whether or not the SDGs are implemented fully [6]. Additionally, studies like this one on sustainable development and the FBS can raise the relevance of social values that lead to sustainable forest management and, consequently, assist in advancing Agenda 2030 by showcasing the values of forests to society and incorporating the principles of sustainable forest management into innovative forest products [10]. To fully comprehend the forest sector’s actual contributions to the SDGs, a more dynamic, inclusive, and integrated approach is needed. Different studies have suggested distinct approaches to supporting strategic decision-making in the forest sector [11,12,13,14]. Authors claim that the implementation of systems-based approaches by the groups of stakeholders involved in a particular problem situation in the forest sector may aid in the formulation of comprehensive forest policies [15]. Moreover, systems approaches are useful tools for obtaining culturally acceptable solutions because they aid in capturing and structuring the perspectives of various actors involved in a given problem situation [16]. In light of this, using problem structuring methods (PSMs) appears to be a sensible option. A PSM, often referred to as soft operational research (soft OR), supports problems that involve numerous participants, different viewpoints, potentially opposite interests, and perplexing uncertainties. Soft OR primarily makes use of qualitative, logical, interpretive, and structured techniques to interpret, define, and explore the different perspectives of an organization and the issues at hand. It generates debate, learning, and understanding and uses this perception to progress through complex problems [17]. The Strategic Options Development and Analysis (SODA) approach is one of the most extensively used techniques for helping in the process of formulating strategies. SODA was pioneered by Colin Eden and Fran Ackermann, who used cognitive and causal mapping to communicate the ideas and opinions of a group of decision-makers involved in a particular topic to enhance strategic thinking and assist these actors in improving their decision-making process.
To fill this gap, this study proposes a participatory assessment to comprehend the perceptions of the forest-based sector’s key actors and their contributions to addressing the SDGs in Brazil by using the SODA approach. The main objectives of this article are (1) to assess and explore the shared and complementary ideas among key actors in the Brazilian forest-based sector regarding their perspective on the SDGs; (2) to apply and analyze how the Strategic Options Development and Analysis (SODA) approach can assist the research and development of strategic planning in FBS companies in Brazil; and (3) to identify strategies to strengthen the forest sector’s contributions and further accomplish the SDGs by 2030. This article is organized as follows. Section 2 presents a literature review of the main research gaps, the correlation between the forest sector and the SDGs, and the use of Soft OR for this purpose. Section 3 brings an overview of the Brazilian forest sector as well as the participant selection process and a description of SODA’s application and the data collection and analysis. Section 4 provides the empirical outcomes translated in the main contributions of the FBS to the SDGs and the strategic options. Section 5 synthesize the results and outlines the main limitations. Finally, Section 6 concludes the study and outlines the prospects for further research.
2. Literature Review
2.1. The Forest Sector and the Sustainable Development Goals
In forests, ecological and environmental functions coexist and are influenced by human needs, making them complex socio-ecological systems (SES). Nevertheless, over the past few decades, a number of factors, including an increase in the frequency and intensity of disturbances, such as extreme weather events, have contributed to the heightened activation of these systems and the various services they offer [18]. The global forest sector is becoming increasingly cross-sectoral, interconnected, and complex. It is being affected by climate change, energy policies, industrial and technological developments, the growing importance of services, and shifting attitudes toward the use of forests [19].
That all being said, the forest sector is also recognized for its capacity to sequester carbon, produce renewable energy, and promote sustainable forest management. Authors argue that the forest sector has a role in contributing to the implementation of SDGs related to building partnerships, as this is something the sector has already undertaken for a long time as part of corporate community engagement [20]. The SDGs currently provide the most important framework for sustainable development. Researchers claim that to reach these goals, we must undertake efforts to understand the potential impacts of SDGs on forests, forest-related livelihoods, and forest-based options to generate progress toward achieving the SDGs, as well as their related trade-offs and synergies [6]. Previous studies have investigated the impacts of achieving the SDGs on forests but have only considered natural forests [21].
In addition, the research gaps on this topic point out that two main challenges in measuring and monitoring progress toward the SDGs posed by the increased connectivity and dynamism between ecological and social systems are (1) the requirement to depict the relationships between social, economic, and ecological systems more accurately, and (2) realizing that these relationships are dynamic rather than static and that monitoring system design must be able to capture these dynamics, including changes in space and time and across sectors [22].
To the best of the authors’ knowledge, no previous study has addressed how the FBS can contribute to the SDGs. In this sense, this study tries to fill some research gaps by analyzing them the other way around and investigating how the FBS key actors understand the SDGs in the context of their businesses when they are planning their strategies [23]. Despite the consensus on the importance of achieving the SDGs, it is not fully understood how various forest key actors understand the concept, what it means for them, which perspectives they highlight, and what is needed for their achievement. Because of this broad perspective, all the effects must be quantified, and evaluating the viewpoints and strategies of distinct forest actors can occasionally be challenging. According to recent studies, in promoting the use of methods with a broader overview that incorporates various contextual perspectives, more holistic and integrated approaches are advised as the best way to measure the impact of the SDGs and are a better alternative to address the contribution of the forest sector to the SDGs [24].
2.2. Soft Operational Research and Problem Structuring Methods
The field of problem structuring methods (PSMs), a particular type of soft “OR”, emerged in the late 1970s and early 1980s in response to some of the limitations and constraints experienced by managers and researchers using the existing quantitative operational research (OR) methods. PSMs may have quite a diverse structure and are intended to be able to handle problems that have not yet been preformulated [25]. Some advantages of problem structuring techniques include the bottom-up approach to problem-solving and the ability to explore values and options in a free environment [26]. Among all the methods classified as PSMs, three have been extensively used among researchers in this field: the Strategic Choice Approach (SCA), Soft Systems Methodology (SSM), and Strategic Options Development and Analysis (SODA). Each of these approaches has certain theoretical underpinnings and is based on specific conceptions of organizational life.
SODA was developed by Colin Eden and his colleagues at Bath University as a means of enabling a group or individual to construct a graphical representation of a problematic situation and thus explore the options and their ramifications concerning a complex system of goals or objectives. Although it originally focused on supporting messy complex problems, over the years, it has become strongly associated with strategy making [27,28]. The SODA approach relies on the use of either cognitive or causal maps to elicit representations of how people perceive the situation, and it is based on the work of Kelly (1955) [29].
Previous studies have already applied SODA to overcoming some complex issues related to forestry, such as the first study in the forest sector to use a type of soft OR to enhance public participation in natural resource management [30]. There have also been studies that have organized divergent forest stakeholder opinions on how to use and conserve native forests in an environment where the management of those forests is constrained by regulations [31] and, recently, a study that explored the challenges and solutions for non-timber forest product businesses in Finland [11], both applying a SODA approach.
3. Materials and Methods
The research design implemented in this study considered the application of an adapted SODA approach to a selected group of key actors from the Brazilian planted forest sector.
3.1. The Brazilian Planted Forest Sector
With approximately 497 million hectares of forests, Brazil has the second largest forest area in the entire world. Less than 2% of this total (9.3 million hectares) is planted forests, mostly eucalyptus, pine, and other species such as acacia, teak, and paricá. These planted forests are frequently situated on previously degraded land [32]. Even though it seems to be a small percentage, the average performance of the planted tree production chain has significantly exceeded the Brazilian GDP in real terms. While Brazil’s GDP grew 7.4% from 2010 to 2021, the planted forest sector’s production chain rose 20.5% during the same period [33]. In 2021, the production of pulp increased by 7.4% to 22.5 million tons, keeping Brazil’s ranking as the second largest producer of this product in the world and reaffirming its competitiveness in the pulp and paper industry [34]. To achieve sustainable forest development, planted forests are seen as a way to meet the rising demand for timber and environmental services. Since private businesses make up the majority of the planted forest sector in Brazil, they can undoubtedly contribute to the SDGs more quickly and significantly because they are not reliant on government initiatives to further this agenda.
3.2. Participant Selection
We used the Power x Interest grid to identify and select the most relevant key actors in the Brazilian planted forest sector. The P × I grid is a two-dimensional grid proposed by Ackermann and Eden (2011) that offers a method for selecting key actors in a given problematic situation, which then prompts discussion of the correlation between the following variables: interest in changing and the power to change the problem situation. The authors argue that those key actors with greater power and interest in the issue are most likely to help resolve it [35]. Along with the Power x Interest grid, the research team also considered the unique characteristics of the planted forest sector in Brazil, as well as the sector’s extensive experience. Considering the objective of understanding the main contributions of the FBS to the SDGs, the goal was to select participants that somehow were involved in the sustainability and environmental strategies of the private Brazilian forest-based companies. In addition to offering variations in the production portfolios, the selection of Brazilian companies was meant to encompass the industry leaders. The first stage was to start with Brazilian companies that were members of IBÁ (the Brazilian Tree Industry Association), which represents both private and public organizations in the planted forest sector. With a range of diverse institutions, 49 potential participants were contacted via e-mail and LinkedIn messages and invited to participate in the study. In the end, 12 participants from 13 institutions were interviewed. Although this appears to be a small number, these institutions collectively control more than 50% of Brazil’s pulp and paper sector. Additionally, according to earlier studies that have used soft OR methods, 10 to 12 participants with high power and high interest are sufficient in initial studies such as the one proposed here [36].
3.3. SODA Application
As previously mentioned, SODA—which is one of the PSM/soft OR methods—was developed to aid in the formulation of strategies and to support strategic decisions. Following and tracking the evolution of the defined strategic decisions is another important application of this approach since it can serve as an indicator for contrasting and comparing future outcomes. In SODA, participants’ conceptualizations of the decision situation are noted and represented using cognitive and causal maps (CMs), which depict the concepts and their causal relationships with arrows pointing from means to ends. This research used SODA in an appropriate combination of steps. First, it used relatively semi-structured interviews with so-called “constructs” to represent the concepts. Based on these constructs, cognitive maps were created to assist each person in developing their thinking and bringing up pertinent issues. Once individual maps for each member were created, they were combined into a single map that initially held hundreds of constructs. After data validation, individual maps were merged into a cluster-level overview map and used for further analysis.
3.4. Data Collection
From March to May 2022, we conducted online interviews in Portuguese using Zoom. The selected participants worked in a variety of corporate positions, including technical advisors and sustainability managers (Table 1). A total of 13 key actors, representing 12 different institutions, were spoken with. The purpose of the 45–60 min interviews was to collect information on the best ways for the forest sector to contribute to the SDGs. “How important is the forest sector for the accomplishment of the SDGs?/How can the FS maximize its contribution to the SDGs?” was the main question answered. “What strategies related to the SDGs can you develop in your company?” was the question that followed. Questions such as “How is it possible to generate this action?”, “What consequences might this action generate?”, and “Why is it important?” were asked repeatedly to encourage the participants to list measures and actions to advance the strategies to improve contributions to the SDGs.
Table 1.
Selected participants and company information.
3.5. Data Analysis
The Decision Explorer software (version 3.6.0, build 645 XML) was used to create and analyze each map. This software was developed by the British company Banxia Software Ltd. (Kendal, UK) and it is frequently used for managing qualitative data. By allowing the creation and collection of cognitive maps, the software makes it possible to analyze them using graph theory algorithms. For all the analyses, the default link ratio of 1 was used. This suggests that each link between the constructs is equally significant. Based on the analysis, this configuration can be changed. The number of connections between the constructs and their corresponding locations on the map serves as the basis for the analyses. The relationship between the constructs and their links can be examined after a model has been created in Decision Explorer and it is frequently advantageous to gain some understanding of its structure by being able to look at various aspects of the map.
People’s conceptual ideas about the decision-making scenario are captured in SODA and visualized as a causal map (CM), which depicts the concepts and the arrows connecting them causally from means to ends [37]. The SODA approach employs a visual qualitative analysis of the hierarchical maps and some fundamental formal network analysis procedures to finalize the CM and derive shared conclusions from the map. When finished, it is expected that the final map displays the following: (1) the overall development goals; (2) the strategic (central) development areas; and (3) the most promising actions that can be taken to carry out the goals [11]. Figure 1 shows the expected CM outcome.
Figure 1.
Expected final causal map outcome. Source: Tikkanen et al. (2020) [11].
In this study, the analysis of head constructs (LH), dominant constructs (DOMT), tails (TAIL), cotails (COTAIL), potent constructs (POTENT), the distribution of clusters into a teardrop shape (HIESET), and strategic options was carried out in Decision Explorer.
To aid understanding, heads are constructs with no links originating from them. They are at the top of a chain of arguments, and usually, they are outcomes, conclusions, or goals that a determined group would like to achieve. Alternately, tails are constructed objects with no links entering them. They typically serve as the starting point for a series of arguments, setting off events or perhaps calling for certain actions to be taken. Concepts with two or more outcomes are called composite tails or cotails. They are considered branch points in the lines of an argument and they can have multiple consequences. Potent constructs are the concepts that are linked to the greatest number of top concepts. By implementing a potent action, more than one strategic option can be addressed.
Domain analysis calculates all the arrows that directly connect to or depart from a concept in its immediate vicinity. Centrality analysis goes beyond this by considering the wider context beyond the immediate domain. The strategic options were selected manually since these constructs are located immediately below the head constructs. The strategic options are right underneath the head constructs. They represent possible strategies for achieving the goals (head constructs). Other studies have also applied this manual selection [31,38,39].
4. Results
The SODA approach was used with the primary goal of analyzing the strategies implemented by the Brazilian forest sector to contribute to the SDGs while assessing the shared and complementary ideas among its key actors. Overall, 531 constructs were produced from the participants’ merged maps. The constructs were automatically numbered as the map was being made. The constructs from each interviewee were then renumbered in a subsequent step using a specific classification, making it easier to identify which interviewee each construct belonged to. The synthesis of these constructs will be presented in the following sections.
4.1. Heads
The authors identified 29 head and 167 tail constructs. The 29 head constructs are listed below (Figure 2). The head constructs (HCs) are the main goals that must be achieved to maximize and improve the FBS’s contributions to the SDGs. In this study, the goals represent the fundamental contributions of the Brazilian forest sector to the SDGs, according to the key actors’ opinions. A total of 29 goals may seem to be a large number to focus on, but considering the broad range of the forest sector and the complexity of its interactions, the goals found in this study communicate the variety of options and actions that can be used to improve the sector’s participation in Agenda 2030. Following the sustainability pillar definition and ESG conceptualization, all the heads and strategic option constructs were classified into three distinct clusters for better analysis: environmental, social, and governance/economic.
Figure 2.
Identified head constructs (HCs). The HCs are equivalent to the main goals for improving the forest sector’s contributions to the SDGs. The goals were grouped into environmental, social, and governance/economic clusters. The circle’s different colors represent the SDGs colors, and the different icons represent the forest-based sector’s supply chain main products and interactions.
In the environmental cluster, goals considering the contribution of forests to the maintenance and dynamics of the environment were mentioned, including “Have high evapotranspiration in the forest cycle”, “Increase water availability in watersheds with water stress”, “Make use of land and natural resources”, and “Decrease Pressure on Native Forests”. These constructs represent the common ecosystem services provided by forests that comply with SDG 15 “Life on land”, for example, and are an example of the FBS’s contribution to them. Forests offer a variety of ecosystem services and natural solutions, such as the production of wood and fiber, food, and clear, clean water and air; habitats for animals and plants; the formation of soil; aesthetic value; and cultural and social services [40].
Some constructs list “Increase the supply of clean energy to society” and “Use clean energy inside industrial units” as contributions to the energy supply. These goals are crucial and move the forest sector beyond its traditional role of supplying only products derived from trees, especially in light of the recent problems with the global energy supply and the growing need to switch to more renewable energy sources. Additionally, the environmental contributions listed involved general climate concerns such as “Contribute to the Climate Agenda” and “Contribute to environmental SDGs and Bioeconomy issues” but also specific forest-related contributions, such as “Be carbon-negative”, “Have a balance between forests with different objectives”, and “Plan forests for new generations too”.
The social cluster presented very diverse contributions, from broad initiatives, for example, “See Sustainability in an Integrated Way”, “Provide Solutions for Society”, and “Support Communities in Need to Meet Targets and SDGs” to targeted actions such as “Raise Consumer Awareness”, “Review and Update Current Legal Processes in the Forested Chain”, “Provide Training (Forestry Operations)”, and “Have Positive Influences from Other Mindsets (Nordic Countries)”. The Brazilian FBS companies have created outstanding projects to collaborate with regional communities and to support them in achieving the SDGs. Either by encouraging the growth of local businesses or through special classes and courses, local workers can be equipped with specialized training, such as for forest operations. A participant company’s Sustainable Extractivism Program serves as an example. The program’s goal is to encourage the growth of plant extractivism and other family farming production systems while honoring the traditional and socioeconomic relationships of these groups. To this end, investments are made in infrastructure, training, and technical assistance in the communities to structure the management, production, and commercialization of the babassu and açaí chain produced by agroextractivist families, always respecting the traditional knowledge of these communities [41].
The governance and economic cluster revealed contributions such as “Have synergy with SDGs in a joint and integrated way, instead of a Segmented way”, “Lead the Continuity of Changes”, and “Have long-term goals and commitment”. These contributions are more directly related to the companies’ top management’s plans and decisions regarding how to address the SDGs throughout its operations and governance principles. The SODA approach is a useful tool for this purpose because it can produce valuable data for management applications, ranging from market opportunities to diagnoses. FBS companies can rely on SODA to develop strategic planning since it is a methodical and collaborative approach to developing strategies that entails identifying stakeholders, assessing their requirements and interests, and creating actionable options. Regarding the economic aspect, the contributions include “Be one of the most efficient sectors in the world (Pulp and Paper)”, “Offer sustainable and recyclable inputs”, “Stimulate a reputable market and production chain”, “Provide substitute product range… No product ranges”, and “Emit less CO2 in the value chain”. These goals are related to the forest sector’s economy and production aspects that directly influence the companies’ contributions to the SDGs. While adapting their social performance strategies to the characteristics of the regions in which they operate, the global forestry sector has implemented broad corporate social responsibility (CSR) and sustainability approaches [42]. These initiatives foster economic development while strengthening the social and governance aspects. Lastly, the goal “Have the essence of the sustainability tripod” restates the three clusters and highlights the governance-principle-based role of the Brazilian FBS in the economy, society, and environment.
4.2. Strategic Options
In this study, the authors examined all of the subsequent links under the head constructs and identified 68 strategic options. For easier visualization, these constructs were also classified into three clusters (Table 2).
Table 2.
Identified strategic options constructs that represent strategies to strengthen the forest sector’s contributions and further accomplishment of the SDGs by 2030.
Among the suggested environmental strategic options were “Rethink management models”, “Short-term forest management”, “Cultivate commercial forests”, and “Continuous management process.” These four constructs are connected to sustainable forest management, which has been researched and used in various settings with the primary objective of identifying the best ways to enhance sustainable development and the use of forests. According to Seymour et al. (2016), well-managed forests can enhance biodiversity (SDG 15), store carbon (SDG 13), provide fresh water for drinking and irrigation (SDG 6), provide medicinal plants (SDG 3), supply wild fruit and game to combat hunger (SDG 2), and generate income to combat poverty (SDG 1) [43]. The strategic options “Have Restoration Agendas” and “Generate Important Environmental Services” can also be directly linked to the targets of SDG 15. “SDG 15—Life on Land” was identified as one particular strategic option to support the forest sector’s contribution to the SDGs because it is the SDG most directly related to forests.
Additionally, “SDG 13—Climate Action” was mentioned as one particular strategic option. This indicates that businesses are directing their strategies and enhancing their contribution through sustainable initiatives by utilizing particular SDGs and targets. Related to this topic, “Offer voluntary carbon credits in the future”, “Constantly remove CO2”, “Capture carbon”, “Sequester carbon”, and “Fix Carbon” have been mentioned. Carbon credit markets have recently gained much traction and are essential for industry consolidation because the forest sector can be used as a source of carbon offsetting. In 2014, forest carbon credits were reported to account for more than half of the volume of offset-credit transactions in the voluntary carbon market [44]. Brazil’s endeavors to tackle climate change and advance sustainable development are anticipated to heavily rely on its carbon market, but better and more transparent regulations are still needed. The carbon market plays a critical role in regulating sustainable initiatives; however, exact definitions of these terms are still necessary for their effective implementation and direct impact on the FBS.
The participation and contribution of the FBS related to energy supply could be aided by listed strategic options such as “Generate Power,” “Contribute to Clean Up Brazil’s Energy Matrix,” and “More Renewable Energy Matrix.” Brazil’s numerous uses of its forests generally result in the production of renewable energy, as waste from the timber industry and harvesting operations can be potential sources of energy because such material is not only produced in large quantities but also has standardized characteristics. Finally, the three remaining strategies for dealing with environmental issues were “Contribute to the maintenance of Native Forests”, “Maintain and protect biodiversity, as some Natural Forests are managed by forest-based companies”, and “Improve Water quality (compared to activities other than Natural Forests)”. These strategies encapsulate the core of forests’ support to the SDGs since forests not only purify and filter water but also serve as habitats for numerous endangered species and contribute significantly to biodiversity preservation. They can maintain clean water sources by assisting in the regulation of water flow and preventing erosion.
The social cluster identified three specific strategies to enhance the Brazilian FBS’s contribution to social aspects: “SDG 1—No Poverty”, “SDG 4—Quality Education”, and “SDG 5—Gender Equality.” Here, Brazilian institutions use the SDGs themselves to establish strategies and contribute to the sustainable development agenda. For example, one of the leading companies in paper production has adopted KODs, which are the company’s priorities for environmental, social, and governance (ESG) milestones that are arranged and guided by a set of short-, medium-, and long-term commitments that also follow the company’s strategic growth plan. With a focus on 14 of the 17 SDGs, the KODs guide the company’s 2030 Agenda for Sustainable Development [45]. Other social strategies listed in this study include “Define correct public policies,” “Respect the Community,” “Train specific groups (women machine operators), “Engaging with local communities where they operate”, and “Respect the Community”. These strategies are related to the labor scarcity that the Brazilian forestry industry is currently experiencing throughout the whole forestry production chain. The lack of qualified professionals can both hinder the growth of the industry and present an enormous opportunity for the creation of specialized education, training, qualification, and personal development programs that will help businesses address this shortage of professionals and advance social agendas.
The governance strategies found in the study advocate for “Comply[ing] with legislation”, “Entering a sustainable market structure”, “Defin[ing] strategic objectives”, and the “Mapping and definition of the top management of companies on the subject”. The economic strategies include “SDG 8—Decent Work and Economic Growth”, “Have new product development agendas”, “Offer renewable, biodegradable, recyclable products”, “Generate increasing results for the entire forestry value chain”, “Offer Forest products as an alternative to petroleum-based/nonrenewable products”, “Invest in R&D of new materials, “Having a more positive impact on the entire chain”, and “Be a multiproduct production chain (South of Brazil)”. Despite the economic value of wooden products, Brazilian culture views forest and wood products as having low intrinsic value when compared to other products.
Numerous stakeholders in the industry are working extremely hard to promote the building of wooden homes in the country and to switch from conventional products to forest-based ones. Historically, wooden structures and products have been associated with either poor-quality and low-value building materials or high standards and high economic value, making it economically unfeasible to produce something sustainable, profitable, and appreciated by consumers. Considering the strategies listed by the participants, it is clear that the forest sector in Brazil needs to aggregate more value in its products and continue to invest in new product development. In addition, a shift in consumer perception regarding the sustainability and value of forest-based products is still needed to implement successful strategies and increase the economic value of this activity.
Once the authors had identified the strategic option constructs, the HIESET command was used to produce 68 teardrop clusters. These clusters were then employed to locate potent options and cotails on the causal map.
4.3. Cotails and Potents
Cotails are important in SODA because they can point to individual actions that could enable us to achieve multiple goals simultaneously, which is our main objective when looking for strategic development [46]. Some constructs are either cotails or potent. The potent analysis assumes that the more goals a concept supports, the more potent this concept is [47]. Running the command POTENT, it was possible to check the various clusters to which the same potent construct belonged and to identify the relevant ones. Table 3 lists the top 30 POTENT constructs and the number of HIESETs for each. In this dataset, a construct could belong to a maximum of seven HIESETS.
Table 3.
Top 30 potent constructs and the number of HIESETs to which they belong.
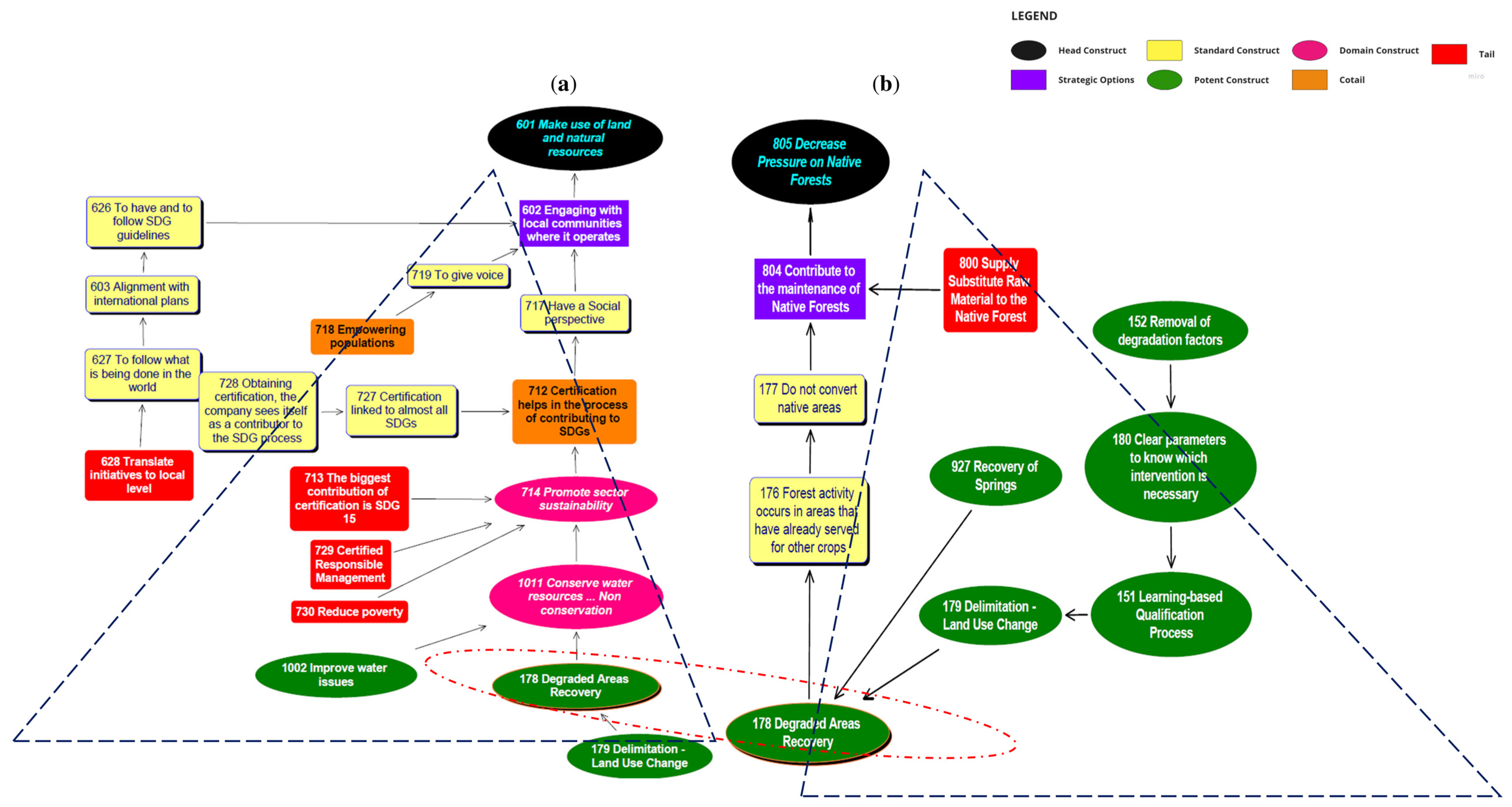
For instance, the potent construct “178 Degraded Areas Recovery” is part of seven HIESETs, which means that this particular measure can affect seven different strategic options and head constructs. For comparison, the clusters from head constructs 601 and 805, represented by HIESETs 39 and 50, respectively, are displayed in Figure 3. One company’s single action to restore degraded areas can help reduce the pressure on native forests while simultaneously maximizing the use of land and natural resources.
Figure 3.
Illustration of two different HIESETs for the same potent construct 178. (a) Head construct 601, (b) head construct 805.
Other interesting measures classified as potent include “Learning-based Qualification Process”, “Clear parameters to know which intervention is necessary”, “Adaptation of genetic material”, “Have a well-trained technical staff”, “Training, Diversity and Inclusion Process—IBA”, “Invest in product marketing”, and “Map all critical communities”. These potent measures can be a starting point for companies implementing contributions toward the SDGs and designing their strategies. With the implementation of these specific measures, which act against more than one strategic option at once, the company will be able to support multiple strategies aimed at the SDGs and accelerate its contribution.
4.4. Domain and Centrality Analysis
The premise behind these two analyses is that a concept’s importance increases with the number of concepts that are directly or indirectly linked to it—either as input or output links [48]. The cognitive map domain and centrality analyses revealed what the SODA approach identifies and suggests is the most important policy issues related to the topic under discussion since the dominant and central constructs have the most interactions with other constructs and can be reflected in the proposition of important policies.
Figure 4 presents the central and most dominant constructs. First place goes to the construct “502 FSC—forest certification,” which is both the most central and dominant construct. Next is the construct “68 Have synergy with SDGs in a joint and integrated way, instead of a Segmented way”, which is the second central construct and third dominant construct. Finally, the construct “26 SDG 5—Gender Equality” is the second dominant construct.

Figure 4.
Domain and central constructs and their in and out links. (a) Cluster 502 forest certification. (b) Cluster 68 Have synergy with SDGs in a joint and integrated way, instead of in a Segmented way (c) Cluster 26 SDG 5—Gender Equality. Pink color depicts domain constructs, black refers to head constructs, purple refers to strategic options, olive represents cotails, red represents tails, dark blue represents the standard constructs, and underlined blue refers to central constructs.
These dominant and central clusters are linked to the important measures mentioned earlier. Forest certification, gender equality, and synergy with SDGs in an integrated way are essential topics that are commonly discussed in internal corporate discussions and generate discussions for forest policy development. To develop and implement efficient strategies and guidelines, Brazilian FBS companies should consider some key principles, such as following a holistic approach that takes into account all of the advantages and disadvantages connected with forests; improving stakeholder engagement, encompassing the active involvement of all relevant parties, such as governmental organizations, local and indigenous communities, businesses, and civil society organizations; adopting adaptative management; basing corporate decisions on the best available scientific knowledge; and adapting to changing social, economic, and environmental conditions. Cross-sector collaboration is essential to speeding up this agenda and foster and enhancing cooperation in the pursuit of the SDGs. The value of cross-sector cooperation as a cutting-edge approach to problem-solving creates a significant opportunity for forest companies through the creation of new products, the investigation of new markets, and cooperation improvement to pursue the SDGs [49].
5. Discussion
5.1. The Use of SODA and Strategic Planning in the Forest Sector
This study assessed and explored complementary and shared perspectives on the forest sector’s contributions to the SDGs. Using SODA, the key actors in the Brazilian planted forest sector identified 29 major contributions. It has been demonstrated that a group of decision-makers can effectively identify strategic options and enhance strategic planning in a determined complex situation by using the SODA approach. This result is in line with the findings in Finland when SODA was employed with a different combination of analysis, basing the strategic options on the central constructs, represented by the domain constructs. By applying SODA in a different context, the study also discovered reasonable ways to enhance collaboration and strategic alliances, supporting the application of SODA for strategic development in the forest sector [11].
Similar analyses and results were also found in Brazil, where SODA was applied to structuring a complex issue that arose from the divergent viewpoints of various stakeholders regarding the use and conservation of native forests. The authors argued that causal map analyses may facilitate the identification of relevant issues to consider in the development of a more inclusive and participatory forest policy [31]. However, 20 years ago, when SODA was applied to forestry-related issues for the first time, the general strategy was slightly different. Different from this study, the head and strategic option constructs were not analyzed; instead, the evaluation and discussion of the results were structured according to the five criteria for judging the public participatory process [30]. This approach supported a group understanding and consensus by offering a means of classifying and organizing subjective concerns and multiple competing objectives. The outcomes demonstrate SODA’s remarkable capacity to raise stakeholder compliance with the approved strategic forest plan.
The ability of soft OR methods to structure complex issues and provide a better understanding of them is one of their advantages when used for natural resource management. A study from 2006 already used SODA to improve decision-making and identify strategic options to strengthen the forest sector’s contributions and further accomplish the SDGs by 2030 [26]. Gathering information and developing a strategic decision-making plan can be best accomplished by encoding and visualizing local knowledge. Strategic options therefore reflect perceived but uncertain opportunities for future successful organizational actions [50]. This study demonstrates that SODA can be used as a tool to help develop strategies to advance the SDGs and can support strategic development in complex and dynamic scenarios. The findings of this study corroborate earlier research showing that complex interactions, feedback, and dynamics within and between systems lead to outcomes related to sustainability that go beyond the simple sum of the ecological, economic, and social “parts” of a system [22].
5.2. The Forest Sector’s Contributions to the SDGs
The greatest possible contribution of the FBS in Brazil to the SDGs can be achieved if the primary strategic options found in this study can be put into practice. At the beginning of the SDGs’ discussion in the forest sector in Brazil, a study investigated how corporate responsibility managers perceived the future contribution of the forest sector to the United Nations (UN) Agenda 2030. The study noted that few Brazilian companies at the time recognized the need for internal analysis to align their strategies and goals with the UN SDGs, demonstrating the importance of the work completed in this study. Their findings, consistent with ours, indicated that the management of Brazilian forest sector companies prioritized environmental concerns over other considerations when putting their sustainability agenda into action. However, social issues started to become prominent, especially on smaller businesses’ agendas [20]. Furthermore, the authors argue in both studies that large companies can significantly impact the value chain and inspire other companies in the sector to follow suit by investigating, disseminating, and implementing all workable strategies and effective tactics to strengthen their contributions to the SDGs.
In our study, we focused on private planted forest institutions. These institutions engage with local communities where the companies are located, while also interacting with the economic and ecological aspects in the region. By acting according to the three sustainability pillars, these institutions provide opportunities to improve local livelihoods while also achieving environmental and economic benefits. Previous studies support this statement by also highlighting that the forest sector contributes to the SDGs by supporting more than a billion people worldwide to meet their basic needs [51]. These studies also claim that it is pertinent to investigate the connections more thoroughly and gain a deeper comprehension of how forests or forest-based activities can contribute more to the achievement of the SDGs.
Another study discussed how the forest sector can most effectively contribute to the success of the new UN Agenda using the Sustainable Development as Process (SDAP) approach. The study argued that to advance the broad societal goals outlined in the SDGs and move toward sustainable development, comprehensive, integrated, and participatory approaches are needed [52]. This article confirms the need for much stronger and more effective linkages between the strategies and processes of the forest sector to increase participation in the SDGs.
Considering the correlation between the forest sector’s contributions, the environmental, social, economic, and governance aspects of the SDGs found in this paper, and the previously mentioned SES concept—which consists of a theoretical framework that views the environment as an open system made up of social and ecological processes and elements, such as people, wildlife, and biomes [53]—it is possible to conclude that SES offer a useful framework for comprehending and tackling the intricate difficulties involved in accomplishing the SDGs. SES emphasize the need for holistic strategies that consider the mutually beneficial relationships between human activity and the environment by recognizing the interconnection of social and ecological systems. Achieving the SDGs, which include a wide range of connected objectives, from environmental protection to the eradication of poverty, requires a holistic approach. This study aimed to understand the perceptions and contributions of key actors in the FBS in Brazil to the accomplishment of the SDGs by 2030. The results, discussions, and conclusions found in this study can be very helpful in this initiative, and the authors also would like to recommend the use of SES lenses to effectively secure and promote sustainable development by comprehending and enhancing the resilience of social-ecological systems.
5.3. Limitations
The authors highlight that the study’s primary focus was on the perceptions of important key actors in the Brazilian private planted forest sector. Thus, it is plausible that the experts who consented to participate in the interviews are representatives of companies that outperform the industry average in terms of corporate social and environmental responsibility. Nonetheless, their participation and significance are justified because these companies comprise the majority of those that represent the FBS in Brazil. The authors advise conducting more in-depth, cross-sectional qualitative interviews with a wider range of decision-makers, policymakers, enthusiasts, and other participants. The fact that so few key actors participated in the last group workshop represents another drawback in the approach employed in this investigation. To enhance the efficacy of SODA and the subsequent phases of development-oriented processes, the authors recommend that more participants collaborate to discuss and validate causal maps in future studies using this approach.
6. Conclusions
The main objective of this study was to analyze the different perspectives of some key actors in the Brazilian forest sector regarding their contributions to the SDGs. We mapped the main contributions, key strategic options, and potent measures to enhance the sector’s collaboration in the SDGs using the SODA approach, a soft operational research method. Our results provide a set of actions that can be taken in the FBS to assist strategic planning development. The contributions mapped in this study include, for example, increasing the supply of clean energy to society, reducing the pressure on native forests, providing training for local communities, stimulating reputable markets and production chains, and providing a substitute product range, among others. These contributions were listed by the main key actors that directly work within the privately planted forest sector in Brazil. Most of these contributions are already in place in the studied institutions and are part of strategic planning to increase sustainability in the FBS. The study’s practical implications will help other institutions better understand how they can contribute to the SDGs and begin implementing strategies to this end.
The primary findings of this study support the need to develop and put into practice a changing set of strategies that steer society toward a broad, widely accepted goal in terms of society, the economy, and the environment. This goal is embodied in the Sustainable Development Goals and the FBS plays an important role in it. To find a long-term solution for forests, a comprehensive strategy addressing health, education, equality, transparent and efficient governance, and other factors as the necessary enabling conditions will be required. The evolution of forest processes for SFM, forest restoration, planted forest development, watershed management, biofuel production, forest wildlife management, etc., will play a major role in supporting future global development within the framework of the SDGs. Therefore, to advance them further, future research needs to comprehend and investigate the challenges and opportunities herein.
Finally, this study shows that by working with powerful and interested key actors in the creation and execution of successful strategies, the Brazilian forest-based sector can increase and improve its contribution to the SDGs. If not, we will not be able to fulfill the goals outlined in Agenda 2030.
Supplementary Materials
The following supporting information can be downloaded at https://www.mdpi.com/article/10.3390/f15010198/s1, Table S1. List of all constructs on the contributions of the Brazilian FBS to the SDGs.
Author Contributions
Conceptualization, R.A.L.d.S.; methodology, R.A.L.d.S., L.D.d.S. and R.C.G.R.; writing—original draft preparation, R.A.L.d.S.; writing—review and editing, R.A.L.d.S.; supervision, T.P. All authors have read and agreed to the published version of the manuscript.
Funding
This research was funded by the Open Access Publication Fund of the University of Freiburg and the Barbara and Elisabeth Grammel Foundation.
Data Availability Statement
The data presented in this study are openly available in the Supplementary Materials Table S1.
Acknowledgments
We acknowledge the support from the Open Access Publication Fund of the University of Freiburg and the Barbara and Elisabeth Grammel Foundation.
Conflicts of Interest
The authors declare no conflicts of interest.
References
- Heiskanen, A.; Hurmekoski, E.; Toppinen, A.; Näyhä, A. Exploring the Unknowns—State of the Art in Qualitative Forest-Based Sector Foresight Research. For. Policy Econ. 2022, 135, 102643. [Google Scholar] [CrossRef]
- Brundtland, G.H. Our Common Future: Report of the World Commission on Environment and Development; UN-Dokument A/42/427; UN: New York, NY, USA, 1987. [Google Scholar]
- United Nations Kyoto Protocol to the United Nations Framework Convention on Climate Change; 1997, 2303 U.N.T.S. 162; UN: New York, NY, USA, 1997.
- The United Nations Paris Agreement to the United Nations Framework Convention on Climate Change; 12 December 2015, T.I.A.S. No. 16-1104; UN: New York, NY, USA, 2015.
- UN/United Nations Transforming Our World, the 2030 Agenda for Sustainable Development; General Assembly Resolution /RES/70/1; UN: New York, NY, USA, 2015.
- Sustainable Development Goals: Their Impacts on Forests and People, 1st ed.; Katila, P., Pierce Colfer, C.J., de Jong, W., Galloway, G., Pacheco, P., Winkel, G., Eds.; Cambridge University Press: Cambridge, UK, 2019; ISBN 978-1-108-76501-5. [Google Scholar]
- Bastos Lima, M.G. Corporate Power in the Bioeconomy Transition: The Policies and Politics of Conservative Ecological Modernization in Brazil. Sustainability 2021, 13, 6952. [Google Scholar] [CrossRef]
- Baumgartner, R.J. Sustainable Development Goals and the Forest Sector—A Complex Relationship. Forests 2019, 10, 152. [Google Scholar] [CrossRef]
- Li, N.; Toppinen, A.; Tuppura, A.; Puumalainen, K.; Hujala, M. Determinants of Sustainability Disclosure in the Global Forest Industry. EJBO Electron. J. Bus. Ethics Organ. Stud. 2011, 16, 9. [Google Scholar]
- Hahn, W.A.; Knoke, T. Sustainable Development and Sustainable Forestry: Analogies, Differences, and the Role of Flexibility. Eur. J. For. Res. 2010, 129, 787–801. [Google Scholar] [CrossRef]
- Tikkanen, J.; Takala, T.; Järvelä, M.-L.; Kurttila, M.; Vanhanen, H. Challenges and Solutions for Non-Timber Forest Product Businesses in Finland–An Application of the SODA Analysis. Forests 2020, 11, 753. [Google Scholar] [CrossRef]
- Kangas, A.; Laukkanen, S.; Kangas, J. Social Choice Theory and Its Applications in Sustainable Forest Management—A Review. For. Policy Econ. 2006, 9, 77–92. [Google Scholar] [CrossRef]
- Martins, H.; Borges, J.G. Addressing Collaborative Planning Methods and Tools in Forest Management. For. Ecol. Manag. 2007, 248, 107–118. [Google Scholar] [CrossRef]
- Vacik, H.; Kurttila, M.; Hujala, T.; Khadka, C.; Haara, A.; Pykäläinen, J.; Honkakoski, P.; Wolfslehner, B.; Tikkanen, J. Evaluating Collaborative Planning Methods Supporting Programme-Based Planning in Natural Resource Management. J. Environ. Manag. 2014, 144, 304–315. [Google Scholar] [CrossRef]
- Mendoza, G.A.; Prabhu, R. Participatory Modeling and Analysis for Sustainable Forest Management: Overview of Soft System Dynamics Models and Applications. For. Policy Econ. 2006, 9, 179–196. [Google Scholar] [CrossRef]
- Applications of Systems Thinking and Soft Operations Research in Managing Complexity: From Problem Framing to Problem Solving; Masys, A.J., Ed.; Advanced Sciences and Technologies for Security Applications; Springer International Publishing: Cham, Switzerland, 2016; ISBN 978-3-319-21105-3. [Google Scholar]
- Rosenhead, J. Planning under Uncertainty: II. A Methodology for Robustness Analysis. J. Oper. Res. Soc. 1980, 31, 331–341. [Google Scholar] [CrossRef]
- Romagnoli, F.; Masiero, M.; Secco, L. Windstorm Impacts on Forest-Related Socio-Ecological Systems: An Analysis from a Socio-Economic and Institutional Perspective. Forests 2022, 13, 939. [Google Scholar] [CrossRef]
- Hurmekoski, E.; Hetemäki, L. Studying the Future of the Forest Sector: Review and Implications for Long-Term Outlook Studies. For. Policy Econ. 2013, 34, 17–29. [Google Scholar] [CrossRef]
- Tauszig, J.; Toppinen, A. Towards Corporate Sustainability under Global Agenda 2030: Insights from Brazilian Forest Companies. BioProd. Bus. 2017, 12, 65–76. [Google Scholar]
- Carr, J.A.; Petrokofsky, G.; Spracklen, D.V.; Lewis, S.L.; Roe, D.; Trull, N.; Vidal, A.; Wicander, S.; Worthington-Hill, J.; Sallu, S.M. Anticipated Impacts of Achieving SDG Targets on Forests—A Review. For. Policy Econ. 2021, 126, 102423. [Google Scholar] [CrossRef]
- Selomane, O.; Reyers, B.; Biggs, R.; Hamann, M. Harnessing Insights from Social-Ecological Systems Research for Monitoring Sustainable Development. Sustainability 2019, 11, 1190. [Google Scholar] [CrossRef]
- Näyhä, A. Transition in the Finnish Forest-Based Sector: Company Perspectives on the Bioeconomy, Circular Economy and Sustainability. J. Clean. Prod. 2019, 209, 1294–1306. [Google Scholar] [CrossRef]
- Aguayo Lopes da Silva, R.; Cesar Gonçalves Robert, R.; Purfürst, T. How Is the Forest Sector’s Contribution to the Sustainable Development Goals (SDGs) Being Addressed? A Systematic Review of the Methods. Sustainability 2023, 15, 8988. [Google Scholar] [CrossRef]
- Eden, C. On Evaluating the Performance of ‘Wide-Band’ GDSS’s. Eur. J. Oper. Res. 1995, 81, 302–311. [Google Scholar] [CrossRef]
- Mendoza, G.A.; Martins, H. Multi-Criteria Decision Analysis in Natural Resource Management: A Critical Review of Methods and New Modelling Paradigms. For. Ecol. Manag. 2006, 230, 1–22. [Google Scholar] [CrossRef]
- Ackermann, F. Problem Structuring Methods ‘in the Dock’: Arguing the Case for Soft OR. Eur. J. Oper. Res. 2012, 219, 652–658. [Google Scholar] [CrossRef]
- Ackermann, F.; Eden, C. Strategic Options Development and Analysis. In Systems Approaches to Managing Change: A Practical Guide; Reynolds, M., Holwell, S., Eds.; Springer: London, UK, 2010; pp. 135–190. ISBN 978-1-84882-808-7. [Google Scholar]
- Kelly, G. The Psychology of Personal Constructs: Volume Two: Clinical Diagnosis and Psychotherapy; Routledge: London, UK, 1955; ISBN 978-1-134-95736-1. [Google Scholar]
- Hjortsø, C.N. Enhancing Public Participation in Natural Resource Management Using Soft OR––An Application of Strategic Option Development and Analysis in Tactical Forest Planning. Eur. J. Oper. Res. 2004, 152, 667–683. [Google Scholar] [CrossRef]
- Santos, L.D.; Schlindwein, S.L.; Fantini, A.C.; Belderrain, M.C.N.; Montibeller, G.; Franco, L.A. Structuring Contrasting Forest Stakeholders’ Views with the Strategic Options Development and Analysis (SODA) Approach. Int. For. Rev. 2019, 21, 501–515. [Google Scholar] [CrossRef]
- National Forest Information System (SNIF). Florestas Naturais. Available online: https://snif.florestal.gov.br/pt-br/os-biomas-e-suas-florestas (accessed on 22 September 2023).
- IBÁ Relatório Anual IBÁ. 2022. Available online: https://iba.org/eng/datafiles/publicacoes/relatorios/relatorio-iba2022-en-2022-12-06-compressed.pdf (accessed on 25 July 2023).
- Rossato, F.G.F.S.; Susaeta, A.; Adams, D.C.; Hidalgo, I.G.; de Araujo, T.D.; de Queiroz, A. Comparison of Revealed Comparative Advantage Indexes with Application to Trade Tendencies of Cellulose Production from Planted Forests in Brazil, Canada, China, Sweden, Finland and the United States. For. Policy Econ. 2018, 97, 59–66. [Google Scholar] [CrossRef]
- Ackermann, F.; Eden, C. Strategic Management of Stakeholders: Theory and Practice. Long Range Plan. 2011, 44, 179–196. [Google Scholar] [CrossRef]
- Eden, C.; Ackermann, F. Modelling Stakeholder Dynamics for Supporting Group Decision and Negotiation: Theory to Practice. Group Decis. Negot. 2021, 30, 1001–1025. [Google Scholar] [CrossRef]
- Eden, C.; Ackermann, F. SODA—The Principles. In Rational Analysis for a Problematic World Revisited; Rosenhead, J., Mingers, J., Eds.; John Wiley & Sons Inc.: Chichester, UK, 2001; pp. 21–41. ISBN 978-0-471-49523-9. [Google Scholar]
- Georgiou, I. Cognitive Mapping and Strategic Options Development and Analysis (SODA). In Wiley Encyclopedia of Operations Research and Management Science; John Wiley & Sons, Ltd.: Hoboken, NJ, USA, 2011; ISBN 978-0-470-40053-1. [Google Scholar]
- Caruzzo, A.; Belderrain, M.C.N.; Fisch, G.; Manso, D.F. The Mapping of Aerospace Meteorology in the Brazilian Space Program: Challenges and Opportunities for Rocket Launch. J.Aerosp. Technol. Manag. 2015, 7, 7–18. [Google Scholar] [CrossRef][Green Version]
- Högbom, L.; Abbas, D.; Armolaitis, K.; Baders, E.; Futter, M.; Jansons, A.; Jõgiste, K.; Lazdins, A.; Lukminė, D.; Mustonen, M.; et al. Trilemma of Nordic–Baltic Forestry—How to Implement UN Sustainable Development Goals. Sustainability 2021, 13, 5643. [Google Scholar] [CrossRef]
- Suzano Suzano Sustainability Report 2022. P65-66. Available online: https://stszprdscentind.blob.core.windows.net/site/documents/RA%20Suzano%202022%20Complementar%20PT.pdf (accessed on 17 August 2023).
- Mikkilä, M.; Toppinen, A. Corporate Responsibility Reporting by Large Pulp and Paper Companies. For. Policy Econ. 2008, 10, 500–506. [Google Scholar] [CrossRef]
- Seymour, F.J.; Busch, J.; Seymour, F. Why Forests? Why Now? The Science, Economics, and Politics of Tropical Forests and Climate Change; Center for Global Development: Washington DC, USA, 2016; ISBN 978-1-933286-85-3. [Google Scholar]
- Hamrick, K.; Goldstein, A. Ahead of the Curve-State of the Voluntary Carbon Markets; Forest Trends’ Ecosystem Marketplace: Washington, DC, USA, 2015. [Google Scholar]
- Klabin. Sustainability Report 2022. Available online: https://rs2022.klabin.com.br/en/sustainability-report-2022 (accessed on 18 August 2023).
- Decision Explorer® User’s Guide; Banxia Software Ltd.: Kendal, UK, 2017.
- Farsari, I.; Butler, R.W.; Szivas, E. Complexity in Tourism Policies. Ann. Tour. Res. 2011, 38, 1110–1134. [Google Scholar] [CrossRef]
- Eden, C. Cognitive Mapping and Problem Structuring for System Dynamics Model Building. Syst. Dyn. Rev. 1994, 10, 257–276. [Google Scholar] [CrossRef]
- Guerrero, J.E.; Hansen, E. Cross-Sector Collaboration in the Forest Products Industry: A Review of the Literature. Can. J. For. Res. 2018, 48, 1269–1278. [Google Scholar] [CrossRef]
- Pätäri, S.; Kyläheiko, K.; Sandström, J. Opening up New Strategic Options in the Pulp and Paper Industry: Case Biorefineries. For. Policy Econ. 2011, 13, 456–464. [Google Scholar] [CrossRef]
- de Jong, W.; Pokorny, B.; Katila, P.; Galloway, G.; Pacheco, P. Community Forestry and the Sustainable Development Goals: A Two Way Street. Forests 2018, 9, 331. [Google Scholar] [CrossRef]
- Gregersen, H.; El Lakany, H.; Blaser, J. Forests for Sustainable Development: A Process Approach to Forest Sector Contributions to the UN 2030 Agenda for Sustainable Development. Int. For. Rev. 2017, 19, 10–23. [Google Scholar] [CrossRef]
- Virapongse, A.; Brooks, S.; Metcalf, E.C.; Zedalis, M.; Gosz, J.; Kliskey, A.; Alessa, L. A Social-Ecological Systems Approach for Environmental Management. J. Environ. Manag. 2016, 178, 83–91. [Google Scholar] [CrossRef]
Disclaimer/Publisher’s Note: The statements, opinions and data contained in all publications are solely those of the individual author(s) and contributor(s) and not of MDPI and/or the editor(s). MDPI and/or the editor(s) disclaim responsibility for any injury to people or property resulting from any ideas, methods, instructions or products referred to in the content. |
© 2024 by the authors. Licensee MDPI, Basel, Switzerland. This article is an open access article distributed under the terms and conditions of the Creative Commons Attribution (CC BY) license (https://creativecommons.org/licenses/by/4.0/).




