Abstract
Ginkgo is an economic tree species with high medicinal value, and flavonols are its main medicinal components. This research was conducted to investigate the molecular mechanism underlying the influence of Ultraviolet A (UVA) treatment on the synthesis of ginkgo flavonols with the aim of increasing their content. Ginkgo full-sib hybrid offspring were used as test materials. The phenylalanine ammonialyase (PAL), cinnamate 4-hydroxylase (C4H), and 4-coumarate: CoA ligase (4CL) enzyme activities, as well as flavonol contents, were measured under the same intensity of white light (300 μmol·m−2·s−1) with the addition of 20, 40, and 60 μmol·m−2·s−1 UVA separately after 20 days of treatment. The control check (CK) and treatment with the highest flavonol content were chosen for transcriptome sequencing analysis. The results showed that the PAL, C4H, and 4CL enzyme activities, as well as the flavonol and totalflavonol glycoside contents, of ginkgo hybrid progeny differed significantly under different UVA treatments. They showed a tendency to increase and then decrease, reaching a maximum value under UVA-4 (40 μmol·m−2·s−1 ultraviolet UVA light intensity) treatment. Ribonucleic acid (RNA) sequencing revealed the presence of 4165 genes with differential expression, and Kyoto Encyclopedia of Genes and Genomes (KEGG) enrichment analysis revealed that the metabolic pathways commonly enriched across all four comparison groups included ‘phenylpropanoid biosynthesis’, while the pathways commonly enriched in green-leaf ginkgo UVA-4 treatment (TL), yellow-leaf ginkgo mutant CK treatment (CKY), and green-leaf ginkgo CK treatment (CKL) were related to ‘flavonoid biosynthesis’. Treatment with UVA light led to the increased expression of PAL and 4CL enzymes in the phenylpropanoid biosynthesis pathway, as well as increased expression of chalcone synthase (CHS), Flavanone 3-hydroxylase (F3H), and flavonol synthase (FLS) enzymes in the flavonoid biosynthesis pathway, thereby promoting the synthesis of ginkgo flavonols. In summary, the use of 40 μmol·m−2·s−1 UVA treatment for 20 days significantly increased the flavonol content and the expression of related enzyme genes in ginkgo hybrid offspring, enhancing ginkgo flavonoids and increasing the medicinal value of ginkgo.
1. Introduction
Ginkgo biloba L., revered as a “living fossil” in China [1], boasts remarkable medicinal value, particularly in treating cardiovascular and cerebrovascular diseases, owing to its abundant flavonoids [2]. Ginkgo biloba ‘Wannianjin’ is a budding variety of ordinary G. biloba. Its leaves are golden in spring, turn green in summer, and turn yellow in autumn, possessing good ornamental value and medicinal value [3]. Compared with common ginkgo, the yellow coloration of the yellow-leaf ginkgo mutant is due to chlorophyll degradation and an abnormal chloroplast ultrastructure [4]. It has been shown that a high ratio of carotenoids to chlorophyll b is the main reason for the yellowing of the leaves [5]. Except for leaf color, the phenotype of yellow-leaf ginkgo mutant is similar to that of common ginkgo. China has unique advantages in terms of ginkgo drug sourcing, but the quality standard of G. biloba extracts in China needs to be improved [6]. Therefore, taking certain measures to improve the total flavonoid content of G. biloba is of great significance.
These flavonoids, which are pivotal secondary metabolites in plants, are essential for growth, development, and stress resilience [7]. The synthesis of flavonoids first occurs through the phenylalanine metabolism pathway; PAL, C4H, and 4CL are the key enzymes of the phenylalanine metabolism pathway, and they play a critical role in the synthesis of flavonoid precursor substances [8]. Enzyme genes such as CHS, chalcone isomerase (CHI), and F3H are also essential for the biosynthesis of flavonols. Under stress conditions, plants promote the synthesis of secondary metabolites by increasing the gene expression of the phenylalanine metabolism pathway and enzymes related to the flavonoid synthesis pathway in order to protect themselves from damage [9,10]. It has been shown that the flavonoid content of G. biloba significantly increases to resist adversity stresses such as ultraviolet B (UVB) [11] and NaCl [12]. MYB constitutes one of the most extensive families of plant transcription factors, exerting significant influence on the pathways involved in the flavonoid synthesis pathway [13]. Premathilake et al. found that MYB transcription factors positively regulate flavonoid biosynthesis in pears (Pyrus spp.) by stimulating key enzyme genes in flavonoid biosynthesis pathways, such as CHS, CHI, F3H, and FLS [14].
Light serves as the primary energy source required for growth through photosynthesis, the process by which plants produce nutrients that are essential for the production of flavonoid secondary metabolites [15]. Ultraviolet (UV) radiation is a crucial element of solar radiation, consisting of UVA (320–400 nm), UVB (ultraviolet B, 280–320 nm), and UVC (ultraviolet C, 200–280 nm), of which UVA accounts for 95% [16,17]. UV radiation is often considered an abiotic stress, and plants can rapidly synthesize antioxidant enzymes and antioxidants such as flavonoids to prevent cellular damage caused by reactive oxygen species [18,19]. He et al. [20] showed that UVA significantly increased the total flavonoid content of kale (Brassica oleracea L.). Lim et al. [21] found that UVA treatment favored the accumulation of flavonoids in soybean sprouts (Glycine max). Zhao et al. [11] demonstrated that prolonged irradiation with UVB was beneficial to the ginkgo flavonoid content. At present, there is a solid foundation of research on increasing the flavonoid content of G. biloba. This mainly focuses on fertilization [22], salt stress [12], drought [23], temperature [24], and the intensity of illumination [25]. However, studies on the effect of UVA radiation on ginkgo are limited; most of the studies on yellow-leaf ginkgo mutant are based on grafted seedlings, and few studies focus on real seedlings. Taking this issue as the starting point, this study used different intensities of UVA under the same intensity of white light to investigate its impact on flavonol accumulation in G. biloba. We mined the relevant functional genes using RNA sequencing (RNA-seq) and quantitative real-time polymerase chain reaction (qRT-PCR) analysis and initially probed the molecular mechanism of flavonol biosynthesis in G. biloba under UVA to provide certain bases for the cultivation and management of G. biloba.
2. Materials and Methods
2.1. Experimental Materials
On 20 September 2021, seeds of the full-sib hybrid offspring of G. biloba were collected from the Xiashu Forest Farm of Nanjing Forestry University (118°58′–119°58′ E, 31°37′–32°19′ N). The mother was a Ginkgo biloba ‘Wannianjin’ tree from Anlu, Hubei province, and the father was a healthy green-leaf ginkgo tree from Nanjing Forestry University. The seeds were stripped of their hulls and placed in a cold freezer at 4 °C for sand storage. On March 20 of the subsequent year, the seeds were immersed in clean water for 48 h and then transferred to a light incubator, set at a temperature of 25 °C, to induce germination. After germination, they were differentiated into yellow-leaf and green-leaf phenotypes and planted in non-woven bags. The substrate consisted of a blend of peat, vermiculite, and perlite in equal volumes (1:1:1 ratio).
2.2. Experimental Design
On 1 June 2023, second-year ginkgo full-sib hybrid progeny seedlings with uniform growth and good performance were selected and placed in an artificial climate chamber for one month for acclimatization and then treated with UVA. White light (8 white light tubes, 300 μmol·m−2·s−1) was used as the control, and 2, 4, and 6 UVA tubes (395~405 nm) were uniformly added to the 8 white light tubes, respectively. The intensities of UVA were 20, 40, and 60 μmol·m−2·s−1, and the three treatments were denoted by UVA-2, UVA-4, and UVA-6, respectively, with the control noted as CK. The experimental setup included a 12 h light and 12 h dark cycle within an artificial climate chamber, and the incubation temperature was 25 °C. Each treatment group consisted of 18 yellow-leaf ginkgo mutants and 18 green-leaf ginkgo plants. A completely randomized trial was conducted, with three biological replicates used for each treatment, and samples were taken for the determination of the relevant indexes after 20 days of treatment with different intensities of UVA. From the treatments, CK and UVA-4 (with the highest total flavonol glycoside content) were identified from both yellow-leaf ginkgo mutant and green-leaf G. biloba samples. These selected samples were carefully preserved in RNase-free cryopreservation tubes. They were initially flash-frozen in liquid nitrogen for 30 min, and subsequently stored at −80 °C until further analysis. The leaves were labeled as yellow-leaf ginkgo mutant CK treatment (CKY), green-leaf ginkgo CK treatment (CKL), yellow-leaf ginkgo mutant UVA-4 treatment (TY), and green-leaf ginkgo UVA-4 treatment (TL), respectively. LED UVA lamps were provided by Xiamen Sannonghui Photoelectric Technology Limited, Xiamen, China. The spectra of UVA treatments at different intensities were determined using an OHSP-350 UV spectrometer (Hangzhou Hongpu Photochromic Technology Co. Ltd., Hangzhou, China), as shown in Figure 1.
Figure 1.
Spectra of UVA treatments at different intensities.
2.3. Test Method
2.3.1. Determination of the Metabolic Enzyme Activity of Phenylpropane
The activities of PAL, C4H, and 4CL were determined using the method outlined by Wang et al. [26]. PAL is expressed as 1 unit (U) of enzyme activity for every 0.1 change in OD per minute. C4H and 4CL are expressed as 1 unit (U) of enzyme activity for every 0.01 change in OD per minute.
2.3.2. Determination of the Flavonol Content
The quercetin, kaempferol, and isorhamnetin contents were determined using high-performance liquid chromatography (HPLC) (Alliance e2695, Waters, Milford, MA, USA), following the method outlined by Zhang et al. [27]. The contents of quercetin, kaempferol, and isorhamnetin were calculated based on the peak areas in the liquid chromatograms.
2.3.3. RNA Extraction, Transcriptome Sequencing, and Library Construction
RNA extraction, transcriptome sequencing, and cDNA library construction were conducted by Shanghai Meiji Biomedical Technology Co., Ltd. (Shanghai, China). The raw transcriptome sequencing data can be viewed in the Sequence Read Archive (SRA) at the National Center for Biotechnology Information (NCBI) under the following Bioproject number: PRJNA1097839.
2.3.4. Real-Time Quantitative PCR (qRT-PCR)
In order to validate the transcriptome sequencing results, 8 genes of the flavonoid synthesis pathway and 5 related transcription factors were randomly selected for validation. RNA reverse transcription was performed with an EvoM-MLV RT Mix Kit. Real-time quantitative fluorescence PCR (qRT-PCR) was measured by an SYBR Green Premix Pro Taq HS qPCR Kit (ROX Plus) kit. Glyceraldehyde-3-phosphate dehydrogenase (GAPDH) was used as the internal reference gene, and the design and synthesis of primers were performed by Sangon Bioengineering (Shanghai, China) Co. The specific primer sequences are shown in Table 1.
Table 1.
Primer sequences for the qRT-PCR test.
3. Result Analysis
3.1. Effects of Different UVA Intensities on Phenylpropane Metabolizing Enzyme Activities in Ginkgo Hybrid Offspring
PAL, C4H, and 4CL are key enzymes in the flavonoid synthesis pathway. The enzyme activities of PAL, C4H, and 4CL in the yellow-leaf ginkgo mutant differed significantly (p < 0.05) under different intensities of UVA treatments. As shown in Figure 2, the enzyme activities significantly increased (p < 0.05) under UVA treatment compared with CK and reached a maximum level under UVA-4 treatment. The maximum PAL, C4H, and 4CL enzyme activities in the yellow-leaf ginkgo mutant were 35.57 μmol/min·g, 162.95 μmol/min·g, and 295.05 μmol/min·g, which were 44.58%, 51.94%, and 307.24% higher than the levels seen in CK treatment, respectively. There were highly significant differences (p < 0.01) in PAL, C4H, and 4CL enzyme activities under different intensities of UVA treatment in green-leaf ginkgo. The enzyme activities of PAL, C4H, and 4CL were significantly increased (p < 0.05) under UVA treatment compared with CK and reached a maximum level under UVA-4 treatment. The maximum PAL, C4H, and 4CL enzyme activities in the green-leaf ginkgo were 45.34 μmol/min·g, 193.77 μmol/min·g, and 353.5 μmol/min·g, which were 80.43%, 71.28%, and 144.55% higher than those in the CK treatment, respectively. This suggests that moderate amounts of UVA are beneficial in increasing PAL, C4H, and 4CL enzyme activity, whereas excessive amounts of UVA lead to enzyme inactivation. The overall PAL, C4H, and 4CL enzyme activities were lower in the yellow-leaf ginkgo mutant than in green-leaf ginkgo.
Figure 2.
Phenylpropane-metabolizing enzyme activities of G. biloba under different intensities of UVA. (A) PAL enzyme activity. (B) C4H enzyme activity. (C) 4CL enzyme activity. Different lowercase letters in the graphs indicate significant differences (p < 0.05) at different UVA intensities for the gingko of the same leaf color.
3.2. Effects of Different Intensities of UVA on Flavonol Content of G. biloba Hybrid Offspring
The effect of UVA of different intensities on flavonols of ginkgo sibling hybrid progeny was significant (p < 0.05). As shown in Figure 3, the contents of quercetin, kaempferol, and isorhamnetin of yellow-leaf ginkgo mutant under UVA treatment were significantly higher than those of CK treatment (p < 0.05). Their contents reached their maximum values under UVA-4 treatment, which were 61.92%, 115.50%, and 98.28% higher than those of CK, respectively. The contents of quercetin, kaempferol, and isorhamnetin in green-leaf ginkgo under UVA treatment were significantly (p < 0.01) higher than those of CK treatment and reached their maximum values under UVA-4 treatment, which were 56.46%, 53.97%, and 40.71% higher than those of CK, respectively. This indicates that UVA-4 treatment significantly increased the ginkgo flavonol contents, and that excessive UVA inhibited the synthesis of ginkgo flavonol. The overall contents of quercetin, kaempferol, and isorhamnetin were lower in gold-leaved ginkgo than in green-leaf ginkgo.
Figure 3.
Flavonol content of G. biloba under different UVA intensities. (A) Quercetin content. (B) Kaempferol content. (C) Isorhamnetin content. Different lowercase letters in the graphs indicate significant differences (p < 0.05) at different UVA intensities for the gingko of the same leaf color.
3.3. Transcriptome Sequencing Statistics and Quality Evaluation
Using Illumina second-generation sequencing technology, RNA sequencing of samples from CK-treated and UVA-4-treated yellow-leaf ginkgo mutants and green-leaf G. biloba was performed, and a total of 12 cDNA libraries were created. After quality control, the average Cleanreads of CKY, CKL, TY, and TL were 47,779,668, 46,278,104.67, 48,858,654, and 55,623,168, respectively. The Cleanreads of the samples were aligned with the reference genome (http://gigadb.org/dataset/100613, accessed on 4 June 2019) of G. biloba. The total alignment rate was above 92.88%, and the unique position alignment rate ranged from 87.26% to 88.69%, which was high. The percentage of Q30 bases was above 94.94%, and the percentage of GC bases ranged from 45.76% to 46.31%, which indicated that this sequencing had a low error rate and a high overall quality and could be used for the analysis of the subsequent data. Detailed sequencing information is shown in Table 2.
Table 2.
Statistics table of sequencing data.
3.4. Functional Annotation of the Six Major Databases
All the expressed genes (31,695 genes in total) were annotated using six functional databases, namely, GO, KEGG, EggCOG, NR, Swiss-Prot, and Pfam, and a total of 28,360 genes were annotated, which accounted for 88.18% of the total number of genes. As shown in Figure 4, 24,577 (0.7641), 11,848 (0.3684), 25,792 (0.8019), 28,171 (0.8759), 22,582 (0.7021), and 18,903 (0.5877) genes were annotated in the six databases, respectively. Among them, the number of functional genes annotated in the six major functional databases was 8017, accounting for 28.27%.
Figure 4.
Functional annotation diagram of six databases.
3.5. Differential Expression Analysis of Ginkgo Genes under Different Intensities of UVA Treatment
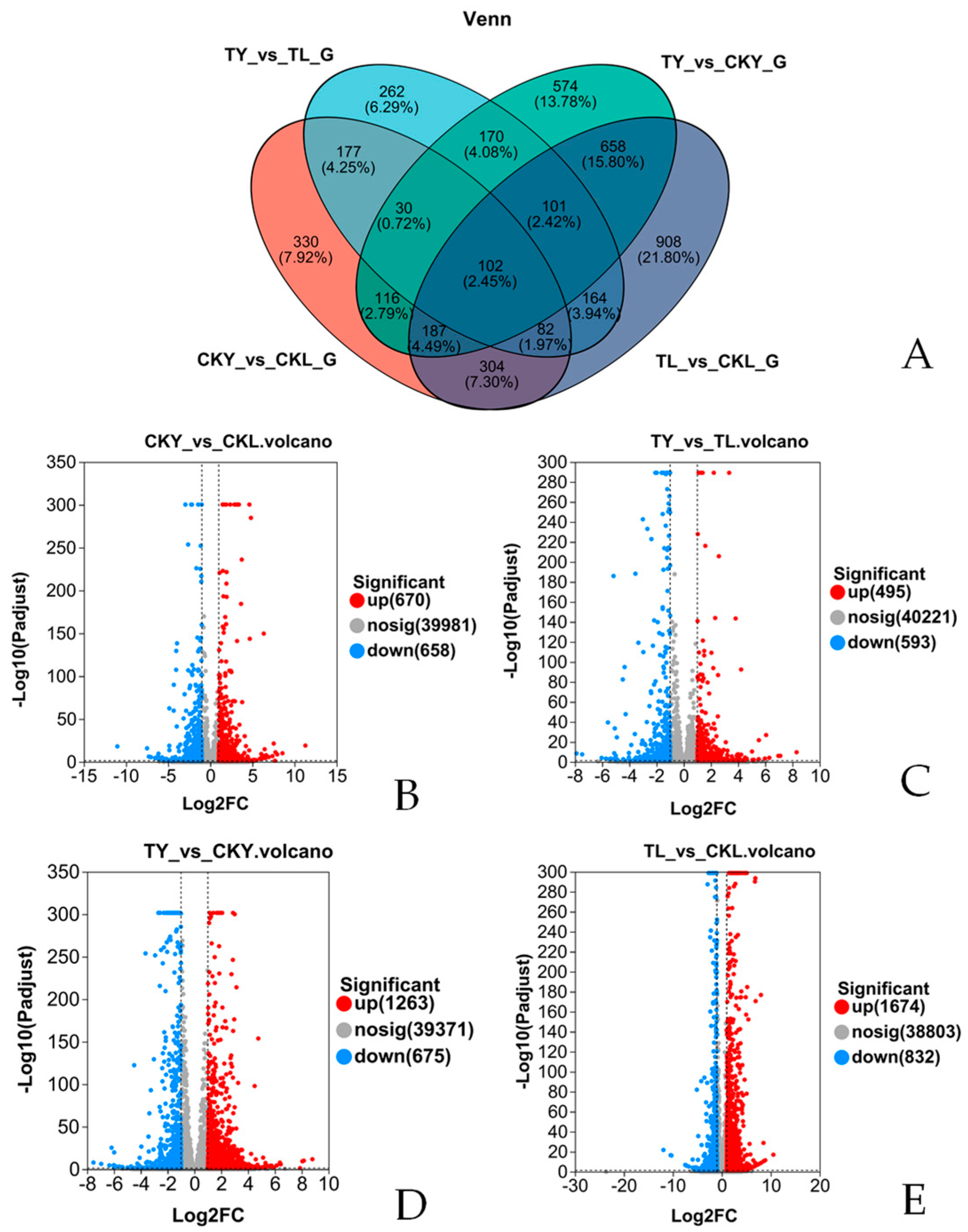
Using the RPKM values, the variations in gene expression under various levels of UVA treatment were analyzed. The screening conditions were as follows: p-adjust < 0.05 and |log2FC| ≥ 1. A total of 4165 differentially expressed genes (DEGs) were screened in the four comparison groups, and 102 genes were found to be significantly different among the four groups, accounting for 2.45% of the total number of differentially expressed genes (Figure 5A). Among them, there were 1328 DEGs between CKY and CKL, including 670 significantly up-regulated genes and 658 down-regulated genes (Figure 5B); there were 1088 DEGs between TY and TL, including 495 significantly up-regulated and 593 down-regulated genes (Figure 5C); and there were 1983 DEGs between TY and CKY, including 1263 significantly up-regulated and 675 down-regulated genes (Figure 5D). There were a total of 2406 DEGs between TL and CKL, of which 1674 were significantly up-regulated and 832 were significantly down-regulated (Figure 5E).
Figure 5.
Differential gene expression map. (A) Differential gene Venn diagram. (B) Differential gene volcano map between CKY and CKL. (C) Differential gene volcano map between TY and TL. (D) Differential gene volcano map between TY and CKY. (E) Differential gene volcano map between TL and CKL.
3.6. GO Annotation Analysis of DEGs
All the above DEGs were analyzed using GO annotation, and a total of 49 metabolic processes were annotated. Among them, 14 metabolic processes belonged to ‘molecular function’, 13 belonged to ‘cellular component’, and 22 belonged to ‘biological process’. Regarding the top 20 entries in terms of abundance, it can be seen from Figure 6 that there were more entries annotated by DEGs related to ‘biological processes’, such as ‘cellular process’ and ‘metabolic process’. The entries with more DEGs annotated in terms of ‘cellular process’ included the ‘membrane part’ and ‘cell part’. The most frequently annotated DEGs in terms of molecular functions were catalytic activity and binding.
Figure 6.
GO function annotation of DEGs.
3.7. KEGG Enrichment Analysis of Differentially Expressed Genes
With padjust ≤ 0.05, the top 10 metabolic pathways were selected for KEGG enrichment analysis, and 17 metabolic pathways were enriched in the DEGs of the four comparison groups (Figure 7). Among the comparisons made, 10 metabolic pathways exhibited enrichment in DEGs between TL and CKL. Similarly, when comparing TY and CKY, seven metabolic pathways showed enrichment in DEGs, with photosynthesis-antenna proteins being the most highly enriched pathways. For the comparison between CKY and CKL, 10 metabolic pathways displayed enrichment in DEGs, with those relating to monoterpenoid biosynthesis being the most highly enriched pathways. When comparing TY and TL, four metabolic pathways exhibited enrichment in DEGs, with cutin, suberine, and wax biosynthesis being the most highly enriched pathways. Notably, the phenylpropanoid biosynthesis pathway emerged as a commonly enriched metabolic pathway among all four comparison groups. The metabolic pathway co-enriched by TL, CKL, and CKY was the flavonoid biosynthesis pathway.
Figure 7.
KEGG enrichment analysis of DEGs.
3.8. Differential Expression of Genes Related to Flavonoid Biosynthesis
Based on the KEGG enrichment outcomes, we conducted the integration and analysis of the phenylalanine biosynthesis pathway and flavonoid biosynthesis, and a metabolic pathway map of flavonol biosynthesis was obtained (Figure 8). The PAL enzyme was enriched to six DEGs, and, except for Gb_10949 and Gb_21115, gene expression was significantly up-regulated under UVA treatment. The 4CL enzyme gene Gb_34525 was significantly down-regulated under UVA treatment, while Gb_40571 was up-regulated under UVA treatment. Chalcone synthase (CHS) genes (except for Gb_20355) were significantly up-regulated by UVA, and Flavanone 3-hydroxylase (F3H) genes (except Gb_29563) were up-regulated under UVA treatment. Flavonol synthase (FLS) Gb_11130 and Gb_06006 enzyme genes were significantly up-regulated under UVA treatment. Dihydroflavonol reductase (DFR) and anthocyanin synthase (ANS) enzyme genes were significantly up-regulated under UVA treatment. Leucoanthocyanidin reductase (LAR) enzyme genes (except Gb_40651) were significantly up-regulated under UVA treatment.
Figure 8.
Differential expression of the enzyme genes of the flavonol biosynthetic pathway.
3.9. Validation of qRT-PCR for Key Differential Enzyme Genes of the Ginkgo Flavonoid Synthesis Pathway
To ensure the precision of the RNA-seq data, eight differentially expressed genes in the phenylpropane and flavonoid biosynthesis pathways were randomly selected for qRT-PCR experiments. The qRT-PCR relative expression levels of 4CL (Figure 9B) and LAR (Figure 9G) enzymes were consistent with the trends seen in their RNA-seq FPKM values. The relative expression levels of the PAL (Figure 9A), CHS (Figure 9C), F3H (Figure 9D), FLS (Figure 9E), DFR (Figure 9F), and ANS (Figure 9H) enzyme genes were consistent with the trends in their RNA-seq FPKM values, which, to a large extent, verified the credibility of the sequencing results.
Figure 9.
Validation of qRT-PCR for key differential enzyme genes of the ginkgo flavonoid synthesis pathway. The left ordinate represents the relative expression level in qRT-PCR, and the right ordinate represents the FPKM value in RNA-seq. (A) Validation of the PAL enzyme gene. (B) Validation of the 4CL enzyme gene. (C) Validation of the CHS enzyme gene. (D) Validation of the F3H enzyme gene. (E) Validation of the FLS enzyme gene. (F) Validation of the DFR enzyme gene. (G) Validation of the LAR enzyme gene. (H) Validation of the ANS enzyme gene.
3.10. Differential Expression of Transcription Factors
Transcription factor prediction was performed for all DEGs (1840) using the Transcription Factor Database (PlantTFDB) with a set E-value ≤ 1.0 × 10−5 (Figure 10). A total of 121 differentially expressed transcription factors were identified, involving 26 transcription factor families. Among these, the proportions of ERF, MYB, and bHLH family transcription factors were highest, accounting for 15%, 14%, and 13%, respectively. As shown in Figure 11, most of the MYB family transcription factors (except for Gb_09986, Gb_34386, Gb_06045, and Gb_08692) were up-regulated under UVA treatment. Two transcription factors of the MYB-related family (Gb_38499, Gb_23424) were up-regulated under UVA treatment. All transcription factors of the bHLH family were up-regulated, except for Gb_32351 and Gb_39758, which were significantly down-regulated under UVA treatment. The bZIP family transcription factors Gb_00122 and Gb_29784 were significantly up-regulated under UVA treatment, and Gb_28107 was significantly down-regulated under UVA treatment. Six transcription factors (Gb_36136, Gb_12588, Gb_08437, Gb_36842, Gb_26438, and Gb_26738) of the stress-associated ERF family were significantly up-regulated under UVA treatment. The NAC family was up-regulated, except for three transcription factors (Gb_33280, Gb_02849, and Gb_22607), which were significantly down-regulated under UVA treatment. The WRKY family was significantly up-regulated under UVA treatment, except for the Gb_05026 transcription factor.
Figure 10.
Transcription factor prediction of DEGs.
Figure 11.
Expression levels of transcription factors. Up-regulated (red) and down-regulated (blue) genes are shown.
3.11. Validation of qRT-PCR for Key Transcription Factors of Ginkgo Flavonoid Synthesis
The outcomes from qRT-PCR validation of the pivotal transcription factors in the ginkgo flavonoid synthesis pathway are presented in Figure 12. The expression of two transcription factors belonging to the MYB family, Gb_39081 and Gb_06451, was significantly up-regulated under UVA treatment relative to white light treatment, as shown by TY > CKY > TL > CKL. Regarding the expression of bZIP family transcription factors, Gb_28107 was significantly down-regulated under UVA treatment relative to white light, while the expression of Gb_00122 was significantly up-regulated under UVA treatment relative to white light. The expression of bHLH family Gb_35908 was significantly up-regulated under UVA treatment relative to white light, as shown by TY > CKY > TL > CKL. The expression of the ERF family Gb_12588 was significantly up-regulated under UVA treatment relative to white light, as shown by TY > CKY > TL > CKL. Except for the bZIP family’s transcription factor Gb_28107, whose qRT-PCR relative expression level was more consistent with the trend in its RNA-seq FPKM value, the relative qRT-PCR expression levels of the other transcription factors were completely consistent with the trend in the RNA-seq FPKM values, which, to a large extent, verified the credibility of the sequencing results presented.
Figure 12.
Validation of qRT-PCR for key transcription factors of ginkgo flavonoid synthesis. The left ordinate represents the relative expression level in qRT-PCR, and the right ordinate represents the FPKM value in RNA-seq. (A,B) Validation of MYB transcription factors. (C,D) Validation of bZIP transcription factors. (E) Validation of bHLH transcription factors. (F) Validation of EFR transcription factors.
4. Discussion
4.1. Effects of Different Intensities of UVA on the Enzyme Activity of the Phenylpropane Pathway in Hybrid Ginkgo Offspring
PAL, C4H, and 4CL play crucial roles in the phenylpropane pathway [26,28]. Their activities can influence the synthesis of secondary metabolites in plants, thereby enhancing plant stress tolerance [29]. Lee et al. [30] demonstrated that continuous UVA radiation induced PAL enzyme activity and gene expression in sowthistle (Ixeris dentata Nakai). Miao et al. [31] observed an increase in PAL, C4H, and 4CL enzyme activities in the above-ground parts of scutellaria (Scutellaria baicalensis Georgi) under UVA radiation. Kang et al. [32] showed that sweet basil (Ocimum basilicum L.) exhibited the highest PAL enzyme activity when treated with UVA (20 W·m−2) for 14 days. In the present study, it was found that different intensities of UVA had significant effects on the PAL, C4H, and 4CL enzyme activities of G. biloba, and that the enzyme activities were greatest under UVA-4 treatment. This suggests that moderate amounts of UVA are beneficial for increasing PAL, C4H, and 4CL enzyme activity, whereas excessive amounts of UVA lead to enzyme inactivation.
4.2. Effects of Different Intensities of UVA on Flavonols in Ginkgo Hybrid Offspring
UVA can be absorbed by substances such as flavonoids in the epidermis of plant leaves, and flavonoids can mitigate cellular damage induced by UVA [33]. Fu et al. [34] found that a high proportion of UVA could increase the activity of flavonoid glycosyltransferase and the content of quercetin and kaempferol derivatives. Chen et al. [35] found that supplemental UVA (365 nm) could augment the overall flavonoid content in lettuce (Lactuca sativa L.) leaves, with a corresponding increase in total flavonoid content with the increase in UVA intensity. Li et al. [36] found that UVA treatment increased the flavonol content of quercetin and kaempferol in brassicaceae (Brassicaceae Burnett) baby leaves. Miao et al. [37] showed that the total flavonoid content of postharvest scutellaria (Scutellaria baicalensis Georgi) roots increased with the duration of UVA radiation. In the present study, UVA-4 treatment was found to significantly increase the content of ginkgo flavonols, which suggests that moderate UVA irradiation can promote the synthesis of ginkgo flavonols, with excessive UVA irradiation having an inhibitory effect.
4.3. Effects of Different Intensities of UVA on Enzyme Genes Related to Flavonoid Metabolism of Hybrid G. biloba
Flavonoids are biosynthesized by the phenylpropane metabolic pathway, and PAL, C4H, 4CL, and CHS are the key enzyme genes of the flavonoid synthesis pathway, regulating and controlling the biosynthesis of secondary metabolites [38]. Lee et al. [39] found that short-term irradiation of kale (Brassica oleracea L.) leaves with UVA promoted the expression of PAL, CHS, and F3H genes, and Qian et al. [40] found that UVA growth light led to a significant rise in PAL and CHS gene expression in basil (Ocimum basilicum) leaves. Li et al. [41] observed the up-regulation of structural genes such as F3H, DFR, and ANS in the dark-purple tea cultivar ‘Ziyan’ (Camellia sinensis) under UVA treatment. Liu et al. [42] demonstrated that many photoreceptors and potential genes implicated in UVB signaling (UVR8_L, HY5, COP1, and RUP1/2) exhibited decreased expression patterns consistent with those of structural genes (flavonoid 3′-hydroxylase (F3′H), FLS, anthocyanin synthase (ANS), anthocyanidin reductase (ANR), leucoanthocyanidin reductase (LAR), Dihydroflavonol 4-reductase (DFR), and CHSs), as well as potential TFs (MYB4, MYB12, MYB14, and MYB111) involved in flavonoid biosynthesis. The transcriptome sequencing results of this experiment identified six differentially expressed PAL genes and two 4CL genes, of which the PAL enzyme genes (except Gb_10949 and Gb_21115) were up-regulated and expressed under UVA treatment, while the 4CL enzyme gene Gb_34525 was significantly down-regulated under UVA treatment, and the expression of Gb_40571 was up-regulated under UVA treatment. UVA treatment enhanced the expression of CHS, F3H, FLS, DFR, ANS, LAR, and other structural genes in the flavonoid biosynthetic pathway.
4.4. Analysis of the Transcriptional Regulation Mechanism of Ginkgo biloba Flavonoid Synthesis by Different Intensities of UVA
MYB transcription factors play a pivotal role in modulating the expression of key genes involved in plant flavonoid metabolism, thus effectively regulating flavonoid biosynthesis [43]. It has been shown that the heterologous expression of AtMYB11, a flavonol-specific transcription factor from Arabidopsis thaliana, in tobacco (Nicotiana tabacum L.) is favorable for flavonoid biosynthesis [44]. The q-PCR validation results of this experiment showed that MYB (Gb_39081 and Gb_06451), bZIP (Gb_00122 and Gb_28107), bHLH (Gb_35908), and ERF (Gb_12588) transcription factors were up-regulated and expressed in response to UVA treatment. Guo et al. [45] investigated the flavonoid accumulation of highly related modules in which GbERFs (Gb_12588) were positive in the regulation of upstream structural genes, consistent with the results of this experiment. In recent years, MYB binding sites have been successively identified in the promoter regions of Ginkgo flavonoid metabolism functional genes such as GbFLS, GbCHS, GbANS, and GbCHI [46,47,48]. MYB and bHLH transcription factors form a complex and regulate the expression of structural genes through the binding of MYB to the promoter regions of the structural genes, regulating the biosynthesis of flavonols in the legume Entada phaseoloides [49]. In addition to MYB and bHLH, three transcription factors, ERF, WRKY, and bZIP, are also significant contributors to the light-mediated regulation of flavonoid biosynthesis in mango (Mangifera indica L.) [50]. The BHLH gene can bind directly to the DFR promoter, thereby triggering anthocyanin accumulation [51]. Hartmann et al. [52] showed that the bZIP transcription factor induces expression of FLS gene by binding to other transcription factors, which enhances flavonol production. Morishita et al. [53] found that the NAC transcription factor (ANAC078) is crucial for regulating flavonoid biosynthesis in Arabidopsis thaliana under high light intensity. In this experiment, we found that the expression levels of transcription factors such as MYB (Gb_02997), bHLH (Gb_05320), bZIP (Gb_00122), and NAC (Gb_13200, Gb_37720) were consistent with the trend of the total flavonol glycoside contents of G. biloba. These contents were all arranged in the order of TY > TL > CKY > CKL, and they could positively regulate the synthesis of ginkgo flavonols, while MYB (Gb_09986), bHLH (Gb_32351), and ERF (Gb_10817, Gb_34849) transcription factors showed the opposite trend to total ginkgo flavonol glycoside and could negatively regulate the synthesis of ginkgo flavonols.
5. Conclusions
The enzyme activities of the phenylpropane pathway and the flavonol contents of the whole sibling hybrid offspring of G. biloba showed significant differences under different intensities of UVA treatment and reached the maximum level in the UVA-4 treatment. This indicates that moderate UVA intensity can promote the enzyme activities related to the flavonoid synthesis pathway and the accumulation of flavonol in ginkgo, while excessive UVA expression play an inhibitory role. UVA treatment promoted the expression of PAL (Gb_01672, Gb_25608) and 4CL (Gb_40571) enzymes in the phenylpropane biosynthesis pathway, alongside the expression of CHS (Gb_35771, Gb_01520), F3H (Gb_05058, Gb_05056), and FLS (Gb_11130) enzymes in the flavonoid synthesis pathway, which in turn promoted the synthesis of ginkgo flavonols. Transcription factors such as MYB (Gb_02997), bHLH (Gb_05320), bZIP (Gb_00122), and NAC (Gb_13200, Gb_37720) likely exert positive regulatory effects on ginkgo flavonol synthesis, while the MYB (Gb_09986), bHLH (Gb_32351), and ERF (Gb_10817, Gb_34849) transcription factors may negatively regulate ginkgo flavonol synthesis. In conclusion, 20 days of UVA-4 treatment significantly increased the flavonol content and the expression of related enzyme genes in the ginkgo hybrid offspring, which was favorable for the accumulation of ginkgo flavonol and the improvement of medicinal value.
Author Contributions
Writing—original draft preparation, Q.Z.; data curation, Q.Z.; formal analysis, Z.W. and H.Z.; writing—review and editing, G.W. and X.Y.; funding acquisition, F.C.; resources, J.Z. All authors have read and agreed to the published version of the manuscript.
Funding
This research was funded by the Natural Science Foundation of Jiangsu Province (BK20210611), and the Jiangsu Science and Technology Plan Project (BE2021367).
Data Availability Statement
The raw data have been submitted to NCBI database with the accession number PRJNA1097839.
Acknowledgments
We express our gratitude to Shanghai Meiji Biomedical Technology Co., Ltd. for their invaluable assistance in conducting the RNA-sequencing analysis.
Conflicts of Interest
We declare that there is no conflict of interest.
References
- Smarda, P.; Vesely, P.; Smerda, J.; Bures, P.; Knápek, O.; Chytrá, M. Polyploidy in a “living fossil” Ginkgo biloba. New Phytol. 2016, 212, 11–14. [Google Scholar] [CrossRef] [PubMed]
- Liu, P.; Pan, S. Advance in study of ginkgolic acid contained in Ginkgo biloba preparations. China J. Chin. Mater. Medica 2012, 37, 274–277. [Google Scholar]
- Liu, X.; Yu, W.; Wang, G.; Cao, F.; Cai, J.; Wang, H. Comparative Proteomic and Physiological Analysis Reveals the Variation Mechanisms of Leaf Coloration and Carbon Fixation in a Xantha Mutant of Ginkgo biloba L. Int. J. Mol. Sci. 2016, 17, 1794. [Google Scholar] [CrossRef] [PubMed]
- Li, W.-X.; Yang, S.-B.; Lu, Z.; He, Z.-C.; Ye, Y.-L.; Zhao, B.-B.; Wang, L.; Jin, B. Cytological, physiological, and transcriptomic analyses of golden leaf coloration in Ginkgo biloba L. Hortic. Res. 2018, 5, 32. [Google Scholar] [CrossRef]
- Sun, Y.; Bai, P.-P.; Gu, K.-J.; Yang, S.-Z.; Lin, H.-Y.; Shi, C.-G.; Zhao, Y.-P. Dynamic transcriptome and network-based analysis of yellow leaf mutant Ginkgo biloba. BMC Plant Biol. 2022, 22, 465. [Google Scholar] [CrossRef] [PubMed]
- Kressmann, S.; Biber, A.; Wonnemann, M.; Schug, B.; Blume, H.H.; Müller, W.E. Influence of pharmaceutical quality on the bioavailability of active components from Ginkgo biloba preparations. J. Pharm. Pharmacol. 2002, 54, 1507–1514. [Google Scholar] [CrossRef] [PubMed]
- Wu, J.T.; Lv, S.D.; Zhao, L.; Gao, T.; Yu, C.; Hu, J.N.; Ma, F. Advances in the study of the function and mechanism of the action of flavonoids in plants under environmental stresses. Planta 2023, 257, 108. [Google Scholar] [CrossRef] [PubMed]
- Fan, C.X.; Hu, H.Q.; Wang, L.H.; Zhou, Q.; Huang, X.H. Enzymological mechanism for the regulation of lanthanum chloride on flavonoid synthesis of soybean seedlings under enhanced ultraviolet-B radiation. Environ. Sci. Pollut. Res. 2014, 21, 8792–8800. [Google Scholar] [CrossRef]
- Kanazawa, K.; Hashimoto, T.; Yoshida, S.; Sungwon, P.; Fukuda, S. Short Photoirradiation Induces Flavonoid Synthesis and Increases Its Production in Postharvest Vegetables. J. Agric. Food Chem. 2012, 60, 4359–4368. [Google Scholar] [CrossRef]
- Noda, N.; Kanno, Y.; Kato, N.; Kazuma, K.; Suzuki, M. Regulation of gene expression involved in flavonol and anthocyanin biosynthesis during petal development in lisianthus (Eustoma grandiflorum). Physiol. Plant. 2004, 122, 305–313. [Google Scholar] [CrossRef]
- Zhao, B.B.; Wang, L.; Pang, S.Y.; Jia, Z.C.; Wang, L.; Li, W.X.; Jin, B. UV-B promotes flavonoid synthesis in Ginkgo biloba leaves. Ind. Crop. Prod. 2020, 151, 112483. [Google Scholar] [CrossRef]
- Ni, J.; Hao, J.; Jiang, Z.F.; Zhan, X.R.; Dong, L.X.; Yang, X.L.; Sun, Z.H.; Xu, W.Y.; Wang, Z.K.; Xu, M.J. NaCl Induces Flavonoid Biosynthesis through a Putative Novel Pathway in Post-harvest Ginkgo Leaves. Front. Plant Sci. 2017, 8, 920. [Google Scholar] [CrossRef]
- Xu, W.J.; Dubos, C.; Lepiniec, L. Transcriptional control of flavonoid biosynthesis by MYB-bHLH-WDR complexes. Trends Plant Sci. 2015, 20, 176–185. [Google Scholar] [CrossRef] [PubMed]
- Premathilake, A.T.; Ni, J.B.; Bai, S.L.; Tao, R.Y.; Ahmad, M.; Teng, Y.W. R2R3-MYB transcription factor PpMYB17 positively regulates flavonoid biosynthesis in pear fruit. Planta 2020, 252, 59. [Google Scholar] [CrossRef] [PubMed]
- Hou, J.L.; Li, W.D.; Zheng, Q.Y.; Wang, W.Q.; Xiao, B.; Xing, D. Effect of low light intensity on growth and accumulation of secondary metabolites in roots of Glycyrrhiza uralensis Fisch. Biochem. Syst. Ecol. 2010, 38, 160–168. [Google Scholar] [CrossRef]
- Sanchez-Campos, Y.; Cárcamo-Fincheira, P.; González-Villagra, J.; Jorquera-Fontena, E.; Acevedo, P.; Soto-Cerda, B.; Nunes-Nesi, A.; Inostroza-Blancheteau, C.; Tighe-Neira, R. Physiological and molecular effects of TiO2 nanoparticle application on UV-A radiation stress responses in Solanum lycopersicum L. Protoplasma 2023, 260, 1527–1537. [Google Scholar] [CrossRef] [PubMed]
- Surjadinata, B.B.; Jacobo-Velázquez, D.A.; Cisneros-Zevallos, L. UVA, UVB and UVC Light Enhances the Biosynthesis of Phenolic Antioxidants in Fresh-Cut Carrot through a Synergistic Effect with Wounding. Molecules 2017, 22, 668. [Google Scholar] [CrossRef] [PubMed]
- Kotilainen, T.; Venäläinen, T.; Tegelberg, R.; Lindfors, A.; Julkunen-Tiitto, R.; Sutinen, S.; O’Hara, R.B.; Aphalo, P.J. Assessment of UV Biological Spectral Weighting Functions for Phenolic Metabolites and Growth Responses in Silver Birch Seedlings. Photochem. Photobiol. 2009, 85, 1346–1355. [Google Scholar] [CrossRef] [PubMed]
- Barnes, P.W.; Tobler, M.A.; Keefover-Ring, K.; Flint, S.D.; Barkley, A.E.; Ryel, R.J.; Lindroth, R.L. Rapid modulation of ultraviolet shielding in plants is influenced by solar ultraviolet radiation and linked to alterations in flavonoids. Plant Cell Environ. 2016, 39, 222–230. [Google Scholar] [CrossRef]
- He, R.; Gao, M.F.; Li, Y.M.; Zhang, Y.T.; Song, S.W.; Su, W.; Liu, H.C. Supplemental UV-A Affects Growth and Antioxidants of Chinese Kale Baby-Leaves in Artificial Light Plant Factory. Horticulturae 2021, 7, 294. [Google Scholar] [CrossRef]
- Lim, Y.J.; Lyu, J.I.; Kwon, S.J.; Eom, S.H. Effects of UV-A radiation on organ-specific accumulation and gene expression of isoflavones and flavonols in soybean sprout. Food Chem. 2021, 339, 128080. [Google Scholar] [CrossRef] [PubMed]
- Son, Y. Effect of nitrogen fertilization on foliar nutrient dynamics of ginkgo seedlings. J. Plant Nutr. 2002, 25, 93–102. [Google Scholar] [CrossRef]
- Yu, W.W.; Liu, H.M.; Luo, J.Q.; Zhang, S.Q.; Xiang, P.; Wang, W.; Cai, J.F.; Lu, Z.G.; Zhou, Z.D.; Hu, J.J.; et al. Partial root-zone simulated drought induces greater flavonoid accumulation than full root-zone simulated water deficiency in the leaves of Ginkgo biloba. Environ. Exp. Bot. 2022, 201, 104998. [Google Scholar] [CrossRef]
- Wu, Z.F.; Wang, S.X.; Fu, Y.S.H.; Gong, Y.F. Spatial variation in the interaction between temperature and sunlight on ginkgo germination. Front. Plant Sci. 2022, 13. [Google Scholar] [CrossRef] [PubMed]
- Xu, Y.; Wang, G.B.; Cao, F.L.; Zhu, C.C.; Wang, G.Y.; El-Kassaby, Y.A. Light intensity affects the growth and flavonol biosynthesis of Ginkgo (Ginkgo biloba L.). New For. 2014, 45, 765–776. [Google Scholar] [CrossRef]
- Wang, G.B.; Cao, F.L.; Chang, L.; Guo, X.Q.; Wang, J. Temperature has more effects than soil moisture on biosynthesis of flavonoids in Ginkgo (Ginkgo biloba L.) leaves. New For. 2014, 45, 797–812. [Google Scholar] [CrossRef]
- Wang, G.P.; Zhang, L.; Wang, G.B.; Cao, F.L. Growth and flavonol accumulation of Ginkgo biloba leaves affected by red and blue light. Ind. Crop. Prod. 2022, 187, 115488. [Google Scholar] [CrossRef]
- Cheng, L.; Han, M.; Yang, L.M.; Yang, L.; Sun, Z.; Zhang, T. Changes in the physiological characteristics and baicalin biosynthesis metabolism of Scutellaria baicalensis Georgi under drought stress. Ind. Crop. Prod. 2018, 122, 473–482. [Google Scholar] [CrossRef]
- Zhao, Q.Y.; Ma, Y.; Huang, X.Q.; Song, L.J.; Li, N.; Qiao, M.W.; Li, T.E.; Hai, D.; Cheng, Y.X. GABA Application Enhances Drought Stress Tolerance in Wheat Seedlings (Triticum aestivum L.). Plants 2023, 12, 2495. [Google Scholar] [CrossRef]
- Lee, M.J.; Son, J.E.; Oh, M.M. Growth and phenolic content of sowthistle grown in a closed-type plant production system with a UV-A or UV-B lamp. Hortic. Environ. Biotechnol. 2013, 54, 492–500. [Google Scholar] [CrossRef]
- Miao, N.; Yun, C.; Shi, Y.T.; Gao, Y.; Wu, S.; Zhang, Z.H.; Han, S.L.; Wang, H.M.; Wang, W.J. Enhancement of flavonoid synthesis and antioxidant activity in Scutellaria baicalensis aerial parts by UV-A radiation. Ind. Crop. Prod. 2022, 187, 115532. [Google Scholar] [CrossRef]
- Kang, S.H.; Kim, J.E.; Zhen, S.Y.; Kim, J. Mild-Intensity UV-A Radiation Applied Over a Long Duration Can Improve the Growth and Phenolic Contents of Sweet Basil. Front. Plant Sci. 2022, 13, 858433. [Google Scholar] [CrossRef] [PubMed]
- Julkunen-Tiitto, R.; Häggman, H.; Aphalo, P.J.; Lavola, A.; Tegelberg, R.; Veteli, T. Growth and defense in deciduous trees and shrubs under UV-B. Environ. Pollut. 2005, 137, 404–414. [Google Scholar] [CrossRef]
- Fu, B.; Ji, X.M.; Zhao, M.Q.; He, F.; Wang, X.L.; Wang, Y.D.; Liu, P.F.; Niu, L. The influence of light quality on the accumulation of flavonoids in tobacco (Nicotiana tabacum L.) leaves. J. Photochem. Photobiol. B-Biol. 2016, 162, 544–549. [Google Scholar] [CrossRef]
- Chen, Y.C.; Li, T.; Yang, Q.C.; Zhang, Y.T.; Zou, J.; Bian, Z.H.; Wen, X.Z. UVA Radiation Is Beneficial for Yield and Quality of Indoor Cultivated Lettuce. Front. Plant Sci. 2019, 10, 1563. [Google Scholar] [CrossRef]
- Li, Y.M.; Zheng, Y.J.; Zheng, D.Q.; Zhang, Y.T.; Song, S.W.; Su, W.; Liu, H.C. Effects of Supplementary Blue and UV-A LED Lights on Morphology and Phytochemicals of Brassicaceae Baby-Leaves. Molecules 2020, 25, 5678. [Google Scholar] [CrossRef]
- Miao, N.; Yun, C.; Han, S.L.; Shi, Y.T.; Gao, Y.; Wu, S.; Zhao, Z.W.; Wang, H.M.; Wang, W.J. Postharvest UV-A radiation affects flavonoid content, composition, and bioactivity of Scutellaria baicalensis root. Postharvest Biol. Technol. 2022, 189, 111933. [Google Scholar] [CrossRef]
- Hu, T.; Gao, Z.Q.; Hou, J.M.; Tian, S.K.; Zhang, Z.X.; Yang, L.; Liu, Y. Identification of biosynthetic pathways involved in flavonoid production in licorice by RNA-seq based transcriptome analysis. Plant Growth Regul. 2020, 92, 15–28. [Google Scholar] [CrossRef]
- Lee, J.H.; Oh, M.M.; Son, K.H. Short-Term Ultraviolet (UV)-A Light-Emitting Diode (LED) Radiation Improves Biomass and Bioactive Compounds of Kale. Front. Plant Sci. 2019, 10, 1042. [Google Scholar] [CrossRef]
- Qian, M.J.; Kalbina, I.; Rosenqvist, E.; Jansen, M.A.K.; Strid, Å. Supplementary UV-A and UV-B radiation differentially regulate morphology in Ocimum basilicum. Photochem. Photobiol. Sci. 2023, 22, 2219–2230. [Google Scholar] [CrossRef]
- Li, W.; Tan, L.; Zou, Y.; Tan, X.; Huang, J.; Chen, W.; Tang, Q. The Effects of Ultraviolet A/B Treatments on Anthocyanin Accumulation and Gene Expression in Dark-Purple Tea Cultivar ‘Ziyan’ (Camellia sinensis). Molecules 2020, 25, 354. [Google Scholar] [CrossRef] [PubMed]
- Liu, L.L.; Li, Y.Y.; She, G.B.; Zhang, X.C.; Jordan, B.; Chen, Q.; Zhao, J.; Wan, X.C. Metabolite profiling and transcriptomic analyses reveal an essential role of UVR8-mediated signal transduction pathway in regulating flavonoid biosynthesis in tea plants (Camellia sinensis) in response to shading. Bmc Plant Biol. 2018, 18, 233. [Google Scholar] [CrossRef] [PubMed]
- Muhammad, N.; Luo, Z.; Zhao, X.; Yang, M.; Liu, Z.G.; Liu, M.J. Transcriptome-wide expression analysis of MYB gene family leads to functional characterization of flavonoid biosynthesis in fruit coloration of Ziziphus Mill. Front. Plant Sci. 2023, 14, 1171288. [Google Scholar] [CrossRef] [PubMed]
- Pandey, A.; Misra, P.; Trivedi, P.K. Constitutive expression of Arabidopsis MYB transcription factor, AtMYB11, in tobacco modulates flavonoid biosynthesis in favor of flavonol accumulation. Plant Cell Rep. 2015, 34, 1515–1528. [Google Scholar] [CrossRef]
- Guo, Y.; Gao, C.; Wang, M.; Fu, F.-f.; El-Kassaby, Y.A.; Wang, T.; Wang, G. Metabolome and transcriptome analyses reveal flavonoids biosynthesis differences in Ginkgo biloba associated with environmental conditions. Ind. Crop. Prod. 2020, 158, 112963. [Google Scholar] [CrossRef]
- Xu, F.; Cheng, H.; Cai, R.; Li, L.L.; Chang, J.; Zhu, J.; Zhang, F.X.; Chen, L.J.; Wang, Y.; Cheng, S.H.; et al. Molecular Cloning and Function Analysis of an Anthocyanidin Synthase Gene from Ginkgo biloba, and Its Expression in Abiotic Stress Responses. Mol. Cells 2008, 26, 536–547. [Google Scholar] [CrossRef] [PubMed]
- Zhang, W.W.; Xu, F.; Cheng, S.Y.; Liao, Y.L. Characterization and functional analysis of a MYB gene (GbMYBFL) related to flavonoid accumulation in Ginkgo biloba. Genes Genom. 2018, 40, 49–61. [Google Scholar] [CrossRef] [PubMed]
- Xu, F.; Li, L.L.; Zhang, W.W.; Cheng, H.; Sun, N.N.; Cheng, S.Y.; Wang, Y. Isolation, characterization, and function analysis of a flavonol synthase gene from Ginkgo biloba. Mol. Biol. Rep. 2012, 39, 2285–2296. [Google Scholar] [CrossRef]
- Lin, M.; Zhou, Z.Q.; Mei, Z.A. Integrative Analysis of Metabolome and Transcriptome Identifies Potential Genes Involved in the Flavonoid Biosynthesis in Entada phaseoloides Stem. Front. Plant Sci. 2022, 13, 792674. [Google Scholar] [CrossRef]
- Qian, M.J.; Wu, H.X.; Yang, C.K.; Zhu, W.C.; Shi, B.; Zheng, B.; Wang, S.B.; Zhou, K.B.; Gao, A.P. RNA-Seq reveals the key pathways and genes involved in the light-regulated flavonoids biosynthesis in mango (Mangifera indica L.) peel. Front. Plant Sci. 2023, 13, 1119384. [Google Scholar] [CrossRef]
- Xiang, L.L.; Liu, X.F.; Li, X.; Yin, X.R.; Grierson, D.; Li, F.; Chen, K.S. A Novel bHLH Transcription Factor Involved in Regulating Anthocyanin Biosynthesis in Chrysanthemums (Chrysanthemum morifolium Ramat.). PLoS ONE 2015, 10, e0143892. [Google Scholar] [CrossRef] [PubMed]
- Hartmann, U.; Sagasser, M.; Mehrtens, F.; Stracke, R.; Weisshaar, B. Differential combinatorial interactions of cis-acting elements recognized by R2R3-MYB, BZIP, and BHLH factors control light-responsive and tissue-specific activation of phenylpropanoid biosynthesis genes. Plant Mol. Biol. 2005, 57, 155–171. [Google Scholar] [CrossRef] [PubMed]
- Morishita, T.; Kojima, Y.; Maruta, T.; Nishizawa-Yokoi, A.; Yabuta, Y.; Shigeoka, S. Arabidopsis NAC Transcription Factor, ANAC078, Regulates Flavonoid Biosynthesis under High-light. Plant Cell Physiol. 2009, 50, 2210–2222. [Google Scholar] [CrossRef] [PubMed]
Disclaimer/Publisher’s Note: The statements, opinions and data contained in all publications are solely those of the individual author(s) and contributor(s) and not of MDPI and/or the editor(s). MDPI and/or the editor(s) disclaim responsibility for any injury to people or property resulting from any ideas, methods, instructions or products referred to in the content. |
© 2024 by the authors. Licensee MDPI, Basel, Switzerland. This article is an open access article distributed under the terms and conditions of the Creative Commons Attribution (CC BY) license (https://creativecommons.org/licenses/by/4.0/).











