Involvement of Transporters in Intestinal Drug–Drug Interactions of Oral Targeted Anticancer Drugs Assessed by Changes in Drug Absorption Time
Abstract
1. Introduction
2. Materials and Methods
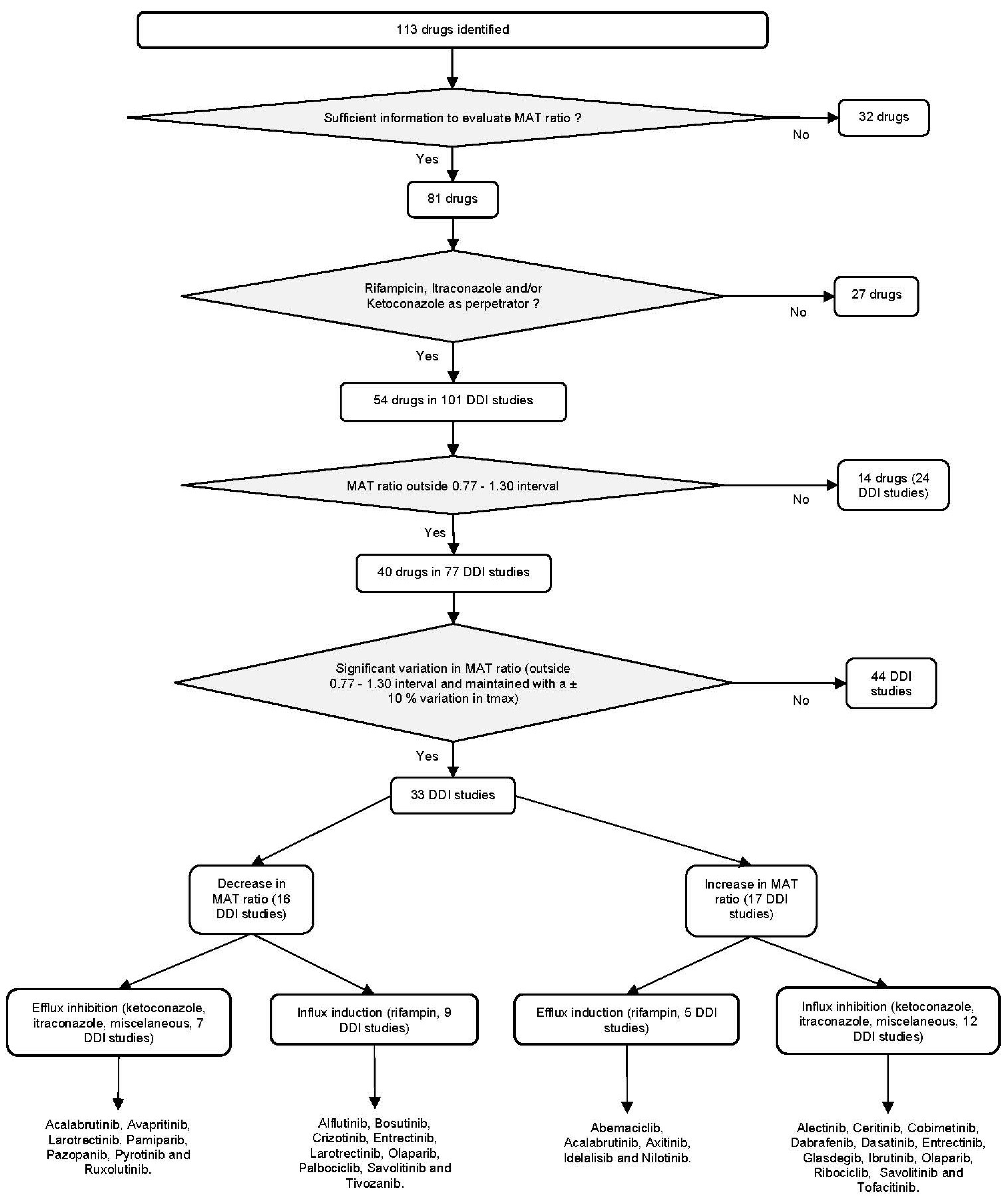
2.1. Data Curation
2.2. Physicochemical and Biopharmaceutical Properties
2.3. Pharmacokinetic Properties
2.4. Calculation of Absorption Time
2.4.1. Mathematic Solvation in a Monocompartmental Model with Single Oral Administration
2.4.2. Solvation of the Main Branch W0 of Lambert Function
2.4.3. Solvation of the Alternative Branch W−1 of Lambert Function
2.4.4. Mathematic Solvation in a Monocompartmental Model with Repeated Oral Administration
2.4.5. Digitalization of Concentration–Time Profiles
- t1/2 and tmax published: solving for MAT using multiple-dose equation;
- t1/2 and tmax published: solving for MAT using simple-dose equation;
- Data missing: noncompartmental analysis to retrieve data and solving for MAT using multiple-dose equation;
- Data missing: noncompartmental analysis to retrieve data and solving for MAT using simple-dose equation;
- Data missing: MAT cannot be estimated.
2.4.6. Robustness of tmax Estimation
3. Results
3.1. Physicochemical and Biopharmaceutical Properties
3.2. Drug–Drug Interactions
3.3. Drug–Drug Interactions
| Drug | Substrate | Inducer | Inhibitor | BCS | F (%) | Population/n | Perpetrator | Victim Drug Dosing (mg) | AUC-DDI/AUC-Control | Control or DDI Period | Tmax | t1/2,z | MAT | MAT Calculation Method | Tmax Ratio | t1/2,z Ratio | MAT Ratio | Absorption Rate (ka) | Potential DDI Mechanism at Enterocyte Level | References | |
|---|---|---|---|---|---|---|---|---|---|---|---|---|---|---|---|---|---|---|---|---|---|
| Top | |||||||||||||||||||||
| Abemaciclib | Enzyme | CYP3A4 | - | - | 3 | 45 | HS/25 | Rifampin | 200 | 0.05 | Control | 8.0 | 38.6 | 2.43 | d | 1.02 | 0.33 | 1.78 | ↓ | Efflux induction | [15,16] |
| Transporter | Pgp and BCRP | - | P-gp, BCRP, OCT2, MATE1 and MATE2-K | DDI | 8.2 | 12.6 | 4.33 | ||||||||||||||
| Acalabrutinib | Enzyme | CYP3A4 | CYP1A2, CYP2B6 and CYP3A4 | CYP3A4/5, CYP2C8 and CYP2C9 | 2 | 25 | HS/16 | Itraconazole | 50 | 5.20 | Control | 0.6 | 0.7 | 0.35 | d | 0.93 | 1.92 | 0.61 | ↑ | Efflux inhibition | [17,18] |
| DDI | 0.5 | 1.4 | 0.21 | ||||||||||||||||||
| Transporter | P-gp and BCRP | nd | BCRP | HS/24 | Rifampin | 100 | 0.23 | Control | 0.7 | 1.8 | 0.30 | d | 1.05 | 0.28 | 2.74 | ↓ | Efflux induction | ||||
| DDI | 0.8 | 0.5 | 0.82 | ||||||||||||||||||
| Alectinib | Enzyme | CYP3A4 | - | nd | 4 | 37 | HS/16 | Rifampin | 600 | 0.26 | Control | 6.0 | 19.2 | 2.17 | b | 0.67 | 0.57 | 0.71 | NS | - | [19,20] |
| DDI | 4.0 | 11.0 | 1.55 | ||||||||||||||||||
| Transporter | - | - | P-gp and BCRP | HS/24 | Posaconazole | 300 | 1.75 | Control | 8.0 | 18.4 | 3.39 | b | 1.00 | 1.35 | 0.87 | NS | - | ||||
| DDI | 8.0 | 24.8 | 2.93 | ||||||||||||||||||
| Alflutinib | Enzyme | CYP3A4 | CYP3A4 | - | nd | nd | HS/30 | Rifampin | 80 | 0.13 | Control | 4.0 | 37.1 | 0.98 | b | 0.50 | 0.42 | 0.53 | ↑ | Influx induction | [21] |
| DDI | 2.0 | 15.7 | 0.52 | ||||||||||||||||||
| Transporter | - | nd | nd | HS/30 | Itraconazole | 400 | 2.39 | Control | 3.0 | 40.6 | 0.66 | b | 2.00 | 1.73 | 2.08 | ↓ | Influx inhibition | [22] | |||
| DDI | 6.0 | 70.3 | 1.37 | ||||||||||||||||||
| Avapritinib | Enzyme | CYP3A4 and CYP2C9 | CYP3A | CYP34 and CYP2C9 | 2 | nd | HS/nd | Itraconazole | 200 | 4.20 | Control | 9.7 | 56.7 | 2.77 | d | 0.57 | 3.24 | 0.35 | ↑ | Efflux inhibition | [23] |
| Transporter | - | - | P-gp, BCRP, MATE1, MATE2-K, and BSEP | DDI | 5.5 | 183.4 | 0.98 | ||||||||||||||
| Axitinib | Enzyme | CYP3A4/5, CYP1A2 CYP2C19, and UGT1A1 | nd | - | 2 | 58 | HS/39 | Rifampin | 5 | 0.21 | Control | 1.5 | 7.7 | 0.45 | b | 1.00 | 0.32 | 1.70 | ↓ | Efflux induction | [24,25] |
| DDI | 1.5 | 2.5 | 0.76 | ||||||||||||||||||
| Transporter | P-gp, BCRP (weak) and OATP-1B1/1B3 | nd | P-gp and BCRP | HS/28 | Ketoconazole | 5 | 2.06 | Control | 1.5 | 9.4 | 0.42 | b | 1.33 | 1.39 | 1.32 | NS | - | [24,26] | |||
| DDI | 2.0 | 13.1 | 0.55 | ||||||||||||||||||
| Bosutinib | Enzyme | CYP3A4 | - | - | 4 | 34 | HS/22 | Rifampin | 500 | 0.08 | Control | 6.0 | 33.8 | 1.73 | d | 0.50 | 0.60 | 0.47 | ↑ | Influx induction | [27,28] |
| DDI | 3.0 | 20.4 | 0.81 | ||||||||||||||||||
| Transporter | P-gp | - | P-gp and BCRP | HS/20 | Ketoconazole | 100 | 8.64 | Control | 6.0 | 46.2 | 1.56 | d | 1.00 | 1.49 | 0.89 | NS | - | [27,29] | |||
| DDI | 6.0 | 69.0 | 1.38 | ||||||||||||||||||
| Brigatinib | Enzyme | CYP2C8 and CYP3A4 | CYP3A4 and CYP2C’s | - | 1 | nd | HS/20 | Rifampin | 90 | 0.19 | Control | 2.5 | 25.1 | 0.60 | b | 0.80 | 0.94 | 0.76 | NS | - | [30,31] |
| DDI | 2.0 | 23.7 | 0.46 | ||||||||||||||||||
| Transporter | P-gp and BCRP | - | P-gp, BCRP, OCT1, MATE1, and MATE2K | HS/20 | Itraconazole | 90 | 2.12 | Control | 2.8 | 30.5 | 0.65 | b | 0.93 | 1.47 | 0.82 | NS | - | ||||
| DDI | 2.6 | 44.9 | 0.54 | ||||||||||||||||||
| Ceritinib | Enzyme | CYP3A4 | - | CYP3A4 and CYP2C9 | 4 | nd | HS/19 | Rifampin | 750 | 0.30 | Control | 8.0 | 38.9 | 2.44 | b | 0.75 | 0.78 | 0.74 | NS | - | [32] |
| DDI | 6.0 | 30.3 | 1.80 | ||||||||||||||||||
| Transporter | P-gp and BCRP | - | OATP1B1-1B3, OAT1 and OCT2 | HS/19 | Ketoconazole | 450 | 2.86 | Control | 6.0 | 47.7 | 1.54 | b | 1.67 | 1.09 | 1.93 | ↓ | Influx inhibition | ||||
| DDI | 10.0 | 52.0 | 2.97 | ||||||||||||||||||
| Cobimetinib | Enzyme | CYP3A and UGT2B7 | nd | CYP3A and CYP2D6 | 1 | 46 | HS/15 | Itraconazole | 10 | 6.72 | Control | 2.0 | 56.8 | 0.37 | d | 2.00 | 2.64 | 1.89 | ↓ | Influx inhibition | [33,34] |
| Transporter | P-gp | nd | nd | DDI | 4.0 | 150.0 | 0.69 | ||||||||||||||
| Crizotinib | Enzyme | CYP3A4/5 | - | CYP3A | 4 | 43 | HS/15 | Rifampin | 250 | 0.18 | Control | 5.0 | 33.1 | 1.36 | b | 0.60 | 1.46 | 0.46 | ↑ | Influx induction | [35] |
| DDI | 3.0 | 48.2 | 0.63 | ||||||||||||||||||
| Transporter | P-gp | - | P-gp | HS/15 | Ketoconazole | 150 | 3.16 | Control | 5.0 | 37.1 | 1.31 | b | 1.20 | 1.48 | 1.12 | NS | - | ||||
| DDI | 6.0 | 54.9 | 1.48 | ||||||||||||||||||
| Dabrafenib | Enzyme | CYP2C8 and CYP3A4 | CYP3A4 and CYP2B6, CYP2C8, CYP2C9, CYP2C19, and UDP glucuronosyltransferases | nd | 2 | 95 | P/15 | Ketoconazole | 75 | 1.71 | Control | 1.1 | 1.9 | 0.55 | c | 1.82 | 1.17 | 2.53 | ↓ | Influx inhibition | [36,37] |
| Transporter | P-gp and BCRP | nd | OATP1B1, OATP1B3, OAT1/3 and BCRP | DDI | 2.0 | 2.3 | 1.39 | ||||||||||||||
| Dacomitinib | Enzyme | CYP2D6 and CYP2C9, CYP3A4 | - | CYP2D6 and UGT1A1 | 2 | 80 | H/14 | Paroxetine | 45 | 1.37 | Control | 10.0 | 90.1 | 2.48 | b | 0.80 | 1.07 | 0.74 | NS | - | [38,39] |
| Transporter | P-gp and BCRP | nd | P-gp, BCRP and OCT1 | DDI | 8.0 | 96.2 | 1.82 | ||||||||||||||
| Dasatinib | Enzyme | CYP3A4 | nd | nd | 2 | nd | P/18 | Ketoconazole | 20 | 4.84 | Control | 0.4 | 3.3 | 0.09 | c | 4.03 | 2.64 | 4.93 | ↓ | Influx inhibition | [40,41] |
| DDI | 1.5 | 8.7 | 0.44 | ||||||||||||||||||
| Transporter | P-gp and BCRP | nd | P-gp and BCRP OATP1B1/1B3 | HS/20 | Rifampin | 100 | 0.18 | Control | 1.0 | 4.7 | 0.31 | b | 1.00 | 0.72 | 1.14 | NS | - | ||||
| DDI | 1.0 | 3.4 | 0.35 | ||||||||||||||||||
| Entrectinib | Enzyme | CYP3A4 | - | CYP3A4 | 2 | nd | P/10 | Rifampin | 600 | 0.23 | Control | 5.0 | 15.5 | 1.81 | d | 0.15 | 0.29 | 0.11 | ↑ | Influx induction | [42,43] |
| DDI | 0.7 | 4.5 | 0.20 | ||||||||||||||||||
| Transporter | P-gp (weak) | - | P-gp, BCRP, OATP1B1, and MATE1 | P/10 | Itraconazole | 100 | 6.04 | Control | 1.6 | 20.1 | 0.36 | b | 2.90 | 2.76 | 2.94 | ↓ | Influx inhibition | [42] | |||
| DDI | 4.6 | 55.5 | 1.06 | ||||||||||||||||||
| Fedratinib | Enzyme | CYP3A4, CYP2C19 | nd | CYP3A4, CYP2D6 and CYP2C19 | 2 | nd | HS/7 | Ketoconazole | 300 | 3.06 | Control | 3.0 | 77.0 | 0.56 | b | 0.83 | 1.23 | 0.77 | NS | - | [44,45] |
| DDI | 2.5 | 95.0 | 0.43 | ||||||||||||||||||
| Transporter | P-gp | nd | P-gp, BCRP, OATP1B1, OATP1B3, OCT2, MATE 1 and MATE-2K | HS/7 | Ketoconazole | 50 | 3.85 | Control | 1.5 | 112.0 | 0.23 | b | 1.00 | 1.17 | 0.97 | NS | - | ||||
| DDI | 1.5 | 131.0 | 0.22 | ||||||||||||||||||
| Fuzuloparib | Enzyme | CYP3A4 | CYP1A2, CYP2B6 and CYP3A4 | nd | nd | nd | HS/16 | Rifampin | 50 | 0.11 | Control | 3.0 | 10.8 | 1.03 | b | 0.67 | 0.19 | 1.35 | NS | - | [46] |
| Transporter | nd | nd | nd | DDI | 2.0 | 2.1 | 1.39 | ||||||||||||||
| Glasdegib | Enzyme | CYP3A4, CYP2C8 and UGT1A9 | - | - | 4 | 77 | HS/14 | Ketoconazole | 200 | 2.40 | Control | 1.0 | 18.3 | 0.20 | b | 2.00 | 1.09 | 2.35 | ↓ | Influx inhibition | [47] |
| DDI | 2.0 | 20.0 | 0.48 | ||||||||||||||||||
| Transporter | P-gp and BCRP | - | P-gp, BCRP, MATE1 and MATE-2K | HS/12 | Rifampin | 100 | 0.30 | Control | 1.5 | 13.4 | 0.37 | b | 0.83 | 0.38 | 1.10 | NS | - | [47,48] | |||
| DDI | 1.3 | 5.1 | 0.41 | ||||||||||||||||||
| Ibrutinib | Enzyme | CYP3A4 and CYP2D6 | nd | nd | nd | nd | HS/11 | Itraconazole | 140 | 10.00 | Control | 2.0 | 4.7 | 0.84 | b | 1.50 | 0.81 | 2.17 | ↓ | Influx inhibition | [49] |
| DDI | 3.0 | 3.8 | 1.81 | ||||||||||||||||||
| Transporter | nd | nd | P-gp (GIT) | HS/18 | Ketoconazole | 120 | 23.90 | Control | 1.4 | 2.6 | 0.69 | d | 1.34 | 1.75 | 1.16 | NS | - | [50] | |||
| DDI | 1.9 | 4.6 | 0.80 | ||||||||||||||||||
| Idelalisib | Enzyme | Aldehyde oxidase, CYP3A4 and UGT1A4 | nd | nd | 2 | nd | HS/12 | Rifampin | 150 | 0.24 | Control | 1.8 | 5.8 | 0.62 | b | 0.86 | 0.31 | 1.53 | ↓ | Efflux induction | [51] |
| Transporter | P-gp and BCRP | nd | P-gp - OATP1B1-1B3 | DDI | 1.5 | 1.8 | 0.96 | ||||||||||||||
| Lapatinib | Enzyme | CYP3A4, CYP3A5, CYP2C19 and CYP2C8 | nd | CYP3A4 | 4 | 25 | HS/20 | Ketoconazole | 100 | 3.57 | Control | 4.0 | 9.6 | 1.66 | b | 1.00 | 1.68 | 0.79 | NS | - | [52,53] |
| DDI | 4.0 | 16.0 | 1.32 | ||||||||||||||||||
| Transporter | P-gp and BCRP | nd | P-gp and BCRP | HS/23 | Carbamazepine | 250 | 0.28 | Control | 4.0 | 10.2 | 1.61 | b | 0.75 | 0.98 | 0.66 | NS | - | [53] | |||
| DDI | 3.0 | 10.0 | 1.07 | ||||||||||||||||||
| Larotrectinib | Enzyme | CYP3A4 | - | - | 1 | 34 | HS/12 | Rifampin | 100 | 0.19 | Control | 1.0 | 2.9 | 0.39 | d | 0.46 | 0.41 | 0.49 | ↑ | Influx induction | [54,55] |
| DDI | 0.5 | 1.2 | 0.19 | ||||||||||||||||||
| HS/12 | Rifampin - SD | 100 | 0.19 | Control | 1.0 | 2.9 | 0.39 | d | 0.99 | 0.66 | 1.22 | NS | - | [55] | |||||||
| Transporter | P-gp and BCRP and OATP1A2 (weak) | - | - | DDI | 1.0 | 1.9 | 0.48 | ||||||||||||||
| HS/12 | Itraconazole | 100 | 4.30 | Control | 0.9 | 2.5 | 0.37 | d | 0.89 | 3.11 | 0.56 | ↑ | Efflux inhibition | ||||||||
| DDI | 0.8 | 7.7 | 0.20 | ||||||||||||||||||
| Lenvatinib | Enzyme | CYP3A and aldehyde oxidase | CYP3A | CYP2C8, CYP1A2, CYP2B6, CYP2C9, CYP2C19, CYP2D6, CYP3A and UGT1A1 | nd | nd | HS/14 | Rifampin | 24 | 0.82 | Control | 2.0 | 22.0 | 0.47 | b | 1.25 | 0.82 | 1.42 | NS | - | [56,57] |
| DDI | 2.5 | 18.2 | 0.68 | ||||||||||||||||||
| HS/15 | Rifampin - SD | 24 | 1.36 | Control | 2.0 | 22.0 | 0.48 | b | 1.00 | 0.98 | 0.99 | NS | - | ||||||||
| Transporter | P-gp and BCRP | nd | nd | DDI | 2.0 | 21.5 | 0.48 | ||||||||||||||
| HS/18 | Ketoconazole | 5 | 1.16 | Control | 3.0 | 29.0 | 0.73 | b | 1.00 | 1.01 | 1.00 | NS | - | [57] | |||||||
| DDI | 3.0 | 29.2 | 0.72 | ||||||||||||||||||
| Motesanib | Enzyme | nd | nd | nd | nd | nd | P/12 | Ketoconazole | 50 | 1.66 | Control | 0.9 | 5.7 | 0.24 | a | 0.85 | 1.38 | 0.73 | NS | - | [58] |
| Transporter | nd | nd | nd | DDI | 0.8 | 7.8 | 0.18 | ||||||||||||||
| Nilotinib | Enzyme | CYP3A4 | nd | CYP3A4/5, CYP2C8, CYP2C9, CYP2D6, and UGT1A1 | 4 | nd | HS/15 | Rifampin | 400 | 0.20 | Control | 3.0 | 18.6 | 0.84 | b | 1.33 | 0.78 | 1.63 | ↓ | Efflux induction | [59,60] |
| DDI | 4.0 | 14.6 | 1.37 | ||||||||||||||||||
| Transporter | P-gp and BCRP | nd | P-gp and BCRP | HS/25 | Ketoconazole | 200 | 3.01 | Control | 4.0 | 15.2 | 1.34 | b | 1.00 | 2.15 | 0.76 | NS | - | ||||
| DDI | 4.0 | 32.7 | 1.02 | ||||||||||||||||||
| Olaparib | Enzyme | CYP3A | CYP3A - CYP2B6 | CYP3A - UGT1A1 | 4 | nd | P/18 | Rifampin | 300 | 0.13 | Control | 1.5 | 13.2 | 0.37 | b | 0.53 | 1.20 | 0.42 | ↑ | Influx induction | [61,62] |
| DDI | 0.8 | 15.8 | 0.16 | ||||||||||||||||||
| Transporter | P-gp | - | P-gp, BCRP, OATP1B1, OCT1, OCT2, OAT3, MATE1, and MATE2K | P/53 | Itraconazole | 100 | 2.70 | Control | 1.0 | 15.0 | 0.22 | b | 1.46 | 1.04 | 1.60 | ↓ | Influx inhibition | ||||
| DDI | 1.5 | 15.6 | 0.36 | ||||||||||||||||||
| Palbociclib | Enzyme | CYP3A4 - SULT2A1 | - | CYP3A (tile- dep) | 2 | 45.7 | HS/12 | Itraconazole | 125 | 1.87 | Control | 8.1 | 22.1 | 3.14 | b | 0.91 | 1.54 | 0.73 | NS | - | [63,64] |
| DDI | 7.4 | 33.9 | 2.28 | ||||||||||||||||||
| Transporter | P-gp and BCRP | - | P-gp, BCRP and OCT1 - OAT1, OAT3, OCT2, OATP1B1/3 (low) | HS/15 | Rifampin | 125 | 0.16 | Control | 8.0 | 22.6 | 3.06 | b | 0.38 | 0.34 | 0.39 | ↑ | Influx induction | ||||
| DDI | 3.0 | 7.8 | 1.20 | ||||||||||||||||||
| Pamiparib | Enzyme | CYP3A and 2C8 | nd | nd | nd | nd | P/12 | Itraconazole | 20 | 0.99 | Control | 2.0 | 9.3 | 0.62 | b | 0.50 | 1.20 | 0.37 | ↑ | Efflux inhibition | [65] |
| DDI | 1.0 | 11.2 | 0.23 | ||||||||||||||||||
| Transporter | - | nd | nd | P/11 | Rifampin | 60 | 0.57 | Control | 2.0 | 13.4 | 0.543 | b | 1.00 | 0.57 | 1.23 | NS | - | ||||
| DDI | 2.0 | 7.7 | 0.67 | ||||||||||||||||||
| Pazopanib | Enzyme | CYP3A4,CYP1A2 and CYP2C8 | CYP3A4 and CYP2B6 | CYP1A2, CYP2A6, CYP2B6, CYP2C8, CYP2C9, CYP2C19, CYP2D6, CYP2E1, CYP3A4, UGT1A1 | nd | 21 | P/16 | Ketoconazole | 400 | 1.66 | Control | 4.0 | 41.5 | 0.94 | c | 0.87 | 3.91 | 0.61 | ↑ | Efflux inhibition | [66,67] |
| Transporter | P-gp and BCRP | nd | OATP1B1 | DDI | 3.5 | 162.3 | 0.58 | ||||||||||||||
| Pexidartinib | Enzyme | CYP3A4 and UGT1A4 | CYP2B6 | CYP2B6 | 2 | nd | HS/16 | Rifampin | 600 | 0.37 | Control | 2.5 | 24.2 | 0.61 | b | 0.80 | 1.19 | 1.43 | NS | - | [68] |
| DDI | 3.0 | 16.8 | 0.87 | ||||||||||||||||||
| Transporter | - | - | MATE1, MATE2-K, OATP1B1, OATP1B3 and OATP2B1 | HS/16 | Itraconazole | 600 | 1.73 | Control | 2.5 | 24.2 | 0.61 | b | 0.80 | 1.19 | 0.72 | NS | - | ||||
| DDI | 2.0 | 28.8 | 0.43 | ||||||||||||||||||
| Pyrotinib | Enzyme | CYP3A4 | nd | nd | nd | nd | HS/18 | Itraconazole | 80 | 11.10 | Control | 5.0 | 12.9 | 1.98 | b | 1.00 | 4.43 | 0.58 | ↑ | Efflux inhibition | [69] |
| Transporter | nd | nd | nd | DDI | 5.0 | 57.3 | 1.15 | ||||||||||||||
| Ribociclib | Enzyme | CYP3A4 and FMO3 (minor) | - | CYP3A, CYP1A2 and CYP2E1 | 4 | nd | HS/24 | Ritonavir | 400 | 3.21 | Control | 1.5 | 30.6 | 0.29 | d | 4.20 | 1.79 | 5.28 | ↓ | Influx inhibition | [70,71] |
| DDI | 6.1 | 54.8 | 1.51 | ||||||||||||||||||
| Transporter | P-gp and BCRP | nd | BCRP, OCT2, MATE1, and human BSEP - P-gp, OATP1B1/B3, OCT1, and MATEK2 (low) | HS/24 | Rifampin | 600 | 0.11 | Control | 2.1 | 31.5 | 0.44 | d | 0.86 | 0.39 | 1.08 | NS | - | ||||
| DDI | 1.8 | 12.4 | 0.47 | ||||||||||||||||||
| Ruxolitinib | Enzyme | CYP3A4 and CYP2C9 | - | - | 1 | nd | HS/12 | Rifampin | 50 | 0.30 | Control | 1.0 | 3.2 | 0.36 | b | 1.00 | 0.50 | 1.44 | NS | - | [72,73] |
| DDI | 1.0 | 1.6 | 0.52 | ||||||||||||||||||
| HS/14 | Erythromycin | 10 | 1.27 | Control | 1.5 | 4.1 | 0.58 | b | 0.67 | 1.10 | 0.54 | ↑ | Efflux inhibition | ||||||||
| Transporter | - | - | - | DDI | 1.0 | 4.5 | 0.31 | ||||||||||||||
| HS/16 | Ketoconazole | 10 | 1.91 | Control | 1.0 | 3.5 | 0.35 | b | 1.00 | 1.60 | 0.83 | NS | - | ||||||||
| DDI | 1.0 | 5.6 | 0.29 | ||||||||||||||||||
| Savolitinib | Enzyme | CYP3A4-CYP1A2-UGT1A4-UGT2B15-aldehyde oxydase | nd | nd | nd | nd | HS/18 | Rifampin | 600 | 0.39 | Control | 4.0 | 7.1 | 1.95 | b | 0.75 | 0.99 | 0.65 | ↑ | Influx induction | [74] |
| DDI | 3.0 | 7.0 | 1.26 | ||||||||||||||||||
| Transporter | P-gp | nd | nd | HS/15 | Itraconazole | 200 | 1.08 | Control | 2.5 | 4.2 | 1.26 | b | 1.60 | 1.10 | 2.06 | ↓ | Influx inhibition | ||||
| DDI | 4.0 | 4.6 | 2.59 | ||||||||||||||||||
| Selumetinib | Enzyme | CYP3A4, CYP2C19, CYP1A2, CYP2C9, CYP2E1, CYP3A5 and UGT1A1/3 | - | - | 4 | 62 | HS /24 | Itraconazole | 25 | 1.49 | Control | 1.0 | 8.2 | 0.25 | b | 1.00 | 1.71 | 0.86 | NS | - | [75] |
| DDI | 1.0 | 14.0 | 0.22 | ||||||||||||||||||
| HS/22 | Rifampin | 75 | 0.49 | Control | 1.3 | 9.3 | 0.34 | b | 0.79 | 0.72 | 0.81 | NS | - | ||||||||
| Transporter | P-gp and BCRP | - | OAT3 | DDI | 1.0 | 6.7 | 0.27 | ||||||||||||||
| HS/22 | Fluconazole | 25 | 1.50 | Control | 1.0 | 8.2 | 0.25 | b | 1.50 | 1.20 | 1.62 | NS | - | ||||||||
| DDI | 1.5 | 9.8 | 0.41 | ||||||||||||||||||
| Sunitinib | Enzyme | CYP3A4 | - | - | 4 | nd | HS caucasian/14 | Rifampin | 50 | 0.21 | Control | 8.5 | 48.5 | 2.44 | b | 0.92 | 0.33 | 1.44 | NS | - | [76] |
| DDI | 7.8 | 15.9 | 3.52 | ||||||||||||||||||
| HS asian/12 | Rifampin | 50 | 0.21 | Control | 7.9 | 49.5 | 2.20 | b | 0.91 | 0.29 | 1.49 | NS | - | ||||||||
| DDI | 7.2 | 14.5 | 3.27 | ||||||||||||||||||
| Transporter | P-gp and BCRP | - | P-gp and BCRP | HS caucasian/14 | Ketoconazole | 10 | 1.70 | Control | 7.9 | 41.2 | 2.34 | b | 0.91 | 1.06 | 0.86 | NS | - | ||||
| DDI | 7.2 | 43.5 | 2.03 | ||||||||||||||||||
| HS asian/14 | Ketoconazole | 10 | 1.70 | Control | 8.9 | 43.2 | 2.71 | b | 0.97 | 1.02 | 0.95 | NS | - | ||||||||
| DDI | 8.6 | 43.9 | 2.57 | ||||||||||||||||||
| Tivozanib | Enzyme | CYP3A4 and CYP1A1 | - | - | nd | nd | HS/25 | Ketoconazole | 1.5 | 1.12 | Control | 10.0 | 117.0 | 2.29 | b | 0.75 | 0.96 | 0.71 | NS | - | [77,78] |
| DDI | 7.5 | 112.0 | 1.62 | ||||||||||||||||||
| Transporter | - | nd | BCRP | HS/27 | Rifampin | 1.5 | 0.47 | Control | 10.0 | 121.0 | 2.27 | b | 0.30 | 0.45 | 0.27 | ↑ | Influx induction | ||||
| DDI | 3.0 | 54.0 | 0.61 | ||||||||||||||||||
| Tofacitinib | Enzyme | CYP3A4, CYP2C19 | - | - | 3 | 74 | HS/12 | Ketoconazole | 10 | 2.03 | Control | 0.5 | 2.9 | 0.14 | b | 2.00 | 1.34 | 2.33 | ↓ | Influx inhibition | [79,80] |
| DDI | 1.0 | 3.9 | 0.33 | ||||||||||||||||||
| HS/12 | Rifampin | 30 | 0.16 | Control | 0.5 | 3.1 | 0.15 | d | 0.94 | 0.67 | 1.07 | NS | - | [79] | |||||||
| Transporter | P-gp | nd | Pgp, OCT2 and OATP1B1 (low) | DDI | 0.5 | 2.1 | 0.16 | ||||||||||||||
| HS/22 | Ciclosporin A | 10 | 1.73 | Control | 0.5 | 3.2 | 0.13 | d | 1.04 | 1.20 | 1.00 | NS | - | ||||||||
| DDI | 0.5 | 3.8 | 0.13 | ||||||||||||||||||
| Upadacitinib | Enzyme | CYP3A4 and CYP2D6 | - | - | 1 | nd | HS/12 | Rifampin - SD | 12 | 1.07 | Control | 2.9 | 6.5 | 1.18 | b | 0.97 | 0.91 | 1.05 | NS | - | [81,82] |
| DDI | 2.8 | 5.9 | 1.24 | ||||||||||||||||||
| HS/12 | Rifampin | 12 | 0.39 | Control | 2.9 | 6.5 | 1.18 | b | 0.91 | 0.75 | 1.30 | NS | - | ||||||||
| Transporter | P-gp and BCRP | nd | P-gp, BCRP and OATP1B1 (weak) | DDI | 2.8 | 4.9 | 1.54 | ||||||||||||||
| HS/11 | Ketoconazole | 3 | 1.75 | Control | 1.1 | 8.5 | 0.29 | b | 0.82 | 0.87 | 0.80 | NS | - | ||||||||
| DDI | 0.9 | 7.4 | 0.23 | ||||||||||||||||||
| Vemurafenib | Enzyme | CYP3A4 | - | CYP1A2, 2A6, 2C9, 2C19, 2D6, and 3A4/5 | 4 | nd | P/23 | Rifampin | 960 | 0.53 | Control | 4.0 | 30.0 | 1.05 | b | 1.00 | 0.40 | 1.42 | NS | - | [83,84] |
| Transporter | P-gp and BCRP | - | P-gp and BCRP | DDI | 4.0 | 12.0 | 1.49 | ||||||||||||||
| Bottom | |||||||||||||||||||||
| Afatinib | Enzyme | minimal | - | - | 1 or 3 | nd | HS/22 | Ritonavir | 20 | 1.48 | Control | 4.0 | 35.9 | 0.99 | b | 1.00 | 0.95 | 1.02 | NS | - | [85,86] |
| DDI | 4.0 | 34.1 | 1.01 | ||||||||||||||||||
| Transporter | P-gp and BCRP | nd | P-gp and BCRP | HS/22 | Rifampin | 40 | 0.66 | Control | 6.0 | 32.8 | 1.75 | b | 1.00 | 1.10 | 0.97 | NS | - | ||||
| DDI | 6.0 | 36.0 | 1.69 | ||||||||||||||||||
| Baricitinib | Enzyme | CYP3A4 | nd | nd | 3 | 80 | HS/18 | Rifampin | 10 | 0.66 | Control | 1.0 | 7.7 | 0.26 | b | 1.00 | 0.62 | 1.18 | NS | - | [87] |
| DDI | 1.0 | 4.8 | 0.31 | ||||||||||||||||||
| Transporter | P-gp, BCRP, OAT3 and MATE2-K | nd | OAT-2 | HS/34 | Ketoconazole | 10 | 1.21 | Control | 1.0 | 6.6 | 0.27 | b | 1.00 | 1.10 | 0.97 | NS | - | ||||
| DDI | 1.0 | 7.3 | 0.26 | ||||||||||||||||||
| Cabozantinib | Enzyme | CYP3A4 | CYP1A1 | CYP3A4, CYP2C8 and CYP2C9 | nd | nd | HS/25 | Rifampin | 140 | 0.23 | Control | 4.0 | 111.0 | 0.74 | b | 0.75 | 0.25 | 1.00 | NS | - | [88,89] |
| DDI | 3.0 | 27.7 | 0.74 | ||||||||||||||||||
| Transporter | - | nd | P-gp | HS/27 | Ketoconazole | 140 | 1.38 | Control | 4.0 | 122.0 | 0.72 | b | 1.00 | 1.18 | 0.97 | NS | - | ||||
| DDI | 4.0 | 144.0 | 0.70 | ||||||||||||||||||
| Erdafitinib | Enzyme | CYP2C9 and CYP 3A4 | CYP3A4 (TD) | CYP3A4 (TD) | 1 | nd | HS/17 | Itraconazole | 4 | 1.34 | Control | 2.0 | 59.1 | 0.36 | b | 1.00 | 1.31 | 0.94 | NS | - | [90,91] |
| Transporter | P-gp | nd | P-gp and OCT--2 | DDI | 2.0 | 77.5 | 0.34 | ||||||||||||||
| Gefitinib | Enzyme | CYP3A4 | nd | CYP2C19,CYP2D6, CYP2C9, CYP3A4, CYP1A2 and CYP2C8 | 3 | 60 | HS/24 | Itraconazole | 250 | 1.88 | Control | 5.0 | 30.7 | 1.40 | b | 1.00 | 1.25 | 0.93 | NS | - | [92] |
| DDI | 5.0 | 38.5 | 1.30 | ||||||||||||||||||
| Transporter | P-gp and BCRP | nd | P-gp and BCRP | HS/18 | Rifampin | 500 | 0.15 | Control | 3.0 | 33.8 | 0.70 | b | 1.00 | 0.61 | 1.16 | NS | - | ||||
| DDI | 3.0 | 20.7 | 0.81 | ||||||||||||||||||
| Ivosidenib | Enzyme | CYP3A4 | CYP2B6, CYP2C8, CYP2C9, and CYP3A4 | nd | 2 | nd | P/21 | Itraconazole | 250 | 2.69 | Control | 4.0 | 60.7 | 0.85 | b | 1.00 | 2.31 | 0.83 | NS | - | [93,94] |
| Transporter | P-gp | nd | P-gp and OAT3 | DDI | 4.0 | 140.2 | 0.70 | ||||||||||||||
| Lorlatinib | Enzyme | CYP3A4 and UGT1A4 | CYP3A4 and CYP2B6 | CYP3A4 | 1 | 81 | HS/12 | Rifampin | 100 | 0.15 | Control | 1.5 | 21.2 | 0.33 | b | 1.00 | 0.48 | 1.26 | NS | - | [95] |
| DDI | 1.5 | 10.2 | 0.41 | ||||||||||||||||||
| Transporter | P-gp | nd | nd | HS/12 | Itraconazole | 100 | 1.42 | Control | 1.5 | 23.1 | 0.32 | b | 1.00 | 1.29 | 0.94 | NS | - | ||||
| DDI | 1.5 | 29.8 | 0.30 | ||||||||||||||||||
| Neratinib | Enzyme | CYP3A4 and FMO | - | CYP3A4 and CYP2B6 | 2 | nd | HS/22 | Ketoconazole | 240 | 4.81 | Control | 6.0 | 11.7 | 2.78 | b | 1.00 | 1.55 | 0.80 | NS | - | [96,97] |
| Transporter | nd | nd | P-gp, BCRP and OCT1 | DDI | 6.0 | 18.0 | 2.23 | ||||||||||||||
| Peficitinib | Enzyme | nd | nd | nd | HS/24 | Verapamil | 150 | 1.27 | Control | 2.0 | 9.5 | 0.61 | b | 1.00 | 1.46 | 0.87 | NS | - | [98] | ||
| Transporter | P-gp | nd | OCT--1 and MATE1 | DDI | 2.0 | 13.9 | 0.54 | ||||||||||||||
| Ponatinib | Enzyme | CYP3A4, CYP2C8 and CYP2D6 | - | - | 2 | nd | HS/19 | Rifampin | 15 | 0.38 | Control | 6.0 | 27.0 | 1.88 | b | 1.00 | 0.73 | 1.14 | NS | - | [99,100] |
| DDI | 6.0 | 19.6 | 2.15 | ||||||||||||||||||
| Transporter | P-gp and BCRP (weak) | nd | P-gp, BCRP and BSEP | HS/19 | Ketoconazole | 15 | 1.78 | Control | 6.0 | 35.3 | 1.70 | b | 1.00 | 1.06 | 0.98 | NS | - | [99,101] | |||
| DDI | 6.0 | 37.4 | 1.67 | ||||||||||||||||||
| Sonidegib | Enzyme | CYP3A4 | - | CYP2B6 and CYP2C9 | 2 | nd | HS/16 | Rifampin | 800 | 0.28 | Control | 2.0 | 124.0 | 0.31 | b | 1.00 | 0.67 | 1.08 | NS | - | [102,103] |
| DDI | 2.0 | 82.9 | 0.34 | ||||||||||||||||||
| Transporter | - | nd | BCRP | HS/15 | Ketoconazole | 800 | 2.25 | Control | 2.0 | 124.0 | 0.31 | b | 1.00 | 3.38 | 0.82 | NS | - | ||||
| DDI | 2.0 | 419.0 | 0.26 | ||||||||||||||||||
| Talazoparib | Enzyme | minimal | - | - | 2 or 4 | 55 | P /19 | Itraconazole | 0.5 | 1.56 | Control | 1.0 | 101.0 | 0.14 | b | 1.00 | 0.17 | 0.97 | NS | - | [104,105] |
| DDI | 1.0 | 118.0 | 0.14 | ||||||||||||||||||
| Transporter | P-gp and BCRP | - | - | P/17 | Rifampin | 1 | 1.00 | Control | 1.0 | 92.1 | 0.15 | b | 1.00 | 0.88 | 1.02 | NS | - | ||||
| DDI | 1.0 | 80.6 | 0.15 | ||||||||||||||||||
| Vandetanib | Enzyme | CYP3A4 and FMO1/3 | CYP1A2, CYP2C9 and CYP3A4 | CYP2D6 and CYP2C8 | 2 | nd | HS /18 | Itraconazole | 300 | 1.09 | Control | 5.0 | 209.2 | 0.85 | b | 1.00 | 1.13 | 0.98 | NS | - | [106,107] |
| DDI | 5.0 | 235.5 | 0.83 | ||||||||||||||||||
| Transporter | P-gp | nd | P-gp and OCT2 | HS/12 | Rifampin | 300 | 0.60 | Control | 6.0 | 217.6 | 1.05 | b | 0.83 | 0.53 | 0.92 | NS | - | ||||
| DDI | 5.0 | 116.3 | 0.96 | ||||||||||||||||||
| Zanubrutinib | Enzyme | CYP3A4 | nd | CYP2C8, CYP2C9, and CYP2C19 | 2 or 4 | nd | HS/20 | Rifampin | 320 | 0.07 | Control | 2.0 | 6.8 | 0.71 | b | 1.00 | 0.80 | 1.18 | NS | - | [108,109] |
| DDI | 2.0 | 4.8 | 0.83 | ||||||||||||||||||
| Transporter | P-gp | nd | OCT--2 | HS/19 | Itraconazole | 320 | 3.78 | Control | 1.5 | 2.2 | 0.82 | b | 1.33 | 1.95 | 1.07 | NS | - | ||||
| DDI | 2.0 | 4.3 | 0.88 | ||||||||||||||||||
4. Discussion
4.1. Drug–Drug Interactions
4.2. Transporters and Variations in Absorption Rate
4.3. Limitations
5. Conclusions
Supplementary Materials
Author Contributions
Funding
Institutional Review Board Statement
Informed Consent Statement
Data Availability Statement
Acknowledgments
Conflicts of Interest
Abbreviations
| ABC | ATP-binding cassette |
| ATC | anatomical therapeutic chemical |
| AUC | area under the curve |
| BCRP | breast cancer resistance protein |
| BCS | biopharmaceutics classification system |
| CL | clearance |
| DDI | drug–drug interaction |
| EMA | European Medicines Agency |
| ENT4 | equilibrative nucleoside transporter |
| FDA | Food and Drug Administration |
| Fabs | absolute oral bioavailability |
| Fg | extent of the fraction of the dose not metabolized in the intestinal |
| Fh | extent of the fraction of the dose not metabolized in the liver |
| fm | fraction of the drug metabolized |
| HBD | hydrogen bond donor |
| HBA | hydrogen bond acceptor |
| IC50 | half-maximal inhibitory concentration |
| Igut | concentration in the intestinal lumen at neutral pH |
| ITRA | itraconazole |
| IV | intravenous route |
| ka | rate of absorption |
| ke | apparent elimination rate |
| KETO | ketoconazole |
| Log D | logarithm of the distribution coefficient at pH 7.40 |
| Log P | logarithm of the partition coefficient |
| Log S | logarithm of the solubility |
| MAT | mean absorption time |
| MATE | multidrug and toxin extrusion protein |
| MW | molecular weight |
| NDA | new drug application |
| OAT | organic anion transporter |
| OATP | organic anion transporting polypeptides transporter |
| OCT | organic cation transporter |
| OCTN | organic cation/carnitine transporter |
| PBPK | physiologically based pharmacokinetic |
| PCA | principal component analysis |
| P-gp | P-glycoprotein |
| PI | practically insoluble |
| PKI | protein kinase inhibitor |
| PMAT | plasma membrane monoamine transporter |
| POSA | posaconazole |
| PSA | polar surface area |
| RIF | rifampin |
| S | soluble |
| SLC | solute carriers |
| tmax | time of maximal plasma concentration |
| t1/2 | apparent terminal half-life |
| τ | administration interval at steady state |
| TPSA | topological polar surface area |
| USP | United States Pharmacopeia |
| Vss | steady-state volume of distribution |
| VSS | very slightly soluble |
References
- Carles, F.; Bourg, S.; Meyer, C.; Bonnet, P. PKIDB: A Curated, Annotated and Updated Database of Protein Kinase Inhibitors in Clinical Trials. Molecules 2018, 23, 908. [Google Scholar] [CrossRef] [PubMed]
- Gay, C.; Toulet, D.; Le Corre, P. Pharmacokinetic drug-drug interactions of tyrosine kinase inhibitors: A focus on cytochrome P450, transporters, and acid suppression therapy. Hematol. Oncol. 2017, 35, 259–280. [Google Scholar] [CrossRef] [PubMed]
- Shao, J.; Markowitz, J.S.; Bei, D.; An, G. Enzyme- and transporter-mediated drug interactions with small molecule tyrosine kinase inhibitors. J. Pharm. Sci. 2014, 103, 3810–3833. [Google Scholar] [CrossRef] [PubMed]
- Zhao, D.; Chen, J.; Chu, M.; Long, X.; Wang, J. Pharmacokinetic-Based Drug-Drug Interactions with Anaplastic Lymphoma Kinase Inhibitors: A Review. Drug Des. Devel. Ther. 2020, 14, 1663–1681. [Google Scholar] [CrossRef]
- Fancher, K.M.; Pappacena, J.J. Drug interactions with Bruton’s tyrosine kinase inhibitors: Clinical implications and management. Cancer Chemother. Pharmacol. 2020, 86, 507–515. [Google Scholar] [CrossRef]
- Sodhi, J.K.; Benet, L.Z. A Simple Methodology to Differentiate Changes in Bioavailability From Changes in Clearance Following Oral Dosing of Metabolized Drugs. Clin. Pharmacol. Ther. 2020, 108, 306–315. [Google Scholar] [CrossRef]
- Sodhi, J.K.; Huang, C.H.; Benet, L.Z. Volume of Distribution is Unaffected by Metabolic Drug-Drug Interactions. Clin. Pharmacokinet. 2021, 60, 205–222. [Google Scholar] [CrossRef]
- Varma, M.V.; Pang, K.S.; Isoherranen, N.; Zhao, P. Dealing with the complex drug-drug interactions: Towards mechanistic models. Biopharm. Drug Dispos. 2015, 36, 71–92. [Google Scholar] [CrossRef]
- Sodhi, J.K.; Benet, L.Z. The Necessity of Using Changes in Absorption Time to Implicate Intestinal Transporter Involvement in Oral Drug-Drug Interactions. AAPS J. 2020, 22, 111. [Google Scholar] [CrossRef]
- Mauri, A.; Consonni, V.; Pavan, M.; Todeschini, R. DRAGON software: An easy approach to molecular descriptor calculations. MATCH. Commun. Math. Comput. Chem. 2006, 56, 237–248. [Google Scholar]
- Bocci, G.; Oprea, T.I.; Benet, L.Z. State of the Art and Uses for the Biopharmaceutics Drug Disposition Classification System (BDDCS): New Additions, Revisions, and Citation References. AAPS J. 2022, 24, 37. [Google Scholar] [CrossRef] [PubMed]
- Corless, R.M.; Gonnet, G.H.; Hare, D.E.G.; Jeffrey, D.J.; Knuth, D.E. On the LambertW function. Adv Comput Math 1996, 5, 329–359. [Google Scholar] [CrossRef]
- Chatzigeorgiou, I. Bounds on the Lambert Function and Their Application to the Outage Analysis of User Cooperation. IEEE Commun. Lett. 2013, 17, 1505–1508. [Google Scholar] [CrossRef]
- Bournez, C.; Carles, F.; Peyrat, G.; Aci-Sèche, S.; Bourg, S.; Meyer, C.; Bonnet, P. Comparative Assessment of Protein Kinase Inhibitors in Public Databases and in PKIDB. Molecules 2020, 25, 3226. [Google Scholar] [CrossRef] [PubMed]
- FDA. Center for Drug Evaluation and Research, Clinical Pharmacology and Biopharmaceutics Review(s) of Abemaciclib. Available online: https://www.accessdata.fda.gov/scripts/cder/daf/ (accessed on 13 December 2021).
- Posada, M.M.; Morse, B.L.; Turner, P.K.; Kulanthaivel, P.; Hall, S.D.; Dickinson, G.L. Predicting Clinical Effects of CYP3A4 Modulators on Abemaciclib and Active Metabolites Exposure Using Physiologically Based Pharmacokinetic Modeling. J. Clin. Pharmacol. 2020, 60, 915–930. [Google Scholar] [CrossRef] [PubMed]
- FDA. Center for Drug Evaluation and Research, Clinical Pharmacology and Biopharmaceutics Review(s) of Acalabrutinib. Available online: https://www.accessdata.fda.gov/scripts/cder/daf/ (accessed on 13 December 2021).
- Zhou, D.; Podoll, T.; Xu, Y.; Moorthy, G.; Vishwanathan, K.; Ware, J.; Slatter, J.G.; Al-Huniti, N. Evaluation of the Drug-Drug Interaction Potential of Acalabrutinib and Its Active Metabolite, ACP-5862, Using a Physiologically-Based Pharmacokinetic Modeling Approach. CPT Pharmacomet. Syst. Pharmacol. 2019, 8, 489–499. [Google Scholar] [CrossRef]
- FDA. Center for Drug Evaluation and Research, Clinical Pharmacology and Biopharmaceutics Review(s) of Alectinib. Available online: https://www.accessdata.fda.gov/scripts/cder/daf/ (accessed on 13 December 2021).
- Morcos, P.N.; Cleary, Y.; Guerini, E.; Dall, G.; Bogman, K.; de Petris, L.; Viteri, S.; Bordogna, W.; Yu, L.; Martin-Facklam, M.; et al. Clinical Drug-Drug Interactions Through Cytochrome P450 3A (CYP3A) for the Selective ALK Inhibitor Alectinib. Clin. Pharmacol. Drug Dev. 2017, 6, 280–291. [Google Scholar] [CrossRef]
- Zhu, Y.-T.; Zhang, Y.-F.; Jiang, J.-F.; Yang, Y.; Guo, L.-X.; Bao, J.-J.; Zhong, D.-F. Effects of rifampicin on the pharmacokinetics of alflutinib, a selective third-generation EGFR kinase inhibitor, and its metabolite AST5902 in healthy volunteers. Investig. New Drugs 2021, 39, 1011–1018. [Google Scholar] [CrossRef]
- Heng, J.; Tang, Q.; Chen, X.; Bao, J.; Deng, J.; Chen, Y.; Zhao, J.; Zhu, S.; Liu, X.; Yang, F.; et al. Evaluation of the pharmacokinetic effects of itraconazole on alflutinib (AST2818): An open-label, single-center, single-sequence, two-period randomized study in healthy volunteers. Eur. J. Pharm. Sci. 2021, 162, 105815. [Google Scholar] [CrossRef]
- FDA. Center for Drug Evaluation and Research, Clinical Pharmacology and Biopharmaceutics Review(s) of Avapritinib. Available online: https://www.accessdata.fda.gov/scripts/cder/daf/ (accessed on 8 December 2021).
- FDA. Center for Drug Evaluation and Research, Clinical Pharmacology and Biopharmaceutics Review(s) of Axitinib. Available online: https://www.accessdata.fda.gov/scripts/cder/daf/ (accessed on 13 December 2021).
- Reyner, E.L.; Sevidal, S.; West, M.A.; Clouser-Roche, A.; Freiwald, S.; Fenner, K.; Ullah, M.; Lee, C.A.; Smith, B.J. In vitro characterization of axitinib interactions with human efflux and hepatic uptake transporters: Implications for disposition and drug interactions. Drug Metab. Dispos. 2013, 41, 1575–1583. [Google Scholar] [CrossRef]
- Pithavala, Y.K.; Tong, W.; Mount, J.; Rahavendran, S.V.; Garrett, M.; Hee, B.; Selaru, P.; Sarapa, N.; Klamerus, K.J. Effect of ketoconazole on the pharmacokinetics of axitinib in healthy volunteers. Investig. New Drugs 2012, 30, 273–281. [Google Scholar] [CrossRef] [PubMed]
- FDA. Center for Drug Evaluation and Research, Clinical Pharmacology and Biopharmaceutics Review(s) of Bosutinib. Available online: https://www.accessdata.fda.gov/scripts/cder/daf/ (accessed on 8 March 2021).
- Abbas, R.; Boni, J.; Sonnichsen, D. Effect of rifampin on the pharmacokinetics of bosutinib, a dual Src/Abl tyrosine kinase inhibitor, when administered concomitantly to healthy subjects. Drug Metab. Pers. Ther. 2015, 30, 57–63. [Google Scholar] [CrossRef] [PubMed]
- Abbas, R.; Hug, B.A.; Leister, C.; Burns, J.; Sonnichsen, D. Effect of ketoconazole on the pharmacokinetics of oral bosutinib in healthy subjects. J. Clin. Pharmacol. 2011, 51, 1721–1727. [Google Scholar] [CrossRef] [PubMed]
- FDA. Center for Drug Evaluation and Research, Clinical Pharmacology and Biopharmaceutics Review(s) of Brigatinib. Available online: https://www.accessdata.fda.gov/scripts/cder/daf/ (accessed on 6 July 2021).
- Tugnait, M.; Gupta, N.; Hanley, M.J.; Sonnichsen, D.; Kerstein, D.; Dorer, D.J.; Venkatakrishnan, K.; Narasimhan, N. Effects of Strong CYP2C8 or CYP3A Inhibition and CYP3A Induction on the Pharmacokinetics of Brigatinib, an Oral Anaplastic Lymphoma Kinase Inhibitor, in Healthy Volunteers. Clin. Pharmacol. Drug Dev. 2020, 9, 214–223. [Google Scholar] [CrossRef] [PubMed]
- FDA. Center for Drug Evaluation and Research, Clinical Pharmacology and Biopharmaceutics Review(s) of Ceritinib. Available online: https://www.accessdata.fda.gov/scripts/cder/daf/ (accessed on 7 March 2021).
- FDA. Center for Drug Evaluation and Research, Clinical Pharmacology and Biopharmaceutics Review(s) of Cobimetinib. Available online: https://www.accessdata.fda.gov/scripts/cder/daf/ (accessed on 25 May 2021).
- Budha, N.R.; Ji, T.; Musib, L.; Eppler, S.; Dresser, M.; Chen, Y.; Jin, J.Y. Evaluation of Cytochrome P450 3A4-Mediated Drug-Drug Interaction Potential for Cobimetinib Using Physiologically Based Pharmacokinetic Modeling and Simulation. Clin. Pharmacokinet. 2016, 55, 1435–1445. [Google Scholar] [CrossRef]
- FDA. Center for Drug Evaluation and Research, Clinical Pharmacology and Biopharmaceutics Review(s) of Crizotinib. Available online: https://www.accessdata.fda.gov/scripts/cder/daf/ (accessed on 13 December 2021).
- FDA. Center for Drug Evaluation and Research, Clinical Pharmacology and Biopharmaceutics Review(s) of Dabrafenib. Available online: https://www.accessdata.fda.gov/scripts/cder/daf/ (accessed on 25 May 2021).
- Suttle, A.B.; Grossmann, K.F.; Ouellet, D.; Richards-Peterson, L.E.; Aktan, G.; Gordon, M.S.; LoRusso, P.M.; Infante, J.R.; Sharma, S.; Kendra, K.; et al. Assessment of the drug interaction potential and single- and repeat-dose pharmacokinetics of the BRAF inhibitor dabrafenib. J. Clin. Pharmacol. 2015, 55, 392–400. [Google Scholar] [CrossRef]
- FDA. Center for Drug Evaluation and Research, Clinical Pharmacology and Biopharmaceutics Review(s) of Dacomitinib. Available online: https://www.accessdata.fda.gov/scripts/cder/daf/ (accessed on 28 April 2021).
- Ruiz-Garcia, A.; Giri, N.; LaBadie, R.R.; Ni, G.; Boutros, T.; Richie, N.; Kocinsky, H.S.; Checchio, T.M.; Bello, C.L. A phase I open-label study to investigate the potential drug-drug interaction between single-dose dacomitinib and steady-state paroxetine in healthy volunteers. J. Clin. Pharmacol. 2014, 54, 555–562. [Google Scholar] [CrossRef]
- FDA. Center for Drug Evaluation and Research, Clinical Pharmacology and Biopharmaceutics Review(s) of Dasatinib. Available online: https://www.accessdata.fda.gov/scripts/cder/daf/ (accessed on 28 April 2021).
- Johnson, F.M.; Agrawal, S.; Burris, H.; Rosen, L.; Dhillon, N.; Hong, D.; Blackwood-Chirchir, A.; Luo, F.R.; Sy, O.; Kaul, S.; et al. Phase 1 pharmacokinetic and drug-interaction study of dasatinib in patients with advanced solid tumors. Cancer 2010, 116, 1582–1591. [Google Scholar] [CrossRef]
- FDA. Center for Drug Evaluation and Research, Clinical Pharmacology and Biopharmaceutics Review(s) of Entrectinib. Available online: https://www.accessdata.fda.gov/scripts/cder/daf/ (accessed on 1 December 2021).
- Fischer, H.; Ullah, M.; de La Cruz, C.C.; Hunsaker, T.; Senn, C.; Wirz, T.; Wagner, B.; Draganov, D.; Vazvaei, F.; Donzelli, M.; et al. Entrectinib, a TRK/ROS1 inhibitor with anti-CNS tumor activity: Differentiation from other inhibitors in its class due to weak interaction with P-glycoprotein. Neuro Oncol. 2020, 22, 819–829. [Google Scholar] [CrossRef]
- FDA. Center for Drug Evaluation and Research, Clinical Pharmacology and Biopharmaceutics Review(s) of Fedratinib. Available online: https://www.accessdata.fda.gov/scripts/cder/daf/ (accessed on 28 April 2021).
- Wu, F.; Krishna, G.; Surapaneni, S. Physiologically based pharmacokinetic modeling to assess metabolic drug-drug interaction risks and inform the drug label for fedratinib. Cancer Chemother. Pharmacol. 2020, 86, 461–473. [Google Scholar] [CrossRef]
- Zhang, Q.; Kai, J.; Zhai, Y.; Xu, N.; Shentu, J.; Zhang, Y.; Liang, Y.; Wang, Y.; Wu, L. The impact of rifampicin on the pharmacokinetics of fuzuloparib in healthy Chinese male volunteers. Br. J. Clin. Pharmacol. 2022, 88, 84–90. [Google Scholar] [CrossRef] [PubMed]
- FDA. Center for Drug Evaluation and Research, Clinical Pharmacology and Biopharmaceutics Review(s) of Glasdegib. Available online: https://www.accessdata.fda.gov/scripts/cder/daf/ (accessed on 29 April 2021).
- Shaik, M.N.; Hee, B.; Wei, H.; LaBadie, R.R. Evaluation of the effect of rifampin on the pharmacokinetics of the Smoothened inhibitor glasdegib in healthy volunteers. Br. J. Clin. Pharmacol. 2018, 84, 1346–1353. [Google Scholar] [CrossRef] [PubMed]
- Tapaninen, T.; Olkkola, A.M.; Tornio, A.; Neuvonen, M.; Elonen, E.; Neuvonen, P.J.; Niemi, M.; Backman, J.T. Itraconazole Increases Ibrutinib Exposure 10-Fold and Reduces Interindividual Variation-A Potentially Beneficial Drug-Drug Interaction. Clin. Transl. Sci. 2020, 13, 345–351. [Google Scholar] [CrossRef] [PubMed]
- FDA. Center for Drug Evaluation and Research, Clinical Pharmacology and Biopharmaceutics Review(s) of Ibrutinib. Available online: https://www.accessdata.fda.gov/scripts/cder/daf/ (accessed on 13 December 2021).
- FDA. Center for Drug Evaluation and Research, Clinical Pharmacology and Biopharmaceutics Review(s) of Idelalisib. Available online: https://www.accessdata.fda.gov/scripts/cder/daf/ (accessed on 13 December 2021).
- Koch, K.M.; Dees, E.C.; Coker, S.A.; Reddy, N.J.; Gainer, S.D.; Arya, N.; Beelen, A.P.; Lewis, L.D. The effects of lapatinib on CYP3A metabolism of midazolam in patients with advanced cancer. Cancer Chemother. Pharmacol. 2017, 80, 1141–1146. [Google Scholar] [CrossRef] [PubMed]
- FDA. Center for Drug Evaluation and Research, Clinical Pharmacology and Biopharmaceutics Review(s) of Lapatinib. Available online: https://www.accessdata.fda.gov/scripts/cder/daf/ (accessed on 9 February 2021).
- Wang, Y.; Sparidans, R.W.; Li, W.; Lebre, M.C.; Beijnen, J.H.; Schinkel, A.H. OATP1A/1B, CYP3A, ABCB1, and ABCG2 limit oral availability of the NTRK inhibitor larotrectinib, while ABCB1 and ABCG2 also restrict its brain accumulation. Br. J. Pharmacol. 2020, 177, 3060–3074. [Google Scholar] [CrossRef] [PubMed]
- FDA. Center for Drug Evaluation and Research, Multi-Discipline Review of Larotrectinib. Available online: https://www.accessdata.fda.gov/scripts/cder/daf/ (accessed on 29 April 2019).
- Shumaker, R.C.; Aluri, J.; Fan, J.; Martinez, G.; Thompson, G.A.; Ren, M. Effect of rifampicin on the pharmacokinetics of lenvatinib in healthy adults. Clin. Drug Investig. 2014, 34, 651–659. [Google Scholar] [CrossRef][Green Version]
- FDA. Center for Drug Evaluation and Research, Clinical Pharmacology and Biopharmaceutics Review(s) of Lenvatinib. Available online: https://www.accessdata.fda.gov/scripts/cder/daf/ (accessed on 9 February 2019).
- Lorusso, P.; Heath, E.I.; McGreivy, J.; Sun, Y.-N.; Melara, R.; Yan, L.; Malburg, L.; Ingram, M.; Wiezorek, J.; Chen, L.; et al. Effect of coadministration of ketoconazole, a strong CYP3A4 inhibitor, on pharmacokinetics and tolerability of motesanib diphosphate (AMG 706) in patients with advanced solid tumors. Investig. New Drugs 2008, 26, 455–462. [Google Scholar] [CrossRef]
- FDA. Center for Drug Evaluation and Research, Clinical Pharmacology and Biopharmaceutics Review(s) of Nilotinib. Available online: https://www.accessdata.fda.gov/scripts/cder/daf/ (accessed on 2 June 2021).
- Tanaka, C.; Yin, O.Q.P.; Smith, T.; Sethuraman, V.; Grouss, K.; Galitz, L.; Harrell, R.; Schran, H. Effects of rifampin and ketoconazole on the pharmacokinetics of nilotinib in healthy participants. J. Clin. Pharmacol. 2011, 51, 75–83. [Google Scholar] [CrossRef]
- FDA. Center for Drug Evaluation and Research, Multi-Discipline Review of Olaparib. Available online: https://www.accessdata.fda.gov/scripts/cder/daf/ (accessed on 9 February 2019).
- Dirix, L.; Swaisland, H.; Verheul, H.M.; Rottey, S.; Leunen, K.; Jerusalem, G.; Rolfo, C.; Nielsen, D.; Molife, L.R.; Kristeleit, R.; et al. Effect of Itraconazole and Rifampin on the Pharmacokinetics of Olaparib in Patients With Advanced Solid Tumors: Results of Two Phase I Open-label Studies. Clin. Ther. 2016, 38, 2286–2299. [Google Scholar] [CrossRef]
- FDA. Center for Drug Evaluation and Research, Clinical Pharmacology and Biopharmaceutics Review(s) of Palbociclib. Available online: https://www.accessdata.fda.gov/scripts/cder/daf/ (accessed on 1 December 2021).
- Yu, Y.; Loi, C.-M.; Hoffman, J.; Wang, D. Physiologically Based Pharmacokinetic Modeling of Palbociclib. J. Clin. Pharmacol. 2017, 57, 173–184. [Google Scholar] [CrossRef]
- Mu, S.; Lin, C.; Skrzypczyk-Ostaszewicz, A.; Bulat, I.; Maglakelidze, M.; Skarbova, V.; Andreu-Vieyra, C.; Sahasranaman, S. The pharmacokinetics of pamiparib in the presence of a strong CYP3A inhibitor (itraconazole) and strong CYP3A inducer (rifampin) in patients with solid tumors: An open-label, parallel-group phase 1 study. Cancer Chemother. Pharmacol. 2021, 88, 81–88. [Google Scholar] [CrossRef] [PubMed]
- FDA. Center for Drug Evaluation and Research, Clinical Pharmacology and Biopharmaceutics Review(s) of Pazopanib. Available online: https://www.accessdata.fda.gov/scripts/cder/daf/ (accessed on 3 May 2021).
- Tan, A.R.; Gibbon, D.G.; Stein, M.N.; Lindquist, D.; Edenfield, J.W.; Martin, J.C.; Gregory, C.; Suttle, A.B.; Tada, H.; Botbyl, J.; et al. Effects of ketoconazole and esomeprazole on the pharmacokinetics of pazopanib in patients with solid tumors. Cancer Chemother. Pharmacol. 2013, 71, 1635–1643. [Google Scholar] [CrossRef] [PubMed]
- FDA. Center for Drug Evaluation and Research, Multi-Discipline Review of Pexidartinib. Available online: https://www.accessdata.fda.gov/scripts/cder/daf/ (accessed on 13 December 2019).
- Liu, Y.; Zhang, Q.; Lu, C.; Hu, W. Multiple Administrations of Itraconazole Increase Plasma Exposure to Pyrotinib in Chinese Healthy Adults. Drug Des. Devel. Ther. 2021, 15, 2485–2493. [Google Scholar] [CrossRef] [PubMed]
- FDA. Center for Drug Evaluation and Research, Multi-Discipline Review of Ribociclib. Available online: https://www.accessdata.fda.gov/scripts/cder/daf (accessed on 5 May 2021).
- Samant, T.S.; Huth, F.; Umehara, K.; Schiller, H.; Dhuria, S.V.; Elmeliegy, M.; Miller, M.; Chakraborty, A.; Heimbach, T.; He, H.; et al. Ribociclib Drug-Drug Interactions: Clinical Evaluations and Physiologically-Based Pharmacokinetic Modeling to Guide Drug Labeling. Clin. Pharmacol. Ther. 2020, 108, 575–585. [Google Scholar] [CrossRef]
- FDA. Center for Drug Evaluation and Research, Clinical Pharmacology and Biopharmaceutics Review(s) of Ruxolitinib. Available online: https://www.accessdata.fda.gov/scripts/cder/daf/ (accessed on 3 May 2021).
- Shi, J.G.; Chen, X.; Emm, T.; Scherle, P.A.; McGee, R.F.; Lo, Y.; Landman, R.R.; McKeever, E.G.; Punwani, N.G.; Williams, W.V.; et al. The effect of CYP3A4 inhibition or induction on the pharmacokinetics and pharmacodynamics of orally administered ruxolitinib (INCB018424 phosphate) in healthy volunteers. J. Clin. Pharmacol. 2012, 52, 809–818. [Google Scholar] [CrossRef]
- Ren, S.; Vishwanathan, K.; Cantarini, M.; Frewer, P.; Hara, I.; Scarfe, G.; Burke, W.; Schalkwijk, S.; Li, Y.; Han, D.; et al. Clinical evaluation of the potential drug-drug interactions of savolitinib: Interaction with rifampicin, itraconazole, famotidine or midazolam. Br. J. Clin. Pharmacol. 2022, 88, 655–668. [Google Scholar] [CrossRef]
- FDA. Center for Drug Evaluation and Research, Clinical Pharmacology and Biopharmaceutics Review(s) of Selumetinib. Available online: https://www.accessdata.fda.gov/scripts/cder/daf/ (accessed on 3 June 2021).
- FDA. Center for Drug Evaluation and Research, Clinical Pharmacology and Biopharmaceutics Review(s) of Sunitinib. Available online: https://www.accessdata.fda.gov/scripts/cder/daf/ (accessed on 13 December 2021).
- FDA. Center for Drug Evaluation and Research, Clinical Pharmacology and Biopharmaceutics Review(s) of Tivozanib. Available online: https://www.accessdata.fda.gov/scripts/cder/daf/ (accessed on 3 June 2021).
- Cotreau, M.M.; Siebers, N.M.; Miller, J.; Strahs, A.L.; Slichenmyer, W. Effects of ketoconazole or rifampin on the pharmacokinetics of tivozanib hydrochloride, a vascular endothelial growth factor receptor tyrosine kinase inhibitor. Clin. Pharmacol. Drug Dev. 2015, 4, 137–142. [Google Scholar] [CrossRef]
- FDA. Center for Drug Evaluation and Research, Clinical Pharmacology and Biopharmaceutics Review(s) of Tofacitinib. Available online: https://www.accessdata.fda.gov/scripts/cder/daf/ (accessed on 27 July 2021).
- Gupta, P.; Chow, V.; Wang, R.; Kaplan, I.; Chan, G.; Alvey, C.; Ni, G.; Ndongo, M.-N.; LaBadie, R.R.; Krishnaswami, S. Evaluation of the effect of fluconazole and ketoconazole on the pharmacokinetics of tofacitinib in healthy adult subjects. Clin. Pharmacol. Drug Dev. 2014, 3, 72–77. [Google Scholar] [CrossRef]
- FDA. Center for Drug Evaluation and Research, Clinical Pharmacology and Biopharmaceutics Review(s) of Upadacitinib. Available online: https://www.accessdata.fda.gov/scripts/cder/daf/ (accessed on 8 November 2021).
- Mohamed, M.-E.F.; Jungerwirth, S.; Asatryan, A.; Jiang, P.; Othman, A.A. Assessment of effect of CYP3A inhibition, CYP induction, OATP1B inhibition, and high-fat meal on pharmacokinetics of the JAK1 inhibitor upadacitinib. Brit. J. Clin. Pharma. 2017, 83, 2242–2248. [Google Scholar] [CrossRef]
- FDA. Center for Drug Evaluation and Research, Clinical Pharmacology and Biopharmaceutics Review(s) of Vemurafenib. Available online: https://www.accessdata.fda.gov/scripts/cder/daf/ (accessed on 26 April 2021).
- Zhang, W.; McIntyre, C.; Forbes, H.; Gaafar, R.; Kohail, H.; Beck, J.T.; Plestina, S.; Bertran, E.; Riehl, T. Effect of Rifampicin on the Pharmacokinetics of a Single Dose of Vemurafenib in Patients With BRAFV600 Mutation-Positive Metastatic Malignancy. Clin. Pharmacol. Drug Dev. 2019, 8, 837–843. [Google Scholar] [CrossRef]
- FDA. Center for Drug Evaluation and Research, Clinical Pharmacology and Biopharmaceutics Review(s) of Afatinib. Available online: https://www.accessdata.fda.gov/scripts/cder/daf/ (accessed on 9 February 2021).
- Wind, S.; Giessmann, T.; Jungnik, A.; Brand, T.; Marzin, K.; Bertulis, J.; Hocke, J.; Gansser, D.; Stopfer, P. Pharmacokinetic drug interactions of afatinib with rifampicin and ritonavir. Clin. Drug Investig. 2014, 34, 173–182. [Google Scholar] [CrossRef] [PubMed]
- FDA. Center for Drug Evaluation and Research, Clinical Pharmacology and Biopharmaceutics Review(s) of Baricitinb. Available online: https://www.accessdata.fda.gov/scripts/cder/daf/ (accessed on 27 April 2021).
- FDA. Center for Drug Evaluation and Research, Clinical Pharmacology and Biopharmaceutics Review(s) of Cabozantinib. Available online: https://www.accessdata.fda.gov/scripts/cder/daf/ (accessed on 27 April 2021).
- Nguyen, L.; Holland, J.; Miles, D.; Engel, C.; Benrimoh, N.; O’Reilly, T.; Lacy, S. Pharmacokinetic (PK) drug interaction studies of cabozantinib: Effect of CYP3A inducer rifampin and inhibitor ketoconazole on cabozantinib plasma PK and effect of cabozantinib on CYP2C8 probe substrate rosiglitazone plasma PK. J. Clin. Pharmacol. 2015, 55, 1012–1023. [Google Scholar] [CrossRef] [PubMed]
- FDA. Center for Drug Evaluation and Research, Clinical Pharmacology and Biopharmaceutics Review(s) of Erdafinib. Available online: https://www.accessdata.fda.gov/scripts/cder/daf/ (accessed on 9 February 2021).
- Poggesi, I.; Li, L.Y.; Jiao, J.; Hellemans, P.; Rasschaert, F.; de Zwart, L.; Snoeys, J.; de Meulder, M.; Mamidi, R.N.V.S.; Ouellet, D. Effect of Fluconazole and Itraconazole on the Pharmacokinetics of Erdafitinib in Healthy Adults: A Randomized, Open-Label, Drug-Drug Interaction Study. Eur. J. Drug Metab. Pharmacokinet. 2020, 45, 101–111. [Google Scholar] [CrossRef] [PubMed]
- FDA. Center for Drug Evaluation and Research, Clinical Pharmacology and Biopharmaceutics Review(s) of Gefitinib. Available online: https://www.accessdata.fda.gov/scripts/cder/daf/ (accessed on 16 May 2021).
- FDA. Center for Drug Evaluation and Research, Clinical Pharmacology and Biopharmaceutics Review(s) of Ivosidenib. Available online: https://www.accessdata.fda.gov/scripts/cder/daf/ (accessed on 26 April 2021).
- Dai, D.; Yang, H.; Nabhan, S.; Liu, H.; Hickman, D.; Liu, G.; Zacher, J.; Vutikullird, A.; Prakash, C.; Agresta, S.; et al. Effect of itraconazole, food, and ethnic origin on the pharmacokinetics of ivosidenib in healthy subjects. Eur. J. Clin. Pharmacol. 2019, 75, 1099–1108. [Google Scholar] [CrossRef]
- FDA. Center for Drug Evaluation and Research, Clinical Pharmacology and Biopharmaceutics Review(s) of Lorlatinib. Available online: https://www.accessdata.fda.gov/scripts/cder/daf/ (accessed on 2 June 2021).
- FDA. Center for Drug Evaluation and Research, Clinical Pharmacology and Biopharmaceutics Review(s) of Neratinib. Available online: https://www.accessdata.fda.gov/scripts/cder/daf/ (accessed on 21 June 2021).
- Abbas, R.; Hug, B.A.; Leister, C.; Burns, J.; Sonnichsen, D. Pharmacokinetics of oral neratinib during co-administration of ketoconazole in healthy subjects. Br. J. Clin. Pharmacol. 2011, 71, 522–527. [Google Scholar] [CrossRef]
- Zhu, T.; Howieson, C.; Wojtkowski, T.; Garg, J.P.; Han, D.; Fisniku, O.; Keirns, J. The Effect of Verapamil, a P-Glycoprotein Inhibitor, on the Pharmacokinetics of Peficitinib, an Orally Administered, Once-Daily JAK Inhibitor. Clin. Pharmacol. Drug Dev. 2017, 6, 548–555. [Google Scholar] [CrossRef]
- FDA. Center for Drug Evaluation and Research, Clinical Pharmacology and Biopharmaceutics Review(s) of Ponatinib. Available online: https://www.accessdata.fda.gov/scripts/cder/daf/ (accessed on 4 May 2021).
- Narasimhan, N.I.; Dorer, D.J.; Davis, J.; Turner, C.D.; Sonnichsen, D. Evaluation of the effect of multiple doses of rifampin on the pharmacokinetics and safety of ponatinib in healthy subjects. Clin. Pharmacol. Drug Dev. 2015, 4, 354–360. [Google Scholar] [CrossRef]
- Narasimhan, N.I.; Dorer, D.J.; Niland, K.; Haluska, F.; Sonnichsen, D. Effects of ketoconazole on the pharmacokinetics of ponatinib in healthy subjects. J. Clin. Pharmacol. 2013, 53, 974–981. [Google Scholar] [CrossRef]
- Einolf, H.J.; Zhou, J.; Won, C.; Wang, L.; Rebello, S. A Physiologically-Based Pharmacokinetic Modeling Approach To Predict Drug-Drug Interactions of Sonidegib (LDE225) with Perpetrators of CYP3A in Cancer Patients. Drug Metab. Dispos. 2017, 45, 361–374. [Google Scholar] [CrossRef]
- FDA. Center for Drug Evaluation and Research, Clinical Pharmacology and Biopharmaceutics Review(s) of Sonidegib. Available online: https://www.accessdata.fda.gov/scripts/cder/daf/ (accessed on 3 June 2021).
- FDA. Center for Drug Evaluation and Research, Clinical Pharmacology and Biopharmaceutics Review(s) of Talazoparib. Available online: https://www.accessdata.fda.gov/scripts/cder/daf/ (accessed on 3 June 2021).
- Elmeliegy, M.; Láng, I.; Smolyarchuk, E.A.; Chung, C.-H.; Plotka, A.; Shi, H.; Wang, D. Evaluation of the effect of P-glycoprotein inhibition and induction on talazoparib disposition in patients with advanced solid tumours. Br. J. Clin. Pharmacol. 2020, 86, 771–778. [Google Scholar] [CrossRef]
- FDA. Center for Drug Evaluation and Research, Clinical Pharmacology and Biopharmaceutics Review(s) of Vandetanib. Available online: https://www.accessdata.fda.gov/scripts/cder/daf/ (accessed on 26 April 2021).
- Martin, P.; Oliver, S.; Robertson, J.; Kennedy, S.-J.; Read, J.; Duvauchelle, T. Pharmacokinetic drug interactions with vandetanib during coadministration with rifampicin or itraconazole. Drugs R D 2011, 11, 37–51. [Google Scholar] [CrossRef] [PubMed][Green Version]
- FDA. Center for Drug Evaluation and Research, Clinical Pharmacology and Biopharmaceutics Review(s) of Zanubrutinib. Available online: https://www.accessdata.fda.gov/scripts/cder/daf/ (accessed on 16 March 2021).
- Mu, S.; Tang, Z.; Novotny, W.; Tawashi, M.; Li, T.-K.; Ou, Y.; Sahasranaman, S. Effect of rifampin and itraconazole on the pharmacokinetics of zanubrutinib (a Bruton’s tyrosine kinase inhibitor) in Asian and non-Asian healthy subjects. Cancer Chemother. Pharmacol. 2020, 85, 391–399. [Google Scholar] [CrossRef] [PubMed]
- Lipinski, C.A.; Lombardo, F.; Dominy, B.W.; Feeney, P.J. Experimental and computational approaches to estimate solubility and permeability in drug discovery and development settings. Adv. Drug Deliv. Rev. 2001, 46, 3–26. [Google Scholar] [CrossRef]
- Zschiesche, M.; Lemma, G.L.; Klebingat, K.-J.; Franke, G.; Terhaag, B.; Hoffmann, A.; Gramatté, T.; Kroemer, H.K.; Siegmund, W. Stereoselective disposition of talinolol in man. J. Pharm. Sci. 2002, 91, 303–311. [Google Scholar] [CrossRef]
- Liu, L.; Bello, A.; Dresser, M.J.; Heald, D.; Komjathy, S.F.; O’Mara, E.; Rogge, M.; Stoch, S.A.; Robertson, S.M. Best practices for the use of itraconazole as a replacement for ketoconazole in drug-drug interaction studies. J. Clin. Pharmacol. 2016, 56, 143–151. [Google Scholar] [CrossRef]
- FDA. Clinical Drug Interaction Studies—Study Design, Data Analysis, and Clinical Implications. Guidance for Industry [Online]. Available online: https://www.fda.gov/media/134581/download (accessed on 24 January 2020).
- EMA. Guideline on the Investigation of Drug Interactions [Online]. Available online: https://www.ema.europa.eu/en/documents/scientific-guideline/guideline-investigation-drug-interactions_en.pdf (accessed on 24 January 2020).
- Chen, Y.; Cabalu, T.D.; Callegari, E.; Einolf, H.; Liu, L.; Parrott, N.; Peters, S.A.; Schuck, E.; Sharma, P.; Tracey, H.; et al. Recommendations for the Design of Clinical Drug-Drug Interaction Studies With Itraconazole Using a Mechanistic Physiologically-Based Pharmacokinetic Model. CPT Pharmacomet. Syst. Pharmacol. 2019, 8, 685–695. [Google Scholar] [CrossRef]
- Rohr, B.S.; Mikus, G. Proposal of a Safe and Effective Study Design for CYP3A-Mediated Drug-Drug Interactions. J. Clin. Pharmacol. 2020, 60, 1294–1303. [Google Scholar] [CrossRef]
- Hariparsad, N.; Ramsden, D.; Taskar, K.; Badée, J.; Venkatakrishnan, K.; Reddy, M.B.; Cabalu, T.; Mukherjee, D.; Rehmel, J.; Bolleddula, J.; et al. Current Practices, Gap Analysis, and Proposed Workflows for PBPK Modeling of Cytochrome P450 Induction: An Industry Perspective. Clin. Pharmacol. Ther. 2022, 112, 770–781. [Google Scholar] [CrossRef]
- Pan, X.; Yamazaki, S.; Neuhoff, S.; Zhang, M.; Pilla Reddy, V. Unraveling pleiotropic effects of rifampicin by using physiologically based pharmacokinetic modeling: Assessing the induction magnitude of P-glycoprotein-cytochrome P450 3A4 dual substrates. CPT Pharmacomet. Syst. Pharmacol. 2021, 10, 1485–1496. [Google Scholar] [CrossRef]
- Vermeer, L.M.M.; Isringhausen, C.D.; Ogilvie, B.W.; Buckley, D.B. Evaluation of Ketoconazole and Its Alternative Clinical CYP3A4/5 Inhibitors as Inhibitors of Drug Transporters: The In Vitro Effects of Ketoconazole, Ritonavir, Clarithromycin, and Itraconazole on 13 Clinically-Relevant Drug Transporters. Drug Metab. Dispos. 2016, 44, 453–459. [Google Scholar] [CrossRef]
- Floerl, S.; Kuehne, A.; Hagos, Y. Functional and Pharmacological Comparison of Human, Mouse, and Rat Organic Cation Transporter 1 toward Drug and Pesticide Interaction. Int. J. Mol. Sci. 2020, 21, 6871. [Google Scholar] [CrossRef] [PubMed]
- Liu, S.; Sodhi, J.K.; Benet, L.Z. Analyzing Potential Intestinal Transporter Drug-Drug Interactions: Reevaluating Ticagrelor Interaction Studies. Pharm. Res. 2021, 38, 1639–1644. [Google Scholar] [CrossRef]
- Yee, S.W.; Giacomini, K.M. Emerging Roles of the Human Solute Carrier 22 Family. Drug Metab. Dispos. 2022, 50, 1193–1210. [Google Scholar] [CrossRef] [PubMed]
- Da Silva, C.G.; Honeywell, R.J.; Dekker, H.; Peters, G.J. Physicochemical properties of novel protein kinase inhibitors in relation to their substrate specificity for drug transporters. Expert Opin. Drug Metab. Toxicol. 2015, 11, 703–717. [Google Scholar] [CrossRef] [PubMed]
- Blanc Mettral, J.; Faller, N.; Cruchon, S.; Sottas, L.; Buclin, T.; Schild, L.; Choong, E.; Nahimana, A.; Decosterd, L.A. Imatinib Uptake into Cells is Not Mediated by Organic Cation Transporters OCT1, OCT2, or OCT3, But is Influenced by Extracellular pH. Drug Metab. Lett. 2019, 13, 102–110. [Google Scholar] [CrossRef] [PubMed]
- Kinzi, J.; Grube, M.; Meyer Zu Schwabedissen, H.E. OATP2B1—The underrated member of the organic anion transporting polypeptide family of drug transporters? Biochem. Pharmacol. 2021, 188, 114534. [Google Scholar] [CrossRef] [PubMed]
- Koepsell, H. Organic Cation Transporters in Health and Disease. Pharmacol. Rev. 2020, 72, 253–319. [Google Scholar] [CrossRef]
- Koepsell, H. Update on drug-drug interaction at organic cation transporters: Mechanisms, clinical impact, and proposal for advanced in vitro testing. Expert Opin. Drug Metab. Toxicol. 2021, 17, 635–653. [Google Scholar] [CrossRef]
- Drozdzik, M.; Busch, D.; Lapczuk, J.; Müller, J.; Ostrowski, M.; Kurzawski, M.; Oswald, S. Protein Abundance of Clinically Relevant Drug Transporters in the Human Liver and Intestine: A Comparative Analysis in Paired Tissue Specimens. Clin. Pharmacol. Ther. 2019, 105, 1204–1212. [Google Scholar] [CrossRef]
- Honeywell, R.J.; Hitzerd, S.; Kathmann, I.; Peters, G.J. Transport of six tyrosine kinase inhibitors: Active or passive? ADMET DMPK 2016, 4, 23. [Google Scholar] [CrossRef]
- Alim, K.; Bruyère, A.; Lescoat, A.; Jouan, E.; Lecureur, V.; Le Vée, M.; Fardel, O. Interactions of janus kinase inhibitors with drug transporters and consequences for pharmacokinetics and toxicity. Expert Opin. Drug Metab. Toxicol. 2021, 17, 259–271. [Google Scholar] [CrossRef] [PubMed]
- de Klerk, D.J.; Honeywell, R.J.; Jansen, G.; Peters, G.J. Transporter and Lysosomal Mediated (Multi)drug Resistance to Tyrosine Kinase Inhibitors and Potential Strategies to Overcome Resistance. Cancers 2018, 10, 503. [Google Scholar] [CrossRef] [PubMed]
- Scherrmann, J.M. Intracellular ABCB1 as a Possible Mechanism to Explain the Synergistic Effect of Hydroxychloroquine-Azithromycin Combination in COVID-19 Therapy. AAPS J. 2020, 22, 86. [Google Scholar] [CrossRef] [PubMed]
- Zhou, S.; Zeng, S.; Shu, Y. Drug-Drug Interactions at Organic Cation Transporter 1. Front. Pharmacol. 2021, 12, 628705. [Google Scholar] [CrossRef]
- Han, T.K.; Everett, R.S.; Proctor, W.R.; Ng, C.M.; Costales, C.L.; Brouwer, K.L.R.; Thakker, D.R. Organic cation transporter 1 (OCT1/mOct1) is localized in the apical membrane of Caco-2 cell monolayers and enterocytes. Mol. Pharmacol. 2013, 84, 182–189. [Google Scholar] [CrossRef]
- Ahlin, G.; Karlsson, J.; Pedersen, J.M.; Gustavsson, L.; Larsson, R.; Matsson, P.; Norinder, U.; Bergström, C.A.S.; Artursson, P. Structural requirements for drug inhibition of the liver specific human organic cation transport protein 1. J. Med. Chem. 2008, 51, 5932–5942. [Google Scholar] [CrossRef]
- Chen, E.C.; Khuri, N.; Liang, X.; Stecula, A.; Chien, H.-C.; Yee, S.W.; Huang, Y.; Sali, A.; Giacomini, K.M. Discovery of Competitive and Noncompetitive Ligands of the Organic Cation Transporter 1 (OCT1; SLC22A1). J. Med. Chem. 2017, 60, 2685–2696. [Google Scholar] [CrossRef]
- Yamazaki, T.; Desai, A.; Goldwater, R.; Han, D.; Lasseter, K.C.; Howieson, C.; Akhtar, S.; Kowalski, D.; Lademacher, C.; Rammelsberg, D.; et al. Pharmacokinetic Interactions Between Isavuconazole and the Drug Transporter Substrates Atorvastatin, Digoxin, Metformin, and Methotrexate in Healthy Subjects. Clin. Pharmacol. Drug Dev. 2017, 6, 66–75. [Google Scholar] [CrossRef]
- Cho, S.K.; Yoon, J.S.; Lee, M.G.; Lee, D.H.; Lim, L.A.; Park, K.; Park, M.S.; Chung, J.-Y. Rifampin enhances the glucose-lowering effect of metformin and increases OCT1 mRNA levels in healthy participants. Clin. Pharmacol. Ther. 2011, 89, 416–421. [Google Scholar] [CrossRef]
- Jensen, O.; Gebauer, L.; Brockmöller, J.; Dücker, C. Relationships between Inhibition, Transport and Enhanced Transport via the Organic Cation Transporter 1. Int. J. Mol. Sci. 2022, 23, 2007. [Google Scholar] [CrossRef]
- Younis, I.R.; Manchandani, P.; Hassan, H.E.; Qosa, H. Trends in FDA Transporter-Based Post-Marketing Requirements and Commitments Over the Last Decade. Clin. Pharmacol. Ther. 2022, 112, 635–642. [Google Scholar] [CrossRef] [PubMed]
- Estudante, M.; Morais, J.G.; Soveral, G.; Benet, L.Z. Intestinal drug transporters: An overview. Adv. Drug Deliv. Rev. 2013, 65, 1340–1356. [Google Scholar] [CrossRef] [PubMed]
- Wu, C.-Y.; Benet, L.Z. Predicting drug disposition via application of BCS: Transport/absorption/ elimination interplay and development of a biopharmaceutics drug disposition classification system. Pharm. Res. 2005, 22, 11–23. [Google Scholar] [CrossRef] [PubMed]
- Hilgendorf, C.; Ahlin, G.; Seithel, A.; Artursson, P.; Ungell, A.-L.; Karlsson, J. Expression of thirty-six drug transporter genes in human intestine, liver, kidney, and organotypic cell lines. Drug Metab. Dispos. 2007, 35, 1333–1340. [Google Scholar] [CrossRef] [PubMed]









| Drug | MW (g.mol−1) | LogS | USP Solubility at Neutral pH | Solubility pH-Dependent | Estimated Concentration in the Intestine at Neutral pH (mM) | Ionisation at Neutral pH (%) | Net Charge at pH 7.40 | Caco-2 Permeability (10−6 cm/sec) | MDCK Permeability (10−6 cm/sec) | Fabs (%) | BCS | LogD | LogP | nHA | nHD | TPSA (Ų) | TSA (Ų) | %TPSA |
|---|---|---|---|---|---|---|---|---|---|---|---|---|---|---|---|---|---|---|
| Abemaciclib | 507 | −2.2 | PI | yes | 0.20 | 77.9 | 0.78 | 12.1 | 14.0 | 45 | 3 | 3.0 | 3.6 | 8 | 1 | 78 | 630 | 12.4 |
| Acalabrutinib | 466 | −3.7 | PI | yes | 0.21 | 0.2 | 0.00 | 2.0 | 4.8 | 25 | 2 | 2.2 | 2.0 | 9 | 3 | 122 | 564 | 19.4 |
| Afatinib | 486 | −4.5 | S | yes | 0.33 | 96.2 | 0.98 | 19.9 | 17.6 | nd | 1 or 3 | 3.1 | 3.2 | 8 | 2 | 92 | 585 | 14.6 |
| Alectinib | 483 | −6.4 | PI | yes | 0.21 | 60.9 | 0.61 | 1.0 | 12.7 | 37 | 4 | 4.0 | 5.5 | 6 | 1 | 72 | 626 | 11.5 |
| Alpelisib | 442 | −4.4 | PI | yes | 0.23 | 28.8 | -0.29 | 13.1 | 13.5 | nd | 2 | 2.4 | 3.2 | 7 | 3 | 104 | 527 | 16.6 |
| Avapritinib | 499 | −4.2 | PI | yes | 0.20 | 93.0 | 0.93 | 15.3 | 20.3 | nd | 2 | 2.5 | 3.6 | 10 | 2 | 106 | 590 | 16.9 |
| Axitinib | 387 | −4.3 | PI | yes | 0.05 | 0.2 | 0.00 | 9.1 | 15.8 | 58 | 2 | 3.6 | 3.8 | 5 | 2 | 71 | 466 | 11.2 |
| Baricitinib | 371 | −3.2 | PI | yes | 0.02 | 0.4 | 0.04 | 1.7 | 5.6 | 80 | 3 | 1.1 | 0.4 | 9 | 1 | 121 | 428 | 19.1 |
| Binimetinib | 441 | −5.8 | PI | yes | 0.23 | 0.6 | 0.00 | 26.4 | 17.3 | nd | nd | 2.3 | 3.7 | 7 | 3 | 88 | 452 | 14.0 |
| Bosutinib | 530 | −5.4 | PI | yes | 0.19 | 81.0 | 0.81 | 2.3 | 12.2 | 34 | 4 | 3.5 | 4.0 | 8 | 1 | 86 | 662 | 13.7 |
| Brigatinib | 584 | −3.5 | VS | no | 0.82 | 93.2 | 0.93 | 12.2 | 11.0 | nd | 1 | 2.9 | 3.0 | 9 | 2 | 92 | 742 | 14.6 |
| Cabozantinib | 502 | −6.6 | PI | yes | 0.20 | 3.0 | 0.03 | 5.5 | 15.4 | nd | nd | 3.4 | 4.3 | 8 | 2 | 99 | 818 | 15.7 |
| Capmatinib | 412 | −4.6 | nd | yes | nd | 0.1 | 0.00 | 18.1 | 36.8 | nd | 2 | 2.7 | 3.1 | 7 | 1 | 85 | 463 | 13.5 |
| Ceritinib | 558 | −4.3 | PI | yes | 0.18 | 99.8 | 1.00 | 3.2 | 14.9 | nd | 4 | 4.5 | 4.3 | 8 | 3 | 112 | 722 | 17.7 |
| Cobimetinib | 532 | −4.7 | VSS | yes | 0.45 | 99.6 | 1.00 | 18.0 | 59.8 | 46 | 1 | 3.6 | 4.7 | 5 | 3 | 65 | 524 | 10.2 |
| Crizotinib | 450 | −3.9 | PI | yes | 0.22 | 99.8 | 1.21 | 1.7 | 5.9 | 43 | 4 | 3.6 | 3.8 | 6 | 3 | 79 | 521 | 12.5 |
| Dabrafenib | 520 | −4.4 | PI | yes | 0.19 | 63.7 | -0.64 | 1.5 | 87.2 | 95 | 2 | 1.9 | 4.2 | 7 | 3 | 112 | 572 | 17.7 |
| Dacomitinib | 470 | −4.3 | PI | yes | 0.21 | 93.4 | 0.96 | 5.2 | 24.4 | 80 | 2 | 3.5 | 4.3 | 7 | 2 | 83 | 570 | 13.1 |
| Dasatinib | 489 | −4.3 | PI | yes | 0.20 | 38.4 | 0.39 | 13.5 | 12.5 | nd | 2 | 2.9 | 2.8 | 9 | 3 | 110 | 600 | 17.4 |
| Duvelisib | 417 | −4.0 | PI | yes | 0.24 | 0.3 | 0.01 | 9.5 | 8.0 | 42 | nd | 2.9 | 2.7 | 7 | 2 | 92 | 468 | 14.6 |
| Enasidenib | 473 | −3.6 | PI | yes | 0.21 | 0.0 | 0.00 | 30.9 | 24.4 | 57 | nd | 3.1 | 3.3 | 8 | 3 | 115 | 526 | 18.3 |
| Encorafenib | 540 | −4.7 | PI | yes | 0.19 | 8.2 | -0.08 | 1.6 | 13.1 | nd | 2 | 1.2 | 3.1 | 11 | 3 | 143 | 656 | 22.7 |
| Entrectinib | 561 | −5.7 | PI | yes | 0.18 | 70.9 | 0.71 | 2.5 | 7.9 | nd | 2 | 3.8 | 4.9 | 8 | 3 | 89 | 671 | 14.1 |
| Erdafitinib | 447 | −4.0 | SS | yes | 0.07 | 99.5 | 1.00 | 10.8 | 8.2 | nd | 1 | 3.4 | 4.4 | 8 | 1 | 77 | 599 | 12.3 |
| Erlotinib | 393 | −4.7 | VSS | yes | 1.53 | 0.5 | 0.03 | 21.5 | 15.8 | 59 | 2 | 3.0 | 2.5 | 7 | 1 | 78 | 525 | 12.4 |
| Fedratinib | 525 | −4.3 | PI | yes | 0.19 | 97.7 | 0.99 | 7.3 | 15.8 | nd | nd | 3.5 | 4.1 | 9 | 3 | 115 | 695 | 18.2 |
| Fostamatinib | 581 | −3.0 | SS | yes | 0.69 | 100.0 | -1.94 | 6.5 | 9.5 | nd | nd | 0.9 | 0.9 | 15 | 3 | 190 | 674 | 30.1 |
| Gefitinib | 447 | −4.5 | PI | yes | 0.22 | 22.1 | 0.25 | 10.8 | 25.8 | 60 | 3 | 3.5 | 3.8 | 7 | 1 | 72 | 536 | 11.4 |
| Gilteritinib | 553 | −2.4 | SPS | yes | 0.87 | 92.2 | 0.92 | 2.6 | 3.6 | nd | nd | 2.6 | 2.5 | 11 | 4 | 124 | 747 | 19.7 |
| Glasdegib | 374 | −4.1 | SS | yes | 2.14 | 15.6 | 0.15 | 1.4 | 4.7 | 77 | 4 | 2.7 | 2.4 | 7 | 3 | 97 | 477 | 15.4 |
| Ibrutinib | 441 | −3.4 | PI | yes | 0.23 | 0.6 | 0.01 | 3.9 | 9.3 | nd | nd | 3.4 | 3.2 | 8 | 2 | 100 | 539 | 15.8 |
| Idelalisib | 415 | −3.6 | PI | yes | 0.24 | 0.2 | 0.00 | 9.5 | 7.7 | nd | 2 | 2.2 | 1.6 | 8 | 2 | 105 | 469 | 16.6 |
| Imatinib | 494 | −3.3 | VS | yes | 1.62 | 73.5 | 0.74 | 2.7 | 7.3 | nd | nd | 3.1 | 3.8 | 8 | 2 | 90 | 636 | 14.2 |
| Infigratinib | 560 | −4.6 | PI | yes | 0.18 | 87.5 | 0.87 | 18.6 | 19.4 | nd | 2 | 3.4 | 4.0 | 10 | 2 | 98 | 695 | 15.6 |
| Ivosidenib | 583 | −4.4 | PI | yes | 0.17 | 0.0 | 0.00 | 10.0 | 31.5 | nd | 2 | 2.5 | 3.1 | 9 | 1 | 119 | 656 | 18.9 |
| Lapatinib | 581 | −4.1 | PI | nd | 0.17 | 42.2 | 0.43 | 2.0 | 12.5 | nd | 4 | 3.5 | 4.3 | 8 | 2 | 110 | 662 | 17.4 |
| Larotrectinib | 428 | −5.0 | FS | yes | 0.93 | 0.0 | 0.00 | 12.1 | 18.2 | 34 | nd | 2.8 | 3.3 | 8 | 2 | 86 | 494 | 13.6 |
| Lenvatinib | 427 | −7.1 | VSS | yes | 0.22 | 1.0 | 0.01 | 5.2 | 7.6 | nd | nd | 2.9 | 3.1 | 8 | 4 | 116 | 494 | 18.3 |
| Lorlatinib | 406 | −3.3 | VSS | yes | 0.98 | 2.0 | 0.17 | 2.6 | 7.0 | 81 | nd | 1.8 | 1.3 | 8 | 2 | 111 | 484 | 17.6 |
| Midostaurin | 571 | −7.4 | PI | nd | 0.18 | 0.0 | 0.00 | 9.4 | 41.3 | nd | 2 | 4.0 | 5.5 | 8 | 1 | 78 | 632 | 12.3 |
| Neratinib | 557 | −4.6 | PI | yes | 0.18 | 96.2 | 0.96 | 7.9 | 9.4 | nd | nd | 3.3 | 3.9 | 9 | 2 | 116 | 712 | 18.3 |
| Nilotinib | 530 | −4.0 | PI | yes | 0.19 | 3.2 | 0.03 | 7.7 | 11.2 | nd | 4 | 3.9 | 4.9 | 8 | 2 | 101 | 599 | 16.0 |
| Niraparib | 320 | −3.1 | SS | no | 3.75 | 99.8 | 1.00 | 3.2 | 5.0 | 73 | 2 | 2.3 | 2.3 | 5 | 3 | 73 | 398 | 11.6 |
| Olaparib | 435 | −4.8 | VSS | no | 2.30 | 0.3 | 0.00 | 6.4 | 12.3 | nd | 4 | 2.2 | 2.2 | 7 | 1 | 86 | 511 | 13.7 |
| Osimertinib | 500 | −4.7 | VSS | yes | 0.64 | 96.7 | 0.97 | 3.8 | 9.1 | nd | nd | 3.5 | 3.8 | 9 | 2 | 91 | 668 | 14.4 |
| Palbociclib | 448 | −3.3 | VSS | yes | 1.12 | 96.7 | 0.97 | 2.6 | 2.4 | 46 | 2 | 2.5 | 2.2 | 9 | 2 | 108 | 563 | 17.2 |
| Pazopanib | 438 | −4.2 | PI | yes | 0.23 | 0.2 | 0.01 | 3.2 | 3.0 | 21 | nd | 3.1 | 3.3 | 9 | 3 | 122 | 522 | 19.4 |
| Pemigatinib | 488 | −3.9 | PI | yes | 0.11 | 3.1 | 0.03 | 7.8 | 20.9 | nd | 2 | 2.8 | 3.0 | 9 | 1 | 83 | 564 | 13.2 |
| Pexidartinib | 418 | −4.3 | PI | yes | 0.24 | 18.7 | 0.19 | 8.8 | 18.5 | nd | 2 | 3.9 | 4.4 | 5 | 2 | 70 | 441 | 11.1 |
| Ponatinib | 533 | −5.3 | PI | yes | 0.19 | 62.7 | 0.63 | 4.4 | 15.2 | nd | 2 | 4.2 | 5.3 | 7 | 1 | 66 | 626 | 10.4 |
| Pralsetinib | 533 | −3.3 | PI | yes | 0.19 | 0.2 | 0.00 | 13.9 | 5.1 | nd | 2 | 3.3 | 4.0 | 11 | 3 | 139 | 675 | 22.0 |
| Regorafenib | 483 | −6.8 | PI | no | 0.21 | 0.1 | 0.00 | 3.9 | 16.0 | nd | 2 | 3.6 | 5.3 | 7 | 3 | 92 | 517 | 14.7 |
| Ribociclib | 435 | −1.4 | VSS | yes | 2.30 | 96.7 | 0.97 | 3.0 | 1.9 | nd | 4 | 2.6 | 2.2 | 9 | 2 | 94 | 550 | 15.0 |
| Ripretinib | 510 | −7.4 | PI | yes | 0.20 | 2.9 | 0.22 | 4.2 | 13.0 | nd | 2 or 4 | 3.9 | 5.2 | 7 | 3 | 91 | 552 | 14.5 |
| Rucaparib | 323 | −4.1 | SS | no | 7.42 | 98.8 | 0.99 | 3.9 | 9.1 | 36 | nd | 2.6 | 2.8 | 4 | 3 | 57 | 376 | 9.0 |
| Ruxolitinib | 306 | −3.6 | VSS | yes | 0.26 | 0.4 | 0.04 | 19.4 | 5.1 | nd | 1 | 3.0 | 2.6 | 6 | 1 | 83 | 385 | 13.2 |
| Selpercatinib | 526 | −3.0 | VSS | yes | 1.22 | 7.1 | 0.07 | 20.4 | 27.7 | 73 | 4 | 2.9 | 3.5 | 10 | 1 | 112 | 676 | 17.8 |
| Selumetinib | 458 | −5.9 | SS | yes | 0.22 | 0.6 | 0.00 | 28.7 | 21.5 | 62 | 4 | 2.6 | 4.2 | 7 | 3 | 88 | 471 | 14.0 |
| Sonidegib | 486 | −7.0 | PI | no | 0.21 | 1.1 | 0.01 | 12.9 | 16.5 | nd | 2 | 4.3 | 6.4 | 6 | 1 | 64 | 587 | 10.1 |
| Sorafenib | 465 | −6.5 | PI | yes | 0.22 | 0.0 | 0.00 | 5.1 | 12.8 | 44 | 2 | 3.6 | 5.1 | 7 | 3 | 92 | 514 | 14.7 |
| Sotorasib | 561 | −5.6 | PI | yes | 0.18 | 72.4 | -0.72 | 11.0 | 31.5 | nd | nd | 3.5 | 4.4 | 9 | 1 | 104 | 697 | 16.6 |
| Sunitinib | 399 | −2.9 | S | no | 0.50 | 97.8 | 0.98 | 3.9 | 11.8 | nd | 1 | 2.6 | 3.1 | 6 | 3 | 84 | 525 | 13.4 |
| Talazoparib | 380 | −3.9 | PI | yes | 0.01 | 0.8 | -0.01 | 4.5 | 6.3 | nd | nd | 2.6 | 2.3 | 7 | 3 | 89 | 393 | 14.1 |
| Tepotinib | 493 | −5.2 | nd | yes | nd | 98.2 | 0.98 | 12.8 | 14.4 | 72 | nd | 3.4 | 4.1 | 8 | 0 | 97 | 635 | 15.4 |
| Tivozanib | 455 | −6.0 | PI | nd | 0.01 | 14.5 | -0.09 | 5.4 | 10.9 | nd | nd | 3.6 | 4.0 | 9 | 2 | 111 | 530 | 17.6 |
| Tofacitinib | 312 | −2.2 | VSS | yes | 0.06 | 58.7 | 0.90 | 22.1 | 6.3 | 74 | 3 | 1.4 | 1.2 | 7 | 1 | 89 | 418 | 14.1 |
| Trametinib | 615 | −7.6 | PI | no | 0.01 | 0.0 | 0.00 | 13.1 | 12.9 | 72 | 2 | 3.2 | 4.6 | 9 | 2 | 107 | 611 | 17.0 |
| Tucatinib | 481 | −4.8 | VSS | yes | 2.08 | 52.4 | 0.54 | 10.6 | 10.2 | nd | nd | 3.1 | 3.9 | 10 | 2 | 114 | 567 | 18.1 |
| Umbralisib | 572 | −3.6 | PI | yes | 0.17 | 0.5 | 0.01 | 8.0 | 12.1 | nd | 2 | 3.7 | 4.7 | 8 | 2 | 110 | 636 | 17.4 |
| Upadacitinib | 380 | −3.8 | VSS | yes | 0.16 | 0.0 | 0.00 | 17.0 | 10.2 | nd | nd | 2.7 | 2.2 | 7 | 2 | 78 | 418 | 12.4 |
| Vandetanib | 475 | −4.3 | PI | yes | 0.21 | 98.2 | 0.98 | 9.1 | 17.9 | nd | 2 | 3.6 | 4.3 | 6 | 1 | 63 | 530 | 10.0 |
| Vemurafenib | 490 | −6.2 | PI | yes | 0.20 | 3.3 | -0.03 | 3.5 | 14.5 | nd | 4 | 3.6 | 5.3 | 6 | 2 | 92 | 526 | 14.6 |
| Vismodegib | 421 | −5.6 | PI | yes | 0.24 | 0.0 | 0.00 | 20.6 | 15.5 | 32 | 2 | 3.1 | 3.7 | 5 | 1 | 76 | 468 | 12.1 |
| Zanubrutinib | 472 | −5.2 | PI | yes | 0.21 | 100.0 | 0.00 | 2.7 | 10.3 | nd | nd | 3.3 | 3.2 | 8 | 3 | 102 | 596 | 16.3 |
| Mean | 473 | −4.5 | - | - | 0.6 | 40.9 | 0.3 | 9.2 | 15.1 | - | - | 3.0 | 3.5 | 8 | 2 | 96 | 566 | 15.3 |
| SD | 70 | 1.3 | - | - | 1.1 | 42.9 | 0.5 | 7.1 | 12.7 | - | - | 0.7 | 1.2 | 2 | 1 | 21 | 97 | 3.4 |
| Contribution of Variables (%) | Absolute Value of Coefficient of Correlation | |||
|---|---|---|---|---|
| F1 | F3 | F1 | F3 | |
| HBD | 1.56 | 11.23 | −0.240 | −0.402 |
| HBA | 9.38 | 0.15 | −0.588 | −0.046 |
| TPSA | 19.25 | 2.63 | −0.842 | −0.195 |
| %TPSA | 20.00 | 5.79 | −0.859 | −0.289 |
| LogS | 10.45 | 3.54 | −0.621 | 0.226 |
| LogD | 20.10 | 2.79 | 0.861 | −0.200 |
| LogP | 16.14 | 0.67 | 0.771 | −0.098 |
| Caco-2 permeability | 0.43 | 15.58 | 0.126 | 0.474 |
| MDCK permeability | 0.11 | 16.42 | 0.064 | 0.486 |
| Fabs (%) | 2.58 | 41.20 | −0.308 | 0.770 |
Publisher’s Note: MDPI stays neutral with regard to jurisdictional claims in published maps and institutional affiliations. |
© 2022 by the authors. Licensee MDPI, Basel, Switzerland. This article is an open access article distributed under the terms and conditions of the Creative Commons Attribution (CC BY) license (https://creativecommons.org/licenses/by/4.0/).
Share and Cite
Malnoë, D.; Fardel, O.; Le Corre, P. Involvement of Transporters in Intestinal Drug–Drug Interactions of Oral Targeted Anticancer Drugs Assessed by Changes in Drug Absorption Time. Pharmaceutics 2022, 14, 2493. https://doi.org/10.3390/pharmaceutics14112493
Malnoë D, Fardel O, Le Corre P. Involvement of Transporters in Intestinal Drug–Drug Interactions of Oral Targeted Anticancer Drugs Assessed by Changes in Drug Absorption Time. Pharmaceutics. 2022; 14(11):2493. https://doi.org/10.3390/pharmaceutics14112493
Chicago/Turabian StyleMalnoë, David, Olivier Fardel, and Pascal Le Corre. 2022. "Involvement of Transporters in Intestinal Drug–Drug Interactions of Oral Targeted Anticancer Drugs Assessed by Changes in Drug Absorption Time" Pharmaceutics 14, no. 11: 2493. https://doi.org/10.3390/pharmaceutics14112493
APA StyleMalnoë, D., Fardel, O., & Le Corre, P. (2022). Involvement of Transporters in Intestinal Drug–Drug Interactions of Oral Targeted Anticancer Drugs Assessed by Changes in Drug Absorption Time. Pharmaceutics, 14(11), 2493. https://doi.org/10.3390/pharmaceutics14112493

