Abstract
Numerous drugs have emerged to treat various diseases, such as COVID-19, cancer, and protect human health. Approximately 40% of them are lipophilic and are used for treating diseases through various delivery routes, including skin absorption, oral administration, and injection. However, as lipophilic drugs have a low solubility in the human body, drug delivery systems (DDSs) are being actively developed to increase drug bioavailability. Liposomes, micro-sponges, and polymer-based nanoparticles have been proposed as DDS carriers for lipophilic drugs. However, their instability, cytotoxicity, and lack of targeting ability limit their commercialization. Lipid nanoparticles (LNPs) have fewer side effects, excellent biocompatibility, and high physical stability. LNPs are considered efficient vehicles of lipophilic drugs owing to their lipid-based internal structure. In addition, recent LNP studies suggest that the bioavailability of LNP can be increased through surface modifications, such as PEGylation, chitosan, and surfactant protein coating. Thus, their combinations have an abundant utilization potential in the fields of DDSs for carrying lipophilic drugs. In this review, the functions and efficiencies of various types of LNPs and surface modifications developed to optimize lipophilic drug delivery are discussed.
1. Introduction
Drug development is essential for treating incurable diseases and prolonging life. Over 40% of new drugs approved for treating various diseases are lipophilic [1]. However, the low solubility of lipophilic agents makes them inefficient for a direct administration in humans [2]. Therefore, the need for a special delivery system to compensate for this is emphasized. Chemotherapeutic drugs directly administered without a delivery vehicle have a short half-life, poor solubility, and severe side effects due to cytotoxicity and a lack of specificity [3]. In addition, drugs at off-target sites reduce treatment efficiency, have low bioavailability, and may cause side effects [4]. A representative example is an mRNA-based COVID-19 (SARS-CoV-2) pandemic vaccine. Although a unique delivery vehicle has been used to deliver the unstable mRNA vaccine into the body [5,6], considerable side effects have been reported in some patients [7,8,9]. This is due to the absent targeting ability of the vaccine, causing an off-target effect, and the carrier comprises some materials that can cause inflammation, including myocarditis [10,11,12,13,14]. Therefore, methods have been devised to deliver more stable, effective, and bioavailable drugs. Over the past several decades, various DDS platforms have been developed to solve these problems. The ongoing DDS studies aim to improve pharmacological efficacy and minimize toxic side effects [15,16].
Among the various DDSs, lipid-based colloidal carriers (LCCs) are biodegradable and non-toxic [17]. Most LCC components are lipids; therefore, LCCs are considered the safest DDS [18]. Liposomes are the most representative LCC and were first described in the 1960s by Alec D Bangham [19]. They have the same phospholipid bilayer structure as the cell membrane (Figure 1). Thus, many researchers have focused on the possibility of treating various diseases using LCCs [20,21]. Numerous studies have been conducted to improve the bioavailability of liposomes, such as drug loading, increased residence time in the body, extrusion to ensure uniform size, and antibody-based targeting [22,23]. These efforts have led to clinical trials in various medical fields, including liposome-based anticancer drugs, antibiotics, gene therapy, and anesthetics [20]. Currently, many liposome-based treatments, such as Doxyl® (doxorubicin), AmBisome® (Amphotericin B), and daunoXome® (daunorubicin), have been approved and used in medicine [24]. However, the high production cost, limited physical stability, low drug-loading capacity, leakage of encapsulated drugs, and complexity and use of toxic organic solvents in the manufacturing process restrict the commercialization of liposomes [25,26]. This situation requires a new alternative; thus, lipid nanoparticles (LNPs) were developed as novel LCCs to overcome the limitations of liposomes [21,25].
Figure 1.
Conventional lipid-based colloidal carriers (liposome and various LNP types).
LNPs comprise lipids, surfactants, polymers, and emulsions or colloidal nanoparticle structures [27,28]. Unlike liposomes, LNPs mainly consist of phospholipids, a surfactant-based monolayer, and an interior filled with hydrophobic materials (Figure 1) [24]. The synthesis of LNPs is more straightforward to scale up than that of liposomes because they are produced by emulsification between an organic phase and an aqueous phase using the properties of surfactants [29,30]. In addition, they have many advantages, such as a low cytotoxicity, low cost, high stability, and drug-loading efficiency [6]. Previous studies on LNP preparation, characterization, drug loading, and delivery have demonstrated their great potential as a DDS. Generally, drugs are loaded in the carrier during the manufacturing process. Thus, their hydrophobic internal structural characteristics make them suitable for lipophilic drug delivery. Furthermore, because LNPs have a hydrophilic surface that can be well dispersed in aqueous solutions, they have great potential for application as a lipophilic DDS platform in the body (Figure 1) [31].
Since many lipophilic drugs are currently being developed, DDSs to increase the bioavailability of the drug are attracting attention. LNPs can improve the bioavailability of lipophilic drugs owing to their hydrophobic internal and hydrophilic surface structures, excellent biodegradability, and low toxicity, which can overcome the limitations of conventional DDSs. In addition, recent studies have revealed that surface characterization through LNP surface modification can impart high functionality, such as a more precise targeting ability and high-endosome escape to LNP [32,33]. Therefore, many studies have been conducted to modify LNP surfaces to improve lipophilic drug delivery efficiency further [34,35,36]. Here, the various LNPs that deliver lipophilic drugs are considered in this review. In addition, the types and functions of surface modification in LNPs were discussed, and research trends for an efficient drug delivery were explored.
2. Various Types of Lipid Nanoparticles
2.1. Liquid Lipid-Core LNP
LNP forms are determined in various ways depending on the material used and the manufacturing method. Traditionally, various LNPs have been synthesized by emulsifying aqueous and organic phases in the presence of a surfactant through machine-based methods (such as a high-pressure homogenizer and ultra-sonication) or solvent-based methods (solvent extraction and evaporation) (Figure 2A–D) [37,38,39,40,41]. There are many perspectives to classify LNPs; however, this review described LNPs based on their core types.
Figure 2.
Examples of various LNP emulsification methods. (A) Ultra-sonication method. (B) High-pressure homogenizer method. (C) Solvent injection method. (D) Solvent evaporation method. Reproduced with permission from [39] published by Elsevier, 2017, and [37,40] published by MDPI, 2020, 2021.
The nano-emulsions are an early LNP model of a liquid core based on liquid lipids, subdivided into W/O, O/W, W/O/W, and O/W/O nano-emulsions based on materials and synthesis methods. O/W and W/O/W are mainly used for administering drugs in an aqueous environment, such as the blood, owing to their hydrophilic surface properties (Figure 1) [42,43]. O/W nano-emulsions (micelle form) have a hydrophobic interior composed of oil; therefore, they are mainly used to deliver lipophilic drugs. W/O/W nano-emulsions have a water phase surrounded by an inner membrane; they are mainly used to deliver hydrophilic drugs but can co-deliver lipophilic drugs because of their organic phase [44,45]. The nano-emulsion types are easier to synthesize than other LNPs. An efficient manufacturing method using self-assembly based on a microfluidic chip for W/O/W nano-emulsion synthesis has been proposed recently [46]. However, high-concentration surfactants are required for manufacturing. Helper lipids (such as cholesterol) must be used to overcome the structural instability of the membrane caused by the liquid-based internal structure of nano-emulsions [24,47,48].
Natural nano-emulsions have been proposed as a new DDS for lipophilic drugs. Recently, a natural O/W nano-emulsion called an oleosome was suggested as the delivery vehicle for lipophilic drugs (Figure 3A) [49,50]. Oleosomes have a simple structure: a triacylglycerol core, a component of animal fats/vegetable oils, is surrounded by a single phospholipid membrane and several unique membrane proteins [51,52]. Among these proteins, oleosin improves the structural stability of oleosomes [53]. These structural characteristics suggest using oleosomes as a new DDS. However, few studies have been conducted to date. Abdelalim et al. [49] reported that nano-size oleosomes improve the transdermal drug delivery efficacy of sildenafil citrate and palmar–plantar erythrodysesthesia. Cho et al. [50] used nano-oleosomes as a delivery vehicle for targeted anticancer treatment for the lipophilic drug carmustine.
Figure 3.
Newly proposed lipid nanoparticles-based drug delivery systems: (A) oleosome; (B) cubosome. Reproduced with permission from [50,54] and published by the American Chemical Society, 2015, 2018.
2.2. Solid Lipid-Core LNP (Solid Lipid Nanoparticle)
Solid lipid nanoparticles (SLNs) are the most widely studied LNP for lipophilic drug delivery (Figure 1). SLNs are synthesized through emulsification between an organic phase containing a solid lipid and a water phase containing a surfactant at a temperature slightly higher than the melting temperature of the solid lipid. SLNs consist of a solid lipid internal structure to enhance the stability of the DDS. Therefore, they can protect drugs more from external environmental conditions than nano-emulsion-type LNPs [55]. Therefore, they are attracting attention for oral administration because they can protect drugs from extreme conditions such as gastric acid [26,56]. From a formulation point of view, SLNs offer advantages, such as excellent biodegradability, physical stability, and controlled drug release [57,58,59]. Owing to these properties, SLNs are considered an attractive alternative to emulsion LNPs. Lipophilic drug delivery studies using SLNs have been actively conducted in various disease models (Table 1). However, the high-temperature emulsification process to obtain a uniform solid lipid core can limit using SLNs in delivering drugs unstable to heat and physical shock. In addition, SLNs have limited commercialization because of their high initial burst drug release and leakage during storage owing to the crystallization of solid lipids during the cooling process after synthesis [59,60,61,62].
Table 1.
Recent lipophilic drug delivery based on various types of lipid nanoparticles.
2.3. Nanostructured Lipid Carrier (NLC)
Based on the advantages of the aforementioned LNP types, nanostructured lipid carriers (NLCs) with cores hybridized with liquid and solid lipids have been developed to improve the lipophilic drug delivery efficiency (Figure 1) [60]. NLCs are formed by adding liquid lipids to the high-temperature organic phase during the manufacturing process of SLNs, with oil plots composed of liquid lipids collected inside the solid core during the emulsification process. The formed oil plot induces an increased number of defects in the core–solid matrix, which improves the capture rate by promoting drug inflow into the interior while maintaining the physical stability of the LNCs and preventing drug leakage from the solid lipid-core LNP crystallization [61]. The drug-loading capacity of NLCs can be increased by combining solid and liquid lipids with various properties. Owing to these advantages, NLCs have attracted attention as a DDS (Table 1); however, some unresolved challenges remain. NLCs are synthesized using several lipids; therefore, quality challenges, such as sterilization stability and polymorphic changes in the lipids, may occur [103]. Cytotoxicity due to the nature and concentration of some lipids and surfactants (such as hydrophobic surfactants) used in NLCs synthesis may occur [26]. In addition, the synthesis of NLCs is similar to that of SLNs and thus it was initially considered that NLCs could be used only for delivering heat-stable drugs. However, Gainza et al. [104] modified the synthesis and revealed that NLCs could also be used to deliver heat-sensitive drugs (such as proteins).
2.4. Hollow LNPs
Hollow-core LNPs, such as cubosomes, have been proposed as a novel DDS (Figure 3B). They are synthesized from amphiphilic lipids with unique structural properties, such as monoolein [105,106]. These lipids form self-assembled thermodynamically stabilized bicontinuous cubic phases at specific temperatures and phase ratios [107]. After adding a stabilizer (such as a block copolymer), the cubic phase is stabilized by the polymer-based external corona formed during ultrasonication to form a cubosome [108]. Cubosomes have various forms depending on the surfactants ratio and synthesis methods [107,109]. These cubic LNPs have a hollow 3D network structure, and their shells are composed of a surfactant-based bilayer (Figure 3B). Based on these structural characteristics, cubosomes can co-deliver lipophilic (in shells) and hydrophilic (in space) drugs. Cubosomes are highly biocompatible, non-toxic, and thermodynamically stable [110,111,112]. In addition, external polymer-based coronas are stable under physiological conditions and can be used for targeting [108]. These advantages of cubosome suggest that they are ideal drug carriers. However, challenges in large-scale production owing to the high-concentration surfactants, phase behavior, and high-viscosity properties are considered in commercializing cubosomes [112,113].
Over the past few decades, LNPs with various cores have been developed to improve the bioavailability of lipophilic drugs. Many studies on drug protection, efficient capture, and release have focused on changing the internal structure of LNPs based on the materials and methods. However, specific functions, such as targeted delivery, membrane penetration, bio-adhesion, and evasion from the immune responses, are more closely related to the external membrane [114,115,116]. Therefore, many studies have been conducted to impart various functionalities to LNPs through surface modifications.
3. Surface Modifications of Lipid Nanoparticles
Surface modifications involve changing the carrier’s surface in various ways. DDSs use the direct contact between the surface of a carrier and the target to achieve efficient drug delivery [115,116]. These technologies mainly involve loading active agents onto the membrane of a carrier or coating the entire membrane (Figure 4). These modifications impart high functionalities to LNPs, such as a targeting ability, cell membrane penetration, and drug release control. In addition, LNP functions related to stability in the body, including increased residence time and prevention of aggregation, can be improved via surface modification. As described in Table 2, various LNP surface modifications are being applied to improve their bioavailability. Here, the various types of surface modifications applied to LNPs and their functions are discussed.
Figure 4.
Various surface modifications for high-functionality of lipid nanoparticles.
Table 2.
Surface modification types and functions applied to LNPs.
3.1. Polymer
Polymers are the most common LNP surface modifiers. Their unique structures impart special functions to carriers, such as increased residence time in the body and targeting ability [117,118]. PEGylation is a surface modification strategy used to improve the bioavailability of various LNP-based DDSs by modifying polyethylene glycol (PEG)-attached membrane lipids (Figure 5A) [136]. PEG has dissolution properties in water and polymers and is harmless to the human body because it is non-antigenic [137]. The PEGylated carriers become stealth from the reticuloendothelial system (RES), increasing persistence in the body and inducing the enhanced permeability and retention (EPR) effect, which imparts the passive targeting ability of tumor cells [119,120]. Liu et al. [32] reported that the amphiphilicity of PEG could increase the drug release rate by reducing the surface tension of LNPs. Moreover, LNP surface modification using PEGylated lipids forms a polymer layer on the exterior membrane to improve the membrane stability and prevent nanoparticle aggregation [121,138].
Figure 5.
LNP Functionality by polymer-based surface modification. (A) LNPs stabilized by PEGylation. (B) Mitigation of microglia activation by injecting LNPs through PEGylation. After injecting nanoparticles, the microglia activation was examined via immunostaining (ED1-based). ED1-positive cells with amoeboid morphology are indicated using Arrow (scale bar = 20 μm). (C) Mitigation of neurovascular damage by PEGylation. Immunoblot images of mouse brains according to LNP injection probed with anti-MMP-9 (blood–brain barrier integrity marker), caspase-1 (inflammatory signal marker), and phospho-CaMKII (synaptic stimulation marker) antibodies. Anti-β-actin was used as a loading control. (D) Absorptive characteristics of SLN and PEGylated SLN in the everted rat gut sac system on three intestines. Reproduced with permission from [139], published by Elsevier, 2013, and [121,122] published by the American Chemical Society, 2004, 2013.
Various DDS studies have demonstrated the enhanced drug delivery efficiency by PEGylation in LNPs. Yuan et al. [122] evaluated the bioavailability enhancement of PEGylation after the oral administration of SLNs. According to this study, PEGylated-SLNs (PEG-SLNs) increase penetration into the mimetic intestinal epithelial cell (Caco-2/HT29) monolayer and displays a higher stability in simulated intestinal fluid (Figure 5B). In addition, pharmacokinetic studies have revealed that SLN bioavailability changes approximately two-fold via PEGylation. In PEGylated LNPs (PEG-LNPs), the oral absorption rate of fenofibrate is increased. Furthermore, simulated lipolysis in digestive fluid has suggested that PEGylation resists the degradation of LNPs from lipase [140]. Additionally, the stability of PEG-LNPs is maintained even under bile acid exposure conditions [141].
The notable functional improvement via LNP PEGlyation has also been studied in injectable formulations. PEGylated-NLCs (PEG-NLCs) were used as an injection preparation loaded with baicalin, a lipophilic drug that improves the cardiovascular function. The PEG-NLCs displays a three-fold longer residence time in the body than normal NLCs in pharmacokinetic analysis [142]. These results suggest that PEG reduces reticuloendothelial immune activity against NLC and prevents aggregation with plasma proteins [84,143]. Along with the EPR effect, PEG may enhance anticancer drug delivery by accumulating LNPs in tumor cells [117]. In addition, PEG-LNPs improve biodistribution by inhibiting transporter aggregation and mitigating microglial activation and neurovascular damage related to the immune response in the brain (Figure 5C,D) [139].
Based on the high targeting ability of PEG-LNPs, Abdel Fadeel et al. [68] studied the drug delivery efficiency of the skin anticancer drug curcumin prepared as PEG-SLNs. The drug delivery rate through PEG-SLNs was over twice that of the suspension, attributed to PEG-LNPs, improving the penetration and accumulation rate of the drug in the skin layer. Dang et al. [144] demonstrated the effective delivery of latanoprost in ocular DDS by improving the transmittance and swelling of the contact lens owing to the higher adhesion of the protein with PEG-SLNs. The suspension-based lens released all the drugs in 24 h; nonetheless, PEG-SLNs maximally increased the duration to 96 h. Animal studies have revealed that PEG-SLNs have fewer side effects in vivo, suggesting that they can be an alternative to eye drops for drug delivery through contact lenses.
Studies are being conducted to impart a better targeting ability to LNPs by conjugating antibodies to a carrier’s surface using PEG lipids with modified terminals. Liu et al. [145] conducted a study on loading baicalin into SLN PEGlyated with PEG-maleimide (MAL). This modified PEG lipid was combined with an OX26 antibody specific to thiolated brain cells through a maleimide–thiol reaction [146]. The targeting ability of the cells was improved after conjugation. This conjugation reaction also contributed to the emergence of PEGylated cubosome-based DDSs specific for the epidermal growth factor receptor (EGFR) [147]. In a study by Kebebe et al. [118], carboxyl acid-exposed PEG-NLCs and tumor-targeting peptides were conjugated using the EDC-NHS reaction. They developed effective breast cancer-targeting NLCs. Li et al. [148] conjugated TLNk, a protein with keratinocyte targeting ability, using PEG-amine and BS (PEG)5 (homobifunctional crosslinker) to LNPs. The modified LNPs had higher skin regeneration rates compared to the LNPs in the burnt skin of mice by the targeting ability.
In addition to PEGylation, block copolymers (BCPs) based on polyethylene oxides and polypropylene oxides, such as poloxamers (Pluronic®) and poloxamines (Tetronic®), have been utilized for LNP surface modification. They are excipients in various drugs owing to their adsorption and association properties derived from their unique structure-based amphiphilic properties and low cytotoxicity [149,150]. Among these excipients, BCPs help improve the LNP bioavailability, enhance the carrier stability, and increase the residence time in the body, similar to PEGylation [123,124,151,152].
Studies have suggested that BCPs, especially poloxamer surface-modified LNPs, increase the cellular uptake and targeting ability of delivery vehicles through interaction with plasma proteins. Göppert and Müller [153] compared the adhesion rates of various apolipoproteins (apo) with SLNs stabilized with low molecular weight poloxamers (184 and 235). This confirms the high adsorption of apo E, which mediates uptake across the blood–brain barrier (BBB). Poloxamer 235 demonstrated a dramatically low adsorption rate for apo CII, which inhibited the apo E receptor function. In addition, the unimer of poloxamer 235 inhibits the glycoprotein P efflux pump of bovine brain endothelial cells, resulting in an increased drug accumulation in the cells [125]. Therefore, surface-modified SLNs with poloxamer 235 could be the most suitable vehicle for brain-targeting DDSs [153].
Currently, research results have been reported to improve the bioavailability of LNPs through surface modification based on special polymers. Cationic polyelectrolyte poly (allylamine hydrochloride) not only reduces MnO4 to MnO2 during LNP fabrication but also acts as a protective layer to stabilize LNPs due to electrostatic repulsion. However, the polyelectrolyte-coated MnO2-LNPs cause instability and cytotoxicity in cell media or saline due to their small particle sizes and positively charged properties [154]. Gordijo et al. [155] synthesized two hybrid LNPs, inserting polyelectrolyte-MnO2 (PMD)-LNPs into hydrophilic terpolymer/protein-MnO2 (TMD) or hydrophobic polymer/lipid-MnO2 (LMD) matrices in order to improve the hypoxia of the tumor microenvironment (TME) and prevent colloidal MnO2 from reacting rapidly with H2O2. Compared to PMD-LNPs, the prepared hybrid LNPs had significantly improved the colloidal properties and biocompatibility both in vitro and in vivo, and they were non-toxic to tissue during one week of intravenous (IV) administration. LMD-LNPs effectively reduced hypoxia and HIF-1α in solid tumors by their lower reactivity and excellent tumor accumulation and retention at a normal pH level (pH 7.4). In addition, hydrophilic TMD-LNPs with a cluster structure generate oxygen faster than denser hydrophobic LMD-LNPs, making them suitable for intratumoral injection.
Wang and his team [156] studied layer-by-layer coated SLNs composed of natural biopolymers, such as sodium caseinate (NaCas) and pectin layers. Amphiphilic NaCas can be adsorbed and emulsified at the interface between oil and water [157], and pectin forms complex particles to stabilize NaCas particles at an acidic pH [158]. The particle size increased after the pectin coating process, indicating that pectin was adsorbed on the NaCas-SLN surface. All pectin-coated NaCas-SLNs showed PDI values less than 0.3 and were operated normally by drug loading. Thus, the aforementioned results indicate that the pectin coating improved the stability and encapsulation function of NaCas-SLNs.
3.2. Chitosan Coating
The biopolymer-based surface coating has been proposed as a new surface modification method to improve LNP bioavailability. LNPs coated with a layer composed of biopolymers can prevent factors that hinder the stability of LNP colloids, such as interparticle aggregation or polymorphic transitions [126,159]. Biopolymer-based coatings are primarily formed by electrostatic interactions between the negatively charged carboxyl group of lipids and positively charged polymers [160].
Chitosan, a natural cationic polysaccharide derived from chitin, is a representative biopolymer used in LNP surface modification. Chitosan has a low cytotoxicity and excellent biocompatibility and biodegradability [160]. In addition, it has been widely used in the pharmaceutical field owing to its wound-healing activity, antibacterial activity, and excellent bioadhesive properties on negatively charged surfaces, such as the skin and mucous membranes [161,162]. Therefore, LNPs coated with chitosan can easily penetrate the mucosal barrier and exhibit extended retention in the body, thereby improving the LNP bioavailability [83,163,164].
Chitosan coatings are usually applied to LNPs, particularly SNLs and NLCs. Luo et al. [126] used chitosan-coated SLNs (CS-SLNs) for the oral delivery of the lipophilic drug coumarin-6. They confirmed that chitosan improves the SLN stability in acidic environments. They compared and analyzed the difference in the membrane potential between SLNs and CS-SLNs by measuring the zeta potential to confirm that SLNs were coated with chitosan. The membrane potentials of their synthesized SLNs and CS-SLNs were measured as negative-to-positive charge changes to −15.9 mV and 26.1 mV.
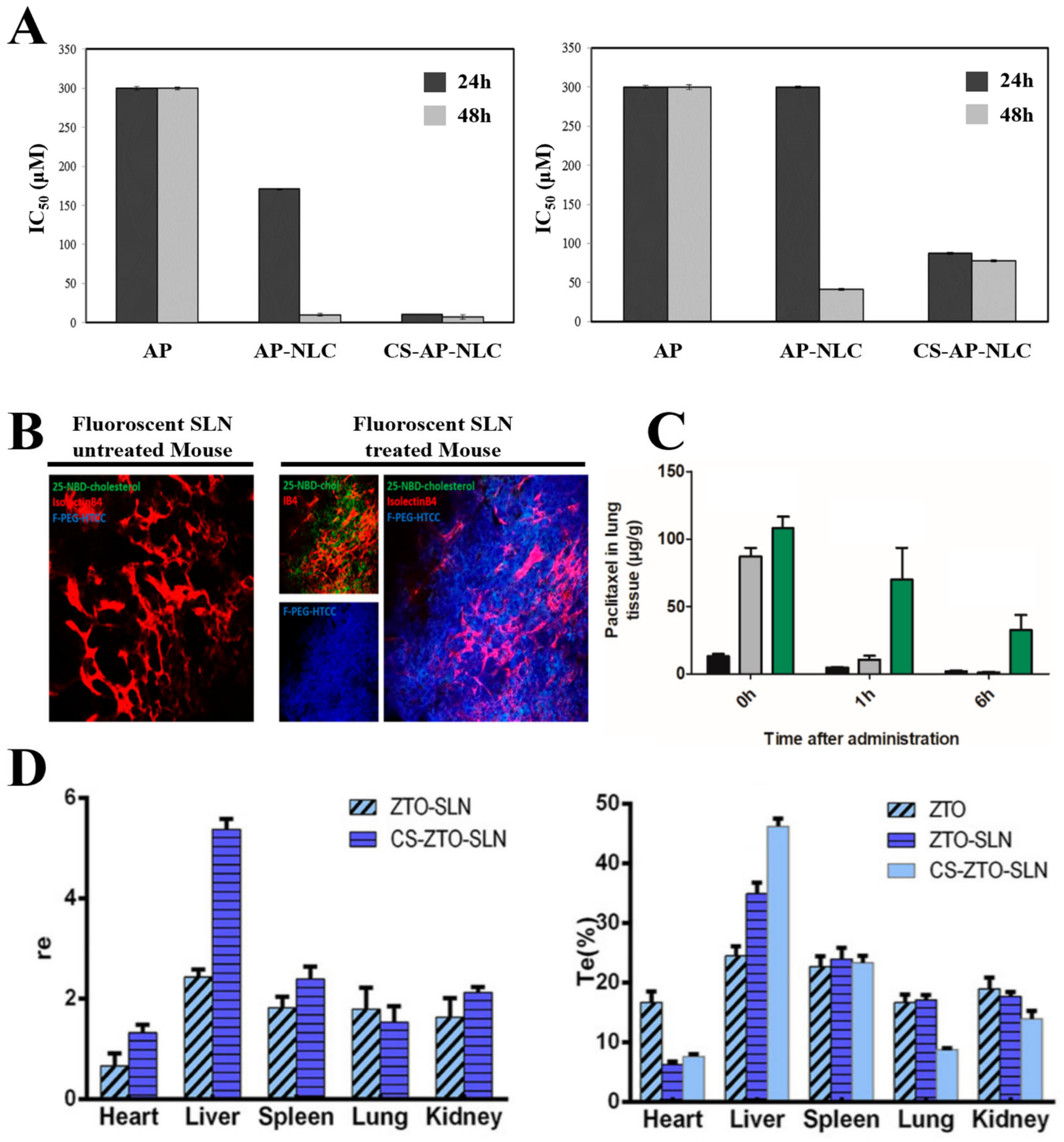
Yostawonkul et al. [127] used chitosan-coated NLCs (CS-NLCs) for the oral administration of the anticancer drug alpha-mangostin (AP). A comparison of free AP, NLC, and CS-NLC against carcinoma Caco-2 cells and HeLa cells revealed the highest anticancer activity in CS-NLCs (Figure 6A). This was presumed to be owing to the high mucoadhesive properties caused by electrostatic interactions between the CS-NLCs and cell membranes [83]. Additionally, cytotoxicity tests on zebrafish embryos revealed an improved cellular uptake in CS-NLCs compared with surface-unmodified NLCs. However, as the toxic effects of CS-NLC on the cells increased, the research team mentioned that it is necessary to set the optimal concentration without toxicity when using CS-NLCs.
Figure 6.
Functionalization of LNPs through chitosan coating. (A) In vitro dose-dependent NLC and CS-NLC cytotoxicity profiles on (left) Caco-2 and (right) Hela cells. (B) In vivo tumor distribution of fluorescent-CS-SLN loaded with 25-NBD-cholesterol following inhalation on the M109 model. Confocal images of fluorescent SLN untreated or treated M109 mouse lung. (Red: vessels labeled with isolectinB4), (green: 25-NBD-cholesterol labeling SLN), (blue: Alexa Fluor 405-grafted-F-PEG-HTCC labeling the coating). (C) Pulmonary exposure to paclitaxel after administering intravenous (black: Taxol), inhaled (gray: Taxol), and inhaled (green: F-PEG-HTCC-coated SLN). (D) The evaluation of chitosan coating’s targeting efficiency in mouse organs, including the heart, liver, spleen, lung, and kidney. The relative uptake ratio (left), targeting efficiency (right). CS: chitosan coating. Reproduced with permission from [83,127] published by Elsevier, 2015, 2017, 2020, and [130] published by the American Chemical Society, 2018.
Gartziandia et al. [89] confirmed the CS-NLC-based drug delivery efficiency through the nasal cavity. They reported that chitosan has an excellent adsorption ability to nasal epithelial cells through NLC. Electrostatic interactions between chitosan and epithelial cells reduce the disintegration of transporters in the nasal epithelium [165]. Additionally, chitosan absorbs water in the mucous layer of the nasal cavity and swells to form a gel layer, thereby extending the residence time of the delivery system [166]. In this study, CS-NLCs did not cause red blood cells agglutination or toxic reactions in the nasal mucosa of mice.
Chitosan-coated LNPs have a higher corneal permeability for ocular drug delivery. Wang et al. [128] compared the delivery efficiency of the lipophilic drug methazolamide to CS-SLNs and SLNs in rabbit corneal cells. CS-SLNs displayed a higher permeability into corneal cells, and no eye irritation was observed. In addition, chitosan coating can improve the physical stability and extend the storage period of SLNs by over two times at 4 °C. Sohaib et al. [129] confirmed that the drug-loading rate, drug release duration, and skin penetration were improved when finasteride, a lipophilic drug, was delivered to the skin through CS-SLNs in animal experiments.
Rosiere et al. [130] reported that while inhaling and delivering paclitaxel, a lipophilic drug for lung cancer treatment, CS-SLNs increased the drug residence time in the lungs and improved intracellular penetration (Figure 6B,C). They used N-[(2-hydroxy-3-trimethylammonium)propyl] chitosan chloride (HTCC), a chitosan derivative with a low molecular weight, because the strong positive charge on the surface of the carrier generated using high molecular weight chitosan could cause cytotoxicity. They conjugated folate-PEG-COOH with HTCC in SLNs, imparting a targeting ability to cancer cells with more folate receptors on the membrane than normal cells [167]. Therefore, modified CS-SLNs could continuously deliver drugs to the lung tissue for up to 6 h in mouse experiments. Yang et al. [83] used CS-SLNs in experiments with mice to improve the low bioavailability of antitumor-related lipophilic drug zedoary turmeric oil (ZTO) against liver cancer. According to tissue homogenate HPLC analysis, the drug significantly accumulated in the liver (Figure 6D).
3.3. Functional Lipid
Specific lipids can impart various functions to LNPs through surface modifications. Cholesterol has been principally used as a helper lipid to increase LNP membrane stability [168,169]. Studies have suggested that cholesterol confers other specialized functions to LNPs in addition to the stability. The high cholesterol contents of LNP increase the BBB permeability [77] and hepatocyte uptake of lipid nanoparticles [131]. Furthermore, cholesterol provides lipid nanoparticles with an improved drug-loading capacity [132].
During intracellular drug delivery, endosome escape is critical for determining the drug delivery efficiency. Phytosterol (β-sitosterol), a component of plant cell walls and a cholesterol analog, enhances LNPs escape from endosomes [33,133]. Thus, adding β-sitosterol to the LNP membrane forms more angular parts, which induces binding to the endosome membrane and provides LNPs with a higher ability to escape endosomes. In addition, β-sitosterol-based LNPs demonstrated an endosome escape ability over 10 times that of cholesterol in live-cell imaging analysis based on the Gal8-GFP reporter system [133].
In contrast, ionizable cationic lipids have also induced the endosomal escape of LNPs in response to pH composition. In the case of a general intravenous administration, lipids such as 1,2-dioleoyl-3-dimethylammonium-propane; DODAP have a near-neutral surface charge at a neutral pH but change to a strong positive charge at an acidic pH [134]. Endosomes that trap intracellular LNPs are transformed into lysosomes with an acidic pH by fusion with vesicles containing lysosomal hydrolases transferred from the trans-Golgi network. This lipid exhibits a strong positive charge and induces an unstable LNP structure formation, which induces LNPs escape from endosomes [148,170,171].
Recently, studies have been conducted on the efficiency of charge neutralization in LNP membranes using cationic lipids. Cationic lipids have been principally used to trap nucleic acids, which are hydrophilic drugs, in the hydrophobic LNP interior via ion pairing [24]. Several cationic lipid-based surface modification studies have suggested that the bioavailability of LNPs could be improved. Cationic-LNPs exhibit a high cellular uptake and improved drug-loading capacity through electrostatic interactions [70,172,173,174]. Sood et al. [78] reported that C-SLNs synthesized through microemulsion technology improves the oral bioavailability of a lipophilic antipsychotic drug (olanzapine) over four times in mouse experiments. They suggested that a direct absorption from the gastrointestinal tract and avoidance of the hepatic metabolism through C-LNPs contributed to the improved bioavailability of the drug. Liu et al. [175] also reported that C-SLNs more than doubled the gastrointestinal absorption of N3-O-toluyl-fluorouracil (TFu), a lipophilic anticancer drug. Another study on C-SLNs reported that cationic lipids could reduce the clearance interference via immune cells by neutralizing the negative charge of the LNP membrane [148]. Despite the various advantages of these cationic lipids, there have been ongoing discussions about their cytotoxicity [176,177]. Therefore, to continuously lower the cytotoxicity of delivery systems using cationic lipids, alternative methods, such as developing two-tailed cationic lipids with a lower cytotoxicity than existing ones, have been proposed [178,179].
3.4. Surfactant Protein
Oleosin, which is a representative surfactant protein, has a unique amphipathic topological structure and enhanced membrane stability. Thus, studies are being conducted on surface modification using oleosin to impart stability and functionality to the liposomes and LNPs. Li et al. [135] proposed liposomes coated with soybean oleosin as a drug delivery platform for the lipophilic drug luteolin (Figure 7A). In the aforementioned study, oleosin improved the structural stability of the liposome membrane and enhanced resistance to various environmental stresses (such as ion, pH, and temperature) (Figure 7B). Cho et al. [50] used LNPs coated with genetically modified oleosin (GM-oleosome) hybridized with a GFP-nanobody for the targeted delivery of a lipophilic anticancer drug (carmustine) to breast cancer. They developed a highly functional LNP capable of targeting and tracking by combining the GFP-LG protein and HER2 antibody (specific to SK-BR-3 cells) to this carrier without chemical treatment-based conjugation (Figure 3A). In vivo tests with a mouse confirmed that the GM-oleosome selectively delivered drugs to target cancer cells (Figure 7C,D). Overall, the aforementioned results suggest that natural surfactant proteins, such as oleosin, are effective surface modifiers for manufacturing high-functionality LNPs.
Figure 7.
Functionalization of liposome and LNPs coated with surfactant protein. (A) Schematic illustration of the formation of luteolin-loaded liposomes coated with soybean oleosin (SOP-LUT-Lips). (B) Encapsulation efficiency of LUT-Lip and SOP-LUT-Lip under different pH conditions and ionic strength conditions. (C) Selectivity test of GM-oleosome. EGFR is not specific for either breast cancer cell line. However, HER2 is selective for SK-BR-3. Observation was conducted via confocal microscopy. Scale bar is 100 μm. (D) Increased carmustine delivery capacity of GM-oleosome (* p < 0.001 compared to G2 and G3). Reproduced with permission from [135], published by Elsevier, 2022, and [50] published by the American Chemical Society, 2018.
4. Conclusions
LNPs are becoming a central DDS platform for delivering lipophilic drugs with a low water solubility. Over the past decades, LNPs have been subdivided into different materials and synthetic methods depending on the desired purpose. Among them, LNPs with various core types, ranging from traditional nano-emulsions with liquid cores to cubosomes with a hollow core, have been developed to improve the bioavailability of lipophilic drugs. Through these efforts, LNPs have overcome the existing limitations of DDSs and proved to be the most suitable for lipophilic drug delivery.
LNP-based therapeutics, including various lipophilic drugs, are being developed for treating diseases. However, to commercialize them as ideal DDS carriers, many challenging tasks, such as the targeting ability, cell penetration, and endosome escape, remain. To solve these problems, the complete application of surface modification, which provides a special function by modifying the membrane of the carrier, has been proposed. Various surface modifications have been developed to make LNPs highly functional, ranging from PEGylation, which is most commonly used in LNP-based DDS, to surfactant proteins that have recently emerged. Various surface modifiers impart stability and targeting ability to LNPs to minimize side effects and hide them from the immune system, resulting in a longer residence time in the body. In addition, surface modifications using materials with special functions, such as bio-adhesives and endosome escape, increase the LNP absorption rate in vivo.
In conclusion, a number of recent LNPs studies suggest that LNPs and surface modifications can significantly improve the bioavailability of lipophilic drugs. However, the potential side-effects, such as allergic reactions to LNPs and the difficulty of scale-up of most surface modifications, remain a major obstacle to their commercialization. If these problems are solved through many clinical studies of LNPs and optimization of the surface modification process, cooperation between LNPs and surface modification can play an important role in making LNPs the most suitable DDS for lipophilic drug.
Author Contributions
Conceptualization, Y.S. and T.L.; writing—original draft preparation, Y.S. and H.L.; writing—review and editing, Y.S., H.L., H.P. and J.Y.; visualization, Y.S. and J.A.; supervision, T.L. and H.Y.Y.; All authors have read and agreed to the published version of the manuscript.
Funding
This research was supported by Korea Environment Industry and Technology Institute (KEITI) through the program for the management of aquatic ecosystem health, funded by Korea Ministry of Environment (MOE). (2020003030001) by the Industrial Core Technology Development Program (20009121, Development of early diagnostic system of peritoneal fibrosis by multiplex detection of exosomal nucleic acids and protein markers) funded by the Ministry of Trade, Industry and Energy (MOTIE, Korea) and by the National Research Foundation of Korea (NRF) grant funded by the Korea government (MSIT) (No.2021R1C1C1005583) and by the excellent researcher support project of Kwangwoon University in 2022.
Institutional Review Board Statement
Not applicable.
Informed Consent Statement
Not applicable.
Data Availability Statement
Data sharing not applicable to this article.
Conflicts of Interest
The authors declare no conflict of interest.
References
- Dhiman, N.; Awasthi, R.; Sharma, B.; Kharkwal, H.; Kulkarni, G.T. Lipid Nanoparticles as Carriers for Bioactive Delivery. Front. Chem. 2021, 9, 580118. [Google Scholar] [CrossRef] [PubMed]
- Sahbaz, Y.; Williams, H.D.; Nguyen, T.-H.; Saunders, J.; Ford, L.; Charman, S.A.; Scammells, P.J.; Porter, C.J.H. Transformation of Poorly Water-Soluble Drugs into Lipophilic Ionic Liquids Enhances Oral Drug Exposure from Lipid Based Formulations. Mol. Pharm. 2015, 12, 1980–1991. [Google Scholar] [CrossRef] [PubMed]
- Haider, M.; Abdin, S.M.; Kamal, L.; Orive, G. Nanostructured Lipid Carriers for Delivery of Chemotherapeutics: A Review. Pharmaceutics 2020, 12, 288. [Google Scholar] [CrossRef] [PubMed]
- Farooque, F.; Wasi, M.; Mughees, M.M. Liposomes as Drug Delivery System: An Updated Review. J. Drug Deliv. Ther. 2021, 11, 149–158. [Google Scholar] [CrossRef]
- Lamb, Y.N. BNT162b2 mRNA COVID-19 Vaccine: First Approval. Drugs 2021, 81, 495–501. [Google Scholar] [CrossRef]
- Wilson, B.; Geetha, K.M. Lipid Nanoparticles in the Development of mRNA Vaccines for COVID-19. J. Drug Deliv. Sci. Technol. 2022, 74, 103553. [Google Scholar] [CrossRef]
- Anand, P.; Stahel, V.P. The Safety of COVID-19 mRNA Vaccines: A Review. Patient Saf. Surg. 2021, 15, 1–9. [Google Scholar] [CrossRef]
- Kadali, R.A.K.; Janagama, R.; Peruru, S.; Malayala, S. V Side Effects of BNT162b2 mRNA COVID-19 Vaccine: A Randomized, Cross-Sectional Study with Detailed Self-Reported Symptoms from Healthcare Workers. Int. J. Infect. Dis. 2021, 106, 376–381. [Google Scholar] [CrossRef]
- Long, J.; Yu, C.; Zhang, H.; Cao, Y.; Sang, Y.; Lu, H.; Zhang, Z.; Wang, X.; Wang, H.; Song, G. Novel Ionizable Lipid Nanoparticles for SARS-CoV-2 Omicron mRNA Delivery. Adv. Healthc. Mater. 2023, 2202590. [Google Scholar] [CrossRef]
- Bozkurt, B.; Kamat, I.; Hotez, P.J. Myocarditis with COVID-19 MRNA Vaccines. Circulation 2021, 144, 471–484. [Google Scholar] [CrossRef]
- Igyártó, B.Z.; Jacobsen, S.; Ndeupen, S. Future Considerations for the mRNA-Lipid Nanoparticle Vaccine Platform. Curr. Opin. Virol. 2021, 48, 65–72. [Google Scholar] [CrossRef]
- Ndeupen, S.; Qin, Z.; Jacobsen, S.; Bouteau, A.; Estanbouli, H.; Igyártó, B.Z. The mRNA-LNP Platform’s Lipid Nanoparticle Component Used in Preclinical Vaccine Studies Is Highly Inflammatory. Iscience 2021, 24, 103479. [Google Scholar] [CrossRef]
- Nakamura, T.; Sato, Y.; Yamada, Y.; Abd Elwakil, M.M.; Kimura, S.; Younis, M.A.; Harashima, H. Extrahepatic Targeting of Lipid Nanoparticles in Vivo with Intracellular Targeting for Future Nanomedicines. Adv. Drug Deliv. Rev. 2022, 188, 114417. [Google Scholar] [CrossRef]
- Risma, K.A.; Edwards, K.M.; Hummell, D.S.; Little, F.F.; Norton, A.E.; Stallings, A.; Wood, R.A.; Milner, J.D. Potential Mechanisms of Anaphylaxis to COVID-19 mRNA Vaccines. J. Allergy Clin. Immunol. 2021, 147, 2075–2082. [Google Scholar] [CrossRef]
- Bahari, L.A.S.; Hamishehkar, H. The Impact of Variables on Particle Size of Solid Lipid Nanoparticles and Nanostructured Lipid Carriers; a Comparative Literature Review. Adv. Pharm. Bull. 2016, 6, 143. [Google Scholar] [CrossRef]
- De Melo Barbosa, R.; Severino, P.; Finkler, C.L.L.; de Paula, E. Lipid-Based Colloidal Carriers for Transdermal Administration of Bioactives. In Materials for Biomedical Engineering; Elsevier: Amsterdam, The Netherlands, 2019; pp. 369–397. [Google Scholar] [CrossRef]
- García-Pinel, B.; Porras-Alcalá, C.; Ortega-Rodríguez, A.; Sarabia, F.; Prados, J.; Melguizo, C.; López-Romero, J.M. Lipid-Based Nanoparticles: Application and Recent Advances in Cancer Treatment. Nanomaterials 2019, 9, 638. [Google Scholar] [CrossRef]
- Böttger, R.; Pauli, G.; Chao, P.-H.; Fayez, N.A.L.; Hohenwarter, L.; Li, S.-D. Lipid-Based Nanoparticle Technologies for Liver Targeting. Adv. Drug Deliv. Rev. 2020, 154, 79–101. [Google Scholar] [CrossRef]
- Trucillo, P.; Campardelli, R.; Reverchon, E. Liposomes: From Bangham to Supercritical Fluids. Processes 2020, 8, 1022. [Google Scholar] [CrossRef]
- Allen, T.M.; Cullis, P.R. Liposomal Drug Delivery Systems: From Concept to Clinical Applications. Adv. Drug Deliv. Rev. 2013, 65, 36–48. [Google Scholar] [CrossRef]
- Joshi, M.D.; Müller, R.H. Lipid Nanoparticles for Parenteral Delivery of Actives. Eur. J. Pharm. Biopharm. 2009, 71, 161–172. [Google Scholar] [CrossRef]
- Guimarães, D.; Cavaco-Paulo, A.; Nogueira, E. Design of Liposomes as Drug Delivery System for Therapeutic Applications. Int. J. Pharm. 2021, 601, 120571. [Google Scholar] [CrossRef] [PubMed]
- Zylberberg, C.; Matosevic, S. Pharmaceutical Liposomal Drug Delivery: A Review of New Delivery Systems and a Look at the Regulatory Landscape. Drug Deliv. 2016, 23, 3319–3329. [Google Scholar] [CrossRef] [PubMed]
- Tenchov, R.; Bird, R.; Curtze, A.E.; Zhou, Q. Lipid Nanoparticles─ from Liposomes to mRNA Vaccine Delivery, a Landscape of Research Diversity and Advancement. ACS Nano 2021, 15, 16982–17015. [Google Scholar] [CrossRef] [PubMed]
- Alavi, M.; Hamidi, M. Passive and Active Targeting in Cancer Therapy by Liposomes and Lipid Nanoparticles. Drug Metab. Pers. Ther. 2019, 34. [Google Scholar] [CrossRef] [PubMed]
- Apostolou, M.; Assi, S.; Fatokun, A.A.; Khan, I. The Effects of Solid and Liquid Lipids on the Physicochemical Properties of Nanostructured Lipid Carriers. J. Pharm. Sci. 2021, 110, 2859–2872. [Google Scholar] [CrossRef]
- Ban, C.; Lim, S.; Chang, P.-S.; Choi, Y.J. Enhancing the Stability of Lipid Nanoparticle Systems by Sonication during the Cooling Step and Controlling the Liquid Oil Content. J. Agric. Food Chem. 2014, 62, 11557–11567. [Google Scholar] [CrossRef]
- Durán-Lobato, M.; Martín-Banderas, L.; Lopes, R.; Gonçalves, L.M.D.; Fernández-Arévalo, M.; Almeida, A.J. Lipid Nanoparticles as an Emerging Platform for Cannabinoid Delivery: Physicochemical Optimization and Biocompatibility. Drug Dev. Ind. Pharm. 2016, 42, 190–198. [Google Scholar] [CrossRef]
- Khairnar, S.V.; Pagare, P.; Thakre, A.; Nambiar, A.R.; Junnuthula, V.; Abraham, M.C.; Kolimi, P.; Nyavanandi, D.; Dyawanapelly, S. Review on the Scale-up Methods for the Preparation of Solid Lipid Nanoparticles. Pharmaceutics 2022, 14, 1886. [Google Scholar] [CrossRef]
- Ghasemiyeh, P.; Mohammadi-Samani, S. Solid Lipid Nanoparticles and Nanostructured Lipid Carriers as Novel Drug Delivery Systems: Applications, Advantages and Disadvantages. Res. Pharm. Sci. 2018, 13, 288. [Google Scholar] [CrossRef]
- McClements, D.J. Edible Lipid Nanoparticles: Digestion, Absorption, and Potential Toxicity. Prog. Lipid Res. 2013, 52, 409–423. [Google Scholar] [CrossRef]
- Liu, X.; Zhang, Z.; Jiang, Y.; Hu, Y.; Wang, Z.; Liu, J.; Feng, R.; Zhang, J.; Huang, G. Novel PEG-Grafted Nanostructured Lipid Carrier for Systematic Delivery of a Poorly Soluble Anti-Leukemia Agent Tamibarotene: Characterization and Evaluation. Drug Deliv. 2015, 22, 223–229. [Google Scholar] [CrossRef]
- Patel, S.; Ashwanikumar, N.; Robinson, E.; Xia, Y.; Mihai, C.; Griffith III, J.P.; Hou, S.; Esposito, A.A.; Ketova, T.; Welsher, K. Naturally-Occurring Cholesterol Analogues in Lipid Nanoparticles Induce Polymorphic Shape and Enhance Intracellular Delivery of mRNA. Nat. Commun. 2020, 11, 983. [Google Scholar] [CrossRef]
- Anwar, A.; Ovais, M.; Khan, A.; Raza, A. Docetaxel-loaded Solid Lipid Nanoparticles: A Novel Drug Delivery System. IET Nanobiotechnology 2017, 11, 621–629. [Google Scholar] [CrossRef]
- Lahkar, S.; Das, M.K. Brain-Targeted Drug Delivery with Surface-Modified Nanoparticles. In Surface Modification of Nanoparticles for Targeted Drug Delivery; Springer: Berlin/Heidelberg, Germany, 2019; pp. 277–310. [Google Scholar] [CrossRef]
- Wang, L.; Wang, X.; Shen, L.; Alrobaian, M.; Panda, S.K.; Almasmoum, H.A.; Ghaith, M.M.; Almaimani, R.A.; Ibrahim, I.A.A.; Singh, T. Paclitaxel and Naringenin-Loaded Solid Lipid Nanoparticles Surface Modified with Cyclic Peptides with Improved Tumor Targeting Ability in Glioblastoma Multiforme. Biomed. Pharmacother. 2021, 138, 111461. [Google Scholar] [CrossRef]
- Duong, V.-A.; Nguyen, T.-T.-L.; Maeng, H.-J. Preparation of Solid Lipid Nanoparticles and Nanostructured Lipid Carriers for Drug Delivery and the Effects of Preparation Parameters of Solvent Injection Method. Molecules 2020, 25, 4781. [Google Scholar] [CrossRef]
- Dąbrowska, M.; Souto, E.B.; Nowak, I. Lipid Nanoparticles Loaded with Iridoid Glycosides: Development and Optimization Using Experimental Factorial Design. Molecules 2021, 26, 3161. [Google Scholar] [CrossRef]
- Ganesan, P.; Narayanasamy, D. Lipid Nanoparticles: Different Preparation Techniques, Characterization, Hurdles, and Strategies for the Production of Solid Lipid Nanoparticles and Nanostructured Lipid Carriers for Oral Drug Delivery. Sustain. Chem. Pharm. 2017, 6, 37–56. [Google Scholar] [CrossRef]
- Subramanian, P. Lipid-Based Nanocarrier System for the Effective Delivery of Nutraceuticals. Molecules 2021, 26, 5510. [Google Scholar] [CrossRef]
- Wang, J.; Shi, A.; Agyei, D.; Wang, Q. Formulation of Water-in-Oil-in-Water (W/O/W) Emulsions Containing Trans-Resveratrol. RSC Adv. 2017, 7, 35917–35927. [Google Scholar] [CrossRef]
- Frelichowska, J.; Bolzinger, M.-A.; Pelletier, J.; Valour, J.-P.; Chevalier, Y. Topical Delivery of Lipophilic Drugs from o/w Pickering Emulsions. Int. J. Pharm. 2009, 371, 56–63. [Google Scholar] [CrossRef] [PubMed]
- Hiranphinyophat, S.; Otaka, A.; Asaumi, Y.; Fujii, S.; Iwasaki, Y. Particle-Stabilized Oil-in-Water Emulsions as a Platform for Topical Lipophilic Drug Delivery. Colloids Surfaces B Biointerfaces 2021, 197, 111423. [Google Scholar] [CrossRef] [PubMed]
- Aditya, N.P.; Aditya, S.; Yang, H.; Kim, H.W.; Park, S.O.; Ko, S. Co-Delivery of Hydrophobic Curcumin and Hydrophilic Catechin by a Water-in-Oil-in-Water Double Emulsion. Food Chem. 2015, 173, 7–13. [Google Scholar] [CrossRef] [PubMed]
- Lee, Y.; Lee, D.; Park, E.; Jang, S.; Cheon, S.Y.; Han, S.; Koo, H. Rhamnolipid-Coated W/O/W Double Emulsion Nanoparticles for Efficient Delivery of Doxorubicin/Erlotinib and Combination Chemotherapy. J. Nanobiotechnology 2021, 19, 1–13. [Google Scholar] [CrossRef]
- Damiati, S.; Kompella, U.B.; Damiati, S.A.; Kodzius, R. Microfluidic Devices for Drug Delivery Systems and Drug Screening. Genes 2018, 9, 103. [Google Scholar] [CrossRef]
- Pimentel-Moral, S.; Ochando-Pulido, J.M.; Segura-Carretero, A.; Martinez-Ferez, A. Stabilization of W/O/W Multiple Emulsion Loaded with Hibiscus Sabdariffa Extract through Protein-Polysaccharide Complexes. LWT 2018, 90, 389–395. [Google Scholar] [CrossRef]
- Zhao, G.; Hu, C.; Sun, R.; Ni, S.; Li, Q.; Xia, Q. Development of Novel Composite Antioxidant Multiple Lipid Particles from Combination of W/O/W Multiple Emulsions and Solid Lipid Nanoparticles. Eur. J. lipid Sci. Technol. 2015, 117, 1056–1065. [Google Scholar] [CrossRef]
- Abdelalim, L.R.; Elnaggar, Y.S.R.; Abdallah, O.Y. Oleosomes Encapsulating Sildenafil Citrate as Potential Topical Nanotherapy for Palmar Plantar Erythrodysesthesia with High Ex Vivo Permeation and Deposition. AAPS PharmSciTech 2020, 21, 1–9. [Google Scholar] [CrossRef]
- Cho, H.Y.; Lee, T.; Yoon, J.; Han, Z.; Rabie, H.; Lee, K.-B.; Su, W.W.; Choi, J.-W. Magnetic Oleosome as a Functional Lipophilic Drug Carrier for Cancer Therapy. ACS Appl. Mater. Interfaces 2018, 10, 9301–9309. [Google Scholar] [CrossRef]
- Kaur, J.; Aslam, M.; Jha, M.K.; Sarma, A.K. Green Diesel: Integrated Production Processes, Future Perspectives and Techno-Economic Feasibility. In Green Diesel: An Alternative to Biodiesel and Petrodiesel; Springer: Berlin/Heidelberg, Germany, 2022; pp. 205–217. [Google Scholar] [CrossRef]
- Nikiforidis, C. V Structure and Functions of Oleosomes (Oil Bodies). Adv. Colloid Interface Sci. 2019, 274, 102039. [Google Scholar] [CrossRef]
- Ashique, S.; Singh, A.; Sandhu, N.K. Stability Issues, Probable Approaches for Stabilization and Associated Patents in the Pharmaceutical Field for Oleosome, A Novel Carrier for Drug Delivery. Recent Pat. Nanotechnol. 2022, 16, 207–218. [Google Scholar] [CrossRef]
- Koynova, R.; Tenchov, B.; MacDonald, R.C. Nonlamellar Phases in Cationic Phospholipids, Relevance to Drug and Gene Delivery. ACS Biomater. Sci. Eng. 2015, 1, 130–138. [Google Scholar] [CrossRef]
- Müller, R.H.; Alexiev, U.; Sinambela, P.; Keck, C.M. Nanostructured Lipid Carriers (NLC): The Second Generation of Solid Lipid Nanoparticles. In Percutaneous Penetration Enhancers Chemical Methods in Penetration Enhancement; Springer: Berlin/Heidelberg, Germany, 2016; pp. 161–185. [Google Scholar] [CrossRef]
- Guo, S.-J.; Ma, C.-G.; Hu, Y.-Y.; Bai, G.; Song, Z.-J.; Cao, X.-Q. Solid Lipid Nanoparticles for Phytosterols Delivery: The Acyl Chain Number of the Glyceride Matrix Affects the Arrangement, Stability, and Release. Food Chem. 2022, 394, 133412. [Google Scholar] [CrossRef]
- Borges, A.; de Freitas, V.; Mateus, N.; Fernandes, I.; Oliveira, J. Solid Lipid Nanoparticles as Carriers of Natural Phenolic Compounds. Antioxidants 2020, 9, 998. [Google Scholar] [CrossRef]
- Jensen, L.B.; Magnussson, E.; Gunnarsson, L.; Vermehren, C.; Nielsen, H.M.; Petersson, K. Corticosteroid Solubility and Lipid Polarity Control Release from Solid Lipid Nanoparticles. Int. J. Pharm. 2010, 390, 53–60. [Google Scholar] [CrossRef]
- Yoon, G.; Park, J.W.; Yoon, I.-S. Solid Lipid Nanoparticles (SLNs) and Nanostructured Lipid Carriers (NLCs): Recent Advances in Drug Delivery. J. Pharm. Investig. 2013, 43, 353–362. [Google Scholar] [CrossRef]
- Müller, R.H.; Radtke, M.; Wissing, S. Nanostructured Lipid Matrices for Improved Microencapsulation of Drugs. Int. J. Pharm. 2002, 242, 121–128. [Google Scholar] [CrossRef]
- Beloqui, A.; Solinís, M.Á.; Rodríguez-Gascón, A.; Almeida, A.J.; Préat, V. Nanostructured Lipid Carriers: Promising Drug Delivery Systems for Future Clinics. Nanomedicine Nanotechnol. Biol. Med. 2016, 12, 143–161. [Google Scholar] [CrossRef]
- Makwana, V.; Jain, R.; Patel, K.; Nivsarkar, M.; Joshi, A. Solid Lipid Nanoparticles (SLN) of Efavirenz as Lymph Targeting Drug Delivery System: Elucidation of Mechanism of Uptake Using Chylomicron Flow Blocking Approach. Int. J. Pharm. 2015, 495, 439–446. [Google Scholar] [CrossRef]
- Kesavan, K.; Kant, S.; Singh, P.N.; Pandit, J.K. Mucoadhesive Chitosan-Coated Cationic Microemulsion of Dexamethasone for Ocular Delivery: In Vitro and in Vivo Evaluation. Curr. Eye Res. 2013, 38, 342–352. [Google Scholar] [CrossRef]
- Baspinar, Y.; Bertelmann, E.; Pleyer, U.; Buech, G.; Siebenbrodt, I.; Borchert, H.-H. Corneal Permeation Studies of Everolimus Microemulsion. J. Ocul. Pharmacol. Ther. 2008, 24, 399–402. [Google Scholar] [CrossRef] [PubMed]
- Prabhakar, K.; Afzal, S.M.; Surender, G.; Kishan, V. Tween 80 Containing Lipid Nanoemulsions for Delivery of Indinavir to Brain. Acta Pharm. Sin. B 2013, 3, 345–353. [Google Scholar] [CrossRef]
- Mahajan, H.S.; Mahajan, M.S.; Nerkar, P.P.; Agrawal, A. Nanoemulsion-Based Intranasal Drug Delivery System of Saquinavir Mesylate for Brain Targeting. Drug Deliv. 2014, 21, 148–154. [Google Scholar] [CrossRef]
- Kumar, M.; Misra, A.; Babbar, A.K.; Mishra, A.K.; Mishra, P.; Pathak, K. Intranasal Nanoemulsion Based Brain Targeting Drug Delivery System of Risperidone. Int. J. Pharm. 2008, 358, 285–291. [Google Scholar] [CrossRef] [PubMed]
- Abdel Fadeel, D.A.; Kamel, R.; Fadel, M. PEGylated Lipid Nanocarrier for Enhancing Photodynamic Therapy of Skin Carcinoma Using Curcumin: In-Vitro/in-Vivo Studies and Histopathological Examination. Sci. Rep. 2020, 10, 10435. [Google Scholar] [CrossRef]
- Yadav, M.; Schiavone, N.; Guzman-Aranguez, A.; Giansanti, F.; Papucci, L.; Perez de Lara, M.J.; Singh, M.; Kaur, I.P. Atorvastatin-Loaded Solid Lipid Nanoparticles as Eye Drops: Proposed Treatment Option for Age-Related Macular Degeneration (AMD). Drug Deliv. Transl. Res. 2020, 10, 919–944. [Google Scholar] [CrossRef]
- Leonardi, A.; Crasci’, L.; Panico, A.; Pignatello, R. Antioxidant Activity of Idebenone-Loaded Neutral and Cationic Solid–Lipid Nanoparticles. Pharm. Dev. Technol. 2015, 20, 716–723. [Google Scholar] [CrossRef]
- Balguri, S.P.; Adelli, G.R.; Majumdar, S. Topical Ophthalmic Lipid Nanoparticle Formulations (SLN, NLC) of Indomethacin for Delivery to the Posterior Segment Ocular Tissues. Eur. J. Pharm. Biopharm. 2016, 109, 224–235. [Google Scholar] [CrossRef]
- Abrishami, M.; Abrishami, M.; Mahmoudi, A.; Mosallaei, N.; Vakili Ahrari Roodi, M.; Malaekeh-Nikouei, B. Solid Lipid Nanoparticles Improve the Diclofenac Availability in Vitreous after Intraocular Injection. J. Drug Deliv. 2016, 2016, 1368481. [Google Scholar] [CrossRef]
- Leonardi, A.; Bucolo, C.; Drago, F.; Salomone, S.; Pignatello, R. Cationic Solid Lipid Nanoparticles Enhance Ocular Hypotensive Effect of Melatonin in Rabbit. Int. J. Pharm. 2015, 478, 180–186. [Google Scholar] [CrossRef]
- Venishetty, V.K.; Komuravelli, R.; Kuncha, M.; Sistla, R.; Diwan, P.V. Increased Brain Uptake of Docetaxel and Ketoconazole Loaded Folate-Grafted Solid Lipid Nanoparticles. Nanomedicine Nanotechnol. Biol. Med. 2013, 9, 111–121. [Google Scholar] [CrossRef]
- Dal Magro, R.; Ornaghi, F.; Cambianica, I.; Beretta, S.; Re, F.; Musicanti, C.; Rigolio, R.; Donzelli, E.; Canta, A.; Ballarini, E. ApoE-Modified Solid Lipid Nanoparticles: A Feasible Strategy to Cross the Blood-Brain Barrier. J. Control. Release 2017, 249, 103–110. [Google Scholar] [CrossRef]
- He, H.; Yao, J.; Zhang, Y.; Chen, Y.; Wang, K.; Lee, R.J.; Yu, B.; Zhang, X. Solid Lipid Nanoparticles as a Drug Delivery System to across the Blood-Brain Barrier. Biochem. Biophys. Res. Commun. 2019, 519, 385–390. [Google Scholar] [CrossRef]
- Kuo, Y.; Wang, C. Cationic Solid Lipid Nanoparticles with Cholesterol-mediated Surface Layer for Transporting Saquinavir to the Brain. Biotechnol. Prog. 2014, 30, 198–206. [Google Scholar] [CrossRef]
- Sood, S.; Jawahar, N.; Jain, K.; Gowthamarajan, K.; Nainar Meyyanathan, S. Olanzapine Loaded Cationic Solid Lipid Nanoparticles for Improved Oral Bioavailability. Curr. Nanosci. 2013, 9, 26–34. [Google Scholar] [CrossRef]
- Akbari, J.; Saeedi, M.; Morteza-Semnani, K.; Rostamkalaei, S.S.; Asadi, M.; Asare-Addo, K.; Nokhodchi, A. The Design of Naproxen Solid Lipid Nanoparticles to Target Skin Layers. Colloids Surfaces B Biointerfaces 2016, 145, 626–633. [Google Scholar] [CrossRef]
- Harde, H.; Agrawal, A.K.; Katariya, M.; Kale, D.; Jain, S. Development of a Topical Adapalene-Solid Lipid Nanoparticle Loaded Gel with Enhanced Efficacy and Improved Skin Tolerability. RSC Adv. 2015, 5, 43917–43929. [Google Scholar] [CrossRef]
- Kelidari, H.R.; Saeedi, M.; Akbari, J.; Morteza-Semnani, K.; Gill, P.; Valizadeh, H.; Nokhodchi, A. Formulation Optimization and in Vitro Skin Penetration of Spironolactone Loaded Solid Lipid Nanoparticles. Colloids Surfaces B Biointerfaces 2015, 128, 473–479. [Google Scholar] [CrossRef]
- Rigon, R.B.; Fachinetti, N.; Severino, P.; Santana, M.H.A.; Chorilli, M. Skin Delivery and in Vitro Biological Evaluation of Trans-Resveratrol-Loaded Solid Lipid Nanoparticles for Skin Disorder Therapies. Molecules 2016, 21, 116. [Google Scholar] [CrossRef]
- Yang, B.; Jiang, J.; Jiang, L.; Zheng, P.; Wang, F.; Zhou, Y.; Chen, Z.; Li, M.; Lian, M.; Tang, S. Chitosan Mediated Solid Lipid Nanoparticles for Enhanced Liver Delivery of Zedoary Turmeric Oil in Vivo. Int. J. Biol. Macromol. 2020, 149, 108–115. [Google Scholar] [CrossRef]
- Khatri, H.; Chokshi, N.; Rawal, S.; Patel, M.M. Fabrication, Characterization and Optimization of Artemether Loaded PEGylated Solid Lipid Nanoparticles for the Treatment of Lung Cancer. Mater. Res. Express 2019, 6, 45014. [Google Scholar] [CrossRef]
- Araújo, J.; Nikolic, S.; Egea, M.A.; Souto, E.B.; Garcia, M.L. Nanostructured Lipid Carriers for Triamcinolone Acetonide Delivery to the Posterior Segment of the Eye. Colloids Surfaces B Biointerfaces 2011, 88, 150–157. [Google Scholar] [CrossRef] [PubMed]
- Kumari, S.; Dandamudi, M.; Rani, S.; Behaeghel, E.; Behl, G.; Kent, D.; O’reilly, N.J.; O’donovan, O.; McLoughlin, P.; Fitzhenry, L. Dexamethasone-Loaded Nanostructured Lipid Carriers for the Treatment of Dry Eye Disease. Pharmaceutics 2021, 13, 905. [Google Scholar] [CrossRef] [PubMed]
- Selvaraj, K.; Kuppusamy, G.; Krishnamurthy, J.; Mahalingam, R.; Singh, S.K.; Gulati, M. Repositioning of Itraconazole for the Management of Ocular Neovascularization through Surface-Modified Nanostructured Lipid Carriers. Assay Drug Dev. Technol. 2019, 17, 178–190. [Google Scholar] [CrossRef]
- Sharif Makhmal Zadeh, B.; Niro, H.; Rahim, F.; Esfahani, G. Ocular Delivery System for Propranolol Hydrochloride Based on Nanostructured Lipid Carrier. Sci. Pharm. 2018, 86, 16. [Google Scholar] [CrossRef]
- Gartziandia, O.; Herran, E.; Pedraz, J.L.; Carro, E.; Igartua, M.; Hernandez, R.M. Chitosan Coated Nanostructured Lipid Carriers for Brain Delivery of Proteins by Intranasal Administration. Colloids Surfaces B Biointerfaces 2015, 134, 304–313. [Google Scholar] [CrossRef]
- Khan, S.A.; Rehman, S.; Nabi, B.; Iqubal, A.; Nehal, N.; Fahmy, U.A.; Kotta, S.; Baboota, S.; Md, S.; Ali, J. Boosting the Brain Delivery of Atazanavir through Nanostructured Lipid Carrier-Based Approach for Mitigating Neuroaids. Pharmaceutics 2020, 12, 1059. [Google Scholar] [CrossRef]
- Zhuang, C.-Y.; Li, N.; Wang, M.; Zhang, X.-N.; Pan, W.-S.; Peng, J.-J.; Pan, Y.-S.; Tang, X. Preparation and Characterization of Vinpocetine Loaded Nanostructured Lipid Carriers (NLC) for Improved Oral Bioavailability. Int. J. Pharm. 2010, 394, 179–185. [Google Scholar] [CrossRef]
- Jawahar, N.; Hingarh, P.K.; Arun, R.; Selvaraj, J.; Anbarasan, A.; Sathianarayanan, S.; Nagaraju, G. Enhanced Oral Bioavailability of an Antipsychotic Drug through Nanostructured Lipid Carriers. Int. J. Biol. Macromol. 2018, 110, 269–275. [Google Scholar] [CrossRef]
- Abd El-Halim, S.M.; Abdelbary, G.A.; Amin, M.M.; Zakaria, M.Y.; Shamsel-Din, H.A.; Ibrahim, A.B. Stabilized Oral Nanostructured Lipid Carriers of Adefovir Dipivoxil as a Potential Liver Targeting: Estimation of Liver Function Panel and Uptake Following Intravenous Injection of Radioiodinated Indicator. DARU J. Pharm. Sci. 2020, 28, 517–532. [Google Scholar] [CrossRef]
- Elmowafy, M.; Ibrahim, H.M.; Ahmed, M.A.; Shalaby, K.; Salama, A.; Hefesha, H. Atorvastatin-Loaded Nanostructured Lipid Carriers (NLCs): Strategy to Overcome Oral Delivery Drawbacks. Drug Deliv. 2017, 24, 932–941. [Google Scholar] [CrossRef]
- Hu, R.; Liu, S.; Anwaier, G.; Wang, Q.; Shen, W.; Shen, Q.; Qi, R. Formulation and Intestinal Absorption of Naringenin Loaded Nanostructured Lipid Carrier and Its Inhibitory Effects on Nonalcoholic Fatty Liver Disease. Nanomedicine Nanotechnol. Biol. Med. 2021, 32, 102310. [Google Scholar] [CrossRef]
- Liu, Z.; Luo, L.; Zheng, S.; Niu, Y.; Bo, R.; Huang, Y.; Xing, J.; Li, Z.; Wang, D. Cubosome Nanoparticles Potentiate Immune Properties of Immunostimulants. Int. J. Nanomedicine 2016, 11, 3571. [Google Scholar] [CrossRef]
- Nasr, M.; Almawash, S.; Al Saqr, A.; Bazeed, A.Y.; Saber, S.; Elagamy, H.I. Bioavailability and Antidiabetic Activity of Gliclazide-Loaded Cubosomal Nanoparticles. Pharmaceuticals 2021, 14, 786. [Google Scholar] [CrossRef]
- Faria, A.R.; Silvestre, O.F.; Maibohm, C.; Adão, R.M.R.; Silva, B.F.B.; Nieder, J.B. Cubosome Nanoparticles for Enhanced Delivery of Mitochondria Anticancer Drug Elesclomol and Therapeutic Monitoring via Sub-Cellular NAD (P) H Multi-Photon Fluorescence Lifetime Imaging. Nano Res. 2019, 12, 991–998. [Google Scholar] [CrossRef]
- Said, M.; Aboelwafa, A.A.; Elshafeey, A.H.; Elsayed, I. Central Composite Optimization of Ocular Mucoadhesive Cubosomes for Enhanced Bioavailability and Controlled Delivery of Voriconazole. J. Drug Deliv. Sci. Technol. 2021, 61, 102075. [Google Scholar] [CrossRef]
- Rakotoarisoa, M.; Angelov, B.; Garamus, V.M.; Angelova, A. Curcumin-and Fish Oil-Loaded Spongosome and Cubosome Nanoparticles with Neuroprotective Potential against H2O2-Induced Oxidative Stress in Differentiated Human SH-SY5Y Cells. ACS Omega 2019, 4, 3061–3073. [Google Scholar] [CrossRef]
- Elnaggar, Y.S.R.; Etman, S.M.; Abdelmonsif, D.A.; Abdallah, O.Y. Novel Piperine-Loaded Tween-Integrated Monoolein Cubosomes as Brain-Targeted Oral Nanomedicine in Alzheimer’s Disease: Pharmaceutical, Biological, and Toxicological Studies. Int. J. Nanomedicine 2015, 10, 5459. [Google Scholar] [CrossRef]
- Zhai, J.; Tan, F.H.; Luwor, R.B.; Srinivasa Reddy, T.; Ahmed, N.; Drummond, C.J.; Tran, N. In Vitro and in Vivo Toxicity and Biodistribution of Paclitaxel-Loaded Cubosomes as a Drug Delivery Nanocarrier: A Case Study Using an A431 Skin Cancer Xenograft Model. ACS Appl. Bio Mater. 2020, 3, 4198–4207. [Google Scholar] [CrossRef]
- Mehnert, W.; Mäder, K. Solid Lipid Nanoparticles: Production, Characterization and Applications. Adv. Drug Deliv. Rev. 2012, 64, 83–101. [Google Scholar] [CrossRef]
- Gainza, G.; Pastor, M.; Aguirre, J.J.; Villullas, S.; Pedraz, J.L.; Hernandez, R.M.; Igartua, M. A Novel Strategy for the Treatment of Chronic Wounds Based on the Topical Administration of RhEGF-Loaded Lipid Nanoparticles: In Vitro Bioactivity and in Vivo Effectiveness in Healing-Impaired Db/Db Mice. J. Control. Release 2014, 185, 51–61. [Google Scholar] [CrossRef] [PubMed]
- Kulkarni, C.V.; Wachter, W.; Iglesias-Salto, G.; Engelskirchen, S.; Ahualli, S. Monoolein: A Magic Lipid? Phys. Chem. Chem. Phys. 2011, 13, 3004–3021. [Google Scholar] [CrossRef] [PubMed]
- Pan, X.; Han, K.; Peng, X.; Yang, Z.; Qin, L.; Zhu, C.; Huang, X.; Shi, X.; Dian, L.; Lu, M. Nanostructed Cubosomes as Advanced Drug Delivery System. Curr. Pharm. Des. 2013, 19, 6290–6297. [Google Scholar] [CrossRef] [PubMed]
- Karami, Z.; Hamidi, M. Cubosomes: Remarkable Drug Delivery Potential. Drug Discov. Today 2016, 21, 789–801. [Google Scholar] [CrossRef]
- Barriga, H.M.G.; Holme, M.N.; Stevens, M.M. Cubosomes: The next Generation of Smart Lipid Nanoparticles? Angew. Chem. Int. Ed. 2019, 58, 2958–2978. [Google Scholar] [CrossRef]
- Patond, V.B.; Ghonge, A.B.; Narkhede, M.B. Cubosome-Review. Int. J. Trend Sci. Res. Dev 2020, 4, 1116–1120. [Google Scholar]
- Madheswaran, T.; Kandasamy, M.; Bose, R.J.C.; Karuppagounder, V. Current Potential and Challenges in the Advances of Liquid Crystalline Nanoparticles as Drug Delivery Systems. Drug Discov. Today 2019, 24, 1405–1412. [Google Scholar] [CrossRef]
- Nazaruk, E.; Majkowska-Pilip, A.; Bilewicz, R. Lipidic Cubic-phase Nanoparticles—Cubosomes for Efficient Drug Delivery to Cancer Cells. Chempluschem 2017, 82, 570–575. [Google Scholar] [CrossRef]
- Patel, B.; Thakkar, H.P. Cubosomes: Novel Nanocarriers for Drug Delivery. Nanocarriers Drug Deliv. Syst. Evid. Based Approach 2021, 70, 227–254. [Google Scholar] [CrossRef]
- Rao, S.V.; Sravya, B.N.; Padmalatha, K. A Review on Cubosome: The Novel Drug Delivery System. GSC Biol. Pharm. Sci. 2018, 5, 76–81. [Google Scholar] [CrossRef]
- Baek, J.-S.; Cho, C.-W. Surface Modification of Solid Lipid Nanoparticles for Oral Delivery of Curcumin: Improvement of Bioavailability through Enhanced Cellular Uptake, and Lymphatic Uptake. Eur. J. Pharm. Biopharm. 2017, 117, 132–140. [Google Scholar] [CrossRef]
- Choi, S.; Kim, W.; Kim, J. Surface Modification of Functional Nanoparticles for Controlled Drug Delivery. J. Dispers. Sci. Technol. 2003, 24, 475–487. [Google Scholar] [CrossRef]
- Li, Z.; Shan, X.; Chen, Z.; Gao, N.; Zeng, W.; Zeng, X.; Mei, L. Applications of Surface Modification Technologies in Nanomedicine for Deep Tumor Penetration. Adv. Sci. 2021, 8, 2002589. [Google Scholar] [CrossRef]
- Hussain, Z.; Khan, S.; Imran, M.; Sohail, M.; Shah, S.W.A.; de Matas, M. PEGylation: A Promising Strategy to Overcome Challenges to Cancer-Targeted Nanomedicines: A Review of Challenges to Clinical Transition and Promising Resolution. Drug Deliv. Transl. Res. 2019, 9, 721–734. [Google Scholar] [CrossRef]
- Kebebe, D.; Wu, Y.; Zhang, B.; Yang, J.; Liu, Y.; Li, X.; Ma, Z.; Lu, P.; Liu, Z.; Li, J. Dimeric c (RGD) Peptide Conjugated Nanostructured Lipid Carriers for Efficient Delivery of Gambogic Acid to Breast Cancer. Int. J. Nanomedicine 2019, 14, 6179–6195. [Google Scholar] [CrossRef]
- Mussi, S.V.; Torchilin, V.P. Recent Trends in the Use of Lipidic Nanoparticles as Pharmaceutical Carriers for Cancer Therapy and Diagnostics. J. Mater. Chem. B 2013, 1, 5201–5209. [Google Scholar] [CrossRef]
- Wu, J. The Enhanced Permeability and Retention (EPR) Effect: The Significance of the Concept and Methods to Enhance Its Application. J. Pers. Med. 2021, 11, 771. [Google Scholar] [CrossRef]
- Garcia-Fuentes, M.; Torres, D.; Martín-Pastor, M.; Alonso, M.J. Application of NMR Spectroscopy to the Characterization of PEG-Stabilized Lipid Nanoparticles. Langmuir 2004, 20, 8839–8845. [Google Scholar] [CrossRef]
- Yuan, H.; Chen, C.-Y.; Chai, G.; Du, Y.-Z.; Hu, F.-Q. Improved Transport and Absorption through Gastrointestinal Tract by PEGylated Solid Lipid Nanoparticles. Mol. Pharm. 2013, 10, 1865–1873. [Google Scholar] [CrossRef]
- Göppert, T.M.; Müller, R.H. Adsorption Kinetics of Plasma Proteins on Solid Lipid Nanoparticles for Drug Targeting. Int. J. Pharm. 2005, 302, 172–186. [Google Scholar] [CrossRef]
- Kumar, S.; Randhawa, J.K. High Melting Lipid Based Approach for Drug Delivery: Solid Lipid Nanoparticles. Mater. Sci. Eng. C 2013, 33, 1842–1852. [Google Scholar] [CrossRef] [PubMed]
- Miller, D.W.; Batrakova, E.V.; Waltner, T.O.; Alakhov, V.Y.; Kabanov, A.V. Interactions of Pluronic Block Copolymers with Brain Microvessel Endothelial Cells: Evidence of Two Potential Pathways for Drug Absorption. Bioconjug. Chem. 1997, 8, 649–657. [Google Scholar] [CrossRef] [PubMed]
- Luo, Y.; Teng, Z.; Li, Y.; Wang, Q. Solid Lipid Nanoparticles for Oral Drug Delivery: Chitosan Coating Improves Stability, Controlled Delivery, Mucoadhesion and Cellular Uptake. Carbohydr. Polym. 2015, 122, 221–229. [Google Scholar] [CrossRef] [PubMed]
- Yostawonkul, J.; Surassmo, S.; Iempridee, T.; Pimtong, W.; Suktham, K.; Sajomsang, W.; Gonil, P.; Ruktanonchai, U.R. Surface Modification of Nanostructure Lipid Carrier (NLC) by Oleoyl-Quaternized-Chitosan as a Mucoadhesive Nanocarrier. Colloids Surfaces B Biointerfaces 2017, 149, 301–311. [Google Scholar] [CrossRef] [PubMed]
- Wang, F.; Chen, L.; Zhang, D.; Jiang, S.; Shi, K.; Huang, Y.; Li, R.; Xu, Q. Methazolamide-Loaded Solid Lipid Nanoparticles Modified with Low-Molecular Weight Chitosan for the Treatment of Glaucoma: Vitro and Vivo Study. J. Drug Target. 2014, 22, 849–858. [Google Scholar] [CrossRef]
- Sohaib, M.; Shah, S.U.; Shah, K.U.; Khan, N.R.; Irfan, M.M.; Niazi, Z.R.; Alqahtani, A.A.; Alasiri, A.; Walbi, I.A.; Mahmood, S. Physicochemical Characterization of Chitosan-Decorated Finasteride Solid Lipid Nanoparticles for Skin Drug Delivery. Biomed Res. Int. 2022. [Google Scholar] [CrossRef]
- Rosiere, R.; Van Woensel, M.; Gelbcke, M.; Mathieu, V.; Hecq, J.; Mathivet, T.; Vermeersch, M.; Van Antwerpen, P.; Amighi, K.; Wauthoz, N. New Folate-Grafted Chitosan Derivative to Improve Delivery of Paclitaxel-Loaded Solid Lipid Nanoparticles for Lung Tumor Therapy by Inhalation. Mol. Pharm. 2018, 15, 899–910. [Google Scholar] [CrossRef]
- Caracciolo, G.; Pozzi, D.; Capriotti, A.L.; Cavaliere, C.; Laganà, A. Effect of DOPE and Cholesterol on the Protein Adsorption onto Lipid Nanoparticles. J. Nanoparticle Res. 2013, 15, 1–11. [Google Scholar] [CrossRef]
- Chen, Y.; He, N.; Yang, T.; Cai, S.; Zhang, Y.; Lin, J.; Huang, M.; Chen, W.; Zhang, Y.; Hong, Z. Fucoxanthin Loaded in Palm Stearin-and Cholesterol-Based Solid Lipid Nanoparticle-Microcapsules, with Improved Stability and Bioavailability in Vivo. Mar. Drugs 2022, 20, 237. [Google Scholar] [CrossRef]
- Herrera, M.; Kim, J.; Eygeris, Y.; Jozic, A.; Sahay, G. Illuminating Endosomal Escape of Polymorphic Lipid Nanoparticles That Boost mRNA Delivery. Biomater. Sci. 2021, 9, 4289–4300. [Google Scholar] [CrossRef]
- Li, Z.; Zhang, X.-Q.; Ho, W.; Li, F.; Gao, M.; Bai, X.; Xu, X. Enzyme-Catalyzed One-Step Synthesis of Ionizable Cationic Lipids for Lipid Nanoparticle-Based mRNA COVID-19 Vaccines. ACS Nano 2022, 16, 18936–18950. [Google Scholar] [CrossRef]
- Li, R.; Pu, C.; Sun, Y.; Sun, Q.; Tang, W. Interaction between Soybean Oleosome-Associated Proteins and Phospholipid Bilayer and Its Influence on Environmental Stability of Luteolin-Loaded Liposomes. Food Hydrocoll. 2022, 130, 107721. [Google Scholar] [CrossRef]
- Kang, X.; Chen, H.; Li, S.; Jie, L.; Hu, J.; Wang, X.; Qi, J.; Ying, X.; Du, Y. Magnesium Lithospermate B Loaded PEGylated Solid Lipid Nanoparticles for Improved Oral Bioavailability. Colloids Surfaces B Biointerfaces 2018, 161, 597–605. [Google Scholar] [CrossRef]
- Yadav, D.; Dewangan, H.K. PEGYLATION: An Important Approach for Novel Drug Delivery System. J. Biomater. Sci. Polym. Ed. 2021, 32, 266–280. [Google Scholar] [CrossRef]
- Kamel, R.; Abbas, H.; Shaffie, N.M. Development and Evaluation of PLA-Coated Co-Micellar Nanosystem of Resveratrol for the Intra-Articular Treatment of Arthritis. Int. J. Pharm. 2019, 569, 118560. [Google Scholar] [CrossRef]
- Huang, J.; Lu, Y.; Wang, H.; Liu, J.; Liao, M.; Hong, L.; Tao, R.; Ahmed, M.M.; Liu, P.; Liu, S. The Effect of Lipid Nanoparticle PEGylation on Neuroinflammatory Response in Mouse Brain. Biomaterials 2013, 34, 7960–7970. [Google Scholar] [CrossRef]
- Zhang, X.; Chen, G.; Zhang, T.; Ma, Z.; Wu, B. Effects of PEGylated Lipid Nanoparticles on the Oral Absorption of One BCS II Drug: A Mechanistic Investigation. Int. J. Nanomedicine 2014, 9, 5503. [Google Scholar] [CrossRef]
- Ban, C.; Jo, M.; Lim, S.; Choi, Y.J. Control of the Gastrointestinal Digestion of Solid Lipid Nanoparticles Using PEGylated Emulsifiers. Food Chem. 2018, 239, 442–452. [Google Scholar] [CrossRef]
- Zhang, S.; Wang, J.; Pan, J. Baicalin-Loaded PEGylated Lipid Nanoparticles: Characterization, Pharmacokinetics, and Protective Effects on Acute Myocardial Ischemia in Rats. Drug Deliv. 2016, 23, 3696–3703. [Google Scholar] [CrossRef]
- Ho, E.A.; Osooly, M.; Strutt, D.; Masin, D.; Yang, Y.; Yan, H.; Bally, M. Characterization of Long-Circulating Cationic Nanoparticle Formulations Consisting of a Two-Stage PEGylation Step for the Delivery of SiRNA in a Breast Cancer Tumor Model. J. Pharm. Sci. 2013, 102, 227–236. [Google Scholar] [CrossRef]
- Dang, H.; Dong, C.; Zhang, L. Sustained Latanoprost Release from PEGylated Solid Lipid Nanoparticle-Laden Soft Contact Lens to Treat Glaucoma. Pharm. Dev. Technol. 2022, 27, 127–133. [Google Scholar] [CrossRef] [PubMed]
- Liu, Z.; Zhao, H.; Shu, L.; Zhang, Y.; Okeke, C.; Zhang, L.; Li, J.; Li, N. Preparation and Evaluation of Baicalin-Loaded Cationic Solid Lipid Nanoparticles Conjugated with OX26 for Improved Delivery across the BBB. Drug Dev. Ind. Pharm. 2015, 41, 353–361. [Google Scholar] [CrossRef] [PubMed]
- Huang, W.; Wu, X.; Gao, X.; Yu, Y.; Lei, H.; Zhu, Z.; Shi, Y.; Chen, Y.; Qin, M.; Wang, W. Maleimide–Thiol Adducts Stabilized through Stretching. Nat. Chem. 2019, 11, 310–319. [Google Scholar] [CrossRef] [PubMed]
- Zhai, J.; Scoble, J.A.; Li, N.; Lovrecz, G.; Waddington, L.J.; Tran, N.; Muir, B.W.; Coia, G.; Kirby, N.; Drummond, C.J. Epidermal Growth Factor Receptor-Targeted Lipid Nanoparticles Retain Self-Assembled Nanostructures and Provide High Specificity. Nanoscale 2015, 7, 2905–2913. [Google Scholar] [CrossRef] [PubMed]
- Li, J.; Ghatak, S.; El Masry, M.S.; Das, A.; Liu, Y.; Roy, S.; Lee, R.J.; Sen, C.K. Topical Lyophilized Targeted Lipid Nanoparticles in the Restoration of Skin Barrier Function Following Burn Wound. Mol. Ther. 2018, 26, 2178–2188. [Google Scholar] [CrossRef]
- Zarrintaj, P.; Ramsey, J.D.; Samadi, A.; Atoufi, Z.; Yazdi, M.K.; Ganjali, M.R.; Amirabad, L.M.; Zangene, E.; Farokhi, M.; Formela, K. Poloxamer: A Versatile Tri-Block Copolymer for Biomedical Applications. Acta Biomater. 2020, 110, 37–67. [Google Scholar] [CrossRef]
- Bodratti, A.M.; Alexandridis, P. Formulation of Poloxamers for Drug Delivery. J. Funct. Biomater. 2018, 9, 11. [Google Scholar] [CrossRef]
- Deshpande, A.; Mohamed, M.; Daftardar, S.B.; Patel, M.; Boddu, S.H.S.; Nesamony, J. Solid Lipid Nanoparticles in Drug Delivery: Opportunities and Challenges. In Emerging Nanotechnologies for Diagnostics, Drug Delivery and Medical Devices; Elsevier: Amsterdam, The Netherlands, 2017; pp. 291–330. [Google Scholar] [CrossRef]
- Bodratti, A.M.; Alexandridis, P. Amphiphilic Block Copolymers in Drug Delivery: Advances in Formulation Structure and Performance. Expert Opin. Drug Deliv. 2018, 15, 1085–1104. [Google Scholar] [CrossRef]
- Göppert, T.M.; Müller, R.H. Protein Adsorption Patterns on Poloxamer-and Poloxamine-Stabilized Solid Lipid Nanoparticles (SLN). Eur. J. Pharm. Biopharm. 2005, 60, 361–372. [Google Scholar] [CrossRef]
- Prasad, P.; Gordijo, C.R.; Abbasi, A.Z.; Maeda, A.; Ip, A.; Rauth, A.M.; DaCosta, R.S.; Wu, X.Y. Multifunctional Albumin–MnO2 Nanoparticles Modulate Solid Tumor Microenvironment by Attenuating Hypoxia, Acidosis, Vascular Endothelial Growth Factor and Enhance Radiation Response. ACS Nano 2014, 8, 3202–3212. [Google Scholar] [CrossRef]
- Gordijo, C.R.; Abbasi, A.Z.; Amini, M.A.; Lip, H.Y.; Maeda, A.; Cai, P.; O’Brien, P.J.; DaCosta, R.S.; Rauth, A.M.; Wu, X.Y. Design of Hybrid MnO2-Polymer-Lipid Nanoparticles with Tunable Oxygen Generation Rates and Tumor Accumulation for Cancer Treatment. Adv. Funct. Mater. 2015, 25, 1858–1872. [Google Scholar] [CrossRef]
- Wang, T.; Ma, X.; Lei, Y.; Luo, Y. Solid Lipid Nanoparticles Coated with Cross-Linked Polymeric Double Layer for Oral Delivery of Curcumin. Colloids Surfaces B Biointerfaces 2016, 148, 1–11. [Google Scholar] [CrossRef]
- Sánchez, C.C.; Patino, J.M.R. Interfacial, Foaming and Emulsifying Characteristics of Sodium Caseinate as Influenced by Protein Concentration in Solution. Food Hydrocoll. 2005, 19, 407–416. [Google Scholar] [CrossRef]
- Surh, J.; Decker, E.A.; McClements, D.J. Influence of PH and Pectin Type on Properties and Stability of Sodium-Caseinate Stabilized Oil-in-Water Emulsions. Food Hydrocoll. 2006, 20, 607–618. [Google Scholar] [CrossRef]
- Bugnicourt, L.; Ladavière, C. A Close Collaboration of Chitosan with Lipid Colloidal Carriers for Drug Delivery Applications. J. Control. Release 2017, 256, 121–140. [Google Scholar] [CrossRef]
- Fonte, P.; Andrade, F.; Araújo, F.; Andrade, C.; das Neves, J.; Sarmento, B. Chitosan-Coated Solid Lipid Nanoparticles for Insulin Delivery. In Methods in Enzymology; Elsevier: Amsterdam, The Netherlands, 2012; Volume 508, pp. 295–314. ISBN 0076-6879. [Google Scholar] [CrossRef]
- Khoushab, F.; Yamabhai, M. Chitin Research Revisited. Mar. Drugs 2010, 8, 1988–2012. [Google Scholar] [CrossRef]
- Nair, R.; Kumar, A.C.K.; Priya, V.K.; Yadav, C.M.; Raju, P.Y. Formulation and Evaluation of Chitosan Solid Lipid Nanoparticles of Carbamazepine. Lipids Health Dis. 2012, 11, 72. [Google Scholar] [CrossRef]
- Dharmala, K.; Yoo, J.W.; Lee, C.H. Development of Chitosan–SLN Microparticles for Chemotherapy: In Vitro Approach through Efflux-Transporter Modulation. J. Control. Release 2008, 131, 190–197. [Google Scholar] [CrossRef]
- Rabelo, R.S.; Oliveira, I.F.; da Silva, V.M.; Prata, A.S.; Hubinger, M.D. Chitosan Coated Nanostructured Lipid Carriers (NLCs) for Loading Vitamin D: A Physical Stability Study. Int. J. Biol. Macromol. 2018, 119, 902–912. [Google Scholar] [CrossRef]
- Rassu, G.; Soddu, E.; Cossu, M.; Gavini, E.; Giunchedi, P.; Dalpiaz, A. Particulate Formulations Based on Chitosan for Nose-to-Brain Delivery of Drugs. A Review. J. Drug Deliv. Sci. Technol. 2016, 32, 77–87. [Google Scholar] [CrossRef]
- Sinha, V.R.; Singla, A.K.; Wadhawan, S.; Kaushik, R.; Kumria, R.; Bansal, K.; Dhawan, S. Chitosan Microspheres as a Potential Carrier for Drugs. Int. J. Pharm. 2004, 274, 1–33. [Google Scholar] [CrossRef] [PubMed]
- Hermanson, G.T. Bioconjugate Techniques; Academic Press: Cambridge, MA, USA, 2013; ISBN 0123822408. [Google Scholar]
- Cheng, X.; Lee, R.J. The Role of Helper Lipids in Lipid Nanoparticles (LNPs) Designed for Oligonucleotide Delivery. Adv. Drug Deliv. Rev. 2016, 99, 129–137. [Google Scholar] [CrossRef] [PubMed]
- Hou, X.; Zaks, T.; Langer, R.; Dong, Y. Lipid Nanoparticles for mRNA Delivery. Nat. Rev. Mater. 2021, 6, 1078–1094. [Google Scholar] [CrossRef] [PubMed]
- Miao, L.; Zhang, Y.; Huang, L. mRNA Vaccine for Cancer Immunotherapy. Mol. Cancer 2021, 20, 1–23. [Google Scholar] [CrossRef]
- Schlich, M.; Palomba, R.; Costabile, G.; Mizrahy, S.; Pannuzzo, M.; Peer, D.; Decuzzi, P. Cytosolic Delivery of Nucleic Acids: The Case of Ionizable Lipid Nanoparticles. Bioeng. Transl. Med. 2021, 6, e10213. [Google Scholar] [CrossRef]
- Kuo, Y.-C. Loading Efficiency of Stavudine on Polybutylcyanoacrylate and Methylmethacrylate-Sulfopropylmethacrylate Copolymer Nanoparticles. Int. J. Pharm. 2005, 290, 161–172. [Google Scholar] [CrossRef]
- Kuo, Y.-C.; Lin, T.-W. Electrophoretic Mobility, Zeta Potential, and Fixed Charge Density of Bovine Knee Chondrocytes, Methyl Methacrylate–Sulfopropyl Methacrylate, Polybutylcyanoacrylate, and Solid Lipid Nanoparticles. J. Phys. Chem. B 2006, 110, 2202–2208. [Google Scholar] [CrossRef]
- Seyfoddin, A.; Shaw, J.; Al-Kassas, R. Solid Lipid Nanoparticles for Ocular Drug Delivery. Drug Deliv. 2010, 17, 467–489. [Google Scholar] [CrossRef]
- Liu, D.; Liu, C.; Zou, W.; Zhang, N. Enhanced Gastrointestinal Absorption of N 3-O-Toluyl-Fluorouracil by Cationic Solid Lipid Nanoparticles. J. Nanoparticle Res. 2010, 12, 975–984. [Google Scholar] [CrossRef]
- Cui, S.; Wang, Y.; Gong, Y.; Lin, X.; Zhao, Y.; Zhi, D.; Zhou, Q.; Zhang, S. Correlation of the Cytotoxic Effects of Cationic Lipids with Their Headgroups. Toxicol. Res. 2018, 7, 473–479. [Google Scholar] [CrossRef]
- Lv, H.; Zhang, S.; Wang, B.; Cui, S.; Yan, J. Toxicity of Cationic Lipids and Cationic Polymers in Gene Delivery. J. Control. Release 2006, 114, 100–109. [Google Scholar] [CrossRef]
- Rostami, E.; Kashanian, S.; Azandaryani, A.H.; Faramarzi, H.; Dolatabadi, J.E.N.; Omidfar, K. Drug Targeting Using Solid Lipid Nanoparticles. Chem. Phys. Lipids 2014, 181, 56–61. [Google Scholar] [CrossRef]
- Tabatt, K.; Sameti, M.; Olbrich, C.; Müller, R.H.; Lehr, C.-M. Effect of Cationic Lipid and Matrix Lipid Composition on Solid Lipid Nanoparticle-Mediated Gene Transfer. Eur. J. Pharm. Biopharm. 2004, 57, 155–162. [Google Scholar] [CrossRef]
Disclaimer/Publisher’s Note: The statements, opinions and data contained in all publications are solely those of the individual author(s) and contributor(s) and not of MDPI and/or the editor(s). MDPI and/or the editor(s) disclaim responsibility for any injury to people or property resulting from any ideas, methods, instructions or products referred to in the content. |
© 2023 by the authors. Licensee MDPI, Basel, Switzerland. This article is an open access article distributed under the terms and conditions of the Creative Commons Attribution (CC BY) license (https://creativecommons.org/licenses/by/4.0/).






