Abstract
Stroke is the second most common medical emergency and constitutes a significant cause of global morbidity. The conventional stroke treatment strategies, including thrombolysis, antiplatelet therapy, endovascular thrombectomy, neuroprotection, neurogenesis, reducing neuroinflammation, oxidative stress, excitotoxicity, hemostatic treatment, do not provide efficient relief to the patients due to lack of appropriate delivery systems, large doses, systemic toxicity. In this context, guiding the nanoparticles toward the ischemic tissues by making them stimuli-responsive can be a turning point in managing stroke. Hence, in this review, we first outline the basics of stroke, including its pathophysiology, factors affecting its development, current treatment therapies, and their limitations. Further, we have discussed stimuli-responsive nanotherapeutics used for diagnosing and treating stroke with challenges ahead for the safe use of nanotherapeutics.
1. Introduction
A stroke is a chronic state associated with inadequate blood supply to the brain tissues due to blockage in neuronal blood vessels [1]. Stroke may also arise due to swelling and neuronal damage caused by the rupture of damaged blood vessels in the brain. Due to this, the blood and oxygen cannot reach the brain tissue. Globally, stroke is the leading cause of mortalities and disability [2,3].
According to the Centers for Disease Control and Prevention (CDC), stroke is the fifth-leading cause of death in the United States. According to recent data, more than 794,000 U.S. people are affected each year due to stroke. Ischemic and hemorrhagic strokes affect as many as 13.1 million people worldwide every year and are the second leading cause of mortalities, with 5.6 million deaths yearly [4,5]. Predictable data concludes that 1 in 4 adults get affected due to a stroke in their lifetime and there are more than 80 million survivors of stroke across the world. The frequency of the disease and commonness of ischemic stroke has been evolved. In 2016, the worldwide occurrences of ischemic stroke reached 9.6 million [6]. Probable motives for the altering occurrence comprise drops in stroke mortality, enhanced secondary preclusion, and improved recognition of stroke [7].
The causes of stroke include atherosclerosis, small vessel disease, arterial dissection, cerebral vasculitis, and reversible cerebral vasoconstriction syndrome. Atherosclerosis is an embolus in the cerebral vasculature initiated by an ulcerated and typically stenotic atherosclerotic plaque in the aortic arch, neck, or intracranial vessels. A patient suffering from atherosclerosis forms thrombi that can block the atherosclerotic vessel [8]. Another cause of stroke is small vessel disease which affects the smaller arteries and arterioles of the brain that can manifest in ways such as lacunar stroke, cerebral microbleeds, and intracerebral hemorrhage [9]. Moreover, arterial dissection in which the intimal layer of an artery develops intramural thrombus can also lead to stroke, specifically in younger patients. Most dissections or tears in arteries that are the source of ischemic stroke are in the extracranial carotid and vertebral arteries and can block the artery at the location of dissection or cause thrombi formation [2]. In vasculitis, vessel wall inflammation leads to luminal narrowing and thromboembolism, causing an ischemic stroke or sometimes even intracerebral hemorrhage. Reversible cerebral vasoconstriction syndrome is present with recurrent sudden onset of headaches and can also lead to ischemic stroke, intracerebral hemorrhage, or focal subarachnoid hemorrhage through vascular spasm and dysregulation [10] (Figure 1).
Figure 1.
Pathophysiology of stroke at the cellular level.
At the cellular level, when blood supply to a brain region stops, glutamate is released. Glutamate is an excitatory neurotransmitter that releases calcium into the extracellular space. This process facilitates more influx of calcium into the cell that stimulates NMDA receptors. Concurrently, sodium and chloride also enter the neurons, and water flows inside, resulting in cytotoxic edema. This accounts for damage to neurons and glial cells in stroke. Another cause of stroke is mitochondrial dysfunction. Mitochondria are the membrane-bound organelle that plays a role in cellular energy production and calcium homeostasis and produce reactive oxygen species (ROS) [11,12]. Any damage in the mitochondrial membrane directs ROS due to oxidative phosphorylation. The mitochondrial membrane becomes leaky through the formation of mitochondrial permeability transition pores in the membrane; this results in mitochondrial swelling and the accumulation of calcium and ROS [13]. Increased calcium in the neurons exacerbates the level of protease, lipase, endonuclease, and nitric oxide (NO), leading to the breakdown of protein, lipid/triglyceride, nucleotide chain, antioxidant, respectively, and finally, apoptotic cell death [14].
In the current review, we describe and elaborate on stroke, its pathophysiology, factors associated with the development of stroke, current therapies, and their limitations. We have also discussed the emerging opportunities for novel therapeutics such as stimuli-responsive nanotherapeutics for diagnosis and treatment of stroke involving approaches like oxidative stress-responsive nanotherapeutics, thrombosis-responsive nanotherapeutics and pH-responsive nanotherapeutics, and lastly challenges for nanotherapeutics in stroke.
2. Factors Associated with the Development of Stroke
Stroke is the second most reason for death and disability worldwide. According to the global burden of disease study, men show a higher incidence of stroke (134 cases per 1 lakh person-year) than women (100 cases per 1 lakh person-year) [15]. This is particularly due to the effect of estrogen and testosterone that modulates the endothelium and vascular system. Moreover, hormone replacement therapy, oral contraceptives, and pregnancy are key factors that increase the risk of stroke in women [16].
The risk of stroke generally increases with age, but people younger than 65 years are more prone to the development of stroke [17,18] (Figure 2). Certain studies show that age influences initial stroke severity and Activities of Daily Living recovery. However, it does not affect neurological recovery, indicating a poor compensatory ability in stroke patients with advanced age [19]. Stroke is also associated with mutations in genetic factors such as cyclooxygenase-2, thromboxane-A synthase 1, integrin subunit β3, and prostaglandin synthase by various mechanisms like a mutation in collagen, cerebral autosomal recessive arteriopathy with infarct. Stroke is also experienced by patients with X-linked Fabry disease and sickle cell disease [20].
Figure 2.
Factors associated with the development of stroke.
Other factors like hyperlipidemia, where a high level of cholesterol in the blood, causes fatty acid deposition in the blood, build plaque in arteries, and make them narrow and firm. This decreases the blood supply to the brain [21,22]. A similar situation arises in hypertension. Hypertension leads to increased stress on the endothelium, and the resulting degradation of endothelium alters the interactions between blood cells and endothelium, leading to the formation of thrombi that blocks blood flow to the brain [23]. Plaque formation is also seen in diabetes mellitus. The lack of insulin in diabetes increases blood sugar levels. It gradually builds up a clot or fat deposit within the vessel that supplies blood from the periphery to the brain. This may cause blockage of blood vessels leading to a reduced blood supply to the brain, finally leading to stroke [24].
Stroke may also be developed by oxidative stress [25]. Overproduction of ROS involving oxygen, hydroxyl radical (˙OH), hydrogen peroxide (H2O2), and NO increases the release of the cortisol stress hormone, creating massive pressure in the brain. A study suggests that mental stress may increase the signal from the amygdala to bone marrow, increasing the production of white blood cells. These can build up in arteries leading to the clogging of arteries and the development of stroke [26].
3. Current Treatment Strategies Used to Combat Stroke
The treatment modalities of stroke are governed by the type of stroke: ischemic stroke or hemorrhagic stroke. The treatment regimen particularly focuses on the reperfusion strategies engaged in arterial recanalization, prevention and treatment of complications associated with the stroke, intonation or inhibition of inflammatory response, and neuroprotective strategies engaged in a metabolic and cellular target. However, having the multi-mechanistic pathophysiology of stroke, a multistep approach for the treatment of stroke is recommended [27,28,29].
In this section, we have discussed the current status of the treatment regimen available for stroke. In addition, a detailed portrayal of the pharmacological agents is discussed here to understand the above-mentioned strategies for treating stroke and the mechanism rationale behind the treatment used (Table 1).
Table 1.
Current treatment modalities in ischemic and hemorrhagic stroke.
3.1. Ischemic Stroke
In an ischemic stroke, the arteries in the brain become narrow, leading to the formation of blood lumps and disturbance in blood flow, further progressing in blockage of arteries. The vast proportion of strokes are ischemic, brought on by an occlusion in an artery [62]. This can also be triggered by fragments of plaque due to atherosclerosis. Ischemic stroke is further categorized as thrombotic and embolic stroke [63]. A thrombotic stroke occurs when a blood clot (thrombus) develops in one of the arteries delivering blood to the brain, thereby hindering the blood flow, whereas in embolic stroke, the thrombus or other debris develops elsewhere and enters the brain followed by blockage of blood supply [64].
One of the critical strategies to combat ischemic stroke is thrombolysis. Clinically, it is performed by the recombinant tissue plasminogen activator (rtPA) that catalyzes the cleavage of zymogen plasminogen to form active plasmin and converts the insoluble fibrin clot into the soluble product by deprivation of interlinked fibrin monomers [30]. Consequently, this clears the clot and aids the reperfusion of the ischemic tissue. Another approach is antiplatelet therapy using aspirin or NSAIDs (Non-Steroidal Anti-Inflammatory Drugs). These drugs, in low doses, break down the platelet thrombus, clearing the blood vessels to maintain smooth blood circulation [2,38]. Clopidogrel or aspirin-dipyridamole are substitutes for aspirin in secondary stroke as they are more effective than the latter [40].
Simultaneously, Carloni et al. and Shehadah et al. showed that the administration of statins may reduce cholesterol deposited in blood vessels of the rodent models of ischemic stroke, attributing to the neuroprotective properties against neuronal damage and infarct dimensions [65,66]. Similarly, the agents such as filgrastim and leucostim, which are genetically engineered recombinant human Granulocyte colony-stimulating factors (rhG-CSF), showed neuroprotective, neuro-operative, and anti-inflammatory effects in ischemic stroke [42,43]. Agents like Edavarone inhibit lipid peroxidation and lipoxygenase pathways accounting for neuroprotection from ischemia or reperfusion-induced vascular endothelial cell injury. It also has a role in brain edema, neurological deficits, and delayed neuronal death [44]. Moreover, caffeinol, a combination of caffeine and ethanol, was checked for its neuronal activity by Belayev and co-workers. The administration of caffeinol post-reperfusion showed a substantial decline in volumes of cortical infarction as well as a rise in neurological scores [49].
Ischemic stroke can also be managed by endovascular thrombectomy. This refers to removing the thrombus surgically and clearing the way for blood flow to the respective ischemic tissue [53]. The primary guideline used for the treatment of stroke by endovascular thrombectomy recommends that the treatment should start within 6 h to 24 h of the inception of the stroke [2,67]. Altogether, ischemic stroke is treated by increasing the reperfusion via thrombolysis, antiplatelet therapy, endovascular thrombectomy, neuroprotection, neurogenesis, reducing neuroinflammation, oxidative stress, excitotoxicity [68,69]. As there are delays in reaching patients to the hospitals, it seems very challenging and difficult to treat patients with ischemic stroke [70].
3.2. Hemorrhagic Stroke
Hemorrhagic stroke, also known as intracranial hemorrhage (ICH), arises when a weak blood vessel breaks and bleeds into brain tissue. The risk of ICH rises where hypertension is not treated [71]. The leaked blood exerts pressure on the brain and causes swelling and neuronal damage. Intracerebral and subarachnoid are the two types of hemorrhagic stroke. The most common type of hemorrhagic stroke is intracerebral hemorrhagic stroke, which leads to bleeding inside the brain. In contrast, subarachnoid hemorrhagic stroke is not as common as it causes bleeding in the area surrounding the brain and the tissues that cover the subarachnoid part [72,73]. Unlike an ischemic stroke, less progress has occurred in treating hemorrhagic stroke [74].
Hemorrhagic stroke may arise due to chronic hypertension; therefore, intense antihypertensives are preferred to lower the risk of stroke [56]. Moreover, it is also controlled by hemostatic therapy, which includes agents that enhance coagulation and stop the bleeding, like an activated form of natural factor VII, i.e., recombinant factor VIIa [59]. This therapy is most beneficial in the warfarin-related ICH in patients with smaller hemorrhages and provides more promising baseline examination results. However, neuronal bleeding can result in the formation of large clots in the brain parenchyma, which may prove fatal. These are removed by surgical evacuation so that the thrombin and iron are ultimately removed from neurons and glial cells along with the clot. These both are lethal compounds triggering edema and leading to inferior impairment of brain tissue [74]. Hence, collectively hemorrhagic stroke is managed by lowering the acute elevated blood pressure, hemostatic therapy, surgical evacuation, discontinuation of warfarin, and correcting the INR (International Normalized Ratio) in the combination of vitamin K (rapid IV or parenteral administration) [74].
4. Limitations of Current Therapies
The current treatment for stroke cannot meet the desire to treat the disease effectively. The reasons include: (i) Well-established treatments are not accessible to every patient due to a lack of better methods to deliver these therapies to patients, (ii) The disadvantages associated with the treatment regimen of current therapies, (iii) Unavailability of better monitoring for negative consequences allied with current therapies. In addition, although novel oral anticoagulant therapies promise to improve the condition of patients by preventing/treating stroke, these formulations should be enhanced to inverse their hemorrhagic complications, too [75].
It is also important to note that most patients with stroke are not suitable for the treatment with thrombolysis, and about 5% of them receive rtPA. The IV administration of rtPA is limited to an inadequate time space as well as a modest success rate. Not only this, but also the maximum number of patients visiting the stroke care units either cannot use rtPA treatment, such as recent surgery or a bleeding diathesis, or they are not given rtPA therapy in the stipulated time, which is assigned for the thrombolytic therapy [27,28,29].
The neuroprotective drugs show an intimidating advantage in the phase of animal study research. However, it has been incapable of reproducing the same effect in human clinical trials. The limitations of this include permanent disability due to treating stroke in its acute phases and preventing sequels [76].
5. Stimuli-Responsive Nanotherapeutics for Diagnosis and Treatment of Stroke
The concept of employing nanoparticles as a carrier system for special purposes, drug and active agent delivery has achieved great development. The objective of designing these systems, which generally consists of drug, carrier, coating and targeting moiety, is the controlled drug release, the maintenance of drug concentration within the therapeutic window for an adequate time period, and drug delivery to the target tissue [77]. Among the several types of nanoparticles, carbon nanoparticles like conical nanocarbon, quantum dots, and carbon nanodots. have a few advantages, which include being less expensive, more accessible, safe to handle, and available in a variety of formulations [78,79]. The environment of the ischemic tissue is different from that of normal cerebrovascular tissue. This is due to the alteration in blood flow, deprived oxygen levels, and upregulation of platelets. These distinct features can be used to target the nanotherapeutics toward the damaged tissue [80]. The following section highlights the abnormal environment of the neuronal tissue bearing stroke and how these environmental conditions can be used for delivering stimuli-responsive nanotherapeutics (Table 2).
Table 2.
Stimuli-responsive nanotherapeutics for diagnosis and treatment of stroke.
5.1. Oxidative Stress-Responsive Nanotherapeutics
Oxidative stress is defined as an imbalance between the production of ROS/free radicals and the antioxidant agents, leading to cell and tissue damage. Oxidative stress is due to rising levels of ROS, including hydroxyl radical, superoxide anion (O2−), NO, and peroxynitrite (ONOO−), which are usually generated after reperfusion injury. ROS are unstable and possess high reactivity causing lipid peroxidation, protein denaturation, cell organelles, and nucleic acids damage, and finally, activating the pathways like necrosis, autophagy, or apoptosis during an ischemic stroke. This, in turn, increases the cerebral infarct size, damages the cerebral vasculature and neuronal network, and disturbs the blood–brain barrier, which causes brain edema and hemorrhage [101,102].
ROS leads to oxidative DNA damage that can persist from several days to six months after an incident of stroke. Damage to DNA can progress in the demyelination of neurons and produce injuries to the axon. Hence, they can be used as a therapeutic target to reverse neuronal damage and prevent further damage to cerebral tissue. However, an increase in ROS levels activates the antioxidant defense system that helps neutralize the ROS. These antioxidants include enzymes like Superoxide Dismutase (SOD), Catalase (CAT), Glutathione Peroxidase (GSH-Px), and Glutathione-S-Transferase (GST). When the levels of ROS exceed that of antioxidants, there is oxidative stress, and thus tissue damage occurs [25,103,104,105]. Hence, using therapeutic agents acting as antioxidants becomes an ideal approach to managing stroke/ischemic reperfusion injury. However, this approach is limited due to poor blood–brain barrier (BBB) penetration, short circulation half-lives, and poor site-specific brain delivery of antioxidants. To combat these issues, nanotechnology is being employed as a treatment strategy where ROS can be used as markers for the activation of nanosystems to release the therapeutic agent. Owing to their large surface area to volume ratio, nanotherapeutics show higher active electrons on the outer surface, indicating good catalytic and antioxidant activity. Thus, researchers aim to develop ROS-responsive nanotherapeutics for stroke and stroke-associated ischemia-reperfusion injury [101].
In this regard, Lv et al. developed a nanosystem encapsulated in a shell of an RBC membrane with a stroke-homing peptide (SHp-RBC) [81]. The core consisted of a neuroprotective agent NR2B9C encapsulated into a Boronic Esters Modified-dextran (PHB-Dextran) polymer coat. Together they form SHp-RBC-NP/NR2B9C nanoparticles (NPs). RBC membrane prolongs the circulation time up to 48 h, SHp acts as a target for the ischemic stroke neurons, and PHB-Dextran acts as an H2O2-responsive polymer. Once inside the neuron, the RBC membrane and PHB-dextran were degraded due to H2O2, releasing the NR2B9C into the neurons.
Furthermore, NR2B9C binds to postsynaptic density protein and hinders its interactions with the NMDA receptor, thus inhibiting the excess production of NO, a toxic agent. In vivo studies on middle cerebral artery ischemia (MCAO) with Sprague-Dawley rat models were performed. The neuroscore assessment was conducted to evaluate the anti-ischemic-stroke efficacy of the SHp-RBC-NP/NR2B9C. The SHp-RBC-NP/NR2B9C-treated groups showed less neurological damage, and reduced brain infarct area than the group only treated with the NR2B9C agent, suggesting the principle of ROS-responsive drug delivery for stroke (Figure 3) [81].
Figure 3.
(a) Schematic design of the SHp-RBC-NP/NR2B9C, (b) ROS-responsive release of NR2B9C from SHp-RBC-NP/NR2B9C, (c) TTC brain section of Sham-operated group, MCAO, Vehicles, NR2B9C, NP/NR2B9C, RBC-NP/NR2B9C, and SHp-RBC-NP/NR2B9C. (d) Representative tissue slice, (e) brain infarct volume after 24 h, ** p < 0.01, *** p < 0.001 and (f) neuroscores of rats after cerebral ischemia, ** p < 0.01, *** p < 0.001 (adapted with permission from reference [81]).
One of the polymers explored as ROS-responsive agents in stroke therapy is Poly(Propylene Sulphide) (PPS). It contains Sulphur (II) atoms that, in contact with ROS, change their polarity and are converted to their more soluble/polar form. Solubilization of this polymer leads to the release of drugs incorporated within it. This phenomenon is explored by researchers to formulate a ROS-responsive drug delivery system for the treatment of stroke. Rajkovic et al. prepared PPS NPs coated with polyethylene glycol to enhance the circulation time of the NPs. After injecting these PPS-NPs in the MCAO rat model, the brain infarction volume was significantly reduced, and the damage to BBB was also decreased. In all, 69% of the neuronal loss post-stroke was reduced to 41% after 24 h of PPS-NPs injection [82].
Researchers developed copolyoxalate-incorporated vanillyl alcohol (PVAX) NPs. Copolyoxalate contains peroxalate ester linkages in its backbone, which are ROS-responsive. Mainly, when copolyoxalate polymer comes in contact with H2O2 and water, there is hydrolytic degradation of the polymer due to peroxalate linkages. This property of copolyoxalate was used to develop PVAX. Here, VA is vanillyl alcohol, a plant-derived antioxidant for ischemic brain injury. On reaching the ischemic tissue, high levels of H2O2 induced the breakdown of PVAX NPs, releasing the VA. When tried on a mouse ischemic reperfusion injury model, there was a reduction in the levels of inflammatory markers like TNF-α and IL-1β, suggesting the anti-inflammatory activity of the PVAX NPs in ischemic stroke [83].
Apart from therapeutics, ROS responsiveness is also being considered for the diagnosis of stroke. Electric pulses, the agents that can react with ROS to yield measurable signals in the form of luminescence, can be used as diagnostic aids in pathological conditions associated with abnormal ROS levels like stroke and reperfusion injury. This was considered by Lee and coworkers, who engineered hydroxylenzyl alcohol-incorporating copolyoxalate (HPOX) NPs to bioimage the pathological conditions involving high H2O2 concentrations like stroke and other neurovascular diseases. HPOX NPs were fabricated and loaded with Rubrene which acts as a fluorophore. At high H2O2 concentrations, a chemiluminescent reaction occurs between the peroxalate ester linkages in HPOX and H2O2 to yield dioxetanedione. Dioxetanedione is a high-energy intermediate that excites rubrene to liberate strong emissions at 565 nm. This emission is recorded as a measure of H2O2 levels. With a linear increase in the concentration of H2O2, the emission by rubrene was also increased, suggesting that rubrene-loaded HPOX NPs can be used to diagnose diseases/disorders with abnormal H2O2 concentration with good specificity. In combination with this, the HPOX NPs were also evaluated for their antioxidant activity. Thus, the HPOX NPs show great potential as a diagnostic and therapeutic aid in H2O2-associated pathological conditions [84]. Similar bioimaging ability was also reported by PVAX NPs [83].
Another group of scientists fabricated ROS-responsive nanoprobes to quantify ROS in stroke. They developed lanthanide (Ln) doped NPs consisting of Ln as a luminescence agent, two amphiphilic polymers, namely, 1,2-Distearoyl-sn-glycero-3-phosphoethanolamine-Poly(ethylene glycol) (DSPE-PEG2000) to impart aqueous solubility to the NPs and DSPE-PEG2000-VHPKQHR to target the vascular cell adhesion protein that is overexpressed in stroke ischemic tissues. The NPs were decorated with a ROS-responsive photosensitizer IR-783 dye. After reaching the ischemic tissue, the ROS, specifically hypochlorous acid (HOCl) and ˙OH oxidize the IR-783 on the NPs and inhibits its photosensitization reaction with Ln, thereby decreasing the luminescence intensity. The IR-LnNPs can thus be used as a probe to detect the ROS levels that are a hallmark of stroke onset and a post-stroke symptom [85].
5.2. Thrombosis Responsive Nanotherapeutics
Thrombus formation is associated with ischemic stroke and sometimes hemorrhagic stroke. Hence, molding the nanotherapeutics and making them thrombus-responsive can be a treatment strategy for managing stroke. The mechanism for the formation of a platelet thrombus is as follows:
The blood vessel wall contains an inner lining of the endothelial cell, which maintains the vasculature. The endothelial lining contains three tissue factors: NO, prostacyclin, and ectonucleotidases CD39, which prevents the formation of thrombus and also has collagen that imparts elasticity and strength to the vessels. Altogether, these are responsible for the maintenance of the closed circulatory system. Any disruption in the vessel wall or endothelial cell exposes the tissue factors and collagen to the flowing blood. Collagen interacts with platelets and activates a series of pathways resulting in the accumulation and activation of platelets. In contrast, the tissue factors initiate the generation of thrombin, which converts the fibrinogen to fibrin and activates the platelets. The activated platelets and fibrin form a platelet thrombus that interrupts blood flow to the brain, leading to stroke [106] (Figure 4).
Figure 4.
Thrombus formation in the blood vessel leads to the development of stroke.
Since thrombus formation remains a hallmark of stroke, it can be used as a stimulus to trigger the nanotherapeutics to release drug payloads accurately at the site of stroke injury.
Considering this, Lu et al. focused on fibrin in the thrombus as a targeting agent and fabricated rapamycin (RAPA)-loaded fibrin targeting micelles designated as CPLB/RAPA. Here, C represents the CREKA peptide, which is a fibrin binding-peptide, and PLB is PEGylated LysineB—together, the CPLB is a self-assembling polymer with ROS-scavenging properties. RAPA is an mTOR signaling pathway inhibitor that prolongs the survival of neurons by initiating the cleaning of cell debris and reducing inflammation. When CPLB/RAPA is combined with BODIPY (Borondipyrromethene-a NIR probe) for tracing the concentration of the micelles, the regions with fibrin clots having damaged vasculature showed higher fluorescence intensity. This relates that the micelles were predominantly accumulated in the region of fibrin clots due to the presence of fibrin-responsive CREKA peptide. Thus, higher micelle concentration at injured vasculature, as in stroke, results in higher rapamycin release at the site, followed by scavenging the ROS, finally prolonging neuronal survival [87] (Figure 5).
Figure 5.
(a) Illustration of CPLB/RAPA micelle formation and modulation of the neurovascular unit in the ischemic brain. (b) The thrombus-targeting ability of CPLB/BODIPY micelles: the image of micelle binding with in vitro clots. (c) Quantification of the fluorescence intensity by measuring region of interest (ROI) in (b) (data presented as mean n = 5), ** p < 0.01 (d) Representative TTC-staining images of brain slices treated with different formulations, (e) Quantification of the infarct area in (d) (data presented as the percentage of white infarct area, n = 3), * p < 0.05, ** p < 0.01 (f) Quantification of the relative neuron density in ischemic penumbra by measuring the immunofluorescence intensity of NeuN (data presented as the ratio versus Sham group, n = 5), * p < 0.05, ** p < 0.01 (adapted with permission from reference [87]).
In stroke injury, complex cellular events occur, such as oxidative stress, neuroinflammation, and brain vasculature, leading to the formation of a microthrombus that can cause the death of neurons. Hence, a nanosystem targeting the microthrombus can be helpful in stroke injury. With this view, Manickam and coworkers developed SOD1 cl-nanozymes. SOD1 or catalase are antioxidant enzymes that can be used in the treatment of ischemic reperfusion injury in stroke due to their ability to scavenge ROS and prevent further damage to neurons. However, these enzymes cannot be delivered as such due to their physicochemical characteristics and stability issues. Fabricating them as nanozymes solves the problem. Here, the negatively charged SOD1 enzyme binds electrostatically to positively charged cationic block copolymer further, which gets cross-linked to form cl-nanozymes. These cl-nanozymes were then tested for therapeutic efficacy in the rat MCAO model. The cl-nanozymes collectively caused a 59% decrease in the brain infarct volume and a 70% improvement in sensory-motor activities [107]. Fluorescent double staining shows the localization of cl-nanozyme in the blood vessels, and the damaged artery was the only region showing intense fluorescence in the whole brain. cl-nanozymes become localized in the fibrin network of the thrombus and exert their effects on the neurovascular unit of the brain [86].
An enzyme highly expressed in ischemic tissue of stroke is thrombin [108]. Researchers have found significantly elevated levels of thrombin at 3 to 8 h post-stroke episodes. Hence, formulating NPs responsive to thrombin can be one of the approaches to managing post-stroke complications, such as the development of blood clots and brain edema [109,110]. In this regard, Guo et al. developed a block copolymer of PEG, poly(ε-caprolactone) (PCL), and a thrombin cleavable peptide-NH2-norleucine-TPRSFL-CSH (T). They further used it to fabricate AMD3100-conjugated PEG-PCL-T-PEG NPs loaded with glyburide to target thrombin in the ischemic tissue and facilitate site-directed delivery of glyburide. Glyburide inhibits the Sulfonylurea Receptor 1-Transient Receptor Potential Melastatin-4 found in the brain. It modulates the flow of ions in a manner to reduce the edema, while AMD3100 is a CXCR4 antagonist abundant in ischemic tissue, hence assisting the NPs in reaching the ischemic site. In vivo experiments in the MCAO mouse model show a 5.5 times higher accumulation of these NPs in ischemic tissue compared to PEG-PCL NPs. Moreover, their survival rate was improved, and cerebral infarct volume was reduced by 36%, with significant improvement in the neurological scores [88].
Thrombus responsiveness of nanotherapeutics is also explored for the diagnosis of stroke. In this regard, an EP-2104R was developed. It binds to fibrin in the thrombus and consists of 11 amino acids with the N and C terminals modified with 2 GdDOTA moieties. The EP-2104R shows the binding ability for two sites on the fibrin protein of rats, rabbits, pigs, mice, and dogs. In vivo studies demonstrated that EP-2104R has 100 times more affinity towards fibrin than fibrinogen and a higher molecular relaxation (25 times higher) ability than the GdDOTA alone. All this suggests using EP-2104R as an MRI contrast agent for detecting a blood clot in a stroke [89].
5.3. pH-Responsive Nanotherapeutics
The brain has an intracellular pH of 7.2, maintained by the active and passive transport of ions. During a stroke, this pH is hampered by the decreased outward movement of CO2 from the cells due to poor perfusion, resulting in the accumulation of CO2 inside the cells. With 3–4 folds more CO2 and less oxygen than normal, the cell performs anaerobic glycolysis to convert glucose into lactate, causing up to three times increase in lactate production by glial cells and neurons. This results in the generation of H+ ions and lactic acidosis. Another mechanism of acidosis takes place after an ischemic episode. Here, the depolarization waves spread to the cerebral regions and produce a depression known as spreading depression (SD). It increases the energy demand, but due to less oxygen, anaerobic glycolysis is preferred for energy generation resulting in high lactate production. Hence, the pH of ischemic penumbra further decreases up to 6.5, resulting in moderate acidosis. Acidosis is also coupled with the formation of free radicles after an ischemic stroke. It increases the production of H+ ions and decreases the pH in the cells. When this pH is less than 6.3–6.4, cellular damage is activated in ischemic tissue [111,112,113,114]. Hence, the acidic pH is a hallmark of stroke and can be used to design pH-responsive nanotherapeutics that could serve in the treatment as well as diagnosis of stroke.
The pH-responsive polymers are being explored for fabricating NPs to manage stroke. One such polymer is chitosan. Chitosan acts as a pH-responsive polymer and gets degraded at the acidic pH of the cerebral ischemic penumbra. Considering this, Tóth et al. fabricated nimodipine pH-responsive chitosan NPs to manage stroke. They used nimodipine, as it is an L-type voltage-gated Ca2+ channel antagonist that relieves the constricted vessels that help prevent stroke due to cerebral ischemia and also limits SD. The pH triggered the delivery of chitosan-nimodipine NPs, thus targeting the acidic pH (pH 6.9–7.1) in ischemic penumbra neurons, thereby decreasing the systemic toxicity of the drug. Since nimodipine is a vessel relaxant, an increase in cerebral blood flow (CBF) will indicate nimodipine release from the NPs. In vivo studies showed that administering the chitosan nimodipine NPs in an animal group with induced cerebral ischemia increased the CBF indicating that the polymer was degraded at acidic pH and nimodipine was released. This was not seen when chitosan-nimodipine NPs were administered without inducing cerebral ischemia, indicating that the chitosan was not degraded at the physiological pH of the cerebrum [90].
Exploring other polymers for pH-responsive drug release in ischemic stroke, He et al. used methoxy poly(ethylene glycol)-block-poly (2-diisopropyl methacrylate) (PEG-PDPA) polymer [115] and synthesized succinobucol (SCB) polymeric NPs (PP) and camouflaged them with 4T1 cell membranes (MPP) to give MPP/SCB to increase the targeting ability of the NPs in the cerebral ischemic tissue. SCB acts as an anti-inflammatory and antioxidant drug that will relieve inflammation and decrease oxidative stress in the ischemic tissue. The pH-responsive behavior of these NPs was evaluated by incubating them at different pH and estimating their structure. As the pH was decreased from 7.4 to 4.7, the structure of the NPs was disturbed from perfectly spherical to barely spherical, suggesting the degradation of polymeric NPs. In addition, they showed a pH-dependent SCB release profile with a significant increase in the release at acidic pH (4.7 and 5.4) than at physiological pH (7.4) [91].
Further, the in vivo biodistribution of the NPs was studied in tMCAO rat models using DiD fluorescent probe. Both the NPs, namely, PP and MPP, were labeled with DiD. The NPs were concentrated and found in significantly higher amounts in the ischemic hemisphere than in the normal hemisphere suggesting the pH responsiveness of the NPs. The infarct volume and the neurological deficit score were significantly reduced in the groups treated with MPP/SCB than those treated with PP/SCB and non-treated groups [91] (Figure 6).
Figure 6.
In vivo distribution and therapeutic evaluations of MPP/SCB NPs in tMCAO models, (a) MPP/SCB NPs fabrication, (b) ex vivo imaging of DiR, PP/DiR, and MPP/DiR in ischemia-affected brain tissues, (c) quantification of MPP distribution in the ischemic and normal hemisphere, ** p < 0.01, (d) in vitro SCB release from MPP/SCB NPs in citrate buffer with a different pH at 15 min, * p < 0.05, ** p < 0.01, (e) neurological deficit scores of the tMCAO rats from MPP/SCB treatment (n = 6), * p < 0.05, ** p < 0.01, (f) cerebral infarct volume in the sham group and tMCAO rats from each treatment (n = 4), ** p < 0.01, and (g) TTC staining images of the brain slices in sham-operated and tMCAO rats (adapted with permission from reference [91]).
As discussed earlier, ROS causes further damage after an ischemic reperfusion injury. Though the nitroxyl radicals are proven free radicle scavengers, an efficient approach to deliver these is still in research. In this regard, Marushima et al. developed PEG-coated NPs of 4-amino-TEMPO (4-amino-2,2,6,6-tetramethylpiperidine-1-oxyl) coblock polymer. TEMPO serves as a nitroxyl radical donor, while the 4-amino group was added to impart pH responsiveness to the NPs. In vivo MCAO rat models showed that at physiological pH, the NPs remain intact, and on reaching the ischemic tissue, where the pH is below 7.0, the amino groups are protonated. As a result, the NPs collapse, releasing the nitroxyl radical at the site. The cerebral infarct volume was significantly reduced in the animals treated with PEG-4-amino-TEMPO NPs than in those treated with saline. This was supported by a decrease in protein carbonyl levels in the PEG-4-amino-TEMPO NPs treated groups suggesting a decline in the oxidation of proteins brought about by a decline in ROS levels [92].
pH responsiveness of nanotherapeutics is also explored for the diagnosis of stroke and cerebral ischemia. In this view, Gao et al. developed polymeric Fe3O4 NPs that can be used as Magnetic Resonance Imaging (MRI) agents [94]. At a physiological pH (pH 7.4), the two polymers, namely, methoxy polyethylene glycol (PEG) and poly(β-amino ester) (PAE), self-assemble to form polymeric micelle PEG-PAE. These NPs had Fe3O4 in their core. PEG increases the circulation half-life of the NPs, while the PAE polymer contains ionizable tert-amino groups and thus acts as a pH-responsive unit. PAE becomes protonated and solubilized at an acidic pH (pH ≤ 6.8), thus releasing the Fe3O4 at the acidic site. Similar NPs were formulated by replacing PAE with pluronic F127, a non-pH-responsive polymer. Upon administering in vivo, it was observed that the PEG-PAE-Fe3O4 NPs released Fe3O4 due to ionization of PAE, and the MRI signal was increased, which was not the case with PEG-F127-Fe3O4 NPs, where the MRI decreased since F127 was not able to degrade and release Fe3O4 [93]. Similarly, in another approach, the PAE was replaced by poly(β-amino ester)/(amido amine) (PAEA), and PEG was substituted with methyl-PEG to give methyl-PEG-PAEA-Fe3O4 NPs. They also found a significant release of Fe3O4 in acidic ischemic tissue. This concluded that methyl-PEG-PAEA-Fe3O4 could be used as an MRI agent in diagnosing diseases involving acidic environments, such as ischemic stroke [94].
5.4. Photo-Responsive Therapy
Near-infrared light (NIR) was very frequently used to regulate the release of the drug because it is safer and has deeper tissue penetration in comparison to visible and UV light [116]. Low-energy laser irradiation (LELI) triggers a photochemical response in the cell without producing heat by utilizing low-powered laser energy with wavelengths between 600 to 1100 nm; this procedure is known as Photobiomodulation (PBM) [117]. The photothermal effect, upconverting nanoparticle, and photon activation were the three mechanisms behind the responsive delivery system [118]. Transcranial infrared laser therapy (TLT) is a type of laser therapy that can permeate the skull and photostimulated brain regions positioned at least a few centimeters under the skull [119].
The effect of NIR, TLT, and PBM on stroke treatment has been studied broadly. Meyer et al. 2016 utilized TLT on a small rabbit clot embolic stroke model (RSCEM) to analyze the clinical outcome of stroke. At 24 h post-embolization, the rabbits were subjected to behavioral analysis to calculate the effective dose for stroke (ES50) or amount of clot (mg) that causes neurological impairments in half of the group. Three treatments with TLT of 111 mW at 2 h post-embolization for 2 min (6.47 ± 1.06, n = 17) were found to be significantly more effective in terms of behavioral outcomes compared to the previously utilized regimen, which is 3.09 ± 0.51, n = 15. When given 2 h after embolization, TLT dramatically improves behavioral symptoms [117]. One study examined how much stroke volume improved when phototherapy was administered to newborns with jaundice. This study comprised 29 hospitalized infants who were getting phototherapy. Participants’ echocardiograms were taken before therapy and again after 24 h of treatment. The therapy was associated with a reduction in stroke volume in 19 neonates. The average stroke volumes were 6.99 ± 2.17 and 6.55 ± 1.85 L/m2 before and after receiving phototherapy, respectively [120]. To perform brain PBM in a mouse model, researchers created a lightweight, small, and simple platform of miniature electrical devices made up of packed light-emitting diodes (LEDs) that contain a flexible substrate. This device system is used to examine the protective and restorative properties of PBM attached to the bare skulls of mice in a stroke model of middle cerebral artery blockage and photothrombosis. PBM with an LED array of 630 nm significantly enhances spatial memory and learning in the severe poststroke phase, reduces activation of AIM2 inflammasome and pyroptosis mediated with inflammasome alters polarization of microglia in the cortex and hippocampus, and decreases the volume of the infraction and neuron impairment. PBM has the potential to lessen the severity of cognitive impairment following stroke by reducing damage caused by acute ischemia injury [121] (Figure 7).
Figure 7.
Impact of multi-LED array brain PBM at 630 nm on cognitive impairment after ischemic brain injury. (a) An illustration of the mouse model for MCAO/reperfusion. (b) Microscopic images 7-0 monofilament insertion coated with silicon from CCA to the ICA that covers the MCA. (c) Diagrammatic representation of an experimental PBM method in PSCI model utilizing a multi-LED array. (d) The raised plus maze test is used to quantify anxiety levels. (e) Duration spent in open arms; (f) total distance covered in the elevated plus maze throughout the 10-min period, * p < 0.05. (g) The Morris water maze test measures spatial learning and memory. (h) Average latency to locate the visible platform on day one and the concealed platform in the targeted quadrant on days 2–6 as a learning trial. *** p < 0.001, ## p < 0.01. (i) Typical swimming patterns observed in the probe trial period. (j) The amount of time spent in the desired quadrant, * p < 0.05 versus sham/control group; # p < 0.05 versus stroke/control group and (k) the desired number of crossings over the area where the concealed platform was first located, * p < 0.05 versus sham/control group; # p < 0.05 versus stroke/control group (Adapted with permission from reference [121]).
5.5. Enzyme Responsive Therapy
Nanocarriers with molecular targets sensitive to endogenous enzyme overexpression in either the intracellular or extracellular settings are called enzyme-responsive nanocarriers [122]. Since enzymes play a crucial part in a wide variety of biochemical events—their expression being stimulated may be employed to cause the release of medication at strategic sites. Based on the enzymes that were upregulated, many different types of enzyme-responsive nanocarriers were produced. These included polymers, nanogels, liposomes, nano-complex, nanoparticles, and nanovesicles. Enzyme-responsive nanocarriers containing the substrate of the enzyme as the linkage will break upon contact with the enzymes, causing them to swell and release more of the drugs inside [123].
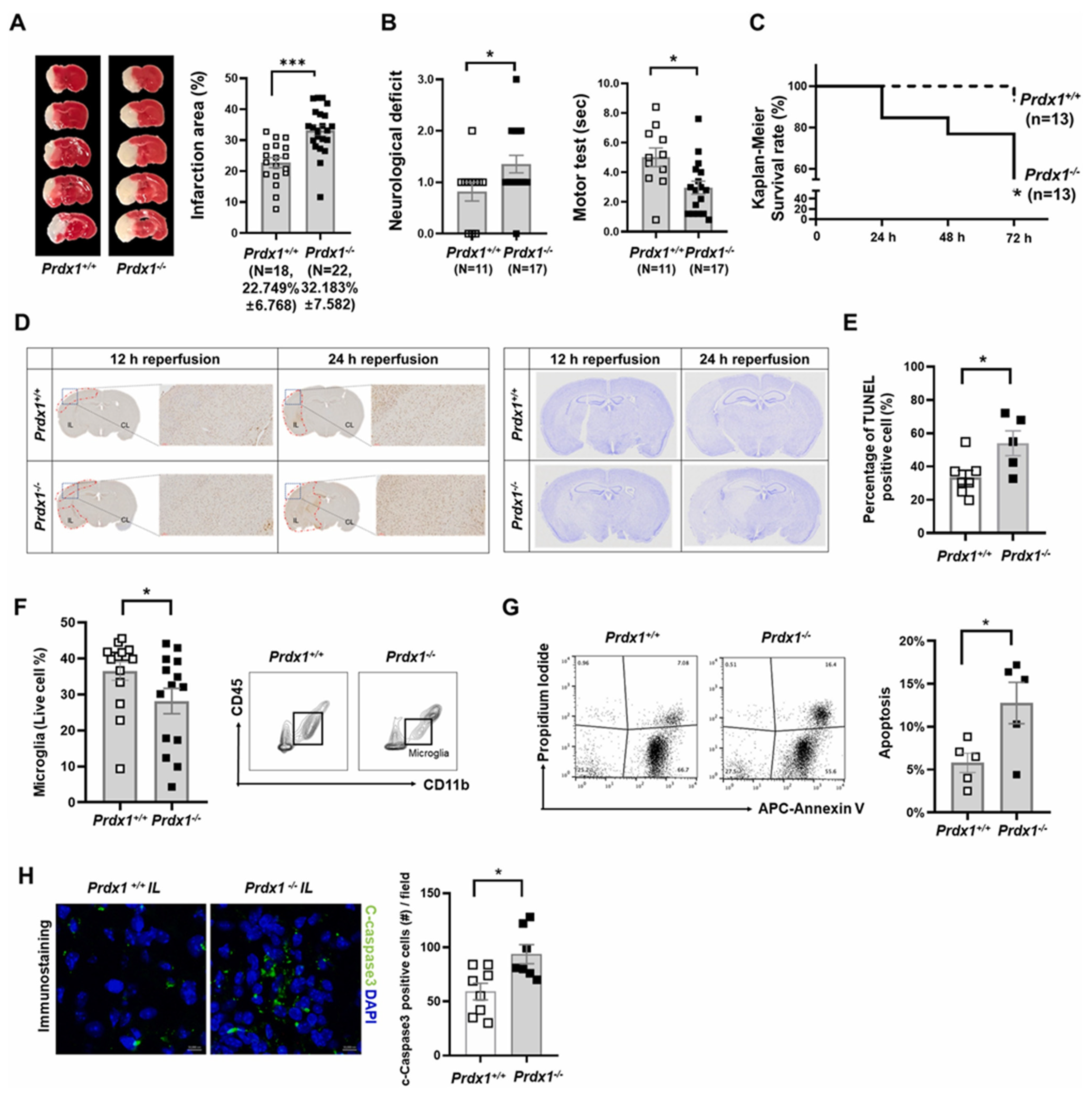
It has been postulated that TAK1 (transforming growth factor beta-activated kinase 1) activation, a major MAP3K upstream of numerous inflammation-regulating cascades, causes microglia/macrophages (Mi/MΦ) to adopt a proinflammatory phenotype and hence exacerbates reperfusion/ischemia brain injury. Middle cerebral artery occlusion (MCAO) and reperfusion were performed on young adult mice for 1 h. Mi/MΦ-specific knockouts induced with tamoxifen or selective inhibitor 5Z-7-Oxozeaenol administration following MCAO were both used to target TAK1. Specifically, targeting TAK1 in Mi/MΦ significantly reduced neurological impairments. TAK1 enhances proinflammatory and harmful Mi/MΦ responses, which contribute to inflammation induced by ischemia/reperfusion, brain damage, and maladaptive behavior. As a result, the inhibition of TAK1 is a prospective treatment to optimize long-term outcomes following stroke [124]. One research project aimed to determine how Sult2b1 and cholesterol sulfate contributed to neuroinflammation following ischemic stroke. Middle cerebral artery blockage was performed temporarily on both Sult2b1−/− and wild-type animals. It was shown that Sult2b1−/− favored the macrophages’ pro-inflammatory polarization by manipulating the levels of reactive oxygen species (ROS), nicotinamide adenine dinucleotide phosphate (NADPH), and the AMP-activated protein kinase (AMPK)—cAMP-responsive element-binding protein (CREB) signaling pathway activation. Cholesterol sulfate, which encourages macrophages to become polarized toward an anti-inflammatory condition via metabolic control, may help to mitigate this trend. This research linked macrophage polarization to the inflammatory and metabolic processes contributing to ischemic stroke [125]. To prevent acute ischemic stroke, the antioxidant enzyme Peroxiredoxin-1 (Prdx1) regulates microglia linked with stroke. Prdx1 prevents microglial cell death in ischemia and regulates the immune response by stimulating the development of a novel microglia cluster, i.e., stroke-associated microglia (SAM), in the ipsilateral hemisphere. Prdx1 regulates cell death pathways in the brain cells and may be a pivotal target protein for mitigating the effects of ischemic stroke. When it comes to preserving the function of microglia and treating I/R injury of the brain, Prdx1-dependent SAM may serve as both a biomarker as well as a therapeutic target [126] (Figure 8).
Figure 8.
A deficit in Peroxiredoxin1 (Prdx1) enhances brain damage following the onset of a stroke. (A) Typical pictures of Prdx1+/+ (n = 18) and Prdx1/(n = 22) mouse brain slices stained with TTC, *** p < 0.001. (B) Neurologic ratings for Prdx1+/+ (n = 11) and Prdx1/(n = 17) mice (left panel). Motor test results for Prdx1+/+ (n = 11) and Prdx1/(n = 17) mice, measured in seconds, * p < 0.05. (C) Kaplan–Meier Rates of survival (Gehan-Breslow-Wilcoxon) Prdx1+/+ (n = 13) and Prdx1/(n = 13) animals were tested at 24, 48, and 72 h following reperfusion. (D) Crystal violet staining (right panel) and TUNEL assay (left panel) of ischemic brain 12 and 24 h after stroke. (E) Bar graphs illustrating the TUNEL-positive cell percentage in Prdx1+/+ and Prdx1/+ brains of mice, * p < 0.05. (F) FACS examination of the fraction of microglia in the entire live cells of Prdx1+/+ (n = 13) and Prdx1/(n = 14) IL hemispheres, * p < 0.05. (G) FACS examination demonstrating Annexin V/PI staining in Prdx1+/+ (n = 5) and Prdx1/(n = 5) ipsilateral microglia, * p < 0.05. (H) Typical immunofluorescence pictures of c-caspase3 staining in Prdx1+/+ and Prdx1/mice infarction areas. Mice were used 24 h after ischemia, * p < 0.05 (Adapted with permission from reference [126]).
5.6. Ultrasound Responsive Therapy
Directed thrombolysis extensively uses ultrasonic waves, a form of energy that may propagate into bodily tissue and cause numerous distinct physical effects. It has been discovered that the nanomaterial perfluorohexane (PFH) can undergo a phase transition (PT) when subjected to an explosive ultrasound pulse [127]. Ultrasound’s non-ionizing properties, low cost, and lack of invasiveness are just a few of its numerous benefits. Furthermore, based on frequency and exposure, it can penetrate deeply, allowing for site-specific results with minimal side effects [128]. Exogenous signals, such as ultrasound, are utilized to stimulate the release of thrombolysis drugs [123].
Recent advances in ultrafast ultrasonography may provide neuroradiologists with a potent new tool for urgent imaging and long-term monitoring of cerebral perfusion. In this investigation, researchers used a mouse model of thromboembolic stroke to compare a group of untreated mice, the control (N = 10), with a group treated with the current gold standard therapy of pharmacological stroke (N = 9). Research demonstrates that brain perfusion during an ischemic stroke may be tracked using ultrafast ultrasound imaging in mice. Reperfusion monitoring after thrombolytic therapy within the first two hours after the stroke start correlates with ischemic lesion measurements taken 24 h later. This is the first step before bringing new research into clinical settings, and it brings new capabilities to investigate ischemic stroke in preclinical animal models [129].
In addition, scientists have developed a platelet hybrid microglia platform that can be polarized to an anti-inflammatory phenotype using ultrasonic irradiation, allowing for more focused repair of damaged brain tissue following a stroke. The microglia platform, when administered intravenously, exhibited the expected anti-inflammatory polarization at the stroke site under insonation control and expedited the M2-type endogenous microglia polarization for long-term stroke healing. Decreased apoptosis, increased neurogenesis, and improved functional recovery all lead to positive outcomes, underscoring the significance of the microglia platform in stroke treatment [130].
6. Challenges for Nanotherapeutics in Stroke
Nanotherapeutics are complex and sensitive in terms of their method of preparation, applications, and stability [80]. Nanotherapeutics such as polymeric nanocarriers, polymeric micelles, liposomes, exosomes, and inorganic NPs are proposed for stoke treatment and diagnosis [131]. In addition, a few NPs are evaluated by scientists for the diagnosis of stroke using MRI, positron emission tomography and computed tomography, and ultrasound [80].
Although nanotherapeutics claim potential use in therapeutics and diagnostics, there are certain challenges in their clinical translation. Owing to their small size, the nanomaterials have a large surface area exposed to biological fluids, making them vulnerable to interactions with biological substances, especially blood components, proteins, and macrophages. Moreover, the reticuloendothelial system (RES) sometimes uptake the NPs thinking they are foreign microorganisms. This leads to the establishment of additional safety data of NPs against interaction with biological agents [132].
Moreover, the bioavailability of the NPs also remains a question since the cerebral vasculature is slightly disrupted after stroke, and the NPs can penetrate at a higher rate in the brain. However, these NPs can leak out of the brain in a similar manner in which they entered. Thus, the retention of NPs at the therapeutic site is a matter of concern. However, several attempts are being made to develop site-targeted nanotherapeutics by targeting ligands or inducing their stimuli responsiveness. This will provide a longer retention time in the brain and avoid peripheral side effects [80].
The nanomaterials often show cytotoxicity; hence, cytotoxicity assessment studies are to be carried out for every type of nanomaterials. However, the choice of in vitro parameters for assessing the cytotoxicity remains a matter of concern, as they must mimic the in vivo conditions. This incurs extra time, studies, and costs for the nanoformulations [80].
Moreover, technology transfer from the lab to the industrial scale is often associated with changes in the particle size, surface charge density, morphology, amount of drug encapsulated, quantity of residual matter and stability. Apart from this, industries appreciate the green synthesis of formulations. Still, NP synthesis often involves organic solvents and toxic compounds, which may generate a large amount of industrial waste and cause environmental issues. Hence, the laboratory-to-industrial translation of nanotherapeutics is a major hurdle in developing nanoformulations [133]. The properties of nanoformulations are far different from that of their macro-analogs; thus, the current regulatory guidelines for drug development cannot be applied to nanoformulations. There is a need to update those guidelines keeping in mind the diverse and variable nature of each nanoformulation in terms of safety, efficacy, pharmacokinetics, pharmacodynamics, and toxicity [132]. Collectively, there are many more measures to be explored in terms of formulation, evaluation, application, and regulation of nanotherapeutics for stroke.
7. Conclusions and Future Prospects
Standard stroke treatment is not available, attributed to the characteristics of the drug delivery system such as poor BBB penetration, non-specific drug targeting, unfavorable ischemic tissue environment, and a smaller amount of the drug reaching the ischemic site. Nanotechnology provides scope to solve these issues and provide quality solutions for managing stroke. The characteristics of NPs, including their particle size and modifiable surface, allow them to be modified with agents that help cross the BBB. Moreover, generating nanotherapeutics that are responsive to a particular stimulus can be the future strategy for stroke management and diagnosis. For this, exploring the ischemic environment for distinct features like the presence of ROS, acidic pH, thrombus, and thrombus features like fibrin and active platelets can be used as internal stimuli for guiding the NPs toward the ischemic region and releasing drug payloads at the site. This is accomplished by using stimuli-responsive agents to prepare the NPs or ligating drugs with them. It ultimately increases the accumulation of NPs in the brain, thereby decreasing the exposure of NPs to the other tissues and reducing the toxicity (if any) and dose of administration. Stimuli-responsive targeting of NPs makes them safer towards the disease; hence, it is becoming a research hotspot. Although the proof of concept exists, still thorough research is required for these NPs to be in clinical practice. However, the development of novel stimuli-responsive NP-based therapeutics over the coming years will improve the outcomes in treating and diagnosing stroke.
Author Contributions
M.C.—review and editing, formal analysis, S.C.—review and editing, data curation, T.G.—review and editing, data curation, D.K., B.S. and U.K.—review and editing, validation, P.S.—review and editing; and R.K.T.—supervision, project administration. All authors have read and agreed to the published version of the manuscript.
Funding
The authors would like to acknowledge the Science and Engineering Research Board (Statutory Body Established through an Act of Parliament: SERB Act 2008), Department of Science and Technology (DST), (#CRG/2021/005402), and Indian Council of Medical Research (ICMR, New Delhi; File Id: 2021-14161) Government of India for funding the research work related to drug, theranostic and gene delivery in Dr. Tekade lab. The authors would also like to acknowledge the Department of Pharmaceuticals, Ministry of Chemicals and Fertilizers, India, for supporting research on cancer, Parkinson’s disease, and diabetes at NIPER-Ahmedabad.
Institutional Review Board Statement
Not applicable.
Informed Consent Statement
Not applicable.
Data Availability Statement
Not applicable.
Acknowledgments
The authors would also like to acknowledge the Department of Pharmaceuticals, Ministry of Chemicals and Fertilizers, India, for supporting research on cancer-targeted nanomedicine at NIPER—Ahmedabad. RKT would like to acknowledge the Science and Engineering Research Board (Statutory Body Established through an Act of Parliament: SERB Act 2008), Department of Science and Technology, Government of India, for a grant (Grant no. ECR/2016/001964) and Core Research Grant funding (File Number: CRG/2021/005402) in RKT Laboratory. R.K.T. would also like to acknowledge the Indian Council of Medical Research (ICMR), New Delhi, for grant file ID: 2021-14161 for research work on diabetic wound healing.
Conflicts of Interest
The authors declare no conflict of interest.
Abbreviations
| BBB | Blood–brain barrier |
| BODIPY | Borondipyrromethene |
| CAT | Catalase |
| CBF | Cerebral blood flow |
| CDC | Centre for Disease Control and prevention |
| DNA | Deoxyribose nucleic acid |
| DSPE-PEG | 1,2-Distearoyl-sn-glycero-3-phosphoethanolamine-Poly(ethyleneglycol) |
| GSH-Px | Glutathione peroxidase |
| GST | Glutathione-S-transferase |
| H2O2 | Hydrogen peroxide |
| HOCl | Hypochlorous acid |
| HPOX | Hydroxylenzyl alcohol-incorporating copolyoxalate |
| ICH | Intracranial hemorrhage |
| MCAO | Middle cerebral artery ischemia |
| MPP | 4T1 cell membrane-coated polymeric NPs |
| MRI | Magnetic Resonance Imaging |
| NMDA | N-methyldeasparate |
| NO | Nitric oxide |
| NPs | Nanoparticles |
| NSAIDs | Non-Steroidal Anti-Inflammatory Drugs |
| ˙OH | Hydroxyl radical |
| O2.− | Superoxide anion |
| ONOO− | Peroxynitrite |
| PAE | Poly (β-amino ester) |
| PAEA | Poly(β-amino ester)/(amido amine) |
| Par4 | Protease-activated receptor |
| PCL | Poly(ε-caprolactone) |
| PDI | Protein disulfide isomerase |
| PEG | Polyethylene glycol |
| PEG-PDPA | Methoxy poly(ethylene glycol)-block-poly (2-diisopropyl methacrylate) |
| PHB-Dextran | Boronic Esters Modified-dextran |
| PP | Polymeric NPs |
| PPS | Poly (Propylene Sulphide) |
| PVAX | Poly (vanillyl alcohol-co-oxalate) |
| RAPA | Rapamycin |
| RBC | Red blood cell |
| ROS | Reactive Oxygen Species |
| rhG-CSF | recombinant human Granulocyte colony-stimulating factor |
| rtPA | recombinant tissue plasminogen activator |
| SCB | Succinobucol |
| SD | Spreading depression |
| SHp-RBC | Stroke-homing peptide red blood cell |
| SOD | Superoxide dismutase |
| TEMPO | 2,2,6,6-tetramethylpiperidine-1-oxyl polymer |
| tPA | Tissue plasminogen activator |
| TTC | Triphenyl tetrazolium chloride |
| VA | Vanillyl alcohol |
References
- Macrez, R.; Ali, C.; Toutirais, O.; Le Mauff, B.; Defer, G.; Dirnagl, U.; Vivien, D. Stroke and the immune system: From pathophysiology to new therapeutic strategies. Lancet Neurol. 2011, 10, 471–480. [Google Scholar]
- Campbell, B.C.; De Silva, D.A.; Macleod, M.R.; Coutts, S.B.; Schwamm, L.H.; Davis, S.M.; Donnan, G.A. Ischaemic stroke. Nat. Rev. Dis. Prim. 2019, 5, 70. [Google Scholar]
- Barthels, D.; Das, H. Current advances in ischemic stroke research and therapies. Biochim. Et Biophys. Acta. Mol. Basis Dis. 2020, 1866, 165260. [Google Scholar] [CrossRef]
- Johnson, C.O.; Nguyen, M.; Roth, G.A.; Nichols, E.; Alam, T.; Abate, D.; Abd-Allah, F.; Abdelalim, A.; Abraha, H.N.; Abu-Rmeileh, N.M. Global, regional, and national burden of stroke, 1990–2016: A systematic analysis for the Global Burden of Disease Study 2016. Lancet Neurol. 2019, 18, 439–458. [Google Scholar]
- Lindsay, M.P.; Norrving, B.; Sacco, R.L.; Brainin, M.; Hacke, W.; Martins, S.; Pandian, J.; Feigin, V. World Stroke Organization (WSO): Global Stroke Fact Sheet 2019; SAGE: London, UK, 2019. [Google Scholar]
- Naghavi, M.; Abajobir, A.A.; Abbafati, C.; Abbas, K.M.; Abd-Allah, F.; Abera, S.F.; Aboyans, V.; Adetokunboh, O.; Afshin, A.; Agrawal, A. Global, regional, and national age-sex specific mortality for 264 causes of death, 1980–2016: A systematic analysis for the Global Burden of Disease Study 2016. Lancet 2017, 390, 1151–1210. [Google Scholar]
- Feigin, V.L.; Krishnamurthi, R.V.; Parmar, P.; Norrving, B.; Mensah, G.A.; Bennett, D.A.; Barker-Collo, S.; Moran, A.E.; Sacco, R.L.; Truelsen, T. Update on the global burden of ischemic and hemorrhagic stroke in 1990–2013: The GBD 2013 study. Neuroepidemiology 2015, 45, 161–176. [Google Scholar] [PubMed]
- Elkind, M.S. Inflammation, atherosclerosis, and stroke. Neurologist 2006, 12, 140–148. [Google Scholar] [PubMed]
- Alistair, D.G. Hypertensive cerebral small vessel disease and stroke. Brain Pathol. 2002, 12, 358–370. [Google Scholar]
- Younger, D.S. Vasculitis of the nervous system. Curr. Opin. Neurol. 2004, 17, 317–336. [Google Scholar]
- Budd, S.L. Mechanisms of neuronal damage in brain hypoxia/ischemia: Focus on the role of mitochondrial calcium accumulation. Pharmacol. Ther. 1998, 80, 203–229. [Google Scholar] [PubMed]
- Martin, R.; Lloyd, H.; Cowan, A.I. The early events of oxygen and glucose deprivation: Setting the scene for neuronal death? Trends Neurosci. 1994, 17, 251–257. [Google Scholar] [PubMed]
- Chan, P.H. Mitochondrial dysfunction and oxidative stress as determinants of cell death/survival in stroke. Ann. N. Y. Acad. Sci. 2005, 1042, 203–209. [Google Scholar]
- Jovin, T.G.; Demchuk, A.M.; Gupta, R. Pathophysiology of acute ischemic stroke. Continuum Lifelong Learn. Neurol. 2008, 14, 28–45. [Google Scholar]
- Katan, M.; Luft, A. Global burden of stroke. In Seminars in Neurology; Thieme Medical Publishers: New Yourk, NY, USA, 2018; pp. 208–211. [Google Scholar]
- Petrea, R.E.; Beiser, A.S.; Seshadri, S.; Kelly-Hayes, M.; Kase, C.S.; Wolf, P.A. Gender differences in stroke incidence and poststroke disability in the Framingham heart study. Stroke 2009, 40, 1032–1037. [Google Scholar] [PubMed]
- Hall, M.J.; Levant, S.; DeFrances, C.J. Hospitalization for Stroke in US Hospitals, 1989–2009; US Department of Health and Human Services: Washington, DC, USA, 2012. [Google Scholar]
- Kaur, M.; Sharma, S. Molecular mechanisms of cognitive impairment associated with stroke. Metab. Brain Dis. 2022, 37, 279–287. [Google Scholar] [CrossRef] [PubMed]
- Nakayama, H.; Jørgensen, H.; Raaschou, H.; Olsen, T.S. The influence of age on stroke outcome. The Copenhagen Stroke Study. Stroke 1994, 25, 808–813. [Google Scholar] [CrossRef]
- Boehme, A.K.; Esenwa, C.; Elkind, M.S. Stroke risk factors, genetics, and prevention. Circ. Res. 2017, 120, 472–495. [Google Scholar]
- Zechariah, A.; ElAli, A.; Hagemann, N.; Jin, F.; Doeppner, T.R.; Helfrich, I.; Mies, G.; Hermann, D.M. Hyperlipidemia attenuates vascular endothelial growth factor–induced angiogenesis, impairs cerebral blood flow, and disturbs stroke recovery via decreased pericyte coverage of brain endothelial cells. Arterioscler. Thromb. Vasc. Biol. 2013, 33, 1561–1567. [Google Scholar]
- Brooks, D.C.; Schindler, J.L. Management of Hyperlipidemia After Stroke. Curr. Treat. Options Cardiovasc. Med. 2019, 21, 93. [Google Scholar]
- Johansson, B.B. Hypertension mechanisms causing stroke. Clin. Exp. Pharmacol. Physiol. 1999, 26, 563–565. [Google Scholar] [CrossRef]
- Idris, I.; Thomson, G.; Sharma, J. Diabetes mellitus and stroke. Int. J. Clin. Pract. 2006, 60, 48–56. [Google Scholar] [PubMed]
- Orellana-Urzúa, S.; Rojas, I.; Líbano, L.; Rodrigo, R. Pathophysiology of ischemic stroke: Role of oxidative stress. Curr. Pharm. Des. 2020, 26, 4246–4260. [Google Scholar] [PubMed]
- Allen, C.L.; Bayraktutan, U. Oxidative stress and its role in the pathogenesis of ischaemic stroke. Int. J. Stroke 2009, 4, 461–470. [Google Scholar]
- Alberts, M. Cerebral hemorrhage, warfarin, and intravenous tPA: The real risk is not treating. JAMA 2012, 307, 2637–2639. [Google Scholar] [CrossRef] [PubMed]
- Kleindorfer, D.; Lindsell, C.J.; Brass, L.; Koroshetz, W.; Broderick, J. National US estimates of recombinant tissue plasminogen activator use: ICD-9 codes substantially underestimate. Stroke 2008, 39, 924–928. [Google Scholar] [PubMed]
- Stroke, P. Acute stroke care in the US: Results from 4 pilot prototypes of the Paul Coverdell National Acute Stroke Registry. Stroke 2005, 36, 1232–1240. [Google Scholar]
- Pradhan, D.; Tambe, V.; Raval, N.; Gondalia, P.; Bhattacharya, P.; Kalia, K.; Tekade, R.K.J.C.; Biointerfaces, S.B. Dendrimer grafted albumin nanoparticles for the treatment of post cerebral stroke damages: A proof of concept study. Colloids Surf. B Biointerfaces 2019, 184, 110488. [Google Scholar]
- Tanswell, P.; Modi, N.; Combs, D.; Danays, T. Pharmacokinetics and pharmacodynamics of tenecteplase in fibrinolytic therapy of acute myocardial infarction. Clin. Pharmacokinet. 2002, 41, 1229–1245. [Google Scholar]
- Wang, X.; Ouyang, M.; Yang, J.; Song, L.; Yang, M.; Anderson, C.S. Anticoagulants for acute ischaemic stroke. Cochrane Database Syst. Rev. 2021, CD000024. [Google Scholar] [CrossRef]
- Sandercock, P.A.; Counsell, C.; Kane, E.J. Anticoagulants for acute ischaemic stroke. Cochrane Database Syst. Rev. 2015, CD000024. [Google Scholar] [CrossRef]
- Zhu, J.; Ma, M.; Guo, Y.; Zhou, M.; Guo, J.; He, L.J. Pre-stroke warfarin enhancement of collateralization in acute ischemic stroke: A retrospective study. BMC Neurol. 2018, 18, 194. [Google Scholar]
- Choi, K.-H.; Kim, J.-H.; Lee, C.; Kim, J.-M.; Kang, K.-W.; Kim, J.-T.; Choi, S.-M.; Park, M.-S.; Cho, K.-H. Microbleeds and outcome in patients with acute ischemic stroke and atrial fibrillation taking anticoagulants. Stroke 2020, 51, 3514–3522. [Google Scholar]
- Chen, L.; Cao, S.; Yang, J. Argatroban plus aspirin versus aspirin in acute ischemic stroke. Neurol. Res. 2018, 40, 862–867. [Google Scholar]
- Lv, B.; Guo, F.-F.; Lin, J.-C.; Jing, F. Efficacy and safety of argatroban in treatment of acute ischemic stroke: A meta-analysis. World J. Clin. Cases 2022, 10, 585. [Google Scholar] [CrossRef]
- International Stroke Trial Collaborative Group. The International Stroke Trial (IST): A randomised trial of aspirin, subcutaneous heparin, both, or neither among 19 435 patients with acute ischaemic stroke. Lancet 1997, 349, 1569–1581. [Google Scholar]
- Mega, J.L.; Simon, T. Pharmacology of antithrombotic drugs: An assessment of oral antiplatelet and anticoagulant treatments. Lancet 2015, 386, 281–291. [Google Scholar]
- Sacco, R.L.; Diener, H.-C.; Yusuf, S.; Cotton, D.; Ôunpuu, S.; Lawton, W.A.; Palesch, Y.; Martin, R.H.; Albers, G.W.; Bath, P. Aspirin and extended-release dipyridamole versus clopidogrel for recurrent stroke. N. Engl. J. Med. 2008, 359, 1238–1251. [Google Scholar] [PubMed]
- Diener, H.-C.; Ringleb, P.A.; Savi, P. Clopidogrel for the secondary prevention of stroke. Expert Opin. Pharmacother. 2005, 6, 755–764. [Google Scholar] [PubMed]
- Solaroglu, I.; Digicaylioglu, M.; Evren Keles, G.H.; Zhang, J. New missions for an old agent: Granulocyte-colony stimulating factor in the treatment of stroke patients. Curr. Med. Chem. 2015, 22, 1302–1309. [Google Scholar] [CrossRef] [PubMed]
- Reis, C.; Akyol, O.; Ho, W.M.; Araujo, C.; Huang, L.; Applegate II, R.; Zhang, J. Phase I and phase II therapies for acute ischemic stroke: An update on currently studied drugs in clinical research. BioMed Res. Int. 2017, 2017, 4863079. [Google Scholar]
- Wada, T.; Yasunaga, H.; Inokuchi, R.; Horiguchi, H.; Fushimi, K.; Matsubara, T.; Nakajima, S.; Yahagi, N. Effects of edaravone on early outcomes in acute ischemic stroke patients treated with recombinant tissue plasminogen activator. J. Neurol. Sci. 2014, 345, 106–111. [Google Scholar] [CrossRef] [PubMed]
- Amemiya, S.; Kamiya, T.; Nito, C.; Inaba, T.; Kato, K.; Ueda, M.; Shimazaki, K.; Katayama, Y. Anti-apoptotic and neuroprotective effects of edaravone following transient focal ischemia in rats. Eur. J. Pharmacol. 2005, 516, 125–130. [Google Scholar] [PubMed]
- Horn, J.; De Haan, R.; Vermeulen, M.; Luiten, P.; Limburg, M. Nimodipine in animal model experiments of focal cerebral ischemia: A systematic review. Stroke 2001, 32, 2433–2438. [Google Scholar] [PubMed]
- Zheng, H.; Wang, Y.; Wang, A.; Li, H.; Wang, D.; Zhao, X.; Wang, P.; Shen, H.; Zuo, L.; Pan, Y. The efficacy and safety of nimodipine in acute ischemic stroke patients with mild cognitive impairment: A double-blind, randomized, placebo-controlled trial. Sci. Bull. 2019, 64, 101–107. [Google Scholar]
- Li, Q.; Ji, Z.; Li, K. Effect of combination of parenteral edaravone and nimodipine on ischemic cerebral injury following cerebral hemorrhage. Trop. J. Pharm. Res. 2018, 17, 955–960. [Google Scholar] [CrossRef]
- Belayev, L.; Khoutorova, L.; Zhang, Y.; Belayev, A.; Zhao, W.; Busto, R.; Ginsberg, M. Caffeinol confers cortical but not subcortical neuroprotection after transient focal cerebral ischemia in rats. Brain Res. 2004, 1008, 278–283. [Google Scholar]
- Zhang, Z.; Zhang, L.; Ding, Y.; Han, Z.; Ji, X. Effects of therapeutic hypothermia combined with other neuroprotective strategies on ischemic stroke: Review of evidence. Aging Dis. 2018, 9, 507. [Google Scholar]
- Trotman, M.; Vermehren, P.; Gibson, C.L.; Fern, R. The dichotomy of memantine treatment for ischemic stroke: Dose-dependent protective and detrimental effects. J. Cereb. Blood Flow Metab. 2015, 35, 230–239. [Google Scholar]
- Seyedsaadat, S.M.; Kallmes, D.F. Memantine for the treatment of ischemic stroke: Experimental benefits and clinical lack of studies. Rev. Neurosci. 2019, 30, 203–220. [Google Scholar]
- Goyal, M.; Menon, B.K.; van Zwam, W.H.; Dippel, D.W.; Mitchell, P.J.; Demchuk, A.M.; Dávalos, A.; Majoie, C.B.; van der Lugt, A.; De Miquel, M. Endovascular thrombectomy after large-vessel ischaemic stroke: A meta-analysis of individual patient data from five randomised trials. Lancet 2016, 387, 1723–1731. [Google Scholar]
- Nogueira, R.G.; Jadhav, A.P.; Haussen, D.C.; Bonafe, A.; Budzik, R.F.; Bhuva, P.; Yavagal, D.R.; Ribo, M.; Cognard, C.; Hanel, R.A. Thrombectomy 6 to 24 hours after stroke with a mismatch between deficit and infarct. N. Engl. J. Med. 2018, 378, 11–21. [Google Scholar] [PubMed]
- Kurre, W.; Bäzner, H.; Henkes, H. Mechanische Thrombektomie. Der Radiol. 2016, 56, 32–41. [Google Scholar]
- Lancet, P. Randomised trial of a perindopril-based blood-pressure-lowering regimen among 6105 individuals with previous stroke or transient ischaemic attack. Lancet 2001, 358, 1033–1041. [Google Scholar]
- Feldstein, C. Early treatment of hypertension in acute ischemic and intracerebral hemorrhagic stroke: Progress achieved, challenges, and perspectives. J. Am. Soc. Hypertens. 2014, 8, 192–202. [Google Scholar]
- Bosch, J.; Lonn, E.M.; Dagenais, G.R.; Gao, P.; Lopez-Jaramillo, P.; Zhu, J.; Pais, P.; Avezum, A.; Sliwa, K.; Chazova, I.E. Antihypertensives and statin therapy for primary stroke prevention: A secondary analysis of the HOPE-3 trial. Stroke 2021, 52, 2494–2501. [Google Scholar] [PubMed]
- Mayer, S.A.; Brun, N.C.; Begtrup, K.; Broderick, J.; Davis, S.; Diringer, M.N.; Skolnick, B.E.; Steiner, T. Recombinant activated factor VII for acute intracerebral hemorrhage. N. Engl. J. Med. 2005, 352, 777–785. [Google Scholar] [CrossRef]
- Lapchak, P.A.; Araujo, D. Advances in hemorrhagic stroke therapy: Conventional and novel approaches. Expert Opin. Emerg. Drugs 2007, 12, 389–406. [Google Scholar]
- Unnithan, A.K.A.; Mehta, P. Hemorrhagic Stroke; StatPearls Publishing: Tampa, FL, USA, 2020. [Google Scholar]
- Kuriakose, D.; Xiao, Z. Pathophysiology and Treatment of Stroke: Present Status and Future Perspectives. Int. J. Mol. Sci. 2020, 21, 7609. [Google Scholar] [CrossRef]
- Del Zoppo, G.J.; Poeck, K.; Pessin, M.S.; Wolpert, S.M.; Furlan, A.J.; Ferbert, A.; Alberts, M.J.; Zivin, J.A.; Wechsler, L.; Busse, O. Recombinant tissue plasminogen activator in acute thrombotic and embolic stroke. Ann. Neurol. 1992, 32, 78–86. [Google Scholar]
- Skaf, E.; Stein, P.D.; Beemath, A.; Sanchez, J.; Bustamante, M.A.; Olson, R.E. Venous thromboembolism in patients with ischemic and hemorrhagic stroke. Am. J. Cardiol. 2005, 96, 1731–1733. [Google Scholar] [CrossRef]
- Carloni, S.; Girelli, S.; Buonocore, G.; Longini, M.; Balduini, W. Simvastatin acutely reduces ischemic brain damage in the immature rat via Akt and CREB activation. Exp. Neurol. 2009, 220, 82–89. [Google Scholar] [CrossRef]
- Shehadah, A.; Chen, J.; Cui, X.; Roberts, C.; Lu, M.; Chopp, M. Combination treatment of experimental stroke with Niaspan and Simvastatin, reduces axonal damage and improves functional outcome. J. Neurol. Sci. 2010, 294, 107–111. [Google Scholar] [CrossRef] [PubMed]
- Albers, G.W.; Marks, M.P.; Kemp, S.; Christensen, S.; Tsai, J.P.; Ortega-Gutierrez, S.; McTaggart, R.A.; Torbey, M.T.; Kim-Tenser, M.; Leslie-Mazwi, T. Thrombectomy for stroke at 6 to 16 hours with selection by perfusion imaging. N. Engl. J. Med. 2018, 378, 708–718. [Google Scholar] [CrossRef]
- Xing, C.; Arai, K.; Lo, E.H.; Hommel, M. Pathophysiologic cascades in ischemic stroke. Int. J. Stroke 2012, 7, 378–385. [Google Scholar] [CrossRef] [PubMed]
- Leng, T.; Xiong, Z.-G. Treatment for ischemic stroke: From thrombolysis to thrombectomy and remaining challenges. Brain Circ. 2019, 5, 8. [Google Scholar] [CrossRef] [PubMed]
- Alberts, M.; Diseases, C. Treatment of acute ischemic stroke. N. Engl. J. Med. 2001, 10, 10–17. [Google Scholar] [CrossRef]
- Montaño, A.; Hanley, D.F.; Hemphill, J.C. Hemorrhagic stroke. Handb. Clin. Neurol. 2021, 176, 229–248. [Google Scholar] [CrossRef]
- Shiber, J.R.; Fontane, E.; Adewale, A. Stroke registry: Hemorrhagic vs ischemic strokes. Am. J. Emerg. Med. 2010, 28, 331–333. [Google Scholar] [CrossRef]
- Deb, P.; Sharma, S.; Hassan, K. Pathophysiologic mechanisms of acute ischemic stroke: An overview with emphasis on therapeutic significance beyond thrombolysis. Pathophysiology 2010, 17, 197–218. [Google Scholar] [CrossRef]
- Marsh, J.D.; Keyrouz, S. Stroke prevention and treatment. J. Am. Coll. Cardiol. 2010, 56, 683–691. [Google Scholar] [CrossRef]
- Grossman, A.W.; Broderick, J. Advances and challenges in treatment and prevention of ischemic stroke. Ann. Neurol. 2013, 74, 363–372. [Google Scholar] [CrossRef]
- Murphy, J. Pharmacological treatment of acute ischemic stroke. Crit. Care Nurs. Q. 2003, 26, 276–282. [Google Scholar] [CrossRef]
- Hatami, A.; Heydarinasab, A.; Akbarzadehkhiyavi, A.; Pajoum Shariati, F. An Introduction to Nanotechnology and Drug Delivery. Chem. Methodol. 2021, 5, 153–165. [Google Scholar] [CrossRef]
- Harismah, K.; Shahrtash, S.A.; Arabi, A.R.; Khadivi, R.; Mirzaei, M.; Akhavan-Sigari, R. Favipiravir attachment to a conical nanocarbon: DFT assessments of the drug delivery approach. Comput. Theor. Chem. 2022, 1216, 113866. [Google Scholar] [CrossRef]
- Marton, M.; Vojs, M.; Michniak, P.; Behúl, M.; Rehacek, V.; Pifko, M.; Stehlík, Š.; Kromka, A. New chemical pathway for large-area deposition of doped diamond films by linear antenna microwave plasma chemical vapor deposition. Diam. Relat. Mater. 2022, 126, 109111. [Google Scholar] [CrossRef]
- Sarmah, D.; Saraf, J.; Kaur, H.; Pravalika, K.; Tekade, R.K.; Borah, A.; Kalia, K.; Dave, K.R.; Bhattacharya, P. Stroke management: An emerging role of nanotechnology. Micromachines 2017, 8, 262. [Google Scholar] [CrossRef] [PubMed]
- Lv, W.; Xu, J.; Wang, X.; Li, X.; Xu, Q.; Xin, H. Bioengineered boronic ester modified dextran polymer nanoparticles as reactive oxygen species responsive nanocarrier for ischemic stroke treatment. ACS Nano 2018, 12, 5417–5426. [Google Scholar] [CrossRef] [PubMed]
- Rajkovic, O.; Gourmel, C.; d’Arcy, R.; Wong, R.; Rajkovic, I.; Tirelli, N.; Pinteaux, E. Reactive Oxygen Species-Responsive Nanoparticles for the Treatment of Ischemic Stroke. Adv. Ther. 2019, 2, 1900038. [Google Scholar] [CrossRef]
- Lee, D.; Bae, S.; Hong, D.; Lim, H.; Yoon, J.H.; Hwang, O.; Park, S.; Ke, Q.; Khang, G.; Kang, P. H2O2-responsive molecularly engineered polymer nanoparticles as ischemia/reperfusion-targeted nanotherapeutic agents. Sci. Rep. 2013, 3, 2233. [Google Scholar] [CrossRef]
- Lee, D.; Bae, S.; Ke, Q.; Lee, J.; Song, B.; Karumanchi, S.A.; Khang, G.; Choi, H.S.; Kang, P. Hydrogen peroxide-responsive copolyoxalate nanoparticles for detection and therapy of ischemia–reperfusion injury. J. Control. Release 2013, 172, 1102–1110. [Google Scholar] [CrossRef] [PubMed]
- Zhang, M.; Wang, Z.; Wang, C.; Wu, Y.; Li, Z.; Liu, Z. Visualizing oxidative stress level for timely assessment of ischemic stroke via a ratiometric near-infrared-II luminescent nanoprobe. ACS Nano 2021, 15, 11940–11952. [Google Scholar] [CrossRef]
- Jiang, Y.; Brynskikh, A.M.; Devika, S.; Kabanov, A. SOD1 nanozyme salvages ischemic brain by locally protecting cerebral vasculature. J. Control. Release 2015, 213, 36–44. [Google Scholar] [CrossRef] [PubMed]
- Lu, Y.; Li, C.; Chen, Q.; Liu, P.; Guo, Q.; Zhang, Y.; Chen, X.; Zhang, Y.; Zhou, W.; Liang, D. Microthrombus-Targeting Micelles for Neurovascular Remodeling and Enhanced Microcirculatory Perfusion in Acute Ischemic Stroke. Adv. Mater. 2019, 31, 1808361. [Google Scholar] [CrossRef] [PubMed]
- Guo, X.; Deng, G.; Liu, J.; Zou, P.; Du, F.; Liu, F.; Chen, A.T.; Hu, R.; Li, M.; Zhang, S. Thrombin-responsive, brain-targeting nanoparticles for improved stroke therapy. Acs Nano 2018, 12, 8723–8732. [Google Scholar] [CrossRef] [PubMed]
- Overoye-Chan, K.; Koerner, S.; Looby, R.J.; Kolodziej, A.F.; Zech, S.G.; Deng, Q.; Chasse, J.M.; McMurry, T.J.; Caravan, P. EP-2104R: A fibrin-specific gadolinium-Based MRI contrast agent for detection of thrombus. J. Am. Chem. Soc. 2008, 130, 6025–6039. [Google Scholar] [CrossRef]
- Tóth, O.M.; Menyhárt, Á.; Varga, V.É.; Hantosi, D.; Ivánkovits-Kiss, O.; Varga, D.P.; Szabó, Í.; Janovák, L.; Dékány, I.; Farkas, E. Chitosan nanoparticles release nimodipine in response to tissue acidosis to attenuate spreading depolarization evoked during forebrain ischemia. Neuropharmacology 2020, 162, 107850. [Google Scholar] [CrossRef]
- He, W.; Mei, Q.; Li, J.; Zhai, Y.; Chen, Y.; Wang, R.; Lu, E.; Zhang, X.-Y.; Zhang, Z.; Sha, X. Preferential Targeting Cerebral Ischemic Lesions with Cancer Cell-Inspired Nanovehicle for Ischemic Stroke Treatment. Nano Lett. 2021, 21, 3033–3043. [Google Scholar] [CrossRef]
- Marushima, A.; Suzuki, K.; Nagasaki, Y.; Yoshitomi, T.; Toh, K.; Tsurushima, H.; Hirayama, A.; Matsumura, A. Newly synthesized radical-containing nanoparticles enhance neuroprotection after cerebral ischemia-reperfusion injury. Neurosurgery 2011, 68, 1418–1426. [Google Scholar] [CrossRef]
- Gao, G.H.; Im, G.H.; Kim, M.S.; Lee, J.W.; Yang, J.; Jeon, H.; Lee, J.H.; Lee, D.S. Magnetite-nanoparticle-encapsulated pH-responsive polymeric micelle as an MRI probe for detecting acidic pathologic areas. Small 2010, 6, 1201–1204. [Google Scholar] [CrossRef]
- Gao, G.H.; Lee, J.W.; Nguyen, M.K.; Im, G.H.; Yang, J.; Heo, H.; Jeon, P.; Park, T.G.; Lee, J.H.; Lee, D. pH-responsive polymeric micelle based on PEG-poly (β-amino ester)/(amido amine) as intelligent vehicle for magnetic resonance imaging in detection of cerebral ischemic area. J. Control. Release 2011, 155, 11–17. [Google Scholar] [CrossRef]
- Wang, J.; Su, Q.; Lv, Q.; Cai, B.; Xiaohalati, X.; Wang, G.; Wang, Z.; Wang, L. Oxygen-Generating Cyanobacteria Powered by Upconversion-Nanoparticles-Converted Near-Infrared Light for Ischemic Stroke Treatment. Nano Lett. 2021, 21, 4654–4665. [Google Scholar] [CrossRef]
- Wang, X.; Wei, C.; Liu, M.; Yang, T.; Zhou, W.; Liu, Y.; Hong, K.; Wang, S.; Xin, H.; Ding, X. Near-Infrared Triggered Release of uPA from Nanospheres for Localized Hyperthermia-Enhanced Thrombolysis. Adv. Funct. Mater. 2017, 27, 1701824. [Google Scholar] [CrossRef]
- Li, Q.; Cao, Y.; Dang, C.; Han, B.; Han, R.; Ma, H.; Hao, J.; Wang, L. Inhibition of double-strand DNA-sensing cGAS ameliorates brain injury after ischemic stroke. EMBO Mol. Med. 2020, 12, e11002. [Google Scholar] [CrossRef] [PubMed]
- Pawlowski, C.L.; Li, W.; Sun, M.; Ravichandran, K.; Hickman, D.; Kos, C.; Kaur, G.; Sen Gupta, A. Platelet microparticle-inspired clot-responsive nanomedicine for targeted fibrinolysis. Biomaterials 2017, 128, 94–108. [Google Scholar] [CrossRef]
- Liu, L.; Du, J.; Zheng, T.; Hu, S.; Dong, Y.; Du, D.; Wu, S.; Wang, X.; Shi, Q. Protective effect of low-intensity transcranial ultrasound stimulation after differing delay following an acute ischemic stroke. Brain Res. Bull. 2019, 146, 22–27. [Google Scholar] [CrossRef] [PubMed]
- Wang, S.; Guo, X.; Xiu, W.; Liu, Y.; Ren, L.; Xiao, H.; Yang, F.; Gao, Y.; Xu, C.; Wang, L. Accelerating thrombolysis using a precision and clot-penetrating drug delivery strategy by nanoparticle-shelled microbubbles. Sci. Adv. 2020, 6, eaaz8204. [Google Scholar] [CrossRef] [PubMed]
- He, L.; Huang, G.; Liu, H.; Sang, C.; Liu, X.; Chen, T. Highly bioactive zeolitic imidazolate framework-8–capped nanotherapeutics for efficient reversal of reperfusion-induced injury in ischemic stroke. Sci. Adv. 2020, 6, eaay9751. [Google Scholar] [CrossRef]
- Rajkovic, O. Reactive Oxygen Species Responsive Polysulfide Nanoparticles for Treatment of Ischaemic Stroke; University of Manchester: Manchester, UK, 2019. [Google Scholar]
- Kishimoto, M.; Suenaga, J.; Takase, H.; Araki, K.; Yao, T.; Fujimura, T.; Murayama, K.; Okumura, K.; Ueno, R.; Shimizu, N. Oxidative stress-responsive apoptosis inducing protein (ORAIP) plays a critical role in cerebral ischemia/reperfusion injury. Sci. Rep. 2019, 9, 13512. [Google Scholar] [CrossRef]
- Shirley, R.; Ord, E.N.; Work, L.M. Oxidative stress and the use of antioxidants in stroke. Antioxidants 2014, 3, 472–501. [Google Scholar] [CrossRef]
- Li, P.; Stetler, R.A.; Leak, R.K.; Shi, Y.; Li, Y.; Yu, W.; Bennett, M.V.; Chen, J. Oxidative stress and DNA damage after cerebral ischemia: Potential therapeutic targets to repair the genome and improve stroke recovery. Neuropharmacology 2018, 134, 208–217. [Google Scholar] [CrossRef]
- Furie, B.; Furie, B. Mechanisms of thrombus formation. N. Engl. J. Med. 2008, 359, 938–949. [Google Scholar] [CrossRef]
- Manickam, D.S.; Brynskikh, A.M.; Kopanic, J.L.; Sorgen, P.L.; Klyachko, N.L.; Batrakova, E.V.; Bronich, T.K.; Kabanov, A. Well-defined cross-linked antioxidant nanozymes for treatment of ischemic brain injury. J. Control. Release 2012, 162, 636–645. [Google Scholar] [CrossRef]
- Whitney, M.; Savariar, E.N.; Friedman, B.; Levin, R.A.; Crisp, J.L.; Glasgow, H.L.; Lefkowitz, R.; Adams, S.R.; Steinbach, P.; Nashi, N.; et al. Ratiometric activatable cell-penetrating peptides provide rapid in vivo readout of thrombin activation. Angew. Chem Int. Ed. Engl. 2013, 52, 325–330. [Google Scholar] [CrossRef]
- Ye, F.; Garton, H.J.; Hua, Y.; Keep, R.F.; Xi, G. The role of thrombin in brain injury after hemorrhagic and ischemic stroke. Transl. Stroke Res. 2021, 12, 496–511. [Google Scholar] [CrossRef]
- Bushi, D.; Chapman, J.; Katzav, A.; Shavit-Stein, E.; Molshatzki, N.; Maggio, N.; Tanne, D. Quantitative detection of thrombin activity in an ischemic stroke model. J. Mol. Neurosci. 2013, 51, 844–850. [Google Scholar] [CrossRef]
- Orlowski, P.; Chappell, M.; Park, C.S.; Grau, V.; Payne, S. Modelling of pH dynamics in brain cells after stroke. Interface Focus 2011, 1, 408–416. [Google Scholar] [CrossRef] [PubMed]
- Walz, W.; Mukerji, S. Lactate release from cultured astrocytes and neurons: A comparison. Glia 1988, 1, 366–370. [Google Scholar] [CrossRef] [PubMed]
- Selman, W.R.; Lust, W.D.; Pundik, S.; Zhou, Y.; Ratcheson, R. Compromised metabolic recovery following spontaneous spreading depression in the penumbra. Brain Res. 2004, 999, 167–174. [Google Scholar] [CrossRef] [PubMed]
- Menyhárt, Á.; Zölei-Szénási, D.; Puskás, T.; Makra, P.; Bari, F.; Farkas, E.-H.; Physiology, C. Age or ischemia uncouples the blood flow response, tissue acidosis, and direct current potential signature of spreading depolarization in the rat brain. Am. J. Physiol.-Heart Circ. Physiol. 2017, 313, H328–H337. [Google Scholar] [CrossRef]
- He, B.; Tan, T.; Wang, H.; Hu, H.; Wang, Z.; Wang, J.; Li, J.; Sun, K.; Zhang, Z.; Li, Y. Rational Design of Tumor Microenvironment-Activated Micelles for Programed Targeting of Breast Cancer Metastasis. Adv. Funct. Mater. 2018, 28, 1705622. [Google Scholar] [CrossRef]
- Xiang, J.; Tong, X.; Shi, F.; Yan, Q.; Yu, B.; Zhao, Y. Near-infrared light-triggered drug release from UV-responsive diblock copolymer-coated upconversion nanoparticles with high monodispersity. J. Mater. Chem. B 2018, 6, 3531–3540. [Google Scholar] [CrossRef] [PubMed]
- Meyer, D.M.; Chen, Y.; Zivin, J.A. Dose-finding study of phototherapy on stroke outcome in a rabbit model of ischemic stroke. Neurosci. Lett. 2016, 630, 254–258. [Google Scholar] [CrossRef] [PubMed]
- Raza, A.; Rasheed, T.; Nabeel, F.; Hayat, U.; Bilal, M.; Iqbal, H.M.N. Endogenous and Exogenous Stimuli-Responsive Drug Delivery Systems for Programmed Site-Specific Release. Molecules 2019, 24, 1117. [Google Scholar] [CrossRef]
- Stemer, A.B.; Huisa, B.N.; Zivin, J.A. The Evolution of Transcranial Laser Therapy for Acute Ischemic Stroke, Including a Pooled Analysis of NEST-1 and NEST-2. Curr. Cardiol. Rep. 2010, 12, 29–33. [Google Scholar] [CrossRef]
- Firouzi, M.; Sherkatolabbasieh, H.; Nezami, A.; Shafizadeh, S. Effect of Phototherapy on Stroke Volume in Newborn Infants with Jaundice. J. Pediatr. Intensive Care 2020, 9, 207–209. [Google Scholar] [CrossRef] [PubMed]
- Kim, H.; Kim, M.J.; Kwon, Y.W.; Jeon, S.; Lee, S.Y.; Kim, C.S.; Choi, B.T.; Shin, Y.I.; Hong, S.W.; Shin, H.K. Benefits of a Skull-Interfaced Flexible and Implantable Multilight Emitting Diode Array for Photobiomodulation in Ischemic Stroke. Adv. Sci. 2022, 9, e2104629. [Google Scholar] [CrossRef] [PubMed]
- Johnson, R.; Jain, S. Enzyme-Responsive Polymeric Micelles for Drug Delivery Applications; Woodhead Publishing: Sawston, UK, 2022; pp. 367–394. [Google Scholar]
- Zhang, S.; Zhou, Y.; Li, R.; Chen, Z.; Fan, X. Advanced drug delivery system against ischemic stroke. J. Control. Release Off. J. Control. Release Soc. 2022, 344, 173–201. [Google Scholar] [CrossRef] [PubMed]
- Wang, R.; Pu, H.; Ye, Q.; Jiang, M.; Chen, J.; Zhao, J.; Li, S.; Liu, Y.; Hu, X.; Rocha, M.; et al. Transforming Growth Factor Beta-Activated Kinase 1-Dependent Microglial and Macrophage Responses Aggravate Long-Term Outcomes After Ischemic Stroke. Stroke 2020, 51, 975–985. [Google Scholar] [CrossRef]
- Wang, Y.; Jin, H.; Wang, Y.; Yao, Y.; Yang, C.; Meng, J.; Tan, X.; Nie, Y.; Xue, L.; Xu, B.; et al. Sult2b1 deficiency exacerbates ischemic stroke by promoting pro-inflammatory macrophage polarization in mice. Theranostics 2021, 11, 10074–10090. [Google Scholar] [CrossRef] [PubMed]
- Kim, S.; Lee, W.; Jo, H.; Sonn, S.-K.; Jeong, S.-J.; Seo, S.; Suh, J.; Jin, J.; Kweon, H.Y.; Kim, T.K.; et al. The antioxidant enzyme Peroxiredoxin-1 controls stroke-associated microglia against acute ischemic stroke. Redox Biol. 2022, 54, 102347. [Google Scholar] [CrossRef]
- Zhong, Y.; Zhang, Y.; Xu, J.; Zhou, J.; Liu, J.; Ye, M.; Zhang, L.; Qiao, B.; Wang, Z.-g.; Ran, H.-t.; et al. Low-Intensity Focused Ultrasound-Responsive Phase-Transitional Nanoparticles for Thrombolysis without Vascular Damage: A Synergistic Nonpharmaceutical Strategy. ACS Nano 2019, 13, 3387–3403. [Google Scholar] [CrossRef] [PubMed]
- Amin, M.U.; Ali, S.; Tariq, I.; Ali, M.Y.; Pinnapreddy, S.R.; Preis, E.; Wölk, C.; Harvey, R.D.; Hause, G.; Brüßler, J.; et al. Ultrasound-Responsive Smart Drug Delivery System of Lipid Coated Mesoporous Silica Nanoparticles. Pharmaceutics 2021, 13, 1396. [Google Scholar] [CrossRef] [PubMed]
- Hingot, V.; Brodin, C.; Lebrun, F.; Heiles, B.; Chagnot, A.; Yetim, M.; Gauberti, M.; Orset, C.; Tanter, M.; Couture, O.; et al. Early Ultrafast Ultrasound Imaging of Cerebral Perfusion correlates with Ischemic Stroke outcomes and responses to treatment in Mice. Theranostics 2020, 10, 7480–7491. [Google Scholar] [CrossRef] [PubMed]
- Li, Y.; Teng, X.; Yang, C.; Wang, Y.; Wang, L.; Dai, Y.; Sun, H.; Li, J. Ultrasound Controlled Anti-Inflammatory Polarization of Platelet Decorated Microglia for Targeted Ischemic Stroke Therapy. Angew. Chem. 2021, 60, 5083–5090. [Google Scholar] [CrossRef] [PubMed]
- Almalki, W.H.; Zhang, W. Emerging paradigms in treating cerebral infarction with nanotheranostics: Opportunities and clinical challenges. Drug Discov. Today 2021, 26, 826–835. [Google Scholar] [CrossRef] [PubMed]
- Gaudin, A.; Andrieux, K.; Couvreur, P. Nanomedicines and stroke: Toward translational research. J. Drug Deliv. Sci. Technol. 2015, 30, 278–299. [Google Scholar] [CrossRef]
- Muthu, M.S.; Wilson, B. Challenges posed by the scale-up of nanomedicines. Nanomedicine 2012, 7, 307–309. [Google Scholar] [CrossRef]
Disclaimer/Publisher’s Note: The statements, opinions and data contained in all publications are solely those of the individual author(s) and contributor(s) and not of MDPI and/or the editor(s). MDPI and/or the editor(s) disclaim responsibility for any injury to people or property resulting from any ideas, methods, instructions or products referred to in the content. |
© 2023 by the authors. Licensee MDPI, Basel, Switzerland. This article is an open access article distributed under the terms and conditions of the Creative Commons Attribution (CC BY) license (https://creativecommons.org/licenses/by/4.0/).







