Targeted Drug Therapy for Senescent Cells Alleviates Unilateral Ureteral Obstruction-Induced Renal Injury in Rats
Abstract
1. Introduction
2. Materials and Methods
2.1. Animals
2.2. UUO and ABT263 Treatment
2.3. Senescence-Associated β-Galactosidase Staining
2.4. qPCR
2.5. Western Blot
2.6. Renal Function Assay
2.7. Histopathology
2.8. Immunohistochemistry
2.9. Immunofluorescence
2.10. Measurement of Superoxide Dismutase (SOD) and Myeloperoxidase (MPO)
2.11. Statistical Analysis
3. Results
3.1. Structural and Functional Damage to the Kidney Tissue
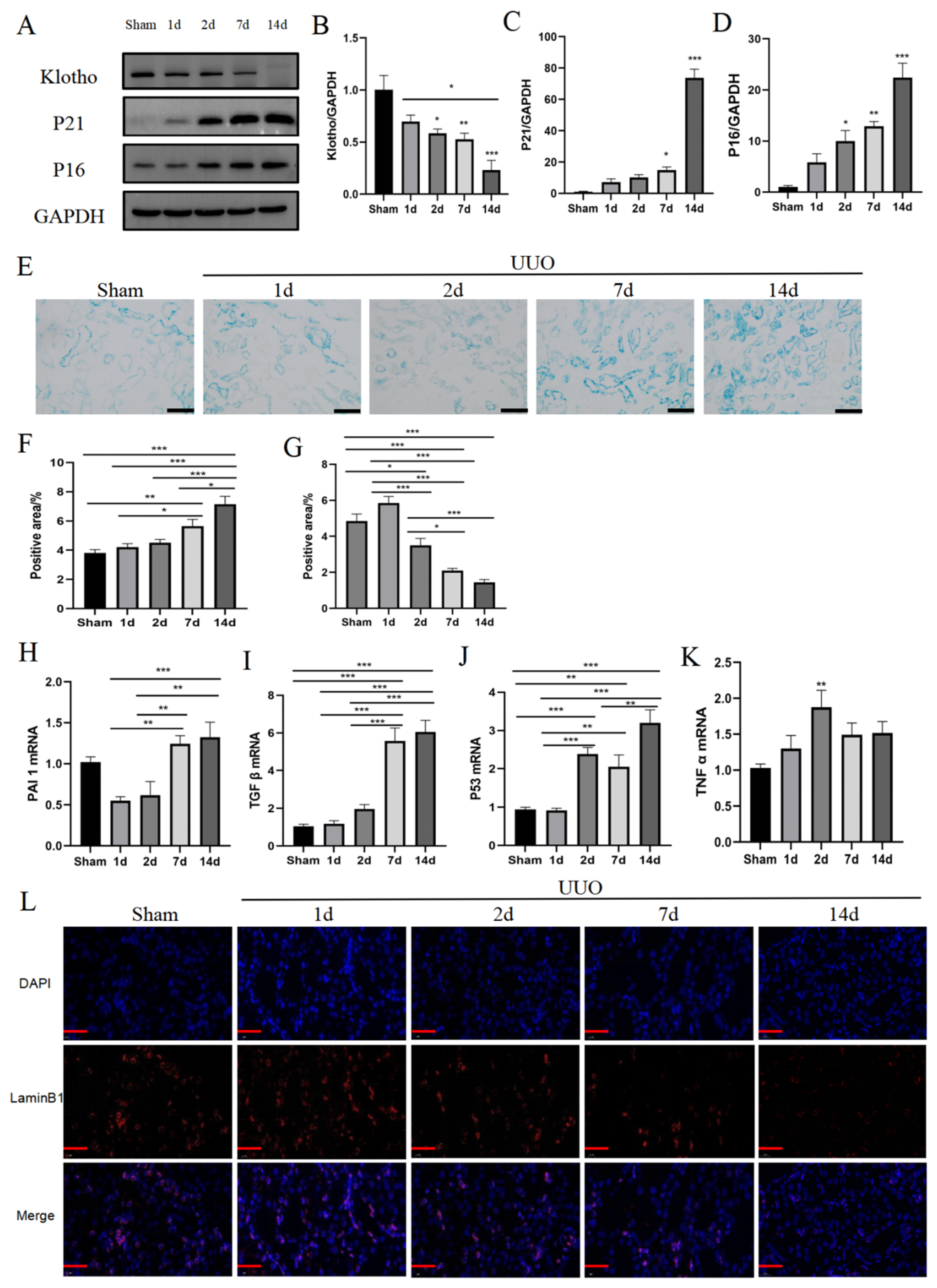
3.2. UUO Causes Cellular Senescence Accompanied by Senescent Phenotypic Changes
3.3. Increased Levels of Inflammation, Oxidative Stress, and Fibrosis
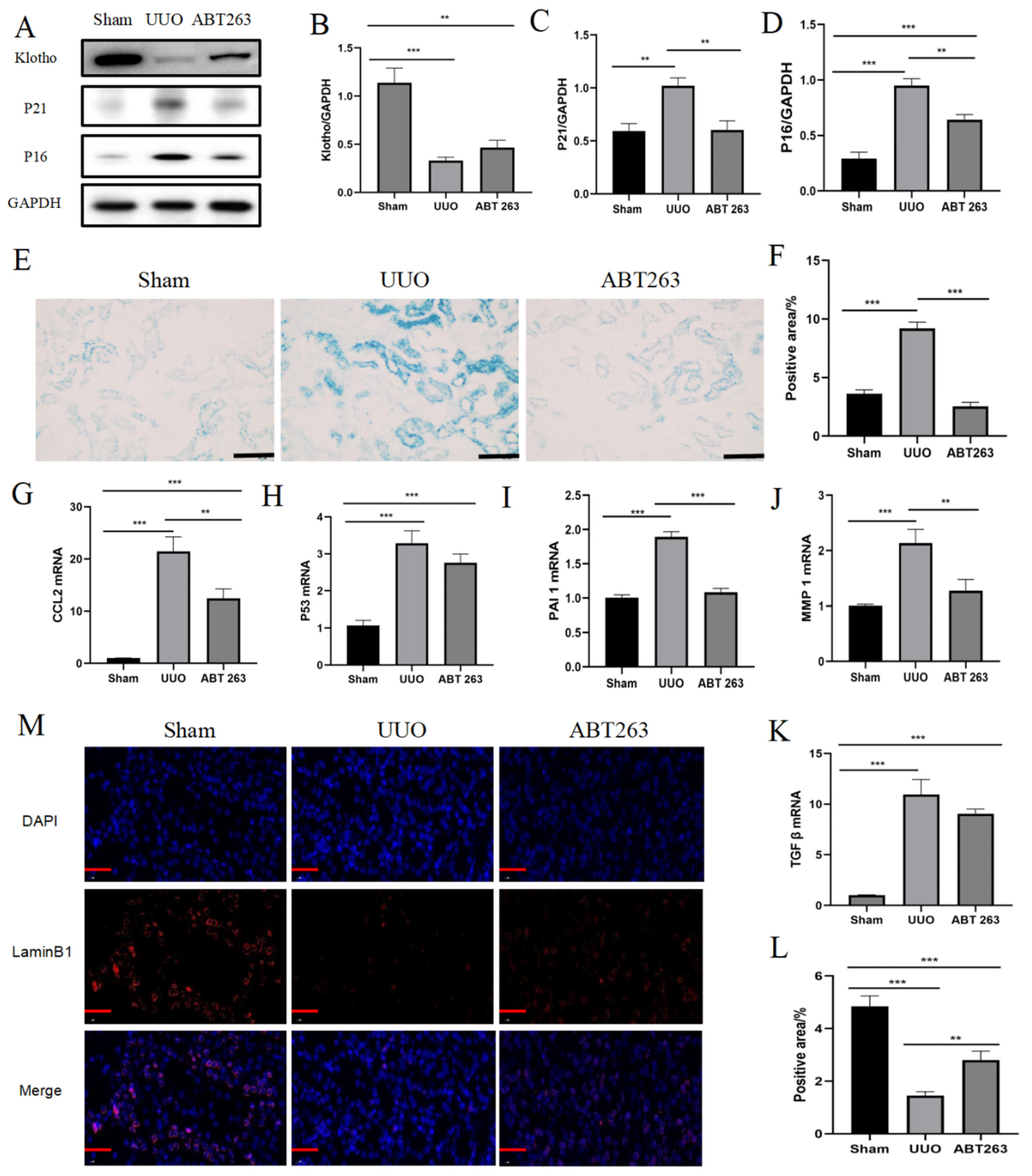
3.4. Elimination of Senescent Cells by ABT263 Treatment
3.5. ABT263 Significantly Ameliorates the Progression of UUO-Induced Renal Disease
3.6. ABT263 Induces Apoptosis in Senescent Cells through the Caspase3 Pathway
4. Discussion
Author Contributions
Funding
Institutional Review Board Statement
Informed Consent Statement
Data Availability Statement
Acknowledgments
Conflicts of Interest
References
- Ehmann, M.R.; Klein, E.Y.; Zhao, X.; Mitchell, J.; Menez, S.; Smith, A.; Levin, S.; Hinson, J.S. Epidemiology and Clinical Outcomes of Community-Acquired Acute Kidney Injury in the Emergency Department: A Multisite Retrospective Cohort Study. Am. J. Kidney Dis. 2023, in press. [Google Scholar] [CrossRef]
- Lee, S.A.; Cozzi, M.; Bush, E.L.; Rabb, H. Distant Organ Dysfunction in Acute Kidney Injury: A Review. Am. J. Kidney Dis. 2018, 72, 846–856. [Google Scholar] [CrossRef]
- Hoste, E.A.J.; Kellum, J.A.; Selby, N.M.; Zarbock, A.; Palevsky, P.M.; Bagshaw, S.M.; Goldstein, S.L.; Cerdá, J.; Chawla, L.S. Global epidemiology and outcomes of acute kidney injury. Nat. Rev. Nephrol. 2018, 14, 607–625. [Google Scholar] [CrossRef] [PubMed]
- Molema, G.; Zijlstra, J.G.; van Meurs, M.; Kamps, J. Renal microvascular endothelial cell responses in sepsis-induced acute kidney injury. Nat. Rev. Nephrol. 2022, 18, 95–112. [Google Scholar] [CrossRef] [PubMed]
- Nørregaard, R.; Mutsaers, H.A.M.; Frøkiær, J.; Kwon, T.H. Obstructive nephropathy and molecular pathophysiology of renal interstitial fibrosis. Physiol. Rev. 2023, 103, 2847–2892. [Google Scholar] [CrossRef]
- Bai, Y.; Wang, W.; Yin, P.; Gao, J.; Na, L.; Sun, Y.; Wang, Z.; Zhang, Z.; Zhao, C. Ruxolitinib Alleviates Renal Interstitial Fibrosis in UUO Mice. Int. J. Biol. Sci. 2020, 16, 194–203. [Google Scholar] [CrossRef] [PubMed]
- Bugarski, M.; Ghazi, S.; Polesel, M.; Martins, J.R.; Hall, A.M. Changes in NAD and Lipid Metabolism Drive Acidosis-Induced Acute Kidney Injury. J. Am. Soc. Nephrol. 2021, 32, 342–356. [Google Scholar] [CrossRef] [PubMed]
- Huang, R.; Fu, P.; Ma, L. Kidney fibrosis: From mechanisms to therapeutic medicines. Signal Transduct. Target. Ther. 2023, 8, 129. [Google Scholar] [CrossRef] [PubMed]
- Zhao, Z.B.; Marschner, J.A.; Iwakura, T.; Li, C.; Motrapu, M.; Kuang, M.; Popper, B.; Linkermann, A.; Klocke, J.; Enghard, P.; et al. Tubular Epithelial Cell HMGB1 Promotes AKI-CKD Transition by Sensitizing Cycling Tubular Cells to Oxidative Stress: A Rationale for Targeting HMGB1 during AKI Recovery. J. Am. Soc. Nephrol. 2023, 34, 394–411. [Google Scholar] [CrossRef]
- Rayego-Mateos, S.; Marquez-Exposito, L.; Rodrigues-Diez, R.; Sanz, A.B.; Guiteras, R.; Dolade, N.; Rubio-Soto, I.; Manonelles, A.; Codina, S.; Ortiz, A.; et al. Molecular Mechanisms of Kidney Injury and Repair. Int. J. Mol. Sci. 2022, 23, 1542. [Google Scholar] [CrossRef]
- Mylonas, K.J.; O’Sullivan, E.D.; Humphries, D.; Baird, D.P.; Docherty, M.H.; Neely, S.A.; Krimpenfort, P.J.; Melk, A.; Schmitt, R.; Ferreira-Gonzalez, S.; et al. Cellular senescence inhibits renal regeneration after injury in mice, with senolytic treatment promoting repair. Sci. Transl. Med. 2021, 13, eabb0203. [Google Scholar] [CrossRef] [PubMed]
- Liu, R.M. Aging, Cellular Senescence, and Alzheimer’s Disease. Int. J. Mol. Sci. 2022, 23, 1989. [Google Scholar] [CrossRef] [PubMed]
- Birch, J.; Gil, J. Senescence and the SASP: Many therapeutic avenues. Genes Dev. 2020, 34, 1565–1576. [Google Scholar] [CrossRef] [PubMed]
- Di Micco, R.; Krizhanovsky, V.; Baker, D.; d’Adda di Fagagna, F. Cellular senescence in ageing: From mechanisms to therapeutic opportunities. Nat. Rev. Mol. Cell Biol. 2021, 22, 75–95. [Google Scholar] [CrossRef] [PubMed]
- Gong, W.; Luo, C.; Peng, F.; Xiao, J.; Zeng, Y.; Yin, B.; Chen, X.; Li, S.; He, X.; Liu, Y.; et al. Brahma-related gene-1 promotes tubular senescence and renal fibrosis through Wnt/β-catenin/autophagy axis. Clin. Sci. 2021, 135, 1873–1895. [Google Scholar] [CrossRef] [PubMed]
- Kaucsár, T.; Róka, B.; Tod, P.; Do, P.T.; Hegedűs, Z.; Szénási, G.; Hamar, P. Divergent regulation of lncRNA expression by ischemia in adult and aging mice. Geroscience 2022, 44, 429–445. [Google Scholar] [CrossRef] [PubMed]
- Guerrero, A.; De Strooper, B.; Arancibia-Cárcamo, I.L. Cellular senescence at the crossroads of inflammation and Alzheimer’s disease. Trends Neurosci. 2021, 44, 714–727. [Google Scholar] [CrossRef]
- Zhao, Y.; Simon, M.; Seluanov, A.; Gorbunova, V. DNA damage and repair in age-related inflammation. Nat. Rev. Immunol. 2023, 23, 75–89. [Google Scholar] [CrossRef]
- Zhang, P.; Kishimoto, Y.; Grammatikakis, I.; Gottimukkala, K.; Cutler, R.G.; Zhang, S.; Abdelmohsen, K.; Bohr, V.A.; Misra Sen, J.; Gorospe, M.; et al. Senolytic therapy alleviates Aβ-associated oligodendrocyte progenitor cell senescence and cognitive deficits in an Alzheimer’s disease model. Nat. Neurosci. 2019, 22, 719–728. [Google Scholar] [CrossRef] [PubMed]
- Gasek, N.S.; Kuchel, G.A.; Kirkland, J.L.; Xu, M. Strategies for Targeting Senescent Cells in Human Disease. Nat. Aging 2021, 1, 870–879. [Google Scholar] [CrossRef]
- Olvera-Posada, D.; Dayarathna, T.; Dion, M.; Alenezi, H.; Sener, A.; Denstedt, J.D.; Pautler, S.E.; Razvi, H. KIM-1 Is a Potential Urinary Biomarker of Obstruction: Results from a Prospective Cohort Study. J. Endourol. 2017, 31, 111–118. [Google Scholar] [CrossRef]
- Yeh, C.H.; Chiang, H.S.; Lai, T.Y.; Chien, C.T. Unilateral ureteral obstruction evokes renal tubular apoptosis via the enhanced oxidative stress and endoplasmic reticulum stress in the rat. Neurourol. Urodyn. 2011, 30, 472–479. [Google Scholar] [CrossRef]
- Gianella, F.G.; Prado, V.E.; Poindexter, J.R.; Adams-Huet, B.; Li, X.; Miller, R.T.; Sakhaee, K.; Maalouf, N.M.; Moe, O.W. Spot urinary citrate-to-creatinine ratio is a marker for acid-base status in chronic kidney disease. Kidney Int. 2021, 99, 208–217. [Google Scholar] [CrossRef] [PubMed]
- Liu, H.; Huang, Z.; Jiang, H.; Su, K.; Si, Z.; Wu, W.; Wang, H.; Li, D.; Tan, N.; Zhang, Z. Dihydroartemisinin attenuates ischemia/reperfusion-induced renal tubular senescence by activating autophagy. Chin. J. Nat. Med. 2023, 21, 682–693. [Google Scholar] [CrossRef] [PubMed]
- Maremonti, F.; Meyer, C.; Linkermann, A. Mechanisms and Models of Kidney Tubular Necrosis and Nephron Loss. J. Am. Soc. Nephrol. 2022, 33, 472–486. [Google Scholar] [CrossRef]
- Gao, L.; Zhong, X.; Jin, J.; Li, J.; Meng, X.M. Potential targeted therapy and diagnosis based on novel insight into growth factors, receptors, and downstream effectors in acute kidney injury and acute kidney injury-chronic kidney disease progression. Signal Transduct. Target. Ther. 2020, 5, 9. [Google Scholar] [CrossRef]
- Wang, W.; Zhang, M.; Ren, X.; Song, Y.; Xu, Y.; Zhuang, K.; Xiao, T.; Guo, X.; Wang, S.; Hong, Q.; et al. Single-cell dissection of cellular and molecular features underlying mesenchymal stem cell therapy in ischemic acute kidney injury. Mol. Ther. 2023, 31, 3067–3083. [Google Scholar] [CrossRef]
- Venkatachalam, M.A.; Weinberg, J.M.; Kriz, W.; Bidani, A.K. Failed Tubule Recovery, AKI-CKD Transition, and Kidney Disease Progression. J. Am. Soc. Nephrol. 2015, 26, 1765–1776. [Google Scholar] [CrossRef]
- Xu, J.; Zhou, L.; Liu, Y. Cellular Senescence in Kidney Fibrosis: Pathologic Significance and Therapeutic Strategies. Front. Pharmacol. 2020, 11, 601325. [Google Scholar] [CrossRef]
- Tchkonia, T.; Zhu, Y.; van Deursen, J.; Campisi, J.; Kirkland, J.L. Cellular senescence and the senescent secretory phenotype: Therapeutic opportunities. J. Clin. Investig. 2013, 123, 966–972. [Google Scholar] [CrossRef]
- Kim, M.G.; Yang, J.; Ko, Y.S.; Lee, H.Y.; Oh, S.W.; Cho, W.Y.; Jo, S.K. Impact of aging on transition of acute kidney injury to chronic kidney disease. Sci. Rep. 2019, 9, 18445. [Google Scholar] [CrossRef] [PubMed]
- Hayden, M.S.; Ghosh, S. Regulation of NF-κB by TNF family cytokines. Semin. Immunol. 2014, 26, 253–266. [Google Scholar] [CrossRef] [PubMed]
- Jimi, E.; Takakura, N.; Hiura, F.; Nakamura, I.; Hirata-Tsuchiya, S. The Role of NF-κB in Physiological Bone Development and Inflammatory Bone Diseases: Is NF-κB Inhibition “Killing Two Birds with One Stone”? Cells 2019, 8, 1636. [Google Scholar] [CrossRef] [PubMed]
- Peyronel, F.; Fenaroli, P.; Maritati, F.; Schleinitz, N.; Vaglio, A. IgG4-related disease: Advances in pathophysiology and treatment. Expert Rev. Clin. Immunol. 2023, 19, 537–547. [Google Scholar] [CrossRef] [PubMed]
- Marquez-Exposito, L.; Tejedor-Santamaria, L.; Valentijn, F.A.; Tejera-Muñoz, A.; Rayego-Mateos, S.; Marchant, V.; Rodrigues-Diez, R.R.; Rubio-Soto, I.; Knoppert, S.N.; Ortiz, A.; et al. Oxidative Stress and Cellular Senescence Are Involved in the Aging Kidney. Antioxidants 2022, 11, 301. [Google Scholar] [CrossRef]
- Zhang, B.; Zeng, M.; Wang, Y.; Li, M.; Wu, Y.; Xu, R.; Zhang, Q.; Jia, J.; Huang, Y.; Zheng, X.; et al. Oleic acid alleviates LPS-induced acute kidney injury by restraining inflammation and oxidative stress via the Ras/MAPKs/PPAR-γ signaling pathway. Phytomedicine 2022, 94, 153818. [Google Scholar] [CrossRef] [PubMed]
- Pereira, J.M.S.; Barreira, A.L.; Gomes, C.R.; Ornellas, F.M.; Ornellas, D.S.; Miranda, L.C.; Cardoso, L.R.; Coutinho-Silva, R.; Schanaider, A.; Morales, M.M.; et al. Brilliant blue G, a P2X7 receptor antagonist, attenuates early phase of renal inflammation, interstitial fibrosis and is associated with renal cell proliferation in ureteral obstruction in rats. BMC Nephrol. 2020, 21, 206. [Google Scholar] [CrossRef]
- Chang, J.; Wang, Y.; Shao, L.; Laberge, R.M.; Demaria, M.; Campisi, J.; Janakiraman, K.; Sharpless, N.E.; Ding, S.; Feng, W.; et al. Clearance of senescent cells by ABT263 rejuvenates aged hematopoietic stem cells in mice. Nat. Med. 2016, 22, 78–83. [Google Scholar] [CrossRef] [PubMed]
- Zhu, Y.; Tchkonia, T.; Fuhrmann-Stroissnigg, H.; Dai, H.M.; Ling, Y.Y.; Stout, M.B.; Pirtskhalava, T.; Giorgadze, N.; Johnson, K.O.; Giles, C.B.; et al. Identification of a novel senolytic agent, navitoclax, targeting the Bcl-2 family of anti-apoptotic factors. Aging Cell 2016, 15, 428–435. [Google Scholar] [CrossRef]
- Luo, C.; Zhou, S.; Zhou, Z.; Liu, Y.; Yang, L.; Liu, J.; Zhang, Y.; Li, H.; Liu, Y.; Hou, F.F.; et al. Wnt9a Promotes Renal Fibrosis by Accelerating Cellular Senescence in Tubular Epithelial Cells. J. Am. Soc. Nephrol. 2018, 29, 1238–1256. [Google Scholar] [CrossRef]








| Gene | Forward Primer | Reverse Primer |
|---|---|---|
| GAPDH | AGGTCGGTGTGAACGGATTTG | TGTAGACCATGTAGTTGAGGTCA |
| IL6 | ATTACCAAACTCAGCTAAACGGG | ACCAGGCGAGGGATCTCAG |
| IL8 | TGACCATGAGACACTGTGGC | GAAGAGCACGGGTCCTTTGA |
| IL10 | AAGGGTTACTTGGGTTGCCA | AAATCGATGACAGCGTCGCA |
| P53 | ATGGAGGATTCACAGTCGGATAT | CGCTGTGGTGGGCAGAATAT |
| MMP1 | GGAAAGGCTTTTCGACTTGCT | GGGTTCCATTGATGGTCCAGAA |
| TGF β | GCTGAACCAAGGAGACGGAATA | GCAGGTGTTGAGCCCTTTCC |
| TNF α | CCACCACGCTCTTCTGTCTACTG | TGGGCTACGGGCTTGTCACT |
| PAI1 | AGTGGTGACAAACGGCTACTA | ACCGGAGGGCATACAGTTCTT |
| CCL2 | TCTCAGCCAGATGCAGTTAATG | ACTTCTGGACCCATTCCTTATTG |
Disclaimer/Publisher’s Note: The statements, opinions and data contained in all publications are solely those of the individual author(s) and contributor(s) and not of MDPI and/or the editor(s). MDPI and/or the editor(s) disclaim responsibility for any injury to people or property resulting from any ideas, methods, instructions or products referred to in the content. |
© 2024 by the authors. Licensee MDPI, Basel, Switzerland. This article is an open access article distributed under the terms and conditions of the Creative Commons Attribution (CC BY) license (https://creativecommons.org/licenses/by/4.0/).
Share and Cite
Li, T.; Yang, K.; Tong, Y.; Guo, S.; Gao, W.; Zou, X. Targeted Drug Therapy for Senescent Cells Alleviates Unilateral Ureteral Obstruction-Induced Renal Injury in Rats. Pharmaceutics 2024, 16, 695. https://doi.org/10.3390/pharmaceutics16060695
Li T, Yang K, Tong Y, Guo S, Gao W, Zou X. Targeted Drug Therapy for Senescent Cells Alleviates Unilateral Ureteral Obstruction-Induced Renal Injury in Rats. Pharmaceutics. 2024; 16(6):695. https://doi.org/10.3390/pharmaceutics16060695
Chicago/Turabian StyleLi, Ting, Kexin Yang, Yinghao Tong, Shangze Guo, Wei Gao, and Xiangyu Zou. 2024. "Targeted Drug Therapy for Senescent Cells Alleviates Unilateral Ureteral Obstruction-Induced Renal Injury in Rats" Pharmaceutics 16, no. 6: 695. https://doi.org/10.3390/pharmaceutics16060695
APA StyleLi, T., Yang, K., Tong, Y., Guo, S., Gao, W., & Zou, X. (2024). Targeted Drug Therapy for Senescent Cells Alleviates Unilateral Ureteral Obstruction-Induced Renal Injury in Rats. Pharmaceutics, 16(6), 695. https://doi.org/10.3390/pharmaceutics16060695
