Analysis of Polymer/siRNA Nanoparticle Efficacy and Biocompatibility in 3D Air–Liquid Interface Culture Compared to 2D Cell Culture
Abstract
1. Introduction
2. Materials and Methods
2.1. Cell Culture
2.2. Air–Liquid Interface Culture
2.3. Fluoroalkyl-PEI Synthesis, Complex Preparation and Transfection
2.4. Particle Uptake After Transfection of ALI Culture
2.5. Reporter Gene Knockdown After siRNA Transfection
2.6. Luciferase Assay
2.7. Flow Cytometry
2.8. Acute Toxicity (LDH Release)
2.9. Cell Viability
2.10. Particle Characterization
2.11. Statistics
3. Results
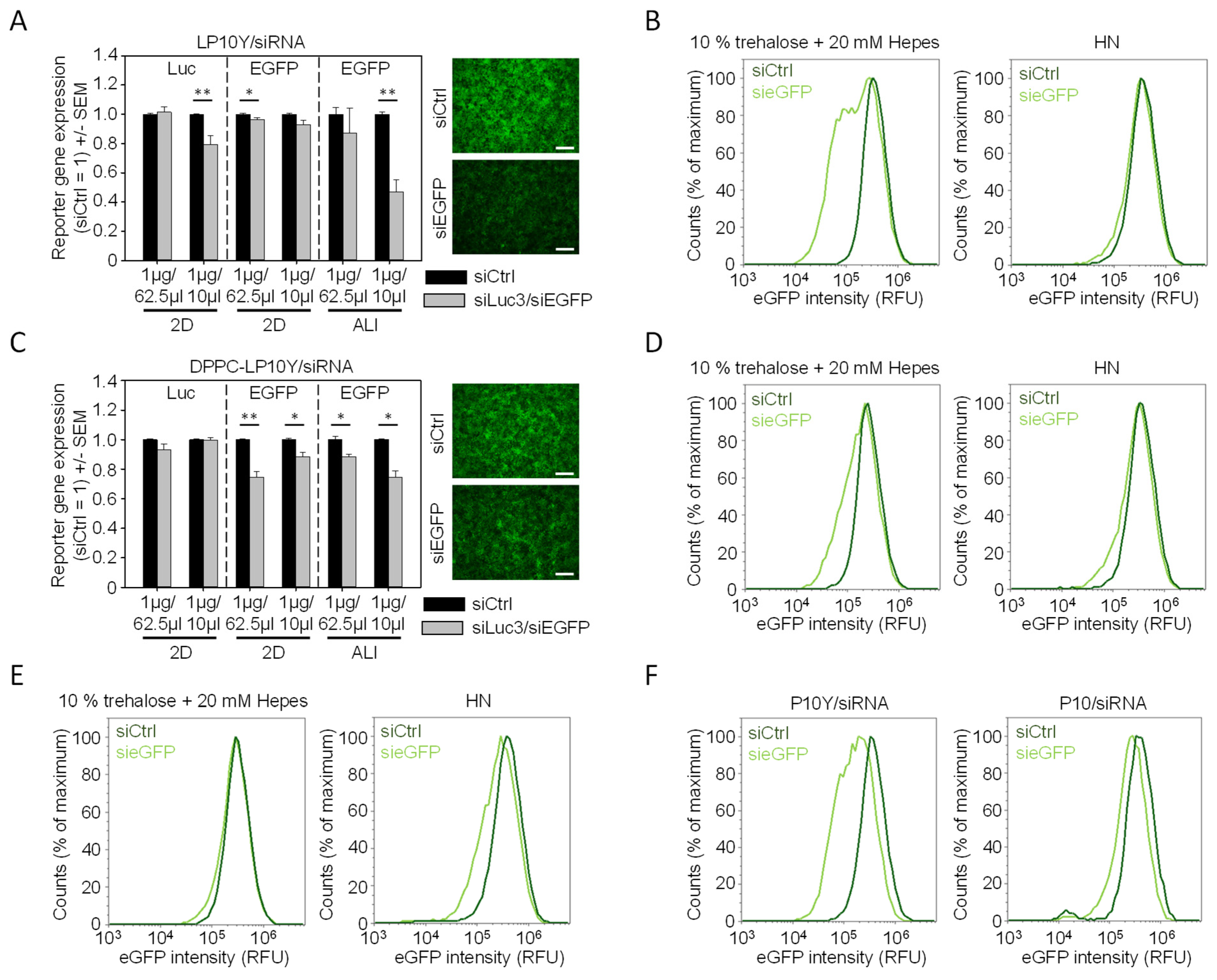
3.1. Modified PEIs Show Enhanced Knockdown Efficacy in 2D Cell Culture, Dependent on the Complexation Conditions
3.2. Knockdown in 3D ALI Culture Does Not Correspond to 2D Efficacies
3.3. Closer Analyses Reveal Nanoparticle-Dependent Differences in the Cellular Distribution of Gene Knockdown Efficacies in 3D ALI Culture
3.4. Weakly Positive Correlation Between 2D and 3D Gene Knockdown
3.5. Assessment of Nanoparticle Biocompatibility in 3D ALI Culture
4. Discussion
Supplementary Materials
Author Contributions
Funding
Institutional Review Board Statement
Informed Consent Statement
Data Availability Statement
Acknowledgments
Conflicts of Interest
Abbreviations
| ALI | Air–liquid interface |
| DPPC | Dipalmitoylphosphatidylcholine |
| EGFP | enhanced green fluorescent protein |
| LDH | Lactate dehydrogenase |
| LPP | Lipopolyplex |
| Luc | Luciferase |
| LP10 | Linear 10 kDa PEI |
| LP10Y | Tyrosine-modified linear 10 kDa PEI |
| PEI | Polyethylenimine |
| pos-ctrl | positive control |
| P10 | 10 kDa branched PEI |
| P10F | Fluoroalkyl-modified 10 kDa PEI |
| P10Y | Tyrosine-modified 10 kDa PEI |
| RFU | Relative fluorescence units |
| RLU | Relative light units |
| siCtrl | Negative control siRNA |
| siRNA | Small interfering RNA |
| TEM | Transmission electron microscopy |
References
- Corkery, K. Inhalable drugs for systemic therapy. Respir. Care 2000, 45, 831–835. [Google Scholar] [PubMed]
- Paranjpe, M.; Müller-Goymann, C.C. Nanoparticle-mediated pulmonary drug delivery: A review. Int. J. Mol. Sci. 2014, 15, 5852–5873. [Google Scholar] [CrossRef] [PubMed]
- Patton, J.S. Mechanisms of macromolecule absorption by the lungs. Adv. Drug Deliv. Rev. 1996, 19, 3–36. [Google Scholar] [CrossRef]
- Labiris, N.R.; Dolovich, M.B. Pulmonary drug delivery. Part I: Physiological factors affecting therapeutic effectiveness of aerosolized medications. Br. J. Clin. Pharmacol. 2003, 56, 588–599. [Google Scholar] [CrossRef] [PubMed]
- Upton, R.N.; Doolette, D.J. Kinetic aspects of drug disposition in the lungs. Clin. Exp. Pharmacol. Physiol. 1999, 26, 381–391. [Google Scholar] [CrossRef]
- Heijerman, H.; Westerman, E.; Conway, S.; Touw, D.; Döring, G. Inhaled medication and inhalation devices for lung disease in patients with cystic fibrosis: A European consensus. J. Cyst. Fibros. 2009, 8, 295–315. [Google Scholar] [CrossRef]
- Alsaeedi, A.; Sin, D.D.; McAlister, F.A. The effects of inhaled corticosteroids in chronic obstructive pulmonary disease: A systematic review of randomized placebo-controlled trials. Am. J. Med. 2002, 113, 59–65. [Google Scholar] [CrossRef]
- Kuzmov, A.; Minko, T. Nanotechnology approaches for inhalation treatment of lung diseases. J. Control. Release 2015, 219, 500–518. [Google Scholar] [CrossRef]
- Shepard, K.B.; Vodak, D.T.; Kuehl, P.J.; Revelli, D.; Zhou, Y.; Pluntze, A.M.; Adam, M.S.; Oddo, J.C.; Switala, L.; Cape, J.L.; et al. Local Treatment of Non-small Cell Lung Cancer with a Spray-Dried Bevacizumab Formulation. AAPS PharmSciTech 2021, 22, 230. [Google Scholar] [CrossRef]
- Aufderheide, M.; Förster, C.; Beschay, M.; Branscheid, D.; Emura, M. A new computer-controlled air-liquid interface cultivation system for the generation of differentiated cell cultures of the airway epithelium. Exp. Toxicol. Pathol. 2016, 68, 77–87. [Google Scholar] [CrossRef][Green Version]
- Stewart, C.E.; Torr, E.E.; Mohd Jamili, N.H.; Bosquillon, C.; Sayers, I. Evaluation of differentiated human bronchial epithelial cell culture systems for asthma research. J. Allergy 2012, 2012, 943982. [Google Scholar] [CrossRef] [PubMed]
- Braakhuis, H.M.; Kloet, S.K.; Kezic, S.; Kuper, F.; Park, M.V.D.Z.; Bellmann, S.; van der Zande, M.; Le Gac, S.; Krystek, P.; Peters, R.J.B.; et al. Progress and future of in vitro models to study translocation of nanoparticles. Arch. Toxicol. 2015, 89, 1469–1495. [Google Scholar] [CrossRef]
- Zscheppang, K.; Berg, J.; Hedtrich, S.; Verheyen, L.; Wagner, D.E.; Suttorp, N.; Hippenstiel, S.; Hocke, A.C. Human Pulmonary 3D Models For Translational Research. Biotechnol. J. 2018, 13, 1700341. [Google Scholar] [CrossRef]
- Leach, T.; Gandhi, U.; Reeves, K.D.; Stumpf, K.; Okuda, K.; Marini, F.C.; Walker, S.J.; Boucher, R.; Chan, J.; Cox, L.A.; et al. Development of a novel air-liquid interface airway tissue equivalent model for in vitro respiratory modeling studies. Sci. Rep. 2023, 13, 10137. [Google Scholar] [CrossRef]
- Ahmad, S.; Ahmad, A.; Neeves, K.B.; Hendry-Hofer, T.; Loader, J.E.; White, C.W.; Veress, L. In vitro cell culture model for toxic inhaled chemical testing. J. Vis. Exp. 2014, 87, 51539. [Google Scholar] [CrossRef]
- Limbach, L.K.; Li, Y.; Grass, R.N.; Brunner, T.J.; Hintermann, M.A.; Muller, M.; Gunther, D.; Stark, W.J. Oxide nanoparticle uptake in human lung fibroblasts: Effects of particle size, agglomeration, and diffusion at low concentrations. Environ. Sci. Technol. 2005, 39, 9370–9376. [Google Scholar] [CrossRef]
- Baldassi, D.; Gabold, B.; Merkel, O. Air-liquid interface cultures of the healthy and diseased human respiratory tract: Promises, challenges and future directions. Adv. Nanobiomed. Res. 2021, 1, 2000111. [Google Scholar] [CrossRef] [PubMed]
- Reichl, S.; Becker, K. Cultivation of RPMI 2650 cells as an in-vitro model for human transmucosal nasal drug absorption studies: Optimization of selected culture conditions. J. Pharm. Pharmacol. 2012, 64, 1621–1630. [Google Scholar] [CrossRef]
- Kreft, M.E.; Jerman, U.D.; Lasič, E.; Lanišnik Rižner, T.; Hevir-Kene, N.; Peternel, L.; Kristan, K. The characterization of the human nasal epithelial cell line RPMI 2650 under different culture conditions and their optimization for an appropriate in vitro nasal model. Pharm. Res. 2015, 32, 665–679. [Google Scholar] [CrossRef]
- Barlang, L.-A.; Weinbender, K.; Merkel, O.M.; Popp, A. Characterization of critical parameters using an air-liquid interface model with RPMI 2650 cells for permeability studies of small molecules. Drug Deliv. Transl. Res. 2024, 14, 1601–1615. [Google Scholar] [CrossRef]
- Sanchez-Guzman, D.; Boland, S.; Brookes, O.; Mc Cord, C.; Lai Kuen, R.; Sirri, V.; Baeza Squiban, A.; Devineau, S. Long-term evolution of the epithelial cell secretome in preclinical 3D models of the human bronchial epithelium. Sci. Rep. 2021, 11, 6621. [Google Scholar] [CrossRef] [PubMed]
- Callaghan, P.J.; Ferrick, B.; Rybakovsky, E.; Thomas, S.; Mullin, J.M. Epithelial barrier function properties of the 16HBE14o-human bronchial epithelial cell culture model. Biosci. Rep. 2020, 40, BSR20201532. [Google Scholar] [CrossRef] [PubMed]
- Ren, H.; Birch, N.P.; Suresh, V. An Optimised Human Cell Culture Model for Alveolar Epithelial Transport. PLoS ONE 2016, 11, e0165225. [Google Scholar] [CrossRef]
- Blank, F.; Rothen-Rutishauser, B.M.; Schurch, S.; Gehr, P. An optimized in vitro model of the respiratory tract wall to study particle cell interactions. J. Aerosol Med. 2006, 19, 392–405. [Google Scholar] [CrossRef] [PubMed]
- Braakhuis, H.M.; Gremmer, E.R.; Bannuscher, A.; Drasler, B.; Keshavan, S.; Rothen-Rutishauser, B.; Birk, B.; Verlohner, A.; Landsiedel, R.; Meldrum, K.; et al. Transferability and reproducibility of exposed air-liquid interface co-culture lung models. NanoImpact 2023, 31, 100466. [Google Scholar] [CrossRef]
- He, R.-W.; Braakhuis, H.M.; Vandebriel, R.J.; Staal, Y.C.M.; Gremmer, E.R.; Fokkens, P.H.B.; Kemp, C.; Vermeulen, J.; Westerink, R.H.S.; Cassee, F.R. Optimization of an air-liquid interface in vitro cell co-culture model to estimate the hazard of aerosol exposures. J. Aerosol Sci. 2021, 153, 105703. [Google Scholar] [CrossRef]
- Barron, S.L.; Wyatt, O.; O’Connor, A.; Mansfield, D.; Suzanne Cohen, E.; Witkos, T.M.; Strickson, S.; Owens, R.M. Modelling bronchial epithelial-fibroblast cross-talk in idiopathic pulmonary fibrosis (IPF) using a human-derived in vitro air liquid interface (ALI) culture. Sci. Rep. 2024, 14, 240. [Google Scholar] [CrossRef]
- Viana, F.; O’Kane, C.M.; Schroeder, G.N. Precision-cut lung slices: A powerful ex vivo model to investigate respiratory infectious diseases. Mol. Microbiol. 2022, 117, 578–588. [Google Scholar] [CrossRef]
- Barosova, H.; Meldrum, K.; Karakocak, B.B.; Balog, S.; Doak, S.H.; Petri-Fink, A.; Clift, M.J.D.; Rothen-Rutishauser, B. Inter-laboratory variability of A549 epithelial cells grown under submerged and air-liquid interface conditions. Toxicol. Vitr. 2021, 75, 105178. [Google Scholar] [CrossRef]
- Tanabe, I.; Ishimori, K.; Ishikawa, S. Development of an in vitro human alveolar epithelial air-liquid interface model using a small molecule inhibitor cocktail. BMC Mol. Cell Biol. 2024, 25, 9. [Google Scholar] [CrossRef]
- Caraballo, J.C.; Yshii, C.; Westphal, W.; Moninger, T.; Comellas, A.P. Ambient particulate matter affects occludin distribution and increases alveolar transepithelial electrical conductance. Respirology 2011, 16, 340–349. [Google Scholar] [CrossRef]
- Gerovac, B.J.; Valencia, M.; Baumlin, N.; Salathe, M.; Conner, G.E.; Fregien, N.L. Submersion and hypoxia inhibit ciliated cell differentiation in a notch-dependent manner. Am. J. Respir. Cell Mol. Biol. 2014, 51, 516–525. [Google Scholar] [CrossRef] [PubMed]
- Öhlinger, K.; Kolesnik, T.; Meindl, C.; Gallé, B.; Absenger-Novak, M.; Kolb-Lenz, D.; Fröhlich, E. Air-liquid interface culture changes surface properties of A549 cells. Toxicol. Vitr. 2019, 60, 369–382. [Google Scholar] [CrossRef] [PubMed]
- Endter, S.; Francombe, D.; Ehrhardt, C.; Gumbleton, M. RT-PCR analysis of ABC, SLC and SLCO drug transporters in human lung epithelial cell models. J. Pharm. Pharmacol. 2009, 61, 583–591. [Google Scholar] [CrossRef] [PubMed]
- Bañuls, L.; Pellicer, D.; Castillo, S.; Navarro-García, M.M.; Magallón, M.; González, C.; Dasí, F. Gene Therapy in Rare Respiratory Diseases: What Have We Learned So Far? J. Clin. Med. 2020, 9, 2577. [Google Scholar] [CrossRef]
- Setten, R.L.; Rossi, J.J.; Han, S.-P. The current state and future directions of RNAi-based therapeutics. Nat. Rev. Drug Discov. 2019, 18, 421–446. [Google Scholar] [CrossRef]
- Lewis, M.M.; Soto, M.R.; Maier, E.Y.; Wulfe, S.D.; Bakheet, S.; Obregon, H.; Ghosh, D. Optimization of ionizable lipids for aerosolizable mRNA lipid nanoparticles. Bioeng. Transl. Med. 2023, 8, e10580. [Google Scholar] [CrossRef]
- Conte, G.; Costabile, G.; Baldassi, D.; Rondelli, V.; Bassi, R.; Colombo, D.; Linardos, G.; Fiscarelli, E.V.; Sorrentino, R.; Miro, A.; et al. Hybrid Lipid/Polymer Nanoparticles to Tackle the Cystic Fibrosis Mucus Barrier in siRNA Delivery to the Lungs: Does PEGylation Make the Difference? ACS Appl. Mater. Interfaces 2022, 14, 7565–7578. [Google Scholar] [CrossRef]
- Baldassi, D.; Ngo, T.M.H.; Merkel, O.M. Optimization of Lung Surfactant Coating of siRNA Polyplexes for Pulmonary Delivery. Pharm. Res. 2024, 41, 77–91. [Google Scholar] [CrossRef]
- Ewe, A.; Przybylski, S.; Burkhardt, J.; Janke, A.; Appelhans, D.; Aigner, A. A novel tyrosine-modified low molecular weight polyethylenimine (P10Y) for efficient siRNA delivery in vitro and in vivo. J. Control. Release 2016, 230, 13–25. [Google Scholar] [CrossRef]
- Ewe, A.; Noske, S.; Karimov, M.; Aigner, A. Polymeric Nanoparticles Based on Tyrosine-Modified, Low Molecular Weight Polyethylenimines for siRNA Delivery. Pharmaceutics 2019, 11, 600. [Google Scholar] [CrossRef] [PubMed]
- Karimov, M.; Schulz, M.; Kahl, T.; Noske, S.; Kubczak, M.; Gockel, I.; Thieme, R.; Büch, T.; Reinert, A.; Ionov, M.; et al. Tyrosine-modified linear PEIs for highly efficacious and biocompatible siRNA delivery in vitro and in vivo. Nanomedicine 2021, 36, 102403. [Google Scholar] [CrossRef]
- Tian, X.-L.; Chen, P.; Hu, Y.; Zhang, L.; Yu, X.-Q.; Zhang, J. Enhanced gene transfection ability of sulfonylated low-molecular-weight PEI and its application in anti-tumor treatment. J. Mater. Chem. B 2024, 12, 12111–12123. [Google Scholar] [CrossRef] [PubMed]
- Zhou, X.; Cao, Y.; Li, R.; Di, X.; Wang, Y.; Wang, K. PEI, a new transfection method, augments the inhibitory effect of RBM5 on prostate cancer. Biochem. Biophys. Res. Commun. 2024, 704, 149703. [Google Scholar] [CrossRef]
- Kubczak, M.; Michlewska, S.; Karimov, M.; Ewe, A.; Noske, S.; Aigner, A.; Bryszewska, M.; Ionov, M. Unmodified and tyrosine-modified polyethylenimines as potential carriers for siRNA: Biophysical characterization and toxicity. Int. J. Pharm. 2022, 614, 121468. [Google Scholar] [CrossRef]
- Kwolek, U.; Jamróz, D.; Janiczek, M.; Nowakowska, M.; Wydro, P.; Kepczynski, M. Interactions of Polyethylenimines with Zwitterionic and Anionic Lipid Membranes. Langmuir 2016, 32, 5004–5018. [Google Scholar] [CrossRef] [PubMed]
- Casper, J.; Schenk, S.H.; Parhizkar, E.; Detampel, P.; Dehshahri, A.; Huwyler, J. Polyethylenimine (PEI) in gene therapy: Current status and clinical applications. J. Control. Release 2023, 362, 667–691. [Google Scholar] [CrossRef]
- Noske, S.; Karimov, M.; Aigner, A.; Ewe, A. Tyrosine-Modification of Polypropylenimine (PPI) and Polyethylenimine (PEI) Strongly Improves Efficacy of siRNA-Mediated Gene Knockdown. Nanomaterials 2020, 10, 1809. [Google Scholar] [CrossRef]
- Keshavarz, V.; Kazemi, M.; Khalvati, B.; Zare, F.; Dehshahri, A.; Sadeghpour, H. Surface decoration of low molecular weight polyethylenimine (LMW PEI) by phthalated dextrin for improved delivery of interleukin-12 plasmid. Biotechnol. Prog. 2024, 40, e3443. [Google Scholar] [CrossRef]
- Borchardt, H.; Ewe, A.; Morawski, M.; Weirauch, U.; Aigner, A. miR24-3p activity after delivery into pancreatic carcinoma cell lines exerts profound tumor-inhibitory effects through distinct pathways of apoptosis and autophagy induction. Cancer Lett. 2021, 503, 174–184. [Google Scholar] [CrossRef]
- Ewe, A.; Höbel, S.; Heine, C.; Merz, L.; Kallendrusch, S.; Bechmann, I.; Merz, F.; Franke, H.; Aigner, A. Optimized polyethylenimine (PEI)-based nanoparticles for siRNA delivery, analyzed in vitro and in an ex vivo tumor tissue slice culture model. Drug Deliv. Transl. Res. 2017, 7, 206–216. [Google Scholar] [CrossRef] [PubMed]
- Noske, S.; Karimov, M.; Hansen, M.; Zatula, N.; Ewe, A.; Aigner, A. Non-viral siRNA transfection of primary mesenchymal stromal cells (MSCs): Assessment of tyrosine-modified PEI and PPI efficacy and biocompatibility. Int. J. Pharm. 2022, 612, 121359. [Google Scholar] [CrossRef] [PubMed]
- Merz, L.; Höbel, S.; Kallendrusch, S.; Ewe, A.; Bechmann, I.; Franke, H.; Merz, F.; Aigner, A. Tumor tissue slice cultures as a platform for analyzing tissue-penetration and biological activities of nanoparticles. Eur. J. Pharm. Biopharm. 2017, 112, 45–50. [Google Scholar] [CrossRef]
- Noske, S.; Karimov, M.; Krüger, M.; Lilli, B.; Ewe, A.; Aigner, A. Spray-drying of PEI-/PPI-based nanoparticles for DNA or siRNA delivery. Eur. J. Pharm. Biopharm. 2024, 199, 114297. [Google Scholar] [CrossRef] [PubMed]
- Schäfer, J.; Höbel, S.; Bakowsky, U.; Aigner, A. Liposome-polyethylenimine complexes for enhanced DNA and siRNA delivery. Biomaterials 2010, 31, 6892–6900. [Google Scholar] [CrossRef]
- Ewe, A.; Schaper, A.; Barnert, S.; Schubert, R.; Temme, A.; Bakowsky, U.; Aigner, A. Storage stability of optimal liposome-polyethylenimine complexes (lipopolyplexes) for DNA or siRNA delivery. Acta Biomater. 2014, 10, 2663–2673. [Google Scholar] [CrossRef]
- Johnson, M.E.; Shon, J.; Guan, B.M.; Patterson, J.P.; Oldenhuis, N.J.; Eldredge, A.C.; Gianneschi, N.C.; Guan, Z. Fluorocarbon Modified Low-Molecular-Weight Polyethylenimine for siRNA Delivery. Bioconjug. Chem. 2016, 27, 1784–1788. [Google Scholar] [CrossRef]
- Jin, Y.; Yu, W.; Zhang, W.; Wang, C.; Liu, Y.; Yuan, W.-E.; Feng, Y. A novel fluorinated polyethyleneimine with microRNA-942-5p-sponges polyplex gene delivery system for non-small-cell lung cancer therapy. J. Colloid Interface Sci. 2023, 648, 287–298. [Google Scholar] [CrossRef]
- Rosas-Taraco, A.G.; Higgins, D.M.; Sánchez-Campillo, J.; Lee, E.J.; Orme, I.M.; González-Juarrero, M. Local pulmonary immunotherapy with siRNA targeting TGFβ1 enhances antimicrobial capacity in Mycobacterium tuberculosis infected mice. Tuberculosis 2011, 91, 98–106. [Google Scholar] [CrossRef]
- D’Alessandro-Gabazza, C.N.; Kobayashi, T.; Boveda-Ruiz, D.; Takagi, T.; Toda, M.; Gil-Bernabe, P.; Miyake, Y.; Yasukawa, A.; Matsuda, Y.; Suzuki, N.; et al. Development and preclinical efficacy of novel transforming growth factor-β1 short interfering RNAs for pulmonary fibrosis. Am. J. Respir. Cell Mol. Biol. 2012, 46, 397–406. [Google Scholar] [CrossRef]
- Goh, F.Y.; Cook, K.L.T.P.; Upton, N.; Tao, L.; Lah, L.C.; Leung, B.P.; Wong, W.S.F. Receptor-interacting protein 2 gene silencing attenuates allergic airway inflammation. J. Immunol. 2013, 191, 2691–2699. [Google Scholar] [CrossRef] [PubMed]
- Miwata, K.; Okamoto, H.; Nakashima, T.; Ihara, D.; Horimasu, Y.; Masuda, T.; Miyamoto, S.; Iwamoto, H.; Fujitaka, K.; Hamada, H.; et al. Intratracheal Administration of siRNA Dry Powder Targeting Vascular Endothelial Growth Factor Inhibits Lung Tumor Growth in Mice. Mol. Ther. Nucleic Acids 2018, 12, 698–706. [Google Scholar] [CrossRef]
- Ding, L.; Tang, S.; Wyatt, T.A.; Knoell, D.L.; Oupický, D. Pulmonary siRNA delivery for lung disease: Review of recent progress and challenges. J. Control. Release 2021, 330, 977–991. [Google Scholar] [CrossRef]
- Zoulikha, M.; Xiao, Q.; Boafo, G.F.; Sallam, M.A.; Chen, Z.; He, W. Pulmonary delivery of siRNA against acute lung injury/acute respiratory distress syndrome. Acta Pharm. Sin. B 2022, 12, 600–620. [Google Scholar] [CrossRef] [PubMed]
- Tagalakis, A.D.; Munye, M.M.; Ivanova, R.; Chen, H.; Smith, C.M.; Aldossary, A.M.; Rosa, L.Z.; Moulding, D.; Barnes, J.L.; Kafetzis, K.N.; et al. Effective silencing of ENaC by siRNA delivered with epithelial-targeted nanocomplexes in human cystic fibrosis cells and in mouse lung. Thorax 2018, 73, 847–856. [Google Scholar] [CrossRef]
- Baldassi, D.; Ambike, S.; Feuerherd, M.; Cheng, C.-C.; Peeler, D.J.; Feldmann, D.P.; Porras-Gonzalez, D.L.; Wei, X.; Keller, L.-A.; Kneidinger, N.; et al. Inhibition of SARS-CoV-2 replication in the lung with siRNA/VIPER polyplexes. J. Control. Release 2022, 345, 661–674. [Google Scholar] [CrossRef]
- Pezzoli, D.; Giupponi, E.; Mantovani, D.; Candiani, G. Size matters for in vitro gene delivery: Investigating the relationships among complexation protocol, transfection medium, size and sedimentation. Sci. Rep. 2017, 7, 44134. [Google Scholar] [CrossRef] [PubMed]
- Zhang, W.; Kang, X.; Yuan, B.; Wang, H.; Zhang, T.; Shi, M.; Zheng, Z.; Zhang, Y.; Peng, C.; Fan, X.; et al. Nano-Structural Effects on Gene Transfection: Large, Botryoid-Shaped Nanoparticles Enhance DNA Delivery via Macropinocytosis and Effective Dissociation. Theranostics 2019, 9, 1580–1598. [Google Scholar] [CrossRef]
- Karimov, M.; Appelhans, D.; Ewe, A.; Aigner, A. The combined disulfide cross-linking and tyrosine-modification of very low molecular weight linear PEI synergistically enhances transfection efficacies and improves biocompatibility. Eur. J. Pharm. Biopharm. 2021, 161, 56–65. [Google Scholar] [CrossRef]
- Zhu, D.; Yan, H.; Zhou, Z.; Tang, J.; Liu, X.; Hartmann, R.; Parak, W.J.; Feliu, N.; Shen, Y. Detailed investigation on how the protein corona modulates the physicochemical properties and gene delivery of polyethylenimine (PEI) polyplexes. Biomater. Sci. 2018, 6, 1800–1817. [Google Scholar] [CrossRef]
- Sonntag, T.; Rapp, M.; Didier, P.; Lebeau, L.; Pons, F.; Casset, A. Mucus-producing epithelial models for investigating the activity of gene delivery systems in the lung. Int. J. Pharm. 2022, 614, 121423. [Google Scholar] [CrossRef] [PubMed]
- Yang, Y.; Tsifansky, M.D.; Wu, C.-J.; Yang, H.I.; Schmidt, G.; Yeo, Y. Inhalable antibiotic delivery using a dry powder co-delivering recombinant deoxyribonuclease and ciprofloxacin for treatment of cystic fibrosis. Pharm. Res. 2010, 27, 151–160. [Google Scholar] [CrossRef]
- Porsio, B.; Craparo, E.F.; Mauro, N.; Giammona, G.; Cavallaro, G. Mucus and Cell-Penetrating Nanoparticles Embedded in Nano-into-Micro Formulations for Pulmonary Delivery of Ivacaftor in Patients with Cystic Fibrosis. ACS Appl. Mater. Interfaces 2018, 10, 165–181. [Google Scholar] [CrossRef] [PubMed]
- Possmayer, F.; Zuo, Y.Y.; Veldhuizen, R.A.W.; Petersen, N.O. Pulmonary Surfactant: A Mighty Thin Film. Chem. Rev. 2023, 123, 13209–13290. [Google Scholar] [CrossRef] [PubMed]
- Bernhard, W. Lung surfactant: Function and composition in the context of development and respiratory physiology. Ann. Anat. 2016, 208, 146–150. [Google Scholar] [CrossRef]
- Ewe, A.; Aigner, A. Nebulization of liposome–polyethylenimine complexes (lipopolyplexes) for DNA or siRNA delivery: Physicochemical properties and biological activity. Euro. J. Lipid Sci. Tech. 2014, 116, 1195–1204. [Google Scholar] [CrossRef]





| Complex | Complexation Buffer | Hydrodynamic Diameter (nm) ± SD | ζ-Potential (mV) ± SD |
|---|---|---|---|
| P10Y/siLuc2 | HN | 472 ± 183 | −10 ± 3 |
| Tre | 345 ± 133 | −10 ± 1 | |
| DPPC-P10Y/siLuc2 | HN | 129 ± 24 | −1 ± 1 |
| Tre | 255 ± 92 | −0.4 ± 0.4 | |
| LP10Y/siLuc2 | HN | 239 ± 101 | 29.6 ± 0.3 |
| Tre | 68 ± 1 | 25 ± 2 | |
| LP10Y/siLuc2 (1 µg/10 µL) | Tre | 127 ± 19 | 26.4 ± 0.9 |
| DPPC-LP10Y/siLuc2 | HN | 138 ± 3 | 7 ± 1 |
| Tre | 138 ± 12 | 10 ± 3 | |
| DPPC-LP10Y/siLuc2 (1 µg/10 µL) | Tre | 144 ± 10 | 15 ± 5 |
| P10/siLuc2 | HN | 237 ± 43 | 33 ± 1 |
| Tre | 72 ± 8 | 19 ± 2 | |
| P10F/siLuc2 | HN | 188 ± 97 | 9 ± 6 |
| Tre | 291 ± 110 | 20 ± 1 |
Disclaimer/Publisher’s Note: The statements, opinions and data contained in all publications are solely those of the individual author(s) and contributor(s) and not of MDPI and/or the editor(s). MDPI and/or the editor(s) disclaim responsibility for any injury to people or property resulting from any ideas, methods, instructions or products referred to in the content. |
© 2025 by the authors. Licensee MDPI, Basel, Switzerland. This article is an open access article distributed under the terms and conditions of the Creative Commons Attribution (CC BY) license (https://creativecommons.org/licenses/by/4.0/).
Share and Cite
Noske, S.; Krueger, M.; Ewe, A.; Aigner, A. Analysis of Polymer/siRNA Nanoparticle Efficacy and Biocompatibility in 3D Air–Liquid Interface Culture Compared to 2D Cell Culture. Pharmaceutics 2025, 17, 339. https://doi.org/10.3390/pharmaceutics17030339
Noske S, Krueger M, Ewe A, Aigner A. Analysis of Polymer/siRNA Nanoparticle Efficacy and Biocompatibility in 3D Air–Liquid Interface Culture Compared to 2D Cell Culture. Pharmaceutics. 2025; 17(3):339. https://doi.org/10.3390/pharmaceutics17030339
Chicago/Turabian StyleNoske, Sandra, Martin Krueger, Alexander Ewe, and Achim Aigner. 2025. "Analysis of Polymer/siRNA Nanoparticle Efficacy and Biocompatibility in 3D Air–Liquid Interface Culture Compared to 2D Cell Culture" Pharmaceutics 17, no. 3: 339. https://doi.org/10.3390/pharmaceutics17030339
APA StyleNoske, S., Krueger, M., Ewe, A., & Aigner, A. (2025). Analysis of Polymer/siRNA Nanoparticle Efficacy and Biocompatibility in 3D Air–Liquid Interface Culture Compared to 2D Cell Culture. Pharmaceutics, 17(3), 339. https://doi.org/10.3390/pharmaceutics17030339

