BPMNE4IoT: A Framework for Modeling, Executing and Monitoring IoT-Driven Processes †
Abstract
1. Introduction
1.1. Problem Identification and Motivation
- IoT-specific extensions do not cover all IoT characteristics, but only support common behaviors (i.e., sensing and/or actuating).
- IoT-specific extensions increase the complexity of the modeling language.
- The proposed solutions focus on the modeling phase, but either neglect execution or depend on specific IoT technologies or application domains.
- Existing approaches either do not support the (real-time) monitoring of IoT-driven BPs or the monitoring approach depends on specific IoT technologies.
- RQ1
- In what way should BPMN be extended to enable the modeling of IoT-driven BPs in a user-friendly way?
- RQ2
- How to design an IoT-driven BPMS that covers the modeling, execution and monitoring of IoT-driven BPs?
- RQ3
- How to support process engineers in modeling, executing and monitoring IoT-driven BPs?
1.2. Contributions
- We add a backgrounds section that summarizes basic concepts necessary for the understanding of this article.
- We systematically compare the framework with recent works.
- We present more detailed insights into the implementation of the framework.
- We extend the evaluation section by adding a second case study from the smart home domain.
- We present the results of a comprehensive user study.
- We carefully revise the architecture (middleware, IoT services and recording component) according to the feedback obtained from experts.
1.3. Paper Structure
2. Background
2.1. Internet of Things
- Sensors enable the detection and measurement of physical and chemical properties such as temperature, brightness, humidity, and pressure. Thereby, a sensor detects the physical quantity and transforms it with appropriate transducers (e.g., inductive, capacitive, magnetic, or piezoelectric) into an electrical output signal [14]. Sensors may be attached to physical objects, placed in the environment, or embedded in physical objects [5]. Usually, the generated sensor data is retrieved by clients on a publish/subscribe basis using web-based protocols (e.g., MQTT, RESTful API) [5,12].
- Actuators are driving elements that transform electrical signals into mechanical motion (e.g., translate, rotate and switch on/off) or changes of physical quantities such as light, pressure or temperature. In general, actuators are able to change the state of a physical entity [5]. They are often controlled and accessed by web services based on the REST paradigm and HTTP [12,15].
- Push pattern: The push pattern is a one-way communication between two parties. Interested parties receive the information they have subscribed to. This pattern can be considered as an event-driven data communication [6]. The data consumer is interested in the events that take place in the physical world and waits for them to occur. The physical world is the element triggering events and informing the data consumer of their occurrence [6].
2.2. Business Process Modeling
2.3. Business Process Management Systems (BPMS)
3. Research Methodology and Objectives
Objectives
- O1
- Visualize IoT involvement in BPs (RQ1): When modeling IoT-driven BPs, IoT involvement should be made transparent and visualized to avoid ambiguity (e.g., to distinguish IoT-related task vs. non IoT-related task), to enable better readability and understandability of the BP (cf. Figure 1), and to represent IoT-specific aspects (e.g., IoT-driven conditions at XOR splits) [4,6,12,24,26].
- O2
- Specify intrinsic IoT characteristics at the process modeling level (RQ1): In an IoT-driven BP, the IoT-intrinsic characteristics such as (1) push and pull interactions, (2) asynchronicity, (3) parallelism, (4) IoT context data (e.g., sensor data), and (5) support for event-based communication need to be specified at a modeling level [6,9,22,27,28].
- O3
- Design IoT extensions for BPMN in a user-friendly manner (RQ1): End-user acceptance as well as the learning of new language concepts are increased by adhering to BPMN 2.0 basic principles. This ensures that the standard elements remain intact and are understandable to users [20]. Therefore, any extension for IoT-driven BPs should stick to BPMN 2.0 and be designed in an intuitive and easy-to-use way [6,12,20,26,29].
- O4
- O5
- Provide an IoT-aware process monitoring system (RQ2): In order to monitor IoT-specific process parameters during the execution of IoT-driven BPs (e.g., measured metrics, IoT-device type, device location, and device status), an IoT-aware monitoring system is needed that communicates with the IoT-driven process engine. Moreover, the monitoring of IoT devices shall increase the robustness of the IoT-driven BPs. If a failure occurs (e.g., unreachable IoT device), its source can be detected with the monitoring system and, thus, remedied quicker. Note that monitoring is also critical for ensuring a high quality of task execution [9,25,30,31].
- O6
- Enhance event logs with IoT data (RQ2): In addition to the data generated during process execution, the data captured by IoT devices should be included in the process event logs. Note that the integration of IoT data and process data is accomplished offline in a separate post-processing phase, as IoT data are collected and stored separately from the process data. Thus, an IoT-enhanced event log should be recorded automatically during the execution of IoT-driven BPs [7,9,25,32,33,34].
- O7
- Provide user-friendly interfaces (RQ3): Traditional process modeling tools tend to be overloaded with menus, options, frames, and windows, leading to high cognitive efforts and low acceptance by process modelers, especially non-experts. Consequently, an intuitive user interface should be provided in an environment the modelers of IoT-driven BPs are familiar with [6,12,22].
- O8
- Separation of concerns (RQ3): A difficulty of many IoT-driven BPs is the separation of concerns for BP experts and IoT experts [10]. To foster their collaboration of the two disciplines, a BP expert should be able to model IoT-driven BPs without need to cope with the intrinsic IoT devices and their characteristics. Likewise, the IoT expert should not be tasked with process modeling [10].
4. Related Work
4.1. Using BPMN 2.0 Metamodel As-Is
4.2. Extending the BPMN 2.0 Metamodel with IoT-Specific Modeling Elements
Discussion of Related Work
| Approach | Modeling | Executing | Monitoring | Logging | User Interface | Domain Independent |
|---|---|---|---|---|---|---|
| uBPMN [26] | ✓ | ✗ | ✗ | ✗ | ✗ | ✗ |
| SPU [46] | ✓ | ✓ | ✓ | ✗ | ✗ | ✓ |
| BPMN4WSN [47] | ✓ | ✓ | ✓ | ✗ | ✗ | ✗ |
| Meyer et al. [48,49] | ✓ | ✗ | ✗ | ✗ | ✗ | ✓ |
| Park et al. [51] | ✓ | ✗ | ✗ | ✗ | ✓ | ✓ |
| BPMN4CPS [53] | ✓ | ✓ | ✗ | ✗ | ✓ | ✗ |
| Kozel et al. [54] | ✓ | ✗ | ✗ | ✗ | ✗ | ✓ |
| Petrach et al. [55] | ✓ | ✗ | ✗ | ✗ | ✗ | ✓ |
5. BPMNE4IoT–A Holistic Framework for IoT-Driven BPs
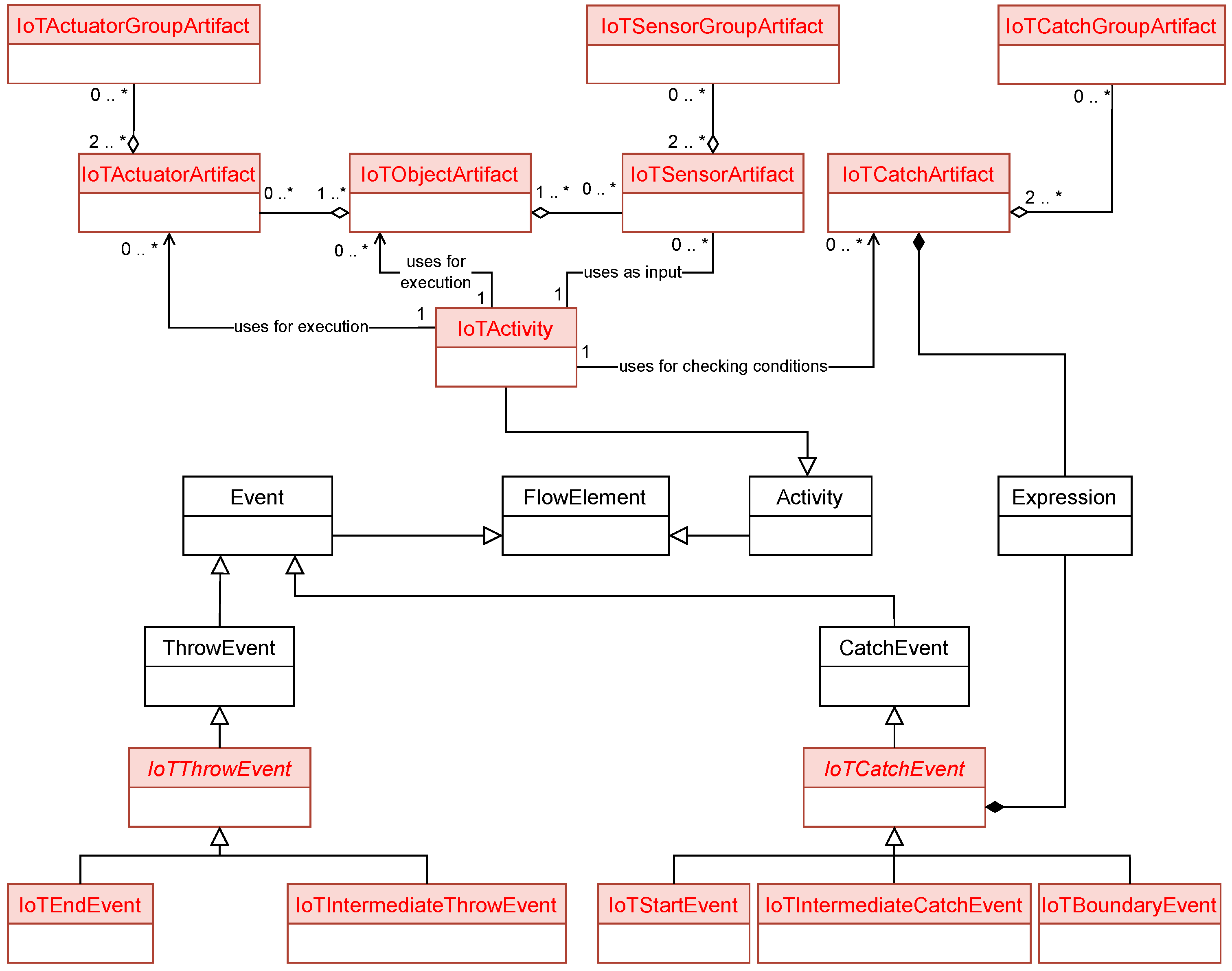
5.1. Metamodel
Artifacts:
- IoTActivity: To an IoTActivity, one or more IoT artifacts are attached.
- IoTActuator(Group)Artifact: The IoTActuatorArtifact represents a physical actuator that contains the information required for the execution of the physical actuator. This artifact is also used for monitoring the state of the physical actuator. To increase its abstraction, an IoTActuatorGroupArtifact may combine multiple IoTActuatorArtifacts.
- IoTSensor(Group)Artifact: The IoTSensorArtifact represents a physical sensor, containing the information required for querying the physical sensor. This artifact is also used for monitoring the state the of the physical sensor. To increase its abstraction, an IoTSensorGroupArtifact may combine multiple IoTSensorArtifacts.
- IoTCatch(Group)Artifact: An IoTCatchArtifact allows for checking a condition based on a sensor value, i.e., it contains the information required for condition checking. An IoTCatchGroupArtifact, in turn, combines multiple IoTCatchArtifacts to increase the abstraction level.
- IoTObjectArtifact: An IoTObjectArtifact represents a physical object (e.g., a robot or a smart machine), which may contain multiple IoTSensorArtifacts and IoTActuatorArtifacts. Furthermore, this artifact is used for monitoring the state of a physical object.
Events:
- IoTStartEvent: An IoTStartEvent refers to a physical sensor and enables the start of an IoT-driven BP.
- IoTEndEvent: An IoTEndEvent represents a physical actuator that triggers the execution of an actuator, terminating the corresponding process instance.
- IoTIntermediateThrowEvent: An IoTIntermediateThrowEvent refers to a physical actuator, enabling the control of an actuator along the sequence flow.
- IoTIntermediateCatchEvent: An IoTIntermediateCatchEvent represents a sensor that enables the process instance to check a condition based on the received sensor data.
- IoTBoundaryEvent: An IoTBoundaryEvent represents a physical sensor being attached to a task. If the defined condition is fulfilled, the sequence flow is redirected.
5.2. BPMNE4IoT Notation
5.2.1. Sensor Artifact and Sensor Group Artifact
5.2.2. Actuator Artifact and Actuator Group Artifact
5.2.3. Catch Artifact and Catch Group Artifact
5.2.4. Object Artifact
5.2.5. IoT Boundary Event
5.2.6. IoT Start Event
5.2.7. IoT End Event
5.2.8. IoT Intermediate Catch Event
5.2.9. IoT Intermediate Throw Event
5.3. Architecture
- The IoT Process Modeler enables the modeling of IoT-driven processes. This sub-component is based on bpmn.io (https://bpmn.io/, accessed on 18 January 2023)) extended with the elements and metamodel described in Section 5. To enable the configuration of the IoT characteristics (cf. Section 2.1), the extended properties panel may be used (Objectives O7 and O8).
- The IoT Process Engine executes IoT-driven BPs that contain IoT-specific information. The process model contains both IoT-specific and Non-IoT-specific information to execute the IoT-driven BP. In our proof-of-concept, the open source Javascript workflow engine (https://github.com/paed01/bpmn-engine, accessed on 19 December 2022)) serves as the basis for executing the IoT-driven BPs. In detail:
- –
- We extend the process engine with an IoT Element Parser, which parses all IoT-specific information (e.g., endpoints; defined condition, i.e., for the IoT start event; and device information) from the exported XML file and processes it for its further use by the engine.
- –
- The IoT Execution Orchestrator receives the IoT-specific information during process execution and orchestrates the execution of the IoT artifacts and events.
- –
- The IoT Subscription Manager allows the process instances to subscribe and unsubscribe to IoT devices as well as to integrate the real-world data provided by the IoT devices and cleansed by the middleware.
- –
- The IoT-driven Business Expression Evaluator accepts IoT data and expressions (e.g., light barrier is interrupted) and evaluates them based on the received sensor data.
- IoT Process Monitoring enables the monitoring of IoT-driven BPs using a similar visualization as the IoT Process Modeler. In particular, IoT Process Monitoring receives execution events and displays them in the process monitoring view.
- IoT-driven Process Log may be any persistent storage (e.g., PostgreSQL) recording the process information and IoT device data during the process execution.
5.4. Executing IoT-Driven Business Processes
5.5. IoT-Driven Event Log
- Case. Unique identifier of the case to which the event belongs.
- Label. Label of the element (e.g., activity, events, and artifacts) to which the event belongs.
- Timestamp. Time at which the event occurred.
- TimestampType. Indicates the type of the timestamp. This can be either StartTime, EndTime or EvaluationTime.
- ID. Unique identifier of the element to which the event refers.
- Type. Type of the element to which the event refers (e.g., sensor, actuator and activity).
- ConnectedTo. This column is defined for elements of the BPMNE4IoT extension solely. It refers to the activity to which the respective BPMNE4IoT artifact is connected.
- Response Value. Return value of the executed IoT command (e.g., sensor values).
- Response Type. Indicates the type of response (e.g., temperature and humidity).
- Condition. Expression (e.g., temperature < 20 °C) of the IoT-driven Business Expression Evaluator as defined, for example, in a catch artifact.
6. Prototype Evaluation
6.1. Smart Factory Scenario
6.2. Smart Home Scenario
6.3. Conclusions from Prototype Evaluation
7. End-User Study
7.1. Participants
- G1:
- Members of this group modeled the textually described process first with the Web-based BPMN 2.0 modeler BPMN.io (https://bpmn.io/, accessed on 18 January 2023). Subsequently, they performed the same task with the BPMNE4IoT modeler.
- G2:
- Members of this group first modeled the given process description with the BPMNE4IoT modeler. Subsequently, the same task was performed with BPMN.io.
7.2. Design and Instruments
- A demographic questionnaire with questions about the educational degree, age and gender of the study participants, as well as their experience level with process modeling and IoT of the study participants.
- A task description for modeling the IoT-driven BP. This modeling shall be accomplished with (1) BPMNE4IoT and (2) standard BPMN (BPMN.io).
- A NASA-TLX [61] questionnaire that is used to capture the perceived mental, physical and temporal demand as well as performance, effort, and frustration on a 20-point scale with 1-point steps. The questionnaire is extended with a text field form to capture the start and completion times of modeling the process description [61].
7.3. Execution
7.4. Analysis of the Results
7.4.1. Efficiency
7.4.2. Workload
7.5. Observations
- When the study participants from both groups G1 and G2 were modeling the provided IoT-driven BP with BPMN 2.0, the study leader learned that the frustration level had been very high. This is noticeable as most study participants expressed their displeasure or disappointment about modeling the IoT-specific behavior with BPMN 2.0, which also affected their performance (cf. Figure 21). Most participants struggled to find proper workarounds to capture the involved IoT devices and IoT-specific process behavior. Moreover, they captured IoT involvement in terms of a black or white box pool. For communication purpose, the study participants used message events or tasks. While they applied service, script and message tasks for sensors and actuators, they either used conditional events or loops via XOR gateways for modeling the IoT conditions. Regarding the BPMNE4IoT modeling framework, it is noteworthy that none of the study participants used pools when modeling IoT-driven BPs, as unique modeling element exists for capturing sensor and actuator behaviors (cf. Section 5), meaning IoT involvement no longer needs to be represented by pools.
- Prior knowledge of BPMN 2.0 and the IoT domain was advantageous. Study participants with knowledge of IoT-driven BPs found it easier to model the given IoT-driven process according to the textual instructions. They also found it more accessible and required less time. Moreover, these study participants experienced a lower workload than others (cf. Table 6—BPMN Modeler Best value). This can be explained with the fact that study participants with prior knowledge in IoT-driven BPs already knew which BPMN 2.0 modeling elements can be used to express IoT participation (service, script, business rule and message tasks or events and pools) and IoT-specific behavior (e.g., continuous pull interaction and IoT conditions). Finally, study participants with prior knowledge of IoT-driven BPs in BPMN 2.0 reported a lower task load when using BPMNE4IoT than when using BPMN 2.0 despite their non-familiarity with BPMNE4IoT.
7.6. Inferential Statistics
7.7. Threats to Validity
7.8. Conclusions from User-Study
8. Discussion
9. Summary and Outlook
Author Contributions
Funding
Data Availability Statement
Conflicts of Interest
References
- Chang, C.; Srirama, S.N.; Buyya, R. Mobile Cloud Business Process Management System for the Internet of Things: A Survey. ACM Comput. Surv. 2016, 49, 1–42. [Google Scholar] [CrossRef]
- Bayomie, D.; Revoredo, K.; Bachhofner, S.; Kurniawan, K.; Kiesling, E.; Mendling, J. Analyzing Manufacturing Process By Enabling Process Mining on Sensor Data. In Proceedings of the PoEM Workshops, London, UK, 23–25 November 2022. [Google Scholar]
- Ashton, K. That ‘internet of things’ thing. RFID J. 2009, 22, 97–114. [Google Scholar]
- Kirikkayis, Y.; Gallik, F.; Reichert, M. Towards a Comprehensive BPMN Extension for Modeling IoT-Aware Processes in Business Process Models. In Proceedings of the Research Challenges in Information Science, Barcelona, Spain, 17–20 May 2022; Springer Int Publishing: Cham, Switzerland, 2022; pp. 711–718. [Google Scholar]
- Bauer, M.; Bui, N.; De Loof, J.; Magerkurth, C.; Nettsträter, A.; Stefa, J.; Walewski, J.W. IoT reference model. In Enabling Things to Talk; Springer: Berlin/Heidelberg, Germany, 2013; pp. 113–162. [Google Scholar]
- Valderas, P.; Torres, V.; Serral, E. Modelling and executing IoT-enhanced business processes through BPMN and microservices. J. Syst. Softw. 2022, 184, 111139. [Google Scholar] [CrossRef]
- Janiesch, C.; Koschmider, A.; Mecella, M.; Weber, B.; Burattin, A.; Di Ciccio, C.; Fortino, G.; Gal, A.; Kannengiesser, U.; Leotta, F.; et al. The Internet of Things Meets Business Process Management: A Manifesto. IEEE Syst. Man Cybern. Mag. 2020, 6, 34–44. [Google Scholar] [CrossRef]
- Valero, C.; Ruiz-Altisent, M. Design Guidelines for a Quality Assessment System of Fresh Fruits in Fruit Centers and Hypermarkets; International Commission of Agricultural Engineering: Liege, Belgium, 2000; Volume 2. [Google Scholar]
- Kirikkayis, Y.; Gallik, F.; Reichert, M. Modeling, Executing and Monitoring IoT-Driven Business Rules with BPMN and DMN: Current Support and Challenges. In Proceedings of the Enterprise Design, Operations, and Computing: 26th International Conference, EDOC 2022, Bozen-Bolzano, Italy, 3–7 October 2022; Springer: Berlin/Heidelberg, Germany, 2022; pp. 111–127. [Google Scholar]
- Valderas, P.; Torres, V.; Serral, E. Towards an Interdisciplinary Development of IoT-Enhanced Business Processes. Bus. Inf. Syst. Eng. 2022, 65, 25–48. [Google Scholar] [CrossRef]
- Kirikkayis, Y.; Gallik, F.; Reichert, M. A Holistic Framework for IoT-Aware Business Processes. In Proceedings of the Business Process Management Workshops, Munster, Germany, 11–16 September 2022. [Google Scholar]
- Seiger, R.; Kühn, R.; Korzetz, M.; Aßmann, U. HoloFlows: Modelling of processes for the Internet of Things in mixed reality. Softw. Syst. Model. 2021, 20, 1465–1489. [Google Scholar] [CrossRef]
- Rose, K.; Eldridge, S.; Chapin, L. The internet of things: An overview. Internet Soc. 2015, 80, 1–50. [Google Scholar]
- Dertien, E.; Regtien, P.P. Sensors for Mechatronics; Elsevier: Amsterdam, The Netherlands, 2018. [Google Scholar]
- Fielding, R.T.; Taylor, R.N. Principled design of the modern web architecture. ACM Trans. Internet Technol. (TOIT) 2002, 2, 115–150. [Google Scholar] [CrossRef]
- Martin-Flatin, J.P. Push vs. pull in web-based network management. In Integrated Network Management VI. Distributed Management for the Networked Millennium, Proceedings of the Sixth IFIP/IEEE International Symposium on Integrated Network Management, Bordeaux, France, 18–20 May 2021; (Cat. No. 99EX302); IEEE: Piscataway, NJ, USA, 1999; pp. 3–18. [Google Scholar]
- C. Sofia, R.; M. Mendes, P. An overview on push-based communication models for information-centric networking. Future Internet 2019, 11, 74. [Google Scholar] [CrossRef]
- Weske, M. Business Process Management Architectures; Springer: Berlin/Heidelberg, Germany, 2007. [Google Scholar]
- Dumas, M.; La Rosa, M.; Mendling, J.; Reijers, H.A.; Dumas, M.; La Rosa, M.; Mendling, J.; Reijers, H.A. Fundamentals of Business Process Management; Springer: Berlin/Heidelberg, Germany, 2013; Volume 1. [Google Scholar]
- Model, B.P. Notation (BPMN) Version 2.0; OMG Specification, Object Management Group: Milford, MA, USA, 2011. [Google Scholar]
- Seiger, R.; Malburg, L.; Weber, B.; Bergmann, R. Integrating process management and event processing in smart factories: A systems architecture and use cases. J. Manuf. Syst. 2022, 63, 575–592. [Google Scholar] [CrossRef]
- Schönig, S.; Ackermann, L.; Jablonski, S.; Ermer, A. IoT meets BPM: A bidirectional communication architecture for IoT-aware process execution. Softw. Syst. Model. 2020, 19, 1443–1459. [Google Scholar] [CrossRef]
- Peffers, K.; Tuunanen, T.; Rothenberger, M.; Chatterjee, S. A design science research methodology for information systems research. J. Manag. Inf. Syst. 2007, 24, 45–77. [Google Scholar] [CrossRef]
- Gallik, F.; Kirikkayis, Y.; Reichert, M. Modeling, Executing and Monitoring IoT-Aware Processes with BPM Technology. In Proceedings of the 2022 International Conference on Service Science (ICSS), Zhuhai, China, 13–15 May 2022; pp. 96–103. [Google Scholar]
- Kirikkayis, Y.; Gallik, F.; Reichert, M. Lifecycle Support for IoT-Driven Business Rules. In Proceedings of the CENTERIS 2022, Lisboa, Portugal, 9–11 November 2022; Elsevier: Amsterdam, The Netherlands, 2022. [Google Scholar]
- Yousfi, A.; Bauer, C.; Saidi, R.; Dey, A. uBPMN: A BPMN extension for modeling ubiquitous business processes. Inf. Softw. Technol. 2016, 74, 55–68. [Google Scholar] [CrossRef]
- Seiger, R.; Assmann, U.; Huber, S. A case study for workflow-based automation in the internet of things. In Proceedings of the 2018 IEEE International Conference on Software Architecture Companion (ICSA-C), Seattle, WA, USA, 30 April–4 May 2018; IEEE: Piscataway, NJ, USA, 2018; pp. 11–18. [Google Scholar]
- Seiger, R.; Huber, S.; Schlegel, T. Toward an execution system for self-healing workflows in cyber-physical systems. Softw. Syst. Model. 2018, 17, 551–572. [Google Scholar] [CrossRef]
- Braun, R.; Schlieter, H.; Burwitz, M.; Esswein, W. BPMN4CP: Design and implementation of a BPMN extension for clinical pathways. In Proceedings of the 2014 IEEE International Conference on Bioinformatics and Biomedicine (BIBM), Belfast, UK, 2–5 November 2014; IEEE: Piscataway, NJ, USA, 2014; pp. 9–16. [Google Scholar]
- Hasić, F.; Asensio, E.S. Executing IoT Processes in BPMN 2.0: Current Support and Remaining Challenges. In Proceedings of the 2019 13th International Conference on Research Challenges in Information Science (RCIS), Brussels, Belgium, 29–31 May 2019; pp. 1–6. [Google Scholar]
- Celestrini, J.R.; Rocha, R.N.; Saleme, E.B.; Santos, C.A.; Filho, J.G.P.; Andreão, R.V. An architecture and its tools for integrating IoT and BPMN in agriculture scenarios. In Proceedings of the 34th ACM/SIGAPP Symposium on Applied Computing, Limassol, Cyprus, 8–12 April 2019; pp. 824–831. [Google Scholar]
- Bertrand, Y.; De Weerdt, J.; Serral, E. A Bridging Model for Process Mining and IoT. In Proceedings of the International Conference on Process Mining, Munster, Germany, 11–16 September 2022; pp. 98–110. [Google Scholar]
- Seiger, R.; Zerbato, F.; Burattin, A.; García-Bañuelos, L.; Weber, B. Towards iot-driven process event log generation for conformance checking in smart factories. In Proceedings of the 2020 IEEE 24th International Enterprise Distributed Object Computing Workshop (EDOCW), Eindhoven, The Netherlands, 5–8 October 2020; IEEE: Piscataway, NJ, USA, 2020; pp. 20–26. [Google Scholar]
- Malburg, L.; Grüger, J.; Bergmann, R. An IoT-Enriched Event Log for Process Mining in Smart Factories. arXiv 2022, arXiv:2209.02702. [Google Scholar]
- Compagnucci, I.; Corradini, F.; Fornari, F.; Polini, A.; Re, B.; Tiezzi, F. A systematic literature review on IoT-aware business process modeling views, requirements and notations. Softw. Syst. Model. 2022, 1–36. [Google Scholar] [CrossRef]
- Torres, V.; Serral, E.; Valderas, P.; Pelechano, V.; Grefen, P. Modeling of IoT devices in Business Processes: A Systematic Mapping Study. In Proceedings of the 2020 IEEE 22nd Conference on Business Informatics (CBI), Antwerp, Belgium, 22–24 June 2020; Volume 1, pp. 221–230. [Google Scholar]
- Caracaş, A.; Kramp, T. On the expressiveness of BPMN for modeling wireless sensor networks applications. In Proceedings of the International Workshop on Business Process Modeling Notation, Lucerne, Switzerland, 21–22 November 2011; Springer: Berlin/Heidelberg, Germany, 2011; pp. 16–30. [Google Scholar]
- Caracaş, A.; Bernauer, A. Compiling business process models for sensor networks. In Proceedings of the 2011 International Conference on Distributed Computing in Sensor Systems and Workshops (DCOSS), Barcelona, Spain, 27–29 June 2011; IEEE: Piscataway, NJ, USA, 2011; pp. 1–8. [Google Scholar]
- Caracas, A. From business process models to pervasive applications: Synchronization and optimization. In Proceedings of the 2012 IEEE International Conference on Pervasive Computing and Communications Workshops, Lugano, Switzerland, 19–23 March 2012; IEEE: Piscataway, NJ, USA, 2012; pp. 320–325. [Google Scholar]
- Baresi, L.; Meroni, G.; Plebani, P. A GSM-based approach for monitoring cross-organization business processes using smart objects. In Proceedings of the International Conference on Business Process Management, Rome, Italy, 6–10 September 2021; Springer: Berlin/Heidelberg, Germany, 2016; pp. 389–400. [Google Scholar]
- Domingos, D.; Martins, F. Using BPMN to model Internet of Things behavior within business process. Int. J. Inf. Syst. Proj. Manag. 2017, 5, 39–51. [Google Scholar] [CrossRef]
- Meroni, G.; Baresi, L.; Montali, M.; Plebani, P. Multi-party business process compliance monitoring through IoT-enabled artifacts. Inf. Syst. 2018, 73, 61–78. [Google Scholar] [CrossRef]
- Friedow, C.; Völker, M.; Hewelt, M. Integrating IoT devices into business processes. In Proceedings of the International conference on advanced information systems engineering, Melbourne, VIC, Australia, 28 June–2 July 2021; Springer: Berlin/Heidelberg, Germany, 2018; pp. 265–277. [Google Scholar]
- Mass, J.; Chang, C.; Srirama, S.N. Wiseware: A device-to-device-based business process management system for industrial internet of things. In Proceedings of the 2016 IEEE International Conference on Internet of Things (iThings) and IEEE Green Computing and Communications (GreenCom) and IEEE Cyber, Physical and Social Computing (CPSCom) and IEEE Smart Data (SmartData), Espoo, Finland, 22–25 August 2022; IEEE: Piscataway, NJ, USA, 2016; pp. 269–275. [Google Scholar]
- Agarwal, P.; Alam, M. Investigating IoT Middleware Platforms for Smart Application Development. In Proceedings of the Smart Cities—Opportunities and Challenges; Ahmed, S., Abbas, S.M., Zia, H., Eds.; Springer: Singapore, 2020; pp. 231–244. [Google Scholar]
- Appel, S.; Kleber, P.; Frischbier, S.; Freudenreich, T.; Buchmann, A. Modeling and execution of event stream processing in business processes. Inf. Syst. 2014, 46, 140–156. [Google Scholar] [CrossRef]
- Sungur, C.T.; Spiess, P.; Oertel, N.; Kopp, O. Extending bpmn for wireless sensor networks. In Proceedings of the 2013 IEEE 15th Conference on Business Informatics, Vienna, Austria, 15–18 July 2013; IEEE: Piscataway, NJ, USA, 2013; pp. 109–116. [Google Scholar]
- Meyer, S.; Ruppen, A.; Magerkurth, C. Internet of things-aware process modeling: Integrating IoT devices as business process resources. In Proceedings of the International Conference on advanced Information Systems Engineering, Melbourne, VIC, Australia, 28 June–2 July 2013; Springer: Berlin/Heidelberg, Germany, 2013; pp. 84–98. [Google Scholar]
- Meyer, S.; Ruppen, A.; Hilty, L. The things of the internet of things in BPMN. In Proceedings of the International Conference on Advanced Information Systems Engineering, Melbourne, VIC, Australia, 28 June–2 July 2013; Springer: Berlin/Heidelberg, Germany, 2015; pp. 285–297. [Google Scholar]
- Sperner, K.; Meyer, S.; Magerkurth, C. Introducing entity-based concepts to business process modeling. In Proceedings of the International Workshop on Business Process Modeling Notation, Lucerne, Switzerland, 21–22 November 2011; Springer: Berlin/Heidelberg, Germany, 2011; pp. 166–171. [Google Scholar]
- Park, M.; Kim, H.; Ahn, H.; Kim, K.P. An IoT-aware workflow model designer for smart alarm service about companion animal health check. In Proceedings of the 2018 20th International Conference on Advanced Communication Technology (ICACT), Chuncheon, Republic of Korea, 11–14 February 2018; IEEE: Piscataway, NJ, USA, 2018; pp. 728–731. [Google Scholar]
- Cheng, Y.; Zhao, S.; Cheng, B.; Chen, X.; Chen, J. Modeling and deploying IoT-aware business process applications in sensor networks. Sensors 2018, 19, 111. [Google Scholar] [CrossRef]
- Graja, I.; Kallel, S.; Guermouche, N.; Kacem, A.H. BPMN4CPS: A BPMN extension for modeling cyber-physical systems. In Proceedings of the 2016 IEEE 25th International Conference on Enabling Technologies: Infrastructure for Collaborative Enterprises (WETICE), Paris, France, 13–15 June 2016; IEEE: Piscataway, NJ, USA, 2016; pp. 152–157. [Google Scholar]
- Kozel, T. BPMN mobilisation. In Proceedings of the European Conference of Systems, and European Conference of Circuits Technology and Devices, and European Conference of Communications, and European Conference on Computer Science, Stevens Point, WI, USA, 30 November–2 December 2010; pp. 307–310. [Google Scholar]
- Petrasch, R.; Hentschke, R. Process modeling for industry 4.0 applications: Towards an industry 4.0 process modeling language and method. In Proceedings of the 2016 13th International Joint Conference on Computer Science and Software Engineering (JCSSE), Khon Kaen, Thailand, 13–15 July 2016; IEEE: Piscataway, NJ, USA, 2016; pp. 1–5. [Google Scholar]
- Petrasch, R.; Hentschke, R. Towards an Internet-of-Things-aware process modeling method. In Proceedings of the 2nd Management Innovation Technology International Conference (MITiCON2015), Bangkok, Thailand, 16–18 November 2015; pp. 168–172. [Google Scholar]
- Braun, R.; Esswein, W. Towards an integrated method for the extension of mof-based modeling languages. In Model and Data Engineering; Springer: Berlin/Heidelberg, Germany, 2015; pp. 103–115. [Google Scholar]
- Rosen, R.; von Wichert, G.; Lo, G.; Bettenhausen, K.D. About The Importance of Autonomy and Digital Twins for the Future of Manufacturing. In Proceedings of the 15th IFAC Symposium onInformation Control Problems in Manufacturing, Ottawa, ON, Canada, 11–13 May 2015; Volume 48, pp. 567–572. [Google Scholar]
- Grüger, J.; Malburg, L.; Mangler, J.; Bertrand, Y.; Rinderle-Ma, S.; Bergmann, R.; Asensio, E.S. SensorStream: An XES Extension for Enriching Event Logs with IoT-Sensor Data. arXiv 2022, arXiv:2206.11392. [Google Scholar]
- ISO Standard 9241-11:1998; Ergonomic Requirements for Office Work with Visual Display Terminals (vdts)–Part 11: Guidance on Usability. International Organization for Standardization: Geneva, Switzerland, 1998; Volume 55.
- Hart, S.G.; Staveland, L.E. Development of NASA-TLX (Task Load Index): Results of Empirical and Theoretical Research. Adv. Psychol. 1988, 52, 139–183. [Google Scholar]
- Ross, A.; Willson, V.L. Independent Samples T-Test. In Basic and Advanced Statistical Tests: Writing Results Sections and Creating Tables and Figures; Sense Publishers: Rotterdam, The Netherlands, 2017; pp. 13–16. [Google Scholar]





















| IoT Sensor Type | Quantity | Short Label | Color |
|---|---|---|---|
| Limit switch | 10 | LM | ⬤ Red |
| Light barrier | 7 | LB | ⬤ Yellow |
| Pressure sensor | 3 | CR | ⬤ Blue |
| Temperature sensor | 1 | TS | ⬤ Orange |
| Encoder sensor | 4 | EC | ⬤ Cyan |
| Color sensor | 1 | CL | ⬤ Purple |
| IoT Sensor Type | Quantity | Short Label | Color |
|---|---|---|---|
| Vibration sensors | 2 | VR | ⬤ Pink |
| Brightness sensors | 2 | BN | ⬤ Green |
| Humidity sensor | 2 | HD | ⬤ Neon Green |
| Air quality sensor | 2 | AQ | ⬤ Brown |
| IoT Sensor | Quantity | Short Label | Color |
|---|---|---|---|
| Brightness sensors | 1 | BN | ⬤ Green |
| Temperature sensor | 1 | TS | ⬤ Orange |
| Motion detector | 1 | MD | ⬤ Red |
| Position Sensor | 2 | PS | ⬤ Cyan |
| Wind Sensor | 2 | WS | ⬤ Blue |
| IoT Actuator | Quantity | Short Label | Color |
|---|---|---|---|
| Electrical blind motor | 2 | AB | ⬤ Pink |
| Heater | 1 | HE | ⬤ Purple |
| Factors | BPMNE4IoT Modeler | BPMN Modeler | ||||||||
|---|---|---|---|---|---|---|---|---|---|---|
| Avg | Med | SD | Best | Worst | Avg | Med | SD | Best | Worst | |
| Mental load | 4.2 | 4.0 | 1.8 | 1.0 | 9.0 | 12.8 | 14.0 | 3.0 | 5.0 | 16.0 |
| Physical demand | 3.1 | 3.0 | 2.1 | 0.0 | 13.0 | 8.2 | 9.5 | 5.5 | 0.0 | 16.0 |
| Temporal demand | 3.1 | 3.0 | 1.9 | 0.0 | 6.0 | 13.2 | 14.0 | 4.2 | 1.0 | 20.0 |
| Performance | 2.1 | 2.0 | 1.6 | 0.0 | 6.0 | 9.3 | 8.5 | 4.4 | 2.0 | 18.0 |
| Effort | 3.5 | 3.0 | 2.0 | 0.0 | 8.0 | 12.8 | 13.0 | 3.4 | 4.0 | 18.0 |
| Frustration | 2.6 | 2.0 | 2.5 | 0.0 | 10.0 | 13.3 | 14.0 | 4.2 | 2.0 | 20.0 |
| Factors | BPMNE4IoT Modeler | BPMN Modeler | |||||
|---|---|---|---|---|---|---|---|
| Mean | SD | Mean | SD | t | df | Sig(2-Tailed) | |
| Mental load | 4.2 | 1.8 | 12.8 | 3.0 | 13.1 | 47.4 | <0.001 |
| Physical demand | 3.1 | 2.1 | 8.2 | 5.5 | 4.4 | 43.7 | <0.001 |
| Temporal demand | 3.1 | 1.9 | 13.2 | 4.2 | 11.9 | 40.4 | <0.001 |
| Performance | 2.1 | 1.6 | 9.3 | 4.4 | 8.2 | 37.1 | <0.001 |
| Effort | 3.5 | 2.0 | 12.8 | 3.4 | 12.7 | 47.3 | <0.001 |
| Frustration | 2.6 | 2.5 | 13.3 | 4.2 | 11.7 | 46.8 | <0.001 |
| Completion time | 6.0 | 1.3 | 17.6 | 6.1 | 11.0 | 32.0 | <0.001 |
Disclaimer/Publisher’s Note: The statements, opinions and data contained in all publications are solely those of the individual author(s) and contributor(s) and not of MDPI and/or the editor(s). MDPI and/or the editor(s) disclaim responsibility for any injury to people or property resulting from any ideas, methods, instructions or products referred to in the content. |
© 2023 by the authors. Licensee MDPI, Basel, Switzerland. This article is an open access article distributed under the terms and conditions of the Creative Commons Attribution (CC BY) license (https://creativecommons.org/licenses/by/4.0/).
Share and Cite
Kirikkayis, Y.; Gallik, F.; Winter, M.; Reichert, M. BPMNE4IoT: A Framework for Modeling, Executing and Monitoring IoT-Driven Processes. Future Internet 2023, 15, 90. https://doi.org/10.3390/fi15030090
Kirikkayis Y, Gallik F, Winter M, Reichert M. BPMNE4IoT: A Framework for Modeling, Executing and Monitoring IoT-Driven Processes. Future Internet. 2023; 15(3):90. https://doi.org/10.3390/fi15030090
Chicago/Turabian StyleKirikkayis, Yusuf, Florian Gallik, Michael Winter, and Manfred Reichert. 2023. "BPMNE4IoT: A Framework for Modeling, Executing and Monitoring IoT-Driven Processes" Future Internet 15, no. 3: 90. https://doi.org/10.3390/fi15030090
APA StyleKirikkayis, Y., Gallik, F., Winter, M., & Reichert, M. (2023). BPMNE4IoT: A Framework for Modeling, Executing and Monitoring IoT-Driven Processes. Future Internet, 15(3), 90. https://doi.org/10.3390/fi15030090

