Abstract
Coffee is the beverage resulting from the infusion of roasted and ground seeds of the coffee fruit. It is one of the most commercialized products in the world and represents a high interest agro-industrial product in Mexico. The demand for this product has grown in great measure in the last decade, thus it is becoming more important to make environmental and energetic evaluations of its manufacturing process. In this sense, life cycle assessment (LCA) is a useful tool for the purposes of this study, as it quantifies the wake of environmental impacts associated to the production and supply chain from its inputs and outputs of the product system. Therefore, the impact categories studied were carbon, energetic, and water footprints. The cultivation phase led to global contributions between 61% and 67% in magnitude for energy and carbon footprints, respectively; meanwhile, the coffee benefit process was the phase with the most contributions to the water footprint (54%). The residual biomass from the product system used as the energy supply within the coffee drying sub-phase represented energy savings of around 41% in comparison to the use of conventional fossil fuels, thus reducing the global impact associated to the system’s product.
1. Introduction
Coffee is a drink that is obtained through the process of infusion of the toasted and ground seeds of the coffee plant. It is the second most commercialized product in the world after petroleum. It is so popular due to its aromatic and flavor characteristics as well as its stimulating and refreshing qualities [1,2,3]. Coffee is a high interest product to the agro-industrial sector in Mexico, second only to corn. The south and southeastern regions of Mexico are the second most important coffee producers worldwide thanks to the quality of its final processed product.
Due to its economic importance and its growing worldwide demand, it is important to evaluate the environmental impact associated to the coffee-ground production process as well as its input supply chain. LCA is a systematic methodology focused on the identification and quantification of the environmental loads associated to a product or service throughout its useful life [4]. It is a useful tool in environmental administration as it shows environmental impact in qualitative and quantitative ways starting from the extraction of raw materials to final disposal. It identifies the use of materials and energy as well as wastes, effluents, and emissions generated in each phase of the product’s system. This allows a focus on the hot spots that can be managed for improvement by reducing their environmental burdens. The systematized sum of these improvements will lead to the environmental sustainability of the global production chain [5]. The coffee production chain can have different magnitudes of environmental impact due to its production phases depending on processing methods.
Different authors report LCA studies on coffee production [6,7,8,9,10,11,12,13,14], with the determination that the cultivation and consumption stages are those with the greatest environmental impact. The use of water and energy are indicators of contamination; the cultivation, processing, packaging, and consumption phases have great contributions to the total use of system energy; carbon footprint, determined by the use of inorganic fertilizers, are a major contributor of greenhouse gases GHG [8,9,10,11,12]; water footprint identifies a relationship between the cultivation phase and agricultural water management [15,16,17,18,19]; and energy footprint is as an indicator of the consumption of conventional and non-conventional energy [20,21].
However, not all the agricultural stages of coffee have been studied, such as seedbed placement, nursery placement, and growth and maturation of its productive stage. Most of the studies only contain information on this last stage and not the aforementioned stages. The non-usable waste heat in the system has not been determined, nor has the residual biomass energy used in the processing stage, thus leaving these out of the environmental impact evaluation as a whole.
Therefore, the objective of this research was to evaluate the environmental impact associated with the production of ground coffee that included the following stages: (i) Agricultural production, (ii) wet processing of the grain, and (iii) roasting and grinding of the grain. Furthermore, with the purpose of reducing the system’s high energy consumption, energy recovery was carried out through the energetic valorization of the residual biomass from the pruning of the coffee plants and the coffee bean straw left behind after the same production cycle, which was demonstrated through the establishment of two energy scenarios for the primary processing of the coffee bean: (1) The base case, including a “waste to energy” system (S-A); and (2) conventional fossil energy supply (S-B). The residual energies for the drying and roasting of the coffee were also quantified. In order to have an integral analysis system, sensitivity cases were proposed with the transport of inputs and energy losses in the drying oven with respect to the environmental indicators analyzed. To determine the associated impacts, specialized software, SimaPro©, was used (PRé Consultants, v. 8.4).
2. Materials and Methods
The method used for current LCA is based on ISO standards 14,040 and 14,044 [22]. These establish four main steps to be taken: (I) Initial phase, (II) life cycle inventory (LCI) phase, (III) life cycle impact evaluation phase (LCIE), and (IV) life cycle interpretation phase [23]. Figure 1 shows the applied methodology for this study.
Figure 1.
LCA methodology for coffee.
2.1. Initial Phase: Objectives and Scopes
This phase establishes the product that was evaluated through the LCA, then it defined the system functions that were analyzed; these included the inputs and outputs from the product system as well as the intermediate flow within the process, obtaining where corresponding environmental impacts were assigned as per the causality that links them. Subsequently, the functional unit was determined. It expresses the product function and the system measure through which all the product system flows were quantitatively related. Finally, the study’s limits were established, this was limited to: Cradle to gate, which makes reference to extraction, production, and ends with the product ready to be used [24,25].
2.2. Life Cycle Inventory
LCI was realized through an iterative process in which the data were collected. Once validated, they were linked to a functional unit to complete a database. The validation of the data included the comparison between field information (or experimental evidence) and that reported in the specialized literature, as well as the realization of the material and energy balances for each stage and sub-stages that make up the production chain [25]. In this LCA, the field work was realized through interviews with coffee producers and designers of equipment specializing in coffee processing. Regarding the product system, the activities realized were: Mass and energy input, supplies, byproducts, waste, air emissions, wastewater, soil pollution, and other environmental aspects.
2.3. Life Cycle Impact Evaluation
Characterization or the use of environmental calculation models for each impact category gives us resulting conversion factors, which were applied to the output data obtained or collected during the LCI phase. The quantified data was defined as the valorized impact category. From the current evaluation methods: (i) Midpoint models, relating each impact category to a potential primary damage magnitude without considering a repercussion (positive or negative) in the final receptor; or (ii) endpoint models, which are directed to potential impacts that receptors will be receiving, such as a determined ecosystem or human health [24,25]; this study used the ReCiPe (v. 1.01, hierarchist version, and only the characterization level was used to determine the environmental impact) midpoint calculation methodology [26], an integrated version within the specialized software, SimaPro©. It has been reported that agri-food sector chains are large consumers of resources, like the water supply, and commodities in the form of fertilizers and fuels, both in technified cultivation processes and in those where an agricultural-industrial post-treatment are required [27,28]. In this last case, it is the processing of the coffee bean for the manufacture of the final edible product. Therefore, it was considered that the water footprint, the carbon footprint, and the energy footprint of the cultivation and processing for coffee were relevant quantifications of environmental impacts to determine the behavior of the product system. Table 1 shows a brief description of each of the categories studied.
Table 1.
Contemplated categories of impact.
2.4. Life Cycle Interpretation
The results obtained were analyzed and evaluated for suitability and compliance with the product system defined in the initial phase of this LCA and with the quantified data in the inventory, which, for this study, included: (i) Contrasts of the magnitude of the impacts obtained among phases of the product system, and (ii) sensibility analysis among the critical parameters identified in the production process, including two scenarios’ (S-A and S-B) presentation as it was mentioned in the introduction section, with processes modified regarding the base product system. Environmental impacts of the processes were compared in an individual and/or global way to other LCA research as well.
3. Results
3.1. LCA of Ground Coffee Production
3.1.1. Initial Phase
Approaches and Objectives. The objective of this study was:
- To quantify environmental impacts associated to cultivation and processing of coffee through traditional processing using the wet process to obtain a determined amount of toasted and ground Arabica coffee;
- to develop a database by means of the quantification of material and energy flows that are inputted and outputted from the product system for the LCI conformation; and
- to propose two current scenarios of energetic supply to the conventional processing of the coffee grain by the wet process that compares the use in each case of liquefied petroleum gas (LPG) and waste biomass (WB) generated by the product system itself.
Functional unit: The functional unit (FU) was defined as 1 kg of ground Arabica coffee produced during a crop year. The system’s function was established as the production of ground Arabica coffee from the cradle to the door, not including packaging, distribution, and consumption.
System limits and load assignment: System limits for the product were based on the application of the following criteria:
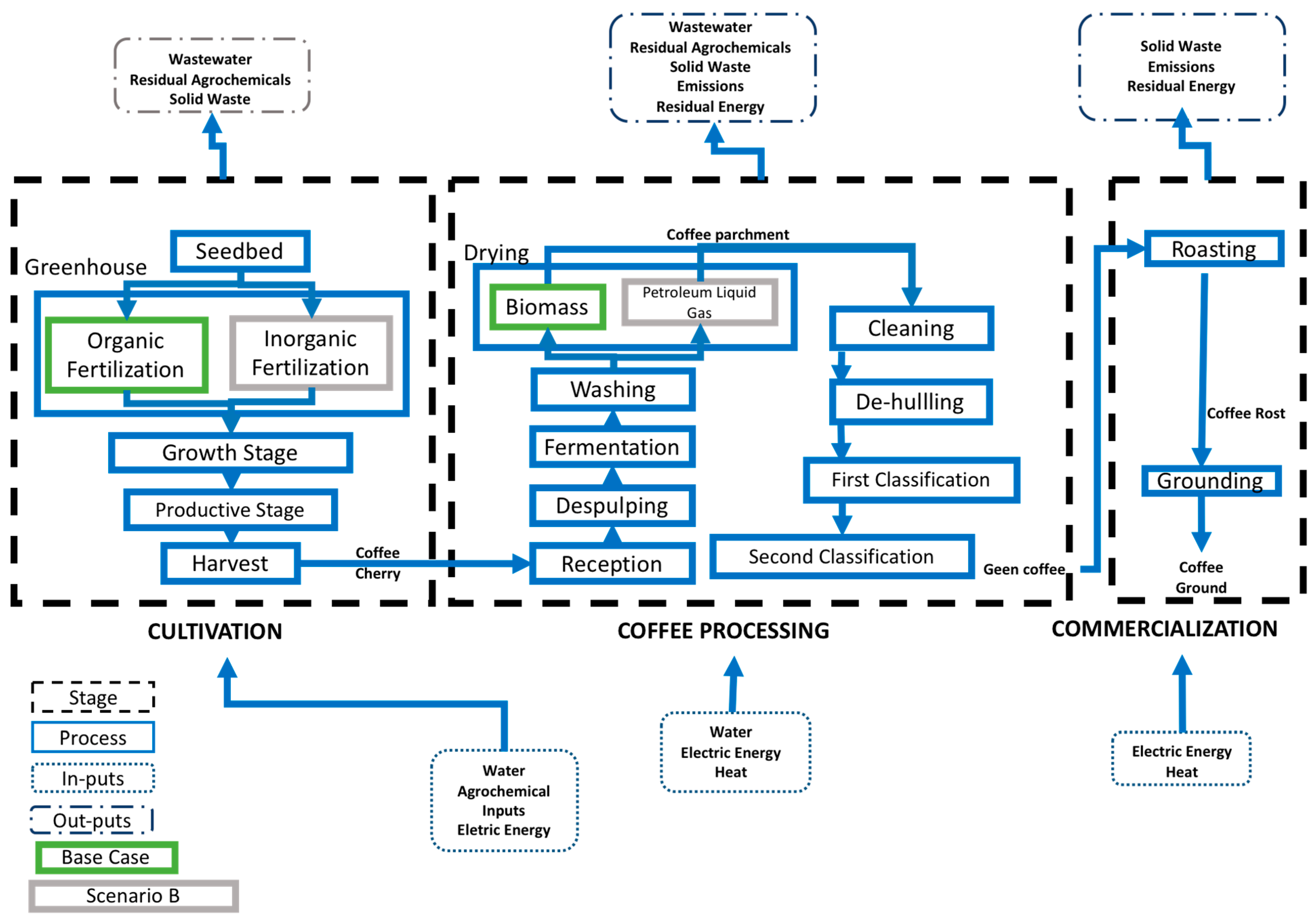
- The LCI was compiled and quantified taking into account the following stages (Figure 2):
Figure 2. Diagram of the process.- (i)
- Extraction, mining, milling, and pre-manufacturing of raw materials;
- (ii)
- upstream energy flow supplied to the product system;
- (iii)
- agricultural process represented through the coffee plantation, which included the following sub-phases: (a) seedbed, (b) nursery, (c) plant growth phase, and (d) plant’s productive phase; and
- (iv)
- coffee processing, which corresponded to the benefit via the wet process and coffee commercialization, with the analysis of the sub-phases: (a) Process of coffee that benefitted (b) roasting, and (c) grinding;
- capital goods were excluded from the system as it has been reported that their contribution is significantly lower compared to the other structures of the production chain [29,30,31];
- due to the variability in the harvest yield that a coffee plant can have in different cultivation conditions, a yield determined by the conditions of local producers was proposed according to data collected in the field research (Table 2); and
Table 2. Production factors for the coffee processing chain. - the allocation procedures for multiple streams, co-products, and products were established by mass and economic causality as per ISO 14,044 [22]. In the case of energy processes, such as the drying and roasting of coffee beans, allotted flows were based on energy balances from each production stream, including intermediate flows.
3.1.2. EcoInvent Datasets Adaptation
The data of the current LCA, as already described, were collected from local coffee producers and distributors. In the collection of the data used in the LCI, the use of information obtained from field work in the local area was prioritized. For this, multiple visits and interviews were made to local producers, as well as manufacturers of equipment specializing in coffee processing and commercialization. The collected datasets were the information core for the LCI performance. However, in secondary inputs, such as transportation and agrochemicals, Ecoinvent (v. 3.4) [32] was used. In the case of the datasets used, they were adapted to the conditions of the study zone, in three main terms: (i) The energy inputs supplied locally were modified, for example, the fuel type and its manufacture was adapted; (ii) the type of transport used was changed; and (iii) all the distances routed for the input and the output materials transported in each assembly integrated in the datasets involved were modified.
3.1.3. Product System Description
The agricultural stage starts at the seedbed and nursery of the coffee plant, which only takes place when it is time to renew or when a plantation starts from scratch; therefore, the productive lifespan of the coffee plant was considered. The time spent in the coffee plantation is divided into two stages, growth and development. The first stage lasts about five years and the harvest yield of coffee cherries is lower as the plant is still in development; after this time, the coffee plant goes on to have a regular performance during the rest of its lifetime [33,34,35]. Because the quality of the coffee drink is closely related to organoleptic factors, and these have been related to factors of production and custody of the coffee bean from its cultivation to its grinding, local producers have focused part of their quality to produce in a quasi-artisanal way. This is a consequence of the lack of technification in the local agricultural sector; this was considered in the study when the data were collected. For example, the coffee cherry harvest is done by hand, which is justified, in any case, with the care in the quality of the final product. The production stages for this study are synthesized in Figure 2.
Transformation of the coffee cherry takes place through an extraction process, called the coffee benefit process. The traditional wet process is the most used seed obtainment method in Mexico. It consists of removing the pulp, mucilage, and parchment that protect the coffee seed throughout different unified processes. The pulp and the mucilage are removed during the wet processing stage. Once the beans are free of these layers, they are dried and dry parchment coffee is obtained. The dry processing stage consists of the removal of the parchment and the classification of the coffee through different physical methods to lead to the obtainment of so-called green coffee [36,37,38].
The commercialization stage is understood to be, for this study, the phases of roasting and grinding. Roasting green coffee is a thermal treatment, which will make the beans go from room temperature up to 190 °C to 280 °C. Meanwhile, grinding and toasting coffee leads to the proper degree of graininess to be able to extract and infuse liquid to produce the final beverage [39,40].
3.1.4. Proposals for Sensitivity Analysis
Two main scenarios were presented for this phase. In the base case or scenario A (S-A), the residual pulp, generated from the de-pulping process within the wet processing stage for the coffee [1,40], was treated through a composting process to produce a stabilized waste that was proposed to be used as fertilizer in the nursery stage [41,42]. Similarly, the residual straw, a solid sub-product generated during the hulling stage [3,43,44], was considered as fuel to supply hot air for the drying process of the coffee bean [45,46].
On the other hand, in scenario B (S-B), there was no use of the waste generated during the production chain, but rather, they were considered a waste stream for its treatment or final disposal. The pulp was substituted by a phosphate fertilizer and the residual straw was substituted as biomass fuel by LPG for the drying process. The scenario was structured this way because many local coffee producers do not execute any synergy of use from the residual biomaterials flows to reduce the consumption of some of the commodities of the product system.
3.2. Life Cycle Inventory
Table 2 summarizes the production factors used in this LCA for the coffee processing chain through each of its sub-stages, which were quantified from the information collected in the field and by the respective flow balances.
Table 3 shows the input and output of the most important flows in the current LCA to lead to produce one kg of ground coffee. Data was quantified and explained in the methodology section.
Table 3.
Life cycle inventory, base case (S-A).
3.3. Impact Evaluation Phase
In Table 4, the environmental impacts associated to cultivation and processing of 1.0 kg of ground coffee are shown in both proposed scenarios for the categories selected for this phase. While the shared percentage of the environmental impacts by sub-stage are shown in Figure 4.
Table 4.
Associated environmental impact.
4. Discussion
Figure 3 shows that cultivation represents the phase with the most impact on the carbon footprint, with 67% emissions of greenhouse gases. This coincides with the information reported by several authors who affirm this is one of the stages with the most impact for this category [8,10,11,14,47,48]. However, impacts associated to the carbon footprint in the cultivation phase can be variable according to the management of the planting process, as is shown in Table 4. In each of the studied scenarios, those where there was no usage of sub products, for example, in scenario B, it can be observed that there is an increase in the three impact categories evaluated, which coincides with prior research that affirms that the use of inorganic fertilizers elevates GHG emissions [49,50].
Figure 3.
Environmental impacts in the stages of ground coffee production.
Energy footprint can be related to a product’s carbon footprint; this last indicator is an answer to high energy consumption within a process and if this energy is coming from fossil fuels, then there is even more relation with carbon footprint. Both categories were minimized in the scenario where biomass was used as a fuel source (S-A) as is shown in Table 4; it coincides with other research as well [50]. Within the analyzed product system, the fact that the cultivation stage concentrates the most environmental impact associated to accumulated energy demand due to the consumption of various inputs [6] was proved, and this impacted on the carbon footprint too.
Regarding the water footprint, most of the environmental burdens were accumulated in the coffee bean processing stage. This seemed to contradict the findings by Chapagain and Hoekstra [15], who affirmed that the cultivation stage used the most water. Nevertheless, this difference is due to the conditions presented in each case’s research, with the previous report contemplating the use of inorganic fertilizers in all cultivation sub-processes, whereas the current LCA considered the use of compost to manage coffee pulp waste [33,42,43], avoiding the impact associated to the production and consumption of conventional fertilizers. This information coincides with different authors regarding the water footprint as being influenced by agricultural management in each plantation [16,17]. It is worth mentioning that the magnitude of the water footprint is not necessarily a determining factor to evaluate water consumption in a product system; this will depend on the amount of hydric stress in the region where water is extracted or supplied from rainfall and not as an input from the technosphere [7,51].
As is shown in Table 4, the impacts generated in each scenario varied significantly in the different processing stages and categories studied. The results showed that both scenarios were within the ranges reported by Noponen et al. [9]. Nevertheless, other research showed significant variations from what is reported by Segura and Andrade [10], who quantified the carbon footprint of organic cultivation as 0.01472 kg CO2 eq. per kg of coffee cherries; while the current LCA reported it as 0.2551 kg CO2 per kg of coffee cherries. The main difference from the cited study is the inclusion of carbon sequestration, whose effect resulted in a reduction in global emissions. This quantification reduced the carbon footprint generated from coffee cultivation by approximately 92% [52].
Figure 3 shows the shared percentage impacts associated to each sub-stage of the product system of 1.0 kg of ground coffee for the three evaluated categories. It is shown that the impact generated by the seedbed and nursery sub-stage were less than 1% of the cultivation, while the sub-stage of coffee plant growth resulted in greater impacts associated with the agricultural stage to the selected categories. This is due to the fact that the first five years of a coffee plant’s life have lower output, nearly 50% less than a coffee plant that has reached maturity. Nevertheless, during these first years, to guarantee the plant’s proper development, it consumes significant amounts of input (both organic and inorganic fertilizers, herbicides, and insecticides) in comparison to its productive phase [46,53]. As previously mentioned, the coffee bean processing stage showed the highest contribution to its carbon footprint; the dry process stage, specifically, was the one that contributed the most. This is due to the high energy consumption of the machines used to classify coffee, which is consistent with data presented by Cárdenas and Vásquez [54].
The current LCA was based on intensive conventional energy processes, this implied (Figure 2) the integration of a mechanical drying process using a rotary dryer and the energy supplied. It resulted in values of 9.82% and 8.82% of the global quantified value for carbon and energy footprints, respectively, associated to coffee processing (Figure 4). The decision to include an intensive conventional energy process was to represent local conditions in the coffee sector.
Figure 4.
The impact associated through the sub process in the production of ground coffee.
Vera et al. [48] reported for a conventional coffee production process a carbon footprint value that represents 14% of the result obtained for the base case (S-A) proposed in the current ACV. The main difference is that this one used solar energy for coffee drying, which considerably limits the continuity and intensity of coffee production. Another key difference is that the aforementioned study only considered energy consumption for the de-pulping process on equipment with a capacity for 300 kg of coffee per hour. The current LCA used conventional power energy for all the equipment used in the process (pulper, shaker, and rotary dryer), and the capacity for the pulping machine used on this product system was 10 times greater than the one used in the comparison study.
Table 4 shows there are big differences in this category depending on the scope of each study’s setting. Through quantification of the mass and energy flow, the conclusion was that the coffee straw, generated from the cleaning sub-process [3,44], was not enough to supply the energy required to evaporate the water contained in the washed coffee bean, since the coffee must reduce from about 45% down to the 11% humidity required of the output product of this sub-stage, which is known as dry parchment coffee [55], as reported by Aguirre and Jacome, and Pozos and Moreno [33,53,56]. Therefore, scenario A included the use of not only the generated coffee straw, but also the use of wood-biomass energy through cutting or renovations from the coffee plant to supply the necessary energy. The use of biomass (straw and wood) is not the only option that currently exists for coffee drying; the use of liquid petroleum gas is also common [53,57]. Accordingly, the S-B considered the use of LPG as an energy input instead of the use of biomass (S-A); the comparison showed a savings of energy input of 41% from the coffee drying sub-phase. This confirms that energy recovery through residual biomass is effective to replace fossil fuels [58]. The quantified energy supplied for the processing stage of coffee beans showed for S-B is congruent with the information reported by Coltro et al. [6].
On the other hand, coffee roasting contributes to 11% and 24% of the energy and carbon footprint globally, respectively, and as a whole, the carbon footprint represents around 30% for the commercialization stage. Due to the high supply of LPG in the stage, in both proposed scenarios, it is worth mentioning that this stage of the product system has a non-usable amount of energy that it is lost into the environment. This waste energy was 13% of the total energy consumed in the roasting process. Kljajić et al. and Pantaleo et al. [59,60] reported an energy consumption between 1.1 MJ/kg and 1.5 MJ/kg of green coffee, respectively, for coffee roasting, and these values were higher than the ones quantified for the current LCA by the addition of quantified residual heat. The main difference was the roasting time and the use of natural gas as fuel. In the specific case of Kljajić et al. [59], they reported an air pre-heated process before the beginning of the roasting process.
For this study, it was proposed that the impacts associated with the flow of energy from the biomass would be considered to be “avoided” impacts from the corresponding conventional fossil energy flows. Since the current use of energy biomass was not usually used, as shown in scenario A, the environmental impacts avoided were those derived from the use of fossil fuels by energy substitution. If the use of biomass was considered as a source of energy supply of common practice, then the avoided impacts would not be accounted for, as shown in Figure 5. Even with this intermediate scenario approach (scenario without avoided impacts, S-WAI), that is, the current energy biomass use in the product system continued to yield lower results than scenario B’s fossil energy supply. Such energy use from residual biomass has already been reported in the literature for coffee production systems [61].
Figure 5.
Energy supply to the dryer, quantified as the energy footprint.
Sensitivity Analysis
Figure 6 shows the global repercussion in the transportation of raw materials, input, and intermediate products in the function of impact categories evaluated for this case: Carbon footprint and energy footprint. A 25% change regarding base values elevated environmental loads by 8% and 2% for the categories of energy footprint and carbon footprint, respectively, which implied a low sensitivity to an increase in transportation distances in the coffee production chain. It has been reported that agroindustry systems are generally influenced by the transportation of inputs to the production area, such as fertilizers and pesticides. These have considerable environmental impact, since the more distance is required to reach the site of consumption, the greater impact is shown [21,62]; especially in the impact categories related to the consumption of fossil fuels, such as the energy and carbon footprint, but especially the environmental impact of diminution of fossil fuel resources. This condition is one of the more important factors for environmental impacts on the carbon footprint along with emissions of nitrous compounds generated during combustion as well as the consumption and transportation of inputs necessary to the product’s production process [58,63,64]. This also coincides with the reported information by Humbert et al. [7], in that impacts associated to transportation phases always represent smaller percentages in the global impact as long as the distances remain within a few hundred kilometers. The average distance in the local level in the current study established conditions between the coffee growing area and the processing area was about 40 km [35]. Furthermore, sensitivity to transport distances that increase or decrease have greater influence on the magnitude of the energy footprint than for the corresponding carbon footprint. This goes along with the results reported by Meisterling et al. and Weber et al. [63,64], who showed the use and manufacture of fuels and their impacts associated are higher than those generated by combustion due to distances covered.
Figure 6.
Transportation sensitivity analysis.
During data collection and later as well in the results obtained, the drying process of the coffee bean was detected as an important factor of energy consumption; therefore, a specific analysis was carried out. The cause for a high energy requirement for the drying process is due to the elevated humidity of the coffee bean, so it must be decreased in a controlled manner to maintain coffee bean quality for the later processes [65]. Hernández et al. [66] conducted a research with the objective of optimizing the coffee drying process in a rotating dryer. Their result was that air and temperature are inversely proportional to drying times. Even taking the aforementioned information into consideration, it does not mean that the process at higher temperatures will become more efficient as it can lead to defects in physical quality and sensory perception of the final product; the air temperature should not be increased above 45 °C as it is the maximum temperature the coffee bean can reach before losing its organoleptic qualities [37,45].
As mentioned above, from the energy analysis shown in the LCI (Table 3), it was observed that the energy losses in the drying and roasting of the coffee bean were represented by 49% and 17%, respectively, which implied a high result in energy supplied that was not usable in such processes. For this reason, it was decided to carry out a more in-depth analysis on the performance of the waste heat from the coffee dryer with respect to the energy footprint indicator and the energy supplied to the drying equipment. Due to the limitation of available energy of residual biomass usable from the production chain, as was studied in the base scenario, unused heat was quantified, with the purpose of establishing an area of opportunity for improvement in the drying equipment for subsequent studies. Additionally, how the system responded to changes regarding the heat loss from the use of a dryer in the energy footprint impact category was verified. Figure 7 is related to the energy lost to the surrounding environment (Z axis), the required energy for the drying process (X axis), and the energy footprint (Y axis). The direct relationship between the unusable energy and the energy footprint was proven; it was shown in Figure 7 that increasing the percentage of lost heat increases the energy footprint. Higher energy consumption in the dryer was related to greater heat losses.
Figure 7.
Relation between energy footprint, dryer efficiency, and energy required for the drying process.
5. Conclusions
The current LCA was a first approach at a quantification of the environmental impacts associated with the coffee agriculture industry in an important production region in Mexico. The area of study is known for its great quality product. This implied the challenge of information-gathering first hand in the field in a manner as representative as possible.
Relevant aspects were inferred from the results shown: (i) The carbon footprint is dependent on the conditions of energy supply in coffee processing, being in the cultivation stage where its greatest environmental impact was obtained; (ii) it was observed that the biomass generated in the coffee processing stage was not enough energy to provide that necessary for the drying stage of the coffee, however, if the pruning biomass was included from the coffee plantation, it had the required energy, therefore, it must take advantage of the biomass generated overall into the product system; (iii) the challenge in the agricultural stage is in reducing energy consumption associated to fertilizers. Mechanization is low in local production, and most of the cases are still under traditional production methods with more of a load on human labor, while water consumption, though elevated, is mostly supplied by rainwater, thus generating reduced stress on hydric systems in the region studied; (iv) the coffee processing stage is an important source of environmental impact. Elevated consumption of water and energy are associated to high repercussions in direct and indirect contamination that coffee production leaves in the region. This was proved by applying synergy in the reuse of biomass generated within the product system, then energy consumption and its associated environmental impact were decreased considerably; (v) likewise, it is important to mention that in the study area, certain synergies were created, such as the product system being mostly within a short distance. This explains the low sensibility in the transportation factor. This is something that could change in relation to a final product if transported to locations much farther from the production areas, something that was demonstrated in this study.
For further investigation, it is suggested the critical variables of the processes involved are studied to propose technological improvements within the production system. The use of efficient technologies will reduce the relation between energy consumption and the impact associated to its energy footprint, mainly if it is opted, as far as possible, to use drying systems that take advantage of solar energy or other alternative energies, although this may initially affect the intensity of production [61]. It could also add a social benefit on the economic level for local producers by introducing more efficient equipment to make the product system more competitive.
Author Contributions
M.R.G.-D., E.C.-G. and L.D.M.-S. conceived and designed the project; R.L.-L. performed the project activities; M.R.G.-D. and R.L.-L. analyzed the data; M.R.G.-D., E.C.-G., L.D.M.-S. and R.L.-L. wrote the paper.
Funding
This research received no external funding.
Acknowledgments
Special thanks to Universidad Veracruzana, for the support provided for the publication of this article to the program PFCE 2018 proyecto OP/PFCE-2018-30MSU0940B-22.
Conflicts of Interest
The authors declare no conflict of interest.
References
- Gurram, R.; Al-Shannag, M.; Knapp, S.; Das, T.; Singsaas, E.; Alkasrawi, M. Technical possibilities of bioethanol production from coffee pulp: A renewable feedstock. Clean Technol. Environ. Policy 2016, 18, 269–278. [Google Scholar] [CrossRef]
- Hernández, T.N. Índices de calidad ambiental de suelos asociados a contenidos de agua y concentraciones de nitrógeno en cultivos de café. Bachelor’s Thesis, Universidad Veracruzana, Veracruz, Mexico, 2014. [Google Scholar]
- Oliveira, L.S.; Franca, S.A. An overview of the potential uses for coffee husks. In Coffee in Health and Disease Prevention, 1st ed.; Preedy, V.R., Ed.; Academic Press: London, UK, 2015; pp. 283–291. ISBN 978-0-12-409517-5. [Google Scholar]
- Gómez, O.D.; Gómez, V.M. Consultoría e Ingeniería Ambienta, 1st ed.; Mundi-Prensa: Madrid, Spain, 2007. [Google Scholar]
- Cherubini, F.; Bargigli, S.; Ulgiati, S. Life cycle assessment (LCA) of waste management strategies: Landfilling, sorting plant and incineration. Energy 2009, 34, 2116–2123. [Google Scholar] [CrossRef]
- Coltro, L.; Mourad, A.; Oliveira, P.; Baddini, J.; Kletecke, R. Environmental profile of Brazilian green coffee. Int. J. Life Cycle Assess. 2006, 11, 16–21. [Google Scholar] [CrossRef]
- Humbert, S.; Loerincik, Y.; Rossi, V.; Margni, M.; Jolliet, O. Life cycle assessment of spray dried soluble coffee and comparison with alternatives (drip filter and capsule espresso). J. Clean. Prod. 2009, 17, 1351–1358. [Google Scholar] [CrossRef]
- Killian, B.; Rivera, L.; Soto, M.; Navichoc, D. Carbon footprint across the coffee supply chain: The case of Costa Rican coffee. J. Agric. Sci. Technol. 2013, 3, 151. [Google Scholar]
- Noponen, M.R.; Edwards-Jones, G.; Haggar, J.P.; Soto, G.; Attarzadeh, N.; Healey, J.R. Greenhouse gas emissions in coffee grown with differing input levels under conventional and organic management. Agric. Ecosyst. Environ. 2012, 151, 6–15. [Google Scholar] [CrossRef]
- Segura-Madrigal, M.A.; Andrade, H.J. Huella de carbono en cadenas productivas de café (Coffea arabica L.) con diferentes estándares de certificación en Costa Rica. Luna Azul 2012, 35, 60–77. [Google Scholar]
- Valenzuela, V.E.E. Diseño de Estrategias de Sostenibilidad Ambiental en Agroecosistemas Plataneros Asociados con Café, con Base en los Impactos Ambientales Determinados Mediante el Análisis de Ciclo de Vida (ACV). Doctor’s Thesis, Universidad Nacional de Colombia, Bogotá, Colombia, 2016. [Google Scholar]
- Dierks, S. Case Study Tchibo Privat Kaffee Rarity Machare by Tchibo GMBH; Case Study Undertaken within the PCF Pilot Project Germany; Öko-Institut: Berlin, Germany, 2008; Available online: http://www.pcf-projekt.de/files/1232962944/pcf_tchibo_coffee.pdf (accessed on 7 May 2018).
- Domínguez-Patiño, J.; Martínez, A.R.; Romero, R.J.; Orozco, I.H. Life Cycle Assessment on Real Time in a Coffee Machine. J. Chem. 2014, 8, 1142–1149. [Google Scholar]
- Arzoumanidis, I.; Salomone, R.; Petti, L.; Mondello, G.; Raggi, A. Is there a simplified LCA tool suitable for the agri-food industry? An assessment of selected tools. J. Clean. Prod. 2017, 149, 406–425. [Google Scholar] [CrossRef]
- Chapagain, A.K.; Hoekstra, A.Y. The Water Needed to Have the Dutch Drink Coffee; Value of Water Research Report Series; UNESCO–IHE: Delft, The Netherlands, 2003; Volume 14, Available online: https://waterfootprint.org/media/downloads/Report14.pdf (accessed on 6 May 2018).
- Chapagain, A.K.; Hoekstra, A.Y. The water footprint of coffee and tea consumption in The Netherlands. Ecol. Econ. 2007, 64, 109–118. [Google Scholar] [CrossRef]
- Mekonnen, M.M.; Hoekstra, A.Y. The green, blue and grey water footprint of crops and derived crop products. Hydrol. Earth Syst. Sci. 2011, 15, 1577–1600. [Google Scholar] [CrossRef]
- Ridoutt, B.G.; Pfister, S. A revised approach to water footprinting to make transparent the impacts of consumption and production on global freshwater scarcity. Glob. Environ. Chang. 2010, 20, 113–120. [Google Scholar] [CrossRef]
- Rodríguez, N.; Sanz, J.R.; Oliveros, C.E.; Ramírez, C.A. Beneficio del café en Colombia: Prácticas y estrategias para el ahorro, uso eficiente del agua y el control de la contaminación hídrica en el proceso de beneficio húmedo del café. Centro Nacional de Investigaciones de Café, Federación Nacional de Cafeteros de Colombia: Colombia, 2015. Available online: http://biblioteca.cenicafe.org/handle/10778/659 (accessed on 5 May 2018).
- Karim, A.I.M. Life Cycle Analysis and Life Cycle Impact Assessment Methodologies: A State of the Art. Master’s Thesis, University of Lleida, Cataluña, Spain, 2011. [Google Scholar]
- Pasqualino, J.; Meneses, M.; Castells, F. The carbon footprint and energy consumption of beverage packaging selection and disposal. J. Food Eng. 2011, 103, 357–365. [Google Scholar] [CrossRef]
- International Organization for Standardization (ISO). ISO 14040 and 14044 Environmental Management-Life Cycle Assessment-Principles and Framework. Available online: https://www.iso.org/standard/37456.html (accessed on 5 April 2018).
- Narita, Y.; Inouye, K. Review on utilization and composition of coffee silverskin. Food Res. Int. 2014, 61, 16–22. [Google Scholar] [CrossRef]
- Curran, M.A. Life Cycle Assessment Handbook: A Guide for Environmentally Sustainable Products, 1st ed.; John Wiley & Sons, Inc.: Salem, MA, USA, 2012; ISBN 9781118099728. [Google Scholar]
- Giraldi, M.R.; François, J.L.; Martin-del-Campo, C. Life cycle assessment of hydrogen production from a high temperature electrolysis process coupled to a high temperature gas nuclear reactor. Int. J. Hydrogen Energy 2015, 40, 4019–4033. [Google Scholar] [CrossRef]
- Huijbregts, M.A.; Steinmann, Z.J.; Elshout, P.M.; Stam, G.; Verones, F.; Vieira, M.; Zijp, M.; Hollander, A.; Van Zelm, R. ReCiPe2016: A harmonised life cycle impact assessment method at midpoint and endpoint level. Int. J. Life Cycle Assess. 2017, 22, 138–147. [Google Scholar] [CrossRef]
- Notarnicola, B.; Tassielli, G.; Renzulli, P.A.; Giudice, A.L. Life Cycle Assessment in the agri-food sector: An overview of its key aspects, international initiatives, certification, labelling schemesand methodological issues. In Life Cycle Assessment in the Agri-Food Sector, 1st ed.; Springer International Publishing: Basel, Switzerland, 2015; pp. 1–56. ISBN 978-3-319-11940-3. [Google Scholar]
- Viere, T.; von Enden, J.; Schaltegger, S. Life cycle and supply chain information in environmental management accounting: A coffee case study. In Environmental Management Accounting and Supply Chain Management, 1st ed.; Springer Science + Business Media: Dordrecht, The Netherlands, 2011; pp. 23–40. ISBN 978-94-007-1390-1. [Google Scholar]
- Benveniste, G.; Gazulla, C.; Fullana, P.; Celades, I.; Ros, T.; Zaera, V.; Godes, B. Análisis de ciclo de vida y reglas de categoría de producto en la construcción. El caso de las baldosas cerámicas. Informes de la Construcción 2011, 63, 71–81. [Google Scholar] [CrossRef]
- Hospido, A.; Davis, J.; Berlin, J.; Sonesson, U. A review of methodological issues affecting LCA of novel food products. Int. J. Life Cycle Assess. 2010, 15, 44–52. [Google Scholar] [CrossRef]
- Rebitzer, G.; Ekvall, T.; Frischknecht, R.; Hunkeler, D.; Norris, G.; Rydberg, T.; Schmidtg, W.P.; Suhh, S.; Weidemai, B.P.; Pennington, D.W. Life cycle assessment: Part 1: Framework, goal and scope definition, inventory analysis, and applications. Environ. Int. 2004, 30, 701–720. [Google Scholar] [CrossRef]
- Ecoinvent v3. Ecoinvent Database Swiss Center for Life Cycle Inventory. Available online: https://www.ecoinvent.org/database/database.html (accessed on 4 April 2018).
- Aguirre, D.M.; Jácome, C.J.S.L. (Fieldwork in the Coffee Sector Company, Beneficio Puerto Rico, Loma Alta, Veracruz, México). Personal communication, 2018.
- Mussatto, S.I.; Machado, E.M.; Martins, S.; Teixeira, J.A. Production, composition, and application of coffee and its industrial residues. Food Bioprocess Technol. 2011, 4, 661. [Google Scholar] [CrossRef]
- Rincón, V.E.; Rincón, G.D. (Fieldwork in the Coffee Sector Company, La Laja, Tlaltetela, Veracruz, México). Personal communication, 2018.
- Mendoza, E.; Teresa, M. Café y cultura productiva en una región de Veracruz. Nueva Antropol. 2009, 22, 33–56. [Google Scholar]
- Herrera, M.E.; Galindo, A. (Fieldwork in the Coffee Sector Company, Los Barreales, Xalapa, Veracruz, México). Personal communication, 2018.
- Houbron, E.; Cano, V.; Reyes, L.C.; Rustrían, E. En busca de una Solución para el Tratamiento de los Desechos del Café Gaceta de la Universidad Veracruzana. Available online: https://www.uv.mx/gaceta/Gaceta101/101/ABCiencia/ABCIencia_08.htm (accessed on 3 April 2018).
- De Monte, M.; Padoano, E.; Pozzetto, D. Waste heat recovery in a coffee roasting plant. Appl. Therm. Eng. 2003, 23, 1033–1044. [Google Scholar] [CrossRef]
- Giraldo, C.I. Cadenas productivas lácteos y café Universidad EAN, Bogotá, Colombia. Available online: http://hdl.handle.net/10882/2712 (accessed on 10 April 2018).
- Dadi, D.; Mengistie, E.; Terefe, G.; Getahun, T.; Haddis, A.; Birke, W.; Beyene, A.; Luis, P.; Van der Bruggen, B. Assessment of the effluent quality of wet coffee processing wastewater and its influence on downstream water quality. Ecohydrol. Hydrobiol. 2018, 18, 201–211. [Google Scholar] [CrossRef]
- López, R.; Díaz, G.; Zamarripa, A. El Sistema Producto Café en México: Problemática y Tecnología de Producción; Instituto Nacional de Investigaciones Forestales, Agrícolas y Pecuarias (INIFAP): Cotaxtla, México, 2013; ISBN 978-607-006-72. [Google Scholar]
- Tirabanti, J. Manejo agroforestal multiestrato para el cultivo de café. Una propuesta de ecosistemas frágiles; Organización Soluciones Practicas: Moyobamba, Perú, 2011. [Google Scholar]
- Esquivel, P.; Jiménez, V.M. Functional properties of coffee and coffee by-products. Food Res. Int. 2012, 46, 488–495. [Google Scholar] [CrossRef]
- Oliveros, C.E.; Sanz, J.R.; Ramirez, C.A.; Peñuela, A.E. Aprovechamiento eficiente de la energía en el secado mecánico del café. Avances Técnicos 2009, 380, 1–8. [Google Scholar]
- Rodríguez, N.; Zambrano, D.A. Los Subproductos del Café: Fuente de Energía Renovable. Avances Técnicos 2010, 393, 1–8. [Google Scholar]
- Hernández, M.G.; Córdoba, S.S. México, café y productores: Historia de la cultura cafetalera que transformó nuestras regiones, 1st ed.; Centro Agropecuario del Café, Universidad Autónoma de Chapingo: Estado de México, México, 2011. [Google Scholar]
- Vera, L.D.; Vélez, J.A.; Marulanda, N. Assessment of the environmental impact of three types of fertilizers on the cultivation of coffee at the Las Delicias indigenous reservation (Cauca) starting from the life cycle assessment. Revista Facultad de Ingeniería Universidad de Antioquia 2016, 81, 93–101. [Google Scholar] [CrossRef]
- Hassard, H.A.; Couch, M.H.; Techa-Erawan, T.; McLellan, B.C. Product carbon footprint and energy analysis of alternative coffee products in Japan. J. Clean. Prod. 2014, 73, 310–321. [Google Scholar] [CrossRef]
- Chanakya, H.N.; De Alwis, A.A.P. Environmental issues and management in primary coffee processing. Process Saf. Environ. Prot. 2004, 82, 291–300. [Google Scholar] [CrossRef]
- Arévalo, D.; Lozano, J.; Sabogal, J. Estudio nacional de huella hídrica Colombia sector agrícola. Revista Internacional de Sostenibilidad, Tecnología y Humanismo 2011, 6, 101–126. [Google Scholar]
- Martins, L.D.; Eugenio, F.C.; Rodrigues, W.N.; Brinate, S.V.B.; Colodetti, T.V.; Amaral, J.F.T.; Jesus, W.C., Jr.; Ramalho, J.C.; Dos Santos, A.R.; Tomaz, M.A. A bitter cup: The estimation of spatial distribution of carbon balance in Coffea spp. plantations reveals increased carbon footprint in tropical regions. Plant Soil Environ. 2015, 61, 544–552. [Google Scholar] [CrossRef]
- Moreno, O.J.A. (Fieldwork in the Coffee Sector Company, Solo Café de Calidad, Coatepec, Veracruz, México). Personal communication, 2018.
- Cárdenas, J.E.; Vásquez, J.R.; Cortés, V.; Espinal, R.; Vega, S. Análisis del ciclo de vida del procesamiento y la distribución del café del beneficio ecológico en la finca Juancito y convencional en la finca La Montaña, Francisco Morazán. Bachelor’s Thesis, Escuela Agrícola Panamericana, Tegucigalpa, Honduras, 2013. [Google Scholar]
- Büsser, S.; Jungbluth, N. The role of flexible packaging in the life cycle of coffee and butter. Int. J. Life Cycle Assess. 2009, 14, 80–91. [Google Scholar] [CrossRef]
- Pozos, S.J.M. (Fieldwork in the Coffee Sector Company, Beneficio Ecológico “San Miguel”, Xico, Veracruz, México). Personal communication, 2018.
- García, B.J.A. (Fieldwork in the Coffee Sector Company, Beneficio Guadalupe, Teocelo, Veracruz, México). Personal communication, 2018.
- Von Blottnitz, H.; Curran, M.A. A review of assessments conducted on bio-ethanol as a transportation fuel from a net energy, greenhouse gas, and environmental life cycle perspective. J. Clean. Prod. 2007, 15, 607–619. [Google Scholar] [CrossRef]
- Kljajić, M.V.; Andjelković, A.S.; Gvozdenac, D.D. Viability analysis of heat recovery solution for industrial process of roasting coffee. Therm. Sci. 2016, 20, S623–S637. [Google Scholar] [CrossRef]
- Pantaleo, A.M.; Fordham, J.; Oyewunmi, O.A.; Markides, C.N. Intermittent waste heat recovery: Investment profitability of ORC cogeneration for batch, gas-fired coffee roasting. Energy Procedia 2017, 129, 575–582. [Google Scholar] [CrossRef]
- Adams, M.; Ghaly, A.E. Maximizing sustainability of the Costa Rican coffee industry. J. Clean. Prod. 2007, 15, 1716–1729. [Google Scholar] [CrossRef]
- Huijbregts, M.A.; Rombouts, L.J.; Hellweg, S.; Frischknecht, R.; Hendriks, A.J.; van de Meent, D.; Ragas, A.M.J.; Reijnders, L.; Struijs, J. Is Cumulative Fossil Energy Demand a Useful Indicator for the Environmental Performance of Products? Environ. Sci. Technol. 2006, 40, 641–648. [Google Scholar] [CrossRef]
- Meisterling, K.; Samaras, C.; Schweizer, V.J. Decisions to reduce greenhouse gases from agriculture and product transport: LCA case study of organic and conventional wheat. J. Clean. Prod. 2009, 17, 222–230. [Google Scholar] [CrossRef]
- Weber, C.L.; Matthews, H.S. Food-miles and the relative climate impacts of food choices in the United States. Environ. Sci. Technol. 2008, 42, 3508–3513. [Google Scholar] [CrossRef]
- Akpinar, E.K.; Midilli, A.; Bicer, Y. The first and second law analyses of thermodynamic of pumpkin drying process. J. Food Eng. 2006, 72, 320–331. [Google Scholar] [CrossRef]
- Hernández, W.N.; Hernández, F.J.; Vargas, Z.; Rodríguez, G.C.; García, M.A. Coffee grain rotary drying optimization. Revista Mexicana de Ingeniería Química 2013, 12, 315–325. [Google Scholar]
© 2018 by the authors. Licensee MDPI, Basel, Switzerland. This article is an open access article distributed under the terms and conditions of the Creative Commons Attribution (CC BY) license (http://creativecommons.org/licenses/by/4.0/).






