Abstract
How can we develop products that consumers want to use for longer? The lifetime of electrical products is an ongoing concern in discussions about the circular economy. It is an issue that begins at an industry level, but that directly influences the way in which consumers use and discard products. Through a series of workshops and knowledge exchange sessions with Philips Lighting, this paper identifies which design factors influence a consumer’s tendency to retain their products for longer. These were distilled into a guiding framework for new product developers—The Emotional Durability Design Nine—consisting of nine themes: relationships, narratives, identity, imagination, conversations, consciousness, integrity, materiality, and evolvability. These nine themes are complemented by 38 strategies that help in the development of more emotionally engaging product experiences. We propose that the framework can be applied at multiple points during the new product development process to increase the likelihood that ‘emotion building’ features are integrated into an end product.
1. Introduction
Until recently, research within circular economy (CE) contexts that actively considers a user-centered perspective has been limited, with most studies focusing on the more ‘technical narratives’ of innovation and feasibility of a functional CE system [1]. The latest models describe consumers seamlessly interchanging modular units of broken and outdated parts, returning products to manufacturers to be disassembled and reassembled, whilst all materials will be captured, reconditioned and reformed, playing out as a complex flowing Mobius whirlwind of production, efficiency, and value. Yet very few have stopped to consider how much energy is used in this process of flow, and why we need to have this cycle of products, components, and materials to begin with.
The speed at which electrical products are being used, consumed and discarded continue to climb. Chapman relates this to emotion-driven consumption practices, arguing that consumers are using products as ‘existential mirrors’ ([2], p. 36) to reflect dreams and desires, a hangover from the ‘nomadic individualism and excessive materialism’ ([2], p. 18) of the twentieth century. Many recent circular methods, such as product service systems, whilst aiming to mitigate wasteful patterns of use, do not challenge consumers to take responsibility for their consumption behavior, merely designing less wasteful networks through which to deliver the same outcome: the mass consumption of durable goods.
While many of the more ‘economy’-focused advocates of the CE argue this is necessary to incentivize businesses to make more sustainable product systems, this paper explores how organisations might consider an alternative perspective. This is a viewpoint concerned with uncovering new customer value propositions that slow down the inner loops of use to produce stronger, longer lasting relationships between manufacturers and their customers and hence increase product longevity.
Lighting Industry and CE
Within the lighting industry, product lifetimes have already increased. A light bulb that was once a consumable is now potentially a long-life product. With the development of Philips HUE, a WiFi-controlled home lighting system, Philips Lighting has attempted to tap into this, and go ‘beyond illumination’ to create objects that facilitate deeper, experiential user engagement, rather than just utility and function. With this in mind, it is essential that we understand better the role that design plays in positively or negatively affecting consumer behavior concerning product lifetimes, and consider approaches that examine not only the physical lifetime but also the emotional lifetime of a product.
Emotionally durable design (EDD) [2,3] is a user-focused approach to product longevity with which to explore this way of thinking. It examines and articulates the unspoken emotional experiences that occur between products and consumers, seeking to uncover the complex emotional drivers for why we use, consume and discard some products faster than others. This view encourages a reduction in consumption and waste of natural resources by encouraging more durable, resilient relationships with products; highlighting, that Product longevity needs to be concerned with not only the physical lifetime but also the psychological lifetime of the product [4] as there is little use in designing products to last longer if the user has no desire to keep them [3].
While existing work on EDD offers some insight into symptomatic issues of over-consumption, the design frameworks and strategies proposed [2,3,5,6,7,8,9] do not yet adequately support this thinking within new product development (NPD). To address this issue this paper explores two research questions: Which design factors influence a consumers’ tendency to retain their products? And how can we integrate this thinking into the NPD process of an organization?
2. Literature Review
2.1. Product Lifetimes
With the rise in popularity of the CE, many researchers from academia and industry are developing circular tools and methods for new product development. Some take a systems approach, suggesting Business Model Archetypes and Design Strategies [10,11]; a few suggested design models and strategies [12,13]; while others created tools that can be used by developers to facilitate this thinking [14,15]. While many of these researchers make recommendations on how to keep the product cycle going by extending the physical lifetime of the product, only a few take a user-centered perspective and consider the emotional lifetime as well. Despite several researchers proposing that ‘design for attachment and trust’ is a core principle of circular design [10,11,14,16], often very little detail is presented on how this can actually be achieved. Nevertheless, Den Hollander, Bakker and Hultink, suggest products can be designed to have an intrinsic long life through physical and emotional durability [16], which points to the adoption and use of emotional durability within NPD.
One stream of research taking a more holistic approach to the examination of both perspectives of product lifetimes is ‘product replacement’. Van Nes and Cramer identify wear and tear; improved utility; improved expression and new desires as the main ‘push’ and ‘pull’ drivers for why consumers might replace their durable product [17]. This perspective is supported by other findings stating that a ‘desire for a better device’ is shown to be the main contributing cause for why 75% of consumers replaced their electrical goods [18]. This brings into focus notions of fashion, aspiration, expression and evolution, as key areas of interest for EDD [3,5,7].
Within these toolkits, frameworks and reports, many ‘Design for X’ strategies are proposed, such as design for disassembly, re-assembly, etc. These strategies can be evaluated by which stakeholder is most affected within the user product interaction journey and sit on a scale from user-focused to producer-focused. Products that can be disassembled with materials and components recovered, reused and repurposed are more related to the activities of the producer. In contrast, products that are designed to build attachment, adapt, and be maintained are more closely linked to the experience and activities of the user. By understanding which major stakeholder is affected, developers and researchers can make informed decisions about what strategies are the most relevant to a product or service. However, this implies that many CE research projects are still mainly focusing on the activities of the producer. Since emotional durability is an approach concerned with the experience of the user we can identify studies that address the emotional as well as the physical extension of product lifetimes. These are shown in Table 1.
Table 1.
Strategies for circular design and product replacement.
2.2. Emotion-Centered Design
One of the most influential bodies of research regarding emotional longevity is Product Attachment, simply defined as the ‘strength of the emotional bond a consumer experiences with a durable product’ [3,10,22,23,24,25,26,27]. Many researchers have conducted studies examining which factors positively affect the emotional connection between users and durable products with strategies that result in attachment shown in Table 2.
Table 2.
Key strategies proposed for product attachment.
Chapman, in the second edition of Emotionally Durable Design, presents a six-point experiential framework to increase the emotional connection between product and user: “Narrative, Detachment, Surface, Attachment, Fiction, and Consciousness” [3]. This framework for design and sustainability exploration has been taken up over the last ten years by many researchers undertaking practice-based projects [5,6,7,8,9]. Each picks out an assortment of elements to focus on and while all proposed revised strategies and principles, none were able to encompass the material fully into a method for NPD.
Another concept sharing many theoretical groundings with EDD is slow design, which focuses on creating processes that are slower and more contemplative. This helps bring about an increase in positive well-being for economies, societies, and individuals [30]. Researchers have adapted and refocused the six slow design principles proposed by Fuad-Luke [30] for NPD while also introducing a seventh principle: ‘ritual’ [31].
2.3. Interim Summary
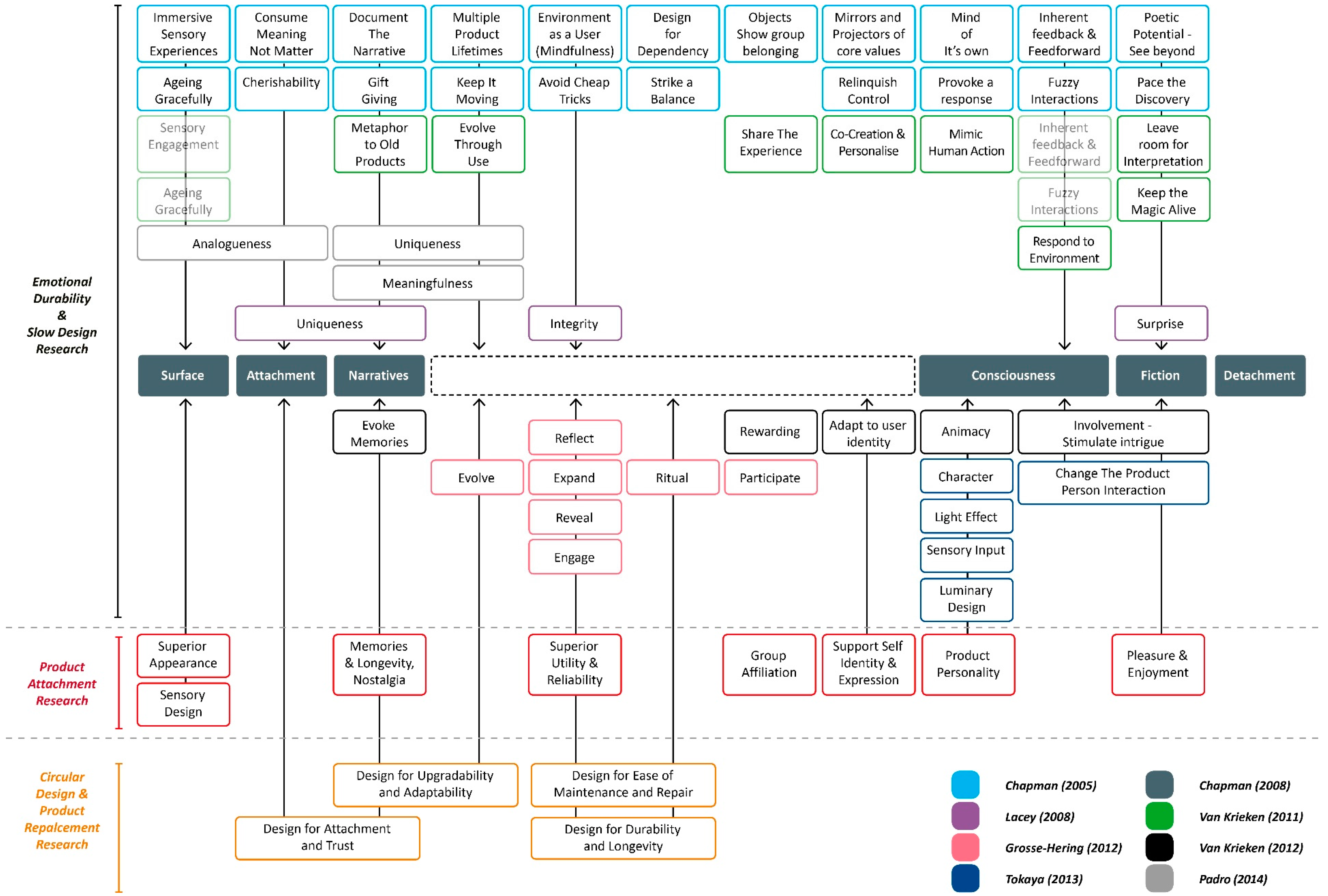
Although the two main bodies of research on product longevity and emotion-centered design have been discussed separately, there are significant overlaps with emotional durability as the idea that relates to both. To demonstrate this, all the relevant insights and principles were consolidated in Figure 1. All strategies pertaining to product attachment are shown in red, and those related to circular design in orange. The remaining strategies from emotionally durable design have been color-coded according to each researcher (see the key, bottom right). By studying the strategies on the vertical axis across the three different areas of practice, one can begin to see how these different ideas correlate. Figure 1 also shows the limitations of existing research, revealing a gap in describing and understanding an EDD perspective for NPD. In Section 4, we develop the concepts from Figure 1 into a framework for design.
Figure 1.
Relationship between emotional durability, product attachment, and circular design.
3. Methodology
Due to the context and nature and of the research, it was decided to adopt a design practice-based approach to the development of the framework. This method allowed the primary researcher to use design tools and methods as a means for investigation, which are described in more detail in the next section. In order to fully leverage the industry partnership, three field trips to Philips Lighting took place between 2016 and 2018. During these, ethnographic methods of analysis were employed, such as passive observations and semi-structured interviews with Philips experts operating within NPD, allowing the research and framework to be developed and enhanced using the data gathered. Lastly, a series of workshops were organized facilitating fast and effective exchange of knowledge allowing the participants and the research to be mutually enriched throughout the process.
4. Developing the Framework
4.1. Understanding NPD as a System
Throughout the literature review and practice-based phase described next, 21 individual interviews were conducted with product designers, business managers, product managers, sustainability managers, design researchers and engineers from Philips Lighting. This activity informed this research about the processes and approaches used within the company, while also provided a general overview of how NPD operates as a system, thus ensuring the tools and methods developed would apply to the practices not only within Philips Lighting, but in other NPD processes as well.
4.2. Refining Concepts into a Framework
To create the first iteration of the framework, the concepts from Figure 1 were set into ‘concept cards’ and then were refined through a process of clustering and classification: firstly, using concept mapping, which ‘is a visual framework that allows designers to absorb new concepts into an existing understanding of a domain so that new meaning can be made’ ([32] p. 38); and secondly, through affinity diagramming, a ‘process used to externalize and meaningfully cluster observations and insights from research, keeping design teams grounded in data as they design’ ([32] p. 12) as shown in Figure 2 and Figure 3.
Figure 2.
Concept cards defined from Figure 1.
Figure 3.
Early iterations of concept mapping.
This iterative process was conducted over three months and was guided by the two following questions:
- What are the meaningful, emotion-driven engagements that exist in the user product interaction journey?
- How can we use these to design things that people can and want to keep for longer?
This activity culminated in the framework being developed at two levels, strategic and thematic, resulting in a new set of cards being produced. Mindful of the risks of oversimplifying the material, the resources were designed to ensure that the tool could explain higher-level thinking while retaining the rich, expressive quality of each concept. We used techniques that engage both the left and right brain [33] to ensure the framework could be quickly comprehended and navigated with ease by the user/participant. This was achieved by formatting the themes and strategies at two different sizes and using a simple color-coding system. However, at this initial stage the framework was rough and untested, so it was necessary to hold workshops to refine and evaluate how the framework was received and used by those within the NPD process.
4.3. Testing the Concepts and the Framework
Early iterations of the framework were presented and tested within seven generative workshops conducted with 44 participants from both Philips Lighting and elsewhere operating within an NPD process. The aim of these workshops was to firstly, validate the concepts developed by Chapman [2,3] and the extension of the framework derived from Figure 1; secondly, refine and develop the framework to ensure the ideas were suitable and relevant to NPD; and thirdly, inform the participants of the concepts and demonstrate how they manifest within design. These were achieved through:
- Narrative-based enquiry [32], whereby stories and insights were gathered from participants regarding their ‘cherished objects’
- Presentations and design charrette [32], where the participants directly engaged and designed with the framework
- Facilitated feedback session and passive observations
These three activities enabled the framework, the fundamental concepts of EDD and its application within NPD undergo a process of critique, leveraged by the expertise of the participants. The workshops involving 5–10 participants were conducted in three rounds over eight months, with the primary researcher acting as a facilitator throughout.
The participants were also the target user for the framework, so these workshops were presented and framed as a collaborative process. Therefore, throughout the process, the participants were encouraged to offer their thoughts and responses on the feasibility, opportunities and issues for how these ideas might integrate within their operations.
4.3.1. Narrative-Based Enquiry
For this exercise, participants were asked to bring an item or an image of an item they cherished, as shown in Figure 4. This process was utilized firstly to demonstrate to the developers that it is natural for people to have objects they are emotionally connected to—a point especially crucial for those who create products to realize and understand. The process of introspection induces the developers to reflect upon their feelings and behavior, providing a better cognitive position to apply emotional durability thinking to their product development practice. Secondly, to gather and document stories about objects that have been loved and kept; this allowed the participants to reflect as consumers as well as product developers, while also providing the research with data with which to critique and enrich the insights drawn from the literature in Section 2. We predicted that the idea of emotional durability would be unfamiliar to the participants, so we constructed data based on ‘cherishability’ looking to uncover underlying emotional triggers that build this principle into products. Other phrases were also considered (e.g., emotionally connected, emotionally attached, emotionally treasured), but it was decided to use a term more indicative of the original theory and not as potentially polarizing as the term ‘attached’.
Figure 4.
Participants telling the stories of their cherished object.
4.3.2. Design Charrette
We asked the participants to choose one or two themes from the concept cards and develop a proposal for an emotionally durable desk light as shown in Figure 5. This gave the developers the opportunity to synthesize the theory presented and engage with the strategies and themes in a more meaningful manner, while also allowing the researchers to observe the framework in action, revealing any issues or opportunities for how these concepts might be implemented in practice.
Figure 5.
Participants engaging with the framework for the design charrette.
4.4. Feedback and Reflection
At the close of each workshop, a facilitated discussion took place where participants were asked to reflect on the following questions:
- Did the framework influence the way you thought about designing the object?
- Was the framework a help or a hindrance to the design process?
- Do you feel you have a better understanding of emotional durability?
- Which of these themes do you think would apply to the design of a light?
Feedback sessions were used to discover if there were any issues with how the participants understood the concepts and where they might be easily applied or potentially rejected.
4.5. Results from the Workshop 1–7
All feedback and reflections from the participants were captured by the researchers and 36 stories were collected and analysed providing insight that allowed further development of the framework. Between each round of workshops, the framework went through a process of development and improvement, whereby the content of the themes and strategies were evaluated and revised (shown in Figure 6, Figure 7 and Figure 8). In the final iteration, the strategies were reworded to include more task-focused language, which transformed the concepts from theory into actionable design directions.
Figure 6.
Iteration 1 of the framework April 2016.
Figure 7.
Iteration 2 of the framework August 2016.
Figure 8.
Iteration 3 of the framework January 2017.
From this process of development and analysis, nine themes and 38 strategies emerged describing what an EDD perspective can bring to NPD. This process of testing and evaluation of the concepts with Philips Lighting helped leverage their expertise to ensure the themes and ideas proposed might be more easily integrated into the process of NPD. Figure 9 shows the final set of concept cards for the framework in full. We go into more detail about each theme in the following section.
Figure 9.
Emotionally durable design framework in full.
5. Presentation of the Framework
In this section, we present the EDD framework consisting of nine themes: relationships, narratives, identity, imagination, conversations, consciousness, integrity, materiality, and evolvability. The framework reveals the design factors that influence consumer’s behavior to retain their products for longer. There are 3–5 strategies supporting the embodiment of each theme within an object which are underlined in Section 5.1, Section 5.2, Section 5.3, Section 5.4, Section 5.5, Section 5.6, Section 5.7, Section 5.8 and Section 5.9 and consolidated in Table 3.
Table 3.
The nine themes and 38 strategies of the Design Nine framework.
The framework can also be regarded as being rhizomatic, where the themes and strategies are viewed as non-hierarchal entry and exit points for exploration. Like a periodic table, the framework is full of powerful individual elements that can be used as sources for inspiration but also explored as compounds in varied combinations. The framework can also be used in a sequence to introduce the concepts of emotional durability by delivering and discussing the themes in the order they are presented here and in Table 3. This tells the most coherent story from start to finish of what an emotional durability perspective can be.
5.1. Relationships
Building engaging, rewarding, active partnerships between people and products by ensuring participation through creative activities. This allows users to become producers, not observers of their interaction, which can also be achieved by letting the user reconfigure the product or learn a new skill or acquire knowledge through using it. And, designing in mechanisms that encourages users to care, tend to and maintain the product building a relationship of mutual altruism. Or providing moments to create a ritual or habit with the product forming a relationship of stability and reliability. Engendering a feeling of control, a sense of mastery through the object, either through intimate knowledge of the product and its inner workings or the ability to use it well.
5.2. Narratives
Capturing the unique shared history that exists between objects and users and embedding this into the product interaction. This can be done through gift giving, which initiates a narrative, or through creating a sense of nostalgia providing tangible metaphors to previously loved products or interactions. Or, using objects, materials or artefacts with existing stories highlighting and valuing an item for its previous history and creating a sense of provenance. Effectively, we are trying to capture a moment, create markers in time and build multilayered stories that evoke memories of first times, turning points, commemorations, and celebrations as well as linking us to family and friends through inherited objects, traditions, and shared moments.
5.3. Identity
Crafting the object’s and the user’s identity while understanding how these are negotiated. We need to create space and allow for self-expression through customization and personalization, demonstrating stages in life, religion or values. We can also create a defined product personality through design. Or explore the potential that a product can create connection and community with others resulting in group affiliation, such as a football shirt, or Mini driver club, as these products connect us to others while projecting a feature of ourselves to the world. Lastly, consider how a product might facilitate self-discovery, letting the user access or understand previously unknown aspects of themselves or their consumption habits.
5.4. Imagination
Moving beyond functional interaction to understand the mystery, excitement and captivation objects can provide. This can be achieved through building anticipation within the interaction, to maximize feelings of love and discovery. Or creating a little magic through unconventional methods of interaction that exceed expectations. As we are trying to elicit feelings of enjoyment and pleasure, a critical factor that leads to attachment and emotional engagement. But users can become immune to such stimulation over time so, to ensure continued involvement, the product must try to create surprise effects or unexpected interactions. But, it is also important to leave room for ambiguity for the user to find their own meaning in the interaction.
5.5. Conversations
Viewing the interaction as a conversation, creating opportunities for inherent feedback and response between people and products. By designing in mechanisms of feedback such as making a product respond to the environment makes it seem more dynamic over time. Feed-forward interactions like communicating intention let the user know why the product is behaving in a particular way, facilitating a relationship that is more open and evolutionary. And, instead of binary on/off consider degrees of response allowing contemplation of the various distinctions that can exist to enhance product experience. Lastly, Fuzzy Interactions such as labor leads to love is an interaction that requires a degree of time and effort, like learning a language or instrument, consequently increasing the likelihood of a rewarding experience.
5.6. Consciousness
Design in a way so that products have quirks and can be temperamental, indicating that the object has its own character and free will. Within Japanese philosophy, this would be considered Kami—‘spirit in everything’—whereby all artifacts are imbued with a soul. This can be achieved by designing for animacy by creating mechanisms that give the perception of character traits and expression, such as mimicking human behavior. This makes the interaction seem more intuitive while creating unexpected interactions, which generates richer moments of engagement with the product.
5.7. Integrity
Creating products not only with structural integrity but also with embedded enduring values. This is about being honest and authentic in what the product delivers, which is crucial for developing attachment and empathy with the object. This fosters a sense of openness and transparency with the user about the processes and materials used. This can also be assisted through repairability and maintenance, designing products to be explored, understood and fixed. Slowing things down to reveal spaces forgotten or overlooked promotes reflection in use creating moments of intervention for the user to stop and consider their own agency within the interaction. While lastly, ensuring that we use time and eco-appropriate materials to build products that have a quality, durability, and reliability for high performance and a long life to increase the chance for emotional connection to be built.
5.8. Materiality
Thinking about the physical way in which users relate to products. Does the object get better or worse with time? It’s about designing an object that can age with grace, while also providing a multisensory experience and eliciting satisfaction and pleasure derived from the look, feel, and smell of a product. Or seeing the beauty by celebrating the imperfection in the transience and fallibility of our interactions with our products, which allows users to embed aspects of their personality into the material of a product to make it unique.
5.9. Evolvability
Breaking our perception that interaction with products are static so we can truly embrace time as a design factor. Through adaptability and upgradability designed objects can have different phases of use or adjust to developing needs and technology through variability and modularity. Consider the multiple lifetimes a product can have, or design for multiple generations of user, as this can create a sense of legacy for a product. While, also helping to show progression, demonstrating the passing of time by documenting the narrative of use. Lastly, when the product does come to the end of its life how can it transform beyond its initial function or use.
6. Discussion
At the beginning of this paper, we identified two questions: which factors influence a consumers’ tendency to retain their products? And how can we integrate this thinking into the new product development (NPD) process of an organization? In response, we have presented ‘The Emotionally Durable Design Nine’—a framework that offers themes and strategies for why people tend to retain some objects over others. Of course we cannot definitively argue that embedding these factors into a product will produce emotional durability. However based on the information we gathered from the object stories and the literature we argue that considering these design factors will increase the likelihood that a more emotion-centered user experience will occur. This, in turn, can lead to the building of emotional attachment to the product, which researchers have shown results in product longevity [3,23,25,28,55].
During the knowledge exchange session with Philips Lighting experts, we found that the framework could not only be used as a roadmap and source of inspiration, but also as a tool for revealing new perceptions about products. This is where we believe the true power of this framework lies; in its ability to promote an alternative perspective to the two main actors we are attempting to influence: producers and consumers.
6.1. Alternative Perspective for Producers
Within the NPD process of high volume producers, the design stage involves a large number of actors. For Philips Lighting, product managers have more creative control over the outcome of a product than a product designer; however, the next most influential actors within this process are value engineers. The market defines stringent targets and price points and it is the role of the value engineer to ensure the bill of materials and processes used allow for a sufficient margin for profit. This applies not just to new products, as existing product lines also get value engineered between generations as well, meaning that the original design intentions can be lost.
For example, between the first and second generations of the Philips HUE bulb, several slight cosmetic styling changes were made to the outer casing material and shape of the lamp. These might appear small and inconsequential, but from an emotional durability perspective, these modifications erode the distinct product personality and identity that was created by the development team. So, how can we ensure that new product longevity features not only make it into the end product but are retained in subsequent product generations?
This factor is why we initially identified integration at the early concept stage, to increase the likelihood that an emotion building feature might exist at the heart of the original proposal. But as the knowledge exchange sessions with the Philips Lighting experts revealed, we also need to be considering the pipeline as a whole and look to understand where else interventions can be made.
Beyond the initial design phases, another application of the ‘ED Design Nine’ framework is as an evaluative tool, assisting developers in identifying the themes a product or concept could embody to benefit further stages of NPD such as marketing and value engineering. With respect to value engineering, the ability to identify an emotional feature allows the evaluator (usually a product manager) to understand, defend and prioritize why a particular feature should be retained through the trimming process. With respect to marketing, many products have the capacity to tell an emotionally engaging narrative, as stories are intrinsic to the way we process and remember information [56], therefore by communicating emotion-building information we can allow a user to put the product in context bridging the ‘emotional gap’. This is what drives an emotional durability approach; an intent that places the consumer’s emotions and behaviors at its core. It is a position that many other circular economy methodologies do not take and which is, we argue, where more value for product longevity can be found.
6.2. Identifying Emotion Value Propositions within Product Longevity Strategies
One aspect that is significant to the literature of product lifetimes is recognising the potential emotion value potential of existing strategies and how these might help in the adoption of these ideas within the circular economy.
6.2.1. Upgradeability and Adaptability
Maclachlan argues that upgradability, while being a mechanism for product longevity, is also a vehicle for self-expression and personalization ([28], p. 310). However, it could also be used to elicit feelings of satisfaction, surprise, or enchantment from discovering a product can adapt to new needs. This might be achieved by building anticipation from knowing that there are elements that can be upgraded. Or like a charm bracelet, a product can be modular and ‘collect’ stories, memories to show progression of the user’s journey with it. This builds up a multilayered narrative, a process producers could support through after-sales servicing, customization or digital products.
6.2.2. Maintenance and Repair
The iFixit repair manifesto [57] states that repair is an act of freedom and independence (‘if you can’t fix it, you don’t own it’). From an emotional durability perspective, maintenance is a mechanism for ensuring active material participation, which can develop into a ritual or habit providing security in a hectic society. Maintenance and repair also allow the user to see inside the product. Fairfone writes on the back of their product ‘yours to open, yours to keep’, liberating their customers from feeling paralysed by warranties. Could consumers adopt the point of view that repair and maintenance need not be a chore and instead be an act of love, care, and appreciation, like newly polished shoes or a watered plant actively nourished by the user?
6.2.3. Durability and Longevity
Some products, like Le Creuset pans, Dr. Martens shoes, or Osprey bags, while sold with a lifetime guarantee, also create a sense of stability and reliability. They deliver the same material and functional experience with each use, allowing the consumer to feel confidence towards the product, never faltering in quality or utility, representing fully the emotional benefits this strategy can provide. As Russo argues the durability of this product-person relationship can benefit well-being as well as sustainability [55].
By highlighting how emotional durability links with circular design and product longevity strategies we can see that, the EDD framework is a versatile approach that can complement other methods or processes. Our aim is to inspire designers, developers, and researchers to use the framework in their practice, exploring new possibilities and embedding the framework themes and strategies into objects to explore further how to make products that provide long and meaningful experiences for consumers.
6.3. Future Research
This study was conducted with one product type relating to one organisation—the Philips HUE lighting system. While some of the design factors have been tested in enhancing engagement with products, some are relatively new insights that emerged from the workshops we held. Further study involving the application of the Design Nine framework to other product categories and over the full lifetime of a product would be extremely beneficial to the field of NPD practice.
7. Conclusions
Our Emotionally Durable Design Nine framework, consisting of nine themes and 38 strategies, is a comprehensive guide for designers and developers to explore the integration of emotional durability into product development. Making the concept of emotionally durable design accessible to new product developers (beyond just design) provides the opportunity to realize the value and market potential that this alternative perspective can offer. Furthermore, this paper shows how the framework closely aligns with existing circular design strategies, highlighting the emotional value that can be gained in offering new consumer value propositions within organizations. The intention of this framework is to be a tool that influences the way developers view the value of specific design factors thus changing the nature of the products that are being designed and marketed.
Author Contributions
M.H.-G. is the main author of the paper, and carried out the primary research. J.C. and P.L. provided academic guidance for the research, participated in the delivery of the workshops and provided feedback on structure and content of the paper. J.M. and D.A. provided industry guidance for the research, facilitated and participated in interviews and workshops while also providing comment on the structure and content of the paper.
Acknowledgments
This paper is an expanded version of the conference paper Design Framework for Emotionally Durable Products and Services published and in the Product Lifetimes and The Environment (PLATE) 2017 conference proceedings. We would like to thank all the participants from Philips Lighting, for giving their time, energy and expertise to this project. Without them, this research would not have been possible. The research was funded by an AHRC Collaborative Doctoral Award (Ref 1634316).
Conflicts of Interest
The authors declare no conflicts of interest. Though the research was conducted in collaboration with Philips Lighting, the design of the study and collection, analyses, and interpretation of data was completed independently.
References
- Lofthouse, V.A.; Prendeville, S. Considering the User in the Circular Economy. In Proceedings of the 2nd Conference on Product Lifetimes and the Environment (PLATE), Delft, The Netherlands, 8–10 November 2017; pp. 1–7. [Google Scholar]
- Chapman, J.A. Emotionally Durable Design: Objects, Experiences and Empathy, 1st ed.; Earthscan: London, UK, 2005. [Google Scholar]
- Chapman, J.A. Emotionally Durable Design: Objects, Experiences and Empathy, 2nd ed.; Routledge: London, UK, 2015. [Google Scholar]
- Ko, K.; Ramirez, M.; Ward, S. Long-Term Product Attachment: A Sustainable Design Approach for Optimising the Relationship Between Users and Products. In Proceedings of the Tao of Sustainability, International Conference on Sustainable Design Strategies in a Globalization Context, Beijing, China, 27–29 October 2011; pp. 580–587. [Google Scholar]
- Van Krieken, B. A Sneaky Kettle: Emotionally Durable Design Explored in Practice. Master’s Thesis, Delft University of Technology, Delft, The Netherlands, 2011. [Google Scholar]
- Van Krieken, B.; Bakker, C.; Desmet, P.; Mason, J.; Aliakseyeu, D.; Mason, J. A Sneaky Kettle: Emotionally Durable Design Explored in Practice. In Proceedings of the 8th International Conference on Design and Emotion, London, UK, 11–14 September 2012. [Google Scholar]
- Tokaya, G.E. Ethos: Exploring Emotionally Durable Design Strategies in the Field of LED Lighting. Master’s Thesis, Delft University of Technology, Delft, The Netherlands, 2013. [Google Scholar]
- Padró, M.B. Emotionally Durable Lighting: An Exploration of Emotionally Durable Design for the Lighting Domain. Master’s Thesis, Delft University of Technology, Delft, The Netherlands, 2014. [Google Scholar]
- Lacey, E. Contemporary Ceramic Design for Meaningful Interaction and Emotional Durability: A Case Study. Int. J. Des. 2009, 3, 87–92. [Google Scholar]
- Bakker, C.; den Hollander, M.; Van Hinte, E.; Zijlstra, Y. Products That Last: Product Design for Circular Business Models; TU Delft Library: Delft, The Netherlands, 2014. [Google Scholar]
- Moreno, M.; De los Rios, C.; Rowe, Z.; Charnley, F. A Conceptual Framework for Circular Design. Sustainability 2016, 8, 937. [Google Scholar] [CrossRef]
- The Great Recovery—RSA. Investigating the Role of Design in the Circular Economy; The Great Recovery: London, UK, 2013; pp. 1–46. [Google Scholar]
- Forum for the Future. Design for Demand. Available online: http://designfordemand.forumforthefuture.org/ (accessed on 28 June 2017).
- Moreno, M.A.; Ponte, O.; Charnley, F. Taxonomy of Design Strategies for a Circular Design Tool. In Proceedings of the 2nd Conference on Product Lifetimes and the Environment (PLATE), Delft, The Netherlands, 8–10 November 2017; pp. 275–279. [Google Scholar]
- IDEO. The Circular Design Guide. Available online: https://www.circulardesignguide.com/ (accessed on 28 June 2017).
- Bakker, C.; Schuit, C.S. THE Long View—Exploring Product Lifetime Extension; UN Environment: Nairobi, Kenya, 2017. [Google Scholar]
- Van Nes, N.; Cramer, J. Influencing Product Lifetime through Product Design. Bus. Strateg. Environ. 2005, 14, 286–299. [Google Scholar] [CrossRef]
- Umwelt Bundesamt. Einfluss der Nutzungsdauer von Produkten auf ihre Umweltwirkung: Schaffung einer Informationsgrundlage und Entwicklung von Strategien gegen “Obsoleszenz”; Umwelt Bundesamt: Dessau-Roßlau, Germany, 2016. [Google Scholar]
- Mugge, R.; Schoormans, J.P.L.; Schifferstein, H.N.J. Design Strategies to Postpone Consumers’ Product Replacement: The Value of a Strong Person-Product Relationship. Des. J. 2005, 8, 38–48. [Google Scholar] [CrossRef]
- Ellen MacArthur Foundation. Towards the Circular Economy: Opportunities for the Consumer Goods Sector; Ellen MacArthur Foundation: Cowes, UK, 2013; pp. 1–112. [Google Scholar]
- Ljungberg, L.Y. Materials Selection and Design for Development of Sustainable Products. Mater. Des. 2007, 28, 466–479. [Google Scholar] [CrossRef]
- Schifferstein, H.N.J.; Zwartkruis-Pelgrim, E.P.H. Consumer-Product Attachment: Measurement and Design Implications. Int. J. Des. 2008, 2, 1–13. [Google Scholar]
- Mugge, R. Product Attachment. Ph.D. Thesis, Delft University of Technology, Delft, The Netherlands, 2007. [Google Scholar]
- Mugge, R.; Schifferstein, H.N.J.; Schoormans, J.P.L. Product Attachment and Satisfaction: Understanding Consumers’ Post-purchase Behavior. J. Consum. Mark. 2010, 27, 271–282. [Google Scholar] [CrossRef]
- Page, T. Product Attachment and Replacement: Implications for Sustainable Design. Int. J. Sustain. Des. 2014, 2, 265–282. [Google Scholar] [CrossRef]
- Cooper, T. Product Development Implications of Sustainable Consumption. Des. J. 2000, 3, 46–57. [Google Scholar] [CrossRef]
- Van Hinte, E. Eternally Yours: Visions on Product Endurance. In Design; 010 Publishers: Rotterdam, The Netherlands, 1997. [Google Scholar]
- Maclachlan, M. Emotional Design Strategies to Enhance User Experience and Encourage Product Attachment. Ph.D. Thesis, Glasgow Caledonian University, Glasgow, UK, 2011. [Google Scholar]
- Ludden, G.D.S. Sensory Incongruity and Surprise in Product Design. Ph.D. Thesis, Delft University of Technology, Delft, The Netherlands, 2008. [Google Scholar]
- Strauss, C.F.; Fuad-luke, A. The Slow Design Principles. In Proceedings of the Changing the Change Design, Visions, Proposals and Tools, Turin, Italy, 10–12 July 2008; pp. 1–14. [Google Scholar]
- Grosse-Hering, B. Slow Design. Master’s Thesis, Delft University of Technology, Delft, The Netherlands, 2012. [Google Scholar]
- Martin, B.; Hanington, B. Universal Methods of Design: 100 Ways to Research Complex Problems, Develop Innovative Ideas, and Design Effective Solutions; Rockport Publishers: Beverly, MA, USA, 2012. [Google Scholar]
- Sims, N.H. The Complete Guide to Designing and Running Brilliant Workshops and Meetings; Pearson Education: London, UK, 2006. [Google Scholar]
- Philips Corporate Design. Guidelines for Ecological Design; Philips Corporate Design: Eindhoven, The Netherlands, 1996. [Google Scholar]
- Norton, M.I.; Mochon, D.; Ariely, D. The IKEA Effect: When Labor Leads to Love. J. Consum. Psychol. 2012, 22, 453–460. [Google Scholar] [CrossRef]
- Eyal, N.; Hoover, R. Hooked: How to Build Habit-Forming Products; Portfolio (Penguin Group): London, UK, 2014. [Google Scholar]
- Casais, M.; Mugge, R.; Desmet, P.M.A. Using Symbolic Meaning as a Means to Design for Happiness: The Development of a Card Set for Designers. In Proceedings of the 50th Anniversary Conference on Design Research Society (DRS 2016), Brighton, UK, 28–30 June 2016. [Google Scholar]
- Desmet, P.; Hekkert, P. Framework of Product Experience. Int. J. Des. 2007, 1, 57–66. [Google Scholar]
- Govers, P.C.M.; Schoormans, J.P.L. Product Personality and Its Influence on Consumer Preference. J. Consum. Mark. 2005, 22, 189–197. [Google Scholar] [CrossRef]
- Nicolás, J.C.O.; Aurisicchio, M.; Desmet, P.M.A. Pleasantness and Arousal in Twenty-Five Positive Emotions Elicited by Durable Products. In The Colors of Care: Design & Emotion 2014, 9th International Conference, Colombia; Universidad de los Andes: Bogotá, Colombia, 2014; pp. 221–227. [Google Scholar]
- Jordon, P. Designing Pleasurable Products: An Introduction to the New Human Factors; Taylor & Francis: London, UK, 2000. [Google Scholar]
- Mullaney, T. Designing for Durable Relationships with Products. In Proceedings of the 7th International Conference on Design & Emotion, Chicago, IL, USA, 4–7 October 2010. [Google Scholar]
- Philips. Philips Expert 19, Interview in Person; Philips: Amsterdam, The Netherlands, 2016. [Google Scholar]
- Norman, D.A. Emotional Design: Why We Love (Or Hate) Everyday Things; Basic Books: New York, NY, USA, 2004. [Google Scholar]
- Lasseter, J. Tricks to Animating Characters with a Computer. ACM Siggraph Comput. Graph. 2001, 35, 45–47. [Google Scholar] [CrossRef]
- Mann, S. Veillance Integrity by Design. IEEE Consum. Electron. Mag. 2016, 5, 33–40. [Google Scholar] [CrossRef]
- Chapman, J. Design, Emotion and Longer-Lasting Products—Deliver Specific Insights to Designers How to Create Emotionally Durable Products. In Proceedings of the Celebration & Contemplation, 10th International Conference on Design & Emotion, Amsterdam, The Netherlands, 27–30 September 2016. [Google Scholar]
- McDonough, W.; Braungart, M. Cradle to Cradle: Remaking the Way We Make Things; North Point Press: New York, NY, USA, 2002. [Google Scholar]
- Marchand, A. Sustainable Users and the World of Objects Design and Consumerism. In Eternally Yours: Time in Design: Product Value Sustenance; Van Hinte, E., Ed.; 010 Publishers: Rotterdam, The Netherlands, 2004; pp. 102–131. [Google Scholar]
- Van Nes, N. Understanding Replacement Behaviour and Exploring Design Solutions. In Longer Lasting Products: Alternatives to the Throwaway Society; Cooper, T., Ed.; Gower: Surrey, UK, 2010; pp. 108–131. [Google Scholar]
- Bridgens, B.; Lilley, D.; Smalley, G.; Balasundaram, K. Ageing Gracefully to Increase Product Longevity. In Proceedings of the 2015 Conference on Product Lifetimes and the Environment, Nottingham, UK, 17–19 June 2015; pp. 19–26. [Google Scholar]
- Rognoli, V.; Karana, E. Toward a New Materials Aesthtic Based on Imperfection and Graceful Aging. In Materials Experience: Fundamentals of Materials and Design; Karana, E., Pedgley, O., Rognoli, V., Eds.; Elsevier Science: New York, NY, USA, 2014; pp. 147–153. [Google Scholar]
- Koren, L. Wabi-Sabi for Artists, Designers, Poets & Philosophers; Imperfect Publishing: Point Reyes, CA, USA, 2008. [Google Scholar]
- Keulemans, G. The Geo-Cultural Conditions of Kintsugi. J. Mod. Craft 2016, 9, 15–34. [Google Scholar] [CrossRef]
- Russo Rodrigues, B. Shoes, Cars and Other Love Stories: Investigating the Experience of Love for Products. Ph.D. Thesis, Delft University of Technology, Delft, The Netherlands, 2010. [Google Scholar]
- Zak, P.J. How Stories Change the Brain. Greater Good: The Science of a Meaningful Life, 17 December 2013; 1–4. [Google Scholar]
- iFixit. Self-Repair Manifesto. Available online: https://www.ifixit.com/Manifesto (accessed on 25 April 2018).
© 2018 by the authors. Licensee MDPI, Basel, Switzerland. This article is an open access article distributed under the terms and conditions of the Creative Commons Attribution (CC BY) license (http://creativecommons.org/licenses/by/4.0/).








