Abstract
Commuting by transfer in the public transit network is a green travel choice compared to private cars which should be encouraged when direct transit lines cannot take the commuters to their destinations. Therefore, transfer commuting attitudes are important for finding appropriate ways to attract more transfer commuters. Firstly, since attitudes are usually unobserved, a combined revealed preference (RP) and stated preference (SP) survey was conducted in Nanjing, China to obtain the observed attitudinal variables. Then the market segmentation approach including the factor analysis, the structural equation modelling (SEM) model and the K-means clustering method was used to identify the underlying attitudinal factors and variables and analyze the interrelationship between them. Six segments were identified by four key factors including the willingness to transfer, the sensitivity to time, the need for flexibility and the desire for comfort. The sensitivity to time is the most important factor for commuters influencing their willingness to transfer. The socio-economic features of each segment were also analyzed and compared. The result shows that socio-economic features have a great impact on the willingness to transfer. Corresponding policy and strategy implications to increase transfer commuting proportion were finally proposed.
1. Introduction
With the clear trend of urban sprawl worldwide, more than half of the world’s population today has crowded into cities [1]. Complex transport systems are developed or under development to meet the growing traffic demand in many metropolises [2]. As the road network becomes more and more congested, a lot of citizens begin to choose public transit for commuting [3]. Unfortunately, urban traffic resources are insufficient, so it is impossible for public transport to service any two points in the cities by a direct and efficient line. Many commuters may need to combine several modes at a transport node [4]. This is called transfer. Numerous citizens tend to choose transfer commuting in public transport systems for efficiency, convenience, comfort, or maybe safety [5]. Moreover, comparing with commuting by car, using transfer in public transit system can also reduce the traffic emissions and help protect the environment. Thus, it is a sustainable choice for commuters to take. However, transfer disutility always makes it less competitive compared to a direct way [6,7].
A lot of efforts have been made on studying transfer disutility [8,9,10,11], while some of the studies are focused on the users’ perceptions of transfers from various perspectives. Desiderio [12] pointed out that multimodal transport nodes also have great impact on the urban transport system as they may influence the users’ experience of travelling or even change users’ travel behavior. Peek and van Hagen [13] identified layout and visible presence of staff as key aspects while safety and comfort as important request to users’ satisfaction. Cheng and Tseng [14] explored the effects of perceived values, free bus transfer, and penalties on travelers’ intention. Hernandez and Monzon [15] investigated the key factors that influence the travelers’ satisfaction during transfer using Principal Component Analysis. Variables of eight categories, including travel information, way-findings information, time and movement, access, comfort and convenience, image and attractiveness, safety and security, and emergency situation are considered in their studies.
Furthermore, personal and trip features are taken into consideration as transfer disutility is not a constant to different travelers [16]. Type of access or egress mode, travel length, gender, age, income, and education all may make a difference to perceptive transfer disutility [17,18,19].
However, these studies still fail to explain why travelers with similar features will make different decisions on the choices of transfer commuting. Fortunately, transportation researchers have been paying more attentions on travelers’ attitudes in recent decades. Outwater et al. [20] indicated that market segmentation using attitudinal survey to identify potential markets will help develop corresponding policies to attract more transit ridership. Anable [21] identified the potential mode switchers based on a multi-dimensional attitudinal survey. In that research, six distinct groups are segmented, indicating that different groups need to be serviced in different ways. Shiftan et al. [22] clustered the transit market into eight groups by three attitudinal factors including the sensitivity to time, need for a fixed schedule, and willingness to use public transit using a market segmentation approach. Li et al. [23] considered another five factors including need for flexibility, desire for comfort, desire for economy, environmental awareness, and perception towards bicycling when conducting the bicycle commuting market segmentation. Zhang et al. [24] also put the personality in market segmentation approach as a key factor to analyze the shared parking willingness.
Individuals’ attitudes are commonly collected by stated preference (SP) survey [25,26,27]. As attitudinal factors are usually unobserved, a series of multi-dimensional questions (statements) should be asked to sort out the key factors using the structural equation modeling (SEM) method with confirmatory factor analysis (CFA) [28]. The SEM performs very well in identifying the underlying factors and analyzing the correlations among key factors [20,22,29,30]. Moreover, the value of underlying factors can be used later in clustering to segment the market using K-means clustering method as it is efficient, practical, and well measured [31]. This research aims to give different suggestions to serving different groups of commuters to improve the policies or strategies effectivity and attract potential transfer commuters. Thus, after obtaining the transfer commuting market segmentation results, characteristics of each segments will be analyzed via cross-comparison. Finally, the corresponding policies or strategies to persuade potential transfer commuters will be proposed to increase the transfer ridership.
The remainder of this paper is organized as follows. Section 2 introduces the market segmentation approach in detail used in this study. Section 3 describes a case study including the data collection and analysis. Section 4 gives the results estimated by the market segmentation approach. Section 5 discusses the estimation results and proposes some policies and strategies. Section 6 is a summary section and presents some expectations in future works.
2. Market Segmentation Approach
2.1. Methodological Procedure
According to Chowdhury et al. [23,32], users’ willingness to use routes with transfers is influenced by a variety of trip attributes. Before conducting the survey, the most relevant factors potentially affecting the willingness to transfer were identified from literature review. Sensitivity to time including travel time and transfer time and desire for comfort both in vehicles and at nodes have been revealed as the most important factors in transfer commuting choices [33,34,35,36]. Need for flexibility also has been recognized as a determining factor in commuters’ perceived ease of making a transfer [15]. In this present study, desire for less energy cost is taken into consideration as extra attention and energy loss is an adverse factor for making transfers [10]. More detailed multi-dimensional statements for each unobserved factor were designed in the questionnaire as Li et al. [23] did. Then a combined revealed preference (RP) and SP survey was conducted and the data obtained from the survey was used to segment the transfer commuting market. Figure 1 shows the methodological procedure that this study follows. Three main methods as shown in Figure 1 are the factor analysis, SEM modelling and K-means clustering. The factor analysis is used to identify the underlying factors from the dataset. The structural equation modeling (SEM) method is used to analyze the correlations among underlying factors. The K-means clustering method is used to segment the transfer commuting market based on the underlying factors. Each method will be specifically described in the following subsections.
Figure 1.
Methodological Flowchart.
2.2. Factor Analysis
Factor analysis is a statistical method used to explore the underlying variables called factors from correlated observed variables [37]. Observed variables are supposed to be linearly correlated to underlying factors with additional residual errors [38]. There are two types of factor analysis, the exploratory factor analysis (EFA) and the confirmatory factor analysis (CFA) [39]. If the researcher has no idea at first about correlations among factors, the EFA should be conducted to reveal the complex interrelationships among statements and group statements. If specific factors have been set before factor analysis, the CFA is always used.
In this study, factor analysis aims to verify that every observed variable maps to an underlying attitudinal factor. A priori assumption about the correlations among statement variables and underlying attitudinal factors has already been made before the SP survey. Thus, the CFA is selected in this study to determine the correlation structure between observed variables and underlying factors.
2.3. Structural Equation Model (SEM)
SEM is commonly used to explore the correlation structure of unobserved underlying factors. SEM includes two main steps, confirmatory factor analysis (CFA) and path analysis [23,28]. The result of CFA can be used in building the SEM structure which consists of measurement models and structure models (see Figure 2). The links between factors and variables called paths represent the correlations between them. Arrows are pointing from independent variables to dependent variables. The result of SEM is the coefficient estimation which weights the importance of each independent variable to its corresponding dependent variable and the residuals for each variable, such as e1, e2, e3, e4, e5, and e6 shown in Figure 2. Then it can be used in the cluster analysis. Four indexes, including root mean residual (RMR), goodness of fit index (GFI), root mean square error of approximation (RMSEA), and comparative fit index (CFI) have been used to verify the model fitness [40,41,42].
Figure 2.
The structural equation modeling (SEM) Structure.
This study considers six factors including sensitivity to time, need for flexibility, desire for comfort, desire for less energy cost, willingness to transfer, and personal characteristics. The relationship between statement variables and these six factors and the correlations among key factors will be provided by the SEM estimation. The information obtained from the SEM method can help us better understand travelers’ attitudes towards transfer commuting.
2.4. K-Means Clustering
A common segmentation approach is clustering. Clustering is a statistical method which aims to partition the set of objects into groups called clusters [43,44]. The goal of clustering in this research is to segment the transfer commuting market based on the result of SEM.
K-means clustering is the most popular clustering method world widely used. The optimal number of clusters (the value of K) is decided by the sum of squared error (SSE), which is the performance index for judging the clustering effects [45]. The less value of SSE is desirable. If the number of clusters is less than the optimal K value, the value of SSE drops sharply, while the SSE would stay steadily after the number of clusters reach the optimal value. Moreover, the number of clusters could neither be too large nor too small and each cluster should be reasonable and meaningful.
K-means clustering is used in this paper to segment transfer commuting market. As the data type of the factors is numerical and the outliers will be removed from the dataset before clustering, K-means clustering method can acquire results more efficiently and practically compared with other clustering methods.
3. Case Study
3.1. Survey Design and Implementation
Revealed preference (RP) and stated preference (SP) statements are combined in the survey to investigate travelers’ considerations on choosing commuting modes and routes. The RP data presents respondents’ socio-economic and real travel behavior while the SP data provides individuals’ commuting attitudes towards different statements. Thus, the survey is composed of three parts: user profile; trip patterns; and commuting attitudes (see Figure 3).
Figure 3.
Survey Design Framework.
At first, participants were asked about their personalities including gender, age, education, and individual income. Then, characteristics of their daily commute were collected by questioning their access to an automobile, commuting distance, and main commuting modes. Finally, a series of statements about transfer commuting attitudes were designed to obtain the impact factors on transfer commuting choices.
In this study, different attitudinal statements were designed to ask participants with different commuting habits to gain more realistic results. For example, there is a great difference in transfer commuting attitudes between those who have already chosen transfer commuting and those who prefer direct lines. Thus, questions should be asked from different dimensions. The detailed design framework of the survey is presented in Figure 3. The participants were divided into three parts by the questions “Are you a transfer commuter?” and “Have you ever considered transfer commuting?” If the participant is already a transfer commuter, the reasons attracting him to transfer and the characteristics of a preferred transfer node would be the meaningful questions. And if the participant is not a transfer commuter yet, but he always considers transfer commuting and he would take the transfer line if some aspects of the transfer can be improved, attitudinal statements about the reasons hindering his transfer and the methods to attract him to transfer would be presented. However, if the participant is not a transfer commuter and has a severe preference to direct line (such as a car driving preference), no more questions would be asked to them and they would be excluded from the samples.
An online survey was finally used to conduct data collection as it had some advantages which paper survey didn’t have, such as time and cost reductions, rapid delivery and response, flexible question design (conditional questions), and automated data statistics [7]. By the end of 2016, 133 metro stations and seven metro lines were operating in Nanjing, covering 224 km [3]. More than 50% of commuters in the central urban area use public transit. Therefore, four metro stations, a few shopping malls and several restaurants in Nanjing (118.5° E, 32.0° N), which is one of the biggest cities in southeast China owning a complex multi-level transport network including a road network, a bus system, several metro lines, and the bike sharing services are chosen to send the questionnaires during the commuting hours or at weekends in October 2017. Figure 4 shows the spatial distribution of the survey spots and areas. Respondents were asked to scan the QR code via WeChat (a popular social app in China) to enter the survey and each person could get 2 Yuan (Chinese currency unit) once the survey was completed. Finally, 486 valid samples (questionnaires) were collected, which include 132 transfer commuters and 354 non-transfer commuters.
Figure 4.
Spatial distribution of the survey spots and areas.
3.2. RP & SP Data Statistical Analysis
The statistics of the RP data is presented in Table 1. The average age of the valid samples is 35 and 40% are female. Near 73% of individuals in the survey own more than one car and half of them use a car for daily commuting. The average commuting distance is 13.9 km and share ratio of private cars and public transport (including bus, car sharing, metro, bike sharing, and taxi) is 37% and 47%, respectively, which is approximately equal to overall figures of the annual travel report presented by Didi (Beijing, China) [46] (a famous urban transport service company in China) in 2018. It is worthwhile pointing out that the average age of the transfer commuters is younger than that of the non-transfer commuters, which means younger people prefer transfer. The proportion of the car ownership of non-transfer travelers is higher than that of transfer travelers. This is because it is more convenient for people who own cars to commute via car. Transfer brings more disutility to them than those who do not access to automobile.
Table 1.
Statistics of the revealed preference (RP) data.
As there is a great difference in the characteristic of transfer commuters and non-transfer commuters, reasons why they choose transfer commuting or not are also collected in the RP survey. Multi-choices can be chosen by one respondent. The statistical results (see Table 2) show that the reasons for choosing transfer ranking first and second are no direct lines and the direct lines cost too much time. However, there is a wide variation between the proportion of the first and the second reasons. This indicates that most transfer commuters choose transfer commuting passively and when the direct line costs too much time, a little part of commuters will choose transfer. Few people will choose transfer commuting for comfort and economy as shown in Table 2. That means current planning or design of transfer facilities is quite inefficient while transfer discount in travel fees is not enough to offset the transfer disutility. The first three reasons for hindering transfer are too long walking distance, unreliable transfer waiting time, and no transfer lines to choose, as shown in Table 3. Crowding transfer environment and extra attention needed are the following two reasons. Walking up and down the stairs costing extra energy is also a reason for hindering transfer to some people.
Table 2.
Reasons for Choosing Transfer.
Table 3.
Reasons for Hindering Transfer.
Table 4 shows the statistical results of the attitudinal answers of different kinds of commuters. The average scores of most questions are over three points which means these variables are the main factors to influence transfer commuting behavior. No matter to transfer commuters or to non-transfer commuters, real-time information, travel time reduction and comfort level of transfer lines becomes the first three significant factors to influence their transfer commuting choices. Transfer commuters are more sensitive to these three factors than non-transfer commuters. The identity to each attitudinal question of the two kinds of commuters are nearly the same while the transfer commuters’ scores are a little bit higher than non-transfer commuters’ except the impact of more elevators in transfer nodes and the seat availability in transfer lines. This indicates that non-transfer commuters are more sensitive to the comfort and energy cost during traveling. That is the reason why they choose direct lines at present as the current transfer facilities are defective. Then, the SEM approach is used to segment the non-transfer commuters who have thought about transfer and analyze different characteristics of each segment. Therefore, it is possible to propose corresponding policies or strategies to different market segments to attract these potential transfer commuters.
Table 4.
Statistics of the Attitudinal Questions.
4. Results
4.1. Underlying Attitudinal Factors Verification
At the beginning of the research, five specific underlying factors including sensitivity to time (Q1–Q2), need for flexibility (Q3–Q6), desire for comfort (Q7–Q10), desire for less energy cost (Q11–Q13), and willingness to transfer (Q14–Q16) have been already set and their correlated statement variables are designed as shown in Table 5.
Table 5.
The Results of confirmatory factor analysis (CFA).
Linear correlation analysis was conducted among the variables obtained from the RP survey and the SP survey to identify the key personal or socio-economic attributes influencing the transfer commuting behavior. Finally, two real variables, the number of car ownership (QI) and the main travel mode (QII) show a strong relationship with transfer commuting attitudinal variables. Then these two variables was identified as one factor via the EFA called car ownership.
Six underlying factors were picked out from 18 observed variables using Amos 25.0, which is a professional software for processing SEM models. The goodness of fit index (GFI) is 0.810, higher than 0.8, which means more than 80% of the correlations among factors and variables can be well explained by the model. Table 5 also presents the factor coefficient, standard error and critical ratio results. All the values of critical ratio are above 2.0, indicating that these variables have significant impact on transfer commuting attitudes.
4.2. Correlations among Factors and Variables
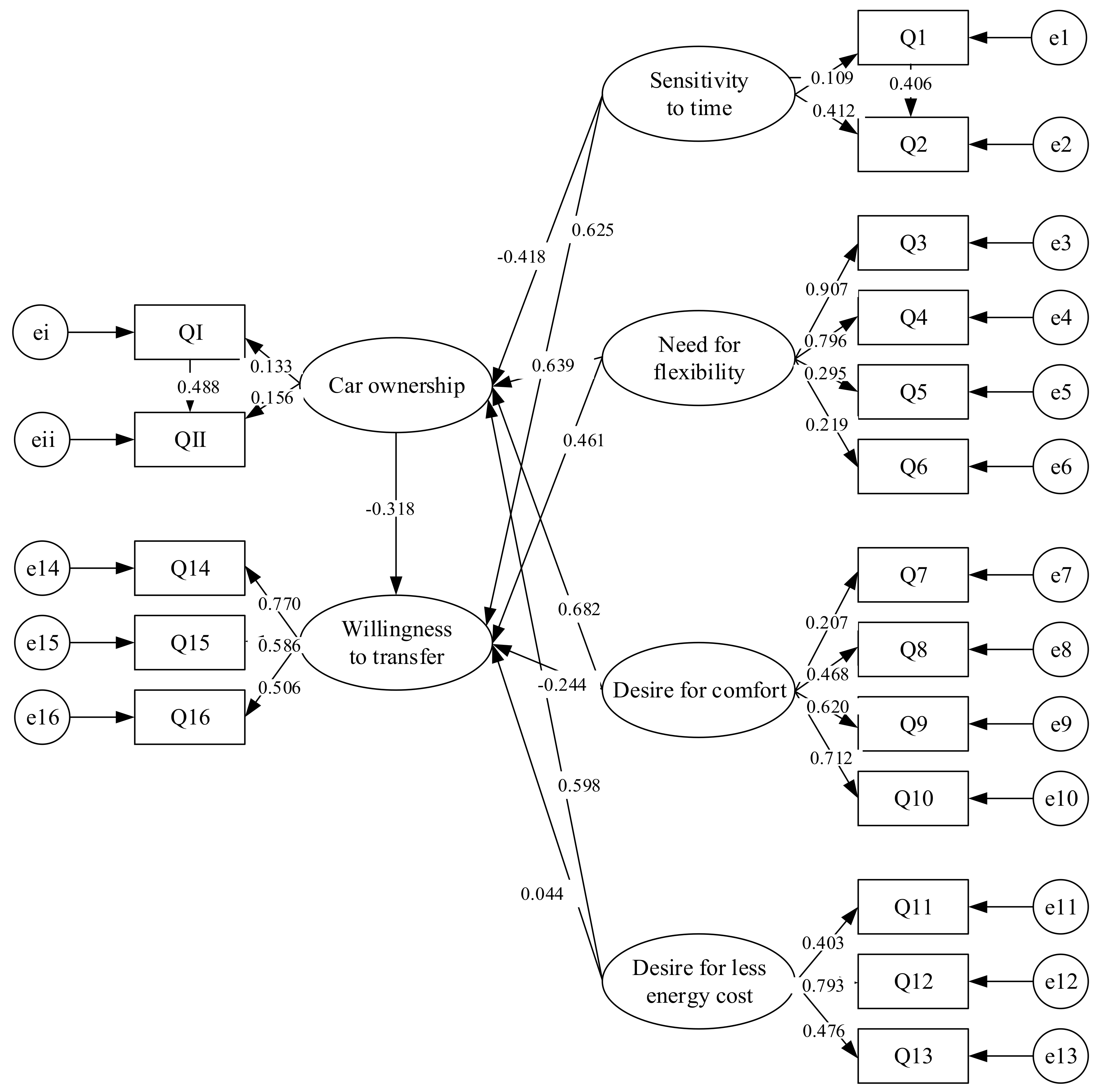
The SEM structure is presented in Figure 5. The weighted coefficient estimations of variables and factors are also shown in Figure 5. The value of RMR, GFI, and RMSEA of the SEM is 0.079 (less than 0.08 [42]), 0.91 (greater than 0.9 [41]), and 0.048 (close to 0 [41]) while the value of CFI is 0.90, very close to the ideal value 0.95 [42]. These indexes verify that the SEM in this study fits well. The numbers on the links are coefficients between variables and factors or factors and factors estimated by the SEM. And the results of the SEM are significant at a 95% confidence level.
Figure 5.
The SEM Results of Non-Transfer Commuters.
As shown in Figure 5, the willingness to transfer is dependent of car ownership while the other four factors are respectively related to the car ownership and the willingness to transfer. The need for flexibility, the desire for comfort, and the desire for less energy cost have a significantly positive impact on the car ownership, indicating the need for flexibility and the desire for comfort and saving energy would urge people to buy private cars and commute by car. The sensitivity to time is passively related to car ownership, which means commuting by car is recognized as an unreliable choice as traffic congestion is severe during commuting hours in Nanjing.
The car ownership and the desire for comfort have a negative impact on the willingness to transfer while the sensitivity to time and the need for flexibility have a high positive relationship with the willingness. Four main conclusions can be drawn from the SEM structure. The first one is if transfer can provide higher time reliability, more commuters will prefer transfer commuting. The second one is that the more flexible the transfer service is the more transfer commuters will be attracted. The third one is that the transfer process brings more uncomfortableness to commuters compared to direct lines. The last one is that commuters who own cars and have car preferences would be less prone to choose transfer.
4.3. Transfer Market Segmentation Results
The coefficients of variables estimated in SEM are used to calculate the value of each factors. The score of each factor is standardized into 0 to 5. As the sensitivity to time, the need for flexibility and the desire for comfort are significantly related to the willingness to transfer, these three factors are used to conduct K-means clustering. The optimal K value is identified by the value of SSE, as shown in Figure 6. In this study, number of clusters (K) should be valued six.
Figure 6.
Identification of K Value.
The centroid of the six segments are presented in Table 6. The words in the brackets represent the level of scores, high level: >4.0, moderate level: 3.0–4.0 and low level: <3.0. Thus, six segments of transfer market are summarized as follows:
Table 6.
The Results of K-Means Clustering.
Segment 1 (S1) is a group of individuals which have a low willingness to transfer. They have a low sensitivity to time, a low need for flexibility and a low desire for comfort.
Segment 2 (S2) is a group of individuals which have a moderate willingness to transfer. They have a high sensitivity to time, a moderate need for flexibility, and a low desire for comfort.
Segment 3 (S3) is a group of individuals which have a moderate willingness to transfer. They have a moderate sensitivity to time, a high need for flexibility, and a moderate desire for comfort.
Segment 4 (S4) is a group of individuals which have a moderate willingness to transfer. They have a high sensitivity to time, a high need for flexibility, and a high desire for comfort.
Segment 5 (S5) is a group of individuals which have a high willingness to transfer. They have a high sensitivity to time, a low need for flexibility, and a moderate desire for comfort.
Segment 6 (S6) is a group of individuals which have a high willingness to transfer. They have a high sensitivity to time, a high need for flexibility, and a moderate desire for comfort.
5. Discussion of Results
The socio-economic characteristics of the six segments are also analyzed respectively to further study the difference among these six groups of non-transfer commuters (see Table 7). All the transfer attitudinal preferences of the commuters in the S1 are low as their actual private car usage proportion for commuting is higher than the other five segments, indicating that they have a car preference. So, this group of commuters lack of potential to transfer commuting.
Table 7.
Socio-Economic Characteristic of the Six Segments.
The S2, S3, and S4 have the same moderate willingness to transfer while their needs or desires for transfer service vary from each other. The S2 has a high sensitivity to time, a moderate need for flexibility, and a low desire for comfort. Table 7 shows that more than 95% of the commuters in the S2 have an actual below 8 km commuting distance. As their commuting distance and time is short, their desire for comfort is low. And their actual car usage is much lower than the S1 while their bicycle usage is much higher. The S3 has a higher average income than the other five segments but it has a moderate sensitivity to time. The reason might be that the higher social position brings more money and the more flexible commuting schedule. This finding is consistent with several previous studies which reported that the attitudes often cut across socioeconomic groups [21,47]. More than 40% of commuters in the S3, as shown in Table 7, actually commute by slow traffic, such as cycling and walking. The S4 has a higher average age than the other segments and the highest car ownership. These make the commuters in the S4 have a high need for flexibility and a strong desire for comfort.
The S5 and S6 have a high willingness to transfer. Table 7 also tells that the S5 has the highest proportion of actual metro usage. Metro commuters always have a strong sensitivity to time and have a lower perceived transfer disutility than the commuters using other traffic modes. The commuters in the S6 have the lowest age of the six segments. The younger commuters have a stronger sensitivity to time and a greater need for flexibility while not that focus on the comfort. However, they still have a strong willingness to transfer as their perceived transfer disutility is much less than the elder commuters. In addition, comparing the low transfer willingness group with the high willingness one, a conclusion can be drawn that the better educated commuters have higher willingness to transfer.
6. Policy Implications
Since the commuters in the S1 have a quite low willingness to transfer, the S1 is extracted from the potential transfer commuters. The S2 and S4 have high sensitivity to time, so accurate real-time information of public transit online or at the transfer nodes may attract some private car users to using public transit or even transfer. Commuters in the S3 and S4 both have a high desire for transfer flexibility, indicating that the appearance of bike sharing promote the transfer willingness and the transfer nodes with higher transfer lines overlapping attract more commuters to transfer. Besides, the S4 also has a high desire for comfort, compared with the S6, higher desire for comfort makes the willingness to transfer lower, which suggests that service of level of transfer, including the walking environment, the seat availability and the transfer node capacity should be improved to reduce the commuters’ perceived transfer disutility.
Commuters in the S5 and S6 like commuters in the S2 and S3 also have high sensitivity to time. Thus, sensitivity to time is the most important factors for commuters to influence the willingness to transfer like many other studies reported [11,32]. Strategies on reducing the transfer time and improving the transfer time reliability could increase the transfer usage in the four segments (S2, S4, S5, and S6). From the perception of the desire for comfort, as current transfer comfort is poor, commuters’ desire for comfort shows a negative impact on the willingness to transfer. Though, only one segment shows a high desire for comfort currently, the desire for comfort will be more and more significant in the future with further improvement in living standards as Hernandez declared that comfort at a transfer node is a determining factor in the ease of making a transfer [15].
7. Conclusions
In this study, the key factors and attributes that influence commuters’ transfer choices have been identified through a combined RP and SP survey conducted in Nanjing, China. According to the actual mode choice from RP data, the commuters are separated into two parts, actual transfer commuters and actual non-transfer commuters. Different attitudinal questions were asked to these two parts, respectively. To actual transfer commuters, there is no need to attract them to transfer but investigating their attitudes towards transfer can help us know better about the deficiencies in transfer systems. However, the actual non-transfer commuters are the potential transfer commuters. Market segmentation approach should be used to segment them into more detailed submarkets by several attitudinal factors and one socio-economic factor called car ownership, as this factor shows a strong relationship with the willingness to transfer in the factor analysis. Finally, six segments of the actual non-transfer commuters were acquired from the study and the socio-economic characteristics of each segment were analyzed.
The results of market segmentation show that the S1 is a group of individuals which have a low willingness to transfer, a low sensitivity to time, a low need for flexibility, and a low desire for comfort. These commuters are not considered as the potential transfer commuters since they have a strong car preference as presented in their socio-economic statistical results. Commuters in the S2, S3, and S4 have moderate willingness to transfer while in the S5 and S6 commuters have high willingness to transfer. Thus, these commuters are considered as the potential market switchers. Corresponding policy and strategy recommendations for each segment to promote the transfer commuting were proposed at last.
Since transfer behavior is very complex, this study only focuses on several factors that influence commuters transfer choices. Other types of attitudinal factors and socio-economic variables can be used to segment the transfer commuting market. Also, the methodology in this paper is not perfect. The SEM method only can measure the interrelation of factors and variables, but cannot analyze how and to what extent they will affect commuters’ transfer mode and route choices. Therefore, a lot of other interesting issues, such as which kind of transfer modes or transfer nodes will commuters prefer, can be taken into consideration in future works.
Author Contributions
J.C. directed this study and acquired the funding; J.Y. designed the questionnaires; H.B. and Y.Y. conducted the survey; J.Y. analyzed the data, wrote and revised the paper and Y.Y. reviewed and edited the paper.
Acknowledgments
This research is funded by the National Natural Science Foundation Council of China under Project No. 51638004.
Conflicts of Interest
The authors declare no conflict of interest.
References
- United Nations. World Urbanization Prospects: The 2014 Revision, Highlights; Department of Economic and Social Affairs, Population Division, United Nations: New York, NY, USA, 2014. [Google Scholar]
- Qian, C.; Zhou, Y.; Chen, J. The Coupling Strategy Research of Urban Public Space and Traffic for Improving the Residents’ Low-Carbon Travel Accessibility: A Case Study of Hexi New City Central Area in Nanjing. Sustainability 2017, 9, 2166. [Google Scholar] [CrossRef]
- Ji, Y.; Ma, X.; Yang, M.; Jin, Y.; Gao, L. Exploring Spatially Varying Influences on Metro-Bikeshare Transfer: A Geographically Weighted Poisson Regression Approach. Sustainability 2018, 10, 1526. [Google Scholar] [CrossRef]
- Jang, T.Y. Causal relationship among travel mode, activity, and travel patterns. J. Transp. Eng. 2003, 129, 16–22. [Google Scholar] [CrossRef]
- Cascajo, R.; Garcia-Martinez, A.; Monzon, A. Stated preference survey for estimating passenger transfer penalties: Design and application to Madrid. Eur. Transp. Res. Rev. 2017, 9, 42. [Google Scholar] [CrossRef]
- Nielsen, G.; Lange, T. Network Design for Public Transport Success—Theory and Examples; Norwegian Ministry of Transport and Communications: Oslo, Norway, 2008.
- Garcia-Martinez, A.; Cascajo, R.; Jara-Diaz, S.R.; Chowdhury, S.; Monzon, A. Transfer penalties in multimodal public transport networks. Transp. Res. Part A Policy Pract. 2018. [Google Scholar] [CrossRef]
- Horowitz, A.J.; Zlosel, D.J. Transfer penalties: Another look at transit riders’ reluctance to transfer. Transportation 1981, 10, 279–282. [Google Scholar] [CrossRef]
- Arentze, T.A.; Molin, E.J. Travelers’ preferences in multimodal networks: Design and results of a comprehensive series of choice experiments. Transp. Res. Part A Policy Pract. 2013, 58, 15–28. [Google Scholar] [CrossRef]
- Schakenbos, R.; La Paix, L.; Nijenstein, S.; Geurs, K.T. Valuation of a transfer in a multimodal public transport trip. Transp. Policy 2016, 46, 72–81. [Google Scholar] [CrossRef]
- Feng, X.; Zhu, X.; Qian, X.; Jie, Y.; Ma, F.; Niu, X. A new transit network design study in consideration of transfer time composition. Transp. Res. Part D Transp. Environ. 2018. [Google Scholar] [CrossRef]
- Desiderio, N. Requirements of Users and Operators on the Design and Operation of Intermodal Interchanges; Technishe Universitat Darmstadt, Fachgebiet Verkehrsplanung und Verkehrstechnik: Darmstadt, Germany, 2004. [Google Scholar]
- Peek, G.-J.; van Hagen, M. Creating synergy in and around stations: Three strategies for adding value. Transp. Res. Rec. J. Transp. Res. Board 2002, 1793, 1–6. [Google Scholar] [CrossRef]
- Cheng, Y.-H.; Tseng, W.-C. Exploring the effects of perceived values, free bus transfer, and penalties on intermodal metro–bus transfer users’ intention. Transp. Policy 2016, 47, 127–138. [Google Scholar] [CrossRef]
- Hernandez, S.; Monzon, A. Key factors for defining an efficient urban transport interchange: Users’ perceptions. Cities 2016, 50, 158–167. [Google Scholar] [CrossRef]
- Van Hagen, M. Waiting Experience at Train Stations; Eburon Uitgeverij BV: Delft, The Netherlands, 2011. [Google Scholar]
- Hine, J.; Wardman, M.; Stradling, S.G. Interchange and seamless travel. In Integrated Futures and Transport Choices: UK Transport Policy Beyond the 1998 White Paper and Transport Acts: UK Transport Policy Beyond the 1998 White Paper and Transport Acts; Routledge: London, UK, 2018. [Google Scholar]
- Wardman, M.; Hine, J. Costs of Interchange: A Review of the Literature; Institute of Transport Studies, University of Leeds: Leeds, UK, 2000. [Google Scholar]
- Walle, S.V.; Steenberghen, T. Space and time related determinants of public transport use in trip chains. Transp. Res. Part A Policy Pract. 2006, 40, 151–162. [Google Scholar] [CrossRef]
- Outwater, M.; Castleberry, S.; Shiftan, Y.; Ben-Akiva, M.; Zhou, Y.S.; Kuppam, A. Attitudinal market segmentation approach to mode choice and ridership forecasting: Structural equation modeling. Transp. Res. Rec. J. Transp. Res. Board 2003, 1854, 32–42. [Google Scholar] [CrossRef]
- Anable, J. ‘Complacent car addicts’ or ‘aspiring environmentalists’? Identifying travel behaviour segments using attitude theory. Transp. Policy 2005, 12, 65–78. [Google Scholar] [CrossRef]
- Shiftan, Y.; Outwater, M.L.; Zhou, Y. Transit market research using structural equation modeling and attitudinal market segmentation. Transp. Policy 2008, 15, 186–195. [Google Scholar] [CrossRef]
- Li, Z.; Wang, W.; Yang, C.; Ragland, D.R. Bicycle commuting market analysis using attitudinal market segmentation approach. Transp. Res. Part A Policy Pract. 2013, 47, 56–68. [Google Scholar] [CrossRef]
- Zhang, C.; Chen, J.; Li, Z.; Gao, L. Market Segmentation Analysis of Commuter Parking Relative to Shared Private Residential Parking Spots. Transp. Res. Rec. 2018. [Google Scholar] [CrossRef]
- Abdel-Aty, M.A.; Kitamura, R.; Jovanis, P.P. Using stated preference data for studying the effect of advanced traffic information on drivers’ route choice. Transp. Res. Part C Emerg. Technol. 1997, 5, 39–50. [Google Scholar] [CrossRef]
- Tilahun, N.Y.; Levinson, D.M.; Krizek, K.J. Trails, lanes, or traffic: Valuing bicycle facilities with an adaptive stated preference survey. Transp. Res. Part A Policy Pract. 2007, 41, 287–301. [Google Scholar] [CrossRef]
- Frei, C.; Hyland, M.; Mahmassani, H.S. Flexing service schedules: Assessing the potential for demand-adaptive hybrid transit via a stated preference approach. Transp. Res. Part C Emerg. Technol. 2017, 76, 71–89. [Google Scholar] [CrossRef]
- Anderson, J.C.; Gerbing, D.W. Structural equation modeling in practice: A review and recommended two-step approach. Psychol. Bull. 1988, 103, 411–423. [Google Scholar] [CrossRef]
- Preacher, K.J.; Hayes, A.F. Asymptotic and resampling strategies for assessing and comparing indirect effects in multiple mediator models. Behav. Res. Methods 2008, 40, 879–891. [Google Scholar] [CrossRef] [PubMed]
- Liu, Y.; Yang, Y. Empirical Examination of Users’ Adoption of the Sharing Economy in China Using an Expanded Technology Acceptance Model. Sustainability 2018, 10, 1262. [Google Scholar] [CrossRef]
- Jain, A.K. Data clustering: 50 years beyond K-means. Pattern Recognit. Lett. 2010, 31, 651–666. [Google Scholar] [CrossRef]
- Chowdhury, S.; Ceder, A.; Sachdeva, R. The effects of planned and unplanned transfers on public transport users’ perception of transfer routes. Transp. Plan. Technol. 2014, 37, 154–168. [Google Scholar] [CrossRef]
- Muller, T.; Furth, P. Transfer scheduling and control to reduce passenger waiting time. Transp. Res. Rec. J. Transp. Res. Board 2009, 2112, 111–118. [Google Scholar] [CrossRef]
- Molin, E.; Chorus, C.; van Sloten, R. The need for advanced public transport information services when making transfers. EJTIR 2009, 9, 397–410. [Google Scholar]
- Guo, Z.; Wilson, N.H. Assessing the cost of transfer inconvenience in public transport systems: A case study of the London Underground. Transp. Res. Part A Policy Pract. 2011, 45, 91–104. [Google Scholar] [CrossRef]
- Chen, X.; Liu, Q.; Du, G. Estimation of travel time values for urban public transport passengers based on SP survey. J. Transp. Syst. Eng. Inf. Technol. 2011, 11, 77–84. [Google Scholar] [CrossRef]
- Jolliffe, I.T. Principal component analysis. In Principal Component Analysis; Springer: New York, NY, USA, 1986; pp. 115–128. [Google Scholar]
- Tucker, L.R.; Lewis, C. A reliability coefficient for maximum likelihood factor analysis. Psychometrika 1973, 38, 1–10. [Google Scholar] [CrossRef]
- Thompson, B. Exploratory and Confirmatory Factor Analysis: Understanding Concepts and Applications; American Psychological Association: Washington, DC, USA, 2004. [Google Scholar]
- Browne, M.W.; Cudeck, R. Alternative Ways of Assessing Model Fit. Sociol. Method. Res. 1993, 21, 230–258. [Google Scholar] [CrossRef]
- Kline, R.B.; Santor, D.A. Principles & practice of structural equation modelling. Can. Psychol. 1999, 40, 381–383. [Google Scholar]
- Hu, L.T.; Bentler, P.M. Cutoff criteria for fit indexes in covariance structure analysis: Conventional criteria versus new alternatives. Struct. Equ. Model. Multidiscip. J. 1999, 6, 1–55. [Google Scholar] [CrossRef]
- Hartigan, J.A.; Wong, M.A. Algorithm AS 136: A k-means clustering algorithm. J. R. Stat. Soc. Ser. C (Appl. Stat.) 1979, 28, 100–108. [Google Scholar] [CrossRef]
- Cornuejols, A.; Wemmert, C.; Gançarski, P.; Bennani, Y. Collaborative clustering: Why, when, what and how. Inf. Fusion 2018, 39, 81–95. [Google Scholar] [CrossRef]
- Likas, A.; Vlassis, N.; Verbeek, J.J. The global k-means clustering algorithm. Pattern Recognit. 2003, 36, 451–461. [Google Scholar] [CrossRef]
- Didi. Urban Traffic Travel Report for 2017. In Proceedings of the Intelligent Transportation Conference, Beijing, China, 25 January 2018. [Google Scholar]
- Heinen, E.; Maat, K.; Van Wee, B. The role of attitudes toward characteristics of bicycle commuting on the choice to cycle to work over various distances. Transp. Res. Part D Transp. Environ. 2011, 16, 102–109. [Google Scholar] [CrossRef]
© 2018 by the authors. Licensee MDPI, Basel, Switzerland. This article is an open access article distributed under the terms and conditions of the Creative Commons Attribution (CC BY) license (http://creativecommons.org/licenses/by/4.0/).

















