Environmental Concern and Urbanization in India: Towards Psychological Complexity
Abstract
1. Introduction
2. Theoretical Background
2.1. Urbanization and Nature Experience
2.2. Traditional Urban Psychology
2.3. Southern Urbanization
3. Methods
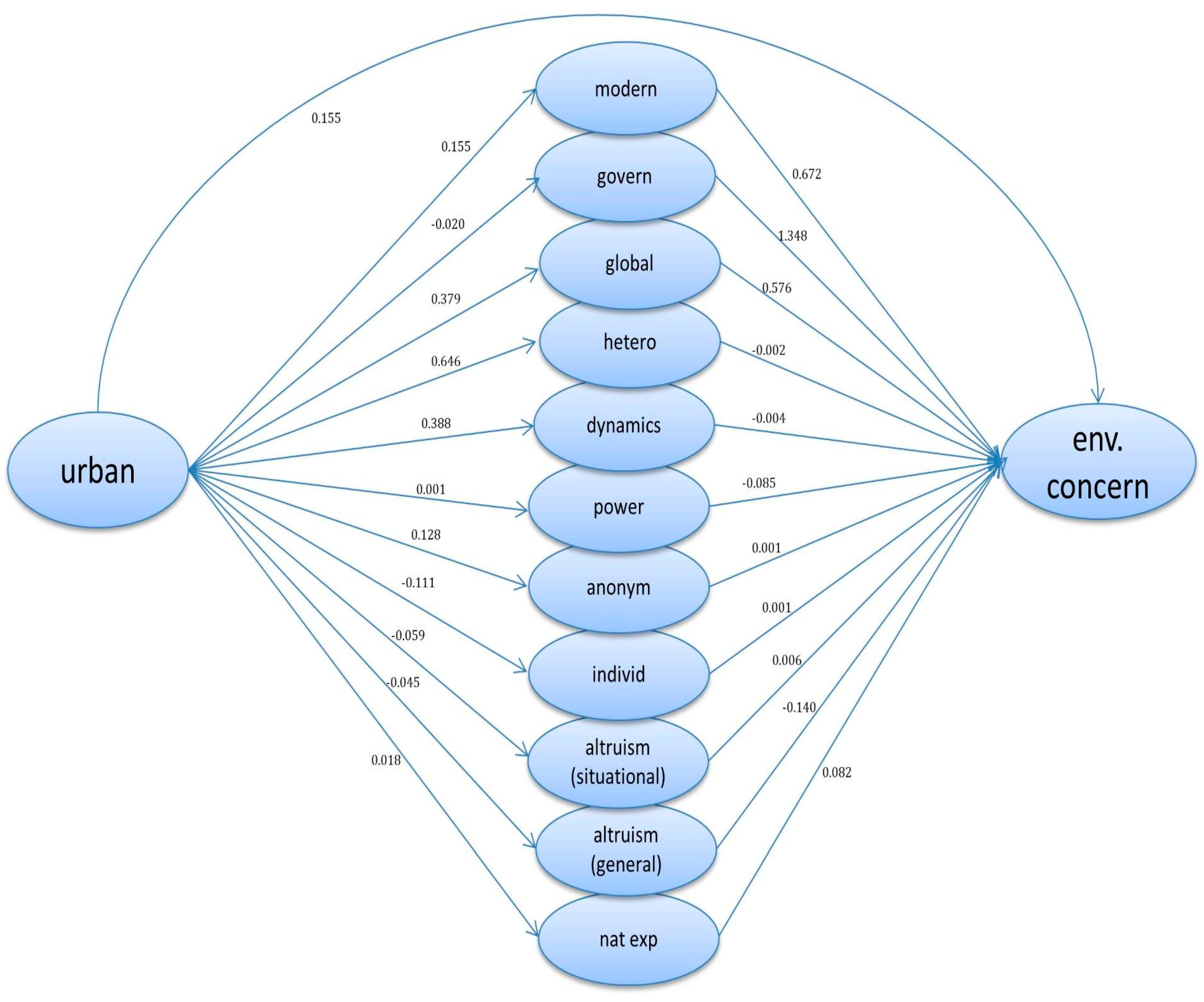
3.1. Model
3.2. Measures
3.3. Data
4. Results and Discussion
4.1. Context and the Example of Nature Experience
4.2. Positive Southern and Negative Northern Contributions
4.3. Traditional Urban Psychology Revisited
5. Conclusions
Author Contributions
Funding
Acknowledgments
Conflicts of Interest
Appendix A
| Dependent (Equations) | ||||||||||||||
|---|---|---|---|---|---|---|---|---|---|---|---|---|---|---|
| Indepent Variables | Env Concern | Gen. Altru. | Part. Altruism | Dynam. | Hetero. (Ineq.) | Power | Anonym. | Individualism | Modern. | Global. | Govern. | Nat. Experience | Environ. Conditions | Urban |
| env concern | [1] | |||||||||||||
| lagged env concern | [14] | |||||||||||||
| generalized altruism | [14] | (no evidence) † | [41] | [41] | ||||||||||
| particular. altruism | (partic. NEP) | [39] | ||||||||||||
| dynamics | (through part. altru.: see there) † | (through anonymity: [48]) † | [46] | (see heterog. below) † | (logical reverse cause) | (see heterog. below) † | [60] | (through heterog. logically) † | [52] | |||||
| (lag_dyn) | (alternat. social rigidity) | |||||||||||||
| heterog. | [41] | [42] | [46] | (through anonym. [64]) † | [43] | (through anonymity [43]) † | [61] | [64] | ||||||
| power | [50] | (logical through govern., …) † | (obvious) | |||||||||||
| anonymity | (through part. altru.: see there) † | [38] | (through power) † | [41] | (classic) | (through gen. altru. [64]) | ||||||||
| individualism | (through part. altru.: see there) † | [38] | [43] | (classic) | (through dynamics [62]) † | (logical reverse cause) | ||||||||
| moderniz. | [10,54] | [41] | (classic) | [60] | [61] | (through gen. altru.: [41] † | [46,62] | [63] | [67] | [59] | (obvious by e.g., media coverage) | [52] | ||
| globaliz. | [14] | (through modern.) † | [69] | [69] | (logical through heterog.) † | [56] | [67] | |||||||
| governance | (logical reverse caus) | (through modern. logically) † | (through gen. altru. [41]) † | [17,59] | (through modern. logically) † | (through modern. logically) † | ||||||||
| nature experience | [26] | |||||||||||||
| environm. conditions | (logic.) | |||||||||||||
| urbanization | (control unobserved paths + stress incl. self-efficacy & depression) | [36] | (see gen. altru.) | [47] (only as much as power permits) † | (classic) | (classic) | [36] | (classic) | [44,58] | [65] | (through modern. [16]) † | [31,33] | [9] | |
| Items | Environmental Concern (Raw Data) | Environmental Concern (Error Imputation) | Dynamics (Education Does not Enter) | Modernization | Urban (Distance Separate Analysis) | Indiv | Altruism (Separate Analysis) | Governance | Globalization | (Separate Analysis) | |
|---|---|---|---|---|---|---|---|---|---|---|---|
| Reliability | 0.50 | 0.55 | 0.38 | 0.65 | 0.79 | 0.30 | 0.98 | 0.43 | |||
| Mean (sd) | 0.86 (0.20) | 0.74 (0.15) | 0.38 (0.14) | 0.5 (0.15) | 0.14 (0.14) | 0.17 (0.19) | 0.13 (0.14) | 0.60 (0.28) | |||
| Mean (sd) | |||||||||||
| Eco-crisis [81,83] | 0.79 | 0.79 | |||||||||
| Balance of nature (“) | 0.82 | 0.82 | |||||||||
| Limits to growth (“) | 0.30 | ||||||||||
| Anti-anthropocentrism (“) | 0.34 | ||||||||||
| Time in location (physical mobility, inverted) | 0.44 | ||||||||||
| Time in main occupation (social mobility, inverted) | 0.56 | ||||||||||
| Asset index | 0.51 (0.17) | 0.61 | |||||||||
| Global brand knowledge [97] | 0.70 | ||||||||||
| Openness to experience | 0.33 | ||||||||||
| Education (years) * | 6.24 (5.37) | 0.39 | 0.57 | ||||||||
| Time preference | 0.20 | ||||||||||
| Distance to city center (inverted) | 0.55 (0.26) | 0.64 | |||||||||
| Population size of agglomeration | 0.63 | ||||||||||
| Builtup area % | 0.91 | ||||||||||
| Anonymity [98] | 0.25 (0.27) | ||||||||||
| Heterogeneity [99] | 0.69 (0.32) | ||||||||||
| Inequality (spatial lag of assets) | 0.58 (0.17) | ||||||||||
| Vertical individualism [100] | 0.42 | ||||||||||
| Horizontal individualism (“) | 0.40 | ||||||||||
| Generalized altruism | 0.34 (0.24) | 0.68 | |||||||||
| Situational altruism (“) | 0.48 (0.25) | 0.69 | |||||||||
| Public good availability | 0.94 | ||||||||||
| Formal land titles | 0.95 | ||||||||||
| Local tradition importance [97] | 0.41 | ||||||||||
| Perceived impact international trade (“) | 0.52 | ||||||||||
| Power exposure [101] | 0.41 (0.38) | 0.36 | |||||||||
| Nature experience [102] | 0.88 (0.27) | 0.38 | |||||||||
| (Environmental conditions: water access) | 0.52 (0.30) | ||||||||||
| Religion * (Hindu, Muslim, Christian, other) | 1.08 (0.38) | ||||||||||
| Caste * (general, scheduled caste, scheduled tribe, other backward caste, other) | 2.17 (1.28) | ||||||||||
| Age * | 44.94 (13.83) | ||||||||||
| Gender * (0 = female) | 0.70 (0.46) |
| Dependent\Independent Variable | OLS (Latent Variable Model, Original Data, Face-Valid NEP) | OLS (Parceled Scales) | OLS (Sampling Weights) | OLS (Full NEP, Error Imputation Data) | Spatial IV (Fuller (4) Estimator, Original Data, Face-Valid NEP) | AR Test | |||||||||||
|---|---|---|---|---|---|---|---|---|---|---|---|---|---|---|---|---|---|
| Environmental concern | |||||||||||||||||
| Altruism (generalized) | −0.095 | (0.033) | *** | -0.106 | (0.027) | *** | −0.129 | (0.024) | *** | −0.082 | (0.021) | *** | −0.101 | (0.026) | *** | ||
| Altruism (situational) | 0.065 | (0.033) | . | 0.080 | (0.027) | ** | 0.094 | (0.024) | *** | 0.058 | (0.021) | ** | 0.078 | (0.026) | ** | ||
| Nature experience | 0.081 | (0.025) | *** | 0.083 | (0.023) | *** | 0.103 | (0.024) | *** | 0.039 | (0.018) | * | 0.082 | (0.023) | *** | ||
| Environmental conditions | 0.044 | (0.116) | 0.064 | (0.046) | −0.037 | (0.022) | . | 0.010 | (0.036) | 0.063 | (0.079) | ||||||
| Urban | 0.099 | (0.026) | *** | 0.070 | (0.033) | * | 0.037 | (0.016) | * | 0.075 | (0.026) | ** | 0.063 | (0.035) | . | ||
| Lagged EC (norm) | −1.433 | (1.895) | |||||||||||||||
| Modernization | 0.256 | (0.066) | *** | 0.192 | (0.042) | *** | 0.107 | (0.035) | ** | 0.130 | (0.033) | *** | 0.189 | (0.042) | *** | ||
| Globalization | 0.343 | (0.109) | *** | 0.131 | (0.030) | *** | 0.021 | (0.026) | 0.101 | (0.023) | *** | 0.121 | (0.030) | *** | |||
| 0.085 | 0.071 | 0.095 | 0.076 | 0.078 | 0.104 | (10.030) | (0.51) | ||||||||||
| Altruism (generalized) | |||||||||||||||||
| Urban | −0.152 | (0.061) | * | −0.103 | (0.032) | ** | −0.132 | (0.019) | *** | −0.215 | (0.097) | * | |||||
| Altruism (situational) | 0.500 | (0.037) | *** | 0.500 | (0.025) | *** | 0.561 | (0.024) | *** | 0.519 | (0.031) | *** | |||||
| Heterogeneity | 0.029 | (0.036) | 0.033 | (0.031) | −0.007 | (0.032) | −0.128 | (0.112) | |||||||||
| Modernization | 0.145 | (0.070) | * | 0.084 | (0.043) | . | 0.160 | (0.043) | *** | 0.847 | (0.510) | . | * | ||||
| Governance | −0.033 | (0.042) | −0.002 | (0.033) | 0.027 | (0.022) | 0.094 | (0.132) | |||||||||
| 0.091 | 0.072 | 0.257 | 0.345 | 0.258 | (0.164) | (0.13) | |||||||||||
| Altruism (situational) | |||||||||||||||||
| Heterogeneity | −0.047 | (0.039) | −0.045 | (0.036) | 0.030 | (0.038) | −0.398 | (0.165) | * | ||||||||
| Inequality | −0.070 | (0.029) | * | −0.070 | (0.029) | * | −0.041 | (0.032) | −0.144 | (0.091) | |||||||
| Anonymity | −0.020 | (0.030) | −0.016 | (0.030) | 0.080 | (0.029) | ** | 0.135 | (0.074) | . | |||||||
| Collectivism | 0.062 | (0.152) | 0.023 | (0.039) | 0.080 | (0.041) | . | −0.090 | (0.074) | ||||||||
| Modernization | −0.080 | (0.060) | −0.078 | (0.051) | 0.012 | (0.051) | 1.596 | (0.749) | * | * | |||||||
| Urban | −0.074 | (0.043) | . | −0.021 | (0.033) | −0.123 | (0.024) | *** | −0.177 | (0.084) | * | ||||||
| 0.106 | 0.072 | 0.006 | 0.022 | 0.002 | (1.328) | (0.28) | |||||||||||
| Dynamics | |||||||||||||||||
| lag_dyn (social norm) | 2.399 | (0.914) | ** | ||||||||||||||
| Power | 0.045 | (0.029) | −0.017 | (0.028) | −0.021 | (0.031) | −0.451 | (0.239) | |||||||||
| Modernization | 0.939 | (0.115) | *** | 0.123 | (0.038) | ** | 0.002 | (0.042) | 0.393 | (0.230) | . | ||||||
| Globalization | −0.129 | (0.118) | −0.001 | (0.029) | 0.028 | (0.034) | 0.162 | (0.331) | |||||||||
| Heterogeneity | 0.227 | (0.033) | *** | 0.088 | (0.028) | ** | 0.131 | (0.035) | *** | −0.013 | (0.306) | ||||||
| 0.112 | 0.092 | 0.100 | 0.084 | 0.005 | (0.918) | (0.57) | |||||||||||
| Heterogeneity | |||||||||||||||||
| Urban | 0.019 | (0.075) | 0.121 | (0.026) | *** | 0.096 | (0.016) | *** | 0.039 | (0.153) | |||||||
| Globalization | 0.994 | (0.165) | *** | 0.348 | (0.028) | *** | 0.324 | (0.026) | *** | 0.906 | (0.383) | * | - | ||||
| Dynamics | 0.338 | (0.170) | * | 0.137 | (0.030) | *** | 0.108 | (0.024) | *** | 0.232 | (0.440) | ||||||
| Inequality | 0.002 | (0.024) | 0.003 | (0.023) | 0.034 | (0.023) | 0.083 | (0.057) | |||||||||
| Collectivism | 0.478 | (0.187) | * | 0.113 | (0.030) | *** | 0.131 | (0.029) | *** | 0.624 | (0.450) | ||||||
| 0.035 | 0.030 | 0.173 | 0.210 | 0.073 | (0.806) | (0.13) | |||||||||||
| Inequality | |||||||||||||||||
| Power | 0.027 | (0.031) | 0.034 | (0.037) | 0.074 | (0.032) | * | 1.264 | (1.037) | ||||||||
| Globalization | 0.129 | (0.127) | 0.018 | (0.037) | 0.005 | (0.033) | 0.061 | (1.101) | |||||||||
| Dynamics | 0.056 | (0.044) | 0.057 | (0.037) | −0.026 | (0.029) | 2.192 | (0.633) | ** | ||||||||
| Modernization | −0.378 | (0.112) | ** | −0.216 | (0.049) | *** | −0.123 | (0.041) | ** | −3.011 | (1.005) | ** | |||||
| 0.060 | 0.052 | 0.015 | 0.010 | 0.075 | (1.074) | (0.14) | |||||||||||
| Power | |||||||||||||||||
| Anonymity | −0.061 | (0.028) | * | −0.010 | (0.022) | 0.091 | (0.022) | *** | −0.290 | (0.026) | |||||||
| Altruism (generalized) | −0.040 | (0.029) | −0.004 | (0.022) | 0.026 | (0.023) | 0.452 | (0.273) | . | * | |||||||
| 0.000 | 0.000 | −0.001 | 0.014 | 0.001 | (1.15) | (0.74) | |||||||||||
| Anonymity | |||||||||||||||||
| Urban | 0.215 | (0.064) | ** | 0.111 | (0.033) | *** | 0.242 | (0.024) | *** | 0.214 | (0.054) | *** | |||||
| Dynamics | 0.235 | (0.134) | . | 0.050 | (0.038) | 0.069 | (0.033) | * | 0.137 | (0.058) | * | ||||||
| Heterogeneity | 0.072 | (0.034) | * | 0.116 | (0.035) | *** | 0.212 | (0.039) | *** | 0.337 | (0.107) | ** | |||||
| Collectivism | −0.735 | (0.226) | ** | −0.195 | (0.037) | *** | −0.216 | (0.040) | *** | −0.930 | (0.456) | * | * | ||||
| Modernization | −0.485 | (0.145) | ** | −0.257 | (0.049) | *** | −0.188 | (0.051) | *** | −1.074 | (0.557) | . | * | ||||
| 0.099 | 0.082 | 0.055 | 0.140 | 0.026 | (1.362) | (0.18) | |||||||||||
| Collectivism | |||||||||||||||||
| Urban | 0.080 | (0.026) | ** | 0.080 | (0.024) | ** | 0.104 | (0.017) | *** | 0.343 | (0.090) | *** | |||||
| Anonymity | −0.102 | (0.024) | *** | −0.104 | (0.022) | *** | −0.087 | (0.020) | *** | −0.193 | (0.181) | ||||||
| Modernization | 0.285 | (0.067) | *** | 0.167 | (0.037) | *** | 0.074 | (0.036) | * | 0.269 | (0.098) | ** | |||||
| Globalization | −0.211 | (0.089) | * | −0.076 | (0.028) | ** | −0.088 | (0.027) | *** | −0.715 | (0.298) | * | * | ||||
| 0.048 | 0.045 | 0.051 | 0.060 | 0.038 | (1.711) | (0.29) | |||||||||||
| Modernization | |||||||||||||||||
| Globalization | 0.344 | (0.059) | *** | 0.089 | (0.021) | *** | 0.119 | (0.020) | *** | 0.052 | (0.282) | ||||||
| Urban | 0.035 | (0.032) | 0.070 | (0.023) | ** | 0.209 | (0.017) | *** | 0.217 | (0.091) | * | ||||||
| Governance | −0.049 | (0.019) | ** | −0.042 | (0.021) | * | −0.059 | (0.015) | *** | −0.064 | (0.096) | ||||||
| Dynamics | 0.305 | (0.066) | *** | −0.046 | (0.027) | . | −0.046 | (0.023) | . | 0.380 | (0.491) | ||||||
| Heterogeneity | 0.124 | (0.016) | *** | 0.154 | (0.020) | *** | 0.157 | (0.022) | *** | -0.113 | (0.233) | ||||||
| Inequality | −0.041 | (0.011) | *** | −0.076 | (0.016) | *** | −0.052 | (0.018) | ** | −0.010 | (0.051) | ||||||
| 0.116 | 0.108 | 0.215 | 0.374 | 0.154 | (0.864) | (0.14) | |||||||||||
| Globalization | |||||||||||||||||
| Urban | 0.054 | (0.020) | ** | 0.041 | (0.032) | −0.003 | (0.029) | 0.335 | (0.070) | ** | |||||||
| Modernization | 0.365 | (0.062) | *** | 0.306 | (0.040) | *** | 0.360 | (0.040) | *** | 0.294 | (0.041) | ** | |||||
| Collectivism | −0.178 | (0.079) | * | −0.103 | (0.030) | *** | −0.135 | (0.031) | *** | −0.090 | (0.031) | ** | |||||
| 0.108 | 0.099 | 0.072 | 0.132 | 0.192 | - | - | |||||||||||
| Governance | |||||||||||||||||
| Modernization | 0.163 | (0.037) | *** | −0.028 | (0.044) | −0.006 | (0.051) | -0.028 | (0.043) | ||||||||
| Power | 0.005 | (0.017) | −0.063 | (0.030) | * | −0.061 | (0.035) | . | −0.063 | (0.030) | * | ||||||
| Heterogeneity | 0.012 | (0.023) | 0.018 | (0.030) | 0.009 | (0.039) | 0.018 | (0.030) | |||||||||
| Altruism (generalized) | −0.029 | (0.018) | −0.029 | (0.024) | 0.014 | (0.028) | −0.029 | (0.024) | |||||||||
| 0.107 | 0.083 | 0.109 | 0.18 | 0.115 | - | - | |||||||||||
| Nature experience | |||||||||||||||||
| Urban | 0.099 | (0.039) | * | 0.073 | (0.040) | . | 0.073 | (0.040) | . | 0.073 | (0.040) | . | |||||
| Environmental conditions | 0.168 | (0.149) | 0.174 | (0.057) | ** | 0.174 | (0.057) | ** | 0.174 | (0.057) | ** | ||||||
| 0.236 | 0.145 | 0.018 | 0.018 | 0.023 | - | - | |||||||||||
| Environmental conditions | |||||||||||||||||
| Environmental concern | −0.125 | (0.080) | 0.028 | (0.018) | 0.038 | (0.021) | . | 0.027 | (0.018) | 2.590 | (1.211) | * | * | ||||
| Modernization | 0.179 | (0.078) | * | −0.014 | (0.025) | −0.061 | (0.025) | * | −0.013 | (0.025) | −3.024 | (1.415) | * | * | |||
| Urban | −0.389 | (0.055) | *** | −0.045 | (0.020) | * | 0.014 | (0.019) | −0.044 | (0.020) | * | 0.264 | (0.284) | ||||
| 0.036 | 0.035 | 0.750 | 0.703 | 0.751 | 0.754 | (0.640) | (0.42) | ||||||||||
| Urban | |||||||||||||||||
| Modernization | 0.219 | (0.091) | * | -0.001 | (0.035) | 0.264 | (0.038) | *** | 2.946 | (0.907) | ** | * | |||||
| Dynamics | 0.338 | (0.090) | *** | 0.129 | (0.027) | *** | 0.052 | (0.026) | * | 1.403 | (0.497) | ** | * | ||||
| 0.077 | 0.066 | 0.420 | 0.729 | 0.483 | (1.040) | (0.91) | |||||||||||
References
- Bettencourt, L.M.A.; Lobo, J.; Helbing, D.; Kühnert, C.; West, G.B. Growth, innovation, scaling, and the pace of life in cities. Proc. Natl. Acad. Sci. USA 2007, 104, 7301–7306. [Google Scholar] [CrossRef] [PubMed]
- Frank, B.; Delano, D.; Schaefer Caniglia, B. Urban systems: A socio–ecological system perspective. Sociol. Int. J. 2017, 1, 1–8. [Google Scholar] [CrossRef]
- Seto, K.C.; Parnell, S.; Elmqvist, T. A Global outlook on urbanization. In Urbanization, Biodiversity and Ecosystem Services: Challenges and Opportunities; Elmqvist, T., Fragkias, M., Goodness, J., Güneralp, B., Marcotullio, P.J., McDonald, R.I., Parnell, S., Schewenius, M., Sendstad, M., Seto, K.C., et al., Eds.; Springer: Dordrecht, The Netherlands, 2013. [Google Scholar]
- Nagendra, H.; Ostrom, E. Applying the social-ecological system framework to the diagnosis of urban lake commons in Bangalore, India. E&S 2014, 19. [Google Scholar]
- Taylor, P.J. Cities in climate change. Int. J. Urban Sci. 2017, 21, 1–14. [Google Scholar] [CrossRef]
- Schlüter, M.; Baeza, A.; Dressler, G.; Frank, K.; Groeneveld, J.; Jager, W.; Janssen, M.A.; McAllister, R.R.J.; Müller, B.; Orach, K.; et al. A framework for mapping and comparing behavioural theories in models of social-ecological systems. Ecol. Econ. 2017, 131, 21–35. [Google Scholar] [CrossRef]
- Cumming, G.S.; Buerkert, A.; Hoffmann, E.M.; Schlecht, E.; von Cramon-Taubadel, S.; Tscharntke, T. Implications of agricultural transitions and urbanization for ecosystem services. Nature 2014, 515, 50–57. [Google Scholar] [CrossRef]
- Soga, M.; Gaston, K.J. Extinction of experience: The loss of human-nature interactions. Front. Ecol. Environ. 2016, 14, 94–101. [Google Scholar] [CrossRef]
- Amel, E.; Manning, C.; Scott, B.; Koger, S. Beyond the roots of human inaction: Fostering collective effort toward ecosystem conservation. Science 2017, 356, 275–279. [Google Scholar] [CrossRef]
- Yu, X. Is environment ‘a city thing’ in China? Rural–urban differences in environmental attitudes. J. Environ. Psychol. 2014, 38, 39–48. [Google Scholar] [CrossRef]
- Nagendra, H. The global south is rich in sustainability lessons that students deserve to hear. Nature 2018, 557, 485–488. [Google Scholar] [CrossRef]
- Thomas, V.G.; Saegert, S.; Cantor, D.W.; Gorman-Smith, D.; Maton, K.I.; Soriano, F.I.; Thornotn, D.W. Toward an Urban Psychology: Research, Action, and Policy. 2005. Available online: https://www.apa.org/pi/ses/resources/publications/urban-taskforce.pdf (accessed on 11 December 2020).
- Evans, G.W.; Lepore, S.J.; Allen, K.M. Cross-cultural differences in tolerance for crowding: Fact or fiction? J. Personal. Soc. Psychol. 2000, 79, 204–210. [Google Scholar] [CrossRef]
- Gifford, R.; Nilsson, A. Personal and social factors that influence pro-environmental concern and behaviour: A review. Int. J. Psychol. 2014, 49, 141–157. [Google Scholar] [CrossRef] [PubMed]
- Pulver, S.; Ulibarri, N.; Sobocinski, K.L.; Alexander, S.M.; Johnson, M.L.; McCord, P.F.; Dell'Angelo, J. Frontiers in socio-environmental research: Components, connections, scale, and context. Ecol. Soc. 2018, 23. [Google Scholar] [CrossRef]
- Scott, A.J.; Storper, M. The nature of cities: The scope and limits of urban theory. Int. J. Urban Reg. 2015, 39, 1–15. [Google Scholar] [CrossRef]
- Nair, J. The Promise of the Metropolis. Bangalore's Twentieth Century; Oxford University Press: New Delhi, India, 2005. [Google Scholar]
- Drukker, D.M.; Egger, P.; Prucha, I.R. On two-step estimation of a spatial autoregressive model with autoregressive disturbances and endogenous regressors. Econom. Rev. 2013, 32, 686–733. [Google Scholar] [CrossRef]
- Wirth, L. Urbanism as a way of life. Am. J. Sociol. 1938, 44, 1–24. [Google Scholar] [CrossRef]
- Amin, A.; Graham, S. The ordinary city. Trans. Inst. Br. Geogr. 1997, 22, 411–429. [Google Scholar] [CrossRef]
- Brenner, N.; Schmid, C. The ‘urban age’ in question. Int. J. Urban Reg. 2014, 38, 731–755. [Google Scholar] [CrossRef]
- Tönnies, F. Gemeinschaft und Gesellschaft. Grundbegriffe der Reinen Soziologie; Fues’s Verlag: Leipzig, Germany, 1887. [Google Scholar]
- Meyfroidt, P. Environmental cognitions, land change, and social–ecological feedbacks: An overview. J. Land Use Sci. 2013, 8, 341–367. [Google Scholar] [CrossRef]
- Pascual, U.; Balvanera, P.; Díaz, S.; Pataki, G.; Roth, E.; Stenseke, M.; Watson, R.T.; Başak Dessane, E.; Islar, M.; Kelemen, E.; et al. Valuing nature’s contributions to people: The IPBES approach. Curr. Opin. Environ. Sustain. 2017, 26, 7–16. [Google Scholar] [CrossRef]
- Chan, K.M.A.; Goldstein, J.; Satterfield, T.; Hannahs, N.; Kikiloi, K.; Naidoo, R.; Vadeboncoeur, N.; Woodside, U. Cultural services and non-use values. In Natural Capital; Oxford University Press: Oxford, UK, 2011; pp. 206–228. [Google Scholar]
- Ives, C.D.; Giusti, M.; Fischer, J.; Abson, D.J.; Klaniecki, K.; Dorninger, C.; Laudan, J.; Barthel, S.; Abernethy, P.; Martín-López, B.; et al. Human–nature connection: A multidisciplinary review. Curr. Opin. Environ. Sustain. 2017, 26, 106–113. [Google Scholar] [CrossRef]
- Chawla, L. Significant Life Experiences Revisited: A review of research on sources of environmental sensitivity. Environ. Educ. Res. 1998, 4, 369–382. [Google Scholar] [CrossRef]
- Nisbet, E.K.; Zelenski, J.M.; Murphy, S.A. The nature relatedness scale. Environ. Behav. 2008, 41, 715–740. [Google Scholar] [CrossRef]
- Gaston, K.J.; Soga, M.; Duffy, J.P.; Garrett, J.K.; Gaston, S.; Cox, D.T.C. Personalised Ecology. Trends Ecol. Evol. 2018, 33, 916–925. [Google Scholar] [CrossRef] [PubMed]
- Kollmuss, A.; Agyeman, J. Mind the Gap: Why do people act environmentally and what are the barriers to pro-environmental behavior? Environ. Educ. Res. 2002, 8, 239–260. [Google Scholar] [CrossRef]
- Summers, N.; VanHeuvelen, T. Heterogeneity in the relationship between country-level affluence and environmental concern. Soc. Forces 2017, 96, 329–360. [Google Scholar] [CrossRef]
- Evans, G.W. The built environment and mental health. J. Urban Health 2003, 80, 536–555. [Google Scholar] [CrossRef]
- Bettin, J.; Wollni, M. Environmental concern, income, and nature experience in India. Sustainability 2019, 11, 346. [Google Scholar] [CrossRef]
- Guha, R.; Martinez-Alier, J. Varieties of Environmentalism. Essays North and South; Earthscan: London, UK, 2013. [Google Scholar]
- Helm, S.V.; Pollitt, A.; Barnett, M.A.; Curran, M.A.; Craig, Z.R. Differentiating environmental concern in the context of psychological adaption to climate change. Glob. Environ. Chang. 2018, 48, 158–167. [Google Scholar] [CrossRef]
- Milgram, S. The experience of living in cities. Science 1970, 167, 1461–1468. [Google Scholar] [CrossRef]
- Sinha, J.B.P. Psycho-Social Analysis of the Indian Mindset; Springer: New Delhi, India, 2014. [Google Scholar]
- Videras, J.; Owen, A.L.; Conover, E.; Wu, S. The influence of social relationships on pro-environment behaviors. J. Environ. Econ. Manag. 2012, 63, 35–50. [Google Scholar] [CrossRef]
- Brosig, J.; Riechmann, T.; Weimann, J. Selfish in the end? An investigation of consistency and stability of individual behavior. MPRA 2007, 5, 1–33. [Google Scholar]
- Houser, D.; Xiao, E.; McCabe, K.; Smith, V. When punishment fails: Research on sanctions, intentions and non-cooperation. Games Econ. Behav. 2008, 62, 509–532. [Google Scholar] [CrossRef]
- Platteau, J.P. Institutions, Social Norms, and Economic Development; Harwood Academic Publishing: Amsterdam, The Netherlands, 2000. [Google Scholar]
- Anderson, L.R.; Mellor, J.M.; Milyo, J. Inequality and public good provision: An experimental analysis. J. Socio Econ. 2008, 37, 1010–1028. [Google Scholar] [CrossRef]
- Alesina, A.; La Ferrara, E. Participation in heterogeneous communities. Q. J. Econ. 2000, 115, 847–904. [Google Scholar] [CrossRef]
- Edensor, T.; Jayne, M. Introduction. In Urban Theory Beyond the West: A World of Cities; Edensor, T., Jayne, M., Eds.; Routledge: London, UK, 2012. [Google Scholar]
- Matilal, B.K. Dharma and rationality. In Indian Ethics; Bilimoria, P., Prabhu, J., Sharma, R., Eds.; Routledge: London, UK, 2017; pp. 89–112. [Google Scholar]
- Simone, A. People as infrastructure: Intersecting fragments in Johannesburg. In People, Place and Space Reader; Gieseking, J., Mangold, W., Eds.; Routledge: New York, NY, USA, 2014. [Google Scholar]
- Fielding, A.J. Migration and social mobility: South East England as an escalator region. Reg. Stud. 1992, 26, 1–15. [Google Scholar] [CrossRef]
- Marwell, G.; Schmitt, D.R. Cooperation and interpersonal risk: Cross-cultural and cross-procedural generalizations. J. Exp. Social Psychol. 1972, 8, 594–599. [Google Scholar] [CrossRef]
- Lewicka, M. Place attachment: How far have we come in the last 40 years? J. Environ. Psychol. 2011, 31, 207–230. [Google Scholar] [CrossRef]
- Rao, M.S.A. (Ed.) Urban sociology in India. Reader and source book; Orient Longman: New Delhi, India, 1992. [Google Scholar]
- Nijman, J. India’s urban future. Am. Behav. Sci. 2015, 59, 406–423. [Google Scholar] [CrossRef]
- Harvey, D. Social Justice and the City; Arnold: London, UK, 1973. [Google Scholar]
- Inglehart, R.; Baker, W.E. Modernization, cultural change, and the persistence of traditional values. Am. Sociol. Rev. 2000, 65, 19–51. [Google Scholar] [CrossRef]
- Berenguer, J.; Corraliza, J.A.; Martín, R. Rural-urban differences in environmental concern, attitudes, and actions. Eur. J. Psychol. Assess. 2005, 21, 128–138. [Google Scholar] [CrossRef]
- Heitzman, J. The City in South Asia; Routledge: London, UK, 2008. [Google Scholar]
- Chen, X.; Ren, Y. Modernity and globalization: The local and global sources of individualistic and materialistic values in Shanghai. Globalizations 2016, 13, 16–31. [Google Scholar] [CrossRef]
- Dear, M.J. The Postmodern Urban Condition; Blackwell: Oxford, UK, 2000. [Google Scholar]
- Roy, A. The 21st-century metropolis: New geographies of theory. Reg. Stud. 2009, 43, 819–830. [Google Scholar] [CrossRef]
- Glaeser, E.L.; La Porta, R.; Lopez-de-Silanes, F.; Shleifer, A. Do institutions cause growth? J. Econ. Growth 2004, 9, 271–303. [Google Scholar] [CrossRef]
- Harding, A.; Blokland, T. Urban Theory. A Critical Introduction to Power, Cities and Urbanism in the 21st Century; SAGE Publications Ltd.: London, UK, 2014. [Google Scholar]
- Herzer, D.; Vollmer, S. Inequality and growth: Evidence from panel cointegration. J. Econ. Inequal 2012, 10, 489–503. [Google Scholar] [CrossRef]
- McCrae, R.R.; Project, P.P.O.C.; Terracciano, A. Personality profiles of cultures: Aggregate personality traits. J. Pers. Soc. Psychol. 2005, 89, 407–425. [Google Scholar] [CrossRef]
- Vandello, J.A.; Cohen, D. Patterns of individualism and collectivism across the United States. J. Personal. Soc. Psychol. 1999, 77, 279–292. [Google Scholar] [CrossRef]
- Hirschman, A.O. Exit, Voice, and Loyalty. Responses to Decline in Firms, Organizations, and States; Harvard University Press: Cambridge, MA, USA, 1970. [Google Scholar]
- Sassen, S. The Global City; Princeton University Press: Princeton, NJ, USA, 1993. [Google Scholar]
- Leung, A.K.Y.; Koh, K.; Tam, K.P. Being environmentally responsible: Cosmopolitan orientation predicts pro-environmental behaviors. J. Environ. Psychol. 2015, 43, 79–94. [Google Scholar] [CrossRef]
- Brenner, N. Global cities, glocal states: Global city formation and state territorial restructuring in contemporary Europe. Rev. Int. Political Econ. 1998, 5, 1–37. [Google Scholar] [CrossRef]
- Woods, M. Engaging the global countryside: Globalization, hybridity and the reconstitution of rural place. Prog. Hum. Geogr. 2016, 31, 485–507. [Google Scholar] [CrossRef]
- Parnell, S.; Oldfield, S. (Eds.) The Routledge Handbook on cities of the Global South; Routledge: New York, NY, USA, 2014. [Google Scholar]
- Bhowmik, S.K. Urban sociology. In Sociology and Social Anthropology in India; Atal, Y., Ed.; Longman: Delhi, India, 2009; pp. 237–263. [Google Scholar]
- Halleck Vega, S.; Elhorst, J.P. The SLX model. J. Reg. Sci. 2015, 55, 339–363. [Google Scholar] [CrossRef]
- Stock, J.H.; Wright, J.H.; Yogo, M. A survey of weak instruments and weak identification in generalized method of moments. J. Bus. Econ. Stat. 2002, 20, 518–529. [Google Scholar] [CrossRef]
- Little, T.D.; Cunningham, W.A.; Shahar, G.; Widaman, K.F. To parcel or not to parcel: Exploring the question, weighing the merits. Struct. Equ. Modeling: Multidiscip. J. 2002, 9, 151–173. [Google Scholar] [CrossRef]
- Wooldridge, J.M. Estimating systems of equations with different instruments for different equations. J. Econom. 1996, 74, 387–405. [Google Scholar] [CrossRef]
- Bollen, K.A. Total, direct, and indirect effects in structural equation models. Sociol. Methodol. 1987, 17, 37. [Google Scholar] [CrossRef]
- Hoffmann, E.; Jose, M.; Nölke, N.; Möckel, T. Construction and use of a simple index of urbanisation in the rural–urban interface of Bangalore, India. Sustainability 2017, 9, 2146. [Google Scholar] [CrossRef]
- Berg, J.; Dickhaut, J.; McCabe, K. Trust, reciprocity and social history. Games Econ. Behav. 1995, 10, 122–142. [Google Scholar] [CrossRef]
- Raubenheimer, J. An item selection procedure to maximise scale reliability and validity. SA J. Ind. Psychol. 2004, 30. [Google Scholar] [CrossRef]
- van de Vijver, F.; Tanzer, N.K. Bias and equivalence in cross-cultural assessment: An overview. Eur. Rev. Appl. Psychol. 2004, 54, 119–135. [Google Scholar] [CrossRef]
- Podsakoff, P.M.; MacKenzie, S.B.; Lee, J.-Y.; Podsakoff, N.P. Common method biases in behavioral research: A critical review of the literature and recommended remedies. J. Appl. Psychol. 2003, 88, 879–903. [Google Scholar] [CrossRef]
- Dunlap, R.E.; van Liere, K.D.; Mertig, A.G.; Jones, R.E. Measuring endorsement of the new ecological Paradigm: A revised NEP scale. J. Soc. Issues 2000, 56, 425–442. [Google Scholar] [CrossRef]
- Schultz, P.W.; Gouveia, V.V.; Cameron, L.D.; Tankha, G.; Schmuck, P.; Franěk, M. Values and their relationship to environmental concern and conservation behavior. J. Cross Cult. Psychol. 2016, 36, 457–475. [Google Scholar] [CrossRef]
- Khan, A.; Khan, M.N.; Adil, M. Exploring the new ecological paradigm (NEP) Ssale in India: Item analysis, factor structure and refinement. Asia Pac. J. Manag. Res. Innov. 2012, 8, 389–397. [Google Scholar] [CrossRef]
- Blackwell, M.; Honaker, J.; King, G. A unified approach to measurement error and missing data: Overview and applications. Sociol. Methods Res. 2015, 46, 303–341. [Google Scholar] [CrossRef]
- Perkins, H.E. Measuring love and care for nature. J. Environ. Psychol. 2010, 30, 455–463. [Google Scholar] [CrossRef]
- Tam, K.P. Concepts and measures related to connection to nature: Similarities and differences. J. Environ. Psychol. 2013, 34, 64–78. [Google Scholar] [CrossRef]
- Survey Data. Stratified, random sample of 1200 HH-heads. [Various csv tables, incl. R & Stata code for analysis]; 2 rural-urban transects in Bangalore/India, 2016–2017.
- United Nations. World Urbanization Prospects: The 2018 Revision; United Nations: New York, NY, USA, 2018. [Google Scholar]
- Franco, S.; Mandla, V.R.; Ram Mohan Rao, K. Urbanization, energy consumption and emissions in the Indian context A review. Renew. Sustain. Energy Rev. 2017, 71, 898–907. [Google Scholar] [CrossRef]
- Kraas, F.; Mertins, G.; Coy, M.; Aggarwal, S. (Eds.) Megacities and global change. In Megacities: Our Global Urban Future; Springer: Amsterdam, The Nederlands, 2014. [Google Scholar]
- Kent, E.F. Sacred Groves and Local Gods: Religion and Environmentalism in South India; Oxford University Press: Delhi, India, 2013. [Google Scholar]
- Sridhar, K.S.; Reddy, A.V.; Srinath, P. Is it push or pull? Recent evidence from migration in India. J. Int. Migr. Integr. 2012, 14, 287–306. [Google Scholar]
- Mikulincer, M.; Shaver, P.R. The attachment behavioral system in adulthood: Activation, psychodynamics, and interpersonal processes. Adv. Exp. Soc. Psychol. 2003, 35, 53–152. [Google Scholar]
- Friedman, R.; Hong, Y.Y.; Simons, T.; Chi, S.-C.; Oh, S.-H.; Lachowicz, M. The impact of culture on reactions to promise breaches: Differences between east and west in behavioral integrity perceptions. Group Organ. Manag. 2018, 43, 273–315. [Google Scholar] [CrossRef]
- Cumming, G.S.; von Cramon-Taubadel, S. Linking economic growth pathways and environmental sustainability by understanding development as alternate social-ecological regimes. Proc. Natl. Acad. Sci. USA 2018, 115, 9533–9538. [Google Scholar] [CrossRef] [PubMed]
- Lele, S.; Srinivasan, V.; Jamwal, P.; Thomas, B.K.; Eswar, M.; Zuhail, T.M. Water Management in the Arkavathy Basin: A Situation Analysis; Ashoka Trust for Research in Ecology and the Environment: Bengaluru, India, 2013. [Google Scholar]
- Tu, L.; Khare, A.; Zhang, Y. A short 8-item scale for measuring consumers’ local-global identity. Int. J. Res. Mark. 2012, 29, 35–42. [Google Scholar] [CrossRef]
- Hite, D.M.; Voelker, T.; Robertson, A. Measuring perceived anonymity: The development of a context independent instrument. J. Methods Meas. Soc. Sci. 2014, 5, 22–39. [Google Scholar] [CrossRef]
- Piekut, A.; Valentine, G. Perceived diversity and acceptance of minority ethnic groups in two urban contexts. Eur. Sociol. Rev. 2016, 32, 339–354. [Google Scholar] [CrossRef]
- Singelis, T.M.; Triandis, H.C.; Bhawuk, D.P.S.; Gelfand, M.J. Horizontal and vertical dimensions of individualism and collectivism: A theoretical and measurement refinement. Cross Cult. Res. 1995, 29, 240–275. [Google Scholar] [CrossRef]
- Nesler, M.S.; Aguinis, H.; Quigley, B.M.; Lee, S.J.; Tedeschi, J.T. The development and validation of a scale measuring global social power based on French and Raven’s tower Taxonomy. J. Appl. Soc. Psychol. 1999, 29, 750–771. [Google Scholar] [CrossRef]
- Bögeholz, S. Nature experience and its importance for environmental knowledge, values and action: Recent German empirical contributions. Environ. Educ. Res. 2006, 12, 65–84. [Google Scholar] [CrossRef]





Publisher’s Note: MDPI stays neutral with regard to jurisdictional claims in published maps and institutional affiliations. |
© 2020 by the authors. Licensee MDPI, Basel, Switzerland. This article is an open access article distributed under the terms and conditions of the Creative Commons Attribution (CC BY) license (http://creativecommons.org/licenses/by/4.0/).
Share and Cite
Bettin, J.; Wollni, M. Environmental Concern and Urbanization in India: Towards Psychological Complexity. Sustainability 2020, 12, 10402. https://doi.org/10.3390/su122410402
Bettin J, Wollni M. Environmental Concern and Urbanization in India: Towards Psychological Complexity. Sustainability. 2020; 12(24):10402. https://doi.org/10.3390/su122410402
Chicago/Turabian StyleBettin, Johannes, and Meike Wollni. 2020. "Environmental Concern and Urbanization in India: Towards Psychological Complexity" Sustainability 12, no. 24: 10402. https://doi.org/10.3390/su122410402
APA StyleBettin, J., & Wollni, M. (2020). Environmental Concern and Urbanization in India: Towards Psychological Complexity. Sustainability, 12(24), 10402. https://doi.org/10.3390/su122410402
