Abstract
The rapid development of the construction industry, which has brought economic prosperity, has been accompanied by ecological and environmental crises incurred by the generation of building materials. The development of the green building materials (GBMs) industry provides the key to solving this problem. With the continuous promotion of Internet of Things strategies, cooperative innovation in integrated GBMs supply chain (IGBMSC) enterprises has become an important method of cooperative green innovation. The key strategy to realizing the development of the GBM industry is promoting the technological innovation of GBMs via innovative resources in the GBM supply chain. We examined the selection of green innovation partners for IGBMSCs, and the results are as follows: Partner selection for technological innovation is an important factor influencing green innovation among enterprises in the integrated GBMs supply chains. The method of selecting green innovation partners in IGBMSCs proposed in this study is a reasonable and effective dynamic selection decision-making method that can be used to improve the collaborative innovation capability of IGBMSCs. The investigation of IGBMSC cooperative innovation partners includes quality and capability, as well as the technology level, integration degree, integration and co-ordination ability, resource integration ability, and learning and absorption ability of partners.
1. Introduction
The basis of green urban planning is the protection of natural resources and the construction of human-oriented eco-cities suitable for human settlement. The key to green urban planning lies in taking nature as the source, innovation as the soul, and protection as the basis, rather than simply afforestation [1]. When achieving economic goals, green urban planning plays environmental and energy-saving roles in the details of green building planning and construction. As an important part of green buildings, the building materials industry is a core industry in the national economy of China. Although China is a major global producer and consumer of building materials, the existing building materials industry is struggling to meet the demands of building energy conservation and the high-level development of green urbanization [2]. Green building materials (GBMs) are clean production technologies that either do not use or minimize the use of natural resources and energy [3]. GBMs are divided into resource- and energy-saving types. Regardless of the type of GBM that needs to be improved through green innovation activities [4], the comprehensive use of resources and energy can be realized from the aspects of product design and technological innovation [5]. The research and development (R&D) of GBMs provides a means to improve the sustainability of the building materials industry [6]. Under the current energy shortages, green buildings can adapt buildings to urban development without consuming excessive energy. Therefore, the widespread application of GBMs in the construction industry is crucial. The advantages of energy-saving buildings are creating sustainable economic benefits, protecting human living environments, and realizing sustainable development. Therefore, through the R&D of GBMs, GBMs can be innovated and further strengthened to promote the green development of modern cities.
The development of the GBMs industry should co-ordinate the actions of all parties and cooperatively optimize the environmental impact of the whole system [7]. Establishing co-operation among members of supply chains to achieve the optimal environmental benefit of the GBM supply chain system is a reasonable and effective method to realize energy conservation and emissions reduction in the construction industry [8]. GBM supply chain management emphasizes the integrated management of internal resources in building materials enterprises. With increasingly close co-operation, supply chain management is developing toward the co-operation between upstream and downstream enterprises and the integrated management of external resources [9]. Based on the guidance of core enterprises, resources and cost control in GBM supply chains can be integrated. GBM supply chain management emphasizes the reduction of energy consumption and pollution in the building materials supply chain. From the product design of GBMs to the recycling and use of product waste, optimized management can save resources and reduce harm to the environment [10]. Green supply chain management (GSCM) requires enterprises to take corresponding environmental protection measures in each link of the supply chain. Upstream green design can affect downstream green use. Waste recovery and disposal also require resource materials to form a circular flow. The development of a GBM supply chain requires smooth information communication channels to co-ordinate the building materials enterprises in the supply chain [11].
Supply chain management is a management mode that connects the suppliers, assemblers, distributors, and users of an entire supply chain through logistics, information flow, and capital flow [12]. An integrated supply chain is the core developmental stage in supply chain management [13]. Macbeth et al. defined an integrated supply chain as a whole industry chain, connecting the information flow, logistics, and capital flow from suppliers, manufacturers, distributors, retailers, and end users into a whole network chain structure [14]. Flynn et al. stated that an integrated supply chain is the process management of internal and external activities of enterprises [15]. From this perspective, integration has gone beyond short-term partnerships. On the basis of information resource sharing, enterprises promote the efficient and orderly operation of the whole supply chain through synchronized and integrated planning and control systems. An integrated supply chain provides an optimization process, passing from internal integration to external integration and from partial integration to overall integration. Therefore, an integrated supply chain is a relatively stable and lasting cooperative relationship among enterprises based on mutual trust. Integrated supply chains not only integrate product flow, service flow, information flow, capital flow, and decision flow, but also eliminate non-value-added operations in the business process through technology transfer flow for cooperative innovation among enterprises.
Green integrated supply chain management is an important part of the whole process of environmental management in the GBMs industry, which has an important impact on the improvement of the overall competitiveness of the industry. On the micro level, green integrated supply chain management is not only the core link of manufacturing engineering in the GBMs industry, but also an important means to connect the manufacturing units in the GBMs industry. On the macro level, green integrated supply chain management promotes the coordinated development of GBM supply and demand and plays an important role in the green development of the upstream and downstream of the industrial chain. With the increasing development of blockchain, networking, and other technologies, green integrated supply chain management methods have become increasingly abundant, and its efficiency is expected to considerably improve. Therefore, increasing the importance of green integrated supply chain management can effectively improve the competitiveness and sustainable development potential of the GBMs industry.
Under the dynamic environment of demand, the R&D of personalized and diversified GBMs has become a difficult problem for integrated GBM supply chain (IGBMSC) enterprises. Cooperative innovation not only helps to enterprises to integrate internal and external green technology resources, but can also reduce the cost and risk of GBM innovation. Simultaneously, technological breakthroughs in GBMs are continually occurring to meet the dynamic demands of consumers [16]. With the continuous promotion of the Internet of Things (IoT) strategy, resource sharing among enterprises has gradually become the new normal. Cooperative innovation among enterprises is now an important means of cooperative green innovation [17]. The formation of an IGBMSC consists of a dynamic and flexible selection process. Cooperative partnerships are an important factor in influencing cooperative green innovation among the enterprises of an IGBMSC, being the key to the success or failure of green innovation in the integrated supply chain of GBMs for quickly and accurately selecting suitable and well-matched partners.
Many scholars have studied the concepts of cooperative R&D, technology, and partner selection. Wang et al. [18] studied the selection of virtual enterprise partners using cluster analysis and entropy weight fuzzy evaluation. Nikghadam et al. [19] studied the development of virtual enterprise partner selection and object-based planning methods. Su et al. [20] analyzed the selection of integrated chain partners in manufacturing enterprises. Lu et al. [21] examined multi-attribute supply chain partners in a multi-time frame. Wang et al. [22] investigated the selection of cooperative symbiosis partners for focused enterprises in industrial technological innovation. From the perspective of research, Vasudeva et al. [23] analyzed a transnational comparison of alliance partner selection under knowledge acquisition. Zhang et al. [24] studied the selection of supply chain partners from a knowledge perspective. Bunduchi [25] focused on partner selection in new product development. Wang et al. [26] studied the selection of standard R&D partners based on the characteristics of technical standards. Other scholars examined partner selection from the perspectives of co-operation networks [27,28], technological innovation [29], and reputation.
In terms of research methods, Han et al. [29] proposed an improved technique for order preference by similarity to an ideal solution (TOPSIS) method based on a particle swarm optimization algorithm. Razmi et al. [30] introduced the analytic hierarchy process (AHP) approach to the benchmarking process to investigate best-practice partner selection. Wang et al. [31] studied strategic alliance partner selection in the automobile industry by using hybrid data envelopment analysis (DEA) and a grey model. Zhang et al. [32] examined the selection of strategic emerging industry innovation partners based on the partial least squares structural equation modelling (PLS-SEM) model. Huang et al. [33] reported the dynamic selection of supply chain partners by using the multi-classifier fusion method. Some scholars used radial basis function (RBF) neural networks, fuzzy analytic network process (ANP) methods [34], genetic algorithms [35], grouping methods [36], and two-stage methods [37]. In this study, the research subject, research perspective, and research method for green supply chain partner selection were similar to those of the above studies.
Most studies mainly focused on virtual enterprises, but few considered the selection of cooperative innovation partners in an IGBMSC. Most research methods mainly focused on the evaluation results at a single time, without considering the results of multi-time evaluation and the withdrawal of existing partners. Most also only analyzed the alternative partners, and only from the evaluation value of the best choice of partners. The continuity of the interaction between partner selection subjects and partners is ignored, and the process of partner selection has not been studied as a continuous process. To compensate for the defects mentioned above, we examined the dynamic selection of IGBMSC partners from the perspective of cooperative innovation. We not only overcome the shortcomings of the research subject, but also provide decision-making guidance for optimizing the dynamic selection management of IGBMSC partners. In terms of research methods, the dynamic selection model of innovative partners in the supply chain of integrated GBMs was constructed by further introducing field theory, which considers rationality. This paper provides directions and strategies for improving the selection of IGBMSC partners.
The rest of this paper is organized as follows. A survey of the GBM supply chain management, integrated GSCMs, and green technology innovation management literature is presented in Section 2. Section 3 constructs an intuitionistic fuzzy compromise method, based on the Vlsekriterijumska Optimizacija I Kompromisno Resenje (VIKOR) method. A dynamic selection mechanism model is built based on the complementarity of cooperative innovation resources. In Section 4, a case study is investigated to verify the reasonability and effectiveness of the designed system and construction methods. Research conclusions and future research directions are discussed in Section 5.
2. Literature Review
2.1. GBMs Supply Chain Management
As a systematic environmental strategy, GSCM requires enterprises to consider economic and environmental problems from the perspective of the whole supply chain. According to Hsu et al., ecological design is an effective strategy for enterprises to reduce their negative impacts on the environment [38]. Green design should consider the full life cycle of the product in terms of its impact on the environment. Shi et al. studied green design as an important part of GSCM [39]. Furthermore, Yin et al. found that the integration of external green supply chain affects the quality and speed of green new product development [40]. Green production requires manufacturing enterprises to achieve environmental compatibility in the production process. Zhu reported that green production can be continuously applied in the production process [41]. Green et al. stated that green recycling is an important part of the GSCM of enterprises [42].
Some scholars have studied green marketing, waste disposal, and reverse logistics. For example, Xiong reported that GSCM practices can be divided into external management, internal management, and post-supply chain management. Among them, external management includes co-operation between upstream and downstream enterprises and environmental protection procurement; internal management includes ecological design, internal environmental management, and investment recovery; and post-supply chain management refers to reverse logistics [43]. Zhang divided GSCM practices into five categories: green design, green procurement, internal environmental management, green recycling, and green co-operation with upstream and downstream enterprises [44]. Scur et al. stated that GSCM consists of internal environmental management, green procurement, green design, life cycle assessment, reverse logistics, waste disposal, green production, and other seven aspects. Through an investigation of five furniture manufacturing enterprises and two industry associations, waste disposal was found to be more valued by enterprises [45].
Building materials enterprises also focus on GSCM from the perspective of green recycling. Li et al. reported that environmental protection input is an important evaluation factor for green production in building materials enterprises [46]. Ioannis et al. found that green purchasing strategies could result in a significant competitive advantage for furniture companies. Environmental problems are closely related to consumer behavior [47]. Wong et al. found that demand for environmental concern by customers promotes the widespread use of green procurement in the construction industry. The implementation of measures plays an important role in reducing the material cost of construction projects [48]. Cai et al. identified the keys to green manufacturing as ecological design and green production, which are independent of the green supply chain. When constructing a green supply chain for household appliances, the emphasis should be placed on environmental protection services [49].
2.2. Integrated GSCM
Along with enhancing citizens’ consciousness of environmental protection, green products have increasingly received the attention of consumers [50]. To gain a competitive advantage in the market, producers must strive to develop new green products. Green technology productization is a complicated new green product development process that requires strengthening of design and system layout. External co-operation helps manufacturing enterprises to integrate internal and external technological resources and reduces innovation costs and risks to achieve technological breakthroughs and the strategic goals of enterprises [51]. Green supply chain integration helps enterprises to integrate internal and external green technological resources and absorb the advanced experience of both. On this basis, the development speed and quality of new green products should be improved to realize the personalized and diversified characteristics and meet the dynamic demand of green consumers [52]. With the deep integration of supply chains and the IoT, external green supply chain integration has become an important means for manufacturing enterprises to develop green new products.
Effectively enhancing the development of green new products through green supply chain integration is an urgent problem for manufacturing enterprises. The literature mainly discusses the factors influencing new green product development from the following two perspectives: First, studies of the external environment mainly analyze the factors influencing new green product development based on stakeholder theory and institutional theory. Driessen et al. found that employees, shareholders, and other stakeholders play a major role in the development of new green products [53]. De Medeiros et al. further expanded the study of stakeholder theory [54]. Weng et al. found that different stakeholders have a differentiated impact on the green innovation activities of enterprises [55]. Therefore, environmental regulations and stakeholders are the main sources of external pressure. Second, studies of internal conditions, mainly based on the theory of natural resources, explore the driving mechanisms of green innovation strategies. Liao et al. found that background characteristics influence the environmental innovation of an enterprise [56]. Albort-Morant et al. found that internal knowledge absorption capacity plays an important role in driving sustainable innovation [57]. Lin et al. found that green knowledge sharing improves green dynamic capability [58]. Song et al. reported that internal sources can promote the development of new green products [59]. Shu et al. stated that green management is more likely to lead to fundamental product innovation than incremental product innovation [60]. The positive impact of green product development on enterprise performance was found to be compounded without consideration of environmental management concerns [61]. Therefore, enterprise background characteristics, innovation resources, knowledge management, and the attention of managers are the main internal driving forces.
2.3. Green Technology Innovation Management
Many scholars have studied the driving factors of green innovation. Most scholars think that green innovation is more or less influenced by government regulation, market pull, and technological push. Horbach summarized the driving factors of green innovation as technology promotion, market pull, regulatory incentives, and internal factors of enterprises [62].
Cleff et al. pointed out that the enterprise scale is significantly positively correlated with product integration innovation [63]. A small correlation was identified between the increase in pollution prevention costs and green innovation. However, increasing government supervision activities related to existing regulations cannot induce additional innovation [64]. Ziegler et al. reported that environmental management tools have significant positive correlations with green product innovation and process innovation [65]. De Vries et al. argued that high pollution emission levels lead to strict environmental policies, which in turn stimulate innovative behavior [66]. Hamamoto showed that environmental regulatory pressure has an effect of stimulating technological innovation of enterprises [67]. Rehfeld et al. found that customer satisfaction is significantly positively correlated with product innovation [68]. Wagner identified a significant positive correlation between environmental labeling and product innovation [69]. Demirel et al. pointed to the environmental effects of external government policies and internal enterprise motivations in different types of green innovation [70]. Ustaoğlu et al. studied the future development of electric vehicles and the future market share [71]. Eaton discussed the key role of innovation in the transition to a green economy [72]. Meltzer et al. argued that green innovation can help to cope with climate change and reduce carbon dioxide emissions [73]. El-Kassar et al. developed a holistic model that helps to overcome technical challenges [74]. Fernando et al. found that service innovation ability plays an intermediary role in the relationship between sustainable performance and environmental innovation [75]. Green process innovation was reported to have a positive impact on green product innovation, and that both green process innovation and green product innovation can improve financial performance [76]. Fujii et al. focused on the differences in priorities in green technology development and found that sustainable green patent publications increased as a share of R&D spending and economic growth [77].
3. Methodology
3.1. Model Framework
To select matching partners, an innovation partners selection model based on prospect theory and field theory was constructed for the GBMs industry. First, a fuzzy evaluation model was constructed based on prospect theory. On this basis, field theory was introduced to effectively reflect the complementarity of green innovation resources. Then, a dynamic selection model was built based on field theory. The overall model, including the evaluation model and the dynamic selection model, provides direction for improving the accuracy of partner selection in IGBMSCs. The model framework for the dynamic selection of innovation partners is presented in Figure 1.
Figure 1.
The model framework of dynamic selection of innovation partners in an integrated green building materials (GBMs) supply chain (IGBMSC).
Figure 1 presents the processes used in the dynamic selection of innovation partners. In the fuzzy compromise evaluation model based on prospect theory, the major steps are as follows: Firstly, the intuitionistic fuzzy decision matrix of the attributes of the cooperative innovation capability of the IGBMSC and alternative partners at different times in the past is constructed. Secondly, the timing sequence weights are obtained using the ideal time weight vector and the attribute weights of the cooperative innovation capabilities of all partners in the IGBMSC at different times. Thirdly, the intuitionistic fuzzy decision matrices are transformed into dynamic intuitionistic fuzzy synthetic decision matrices through a dynamic intuitionistic fuzzy weighted geometry (DIFWG) operator. Prospect theory is introduced by considering the risk attitude and loss sensitivity of decision-makers. Finally, an intuitionistic fuzzy compromise method based on the VIKOR method is constructed to evaluate the cooperative innovation capabilities of all partners inside and outside the IGBMSC.
In the dynamic selection model based on field theory, the major steps are as follows: Firstly, an innovation resource complementarity matrix between IGBMSC and alternative partners is constructed with the goal of cooperative innovation. Secondly, the IGBMSC cooperative innovation capability field is introduced to convert the quality and capability evaluation results of the IGBMSC and the alternative partners into the cooperative innovation capability radius. Thirdly, the innovation capability radius threshold is used to screen the IGBMSC and alternative partners. Finally, on this basis, external selection and internal withdrawal of alternative partners in the IGBMSC are conducted through interaction between the gravitational threshold of cooperative innovation capability and willing resistance. In addition, on the basis of any change, the radius of cooperative innovation capability, gravity, and willing resistance all change simultaneously, which requires updating and further dynamic adjustment of the IGBMSC.
3.2. Fuzzy Compromise Evaluation Model Based on Prospect Theory
3.2.1. Basic Concept of Intuitionistic Fuzzy Sets
Definition 1.
[78] Let be a non-empty set, . Then, an intuitionistic fuzzy set A on is defined as follows:
where . The former is the membership degree of an element in , whereas the latter is the non-membership degree.
Definition 2.
[79,80] Let be an intuitionistic fuzzy number in and define as the score function . Then, is the accuracy function of .
Definition 3.
Let , , and be intuitionistic fuzzy numbers in the field and be any real number [81]. Then, the following operations are defined:
①;
②;
③; and
④.
Definition 4.
Let , where , is an intuitionistic fuzzy number in the field , and such that . is defined, when it is satisfied, as follows [82]:
is the multidimensional intuitionistic fuzzy weighted average operator.
Definition 5.
Let be an intuitionistic fuzzy number, where is the timing variable, and belong to , and [83]. If , then the intuitionistic fuzzy sets of different time series are expressed as .
Definition 6.
If is an intuitionistic fuzzy number of a time series , is the weight vector of time series , , and [80,81,82,83], then
is called the dynamic intuitionistic weighted geometric operator.
3.2.2. Sequence Weight Vector and Attribute Weight Vector
Definition 7.
If , then is called the time [84,85]. Let the distance between the two time vectors and be as follows:
Then, the distances between and the positive and negative ideal time weight vectors are and , respectively. Therefore, the degree of closeness can be expressed as
If the given time is satisfied and the maximum is achieved, the transformation model is
The time sequence weight vector can be obtained by solving this model.
Definition 8.
Let be an intuitionistic fuzzy number, where represents the degree of membership attributed to the attribute of plan at and represents the degree of non-membership of scheme to the attribute at [86]. Then, the hesitation degree is and the intuitionistic fuzzy entropy of the target attribute can be expressed as follows:
Let the weight of the target attribute at time be . Then, the optimization model for the target attribute weight is as follows:
The Lagrangian function constructed from the above equation is . If we take the partial derivatives of and , and set the partial derivative to 0, the following formula is true:
The attribute weight vector can be obtained by solving this model.
3.2.3. Fuzzy Prospect Theory and VIKOR Method
Definition 9.
Given the intuitionistic fuzzy numbers and , the Hamming distance between them is as follows [87]:
Let the reference point of the criterion value under state in criterion be . Based on the distance formula of two intuitionistic fuzzy numbers and the comparison result with , the prospect value function can be determined as
where and . As the decision weight is closely related to the objective probability, the ratio of the weight of probability of the occurrence to the weight of certainty is taken as the decision weight of gain and loss, which can be expressed as
where and . Using the prospect value function, the multi-attribute evaluation matrix in multi-state can be transformed to prospect values. Therefore, the comprehensive foreground value of under is as follows:
Then, the prospect value matrix is .
Definition 10.
If is the positive ideal point of the attribute and is the negative ideal point, the acquisition method can be expressed as follows [88]:
Let be the decision mechanism coefficient. Then, the group utility value , individual regret value , and are obtained as follows:
3.3. Dynamic Selection Model Based on Field Theory
3.3.1. Quality of Cooperative Innovation Capacity
We first set the field source as , indicating the advantage of its own innovative resources: A group (or groups) with specific technological innovation resources, which integrates the GBM supply chain. The cooperative innovation capacity field is the distribution law of cooperative innovation capacity in the space occupied by the site.
The quality of innovation capability of an IGBMSC describes its own innovation resources, which are determined by a resource vector and resource use. The resource vector is represented by , where is the dimension of the resource space. For any resource , indicates that the innovation resource meets the needs of cooperative innovation and means that it is not. Resource use is expressed as , , , where is the availability of . The time vector is introduced, and the quality of innovation capability is
The resource vector of an alternative partner is expressed as . The resource space saturation vector and resource demand vector are introduced. Then, the quality of innovation capability of alternative partners is as follows:
3.3.2. Field Strength and Attraction of Cooperative Innovation Field
The field strength describes the effect of the field source on a specified position in the field. The formula for calculating the field strength is , where represents the quality of cooperative innovation capacity of the field source, is the radius of cooperative innovation capacity, and is the effect of collaborative innovation capability generated by the integration of the GBM supply chain and co-operation with alternative partners. After the alternative partners join, the increase in the quality of cooperative innovation brought by unit innovation resources is defined as . Then, the effect of innovation ability can be expressed as
The cooperative innovation ability gravity describes the degree of recognition or attraction of the field source to alternative partners in the field. The attraction of cooperative innovation ability is expressed as
3.3.3. Radius of the Cooperative Innovation Capacity Field
The cooperative innovation capability radius is related to the qualities and capabilities of the alternative partners. Quality reflects their static characteristics, while capability reflects their dynamic characteristics; namely, their development potential after entering the IGBMSC. The radius , thus, measures the qualities (i.e., level of technology and supply chain integration) and capabilities (i.e., fusion co-ordination, resource integration, and learning absorption) of potential partners. It is also a fuzzy compromise evaluation index system, based on time and prospect theory. The qualities and capabilities of IGBMSC partners are shown in Table 1.
Table 1.
Integrated quality and capability evaluation system of GBM supply chain partner selection.
Let the quality and capability of the field source be and the quality and capability of the alternative partner be . Then, the radius of cooperative innovation capability can be expressed as
If is 1, the radius of cooperative innovation capacity simplifies to .
The cooperative innovation capability field is divided into circles of differing radii, including strong innovation capability in , medium innovation capability in , weak innovation capability in , and 0 innovation capability, as shown in Figure 2.
Figure 2.
Cooperative innovation capacity field model.
The dotted circles in Figure 2 represents the radial range of the field strength of different innovation capabilities. Willingness resistance describes the opportunity and risk costs of alternative partners joining the IGBMSC. If is the opportunity cost and is the risk cost, then the resistance to the willingness of alternative partners can be expressed as
3.3.4. Dynamics of IGBMSC
In the process of IGBMSC formation and development, the collaborative innovation capability and the innovation performance of the IGBMSC should be improved. The IGBMSC must dynamically update its cooperative innovation partners. Innovation partners that cannot meet the resource complementarity standards of the IGBMSC should be eliminated. These standards change with the quality of cooperative innovation capacity and field strength.
With the addition of an innovation partner entity to the IGBMSC, innovation resources flow from the partner entity to the source of the innovation capability field. The resource situation of the field source changes constantly and the demand space of the innovation resource shrinks. With a change in the state of the innovation resources of the field source, the quality of its innovation ability increases. The innovation capacity field that it stimulates also changes accordingly until the innovation resources owned by the field source occupy the whole resource space. With a change in the field source, the innovation capacity field it stimulates will also change. The partner entities in the innovation capability field are attracted by the field source and tend to approach the field source; this trend is called the innovation potential. The innovation potential is inversely proportional to the distance. The further away the partners are from the field source, the smaller the trusted potential. Conversely, the closer the field is to the source, the greater the credible potential. As the field source stimulates the innovation ability field, innovation partners tend to approach the field source. When the attraction of the spot source is not equal to the resistance energy of the innovation partner, the innovation partner will jump between different circles. In this process, the standards also change in the innovation capacity field.
(1) Let represent an enterprise exiting the IGBMSC at time . The quality of cooperative innovation ability can then be expressed as
(2) The field strength of the cooperative innovation capacity has also changed, which can be expressed as
The density of the cooperative innovation capacity field also simultaneously changes, as shown in Figure 3.
Figure 3.
The change in cooperative innovation capability field with the dynamic update of an IGBMSC.
(3) Innovation partners actively participate in innovative activities at the early stage of entering the IGBMSC to obtain a large number of innovation resources. With the dynamic change in time, innovation partners adjust their supply types and comprehensive capacity of green innovation resources to improve the quality of their own innovation ability. This forms the dynamic nature of innovation partners. The quality and comprehensive strength of innovation partners change dynamically over time. The resistance of innovation partners and their distance from the innovation capability of an IGBMSC change. This change is reflected in changes in their innovation ability field. With a change, some partners will choose to join the IGBMSC to conduct innovation activities, but some partners will choose to quit the IGBMSC. At this point, the intended resistance is . The external alternative partners of the IGBMSC are also affected by the interaction between the cooperative innovation ability attraction and the willing resistance . This process is shown in Figure 4.
Figure 4.
The internal and external forces of an IGBMSC.
(4) In the life cycle of the IGBMSC, the innovation capacity between the IGBMSC and potential innovation partners is brought into play through the innovation capacity field; this role is continuous, dynamic, and flexible. The above analysis shows that the partner selection process undergoes a wide range of dynamic changes over time. This dynamic adjustment shows that the problem of partner selection is targeted and fast. The solution of this problem through effective adjustment highlights the flexibility of the method proposed in this study. The innovation partner selection of IGBMSC not only dynamically adjusts the partners of IGBMSC, but also quickly and effectively solves the problem of innovation partner selection. The process of the dynamic selection mechanism for IGBMSC partners is shown in Figure 5, where the number in the circle indicates a particular enterprise.
Figure 5.
The dynamic selection mechanism of IGBMSC partners.
3.4. Implementation Steps
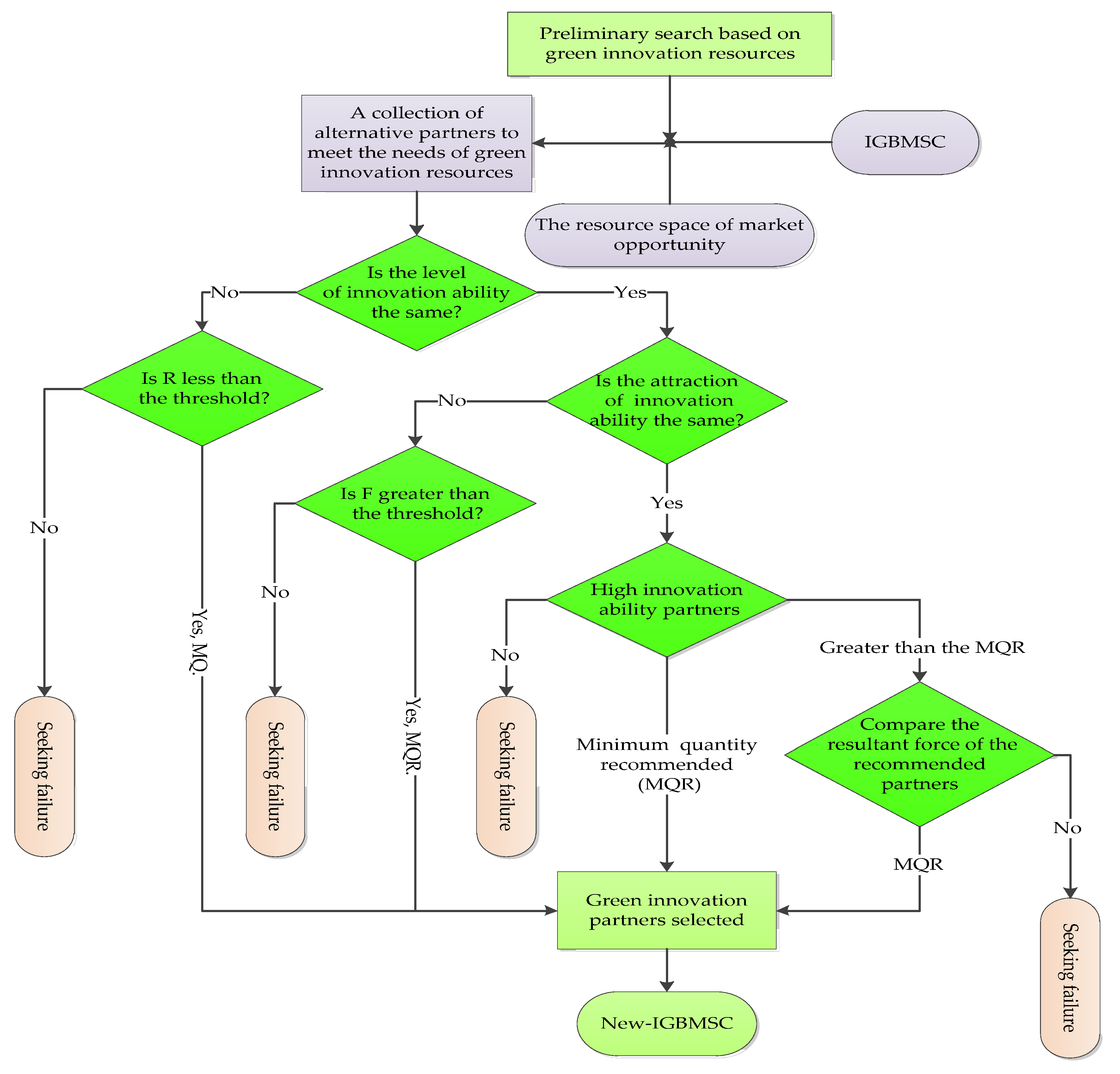
After the formation of the green innovation capability field, an IGBMSC can select potential IGBMSC green innovation partners according to the distribution of existing innovation partners. The selection process is shown in Figure 6.
Figure 6.
Implementation process of IGBMSC innovation partner selection.
As shown in Figure 6, the implementation steps for the dynamic selection of cooperative innovation partners by an IGBMSC based on field theory are as follows:
Step 1: Preliminary research based on cooperative innovation resources. Building materials enterprises make preliminary selections according to the needs of cooperative innovation resources. Building materials companies should select alternative partners with the innovative resources that are lacking in the IGBMSC. The building materials enterprise is added to the alternative partners to complement the innovative resources of the IGBMSC.
Step 2: Based on the preliminary screening of cooperative innovation ability circle, managers should evaluate the qualities and capabilities of the IGBMSC and its alternative partners based on prospect theory. Managers should continue to calculate the radius of cooperative innovation capability. For each partner, set the radius threshold with respect to the IGBMSC. The circle of cooperative innovation capability where each partner radius is located should be judged accordingly. If the circle is different, the radius should be judged to be less than the threshold. If the conditions are met, the partners with the highest level are selected and then Step 3 is completed. Otherwise, it will fail. If each partner is at the same level of cooperative innovation ability, Step 3 is screening partners.
Step 3: Check or screen based on the attraction of cooperative innovation ability. Managers should calculate the magnitude of cooperative innovation attraction of each partner obtained in Step 2, and check whether the cooperative innovation attraction of each partner at the highest level is greater than the threshold value . If the condition is met, proceed to Step 4. If not, it fails. The attraction is compared with partners at the same level, and partners whose gravity is greater than the threshold are selected for screening in Step 4.
Step 4: A final check (or screening), based on the interaction between attraction and willing resistance. Managers calculate the willing resistance of each cooperative innovation partner and check that for each partner satisfying the highest level. If it is not satisfied, this step results in failure. The same filter is applied to all partners at the same level. If it is not satisfied, it results in failure again.
4. Case Study
4.1. Case Background
The considered manufacturing enterprise (HSB), located in Hebei province, China, is a high-tech building materials enterprise integrating R&D, design, production, sales, and installation. HSB is a system composed of suppliers and manufacturers that has considerable advantages in the fields of production and management of GBMs. The company has introduced IGBMSC management based on a large foreign GBM manufacturer, initially forming an IGBMSC management system. The system exceeded the effective operation period, so the IGBMSC needs to be adjusted dynamically. HSB needs to improve the overall R&D level, technological innovation ability, and market competitiveness of the IGBMSC. The IGBMSC simultaneously decided to research and develop a new GBMs product, but its technical resources were insufficient. The GBM supply chain was evaluated to seek suitable cooperative innovation partners through resource sharing and complementary advantages. The IGBMSC must simultaneously eliminate the partners that do not meet the standards.
Through market research, HSB preliminarily identified seven GBM supply chain partners in their region. In order to select the most suitable cooperative innovation partner for the IGBMSC, HSB invited 10 industry experts. First, the experts anonymously evaluated each alternative partner in four different periods according to the evaluation index system. After several rounds of comprehensive feedback, the final 10 expert evaluation results were consistent. Second, experts in GBM technology R&D used seven types of resources (labeled A to G) for investigation. The seven resource types of the partners and each alternative partner in the IGBMSC were complementarily evaluated. For clarity in the analysis, 1 indicates that a resource met the needs of cooperative innovation, while 0 indicates that a resource did not satisfy such needs. The following intuitionistic fuzzy matrices were obtained, as given in Table 2 and Table 3.
Table 3.
The status of cooperative innovation resources of alternative partners and the studied IGBMSC.
The resource utilization vectors in Table 3 were normalized. The quality of cooperative innovation capacity was calculated as and , and the results are shown in Table 4.
Table 4.
GBM cooperative green innovation capacity quality.
4.2. Evaluation of Green Innovation Capability Based on Evaluation Model
The quality and capability of each candidate partner was calculated to obtain their radius value. According to the radius values, the circle of green innovation ability to be selected was judged. As and , the circle was divided into four circles, including , strong green innovation ability; , medium green innovation ability; , weak green innovation ability; and , no green innovation ability.
The intuitionistic fuzzy entropy method was used to calculate the weight of each attribute at different times, and the results are shown in Table 5.
Table 5.
Temporal and attribute weights.
The operator was used to aggregate the weighted intuitionistic fuzzy decision matrices of different periods. The matrix obtained is shown in Table 6.
Table 6.
Dynamic intuitionistic fuzzy synthesis decision matrix.
In the decision-making process, the prospect matrix for integrating the GBM supply chain and alternative partners was calculated. The results are shown in Table 7.
Table 7.
Fuzzy prospect value decision matrix.
The compromise method was used to evaluate the innovation capability of the IGBMSC and alternative partners. The radius threshold was set as , as decided by expert discussion and analysis. The results are shown in Table 8.
Table 8.
The calculation results of Q, C, and R.
According to the radius values in Table 8, E3 = 1.4735 > 1.4500, and the IGBMSC partner E3 was initially eliminated. Alternative partners outside the IGBMSC satisfied C3 = 1.7245, C4 = 1.4809, and C6 = 1.5305. The evaluation values of the other partners were less than those of partners C3, C4, and C6; so, the remaining four alternative partners were all located within the circle of innovation capability, and it was not possible to judge which building materials enterprises to choose as partners.
4.3. Selection of Candidate Partners Based on Dynamic Selection Model
4.3.1. Preliminary Screening Based on Cooperative Innovation Attraction
The four alternative partners were all in the same circle of cooperative innovation ability. In the calculation of innovation attraction, K = 0.8, M = 0.75, m = 0.65, C = 0.9, and μ = 0.618 were set. The gravitational threshold of green innovation ability was . The calculation results of gravity, resistance, and resultant force are shown in Table 9.
Table 9.
The attraction, resistance, and resultant force of cooperative green innovation ability.
Table 9 shows that in terms of the gravity attraction, E2 > E1. E2 and E1 of the IGBMSC were both greater than 0.1992, which indicates that they met the conditions for further inspection. The attraction of each alternative partner satisfied C7 > C5 > C2 > C1. The cooperative innovation capacity values of the alternative partners C7 and C5 were 0.2545 and 0.2245, respectively; both were greater than 0.1992, so they also met the conditions for further inspection.
4.3.2. Final Screening Based on the Interaction Resistance
The willingness resistance of each partner is proportional to the ownership of its own resources and was set at 10% of the complementary resources. The calculated results are shown in Table 9. As can be seen in Table 9, the cooperative innovation attraction of the IGBMSC and the alternative partners was greater than the willing resistance, and both met the conditions. Therefore, the members of the IGBMSC needed to make a dynamic adjustment. Therefore, E3 was eliminated, and the alternative partners C7 and C5 entered into a cooperative and integrated relationship. The state change results are shown in Figure 7.
Figure 7.
Dynamic selection state changes of IGBMSC partners.
4.4. Comparative Analysis of Innovation Partner Selection Results
In the case study, the selected GBM supply chain innovation partners belonging to the enterprise HSB were evaluated based on prospect theory. The IGBMSC partner selection model was applied to select innovative partners based on field theory. To verify the effectiveness of the proposed method, prospect theory, the VIKOR method, prospect theory, and the TOPSIS method (a combination weighting method based on AHP and entropy methods), and the method proposed in this paper were used to select partners for IGBMSC innovation. The purpose of this was to compare and analyze the differences in the evaluation and selection results of innovation partners under the different methods. The evaluation and selection results of supply chain innovation partners selected under the four methods are shown in Table 10.
Table 10.
Evaluation and selection results of four methods.
(1) To reflect the advantages of the VIKOR method, prospect theory was used to compare and analyze the results of innovation partner selection with VIKOR and TOPSIS methods.
Table 10 demonstrated the differences in the selection of innovation partners for the IGBMSC based on the two methods. The ranking results of the VIKOR method and TOPSIS method were obviously inconsistent. From the perspective of evaluation value, we found little difference in the evaluation value of innovation partners based on prospect theory and TOPSIS method. The total deviations between the integrated green supply chain and the candidate innovation partners were 0.0177 and 0.1332, respectively, and the degree of discrimination between the selected innovation partners was poor. This not only causes the reverse order problem, but can also lead to a wrong decision. The total deviations of the VIKOR method based on prospect theory to integrate the green supply chain and the candidate innovation partner were 0.0458 and 0.2027, respectively. The evaluation value of innovation partners for the IGBMSC was relatively different, which reflects attribute compromise. This result weakens the concept of absolute optimal solution, and improves the accuracy, credibility, and soundness of partner selection for IGBMSC innovation. In terms of resource complementation, both had certain limitations.
(2) The evaluation results of the VIKOR method based on prospect theory and the combination weighting method were compared with the results of the innovation capability field model proposed in this study to verify the soundness and validity of the IGBMSC innovation partner selection model based on field theory.
The selection results of innovative partners for the IGBMSC obtained by the above three methods were different. According to the VIKOR method, the order of partner selection was C7 > C1 > C5 > C2 > C4 > C6 > C3. According to the field model, the order of partner selection was C7 > C5 > C1 > C2 > C4 > C6 > C3. Although the first partner selected was the same, the ranking results obtained based on the two methods differed. The reason for this is that, although the quality and capability of the alternative partner C5 were not high, they were highly complementary to the cooperative innovation resources of the IGBMSC. Thus, their ranking should be greater than that of C1. The consistency of the result C2 > C4 > C6 > C3 also verifies the reliability of the dynamic decision-making method proposed in this paper. The results of the combined weighting method were significantly different from those of the IGBMSC innovation partners selected by the method based on field theory due to the complementary resources of C1 and C5 and the innovation of IGBMSC being 3 and 5, respectively. Although the innovation partner C1 had a higher innovation capability than partner C5, the complementary resources of IGBMSC with respect to partner C5 were higher than those considering partner C1. Thus, the IGBMSC innovation partner C5 ranked first. Compared with partner C6, the IGBMSC innovation capability of partner C5 was higher than that of partner C6. Thus, partner C5 ranked higher than partner C6.
5. Conclusions and Future Research Direction
A survey of GBM industry associations showed that most GBM enterprises apply for fewer patents and that the willingness of enterprises to innovate is low. With the continuous promotion of Internet of Things strategies, resource sharing among enterprises has gradually become the new norm. The co-operation of IGBMSC enterprises has therefore become an important means of green innovation. The formation of an IGBMSC involves a dynamic and flexible cooperative green partner selection process. A cooperative partner is an important factor influencing cooperative green innovation among the enterprises of an IGBMSC; thus, the key to the success of green innovation is quickly and accurately selecting suitable and matched partners. Therefore, we studied the selection of cooperative innovation partners for IGBMSCs. A time-based dynamic compromise integration model was proposed. On this basis, field theory was introduced from the perspective of the main enterprise. The dynamic selection mechanism model was constructed based on the complementarity of cooperative innovation resources. The results of the study are as follows:
The integration of partners should depart from considering only the two aspects of quality and ability, and should also include the technology level, integration degree, integration co-ordination ability, resource integration ability, and learning and absorption ability of prospective IGBMSC partners. Partner selection considering technological innovation is an important factor influencing the green innovation among enterprises in the supply chains of integrated GBMs. The method proposed in this study for the selection of green innovation partners in IGBMSCs is a reasonable and effective dynamic selection decision-making method that can be used to improve the collaborative innovation capabilities of IGBMSCs.
The findings not only have reference value for the GBM industry in China, but also promote the popularization of green building. The proposed method further improves the systematic methodology of partner selection in supply chains and provides theoretical support for promoting innovation in the GBM field. We provide the following recommendations for building materials enterprises and government departments: Building materials enterprises should strengthen management co-operation and knowledge sharing with upstream and downstream enterprises. Knowledge platforms can also be built through technical means, which can help GBMs enterprises to break down information barriers and seek opportunities to optimize green supply chains. Government departments should increase the support of green subsidies for each link in GSCM. Related subsidies and tax incentives can strengthen the roles of other links in the green supply chain. Governments should take necessary measures to ensure that support funds and resources can be truly invested into the GSCM of enterprises.
Although we conducted an important study on IGBMSC, the study has certain limitations. Firstly, only cases were used to conduct the research. In the future, questionnaire surveys can be used to further analyze the factors influencing the selection of cooperative innovation partners for IGBMSCs. Secondly, optimization of the quality of the relationships between the cooperative innovation partners has not been thoroughly analyzed, which needs further study in the future.
Author Contributions
Writing—original draft preparation, W.X. and B.L.; writing—review and editing, S.Y. All authors have read and agreed to the published version of the manuscript.
Funding
This research was funded by Key Projects of The National Social Science Fund of China (19FGLA001), the National Natural Science Foundation of China (71601087) and the Humanities and Social Sciences Planning Projects of Ministry of Education (15YJC630088).
Conflicts of Interest
The authors declare no conflicts of interest.
References
- Akande, A.; Cabral, P.; Gomes, P.; Casteleyn, S. The Lisbon ranking for smart sustainable cities in Europe. Sustain. Cities Soc. 2019, 44, 475–487. [Google Scholar] [CrossRef]
- Yin, S.; Li, B.Z.; Xing, Z.Y. The governance mechanism of the building material industry (BMI) in transformation to green BMI: The perspective of green building. Sci. Total Environ. 2019, 677, 19–33. [Google Scholar] [CrossRef]
- Teng, J.; Mu, X.; Wang, W.; Xu, C.; Liu, W. Strategies for sustainable development of green buildings. Sustain. Cities Soc. 2019, 44, 215–226. [Google Scholar] [CrossRef]
- Zhao, X.; Zuo, J.; Wu, G.; Huang, C. A bibliometric review of green building research 2000–2016. Archit. Sci. Rev. 2019, 62, 74–88. [Google Scholar] [CrossRef]
- Darko, A.; Chan, A.P.; Huo, X.; Owusu-Manu, D.G. A scientometric analysis and visualization of global green building research. Build. Environ. 2019, 149, 501–511. [Google Scholar] [CrossRef]
- Chegut, A.; Eichholtz, P.; Kok, N. The price of innovation: An analysis of the marginal cost of green buildings. J. Environ. Econ. Manag. 2019, 98, 102248. [Google Scholar] [CrossRef]
- Ulubeyli, S.; Kazanci, O. Holistic sustainability assessment of green building industry in Turkey. J. Clean. Prod. 2018, 202, 197–212. [Google Scholar] [CrossRef]
- Chen, P.H.; Nguyen, T.C. A BIM-WMS integrated decision support tool for supply chain management in construction. Autom. Constr. 2019, 98, 289–301. [Google Scholar] [CrossRef]
- Khan, S.S. Construction of Cooperative Environment and Institution for Green Building Supply Chain Subjects: Construction of Cooperative Environment. In Global Perspectives on Green Business Administration and Sustainable Supply Chain Management; IGI Global: Hershey, PA, USA, 2020; pp. 197–210. [Google Scholar]
- Ferreira, M.A.; Jabbour, C.J.C.; de Sousa Jabbour, A.B.L. Maturity levels of material cycles and waste management in a context of green supply chain management: An innovative framework and its application to Brazilian cases. J. Mater. Cycles Waste Manag. 2017, 19, 516–525. [Google Scholar] [CrossRef]
- Kuo, C.F.J.; Lin, C.H.; Hsu, M.W. Analysis of intelligent green building policy and developing status in Taiwan. Energy Policy 2016, 95, 291–303. [Google Scholar] [CrossRef]
- Johnson, M.E.; Pyke, D.F. Supply chain management. Springer Briefs Appl. Sci. Technol. 1999, 15, 584–595. [Google Scholar]
- Ma, S.H.; Lin, Y. Supply Chain Management, 3rd ed.; Machine Press: Beijing, China, 2010. [Google Scholar]
- Macbeth, D.K.; Ferguson, N. Partnership Sourcing: An Integrated Supply Chain Management Approach; Pitman Publishing: London, UK, 2005. [Google Scholar]
- Flynn, B.B.; Huo, B.; Zhao, X. The impact of supply chain integration on performance: A contingency and configuration approach. J. Oper. Manag. 2010, 28, 58–71. [Google Scholar] [CrossRef]
- Yin, S.; Li, B.Z. Academic research institutes-construction enterprises linkages for the development of urban green building: Selecting management of green building technologies innovation partner. Sustain. Cities Soc. 2019, 48, 101555. [Google Scholar] [CrossRef]
- Abdel-Basset, M.; Manogaran, G.; Mohamed, M. Internet of Things (IoT) and its impact on supply chain: A framework for building smart, secure and efficient systems. Future Gener. Computer Syst. 2018, 86, 614–628. [Google Scholar] [CrossRef]
- Wang, N.; Sun, J.M.; Li, K. A virtual enterprise comprehensive decision algorithm based on cluster analysis and entropy weight fuzzy evaluation. Ind. Eng. Manag. 2016, 21, 25–31. [Google Scholar]
- Nikghadam, S.; Sadigh, B.L.; Ozbayoglu, A.M.; Unver, H.O.; Kilic, S.E. A survey of partner selection methodologies for virtual enterprises and development of a goal programming–based approach. Int. J. Adv. Manuf. Technol. 2016, 85, 1713–1734. [Google Scholar] [CrossRef]
- Su, W.; Huang, S.X.; Fan, Y.S.; Mak, K.L. Integrated partner selection and production–distribution planning for manufacturing chains. Comput. Ind. Eng. 2015, 84, 32–42. [Google Scholar] [CrossRef]
- Lu, Z.G.; Guan, W. Reputation based multi-time and multi-attribute supply chain partner selection model. Comput. Appl. 2014, 34, 3258–3263. [Google Scholar]
- Wang, F.M.; Liu, D. Research on selection of cooperative symbiosis partners for focus enterprises in industrial technology innovation. Sci. Sci. Res. 2016, 34, 246–252. [Google Scholar]
- Vasudeva, G.; Spencer, J.W.; Teegen, H.J. Bringing the institutional context back in: A cross-national comparison of alliance partner selection and knowledge acquisition. Organ. Sci. 2013, 24, 319–338. [Google Scholar] [CrossRef]
- Zhang, W.Y.; Li, X.L.; Hua, L.L. Application of BRF neural network in knowledge-based supply chain partner selection. Sci. Technol. Prog. Policy 2010, 27, 129–133. [Google Scholar]
- Bunduchi, R. Trust, partner selection and innovation outcome in collaborative new product development. Prod. Plan. Control 2013, 24, 145–157. [Google Scholar] [CrossRef]
- Wang, D.P.; Wei, X.Y.; Fang, F. Research on the selection of standard R&D partners based on the characteristics of technical standards. Sci. Res. Manag. 2015, 36, 81–89. [Google Scholar]
- Schall, D. A multi-criteria ranking framework for partner selection in scientific collaboration environments. Decis. Support Syst. 2014, 59, 1–14. [Google Scholar] [CrossRef]
- Yuan, H.; Liu, Y.; Qian, Y. Research on virtual enterprise partner selection based on cooperative network. J. Manag. Eng. 2016, 30, 80–87. [Google Scholar]
- Han, G.Y.; Chen, W.; Feng, Z.J.; Qin, Y. Study on the method for selecting cooperative innovation partner in the enterprises. J. Converg. Inf. Technol. 2012, 7, 171–180. [Google Scholar]
- Razmi, J.; Ghaderi, S.F.; Ahmed, P.K. Benchmarking partner selection: Introducing the AHP method in the benchmarking process to define best practice partners. Int. J. Manag. Pract. 2017, 1, 263–278. [Google Scholar] [CrossRef]
- Wang, C.N.; Nguyen, X.T.; Wang, Y.H. Automobile industry strategic alliance partner selection: The application of a hybrid DEA and grey theory model. Sustainability 2016, 8, 173. [Google Scholar] [CrossRef]
- Zhang, J.W.; Jiang, X.S.; Zhou, H.Y. Research on strategic emerging industries technology innovation partner selection -- empirical analysis based on PLS-SEM model. Macroecon. Res. 2016, 5, 79–86. [Google Scholar]
- Huang, M.X.; Pan, Q.; Shi, J.Y. Dynamic selection of supply chain partners based on multi-classifier fusion. Comput. Integr. Manuf. Syst. 2007, 13, 1131–1136. [Google Scholar]
- Zhang, S.S.; Guo, K.; Sun, Y. Fuzzy combination assessment method for science and technology collaborative innovation partnership in global supply chain system. China Soft Sci. 2014, 5, 164–172. [Google Scholar]
- Tao, F.; Qiao, K.; Zhang, L.; Li, Z.; Nee, A.Y.C. GA-BHTR: An improved genetic algorithm for partner selection in virtual manufacturing. Int. J. Prod. Res. 2012, 50, 2079–2100. [Google Scholar] [CrossRef]
- Qin, J.; Chen, Z.S.; Li, Y.L. Research on the selection of logistics service providers considering experts’ risk preference. Ind. Eng. Manag. 2016, 21, 41–48. [Google Scholar]
- Rezaei, J. A two-way approach to supply chain partner selection. Int. J. Prod. Res. 2015, 53, 1–15. [Google Scholar] [CrossRef]
- Hsu, C.C.; Tan, K.C.; Zailani, S.H.M. Supply chain drivers that foster the development of green initiatives in an emerging economy. Int. J. Oper. Prod. Manag. 2013, 33, 656–688. [Google Scholar] [CrossRef]
- Shi, V.Q.; Koh, S.L.; Baldwin, J. Natural based green supply chain management. Supply Chain Manag. 2012, 17, 54–67. [Google Scholar]
- Yin, S.; Li, B.Z.; Zhang, X.Y.; Zhang, M.L. How to improve the quality and speed of green new product development? Processes 2019, 7, 443. [Google Scholar] [CrossRef]
- Zhu, Q.H.; Geng, Y. Empirical study on dynamic transformation model of green supply chain management. Manag. Rev. 2009, 21, 113–120. [Google Scholar]
- Green, J.; Zelbst, W. Green supply chain management practices: Impact on performance. Supply Chain Manag. 2012, 17, 290–305. [Google Scholar] [CrossRef]
- Xiong, W. Driving Force of Green Supply Chain Management and its Influence Mechanism on Practice; Zhejiang University: Hangzhou, China, 2015. [Google Scholar]
- Zhang, B.; Ma, Z.J.; Tian, D.H.; Xue, G. Research on influencing factors of enterprise green supply chain management practices based on meta-analysis. China Popul. Resour. Environ. 2017, 27, 183–195. [Google Scholar]
- Scur, G.; Barbosa, M.E. Green supply chain management practices: Multiple case studies in the Brazilian home appliance industry. J. Clean. Prod. 2017, 141, 1293–1302. [Google Scholar] [CrossRef]
- Li, L.; Wang, P.; Wang, H.; Zhang, M. Green building materials evaluation and empirical research based on the regional endowment. AASRI Procedia 2012, 3, 381–386. [Google Scholar] [CrossRef]
- Papadopoulos, I.; Karagouni, G. Mainstreaming green product strategies: Why and how furniture companies integrate environmental sustainability? J. Bus. 2014, 9, 293–317. [Google Scholar] [CrossRef]
- Wong, J.; Chan, J.; Wadu, M. Facilitating effective green procurement in construction projects: An empirical study of the enablers. J. Cleaner Prod. 2016, 135, 859–871. [Google Scholar] [CrossRef]
- Cai, Y.; Tian, H.; Wang, H.; Yue, M.Y.; Zhang, P.P. Research on the construction of green supply chain with full product life cycle for home appliance manufacturers. Home Appl. Sci. Technol. 2018, 4, 27–31. [Google Scholar]
- Lin, R.J.; Tan, K.H.; Geng, Y. Market demand, green product innovation, and firm performance: Evidence from Vietnam motorcycle industry. J. Clean. Prod. 2013, 40, 101–107. [Google Scholar] [CrossRef]
- Yu, W.; Chavez, R.; Feng, M.; Wiengarten, F. Integrated green supply chain management and operational performance. Supply Chain Manag. 2014, 19, 683–696. [Google Scholar] [CrossRef]
- Yan, Y.K.; Yazdanifard, R. The concept of green marketing and green product development on consumer buying approach. Glob. J. Commer. Manag. Perspect. 2014, 3, 33–38. [Google Scholar]
- Driessen, P.H.; Hillebrand, B. Integrating multiple stakeholder issues in new product development: An exploration. J. Prod. Innov. Manag. 2013, 30, 364–379. [Google Scholar] [CrossRef]
- De Medeiros, J.F.; Ribeiro, J.L.D.; Cortimiglia, M.N. Success factors for environmentally sustainable product innovation: A systematic literature review. J. Cleaner Prod. 2014, 65, 76–86. [Google Scholar] [CrossRef]
- Weng, H.H.; Chen, J.S.; Chen, P.C. Effects of green innovation on environmental and corporate performance: A stakeholder perspective. Sustainability 2015, 7, 4997–5026. [Google Scholar] [CrossRef]
- Liao, Z.J.; Cheng, H. Research on influencing factors and performance of environmental innovation in enterprises: From the perspective of environmental policies and background characteristics of enterprises. Sci. Sci. Res. 2014, 32, 792–800. [Google Scholar]
- Albort-Morant, G.; Leal-Rodríguez, A.L.; De Marchi, V. Absorptive capacity and relationship learning mechanisms as complementary drivers of green innovation performance. J. Knowl. Manag. 2018, 22, 432–452. [Google Scholar] [CrossRef]
- Lin, Y.H.; Chen, Y.S. Determinants of green competitive advantage: The roles of green knowledge sharing, green dynamic capabilities, and green service innovation. Qual. Quant. 2017, 51, 1663–1685. [Google Scholar] [CrossRef]
- Song, W.; Ren, S.; Yu, J. Bridging the gap between corporate social responsibility and new green product success: The role of green organizational identity. Bus. Strategy Environ. 2019, 28, 88–97. [Google Scholar] [CrossRef]
- Shu, C.; Zhou, K.Z.; Xiao, Y.; Gao, S. How green management influences product innovation in China: The role of institutional benefits. J. Bus. Ethics 2016, 133, 471–485. [Google Scholar] [CrossRef]
- Tang, M.; Walsh, G.; Lerner, D.; Fitza, M.A.; Li, Q. Green innovation, managerial concern and firm performance: An empirical study. Bus. Strategy Environ. 2018, 27, 39–51. [Google Scholar] [CrossRef]
- Horbach, J.; Rammer, C.; Rennings, K. Determinants of eco-innovations by type of environmental impact: The role of regulatory push pull, technology push and market pull. Ecol. Econ. 2012, 78, 112–122. [Google Scholar] [CrossRef]
- Cleff, T.; Rennings, K. Determinants of environmental product and process innovation. Eur. Environ. 1999, 9, 191–201. [Google Scholar] [CrossRef]
- Brunnermeier, S.B.; Cohen, M.A. Determinants of environmental innovation in US manufacturing industries. J. Environ. Econ. Manag. 2003, 45, 278–293. [Google Scholar] [CrossRef]
- Ziegler, A.; Rennings, K. Determinants of environmental innovations in Germany: Do organizational measures matter? Centre for European Economic Research Discussion Paper, 31 May 2004; No. 04-030. [Google Scholar]
- De Vries, F.P.; Withagen, C. Innovation and environmental stringency: The case of sulfur dioxide abatement. Center Discussion Paper Series, 21 February 2005; No. 2005-18. [Google Scholar]
- Hamamoto, M. Environmental regulation and the productivity of Japanese manufacturing industries. Resour. Energy Econ. 2006, 28, 299–312. [Google Scholar] [CrossRef]
- Rehfeld, K.M.; Rennings, K.; Ziegler, A. Integrated product policy and environmental product innovations: An empirical analysis. Ecol. Econ. 2007, 61, 91–100. [Google Scholar] [CrossRef]
- Wagner, M. Empirical influence of environmental management on innovation: Evidence from Europe. Ecol. Econ. 2008, 66, 392–402. [Google Scholar] [CrossRef]
- Demirel, P.; Kesidou, E. Stimulating different types of eco-innovation in the UK: Government policies and firm motivations. Ecol. Econ. 2011, 70, 1546–1557. [Google Scholar] [CrossRef]
- Ustaoğlu, M.; Yıldız, B. Innovative green technology in Turkey: Electric vehicles’ future and forecasting market share. Procedia-Social Behav. Sci. 2012, 41, 139–146. [Google Scholar] [CrossRef][Green Version]
- Eaton, D. Technology and innovation for a green economy. Rev. Eur. Comp. Int. Environ. Law 2013, 22, 62–67. [Google Scholar] [CrossRef]
- Meltzer, J. A carbon tax as a driver of green technology innovation and the implications for international trade. Energy Law J. 2014, 35, 14–45. [Google Scholar]
- El-Kassar, A.N.; Singh, S.K. Green innovation and organizational performance: The influence of big data and the moderating role of management commitment and HR practices. Technol. Forecast. Social Chang. 2019, 144, 483–498. [Google Scholar] [CrossRef]
- Fernando, Y.; Jabbour, C.J.C.; Wah, W.X. Pursuing green growth in technology firms through the connections between environmental innovation and sustainable business performance: Does service capability matter? Resour. Conserv. Recycl. 2019, 141, 8–20. [Google Scholar] [CrossRef]
- Xie, X.M.; Huo, J.G.; Zou, H.L. Green process innovation, green product innovation, and corporate financial performance: A content analysis method. J. Bus. Res. 2019, 101, 697–706. [Google Scholar] [CrossRef]
- Fujii, H.; Managi, S. Decomposition analysis of sustainable green technology inventions in China. Technol. Forecast. Soc. Chang. 2019, 139, 10–16. [Google Scholar] [CrossRef]
- Atanassov, K.T. Intuitionistic fuzzy sets. Fuzzy Sets Syst. 1986, 20, 87–96. [Google Scholar] [CrossRef]
- Chen, S.M.; Tan, J.M. Handling multicriteria fuzzy decision-making problems based on vague set theory. Fuzzy Sets Syst. 1994, 67, 163–172. [Google Scholar] [CrossRef]
- Hong, D.H.; Choi, C.H. Multicriteria fuzzy decision-making problems based on vague set theory. Fuzzy Sets Syst. 2000, 114, 103–113. [Google Scholar] [CrossRef]
- Xu, Z.S. Intuitionistic preference relations and their application in group decision making. Inf. Sci. 2007, 177, 2363–2379. [Google Scholar] [CrossRef]
- Yu, X.; Xu, Z.S. Prioritized intuitionistic fuzzy aggregation operators. IEEE Trans. Fuzzy Syst. 2007, 15, 1179–1187. [Google Scholar] [CrossRef]
- Xu, Z.S.; Yager, R.R. Dynamic intuitionistic fuzzy multi-attribute decision making. Int. J. Approx. Reason. 2008, 48, 246–262. [Google Scholar] [CrossRef]
- Yager, R.R. On ordered weighted averaging aggregation operators in multicriteria decision making. Read. Fuzzy Sets Intell. Syst. 1993, 18, 80–87. [Google Scholar]
- Zhang, X.Z.; Zhu, C.X.; Zhu, L. Generalized hierarchical preference optimization method for time series multi-attribute decision making. Chin. J. Manag. Sci. 2014, 22, 2852–2858. [Google Scholar]
- Chen, W.; Yang, Z.L.; Zhou, W. Dynamic intuitionistic fuzzy multi-attribute compromise decision based on time. Oper. Manag. 2016, 25, 83–89. [Google Scholar]
- Gong, C.Z.; Li, L.L.; Wei, Z.F. Hybrid multi-attribute decision making method based on prospect theory and membership. Chin. J. Manag. Sci. 2014, 22, 122–128. [Google Scholar]
- Opricovic, S.; Tzeng, G.H. Compromise solution by MCDM methods: A comparative analysis of VIKOR and TOPSIS. Eur. J. Oper. Res. 2004, 156, 445–455. [Google Scholar] [CrossRef]
© 2020 by the authors. Licensee MDPI, Basel, Switzerland. This article is an open access article distributed under the terms and conditions of the Creative Commons Attribution (CC BY) license (http://creativecommons.org/licenses/by/4.0/).






