Abstract
The role of the circular economy has attracted increased attention amongst practitioners and policymakers in recent years. It has been broadly developed and applied at different levels (micro, meso and macro) in developed countries. However, to date, the possibility of a circular economy in Indonesia has not been widely explored or discussed by city actors. This gap in research represents an opportunity to investigate options that may foster the adoption of circular economy principles and practices. Which aspects of the circular economy should be of primary concern, considering Indonesia’s current situation? In response to this question, this paper offers a systemic process of lessons learnt as developed from the literature, identifying certain key aspects that could benefit Indonesia. This study mapped important factors and key indicators that have been claimed to have beneficial effects in the application of circular economy principles in cities. The authors developed a protocol to systematize the literature review process to illustrate gaps and to provide and recommend indicators for circular cities. These are equally applicable to the local situation in North Kalimantan, which we selected as a showcase medium-sized city. Empirical data was collected by interviewing different stakeholders to enrich the theoretical set of circular economy indicators. This case study offered the opportunity to gain a more realistic understanding of what circular cities might look like in the Indonesian situation. The findings allowed us to explore and describe the current circular economy city-level discussion. They also provide insight and information for decision-makers and city actors on how to collaborate to develop a framework to advance circular city initiatives.
1. Introduction
Economic activities with social and environmental impacts along the value chain in developing countries involve production and consumption patterns. Thus, transition to a circular economy (CE) requires strategies involving both consumers (consumption phase) and companies (production phase) to shift away from the linear use of materials and to reorganize any discharged materials by bringing them back into the materials cycle [1]. This space offers many as yet untapped CE opportunities. The prospect is that constructing CE measures offers much scope for cities and regions to rationalize their environmental impact, grow new economies to help people to service their urban resource demands and, thus, lead to the evolution of a circular city (CC).
A continuing high rate of urbanization means cities will face many hurdles in the coming decades. The United Nations reported that in 2018 fifty-five percent of the world’s population resided in urban areas and most issues related to high urbanization are expected to play out in Africa and Asia, which by 2050 will host almost 90 percent of the world’s population [2]. Equally, over the past fifty years, the economic growth of developing countries has occurred in big cities [3]. This stunning pace of urbanization and economic activity has created complex challenges of resource use. This involves the production and consumption of products/services, environmental degradation, pollution and long-term unsustainable land use. These facts fit perfectly with the concept of ‘modern cities’ mentioned by Girardet [4]. He stressed that cities today serve as a combination of robust economic activities and human interaction within a specific region. This has created inefficiency in production and consumption and generated a significant rate of waste [5]. Waste management has been a special focus for cities and their urban infrastructure, including in construction [6,7] In many developing countries, improper city waste management systems offer a focus for circular metabolisms, which, simultaneously, can help to increase the cities’ resilience [8]. Recently, this has become more relevant because waste generation (and its management) can be seen as an indirect inefficiency measure within CE systems. The transition towards CE implies the provision of a remedy to tackle such inefficiency, and its deployment can reflect the change needed to move away from the traditional economic linear model.
Much literature in ongoing CE discussions has explored how best to assess CE. A successful transition to a CE at city level requires a well-aligned CE policy [9]. Studies found that China has been attempting to adopt CE as an environmental method since 2002, providing a policy paper as guidance for pilot projects in 2003. Prendeville et al. [10] presented examples of successful CE innovation for six different developed-country cities under the ReSOLVE framework. However, the way in which CE is translated and implemented in practice in developing countries has not been widely explored [11], including in Indonesia.
Indonesia has had an ongoing concern on waste management and technologies for energy efficiency [12]. Measures to tackle these issues have been promoted without any particular reference to the concept of CE (e.g., Reuse, Product labeling, Reduction). Today, lowering waste and emissions has become a major issue in Indonesia, and a zero-waste circular economy model is now being considered as a focus for CE adoption. It comprises waste reduction corresponding to production and consumption, and waste handling aiming to reuse regenerative and recovered materials. Therefore, this study considers that focus on waste management can help cities, in particular in an Indonesian setting, to improve their ability to function and provide better living conditions for society, as the practice could play a substantial role in conserving and retaining important values. The more waste generated, the more burdensome it is for Indonesian cities.
Prior to 2008, there were no specific laws directing waste management. Law No. 18/2008 on Waste Management represented an initial attempt to develop a problem-solving framework that saw waste as a complex system, but which also could offer valuable resources and ease the burden on landfill. Our study confirms that waste management could be one priority area for CE implementation in Indonesia at any city level. Here, our analysis interprets a city in its entirety as a living system with the dynamic ability to overcome the resource challenges in in order to function well [6]. Understanding this dynamic is important in getting to know how best to view a city in order to comprehend its structure and its urban living functions. In this respect, we consider that the CC in this paper, in short, is laser-focused on regenerating natural systems to reinvent urban living at the local level. It is a fitting concept for a city in Indonesia seeking to transition from a linear economy to a CE, and thereby achieve a sustainable future.
However, experience to date suggests that few scholars have discussed CE in an Indonesian setting. This study intends to address this gap and identify CE indicators that could prove useful for enabling Indonesia to achieve better circularity. The discussion starts with a review of existing CE indicators retrieved from the literature and then compiled based on our proposed framework. Later the discussion will address more specific propositions that match Indonesian conditions as a starting point for CE adoption.
We formulated the following question for our research: How is a circular city perceived and what are the relevant indicators of a CC for Indonesia? To address this question, this study aimed to: (i) explore and visualize a map of a CC among other precedent city concepts discussed in the literature, (ii) propose a working definition of a CC appropriate for Indonesia, and (iii) select relevant and useable indicators for Indonesian cities as the first stage of developing planning measures to enable a CC.
This paper is structured as follows: Part 1 provides a general background describing why CEs are important for developing countries, and highlights how the CE concept is relevant for Indonesia. Part 2 covers the literature review to define CE and to show how the concept has been synthesized to guide practices. This section also construes how Indonesia has evolved approaches to the CE model. In Part 3, we describe the research methodology and identify the methods applied, including how we identified the retrieved papers and the samples for interviews. Part 4 presents a discussion of the results and assesses why the idea of the CC has not been widely discussed in the literature. This is followed by a discussion on the definition of CC, the available CE indicators we retrieved from the literature, and interviews that represent the role of the CE in Indonesian cities. Finally, Part 5 provides our concluding remarks, discusses the study’s limitations and suggests future research.
2. Literature Review
2.1. Circular Economy as an Opportunity
The origins of the CE concept were driven by different schools of thoughts, including those of American economist, Kenneth E. Boulding, and the ideas of Walter Stahel’s in industrial ecology (IE) theory. In the report ’Limits to Growth‘ (1972), Walter Stahel developed the idea of closed material cycles and the need to reform the prevailing economic model because, according to him, life would not be sustainable without such changes [13]. In parallel, the IE theory emerged, integrating ecosystems characterized by any interaction between industrial systems and the biosphere [14]. Equally, many CE implementations have been based upon IE and, in particular, the analysis of industrial system operation and optimization [15].
One of the earliest CE developments was that of the Ellen MacArthur Foundation (EMF), an organization considered to be an authority on CE theory and practices. They proposed further vital contributions to its development involving the consideration of CE theory as a key part of evolving restorative and regenerative economies by design, and as contributing the highest value [16]. In principle, the basic idea behind CE is simple: a shift away from the current linear economy—which is based on the process of take, consume and throw away—toward an (almost) closed-loop system. It seems then that the CE model allows subjective translation and openness; depending on how and to what extent it is understood [17]. Therefore, it is understandable that there is no commonly accepted definition of the CE among groups and scholars; CE-is applied in different contexts and in ways that incorporate disparate characteristics [18].
Initially, CE was considered mostly as an appropriate tool for waste management, and discussion was limited mostly to the 3Rs; Recycling, Reuse or Recovery [16]. Kirchherr et al. [19] identified Recycling as the most popular component in CE (79% of CE definitions included it), followed by Reuse (74–75% of definitions) and Reduce (54–55% of descriptions). Later coverage broadened this to include, for instance, discussing CE theory with the 4Rs framework (Reduce, Reuse, Recycle and Recover) while Parto et al. [20] contemplated CE theory in a waste hierarchy. Geng et al. [21] extended CE adoption to a system perspective embracing micro, meso and macro features. A micro-level examines the smallest level: one-on-one interaction, i.e., within a company or a product. At the meso-level, the level of inquiry is broader. It is typically used to investigate the interactions between two different sides, i.e., business-to-business in an industrial park. The macro-level refers to more large-scale integrated relationships, i.e., regional and city level. On the other hand, other scholars targeted a more specific and unique strategy that was broad in scope, e.g., material efficiency, energy conservation and waste reduction [22]. Altogether, CE is clearly now considered to be more than the mere recycling of products. It is about retaining their value, in as much as the quality of product(s) and their component parts allow this [23]. A plethora of initiatives implementing CE have been deployed. Kalmykova et al. [24] reported a list of 45 CE strategies developed by different stakeholders and at different scales. Recently, CE has emerged as a powerful tool to characterize regional economic development strategies being more than purely an environmental strategy [25].
Thus far, the CE agenda has been implemented primarily in developed countries, e.g., the Netherlands, UK, Scotland, USA and Italy [11]. Many large companies, organizations and governments have also adopted CE as a new way forward at different levels and scales. Amsterdam, London and Paris are among the large cities to have developed action plans for their transition to CE in urban development. In this particular, the CE model is applied to urban landscape design in relationship with the environment with more focus on the changing process [26]. As most urban growth will take place in the less developed countries, their trend of rapid urbanization needs to be further discussed and even prioritized [27]. A case study in Brazil reported by Cole [28] identified a strong connection among developing countries where CE offers a window of opportunity to the entrepreneurial spirit of businesses to develop numerous social and economic benefits.
2.2. Circular Economy in Indonesia
As with other developing countries, Indonesia has started to adopt the CE concept and, to some extent, has begun to implement the principles [29]. The available literature explains how Indonesia has transposed the paradigm from an end-pipe solution to the 3Rs, to Extended Producers Responsibility (EPR) and, now, to CE. Indonesia has focused on CE activity around waste management with a view to combined implementation via the national and local sustainability agendas.
By 2025, Indonesia is expected to generate 70.8 m tons of waste annually. This will have a significant impact. About 60% of the waste composition is organic (38.4 m tons/year); followed by plastic at 14% (9 m tons/year). Understandably, the Indonesian government set a solid waste management goal in its Presidential Decree No 97/2017 that aimed to achieve 30% waste reduction and 70% waste handling by 2025. The term ‘circular economy’ was previously mentioned in the Medium-Term National Development Plan for 2020–2024 in economic, infrastructure, and environment sector, and it will be further discussed in the 2025–2029 term. This commitment by the Ministry of National Development Planning has Indonesia defining three steps for a transition toward a circular economy, namely: Action Plan, Platform, and International Partnership. This plan was established between December 2019 and May 2020, and was launched in partnership with Denmark and UNDP. However, in this plan CE is considered more as a tool, rather than an output with targets to be achieved, for contributing to the UN Sustainable Development Goals (SDGs) or for underpinning a shift to more sustainable and smart cities.
The transition to CE can theoretically benefit city populations and ecosystems by providing better living conditions and a more healthy environment. The rise in industrial and municipal (solid) waste threatens the city’s functioning as a living system [4]. It also complicates how the city handles societal problems associated with ineffective waste management. Therefore, we see that investing in a circular system of waste management offers potential solutions with social and environmental benefits, because the circularity of materials will retain their value if they are returned into the supply chain, thus reducing the volume of discarded waste ending up in nature.
In terms of city classification, and in regard to Government Regulation Number 26 of 2008, cities in Indonesia are grouped into four categories based on population size. A small city has a population up to 100,000 people; medium cities have between 100,000 to 500,000 people. A large city has a population of more than 500,000 people. A city with more than one million people is considered as a metropolitan city. According to this definition, there are 98 cities and 416 regencies in Indonesia. From 98 cities, less than 20% are considered large or metropolitan cities. This information feeds into numerous actions to shape the facilitation and acceleration of the CE initiative, in particular those aimed at medium and small cities.
It is clear that sustained attempts and the active participation of stakeholders will be indispensable for any CE transition in Indonesian cities. Partnerships between stakeholders, such as the government, the private sector and rural people, are generally regarded as one underlying condition for promoting CE, for example, in the agribusiness sector [30]. Similarly, partnership, collaboration and trust among stakeholders across the value chain system are denoted as critical enablers for CE transition [31]. One challenge is to devise ways to enable and ensure trust among stakeholders to build effective collaboration that systematically helps CE transition. For countries such as Indonesia, various enablers must play their roles actively to stimulate CE.
3. Methodology
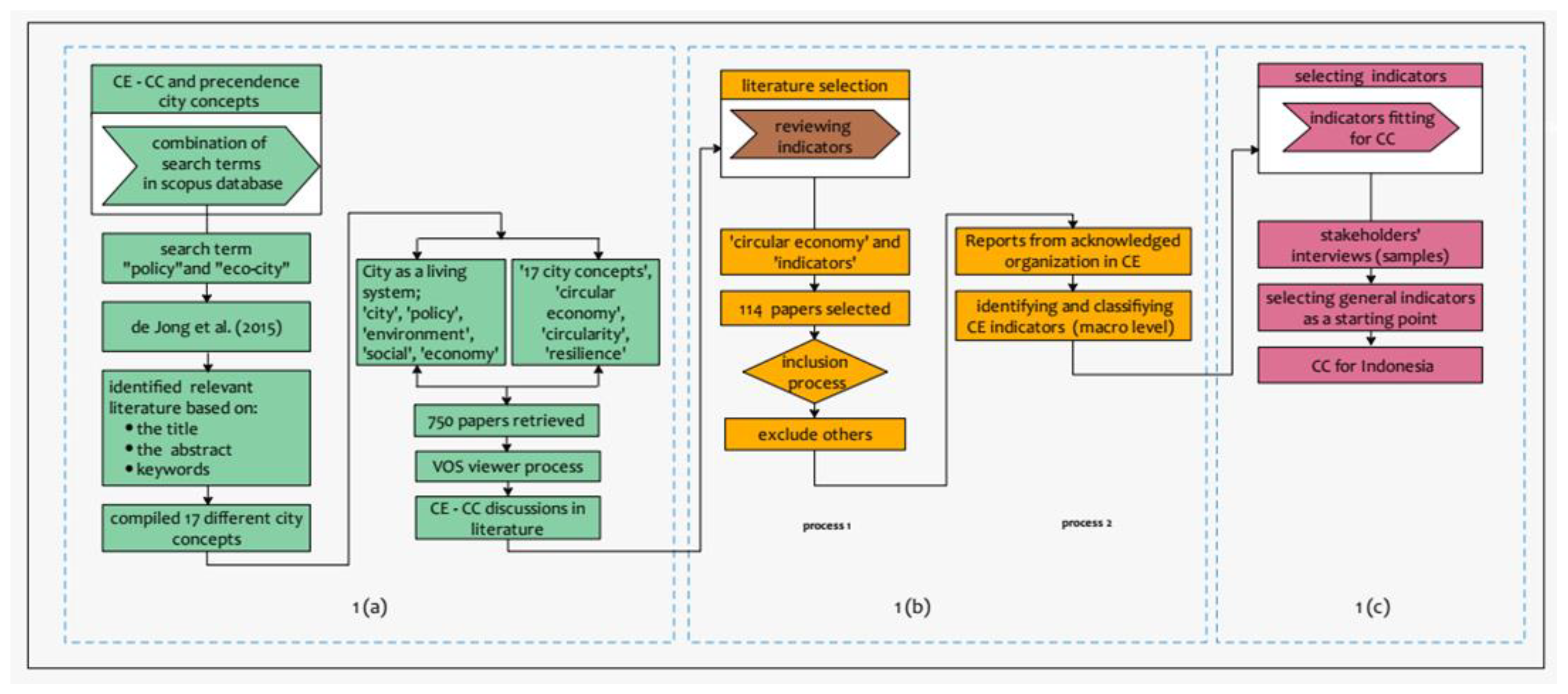
This study used a mixture of methods and compiled information from various sources [32] during a desk study and interviews. The desk study started in March 2018. Initial interviews were undertaken between September and November 2018 and refreshed again in June–August 2020. Figure 1 presents the detailed research design process consisting of an inclusive literature review. The inclusive process began with (a) an identifying CC position among other precedent city concepts and (b) reviewing the indicators based on the prior literature; this followed a deductive approach. Later, this was juxtaposed with the results from the interviews to select the CC indicators (c). Hence, a complementary approach employed the inductive method to illuminate the process in order to determine the indicators. The sampled data created correlative information, which may be particular for Indonesia.
Figure 1.
The research design process, (a) identifying city concepts; (b) reviewing indicators; (c) selecting indicators.
3.1. Circular Cities and Other City Concepts
A qualitative research method identified different city concepts and how the notion of the CC offers broad opportunities for discussion in terms of its scientific contribution. Figure 1a shows how the initial identification was retrieved from Scopus using search criteria combining the terms ‘city’, ‘policy’ and ‘eco-city’. The term ‘eco-city’ was not restrictive and allowed other relevant city concepts to be included. The first journal article reviewed was that of de Jong et al. [33]. Their references yielded a snowball process of source-gathering. De Jong et al. [33] discussed an inclusive approach because they included diverse city concepts, whilst other scholars mostly attempted to explain a particular city type/concept. This process led to the identification of seventeen (17) different city terms: sustainable cities, green cities, sponge cities, digital cities, zero waste cities, smart cities, intelligent cities, information cities, knowledge cities, resilient cities, eco-cities, low carbon cities, compact cities, liveable cities, and various combinations of these concepts; i.e., low carbon cities, eco-cities and ubiquitous eco-cities.
To facilitate the full functioning of cities, the concept must go beyond isolated policy, as it must reconcile and manage the trade-offs between the environmental, social and economic aspects. Hence, as seen in Figure 1a, a new search emerged in this review, based on the combination of 17 city concepts alongside other terms, i.e., ‘city’, ‘environment’, ‘social’, ‘economy’ and ‘policy’. To increase the chances of capturing the greatest number of papers discussing CE and resilience, we also included the terms ‘circularity’, ‘circular economy’ and ‘resilience’ as being helpful to retrieve relevant literature dealing with CE initiatives. The elaboration of the term ‘resilience’ is important to capture literature concerning cities seeking transition from linear economies to a more sustainable future.
Although several studies have attempted to classify and define city concepts, as yet, it has been difficult to find a definite consensus on what those city concepts entail [33]. For this reason, we intended to identify the position of CC amongst the most discussed terms in the literature from a qualitative standpoint and gather its indicators. This process aimed to uncover the propositions being compared to other city terms and why CC has not been frequently raised in the literature.
We only selected articles in English, from the period 2000–2019, which contained the selected terms in their abstract, title, or keywords. The start year (after 2000) was considered appropriate given the first example of CE being engaged in policy that year [10]. The search generated 750 results. The paper was then structured using the software VOS viewer version 1.6.15 to assess and visualize different city concepts.
3.2. Reviewing CE Indicators for Cities
The next process was to identify the indicators for CE in cities from the literature and interviews. Of 750 papers retrieved, we then analyzed 114, based on the specific terms ‘circular economy’ and ‘indicators’. The literature helped to ascertain the ways in which CCs were perceived in CE discussions.
Hence, to abridge the process and synthesize CE indicators, the qualitative analysis restricted itself to the 114 papers retrieved from Scopus and combined these with the organization reports that did relate to CE and CE indicators. Within the process, the selected indicators mentioned by acknowledged organizations front-running experts in CE (i.e., EMF, PBL, EC, and EASAC) were included for the compilation of indicators. The aim was to confirm and enrich the information gathered on CE indicators based on their circular experiences and practices, as presented in Figure 1b.
The results were scrutinized and compiled according to the macro-level (i.e., city and region). In defining the level, we focused on macro indicators and synthesized the selected literature (including from the acknowledged practices) at macro-level. Hence, we excluded the rest of the literature, which did not correspond to the discussion. The themes are based on the three elements of the city as a living system (economic, social and environment). These themes are not isolated from one another, and CE rests on the basic idea they are equally important. However, in any implementation mode, there is a tendency to focus on specific areas. This study later identified the sub-theme of ‘environment’ as a focus for Indonesia. However, given the wide variety of indicators that emerged from the articles, the following process later juxtaposed this information with the findings obtained from the interviews (see Figure 1c).
3.3. Selecting Indicators for Indonesian Cities
The next process was to validate and select the indicators from the previous sections from the perspective of respondents (Figure 1c). The aim was to identify the main priorities for cities when beginning to transition to CC. Respondents mainly from Tarakan and Bulungan served as the sample for this study. Based on city classification, Bulungan and Tarakan represent a medium city; city types that are predominant in Indonesia. Furthermore, North Kalimantan areas are predominantly industrial, but rely on natural resources (e.g., mining and oil palm plantation). These industries and the growing population have led to the long-term loss of rain forests and massive destruction to its surrounding environments. These circumstances necessitate a thorough understanding of how CE operates. The cities were selected based on the similarities of their characteristics (i.e., urbanity and density levels as well as intention of adopting CE implementation). They also have different mixed land use (i.e., agriculture, industrial and urban areas). The characteristic of having the intention of adopting CE was assessed based on the inclusion criteria of (i) the accessibility of the data for this study, and (ii) self-motivation of the city representatives in initiating CE, particularly from the industrial sectors.
The participatory interviews involved different stakeholders. Some may have significantly influenced the assessment as they had only a casual interest in the city policy process. For this reason, the study identified stakeholders according to their involvement in city policy-making in the relevant area of study. The stakeholders’ criteria selection for the case study analyzed whether they had: (i) a strong interest in city policy, and (ii) a direct influence on the city environmental policies. They may have been organizations or persons from academia, government, NGOs, community groups or businesses, the range ensuring a broad and inclusive participation of stakeholders. They may have been serving as beneficiaries or directly involved with policy targets in Bulungan and Tarakan, or they may have been government officials, policymakers or people with interest in city policy. Conversely, this process encouraged ‘cognitive rigidity’ and allowed us to obtain relevant information from legitimate interests. This study interviewed 33 respondents while maintaining their anonymity. Though this number was relatively small, it formed an initial basis for representation of the views of the city residents. The respondents held various influential positions from managerial roles to membership of interest groups that impacted policymaking. The participants included NGO employees (three people), government officials (four people), company employees (14 people), academics (seven people) and members of communities/households (five people). The interviews sought to understand how and in which way stakeholders valued CE. However, during data collection, in order to avoid inconsistency, we decided to exclude the household findings due to the poor engagement of these subjects in responding to our questions. Unlike the other stakeholders, they lacked understanding of CE and its practices. They tended to select the first option randomly, rather than understanding the options and presenting their own reply. In addition, the sample size (five people) was a poor representation of the total population within the two cities. Therefore, the final number of respondents was reduced to 28 people.
Semi-structured interviews were conducted in Bahasa (Indonesian language). Although the respondents were given a list of questions, these served only as a catalyst for an open-ended discussion where the participants could answer differently. The screening process results (Table 1) helped develop questions about the key performances for CE implementation, for example: ‘To what extent do you know about CE and how do you operationalize it in your organization?’ The respondents were asked some structured questions, such as: ‘In the specific focus area of your organization, who should be involved in the adoption of CE at the city scale and how shall they start it up?’ Certain questions aimed to obtain indicator information, i.e., ‘Which CE indicators have already been in practice and how are these perceived?’ and ‘What other indicators should be put into practice for the Indonesian cities?’. The findings were then analyzed and grouped based on themes. Maguire and Delahunt [34] considered that thematic analysis is more than just summarizing the data, as the exercise is helpful in identifying other themes that emerge from the respondents’ feedback of information. This type of empirical research approach also brings a deeper understanding of real experience in practice [35].
4. Discussion and Analysis
This part discusses the city as a living system and the definition of CC among precedent city concepts. It develops a working definition of CC and related indicators for Indonesia to enable a proper evaluation of CE.
4.1. Circular City among Other Precedence City Concepts
Cities are defined in different ways. Our observations and analysis pertaining to urban form, economic, social and environmental conditions became the focus for the transition to CE, whereas a city as part of an ecosystem is seen as a changing organism. Seen as a changing system, a city is not just a congregation of emerging and heterogeneous elements, but also a nexus in which sustainability transitions are forged and contested [36]. Accordingly, many city concepts grounded and discussed in the literature consider the city as changing and living organism in which to embed the three pillars of sustainability; i.e., their conceptions of the city’s sustainability integrate the environmental, economic and social aspects, or are characterized by at least one of those elements. In a comprehensive analysis using bibliometrics, de Jong et al. [33] identified that policymakers, planners and urban developers had been using different city concepts interchangeably. The identification of various city concepts yielded specific points of view indicating the extent of the subject matter. These outcomes were well illustrated by the VOSviewer 1.6.15 output, which emulated such discussions of city concepts, as mentioned in the literature. The process helped identify the positions of different city concepts, in particular CC, among the most discussed city terms.
The identification began with the downloaded data elements from Scopus database in the format supported for VOSviewer (csv export) following the criteria described in Figure 1a. This culminated in 750 papers. The next step used the file to create a map based on the text data, using the default program process. Next, corresponding with the scoring process, a thesaurus file was generated that contained specific labels to indicate alternatives to particular terms. For instance, the term ‘cities’ could be replaced by ‘city’, or near-identical terms could be combined into comparable phrasing (e.g., grouping the term of ‘geographical information system’ and ‘geographic information system’ into the term of ‘GIS’). This file could be formed for specific purposes to help develop clarity for similar expressions. This software also defined the threshold for a minimum number of term occurrences that resulted in 20,166 terms which, by default (60% of total terms), were selected and calculated based on their most relevant terms. Further, from 223 selected terms, this program also had sufficient flexibility to eliminate unrelated terms in the text data (e.g., numbers and names of countries, such as China or Brazil). The last step created the overlay visualization of VOS technique clustering and layout of different city concepts based on the text data from the literature (see Figure 2).
Figure 2.
City concept network drew up by VOS viewer.
The circle and the label of each item indicate the co-occurrence of terms retrieved from the text data. The larger the circle and the label, the greater the weight of the item, which indicates the importance of the item compared with those ranked with a lower weight. The circle and label also indicate the density of the items (e.g., ‘sustainable city’ as used in the literature, is more common compared to ‘smart city’. Similarly, the discussions on ‘governance’ and ‘resilient city’ appear more densely compared to ‘eco city’ and ‘low carbon city’). The color bar on the right bottom represents the average year in which the terms were most frequently mentioned. The different colors refer to how the terms are clustered based on their scores. The darker the yellow color, the more recently the topic was taken up. For instance, the term CE gathered more attention after 2016 (represented by the light yellow color), while the compact city was widely discussed prior to 2013. Some of the terms contain a mix of colors, e.g. ‘circular economy’, which links to ‘waste management’. The colors demonstrate how ‘circular economy’ alone received growing attention after 2016, while its relation to ‘waste management’ was broadly discussed in 2014. Furthermore, the arrangements also indicate relatedness between terms. The thicker the link, the higher the positive correlation in between the two connected items. For instance, the item ‘smart city’ is more strongly related to ‘governance’ and ‘ICT’ than the term ‘consumption’. We also note that the words ‘circular economy’ have almost the same strength of link to ‘consumption’ and ‘waste management’. Also, ‘green city’ shows a comparable connection to ‘carbon emission’ and ‘water resource’, which exhibits a close relationship between the uses of those items in scientific discussions.
Thus far, Figure 2 shows that the term “sustainable city” has become the most discussed topic. Other city concepts that were also spotted were ‘compact city’, ‘low-carbon city’ and ‘eco-city’. However, this study identified that although CE emerged in the map, the results confirm the premise that, compared to other city terms, CC was not widely mentioned, which indicates a greater need for its discussion. The results indicate a certain degree of consilience between CC and the most-cited city concepts, and show that there is a thin and often blurred dividing line between various city concepts as discussed in the literature. This may indicate that the concept of CC highlights the interaction between system components in changing environments whilst comprising a regenerative system, and the diverse ability of natural systems to remain productive and promote social well-being and economic prosperity. The results of this literature review may provide a strong starting point for this study to discuss CE in terms of the CC scope introduced earlier, and may contribute to CC discourses for Indonesian cities.
4.2. Identifying CE Indicators for Cities
This study identified multiple possible indicators based on the selected literature (Figure 1b—process 1) and organization reports (Figure 1b—process 2) to assess CE performance during its implementation (Table 1). The indicators, which come with different tools and methods, are necessary for evaluating, monitoring and improving various policies and programs [37]. The literature proposed CE indicators such as resource output, resource consumption, integrated resource utilization and waste disposal/pollutant emission, either for the macro and meso level. Giljum et al. [38] suggested embedding a lifecycle perspective in resource measurement systems at a national, sectoral or product level.
Table 1.
Summary of the proposed indicators at the macro level compiled from the literature (author’s compilation).
EC [39] also suggested a list of CE indicators, namely Eurostat indicators consisting of, e.g., recycling rates involving total municipal waste per capita or the amount of waste per GDP output. Similarly, Di Maio et al. [40] mentioned resource efficiency as an indicator for CE. However, to ensure its widespread usability, indicators should comply with commonly accepted criteria, such as comprehensive and complementary coverage, policy relevance, ease of communication, product lifecycle, avoidance of double counting, ability to measure on different scales, and compatibility and consistency with the national accounts system [41]. Bocken et al. [42] regarded CE as more adaptable to the sustainability panacea, while Geissdoerfer et al. [11] considered CE as a condition for achieving sustainability. Korhonen et al. [25] envisaged that CE offered new concepts compared to sustainability science, by stressing the importance of retaining the value and the possibilities of a sharing economy to achieve sustainable production–consumption.
As a living system, a city requires simultaneous integration of its environmental, economic and social aspects. However, this study uncovered visible gaps in the integration of the social aspect. The CE tenets mean that, until now, CE has been more discussed in association with its economic and environmental aspects [43]. Ritzen and Sandstrom [44] considered CE from the perspective of material lifespans and the closing of the product lifecycle. Shmelev [45] suggested paying more attention to economic and environmental measures, rather than taking all three dimensions into account, as these aspects could provide more significant results compared to social indicators.
This study aimed to cover all social, economic and environmental CC indicators. This ensured sufficient real-life relevance, in particular, for developing countries (including Indonesia). It also reconfirmed that the environment and social aspects are just as significant as the economic elements, and thus, it is essential to explore a fitting range of social indicators. This study also noted that there were many ways to portray and measure social aspects for cities, e.g., people at risk of poverty, severely materially deprived people, employment, early school leavers [46], ethnic minorities [47], and inequality [48]. Geng et al. [37] also suggested including the degree of public awareness and participation, the employment rate and environmental justice issues. In this respect, the breadth and scope of the UN SDGs are useful for ensuring proper integration of the three pillars.
Following the process in Figure 1b, we compiled in Table 1 a list of indicators identified by different scholars and described in the indices. These were then classified and organized under the level and themes we proposed. The literature shows many conceptions of the theme indicators (e.g., EMF, Eurostat, EU directives). We identified that some are related to one another and could be grouped under similar themes. For the environmental theme, we adopted, from Geng et al. [21], the environmental classifications of land, water and energy. This corresponds well with the Indonesian situation and its main environmental challenges. In addition, classification should link directly with policy to drive change and meet the focus of securing sufficient resources in long-term planning. For this reason, we also added another critical element (i.e., pollutant) as a primary indicator for the environmental sub-theme. This is desirable for cities targeting their emissions and carbon footprint. Simplicity in grouping sub-themes is important to highlight critical pinch points in order to assess CE performance and provide a starting frame for CCs in Indonesia.
Despite the existence of a wide range of CE indicators, they come with limitations, in particular for CE assessment. Geng et al. [37] identified that, in practice, CE still experienced a lack of dimension for direct social indicators, industrial symbiosis indicators, business indicators, absolute energy/material reduction indicators and prevention-oriented indicators. As to the volume of waste per unit of material consumption (one CE indicator), EASAC [50] recognized that it may be difficult to compare it between countries at the macro level, especially for developing countries where data availability is a problem. In response, we tried to establish general categories of indicators and their units of analysis by assigning indicators to allow comparisons. A large number of indicators can be applied at the macro-, meso- and micro-levels. However, the Indonesia situation is in the early stages of preparing to host CCs. We did not intend to adopt and compare all indicators or to bring in a new set of indicators. The object herein was to identify and select general indicators that are needed for the city level in Indonesia as a starting point, and to discuss them under the themes of environment, social and economics.
4.3. Proposed the Indicators for Indonesia
This study presents indicators based on findings from the literature (Table 1) and interviews with Indonesian participants. While there may have been a marked difference between the two sources, they did not necessarily contradict each other. In fact, they rather complemented each other. There is a lack of availability of practical field data. Therefore, rather than seeking detailed and rigid indicators for CC, this study focused on general features, particularly in the nexus within waste management ( for instance, energy, water, emission and land pollution). In this initial stage, the indicators can help to simplify an adequate selection of indicators to establish priorities for CC in small and medium cities and allow the comparison of measurements from one city to another.
The study set out to gain a good understanding of how and to what extent the 28 respondents perceived CE. We found most stakeholders understood this term as embracing sustainability, and they tended to use the terms interchangeably. The results indicated 60% of respondents were unaware of the term and definition of CE. Less than 20% of them had heard about the concept of CC. However, some stakeholders have already started applying some CE initiatives across their production processes without necessarily naming their approach as CE, and, for some industries, the 3Rs have been practiced for some time already. There are no accurate numbers of total waste-pickers, waste picker cooperatives and middlemen in the study areas, although they have been incorporated into a waste system, particularly for recyclable waste (i.e., plastics, cans and some inorganic materials). Composting is also a more widespread practice for household communities, which may reduce the volumes of organic waste generation.
To validate the information and identify what priorities for starting CE in cities, about 93% of the samples confirmed that improving waste management systems will very likely become the main strategy for circularity, and an initial step in assisting Indonesia to operationalize CE. This finding aligns with Ferronato et al. [51] who mentioned that waste management should remain a key focus for developing countries.
The average amount of waste generated per capita in Indonesia is about 0.7 kg of waste per day [52]. This probably underestimates the substantive quantity in practice. Communities customarily resort to open dumping as they face a lack of temporary waste storage. As such, the actual amount of waste generated could be higher than that documented as passing into landfill. The lack of supporting facilities is clearly a major hurdle to overcome (e.g., segregation, temporary storage of municipal waste, transfer, and transport waste facility, and management landfill). The findings support the assertion of Nizami et al. [8] that the main obstacles that hinder people from achieving sustainable waste disposal are associated with limited allocated budgets, awareness, infrastructure and maintenance facilities. Given Indonesia’s current state, it is reasonable that waste management should become the starting point for CE. However, to solve these challenges, action cannot be left solely to the government. Stakeholder participation is a vital factor in CE practices.
Indonesian central government has focused on transforming waste into resources by issuing Law 32/2009, following Law 18/2008 on solid waste management. In support of this policy, the Ministry of Public Works and Housing also issued Regulation No. 03/2013 regarding the implementation of infrastructure and facilities for handling household waste and household-like waste. Further, central government also passed Government Regulation No. 81/2012 on Environmental Protection and Management as a basis for Indonesia to focus on waste. Considering these policies, our findings identified that the focus areas of CE in waste management in Indonesia consist of waste reduction and waste handling. This draws on many important factors, such as (i) the inefficiency of consumption and production that lead to environmental pressures; (ii) perpetual economic problems; and (iii) rapid population growth. We further developed our CC working definition to suit Indonesia situations in particular. The aim was to provide a bigger picture and help Indonesia to specify achievable and measurable performances aiming for circularity. The definition is as follows: ‘A defined area within a regenerative economic system, with far-reaching regional strategic development that continuously sustains the ability of natural systems to remain productive and diverse, functions at a defined level of social well-being and that implies economic prosperity’.
We referred to our working definition of CC to determine ways forward for CC for Indonesian cities, and which indicators should be taken up to evaluate its performance. This definition highlights the engrained and entwined nature of the economic, social and environmental aspects. It identifies features that could support Indonesia to adopt CE and facilitate progression of its sustainable development agendas. It also considers the salient points of the system parameters, stressing its ability to evolve and sustain natural resources and negotiate agreement between the economic and social facets. The system parameters may be viewed as the scope (i.e., area of implementation), and scales (i.e., macro, meso, micro), depending on the level of adoption. Herein, in the case of a city, the relevant scale is the macro level. The inclusion in the definition of the natural system’s ability to remain productive and diverse underpins the necessity for the city to continue sustainable economic growth at an accelerated pace commensurate with social benefits and a full outreach to people.
The working definition and the diverse indicators shown in Table 1 allowed us to select some that were appropriate to the conditions in the two cities (i.e., data availability and feasibility) and then to verify these via in-depth interviews (Table 2) where stakeholders could opt for at least one high-priority indicator and offer up other advisable indicator(s) as applicable. Our approach highlighted the importance of stakeholder participation in determining the indicators, as they had a better understanding and knew what kind of metrics, instruments and measurement were available in practice in their locality. It also allowed for stakeholders’ foci and priorities to vary for CE, as these can obviously differ from place to place.
Table 2.
Perceived indicators for CE (stakeholders’ perspective).
However, these results did not give sufficient consideration to, or assess the effectiveness of, the identified indicators. The interview findings appeared to support the assumption of the use of general indicators inferred from the literature, which are particularly relevant to the framework conditions for Indonesia. Despite the complexity, different stakeholders and other emergent aspects in cities for developing countries, these indicators should be measurable and able to be tracked over time detailing particular conditions.
Table 2 identifies and quantifies the general indicators under the three sustainability pillars (economic, social and environment) categorizing them under themes (i.e., pollutant, water, energy, and land) and equips them with their relevant unit of analysis. The environmental aspects cover a wide span of indicators reflecting diverse interests and preferences under the four themes. This approach should help developing countries navigate directly to the most critical environmental issues. These indicators are comparable for further analysis at any stage or level (i.e., micro, meso or macro).
The types of measurement and units of analysis used to quantify CE performance by adopting these indicators illustrate some complexities regarding their measurability (e.g., level of awareness). There are also criteria that are not discernible, such as community health. Figure 3 shows a cluster of general indicators and units of analysis deemed suitable for cities in Indonesia to help transform them into CCs.
Figure 3.
Suggested CE indicators for cities in Indonesia and per unit of analysis.
It is a widely held view that a CE transition undergoes development as stakeholders focus on CC discourses. This study argues that general indices could serve as a starting point for Indonesia to allow them to focus and avoid mistranslation for CCs in implementation. Nonetheless, the proposed indicators allow for flexibility in a more specific way that is fitting to local situations. At a later stage, the proposed indices could be either transformed into more holistic criteria, or narrowed down into more specific criteria, depending on the level of CC adoption.
Figure 3 shows that CE is not solely about economics, but also about people. It is evident that CE can be helpful for Indonesia in incorporating socio-economic facets, such as addressing concerns about social exclusion, gender and population growth, into the context of CE. As far as the urban population is concerned, public awareness and participation are salient. This study would be more persuasive if it accentuated the relationship between social indicators and urbanity. We suggest that community health and inclusive education have a compelling role to play in urban CE development. From a gender-equality perspective, although the number of women is comparable to the number of men and, women, therefore, have an important role to play as change agents, women’s roles are concentrated in the informal economy (i.e., family workers). These account for approximately one-third of informal jobs in developing countries [53]. It is important to identify socio-economic class and status, among other factors, within a community, and incorporate these as important economic growth and social factors in providing conducive conditions for developing the CC pathway.
Another significant dimension is economic. Many sources from the literature link cost savings to the adoption of CE practices. However, besides potential added value measured using material productivity, this study also briefly illustrated how CE encompasses other specific economic benefits by strengthening green investment and job creation through the new CE value chains (in particular for local people). CE can help make the industrial sectors in Indonesia more cost-effective, resource-efficient and profitable, whilst reducing the associated negative impacts of previously unmanaged waste streams. Nevertheless, using job creation as a CE indicator is problematic, given the dearth of available useable supporting information. However, this indicator is likely to ultimately have an important place in assessing economic growth.
Finally, there are the environmental indicators. Increased population and the expected rapid urbanization will increase the complexity of managing local natural resources, because higher consumption of products and services, in the long-term, affect the environment through unsustainable land use practices, increases in greenhouse gas emissions (GHG), and other forms of environmental pollution. In consequence, population and economic growth must be decoupled from the traditional management of natural resources if environmental effects are to be integrated into strategic growth plans. Ali and de Oliveria [54] reviewed the links between pollution and economic development and investigated various means of transitioning towards a more sustainable CE compatible with economic growth and focusing on reused, remanufactured and recycled raw materials, rather than virgin material extraction and use. These aspects may bring significant changes to cities in Indonesia.
We have indicated that environmental aspects are arguably the most critical part of CE and should become the first priority in any CE transition for Indonesia. This is particularly because of their significant role in, and impact on, the quality of city life and functioning. Figure 3 describes environmental indicators, including food waste generated, municipality and industrial waste produced and recycling rate, water consumption, wastewater recycling rate, pollution and energy consumption, while recognizing a certain degree of connection between them. This is helpful for promoting the CE model, as it allows for an inter- and intra- approach to achieving circularity. This can be connected to any process within the chain at any level and/or scope. The indicators extend to more components as a consequence of the environmental degradation already being experienced by Indonesian cities. This context aligns with the interview results, which showed high levels of concern among the participants about environmental aspects compared to the economic and social aspects. The indicators can be classified into two perspectives: who (the contributors to the environmental burden) and what is entailed (total consumption/generated). To truly embed CE in Indonesian city operations means that focusing on those two factors becomes salient. The contributors’ viewpoints on indicators aimed at industries and individual consumption per head (person). Meanwhile, the perspective of what is to be contained points to indicators directed at (i) the volume of resource consumption (i.e., water and energy consumption, waste and emission generated), and (ii) recycling rates.
The energy theme indicators imply the need for a related awareness about the uptake and diversifying of the energy share and expanding the use of renewable energy as part of CCs. The pollutant section deals with GHG and CO2 emissions as drivers of climate change. By responding to increased GHG and CO2, the indicators signal the need to reverse current trends in their production and consumption in cities and, at the same time, help provide the trigger for effective initiatives to tackle the challenges.
In regard to water, the focus is similar to the energy theme and is directed to resource use (water consumption industry and per capita), and the recycling rate for wastewater, both municipal and industrial. Perhaps the most burdensome environmental aspects are the indicators for land, which address municipal and industrial waste. Figure 3 shows that recycling rates may not be tractable for every industry. This highlights the need for more specific industrial waste stream data, for instance, plastics [39]. The indicators also explicitly respond to the problem of food waste, which is a main contributor to waste disposal. Households, along with their ecological production and consumption, have a stronger position in CE policy [55]. An understanding of CE concepts that is linked with daily household activities is necessary in trying to build circularity.
We conclude that, for implementation purposes, the entire set of indicators may initially be less amenable to servicing the different needs and types of stakeholders. When looking closely at waste management and the driving necessity to reduce ecological impacts, our study results offer an initial starting point for the most conformed indicators (in Table 2). These indicators exemplify the main challenge in waste management from a CC perspective, which is to ease the burden on landfill, viz., total food waste generated, municipal waste (organic and inorganics) and recycling rate. In this nascent stage, a better strategy to accelerate CE may be to first identify a city’s waste streams and any potential resources that could be retained in the waste chain. By redefining them in this way, these efforts would bring waste back into the production systems and maintain its value or create new value from it.
In summary, the CC model opens up space for many ventures, innovative technological advances, market approaches and other potential activities with stakeholders embedded into the processes. By taking into account the fragmented polycentric governance in the Indonesian waste management system and its intermixed regulations, this study showed is the importance of encouraging municipalities to better engage with other stakeholders in the waste chain, and encouraging them to have the same CE vision. Nonetheless, it is important to note that governmental institutions alone do not determine the future of CC. The feasibility of collaborations among many stakeholders depends on the context in which CE operates. The role of the government is perceived as being less dominant for CE deployment, where institutionalization could shift from government to governance [56]. For this reason, the leading role for CE action may not fall on the governments’ shoulders but rather, as mentioned by Ribić et al. [57], fall to the community, with government participation. The role of municipality here might be merely as regulator, guaranteeing the legitimacy of a CE transition for the city. Different stakeholders (e.g., waste pickers, households, NGOs, business, government and civil society) should take ownership of the transition process and be supported to do so under policy frameworks [58]. Co-evolutionary interaction among different institution elements (e.g., regulative, normative and cultural cognitive) and its effective implementation are necessary [59]. It is also important to identify the governance models and the existing institutional arrangements that illustrate which stakeholder interactions already occur in collaboration, and/or who could potentially collaborate in any of the future waste system stage(s). Identifying this would offer potential opportunities for future collaborations and point to how to build initiatives of different types and with different roles and actions for each sector and their institutions.
However, identification alone is not enough, and it is necessary to shift from ‘setting’ to ‘practice’. Having recognized city waste streams and mapped its stakeholders, the next step is to apply the tested indicators in local project implementation. This explorative stage of piloting does not have to involve many stakeholders. It is more important that government engages with a manageable group of stakeholders, who together can explore ways to progress, examine and learn about the best circular business model most suited for their circumstances.
In summary, this paper has set out to comprehend the main social, economic and environmental aspects of CE and propose the most useable general indicators. In practice, the use of these may be not manageable en masse. We have suggested a start by adopting those indicators which best conform to local situations. We have reconfirmed that, particularly for the Indonesian context, more CC indicators need to be employed that can deal with environmental issues and concerns rather than the economic and social aspects, and how these best correspond with each particular set of impacts in each city. This would ensure that each set of adopted priority indicators is relevant to the local situation. The next step is to explore and verify them in real implementation conditions.
5. Conclusions
In general our findings show that, compared to other city concepts, the CC discourse has not been a frequent topic in the literature. This indicates that, there are likely many opportunities to explore CC in a broader context. Furthermore, despite some expanding CE explorative implementation and initiatives evident in the literature in recent years, we foresee that CC discourses may play a crucial role in fostering an immediate take-off for CE in city policies.
For Indonesia, where CE is in its early stages, our study results have shed new light and provide an initial descriptive and explanatory analysis by which to assess CC status based on our proposed CC working definition. We see that CC represents a chance to do things differently in the search for problem-solving approaches in the Indonesian setting. Hence, as an initial step aimed at medium and small cities, a shared understanding of what CE strategies imply and our proposed general indices can help lay the groundwork for a broader uptake of CC. The acknowledged and simplified indices, however, reflect the readiness of local institutions in both function and data, which becomes one of the main challenges for small and medium cities.
Based on our showcases, we grouped general CE indicators under the three pillars of sustainability: environmental, economic and social aspects. We concluded that social indicators should give attention, for example, to people’s level of awareness, gender involvement, educational inclusiveness and community health. For the economic criteria, the important focus should be directed to employment rate, green investment and job creation. For the environmental aspect, we clustered indicators under the four themes of energy, land, water and pollution.
Comparing these aspects, environmental indicators have proven to be the main priorities for CE in Indonesia, particularly regarding the land theme. The survey of respondents’ selections of indicators found the recycling rate of municipal waste and total food waste generated per capita accounted for 67.8% and 75% of total participants. Other indicators, such as recycling rate of industrial waste (75%) and the volume of municipal and industrial waste generated, were approved at 71.4% and 75%, respectively. These results correspond with the prevailing land degradation situation that has become one of Indonesia’s major environmental challenges. Other environmental indicators prevalent in the survey and reviews were energy consumption and renewable energy consumption, the volume of waste, reclaimed waste, water consumption and recycling rate, as well as GHG emissions. Amongst the most important findings were the transition towards CC, raising awareness and stakeholder participation; each of which is crucial. Additionally, raising awareness will lead to better perceptions on numerous and widespread CC initiatives.
However, there are potential limitations to the study findings. The sample size was small and the selected case study may not represent Indonesian cities as a whole. The study evidence suggested that data availability was the main problem for assessing CE performance. Nevertheless, this study contributes to CE discourses by providing a general quantified method for approaching and addressing CC for Indonesian medium and small cities. These limitations do not prohibit us from testing and adapting the suggested assessment framework (the indicator set) to other cities using the general construction and baseline of the CC indicators of this paper. It also offers the opportunity to potentially develop a collaboration platform to serve as a guide to help Indonesia transition and follow other countries in developing CC.
Finally, there remains the motivation to work further on CC definitions, as there is great diversity in terms of the understanding, context, function and implementation of CC. As indicated above, future studies might explore other cities with different contexts and characteristics to gain a better understanding of the indicators we have developed, as well as to explore new ones. This would necessitate exploring stakeholder’s actual motives and how they perceive and engage in collaboration. There is also an opportunity to identify what might be offered by, and for, stakeholders in cities.
Author Contributions
Conceptualization, J.N., M.L.F.-G. and M.A.H.; methodology, J.N. and M.L.F.-G.; software, J.N.; validation, J.N. and M.L.F.-G.; formal analysis, J.N. and M.L.F.-G.; investigation, J.N.; writing—original draft preparation, J.N.; writing—review and editing, J.N., M.L.F.-G. and M.A.H.; visualization, J.N. and M.L.F.-G.; supervision, M.L.F.-G. and M.A.H. All authors have read and agreed to the published version of the manuscript.
Funding
This research was supported by the Islamic Development Bank (IsDB) 4in1 Project PIU Unmul.
Informed Consent Statement
Informed consent was obtained from all subjects involved in the study.
Acknowledgments
We would like to express our special thanks of gratitude to Faculty of Engineering, Mulawarman University, Indonesia, who gave us the opportunity to carry out this project. We also thank all our colleagues who provided us with their insight and suggestions, which greatly assisted our research.
Conflicts of Interest
We declare that there is no conflict of interest associated with this publication.
References
- Hannon, E.; Kuhlmann, M.; Thaidigsmann, B. Developing Products for a Circular Economy. 2016. Available online: https://www.mckinsey.com/business-functions/sustainability/our-insights/developing-products-for-a-circular-economy (accessed on 18 August 2021).
- United Nations. World Urbanisation Prospects: The 2018 Revision (Key Facts). 2018. Available online: https://population.un.org/wup/Publications/Files/WUP2018-KeyFacts.pdf (accessed on 28 July 2019).
- Newman, P.; Beatley, T.; Boyer, H. Foster inclusive and healthy cities. In Resilient Cities; Island Press/Center for Resource Economics: Washington, DC, USA, 2017; pp. 89–106. [Google Scholar]
- Girardet, H. Regenerative cities. In Green Economy Reader; Shmelev, S., Ed.; Studies in Ecological Economics; Springer: Cham, Switzerland, 2017; Volume 6, pp. 183–204. [Google Scholar]
- The Ellen MacArthur Foundation (EMF). Urban Biocycles. 2017. Available online: https://www.ellenmacarthurfoundation.org/publications/urban-biocyles (accessed on 20 June 2018).
- Nurdiana, J. The effect of recycled HDPE plastic additions on concrete performance. Recycling 2021, 6, 18. [Google Scholar] [CrossRef]
- Petit-Boix, A.; Leipold, S. Circular economy in cities: Reviewing how environmental research aligns with local practices. J. Clean. Prod. 2018, 195, 1270–1281. [Google Scholar] [CrossRef]
- Nizami, A.; Rehan, M.; Waqas, M.; Naqvi, M.R.; Ouda, O.; Shahzad, K.; Miandad, R.; Khan, M.; Syamsiro, M.; Ismail, I.; et al. Waste biorefineries: Enabling circular economies in developing countries. Bioresour. Technol. 2017, 241, 1101–1117. [Google Scholar] [CrossRef] [PubMed]
- Jiao, W.; Boons, F. Toward a research agenda for policy intervention and facilitation to enhance industrial symbiosis based on a comprehensive literature review. J. Clean. Prod. 2014, 67, 14–25. [Google Scholar] [CrossRef]
- Prendeville, S.; Cherim, E.; Bocken, N. Circular cities: Mapping six cities in transition. Environ. Innov. Soc. Transit. 2018, 26, 171–194. [Google Scholar] [CrossRef] [Green Version]
- Geissdoerfer, M.; Savaget, P.; Bocken, N.M.P.; Hultink, E.J. The circular economy—A new sustainability paradigm? J. Clean. Prod. 2017, 143, 757–768. [Google Scholar] [CrossRef] [Green Version]
- Indrosaptono, D.; Syahbana, J.A. Informal sector strategy in urban inorganic waste management toward 3 M management (Merubah: Changing, Mengurangi: Reducing, Manfaat: Benefit) in Semarang city. J. Arch. Urban. 2017, 41, 278–287. [Google Scholar] [CrossRef]
- Ghisellini, P.; Cialani, C.; Ulgiati, S. A review on circular economy: The expected transition to a balanced interplay of environmental and economic systems. J. Clean. Prod. 2016, 114, 11–32. [Google Scholar] [CrossRef]
- Chiu, A.S.F.; Yong, G. On the industrial ecology potential in Asian developing countries. J. Clean. Prod. 2004, 12, 1037–1045. [Google Scholar] [CrossRef]
- Iung, B.; Levrat, E. Advanced maintenance services for promoting sustainability. Procedia CIRP 2014, 22, 15–22. [Google Scholar] [CrossRef]
- Ellen MacArthur Foundation. Towards a Circular Economy: Business Rationale for an Accelerated Transition. Available online: https://www.ellenmacarthurfoundation.org/publications/towards-a-circular-economy-business-rationale-for-an-accelerated-transition (accessed on 26 January 2021).
- Kirchherr, J.; Reike, D.; Hekkert, M. Conceptualizing the circular economy: An analysis of 114 definitions. Resour. Conserv. Recycl. 2017, 127, 221–232. [Google Scholar] [CrossRef]
- Martinez-Alier, J.; Pascual, U.; Vivien, F.-D.; Zaccai, E. Sustainable de-growth: Mapping the context, criticisms and future prospects of an emergent paradigm. Ecol. Econ. 2010, 69, 1741–1747. [Google Scholar] [CrossRef]
- Su, B.; Heshmati, A.; Geng, Y.; Yu, X. A review of the circular economy in China: Moving from rhetoric to implementation. J. Clean. Prod. 2013, 42, 215–227. [Google Scholar] [CrossRef]
- Parto, S.; Loorbach, D.; Lansink, A.; Kemp, R. Transitions and institutional change: The case of the Dutch waste subsystem. In Industrial Innovation and Environmental Regulation: Developing Workable Solutions; Parto, S., Loorbach, D., Lansink, A., Kemp, R., Eds.; United Nations University Press: Tokyo, Japan, 2007; pp. 233–257. [Google Scholar]
- Geng, Y.; Zhu, Q.; Doberstein, B.; Fujita, T. Implementing China’s circular economy concept at the regional level: A review of progress in Dalian, China. Waste Manag. 2009, 29, 996–1002. [Google Scholar] [CrossRef] [PubMed]
- Heshmati, A. A Review of the Circular Economy and Its Implementation (Iza Discussion Paper No. 9611). 2015. Available online: http://entreprenorskapsforum.se/wp-content/uploads/2015/12/CircularEconomy_webb.pdf (accessed on 20 April 2018).
- Hagelüken, C.; Lee-Shin, J.U.; Carpentier, A.; Heron, C. The EU circular economy and its relevance to metal recycling. Recycling 2016, 1, 242–253. [Google Scholar] [CrossRef]
- Kalmykova, Y.; Sadagopan, M.; Rosado, L. Circular economy—From review of theories and practices to development of implementation tools. Resour. Conserv. Recycl. 2018, 135, 190–201. [Google Scholar] [CrossRef]
- Korhonen, J.; Honkasalo, A.; Seppälä, J. Circular economy: The concept and its limitations. Ecol. Econ. 2018, 143, 37–46. [Google Scholar] [CrossRef]
- Marin, J.; de Meulder, B. Interpreting circularity. Circular city representations concealing transition drivers. Sustainability 2018, 10, 1310. [Google Scholar] [CrossRef] [Green Version]
- Altamirano, J.; Masssen, A.; Prieto, O. Moving Beyond “Take, Make, Waste”: Developing Cities Show the Possibilities of the Circular Economy. 2017. Available online: http://www.wri.org/blog/2017/10/moving-beyond-take-make-waste-developing-cities-show-possibilities-circular-economy (accessed on 18 August 2021).
- Cole, R. Can the Circular Economy Transform Developing Countries? 2017. Available online: https://resource.co/article/can-circular-economy-transform-developing-countries-12309 (accessed on 18 August 2021).
- Nurdiana, J.; Franco-García, M.-L.; Hophmayer-Tokich, S. Incorporating circular sustainability principles in DKI Jakarta: Lessons learned from Dutch business schools management. In Towards Zero Waste; Franco-García, M.L., Carpio-Aguilar, J., Bressers, H., Eds.; Greening of Industry Networks Studies; Springer: Cham, Switzerland, 2018; Volume 6, pp. 145–163. [Google Scholar]
- Pasaribu, S. Factors affecting circular economy promotion in Indonesia: The revival of agribusiness partnership. Forum Penelit. Agro Èkon. 2016, 24, 135–144. [Google Scholar] [CrossRef] [Green Version]
- Franco-García, M.-L.; Carpio-Aguilar, J.C.; Bressers, H. The future of circular economy and zero waste. In Towards Zero Waste; Franco-García, M.L., Carpio-Aguilar, J., Bressers, H., Eds.; Greening of Industry Networks Studies; Springer: Cham, Switzerland, 2018; Volume 6, pp. 265–273. [Google Scholar]
- Creswell, J.W. Research Design: Qualitative, Quantitative, and Mixed Methods Approaches; Sage Publications: Thousand Oaks, CA, USA, 2014. [Google Scholar]
- De Jong, M.; Joss, S.; Schraven, D.; Zhan, C.; Weijnen, M. Sustainable–smart–resilient–low carbon–eco–knowledge cities; making sense of a multitude of concepts promoting sustainable urbanization. J. Clean. Prod. 2015, 109, 25–38. [Google Scholar] [CrossRef] [Green Version]
- Maguire, M.; Delahunt, B. Doing a thematic analysis: A practical, step-by-step guide for learning and teaching scholars. All Irel. J. High. Educ. 2017, 9, 3351–33514. [Google Scholar]
- Castleberry, A.; Nolen, A. Thematic analysis of qualitative research data: Is it as easy as it sounds? Curr. Pharm. Teach. Learn. 2018, 10, 807–815. [Google Scholar] [CrossRef]
- Bulkeley, H.; Marvin, S.; Palgan, Y.V.; McCormick, K.; Breitfuss-Loidl, M.; Mai, L.; von Wirth, T.; Frantzeskaki, N. Urban living laboratories: Conducting the experimental city? Eur. Urban Reg. Stud. 2019, 26, 317–335. [Google Scholar] [CrossRef] [Green Version]
- Geng, Y.; Fu, J.; Sarkis, J.; Xue, B. Towards a national circular economy indicator system in China: An evaluation and critical analysis. J. Clean. Prod. 2012, 23, 216–224. [Google Scholar] [CrossRef]
- Giljum, S.; Burger, E.; Hinterberger, F.; Lutter, S.; Bruckner, M. A comprehensive set of resource use indicators from the micro to the macro level. Resour. Conserv. Recycl. 2011, 55, 300–308. [Google Scholar] [CrossRef]
- European Commission (EC). Communication from the Commission to the European Parliament, the Council, the European Economic and Social Committee and the Committee of the Regions on a Monitoring Framework for the Circular Economy. 2018. Available online: https://eur-lex.europa.eu/legal-content/EN/TXT/?qid=1516265440535&uri=COM:2018:29:FIN#footnote8 (accessed on 31 August 2021).
- Di Maio, F.; Rem, P.C.; Baldé, K.; Polder, M. Measuring resource efficiency and circular economy: A market value approach. Resour. Conserv. Recycl. 2017, 122, 163–171. [Google Scholar] [CrossRef]
- Giljum, S.; Lutter, S.; Bruckner, M. Measuring natural resource use from the micro to the macro level. In Green Economy Reader; Shmelev, S., Ed.; Studies in Ecological Economics; Springer: Cham, Switzerland, 2017; Volume 6, pp. 161–182. [Google Scholar]
- Bocken, N.M.P.; Olivetti, E.A.; Cullen, J.M.; Potting, J.; Lifset, R. Taking the circularity to the next level: A special issue on the circular economy. J. Ind. Ecol. 2017, 21, 476–482. [Google Scholar] [CrossRef]
- Homrich, A.S.; Galvão, G.; Abadia, L.G.; Carvalho, M.M. The circular economy umbrella: Trends and gaps on integrating pathways. J. Clean. Prod. 2018, 175, 525–543. [Google Scholar] [CrossRef]
- Ritzén, S.; Sandström, G.Ö. Barriers to the circular economy—Integration of perspectives and domains. Procedia Cirp 2017, 64, 7–12. [Google Scholar] [CrossRef]
- Shmelev, S. Multidimensional sustainability assessment for megacities. In Green Economy Reader; Shmelev, S., Ed.; Studies in Ecological Economics; Springer: Cham, Switzerland, 2017; Volume 6, pp. 205–236. [Google Scholar]
- Giambona, F.; Vassallo, E. Composite indicator of social inclusion for European countries. Soc. Indic. Res. 2014, 116, 269–293. [Google Scholar] [CrossRef]
- Wu, Q.Y.; Cheng, J.; Young, C. Social differentiation and spatial mixture in a transitional city—Kunming in southwest China. Habitat Int. 2017, 64, 11–21. [Google Scholar] [CrossRef] [Green Version]
- Talen, E.; Wheeler, S.M.; Anselin, L. The social context of U.S. built landscapes. Landsc. Urban Plan. 2018, 177, 266–280. [Google Scholar] [CrossRef] [Green Version]
- Potting, J.; Hanemaaijer, A.; Delahaye, R.; Ganzevles, J.; Hoekstra, R.; Lijzen, J. Circular Economy: What We Want to Know and Can Measure—System and Baseline Assessment for Monitoring the Progress of the Circular Economy in the Netherlands. 2018. Available online: https://www.pbl.nl/sites/default/files/downloads/pbl-2018-circular-economy-what-we-want-to-know-and-can-measure-3217.pdf (accessed on 10 September 2018).
- EASAC. Indicators for a Circular Economy (EASAC Policy Report 30). 2016. Available online: https://www.easac.eu/fileadmin/PDF_s/reports_statements/Circular_Economy/EASAC_Indicators_web_complete.pdf (accessed on 6 June 2018).
- Ferronato, N.; Rada, E.C.; Portillo, M.A.G.; Cioca, L.I.; Ragazzi, M.; Torretta, V. Introduction of the circular economy within developing regions: A comparative analysis of advantages and opportunities for waste valorization. J. Environ. Manag. 2019, 230, 366–378. [Google Scholar] [CrossRef]
- KLHK: Indonesia Memasuki Era Baru Pengelolaan Sampah. Available online: http://ppid.menlhk.go.id/siaran_pers/browse/2329 (accessed on 28 September 2021).
- International Labour Organization (ILO). World Employment Social Outlook: Trend for Women 2018—Global Snapshot. 2018. Available online: https://www.ilo.org/wcmsp5/groups/public/---dgreports/---dcomm/---publ/documents/publication/wcms_619577.pdf (accessed on 28 June 2019).
- Ali, S.H.; de Oliveira, J.A.P. Pollution and economic development: An empirical research review. Environ. Res. Lett. 2018, 13, 123003. [Google Scholar] [CrossRef]
- Savini, F. The economy that runs on waste: Accumulation in the circular city. J. Environ. Policy Plan. 2019, 21, 675–691. [Google Scholar] [CrossRef]
- Bressers, H.; Bressers, N.; Kuks, S.; Larrue, C. The governance assessment tool and its use. In Governance for Drought Resilience: Land and Water Drought Management in Europe; Bressers, H., Bressers, N., Larrue, C., Eds.; Springer: Berlin/Heidelberg, Germany, 2016; pp. 45–65. [Google Scholar]
- Ribić, B.; Voća, N.; Ilakovac, B. Concept of sustainable waste management in the city of Zagreb: Towards the implementation of circular economy approach. J. Air Waste Manag. Assoc. 2016, 67, 241–259. [Google Scholar] [CrossRef] [PubMed]
- Bressanelli, G.; Perona, M.; Saccani, N. Reshaping the washing machine industry through circular economy and product-service system business models. Procedia Cirp 2017, 64, 43–48. [Google Scholar] [CrossRef]
- Mahzouni, A. Urban brownfield redevelopment and energy transition pathways: A review of planning policies and practices in Freiburg. J. Clean. Prod. 2018, 195, 1476–1486. [Google Scholar] [CrossRef]
Publisher’s Note: MDPI stays neutral with regard to jurisdictional claims in published maps and institutional affiliations. |
© 2021 by the authors. Licensee MDPI, Basel, Switzerland. This article is an open access article distributed under the terms and conditions of the Creative Commons Attribution (CC BY) license (https://creativecommons.org/licenses/by/4.0/).


