Validation of an Empirical Model with Risk Assessment Functionalities to Simulate and Evaluate the Tailings Dam Failure in Brumadinho
Abstract
:1. Introduction
2. Materials and Methods
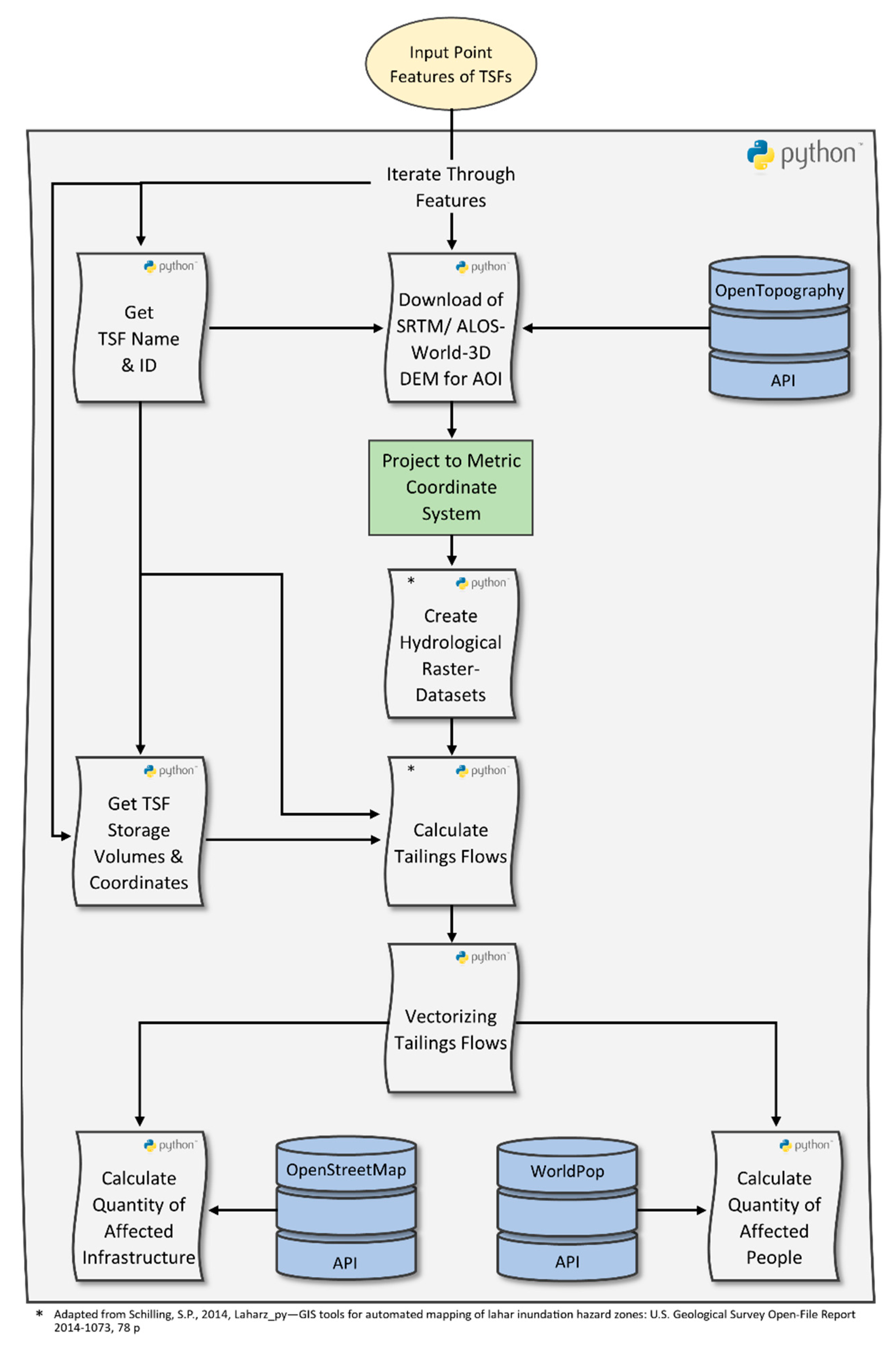
2.1. Modelling the Tailings Flow
- Feature identification or any identification number of the TSF
- Name of the TSF or any string that identifies the TSF
- Storage volume(s)
2.2. The Risk Assessment
2.3. Validation
3. Results
3.1. Results of the Spatial Modelling
3.2. Results of the Risk Assessment
4. Discussion
4.1. Discussion of the Spatial Modelling
4.2. Discussion of the Risk Assessment
5. Conclusions
Author Contributions
Funding
Institutional Review Board Statement
Informed Consent Statement
Data Availability Statement
Acknowledgments
Conflicts of Interest
References
- Krausmann, F.; Lauk, C.; Haas, W.; Wiedenhofer, D. From resource extraction to outflows of wastes and emissions: The socioeconomic metabolism of the global economy, 1900–2015. Glob. Environ. Chang. 2018, 52, 131–140. [Google Scholar] [CrossRef] [PubMed]
- Kossoff, D.; Dubbin, W.E.; Alfredsson, M.; Edwards, S.J.; Macklin, M.G.; Hudson-Edwards, K.A. Mine tailings dams: Characteristics, failure, environmental impacts, and remediation. Appl. Geochem. 2014, 51, 229–245. [Google Scholar] [CrossRef] [Green Version]
- Mahmood, A.A.; Elektorowicz, M. A Review of Sustainable Management of Mine Tailings. Appl. Mech. Mater. 2015, 773–774, 1256–1260. [Google Scholar] [CrossRef] [Green Version]
- Owen, J.R.; Kemp, D.; Lèbre, É.; Svobodova, K.; Pérez Murillo, G. Catastrophic tailings dam failures and disaster risk disclosure. Int. J. Disaster Risk Reduct. 2020, 42, 101361. [Google Scholar] [CrossRef]
- Franks, D.M.; Stringer, M.; Baker, E.; Valenta, R.; Torres-Cruz, L.A.; Thygesen, K.; Matthews, A.; Howchin, J.; Barrie, S. Lessons from Tailings Facility Data Disclosures. In Towards Zero Harm: A Compendium of Paper Prepared for the Global Tailings Review; Oberle, B., Brereton, D., Mihaylova, A., Eds.; Global Tailings Review: London, UK, 2020; pp. 84–108. [Google Scholar]
- Rotta, L.; Alcântara, E.; Park, E.; Negri, R.G.; Lin, Y.N.; Bernardo, N.; Mendes, T.; Souza Filho, C.R. The 2019 Brumadinho tailings dam collapse: Possible cause and impacts of the worst human and environmental disaster in Brazil. Int. J. Appl. Earth Obs. Geoinf. 2020, 90, 102119. [Google Scholar] [CrossRef]
- Robertson, P.K.; Melo, L.; Williams, D.J.; Wilson, G.W. Report of the Expert Panel on the Technical Causes of the Failure of Feijão Dam I. 2019. Available online: http://www.b1technicalinvestigation.com/ (accessed on 29 December 2020).
- Vergilio, C.; Lacerda, D.; Oliveira, B.; Sartori, E.; Campos, G.M.; Pereira, A.; Aguiar, D.B.; Da Souza, T.S.; Almeida, M.G.; Thompson, F.; et al. Metal concentrations and biological effects from one of the largest mining disasters in the world (Brumadinho, Minas Gerais, Brazil). Sci. Rep. 2020, 10, 5936. [Google Scholar] [CrossRef]
- Innis, S.; Kunz, N.C. The role of institutional mining investors in driving responsible tailings management. Extr. Ind. Soc. 2020, 7, 1377–1384. [Google Scholar] [CrossRef]
- GRID. Global Tailings Portal. Available online: https://tailing.grida.no/ (accessed on 29 October 2020).
- Gama, F.F.; Mura, J.C.; Paradella, W.R.; Oliveira, C.O. Deformations Prior to the Brumadinho Dam Collapse Revealed by Sentinel-1 InSAR Data Using SBAS and PSI Techniques. Remote Sens. 2020, 12, 3664. [Google Scholar] [CrossRef]
- Yu, D.; Tang, L.; Chen, C. Three-dimensional numerical simulation of mud flow from a tailing dam failure across complex terrain. Nat. Hazards Earth Syst. Sci. 2020, 20, 727–741. [Google Scholar] [CrossRef] [Green Version]
- Han, Z.; Su, B.; Li, Y.; Wang, W.; Wang, W.; Huang, J.; Chen, G. Numerical simulation of debris-flow behavior based on the SPH method incorporating the Herschel-Bulkley-Papanastasiou rheology model. Eng. Geol. 2019, 255, 26–36. [Google Scholar] [CrossRef]
- Lumbroso, D.; Davison, M.; Body, R.; Petkovšek, G. Modelling the Brumadinho tailings dam failure, the subsequent loss of life and how it could have been reduced. Nat. Hazards Earth Syst. Sci. 2021, 21, 21–37. [Google Scholar] [CrossRef]
- Crosta, G.B.; Imposimato, S.; Roddeman, D.G. Numerical modelling of large landslides stability and runout. Nat. Hazards Earth Syst. Sci. 2003, 3, 523–538. [Google Scholar] [CrossRef]
- Peruzzetto, M.; Mangeney, A.; Grandjean, G.; Levy, C.; Thiery, Y.; Rohmer, J.; Lucas, A. Operational Estimation of Landslide Runout: Comparison of Empirical and Numerical Methods. Geosciences 2020, 10, 424. [Google Scholar] [CrossRef]
- Schilling, S.P. Laharz_py: GIS Tools for Automated Mapping of Lahar Inundation Hazard Zones; Open-File Report 2014-1073; U.S. Geological Survey: Reston, VA, USA, 2014. Available online: http://pubs.er.usgs.gov/publication/ofr20141073 (accessed on 13 December 2020).
- Innis, S.; Kunz, N. Assessing Consequences of Potential Tailings Dam Failures on Canadian Communities. In Proceedings of the American Geophysical Union Fall Meeting, Online, 1–17 December 2020. [Google Scholar]
- Ghahramani, N.; Mitchell, A.; Rana, N.M.; McDougall, S.; Evans, S.G.; Take, W.A. Tailings-flow runout analysis: Examining the applicability of a semi-physical area–volume relationship using a novel database. Nat. Hazards Earth Syst. Sci. 2020, 20, 3425–3438. [Google Scholar] [CrossRef]
- Santillan, J.R.; Makinano-Santillan, M. Vertical Accuracy Assessment of 30-m Resolution ALOS, ASTER, and SRTM Global DEMS Over Northeastern Mindanao, Philippines. Int. Arch. Photogramm. Remote Sens. Spat. Inf. Sci. 2016, XLI-B4, 149–156. [Google Scholar] [CrossRef] [Green Version]
- Cowan, D.; Cooper, G. The Shuttle Radar Topography Mission—A New Source of Near-Global Digital Elevation Data. Explor. Geophys. 2005, 36, 334–340. [Google Scholar] [CrossRef]
- Li, H.; Zhao, J. Evaluation of the Newly Released Worldwide AW3D30 DEM Over Typical Landforms of China Using Two Global DEMs and ICESat/GLAS Data. IEEE J. Sel. Top. Appl. Earth Obs. Remote Sens. 2018, 11, 4430–4440. [Google Scholar] [CrossRef]
- DLR; ZKI. Dammbruch in Brasilianischen Eisenerzbergwerk. Available online: https://activations.zki.dlr.de/de/activations/items/ACT141.html (accessed on 8 February 2021).
- Heidelberg Institute For Geoinformation Technology. Ohsome—Eine Plattform zur Analyse der vollständigen Historie von OpenStreetMap. Available online: https://heigit.org/de/big-spatial-data-analytics/ohsome-3/ (accessed on 6 May 2021).
- Wing, O.; Bates, P.D.; Sampson, C.C.; Smith, A.M.; Johnson, K.A.; Erickson, T.A. Validation of a 30 m resolution flood hazard model of the conterminous United States. Water Resour. Res. 2017, 53, 7968–7986. [Google Scholar] [CrossRef]
- Kheirkhah Gildeh, H.; Halliday, A.; Arenas, A.; Zhang, H. Tailings Dam Breach Analysis: A Review of Methods, Practices, and Uncertainties. Mine Water Environ. 2020, 40, 1–23. [Google Scholar] [CrossRef]
- Atif, I.; Cawood, F.T.; Mahboob, M.A. Modelling and analysis of the Brumadinho tailings disaster using advanced geospatial analytics. J. S. Afr. Inst. Min. Metall. 2020, 120, 405–414. [Google Scholar] [CrossRef]
- Ahmouda, A.; Hochmair, H.H.; Cvetojevic, S. Analyzing the effect of earthquakes on OpenStreetMap contribution patterns and tweeting activities. Geo-Spat. Inf. Sci. 2018, 21, 195–212. [Google Scholar] [CrossRef] [Green Version]






|
Validation Results Based on Model Walkthroughs with: A = cV^(2/3) and B = 80 V^(2/3), with | ||||
|---|---|---|---|---|
| c = 0.05 | c = 0.06 | c = 0.07 | c = 0.08 | |
| Hit rate | 0.809 | 0.824 | 0.834 | 0.821 |
| False alarm ratio | 0.321 | 0.307 | 0.301 | 0.315 |
| Critical Success Index | 0.585 | 0.604 | 0.614 | 0.596 |
| Error bias | 1.993 | 2.072 | 2.158 | 2.111 |
Publisher’s Note: MDPI stays neutral with regard to jurisdictional claims in published maps and institutional affiliations. |
© 2022 by the authors. Licensee MDPI, Basel, Switzerland. This article is an open access article distributed under the terms and conditions of the Creative Commons Attribution (CC BY) license (https://creativecommons.org/licenses/by/4.0/).
Share and Cite
Dedring, T.; Graw, V.; Thygesen, K.; Rienow, A. Validation of an Empirical Model with Risk Assessment Functionalities to Simulate and Evaluate the Tailings Dam Failure in Brumadinho. Sustainability 2022, 14, 6681. https://doi.org/10.3390/su14116681
Dedring T, Graw V, Thygesen K, Rienow A. Validation of an Empirical Model with Risk Assessment Functionalities to Simulate and Evaluate the Tailings Dam Failure in Brumadinho. Sustainability. 2022; 14(11):6681. https://doi.org/10.3390/su14116681
Chicago/Turabian StyleDedring, Torben, Valerie Graw, Kristina Thygesen, and Andreas Rienow. 2022. "Validation of an Empirical Model with Risk Assessment Functionalities to Simulate and Evaluate the Tailings Dam Failure in Brumadinho" Sustainability 14, no. 11: 6681. https://doi.org/10.3390/su14116681
APA StyleDedring, T., Graw, V., Thygesen, K., & Rienow, A. (2022). Validation of an Empirical Model with Risk Assessment Functionalities to Simulate and Evaluate the Tailings Dam Failure in Brumadinho. Sustainability, 14(11), 6681. https://doi.org/10.3390/su14116681

